Infectivity and Drug Susceptibility Profiling of Different Leishmania-Host Cell Combinations
Abstract
1. Introduction
2. Results
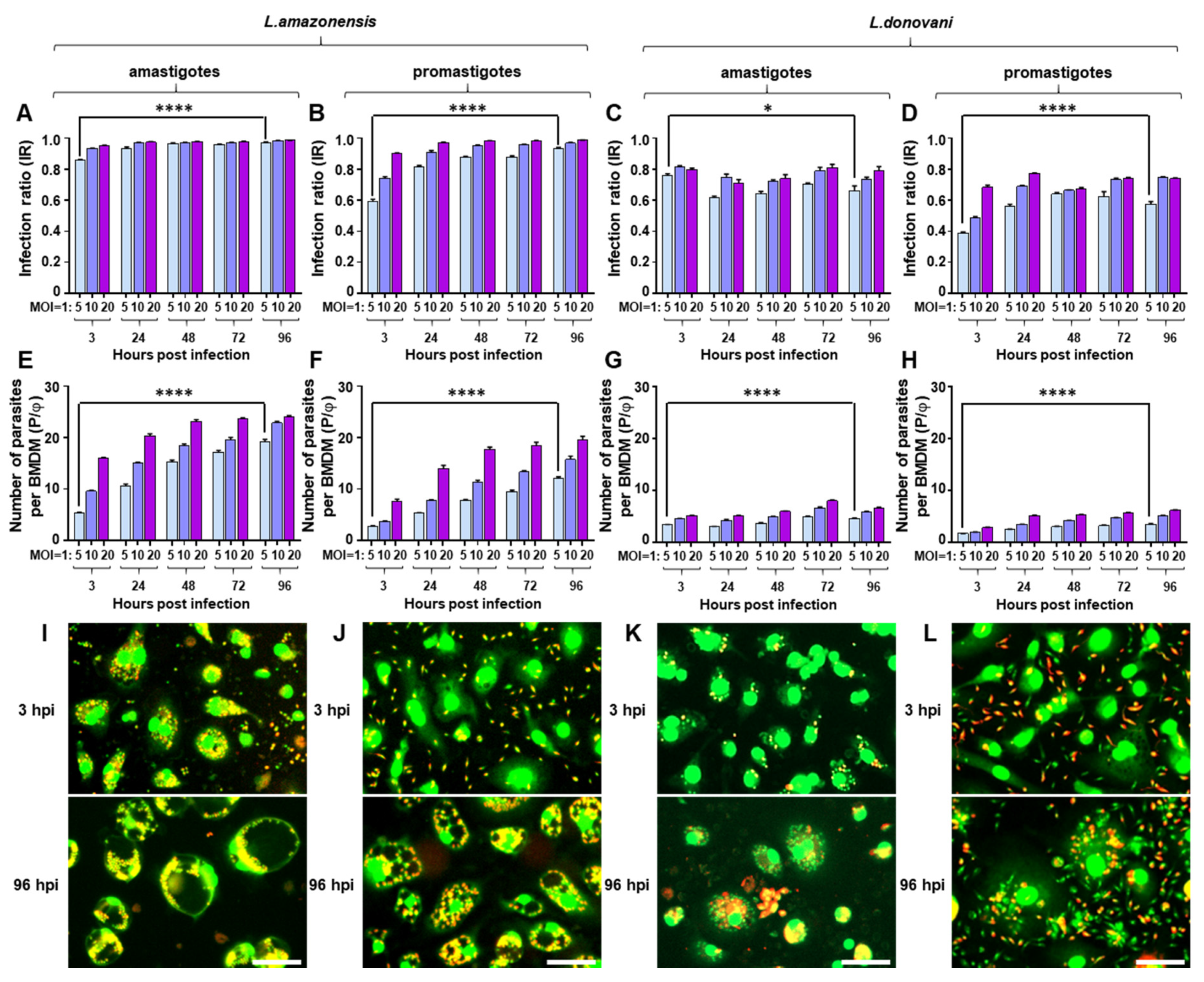
2.1. Infection of BMDM with Leishmania spp.
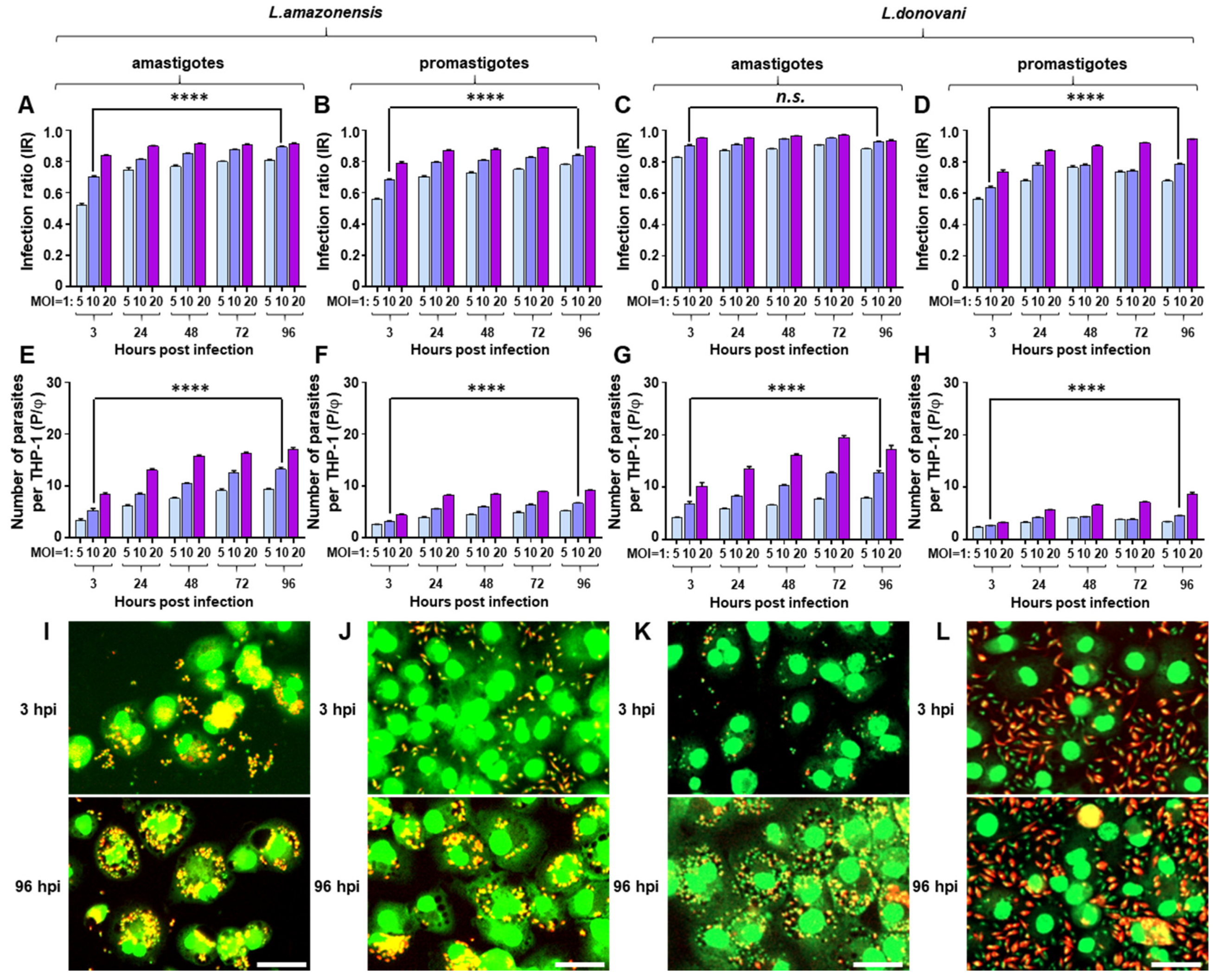
2.2. Infection of Differentiated THP-1 with Leishmania spp. and Comparison to BMDM Infection
2.3. Comparison of IR and P/φ between the Assays
2.4. Drug Susceptibility
2.4.1. AmpB Susceptibility
2.4.2. Miltefosine Susceptibility
2.4.3. SSG Susceptibility
3. Discussion
4. Materials and Methods
4.1. Animals
4.2. Parasite Culture in Vitro
4.3. Infection of Mice and Isolation of Parasites
4.4. Infection of Hamsters and Isolation of Parasites
4.5. Host Cell Cultures
4.5.1. Human Monocytic Cell Line
4.5.2. Mouse Primary Macrophages
4.6. Experimental Infections and Drug Susceptibility Assays
4.7. Image Acquisition and Analysis
Supplementary Materials
Author Contributions
Funding
Acknowledgments
Conflicts of Interest
References
- Kaye, P.; Scott, P. Leishmaniasis: Complexity at the host-pathogen interface. Nat. Rev. Microbiol. 2011, 9, 604–615. [Google Scholar] [CrossRef]
- Scott, P.; Novais, F.O. Cutaneous leishmaniasis: Immune responses in protection and pathogenesis. Nat. Rev. Immunol. 2016, 16, 581–592. [Google Scholar] [CrossRef] [PubMed]
- Chappuis, F.; Sundar, S.; Hailu, A.; Ghalib, H.; Rijal, S.; Peeling, R.W.; Alvar, J.; Boelaert, M. Visceral leishmaniasis: What are the needs for diagnosis, treatment and control? Nat. Rev. Microbiol. 2007, 5, 873–882. [Google Scholar] [CrossRef] [PubMed]
- Oryan, A.; Akbari, M. Worldwide risk factors in leishmaniasis. Asian Pac. J. Trop. Med. 2016, 9, 925–932. [Google Scholar] [CrossRef] [PubMed]
- Parham, P.E.; Waldock, J.; Christophides, G.K.; Hemming, D.; Agusto, F.; Evans, K.J.; Fefferman, N.; Gaff, H.; Gumel, A.; LaDeau, S.; et al. Climate, environmental and socio-economic change: Weighing up the balance in vector-borne disease transmission. Philos. Trans. R. Soc. Lond. B Biol. Sci. 2015, 370, 20130551. [Google Scholar] [CrossRef]
- Sangshetti, J.N.; Kalam Khan, F.A.; Kulkarni, A.A.; Arote, R.; Patil, R.H. Antileishmanial drug discovery: Comprehensive review of the last 10 years. RSC Adv. 2015, 5, 32376–32415. [Google Scholar] [CrossRef]
- Calvo-Alvarez, E.; Stamatakis, K.; Punzon, C.; Alvarez-Velilla, R.; Tejeria, A.; Escudero-Martinez, J.M.; Perez-Pertejo, Y.; Fresno, M.; Balana-Fouce, R.; Reguera, R.M. Infrared fluorescent imaging as a potent tool for in vitro, ex vivo and in vivo models of visceral leishmaniasis. PLoS Negl. Trop. Dis. 2015, 9, e0003666. [Google Scholar] [CrossRef]
- Fatima, N.; Muhammad, S.; Mumtaz, A.; Tariq, H.; Shahzadi, I.; Said, M.; Dawood, M. Fungal metabolites and Leishmaniasis: A review. Br. J. Pharm. Res. 2016, 12, 1–12. [Google Scholar] [CrossRef]
- Shakya, N.; Bajpai, P.; Gupta, S. Therapeutic switching in leishmania chemotherapy: A distinct approach towards unsatisfied treatment needs. J. Parasitic Dis. 2011, 35, 104–112. [Google Scholar] [CrossRef]
- Rama, M.; Kumar, N.V.; Balaji, S. A comprehensive review of patented antileishmanial agents. Pharm. Patent Anal. 2015, 4, 37–56. [Google Scholar] [CrossRef]
- Sundar, S.; Chakravarty, J. Antimony toxicity. Int. J. Environ. Res. Public Health 2010, 7, 4267–4277. [Google Scholar] [CrossRef] [PubMed]
- Welay, G.M.; Alene, K.A.; Dachew, B.A. Visceral leishmaniasis treatment outcome and its determinants in northwest Ethiopia. Epidemiol. Health 2016, 39, e2017001. [Google Scholar] [CrossRef] [PubMed]
- Croft, S.L.; Olliaro, P. Leishmaniasis chemotherapy--challenges and opportunities. Clin. Microbiol. Infect. 2011, 17, 1478–1483. [Google Scholar] [CrossRef] [PubMed]
- Van Bocxlaer, K.; Caridha, D.; Black, C.; Vesely, B.; Leed, S.; Sciotti, R.J.; Wijnant, G.J.; Yardley, V.; Braillard, S.; Mowbray, C.E.; et al. Novel benzoxaborole, nitroimidazole and aminopyrazoles with activity against experimental cutaneous leishmaniasis. IJP: Drugs Drug Resist. 2019, 11, 129–138. [Google Scholar] [CrossRef]
- Van den Kerkhof, M.; Mabille, D.; Chatelain, E.; Mowbray, C.E.; Braillard, S.; Hendrickx, S.; Maes, L.; Caljon, G. In vitro and in vivo pharmacodynamics of three novel antileishmanial lead series. IJP: Drugs Drug Resist. 2018, 8, 81–86. [Google Scholar] [CrossRef]
- Holzer, T.R.; McMaster, W.R.; Forney, J.D. Expression profiling by whole-genome interspecies microarray hybridization reveals differential gene expression in procyclic promastigotes, lesion-derived amastigotes, and axenic amastigotes in Leishmania mexicana. Mol. Biochem. Parasitol. 2006, 146, 198–218. [Google Scholar] [CrossRef]
- Pescher, P.; Blisnick, T.; Bastin, P.; Spath, G.F. Quantitative proteome profiling informs on phenotypic traits that adapt Leishmania donovani for axenic and intracellular proliferation. Cell. Microbiol. 2011, 13, 978–991. [Google Scholar] [CrossRef]
- Li, Q.; Zhao, Y.; Ni, B.; Yao, C.; Zhou, Y.; Xu, W.; Wang, Z.; Qiao, Z. Comparison of the expression profiles of promastigotes and axenic amastigotes in Leishmania donovani using serial analysis of gene expression. Parasitol. Res. 2008, 103, 821–828. [Google Scholar] [CrossRef]
- Aulner, N.; Danckaert, A.; Rouault-Hardoin, E.; Desrivot, J.; Helynck, O.; Commere, P.H.; Munier-Lehmann, H.; Spath, G.F.; Shorte, S.L.; Milon, G.; et al. High content analysis of primary macrophages hosting proliferating Leishmania amastigotes: Application to anti-leishmanial drug discovery. PLoS Negl. Trop. Dis. 2013, 7, e2154. [Google Scholar] [CrossRef]
- Lamotte, S.; Aulner, N.; Spath, G.F.; Prina, E. Discovery of novel hit compounds with broad activity against visceral and cutaneous Leishmania species by comparative phenotypic screening. Sci. Rep. 2019, 9, 438. [Google Scholar] [CrossRef]
- Pena, I.; Pilar Manzano, M.; Cantizani, J.; Kessler, A.; Alonso-Padilla, J.; Bardera, A.I.; Alvarez, E.; Colmenarejo, G.; Cotillo, I.; Roquero, I.; et al. New compound sets identified from high throughput phenotypic screening against three kinetoplastid parasites: An open resource. Sci. Rep. 2015, 5, 8771. [Google Scholar] [CrossRef] [PubMed]
- Siqueira-Neto, J.L.; Moon, S.; Jang, J.; Yang, G.; Lee, C.; Moon, H.K.; Chatelain, E.; Genovesio, A.; Cechetto, J.; Freitas-Junior, L.H. An image-based high-content screening assay for compounds targeting intracellular Leishmania donovani amastigotes in human macrophages. PLoS Negl. Trop. Dis. 2012, 6, e1671. [Google Scholar] [CrossRef] [PubMed]
- De Muylder, G.; Ang, K.K.; Chen, S.; Arkin, M.R.; Engel, J.C.; McKerrow, J.H. A screen against Leishmania intracellular amastigotes: Comparison to a promastigote screen and identification of a host cell-specific hit. PLoS Negl. Trop. Dis. 2011, 5, e1253. [Google Scholar] [CrossRef] [PubMed]
- Chang, K.P.; Dwyer, D.M. Multiplication of a human parasite (Leishmania donovani) in phagolysosomes of hamster macrophages in vitro. Science 1976, 193, 678–680. [Google Scholar] [CrossRef]
- Chang, K.P.; Dwyer, D.M. Leishmania donovani. Hamster macrophage interactions in vitro: Cell entry, intracellular survival, and multiplication of amastigotes. J. Exp. Med. 1978, 147, 515–530. [Google Scholar] [CrossRef] [PubMed]
- Berens, R.L.; Marr, J.J.; Nelson, D.J.; LaFon, S.W. Antileishmanial effect of allopurinol and allopurinol ribonucleoside on intracellular forms of Leishmania donovani. Biochem. Pharm. 1980, 29, 2397–2398. [Google Scholar] [CrossRef]
- Neal, R.A.; Croft, S.L. An in-vitro system for determining the activity of compounds against the intracellular amastigote form of Leishmania donovani. J. Antimicrob. Chemother. 1984, 14, 463–475. [Google Scholar] [CrossRef]
- Vermeersch, M.; da Luz, R.I.; Tote, K.; Timmermans, J.P.; Cos, P.; Maes, L. In vitro susceptibilities of Leishmania donovani promastigote and amastigote stages to antileishmanial reference drugs: Practical relevance of stage-specific differences. Antimicrob. Agents Chemother. 2009, 53, 3855–3859. [Google Scholar] [CrossRef]
- Gebre-Hiwot, A.; Tadesse, G.; Croft, S.L.; Frommel, D. An in vitro model for screening antileishmanial drugs: The human leukaemia monocyte cell line, THP-1. Acta trop. 1992, 51, 237–245. [Google Scholar] [CrossRef]
- De Rycker, M.; Hallyburton, I.; Thomas, J.; Campbell, L.; Wyllie, S.; Joshi, D.; Cameron, S.; Gilbert, I.H.; Wyatt, P.G.; Frearson, J.A.; et al. Comparison of a high-throughput high-content intracellular Leishmania donovani assay with an axenic amastigote assay. Antimicrob. Agents Chemother. 2013, 57, 2913–2922. [Google Scholar] [CrossRef]
- Dagley, M.J.; Saunders, E.C.; Simpson, K.J.; McConville, M.J. High-content assay for measuring intracellular growth of Leishmania in human macrophages. Assay Drug Dev. Technol. 2015, 13, 389–401. [Google Scholar] [CrossRef] [PubMed]
- Zulfiqar, B.; Jones, A.J.; Sykes, M.L.; Shelper, T.B.; Davis, R.A.; Avery, V.M. Screening a natural product-based library against kinetoplastid parasites. Molecules 2017, 22, 1715. [Google Scholar] [CrossRef]
- Corman, H.N.; Shoue, D.A.; Norris-Mullins, B.; Melancon, B.J.; Morales, M.A.; McDowell, M.A. Development of a target-free high-throughput screening platform for the discovery of antileishmanial compounds. Int. J. Antimicrob. Agents 2019, 54, 496–501. [Google Scholar] [CrossRef] [PubMed]
- Roquero, I.; Cantizani, J.; Cotillo, I.; Manzano, M.P.; Kessler, A.; Martin, J.J.; McNamara, C.W. Novel chemical starting points for drug discovery in leishmaniasis and Chagas disease. IJP: Drugs Drug Resist. 2019, 10, 58–68. [Google Scholar] [CrossRef] [PubMed]
- Seifert, K.; Escobar, P.; Croft, S.L. In vitro activity of anti-leishmanial drugs against Leishmania donovani is host cell dependent. J. Antimicrob. Chemother. 2010, 65, 508–511. [Google Scholar] [CrossRef]
- Hefnawy, A.; Cantizani, J.; Pena, I.; Manzano, P.; Rijal, S.; Dujardin, J.C.; De Muylder, G.; Martin, J. Importance of secondary screening with clinical isolates for anti-leishmania drug discovery. Sci. Rep. 2018, 8, 11765. [Google Scholar] [CrossRef]
- Hendrickx, S.; Van Bockstal, L.; Caljon, G.; Maes, L. In-depth comparison of cell-based methodological approaches to determine drug susceptibility of visceral Leishmania isolates. PLoS Negl. Trop. Dis. 2019, 13, e0007885. [Google Scholar] [CrossRef]
- Lang, T.; Hellio, R.; Kaye, P.M.; Antoine, J.C. Leishmania donovani-infected macrophages: Characterization of the parasitophorous vacuole and potential role of this organelle in antigen presentation. J. Cell Sci. 1994, 107, 2137–2150. [Google Scholar]
- Debrabant, A.; Joshi, M.B.; Pimenta, P.F.; Dwyer, D.M. Generation of Leishmania donovani axenic amastigotes: Their growth and biological characteristics. Int. J. Parasitol. 2004, 34, 205–217. [Google Scholar] [CrossRef]
- Callahan, H.L.; Portal, I.F.; Bensinger, S.J.; Grogl, M. Leishmania spp: Temperature sensitivity of promastigotes in vitro as a model for tropism in vivo. Exp. Parasitol. 1996, 84, 400–409. [Google Scholar] [CrossRef]
- Courret, N.; Frehel, C.; Gouhier, N.; Pouchelet, M.; Prina, E.; Roux, P.; Antoine, J.C. Biogenesis of Leishmania-harbouring parasitophorous vacuoles following phagocytosis of the metacyclic promastigote or amastigote stages of the parasites. J. Cell Sci. 2002, 115, 2303–2316. [Google Scholar] [PubMed]
- Verma, J.K.; Rastogi, R.; Mukhopadhyay, A. Leishmania donovani resides in modified early endosomes by upregulating Rab5a expression via the downregulation of miR-494. PLoS Pathog. 2017, 13, e1006459. [Google Scholar] [CrossRef] [PubMed]
- Koniordou, M.; Patterson, S.; Wyllie, S.; Seifert, K. Snapshot Profiling of the Antileishmanial potency of lead compounds and drug candidates against intracellular Leishmania donovani amastigotes, with a focus on human-serived host cells. Antimicrob. Agents Chemother. 2017, 61, e01228-16. [Google Scholar] [CrossRef] [PubMed]
- Sundar, S.; Singh, A. Chemotherapeutics of visceral leishmaniasis: Present and future developments. Parasitology 2018, 145, 481–489. [Google Scholar] [CrossRef]
- Hodgkinson, V.H.; Soong, L.; Duboise, S.M.; McMahon-Pratt, D. Leishmania amazonensis: Cultivation and characterization of axenic amastigote-like organisms. Exp. Parasitol. 1996, 83, 94–105. [Google Scholar] [CrossRef]
- Chan, M.M.; Bulinski, J.C.; Chang, K.P.; Fong, D. A microplate assay for Leishmania amazonensis promastigotes expressing multimeric green fluorescent protein. Parasitol. Res. 2003, 89, 266–271. [Google Scholar] [CrossRef]
- Sereno, D.; Lemesre, J.L. Axenically cultured amastigote forms as an in vitro model for investigation of antileishmanial agents. Antimicrob. Agents Chemother. 1997, 41, 972–976. [Google Scholar] [CrossRef]
- Ravinder; Bhaskar; Gangwar, S.; Goyal, N. Development of luciferase expressing Leishmania donovani axenic amastigotes as primary model for in vitro screening of antileishmanial compounds. Curr. Microbiol. 2012, 65, 696–700. [Google Scholar] [CrossRef]
- Lang, T.; Goyard, S.; Lebastard, M.; Milon, G. Bioluminescent Leishmania expressing luciferase for rapid and high throughput screening of drugs acting on amastigote-harbouring macrophages and for quantitative real-time monitoring of parasitism features in living mice. Cell. Microbiol. 2005, 7, 383–392. [Google Scholar] [CrossRef]
- Perez-Cordero, J.J.; Sanchez-Suarez, J.; Delgado, G. Use of a fluorescent stain for evaluating in vitro infection with Leishmania panamensis. Exp. Parasitol. 2011, 129, 31–35. [Google Scholar] [CrossRef]
- Bringmann, G.; Thomale, K.; Bischof, S.; Schneider, C.; Schultheis, M.; Schwarz, T.; Moll, H.; Schurigt, U. A novel Leishmania major amastigote assay in 96-well format for rapid drug screening and its use for discovery and evaluation of a new class of leishmanicidal quinolinium salts. Antimicrob. Agents Chemother. 2013, 57, 3003–3011. [Google Scholar] [CrossRef] [PubMed]
- Tegazzini, D.; Diaz, R.; Aguilar, F.; Pena, I.; Presa, J.L.; Yardley, V.; Martin, J.J.; Coteron, J.M.; Croft, S.L.; Cantizani, J. A Replicative in vitro assay for drug discovery against Leishmania donovani. Antimicrob. Agents Chemother. 2016, 60, 3524–3532. [Google Scholar] [CrossRef] [PubMed]
- Ueno, N.; Wilson, M.E. Receptor-mediated phagocytosis of Leishmania: Implications for intracellular survival. Trends Parasitol. 2012, 28, 335–344. [Google Scholar] [CrossRef] [PubMed]
- Mougneau, E.; Bihl, F.; Glaichenhaus, N. Cell biology and immunology of Leishmania. Immunol. Rev. 2011, 240, 286–296. [Google Scholar] [CrossRef]
- Weischenfeldt, J.; Porse, B. Bone marrow-derived macrophages (BMM): Isolation and applications. Cold Spring Harb. Protoc. 2008, 3, 1–6. [Google Scholar] [CrossRef]
- Chanput, W.; Mes, J.J.; Wichers, H.J. THP-1 cell line: An in vitro cell model for immune modulation approach. Int. Immunopharm. 2014, 23, 37–45. [Google Scholar] [CrossRef]
- Auwerx, J. The human leukemia cell line, THP-1: A multifacetted model for the study of monocyte-macrophage differentiation. Experientia 1991, 47, 22–31. [Google Scholar] [CrossRef]
- Pereira, B.A.; Alves, C.R. Immunological characteristics of experimental murine infection with Leishmania (Leishmania) amazonensis. Veter. Parasitol. 2008, 158, 239–255. [Google Scholar] [CrossRef]
- Maes, L.; Beyers, J.; Mondelaers, A.; Van den Kerkhof, M.; Eberhardt, E.; Caljon, G.; Hendrickx, S. In vitro ‘time-to-kill’ assay to assess the cidal activity dynamics of current reference drugs against Leishmania donovani and Leishmania infantum. J. Antimicrob. Chemother. 2017, 72, 428–430. [Google Scholar] [CrossRef]
- Prieto Barja, P.; Pescher, P.; Bussotti, G.; Dumetz, F.; Imamura, H.; Kedra, D.; Domagalska, M.; Chaumeau, V.; Himmelbauer, H.; Pages, M.; et al. Haplotype selection as an adaptive mechanism in the protozoan pathogen Leishmania donovani. Nat. Ecol. Evol. 2017, 1, 1961–1969. [Google Scholar] [CrossRef]
- Marim, F.M.; Silveira, T.N.; Lima, D.S., Jr.; Zamboni, D.S. A method for generation of bone marrow-derived macrophages from cryopreserved mouse bone marrow cells. PLoS ONE 2010, 5, e15263. [Google Scholar] [CrossRef] [PubMed]







| Host Cell | Leishmania for Infection | EC50 Value of Drugs in µM (95% Confidence Intervals) | ||||
|---|---|---|---|---|---|---|
| Species | Infection Form | Amp B | Milte | SSG | Paromo | |
| BMDM | L. amazonensis | ama | 0.420 (0.389–0.453) | 8.49 (6.94–10.4) | 292 (242–353) | >4000 |
| pro | 0.818 (0.746–0.898) | 18.9 (16.1–22.3) | 270 (240–305) | 1346 (954–1899) | ||
| L. donovani | ama | 0.381 (0.341–0.425) | 15.7 (10.3–24.0) | 638 (525–776) | 1854 (1385–2481) | |
| pro | 1.40 (0.873–2.25) | 1.47 (1.34–1.60) | >1000 | 325 (244–434) | ||
| THP-1 | L. amazonensis | ama | 0.495 (0.450–0.545) | 3.82 (3.23–4.51) | 211 (176–253) | 1069 (931–1228) |
| pro | 0.815 (0.703–0.944) | 9.57 (4.20–21.8) | 191 (157–231) | 1156 (924–1446) | ||
| L. donovani | ama | 0.640 (0.547–0.748) | 1.37 (1.22–1.53) | 98.9 (78.6–124) | >4000 | |
| pro | 0.493 (0.325–0.747) | 1.71 (1.33–2.21) | >1000 | >4000 | ||
© 2020 by the authors. Licensee MDPI, Basel, Switzerland. This article is an open access article distributed under the terms and conditions of the Creative Commons Attribution (CC BY) license (http://creativecommons.org/licenses/by/4.0/).
Share and Cite
Baek, K.-H.; Piel, L.; Rosazza, T.; Prina, E.; Späth, G.F.; No, J.H. Infectivity and Drug Susceptibility Profiling of Different Leishmania-Host Cell Combinations. Pathogens 2020, 9, 393. https://doi.org/10.3390/pathogens9050393
Baek K-H, Piel L, Rosazza T, Prina E, Späth GF, No JH. Infectivity and Drug Susceptibility Profiling of Different Leishmania-Host Cell Combinations. Pathogens. 2020; 9(5):393. https://doi.org/10.3390/pathogens9050393
Chicago/Turabian StyleBaek, Kyung-Hwa, Laura Piel, Thibault Rosazza, Eric Prina, Gerald F. Späth, and Joo Hwan No. 2020. "Infectivity and Drug Susceptibility Profiling of Different Leishmania-Host Cell Combinations" Pathogens 9, no. 5: 393. https://doi.org/10.3390/pathogens9050393
APA StyleBaek, K.-H., Piel, L., Rosazza, T., Prina, E., Späth, G. F., & No, J. H. (2020). Infectivity and Drug Susceptibility Profiling of Different Leishmania-Host Cell Combinations. Pathogens, 9(5), 393. https://doi.org/10.3390/pathogens9050393

