Enhancement of Human Immunodeficiency Virus-Specific CD8+ T Cell Responses with TIGIT Blockade Involves Trogocytosis
Abstract
1. Introduction
2. Materials and Methods
2.1. Sample Collection and Processing
2.2. Redirected Cytotoxicity Assay
2.3. Peptide Preparation for Antigen-Specific T Cell Stimulation
2.4. ELISpot Assay
2.5. Assessment of HIV-Specific CD8+ T Cell Responses by Flow Cytometry
2.6. Assessment of Anti-TIGIT mAb Trogocytosis
2.7. Statistical Analysis
3. Results
3.1. The Impact of TIGIT Engagement on T Cell Cytotoxicity
3.2. Identification of Subjects with Strong HIV-Specific T Cell Responses
3.3. Impact of TIGIT Blockade on CD8+ T Cell TIGIT Expression
3.4. Impact of TIGIT Blockade on HIV-Specific CD8+ T Cell Responses
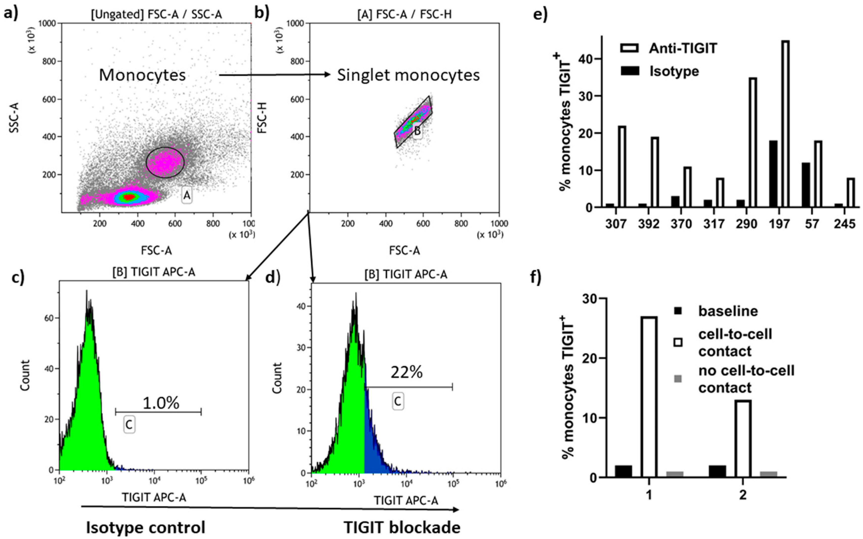
3.5. Trogocytosis of TIGIT by Peripheral Blood Monocytes
4. Discussion
5. Conclusions
Supplementary Materials
Author Contributions
Funding
Institutional Review Board Statement
Informed Consent Statement
Data Availability Statement
Acknowledgments
Conflicts of Interest
References
- Samji, H.; Cescon, A.; Hogg, R.S.; Modur, S.P.; Althoff, K.N.; Buchacz, K.; Burchell, A.N.; Cohen, M.; Gebo, K.A.; Gill, M.J.; et al. Closing the gap: Increases in life expectancy among treated HIV-positive individuals in the United States and Canada. PLoS ONE 2013, 8, e81355. [Google Scholar] [CrossRef] [PubMed]
- Lewden, C.; Salmon, D.; Morlat, P.; Bevilacqua, S.; Jougla, E.; Bonnet, F.; Heripret, L.; Costagliola, D.; May, T.; Chene, G.; et al. Causes of death among human immunodeficiency virus (HIV)-infected adults in the era of potent antiretroviral therapy: Emerging role of hepatitis and cancers, persistent role of AIDS. Int. J. Epidemiol. 2005, 34, 121–130. [Google Scholar] [CrossRef] [PubMed]
- Hasse, B.; Ledergerber, B.; Furrer, H.; Battegay, M.; Hirschel, B.; Cavassini, M.; Bertisch, B.; Bernasconi, E.; Weber, R.; Swiss, H.I.V.C.S. Morbidity and aging in HIV-infected persons: The Swiss HIV cohort study. Clin. Infect. Dis. 2011, 53, 1130–1139. [Google Scholar] [CrossRef]
- Kearney, F.; Moore, A.R.; Donegan, C.F.; Lambert, J. The ageing of HIV: Implications for geriatric medicine. Age Ageing 2010, 39, 536–541. [Google Scholar] [CrossRef] [PubMed]
- Deeks, S.G. Immune dysfunction, inflammation, and accelerated aging in patients on antiretroviral therapy. Top. HIV Med. 2009, 17, 118–123. [Google Scholar]
- Deeks, S.G. HIV infection, inflammation, immunosenescence, and aging. Annu. Rev. Med. 2011, 62, 141–155. [Google Scholar] [CrossRef]
- Pathai, S.; Bajillan, H.; Landay, A.L.; High, K.P. Is HIV a model of accelerated or accentuated aging? J. Gerontol. A Biol. Sci. Med. Sci. 2014, 69, 833–842. [Google Scholar] [CrossRef]
- Appay, V.; Almeida, J.R.; Sauce, D.; Autran, B.; Papagno, L. Accelerated immune senescence and HIV-1 infection. Exp. Gerontol. 2007, 42, 432–437. [Google Scholar] [CrossRef]
- Desai, S.; Landay, A. Early immune senescence in HIV disease. Curr. HIV/AIDS Rep. 2010, 7, 4–10. [Google Scholar] [CrossRef]
- Wherry, E.J. T cell exhaustion. Nat. Immunol. 2011, 12, 492–499. [Google Scholar] [CrossRef]
- Wherry, E.J.; Ha, S.J.; Kaech, S.M.; Haining, W.N.; Sarkar, S.; Kalia, V.; Subramaniam, S.; Blattman, J.N.; Barber, D.L.; Ahmed, R. Molecular signature of CD8+ T cell exhaustion during chronic viral infection. Immunity 2007, 27, 670–684. [Google Scholar] [CrossRef] [PubMed]
- Fuertes Marraco, S.A.; Neubert, N.J.; Verdeil, G.; Speiser, D.E. Inhibitory Receptors Beyond T Cell Exhaustion. Front. Immunol. 2015, 6, 310. [Google Scholar] [CrossRef] [PubMed]
- Topalian, S.L.; Drake, C.G.; Pardoll, D.M. Immune checkpoint blockade: A common denominator approach to cancer therapy. Cancer Cell 2015, 27, 450–461. [Google Scholar] [CrossRef] [PubMed]
- Gubser, C.; Chiu, C.; Lewin, S.R.; Rasmussen, T.A. Immune checkpoint blockade in HIV. EBioMedicine 2022, 76, 103840. [Google Scholar] [CrossRef]
- Tauriainen, J.; Scharf, L.; Frederiksen, J.; Naji, A.; Ljunggren, H.G.; Sonnerborg, A.; Lund, O.; Reyes-Teran, G.; Hecht, F.M.; Deeks, S.G.; et al. Perturbed CD8+ T cell TIGIT/CD226/PVR axis despite early initiation of antiretroviral treatment in HIV infected individuals. Sci. Rep. 2017, 7, 40354. [Google Scholar] [CrossRef]
- Yin, X.; Liu, T.; Wang, Z.; Ma, M.; Lei, J.; Zhang, Z.; Fu, S.; Fu, Y.; Hu, Q.; Ding, H.; et al. Expression of the Inhibitory Receptor TIGIT Is Up-Regulated Specifically on NK Cells With CD226 Activating Receptor From HIV-Infected Individuals. Front. Immunol. 2018, 9, 2341. [Google Scholar] [CrossRef]
- Cella, M.; Presti, R.; Vermi, W.; Lavender, K.; Turnbull, E.; Ochsenbauer-Jambor, C.; Kappes, J.C.; Ferrari, G.; Kessels, L.; Williams, I.; et al. Loss of DNAM-1 contributes to CD8+ T-cell exhaustion in chronic HIV-1 infection. Eur. J. Immunol. 2010, 40, 949–954. [Google Scholar] [CrossRef]
- Vendrame, E.; Seiler, C.; Ranganath, T.; Zhao, N.Q.; Vergara, R.; Alary, M.; Labbe, A.C.; Guedou, F.; Poudrier, J.; Holmes, S.; et al. TIGIT is upregulated by HIV-1 infection and marks a highly functional adaptive and mature subset of natural killer cells. Aids 2020, 34, 801–813. [Google Scholar] [CrossRef]
- Zhang, X.; Lu, X.; Cheung, A.K.L.; Zhang, Q.; Liu, Z.; Li, Z.; Yuan, L.; Wang, R.; Liu, Y.; Tang, B.; et al. Analysis of the Characteristics of TIGIT-Expressing CD3−CD56+NK Cells in Controlling Different Stages of HIV-1 Infection. Front. Immunol. 2021, 12, 602492. [Google Scholar] [CrossRef]
- Bunet, R.; Nayrac, M.; Ramani, H.; Sylla, M.; Durand, M.; Chartrand-Lefebvre, C.; Routy, J.P.; Landay, A.L.; Gauchat, J.F.; Chomont, N.; et al. Loss of CD96 Expression as a Marker of HIV-Specific CD8+ T-Cell Differentiation and Dysfunction. Front. Immunol. 2021, 12, 673061. [Google Scholar] [CrossRef]
- Holder, K.A.; Burt, K.; Grant, M.D. TIGIT blockade enhances NK cell activity against autologous HIV-1-infected CD4+ T cells. Clin. Transl. Immunol. 2021, 10, e1348. [Google Scholar] [CrossRef] [PubMed]
- Chew, G.M.; Fujita, T.; Webb, G.M.; Burwitz, B.J.; Wu, H.L.; Reed, J.S.; Hammond, K.B.; Clayton, K.L.; Ishii, N.; Abdel-Mohsen, M.; et al. TIGIT Marks Exhausted T Cells, Correlates with Disease Progression, and Serves as a Target for Immune Restoration in HIV and SIV Infection. PLoS Pathog. 2016, 12, e1005349. [Google Scholar] [CrossRef] [PubMed]
- Holder, K.A.; Grant, M.D. TIGIT Blockade: A Multipronged Approach to Target the HIV Reservoir. Front. Cell Infect. Microbiol. 2020, 10, 175. [Google Scholar] [CrossRef] [PubMed]
- Blackburn, S.D.; Shin, H.; Freeman, G.J.; Wherry, E.J. Selective expansion of a subset of exhausted CD8 T cells by alphaPD-L1 blockade. Proc. Natl. Acad. Sci. USA 2008, 105, 15016–15021. [Google Scholar] [CrossRef]
- Peligero, C.; Argilaguet, J.; Guerri-Fernandez, R.; Torres, B.; Ligero, C.; Colomer, P.; Plana, M.; Knobel, H.; Garcia, F.; Meyerhans, A. PD-L1 Blockade Differentially Impacts Regulatory T Cells from HIV-Infected Individuals Depending on Plasma Viremia. PLoS Pathog. 2015, 11, e1005270. [Google Scholar] [CrossRef]
- Preillon, J.; Cuende, J.; Rabolli, V.; Garnero, L.; Mercier, M.; Wald, N.; Pappalardo, A.; Denies, S.; Jamart, D.; Michaux, A.C.; et al. Restoration of T-cell Effector Function, Depletion of Tregs, and Direct Killing of Tumor Cells: The Multiple Mechanisms of Action of a-TIGIT Antagonist Antibodies. Mol. Cancer Ther. 2021, 20, 121–131. [Google Scholar] [CrossRef]
- Hansen, K.; Kumar, S.; Logronio, K.; Whelan, S.; Qurashi, S.; Cheng, H.Y.; Drake, A.; Tang, M.; Wall, P.; Bernados, D.; et al. COM902, a novel therapeutic antibody targeting TIGIT augments anti-tumor T cell function in combination with PVRIG or PD-1 pathway blockade. Cancer Immunol. Immunother. 2021, 70, 3525–3540. [Google Scholar] [CrossRef]
- Shirasuna, K.; Koelsch, G.; Seidel-Dugan, C.; Salmeron, A.; Steiner, P.; Winston, W.M.; Brodkin, H.R.; Nirschl, C.J.; Abbott, S.; Kinugasa, F.; et al. Characterization of ASP8374, a fully-human, antagonistic anti-TIGIT monoclonal antibody. Cancer Treat. Res. Commun. 2021, 28, 100433. [Google Scholar] [CrossRef]
- Johnston, R.J.; Comps-Agrar, L.; Hackney, J.; Yu, X.; Huseni, M.; Yang, Y.; Park, S.; Javinal, V.; Chiu, H.; Irving, B.; et al. The immunoreceptor TIGIT regulates antitumor and antiviral CD8+ T cell effector function. Cancer Cell 2014, 26, 923–937. [Google Scholar] [CrossRef]
- Ventola, C.L. Cancer Immunotherapy, Part 3: Challenges and Future Trends. Pharm. Ther. 2017, 42, 514–521. [Google Scholar]
- Taylor, R.P.; Lindorfer, M.A. Fcgamma-receptor-mediated trogocytosis impacts mAb-based therapies: Historical precedence and recent developments. Blood 2015, 125, 762–766. [Google Scholar] [CrossRef] [PubMed]
- Webb, G.M.; Pessoa, C.T.; McCullen, A.J.; Hwang, J.M.; Humkey, M.C.; Thormin-Odum, R.; Kukula, K.A.; Smedley, J.; Fischer, M.; Sciurba, J.; et al. Immune restoration by TIGIT blockade is insufficient to control chronic SIV infection. J. Virol. 2024, 98, e0027324. [Google Scholar] [CrossRef] [PubMed]
- Guan, X.; Hu, R.; Choi, Y.; Srivats, S.; Nabet, B.Y.; Silva, J.; McGinnis, L.; Hendricks, R.; Nutsch, K.; Banta, K.L.; et al. Anti-TIGIT antibody improves PD-L1 blockade through myeloid and T(reg) cells. Nature 2024, 627, 646–655. [Google Scholar] [CrossRef]
- Rousseau, A.; Parisi, C.; Barlesi, F. Anti-TIGIT therapies for solid tumors: A systematic review. ESMO Open 2023, 8, 101184. [Google Scholar] [CrossRef]
- Joo, V.; Petrovas, C.; de Leval, L.; Noto, A.; Obeid, M.; Fenwick, C.; Pantaleo, G. A CD64/FcgammaRI-mediated mechanism hijacks PD-1 from PD-L1/2 interaction and enhances anti-PD-1 functional recovery of exhausted T cells. Front. Immunol. 2023, 14, 1213375. [Google Scholar] [CrossRef]
- Im, S.J.; Hashimoto, M.; Gerner, M.Y.; Lee, J.; Kissick, H.T.; Burger, M.C.; Shan, Q.; Hale, J.S.; Lee, J.; Nasti, T.H.; et al. Defining CD8+ T cells that provide the proliferative burst after PD-1 therapy. Nature 2016, 537, 417–421. [Google Scholar] [CrossRef]
- Miller, B.C.; Sen, D.R.; Al Abosy, R.; Bi, K.; Virkud, Y.V.; LaFleur, M.W.; Yates, K.B.; Lako, A.; Felt, K.; Naik, G.S.; et al. Subsets of exhausted CD8+ T cells differentially mediate tumor control and respond to checkpoint blockade. Nat. Immunol. 2019, 20, 326–336. [Google Scholar] [CrossRef]
- Kallies, A.; Zehn, D.; Utzschneider, D.T. Precursor exhausted T cells: Key to successful immunotherapy? Nat. Rev. Immunol. 2020, 20, 128–136. [Google Scholar] [CrossRef]
- Sade-Feldman, M.; Yizhak, K.; Bjorgaard, S.L.; Ray, J.P.; de Boer, C.G.; Jenkins, R.W.; Lieb, D.J.; Chen, J.H.; Frederick, D.T.; Barzily-Rokni, M.; et al. Defining T Cell States Associated with Response to Checkpoint Immunotherapy in Melanoma. Cell 2018, 175, 998–1013.e1020. [Google Scholar] [CrossRef]
- Andreatta, M.; Corria-Osorio, J.; Muller, S.; Cubas, R.; Coukos, G.; Carmona, S.J. Interpretation of T cell states from single-cell transcriptomics data using reference atlases. Nat. Commun. 2021, 12, 2965. [Google Scholar] [CrossRef]
- Indraccolo, S.; Mion, M.; Zamarchi, R.; Coppola, V.; Calderazzo, F.; Amadori, A.; Chieco-Bianchi, L. A CD3+CD8+ T cell population lacking CD5 antigen expression is expanded in peripheral blood of human immunodeficiency virus-infected patients. Clin. Immunol. Immunopathol. 1995, 77, 253–261. [Google Scholar] [CrossRef] [PubMed]
- Stievano, L.; Tosello, V.; Marcato, N.; Rosato, A.; Sebelin, A.; Chieco-Bianchi, L.; Amadori, A. CD8+ alpha beta+ T cells that lack surface CD5 antigen expression are a major lymphotactin (XCL1) source in peripheral blood lymphocytes. J. Immunol. 2003, 171, 4528–4538. [Google Scholar] [CrossRef] [PubMed]
- Zhou, X.; Yu, S.; Zhao, D.M.; Harty, J.T.; Badovinac, V.P.; Xue, H.H. Differentiation and persistence of memory CD8+ T cells depend on T cell factor 1. Immunity 2010, 33, 229–240. [Google Scholar] [CrossRef] [PubMed]
- Penney, S.J.; Gallant, M.E.; Grant, M.D. Greater frequency of CD5-negative CD8+ T cells against human immunodeficiency virus type 1 than other viruses is consistent with adaptation to antigenic variation. AIDS Res. Ther. 2014, 11, 30. [Google Scholar] [CrossRef] [PubMed]
- Yu, X.; Harden, K.; Gonzalez, L.C.; Francesco, M.; Chiang, E.; Irving, B.; Tom, I.; Ivelja, S.; Refino, C.J.; Clark, H.; et al. The surface protein TIGIT suppresses T cell activation by promoting the generation of mature immunoregulatory dendritic cells. Nat. Immunol. 2009, 10, 48–57. [Google Scholar] [CrossRef]




| Subject | Sex | Age (Years) | CD4+ T Cells/μL | CD8+ T Cells/μL | Plasma Virus Load (log10 Copies RNA/mL) | Nadir CD4+ T Cell Count/μL | % CD8+ T Cells TIGIT+ |
|---|---|---|---|---|---|---|---|
| 1 | male | 54 | 1640 | 1680 | <1.3 | 990 | 24 |
| 2 | male | 59 | 1200 | 740 | <1.3 | 1200 | 38 |
| 3 | male | 56 | 690 | 1110 | 1.39 | 690 | 13 |
| 4 | female | 61 | 660 | 630 | <1.3 | 272 | 33 |
| 5 | male | 45 | ND b | ND | <1.3 | 208 | 31 |
| 6 | male | 71 | 1430 | 1920 | <1.3 | 27 | 66 |
| 7 | male | 49 | 540 | 1140 | <1.3 | 540 | 28 |
| 8 | male | 61 | 360 | 660 | <1.3 | 390 | 59 |
| 9 | male | 52 | 1140 | 1720 | <1.3 | 464 | 45 |
| 10 | male | 57 | 160 | 460 | <1.3 | 1 | 56 |
| 11 | male | 69 | ND | ND | <1.3 | 480 | 55 |
| 12 | male | 57 | 954 | 2332 | 1.86 | 660 | 68 |
| 13 | male | 53 | 455 | 610 | <1.3 | 120 | 48 |
| 14 | male | 57 | 1440 | 640 | <1.3 | 229 | 48 |
| 15 | male | 71 | 740 | 670 | <1.3 | 400 | 57 |
| 16 | male | 63 | 315 | 987 | <1.3 | 513 | 65 |
| 17 | male | 57 | 260 | 890 | <1.3 | 1 | 66 |
| 18 | male | 71 | 1430 | 1920 | <1.3 | 27 | 66 |
| 19 | male | 61 | ND | ND | <1.3 | 27 | 58 |
| 20 | male | 58 | 1045 | 2200 | 1.66 | 660 | 62 |
| 21 | male | 66 | 1010 | 2150 | <1.3 | 480 | 70 |
| 22 | male | 47 | 800 | 800 | <1.3 | 506 | 32 |
| 23 | male | 24 | 1400 | 2040 | <1.3 | 550 | 24 |
| 24 | male | 47 | 1900 | 2550 | 1.56 | 240 | 77 |
| 25 | female | 49 | 980 | 1050 | <1.3 | 176 | 32 |
| 26 | female | 53 | 480 | 1490 | <1.3 | 73 | 73 |
| 27 | male | 51 | 323 | 1045 | <1.3 | 99 | 46 |
| 28 | male | 62 | 1070 | 690 | <1.3 | 324 | 31 |
| 29 | male | 65 | 760 | 2290 | <1.3 | 1 | 56 |
| 30 | male | 65 | 320 | 720 | 2.50 | 170 | 28 |
| 31 | male | 69 | 561 | 816 | <1.3 | 200 | 46 |
| 32 | male | 37 | 741 | 779 | <1.3 | 200 | 30 |
| 33 | female | 58 | 580 | 640 | <1.3 | 255 | 48 |
| 34 | male | 45 | ND | ND | <1.3 | 208 | 31 |
| 35 | male | 61 | 240 | 1216 | <1.3 | 216 | 58 |
| 36 | male | 41 | 940 | 1230 | <1.3 | 385 | 41 |
| 37 | male | 46 | 520 | 1040 | <1.3 | 12 | 39 |
| 38 | male | 56 | 1090 | 800 | <1.3 | 168 | 45 |
| 39 | male | 61 | 550 | 1380 | <1.3 | 300 | 69 |
| 40 | male | 57 | 470 | 1620 | 1.44 | 470 | 45 |
Disclaimer/Publisher’s Note: The statements, opinions and data contained in all publications are solely those of the individual author(s) and contributor(s) and not of MDPI and/or the editor(s). MDPI and/or the editor(s) disclaim responsibility for any injury to people or property resulting from any ideas, methods, instructions or products referred to in the content. |
© 2024 by the authors. Licensee MDPI, Basel, Switzerland. This article is an open access article distributed under the terms and conditions of the Creative Commons Attribution (CC BY) license (https://creativecommons.org/licenses/by/4.0/).
Share and Cite
Ghasemi, N.; Holder, K.A.; Ings, D.P.; Grant, M.D. Enhancement of Human Immunodeficiency Virus-Specific CD8+ T Cell Responses with TIGIT Blockade Involves Trogocytosis. Pathogens 2024, 13, 1137. https://doi.org/10.3390/pathogens13121137
Ghasemi N, Holder KA, Ings DP, Grant MD. Enhancement of Human Immunodeficiency Virus-Specific CD8+ T Cell Responses with TIGIT Blockade Involves Trogocytosis. Pathogens. 2024; 13(12):1137. https://doi.org/10.3390/pathogens13121137
Chicago/Turabian StyleGhasemi, Nazanin, Kayla A. Holder, Danielle P. Ings, and Michael D. Grant. 2024. "Enhancement of Human Immunodeficiency Virus-Specific CD8+ T Cell Responses with TIGIT Blockade Involves Trogocytosis" Pathogens 13, no. 12: 1137. https://doi.org/10.3390/pathogens13121137
APA StyleGhasemi, N., Holder, K. A., Ings, D. P., & Grant, M. D. (2024). Enhancement of Human Immunodeficiency Virus-Specific CD8+ T Cell Responses with TIGIT Blockade Involves Trogocytosis. Pathogens, 13(12), 1137. https://doi.org/10.3390/pathogens13121137

