From Emergence to Evolution: Dynamics of the SARS-CoV-2 Omicron Variant in Florida
Abstract
1. Introduction
2. Materials and Methods
2.1. Sample Collection
2.2. RNA Extraction and RT-qPCR
2.3. Midnight Protocol for Oxford Nanopore Sequencing
2.4. Subsampling
2.5. Phylogenetic Analyses
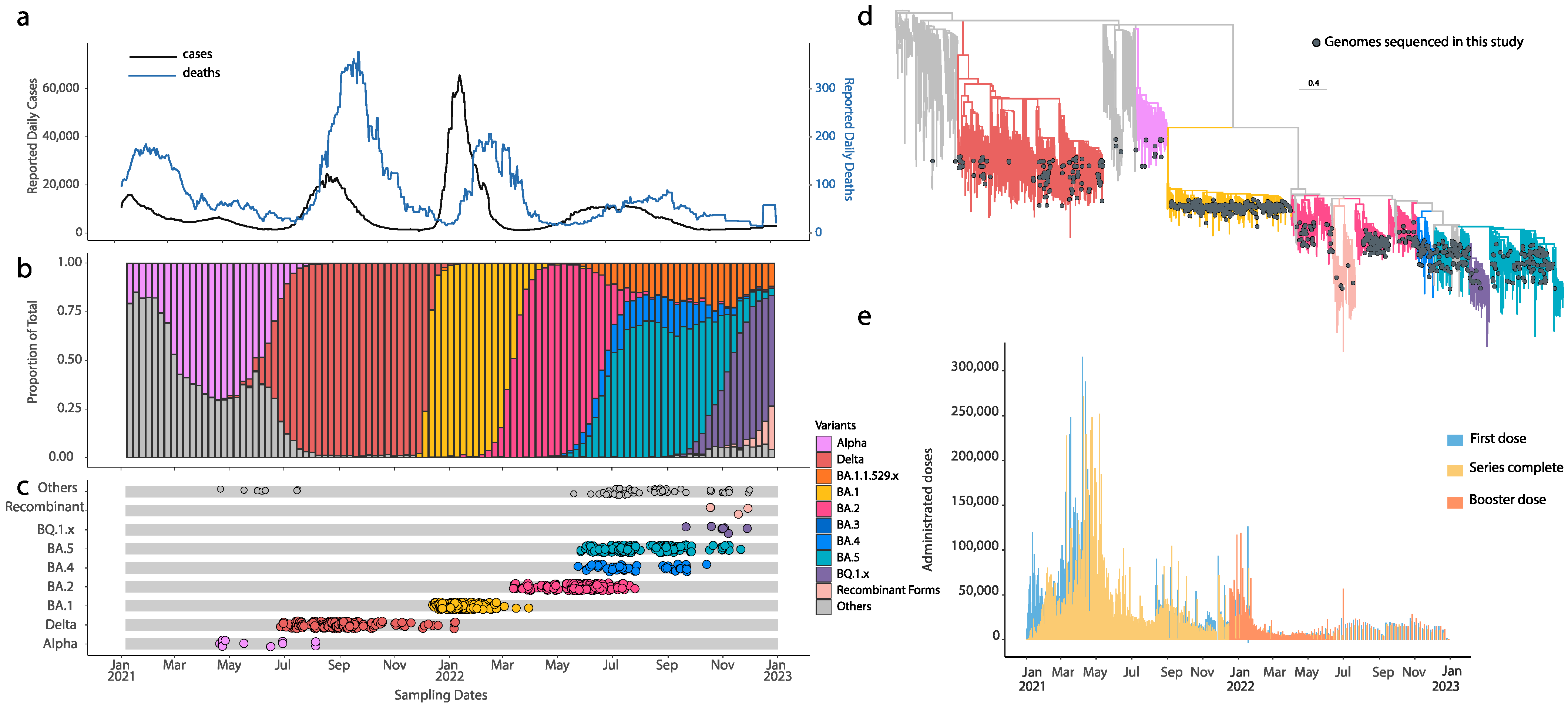
3. Results
4. Discussion
Author Contributions
Funding
Institutional Review Board Statement
Informed Consent Statement
Data Availability Statement
Acknowledgments
Conflicts of Interest
References
- National Center for Immunization and Respiratory Diseases (U.S.). Division of Viral Diseases. In SARS-CoV-2 Variant Classifications and Definitions; National Center for Immunization and Respiratory Diseases (U.S.): Atlanta, GA, USA, 2021. [Google Scholar]
- Viana, R.; Moyo, S.; Amoako, D.G.; Tegally, H.; Scheepers, C.; Althaus, C.L.; Anyaneji, U.J.; Bester, P.A.; Boni, M.F.; Chand, M.; et al. Rapid Epidemic Expansion of the SARS-CoV-2 Omicron Variant in Southern Africa. Nature 2022, 603, 679–686. [Google Scholar] [CrossRef] [PubMed]
- Robles-Escajeda, E.; Mohl, J.E.; Contreras, L.; Betancourt, A.P.; Mancera, B.M.; Kirken, R.A.; Rodriguez, G. Rapid Shift from SARS-CoV-2 Delta to Omicron Sub-Variants within a Dynamic Southern U.S. Borderplex. Viruses 2023, 15, 658. [Google Scholar] [CrossRef] [PubMed]
- Relan, P.; Motaze, N.V.; Kothari, K.; Askie, L.; Le Polain, O.; Van Kerkhove, M.D.; Diaz, J.; Vijayaraghavan, B.K.T. Severity and Outcomes of Omicron Variant of SARS-CoV-2 Compared to Delta Variant and Severity of Omicron Sublineages: A Systematic Review and Metanalysis. BMJ Glob. Health 2023, 8, e012328. [Google Scholar] [CrossRef]
- Pulliam, J.R.C.; van Schalkwyk, C.; Govender, N.; von Gottberg, A.; Cohen, C.; Groome, M.J.; Dushoff, J.; Mlisana, K.; Moultrie, H. Increased Risk of SARS-CoV-2 Reinfection Associated with Emergence of Omicron in South Africa. Science 2022, 376, eabn4947. [Google Scholar] [CrossRef]
- Tegally, H.; Moir, M.; Everatt, J.; Giovanetti, M.; Scheepers, C.; Wilkinson, E.; Subramoney, K.; Makatini, Z.; Moyo, S.; Amoako, D.G.; et al. Emergence of SARS-CoV-2 Omicron Lineages BA.4 and BA.5 in South Africa. Nat. Med. 2022, 28, 1785–1790. [Google Scholar] [CrossRef]
- Hill, V.; Githinji, G.; Vogels, C.B.F.; Bento, A.I.; Chaguza, C.; Carrington, C.V.F.; Grubaugh, N.D. Toward a Global Virus Genomic Surveillance Network. Cell Host Microbe 2023, 31, 861–873. [Google Scholar] [CrossRef]
- Tsui, J.L.H.; McCrone, J.T.; Lambert, B.; Bajaj, S.; Inward, R.P.D.; Bosetti, P.; Pena, R.E.; Tegally, H.; Hill, V.; Zarebski, A.E.; et al. Genomic Assessment of Invasion Dynamics of SARS-CoV-2 Omicron BA.1. Science 2023, 381, 336–343. [Google Scholar] [CrossRef] [PubMed]
- Cella, E.; Fonseca, V.; Branda, F.; Tosta, S.; Moreno, K.; Schuab, G.; Ali, S.; Slavov, S.N.; Scarpa, F.; Santos, L.A.; et al. Integrated Analyses of the Transmission History of SARS-CoV-2 and Its Association with Molecular Evolution of the Virus Underlining the Pandemic Outbreaks in Italy, 2019–2023. Int. J. Infect. Dis. 2024, 149, 107262. [Google Scholar] [CrossRef] [PubMed]
- Cedro-Tanda, A.; Gómez-Romero, L.; de Anda-Jauregui, G.; Garnica-López, D.; Alfaro-Mora, Y.; Sánchez-Xochipa, S.; García-García, E.F.; Mendoza-Vargas, A.; Frías-Jiménez, E.J.; Moreno, B.; et al. Early Genomic, Epidemiological, and Clinical Description of the SARS-CoV-2 Omicron Variant in Mexico City. Viruses 2022, 14, 545. [Google Scholar] [CrossRef]
- Lee, D.W.; Kim, J.M.; Park, A.K.; Kim, D.W.; Kim, J.Y.; Lim, N.; Lee, H.; Kim, I.H.; Kim, J.A.; Lee, C.Y.; et al. Genomic Epidemiology of SARS- CoV-2 Omicron Variants in the Republic of Korea. Sci. Rep. 2022, 12, 22414. [Google Scholar] [CrossRef]
- Lopes, R.; Pham, K.; Klaassen, F.; Chitwood, M.H.; Hahn, A.M.; Redmond, S.; Swartwood, N.A.; Salomon, J.A.; Menzies, N.A.; Cohen, T.; et al. Combining Genomic Data and Infection Estimates to Characterize the Complex Dynamics of SARS-CoV-2 Omicron Variants in the US. Cell Rep. 2024, 43, 114451. [Google Scholar] [CrossRef] [PubMed]
- Ma, K.C.; Castro, J.; Lambrou, A.S.; Rose, E.B.; Cook, P.W.; Batra, D.; Cubenas, C.; Hughes, L.J.; MacCannell, D.R.; Mandal, P.; et al. Genomic Surveillance for SARS-CoV-2 Variants: Circulation of Omicron XBB and JN.1 Lineages—United States, May 2023–September 2024. MMWR Morb. Mortal. Wkly. Rep. 2024, 73, 938–945. [Google Scholar] [CrossRef] [PubMed]
- Hladish, T.J.; Pillai, A.N.; Longini, I.M. Updated Projections for COVID-19 Omicron Wave in Florida. medRxiv 2022. [Google Scholar] [CrossRef]
- Cella, E.; Ali, S.; Schmedes, S.E.; Magalis, B.R.; Marini, S.; Salemi, M.; Blanton, J.; Azarian, T. Early Emergence Phase of SARS-CoV-2 Delta Variant in Florida, US. Viruses 2022, 14, 766. [Google Scholar] [CrossRef]
- Hassouneh, S.A.-D.; Trujillo, A.; Ali, S.; Cella, E.; Johnston, C.; DeRuff, K.C.; Sabeti, P.C.; Azarian, T. Antigen Test Swabs Are Comparable to Nasopharyngeal Swabs for Sequencing of SARS-CoV-2. Sci. Rep. 2023, 13, 11255. [Google Scholar] [CrossRef]
- Alpert, T.; Brito, A.F.; Lasek-Nesselquist, E.; Rothman, J.; Valesano, A.L.; MacKay, M.J.; Petrone, M.E.; Breban, M.I.; Watkins, A.E.; Vogels, C.B.F.; et al. Early Introductions and Transmission of SARS-CoV-2 Variant B.1.1.7 in the United States. Cell 2021, 184, 2595–2604.e13. [Google Scholar] [CrossRef]
- Moshiri, N. ViralMSA: Massively Scalable Reference-Guided Multiple Sequence Alignment of Viral Genomes. Bioinformatics 2021, 37, 714–716. [Google Scholar] [CrossRef]
- Larsson, A. AliView: A Fast and Lightweight Alignment Viewer and Editor for Large Datasets. Bioinformatics 2014, 30, 3276–3278. [Google Scholar] [CrossRef]
- Minh, B.Q.; Schmidt, H.A.; Chernomor, O.; Schrempf, D.; Woodhams, M.D.; Von Haeseler, A.; Lanfear, R.; Teeling, E. IQ-TREE 2: New Models and Efficient Methods for Phylogenetic Inference in the Genomic Era. Mol. Biol. Evol. 2020, 37, 1530–1534. [Google Scholar] [CrossRef]
- Sagulenko, P.; Puller, V.; Neher, R.A. TreeTime: Maximum-Likelihood Phylodynamic Analysis. Virus Evol. 2018, 4, vex042. [Google Scholar] [CrossRef]
- Paradis, E.; Claude, J.; Strimmer, K. APE: Analyses of Phylogenetics and Evolution in R Language. Bioinformatics 2004, 20, 289–290. [Google Scholar] [CrossRef] [PubMed]
- Yamana, T.K.; Galanti, M.; Pei, S.; Di Fusco, M.; Angulo, F.J.; Moran, M.M.; Khan, F.; Swerdlow, D.L.; Shaman, J. The Impact of COVID-19 Vaccination in the US: Averted Burden of SARS-COV-2-Related Cases, Hospitalizations and Deaths. PLoS ONE 2023, 18, e0275699. [Google Scholar] [CrossRef] [PubMed]
- Baraniuk, C. COVID-19: How the UK Vaccine Rollout Delivered Success, so Far. BMJ 2021, 372, n421. [Google Scholar] [CrossRef] [PubMed]
- Eales, O.; de Oliveira Martins, L.; Page, A.J.; Wang, H.; Bodinier, B.; Tang, D.; Haw, D.; Jonnerby, J.; Atchison, C.; Ashby, D.; et al. Dynamics of Competing SARS-CoV-2 Variants during the Omicron Epidemic in England. Nat. Commun. 2022, 13, 4375. [Google Scholar] [CrossRef]
- Razzaq, A.; Disoma, C.; Iqbal, S.; Nisar, A.; Hameed, M.; Qadeer, A.; Waqar, M.; Mehmood, S.A.; Gao, L.; Khan, S.; et al. Genomic Epidemiology and Evolutionary Dynamics of the Omicron Variant of SARS-CoV-2 during the Fifth Wave of COVID-19 in Pakistan. Front. Cell. Infect. Microbiol. 2024, 14, 1484637. [Google Scholar] [CrossRef]
- Haan, T.J.; Smith, L.K.; DeRonde, S.; House, E.; Zidek, J.; Puhak, D.; Mullen, L.; Redlinger, M.; Parker, J.; Barnes, B.M.; et al. A Repeat Pattern of Founder Events for SARS-CoV-2 Variants in Alaska. Viruses 2023, 15, 222. [Google Scholar] [CrossRef] [PubMed]
- Yamasoba, D.; Kimura, I.; Nasser, H.; Morioka, Y.; Nao, N.; Ito, J.; Uriu, K.; Tsuda, M.; Zahradnik, J.; Shirakawa, K.; et al. Virological Characteristics of SARS-CoV-2 BA.2 Variant. bioRxiv 2022. [Google Scholar] [CrossRef]
- Lyngse, F.P.; Kirkeby, C.T.; Denwood, M.; Christiansen, L.E.; Mølbak, K.; Møller, C.H.; Skov, R.L.; Krause, T.G.; Rasmussen, M.; Sieber, R.N.; et al. Transmission of SARS-CoV-2 Omicron VOC Subvariants BA.1 and BA.2: Evidence from Danish Households. medRxiv 2022. [Google Scholar] [CrossRef]
- Iketani, S.; Liu, L.; Guo, Y.; Liu, L.; Huang, Y.; Wang, M.; Luo, Y.; Yu, J.; Yin, M.T.; Sobieszczyk, M.E.; et al. Antibody Evasion Properties of SARS-CoV-2 Omicron Sublineages. Nature 2022, 604, 553–556. [Google Scholar] [CrossRef]
- Callaway, E. Why Does the Omicron Sub-Variant Spread Faster than the Original? Nature 2022, 602, 556–557. [Google Scholar] [CrossRef]
- Yu, J.; Collier, A.Y.; Rowe, M.; Mardas, F.; Ventura, J.D.; Wan, H.; Miller, J.; Powers, O.; Chung, B.; Siamatu, M.; et al. Comparable Neutralization of the SARS-CoV-2 Omicron BA.1 and BA.2 Variants. medRxiv 2022. [Google Scholar] [CrossRef]
- Chan, E.R.; Jones, L.D.; Linger, M.; Kovach, J.D.; Torres-Teran, M.M.; Wertz, A.; Donskey, C.J.; Zimmerman, P.A. COVID-19 Infection and Transmission Includes Complex Sequence Diversity. PLoS Genet. 2022, 18, e1010200. [Google Scholar] [CrossRef]
- Sarkar, A.; Omar, S.; Alshareef, A.; Fanous, K.; Sarker, S.; Alroobi, H.; Zamir, F.; Yousef, M.; Zakaria, D. The Relative Prevalence of the Omicron Variant within SARS-CoV-2 Infected Cohorts in Different Countries: A Systematic Review. Hum. Vaccin. Immunother. 2023, 19, 2212568. [Google Scholar] [CrossRef] [PubMed]
- Tegally, H.; Wilkinson, E.; Tsui, J.L.H.; Moir, M.; Martin, D.; Brito, A.F.; Giovanetti, M.; Khan, K.; Huber, C.; Bogoch, I.I.; et al. Dispersal Patterns and Influence of Air Travel during the Global Expansion of SARS-CoV-2 Variants of Concern. Cell 2023, 186, 3277–3290.e16. [Google Scholar] [CrossRef] [PubMed]
- Rössler, A.; Netzl, A.; Knabl, L.; Schäfer, H.; Wilks, S.H.; Bante, D.; Falkensammer, B.; Borena, W.; von Laer, D.; Smith, D.J.; et al. BA.2 and BA.5 Omicron Differ Immunologically from Both BA.1 Omicron and Pre-Omicron Variants. Nat. Commun. 2022, 13, 7701. [Google Scholar] [CrossRef]
- Cao, Y.; Song, W.; Wang, L.; Liu, P.; Yue, C.; Jian, F.; Yu, Y.; Yisimayi, A.; Wang, P.; Wang, Y.; et al. Characterization of the Enhanced Infectivity and Antibody Evasion of Omicron BA.2.75. Cell Host Microbe 2022, 30, 1527–1539.e5. [Google Scholar] [CrossRef]
- Tosta, S.F.D.O.; Moreno, K.M.F.; Schuab, G.; Fonseca, V.D.S.; Segovia, F.M.C.; Haddad, S.K.; Elias, M.C.Q.B.; Coccuzzo Sampaio, S.C.; Ciccozzi, M.; Junior Alcantara, L.C.; et al. Global SARS-CoV-2 Genomic Surveillance: What We Have Learned (so Far). Infect. Genet. Evol. 2023, 108, 105405. [Google Scholar] [CrossRef]
- Giovanetti, M.; Cella, E.; Ivanov, I.; Grigorova, L.; Stoikov, I.; Donchev, D.; Dimitrova, R.; Slavov, S.N.; Mavian, C.; Fonseca, V.; et al. Genomic Epidemiology and Lineage Dynamics of SARS-CoV-2 in Bulgaria: Insights from a Three-Year Pandemic Analysis. Viruses 2023, 15, 1924. [Google Scholar] [CrossRef]
- Giovanetti, M.; Slavov, S.N.; Fonseca, V.; Wilkinson, E.; Tegally, H.; Patané, J.S.L.; Viala, V.L.; San, E.J.; Rodrigues, E.S.; Santos, E.V.; et al. Genomic Epidemiology of the SARS-CoV-2 Epidemic in Brazil. Nat. Microbiol. 2022, 7, 1490–1500. [Google Scholar] [CrossRef]
- Ma, K.C.; Shirk, P.; Lambrou, A.S.; Hassell, N.; Zheng, X.; Payne, A.B.; Ali, A.R.; Batra, D.; Caravas, J.; Chau, R.; et al. Genomic Surveillance for SARS-CoV-2 Variants: Circulation of Omicron Lineages—United States, January 2022–May 2023. MMWR Morb. Mortal. Wkly. Rep. 2023, 72, 651–656. [Google Scholar] [CrossRef]
- Chitwood, M.H.; Russi, M.; Gunasekera, K.; Havumaki, J.; Klaassen, F.; Pitzer, V.E.; Salomon, J.A.; Swartwood, N.A.; Warren, J.L.; Weinberger, D.M.; et al. Reconstructing the Course of the COVID-19 Epidemic over 2020 for US States and Counties: Results of a Bayesian Evidence Synthesis Model. PLoS Comput. Biol. 2022, 18, e1010465. [Google Scholar] [CrossRef] [PubMed]
- Jones, J.M.; Manrique, I.M.; Stone, M.S.; Grebe, E.; Saa, P.; Germanio, C.D.; Spencer, B.R.; Notari, E.; Bravo, M.; Lanteri, M.C.; et al. Estimates of SARS-CoV-2 Seroprevalence and Incidence of Primary SARS-CoV-2 Infections Among Blood Donors, by COVID-19 Vaccination Status—United States, April 2021–September 2022. MMWR Morb. Mortal. Wkly. Rep. 2023, 72, 601–605. [Google Scholar] [CrossRef] [PubMed]
- Klaassen, F.; Chitwood, M.H.; Cohen, T.; Pitzer, V.E.; Russi, M.; Swartwood, N.A.; Salomon, J.A.; Menzies, N.A. Changes in Population Immunity Against Infection and Severe Disease From Severe Acute Respiratory Syndrome Coronavirus 2 Omicron Variants in the United States Between December 2021 and November 2022. Clin. Infect. Dis. 2023, 77, 355–361. [Google Scholar] [CrossRef]
- Klaassen, F.; Chitwood, M.H.; Cohen, T.; Pitzer, V.E.; Russi, M.; Swartwood, N.A.; Salomon, J.A.; Menzies, N.A. Population Immunity to Pre-Omicron and Omicron Severe Acute Respiratory Syndrome Coronavirus 2 Variants in US States and Counties Through 1 December 2021. Clin. Infect. Dis. 2023, 76, E350–E359. [Google Scholar] [CrossRef]
- Chaguza, C.; Coppi, A.; Earnest, R.; Ferguson, D.; Kerantzas, N.; Warner, F.; Young, H.P.; Breban, M.I.; Billig, K.; Koch, R.T.; et al. Rapid Emergence of SARS-CoV-2 Omicron Variant Is Associated with an Infection Advantage over Delta in Vaccinated Persons. Med 2022, 3, 325–334.e4. [Google Scholar] [CrossRef] [PubMed]
- Basile, K.; Rockett, R.J.; McPhie, K.; Fennell, M.; Johnson-Mackinnon, J.; Agius, J.E.; Fong, W.; Rahman, H.; Ko, D.; Donavan, L.; et al. Improved Neutralisation of the SARS-CoV-2 Omicron Variant after Pfizer-BioNTech (BNT162b2) COVID-19 Vaccine Boosting with a Third Dose. Viruses 2022, 14, 2023. [Google Scholar] [CrossRef]
- Doria-Rose, N.A.; Shen, X.; Schmidt, S.D.; O’Dell, S.; McDanal, C.; Feng, W.; Tong, J.; Eaton, A.; Maglinao, M.; Tang, H.; et al. Booster of MRNA-1273 Vaccine Reduces SARS-CoV-2 Omicron Escape from Neutralizing Antibodies. N. Engl. J. Med. 2022, 386, 1088–1091. [Google Scholar] [CrossRef]



Disclaimer/Publisher’s Note: The statements, opinions and data contained in all publications are solely those of the individual author(s) and contributor(s) and not of MDPI and/or the editor(s). MDPI and/or the editor(s) disclaim responsibility for any injury to people or property resulting from any ideas, methods, instructions or products referred to in the content. |
© 2024 by the authors. Licensee MDPI, Basel, Switzerland. This article is an open access article distributed under the terms and conditions of the Creative Commons Attribution (CC BY) license (https://creativecommons.org/licenses/by/4.0/).
Share and Cite
Ali, S.; Giovanetti, M.; Johnston, C.; Urdaneta-Páez, V.; Azarian, T.; Cella, E. From Emergence to Evolution: Dynamics of the SARS-CoV-2 Omicron Variant in Florida. Pathogens 2024, 13, 1095. https://doi.org/10.3390/pathogens13121095
Ali S, Giovanetti M, Johnston C, Urdaneta-Páez V, Azarian T, Cella E. From Emergence to Evolution: Dynamics of the SARS-CoV-2 Omicron Variant in Florida. Pathogens. 2024; 13(12):1095. https://doi.org/10.3390/pathogens13121095
Chicago/Turabian StyleAli, Sobur, Marta Giovanetti, Catherine Johnston, Verónica Urdaneta-Páez, Taj Azarian, and Eleonora Cella. 2024. "From Emergence to Evolution: Dynamics of the SARS-CoV-2 Omicron Variant in Florida" Pathogens 13, no. 12: 1095. https://doi.org/10.3390/pathogens13121095
APA StyleAli, S., Giovanetti, M., Johnston, C., Urdaneta-Páez, V., Azarian, T., & Cella, E. (2024). From Emergence to Evolution: Dynamics of the SARS-CoV-2 Omicron Variant in Florida. Pathogens, 13(12), 1095. https://doi.org/10.3390/pathogens13121095

