Treatment Reducing Endothelial Activation Protects against Experimental Cerebral Malaria
Abstract
1. Introduction
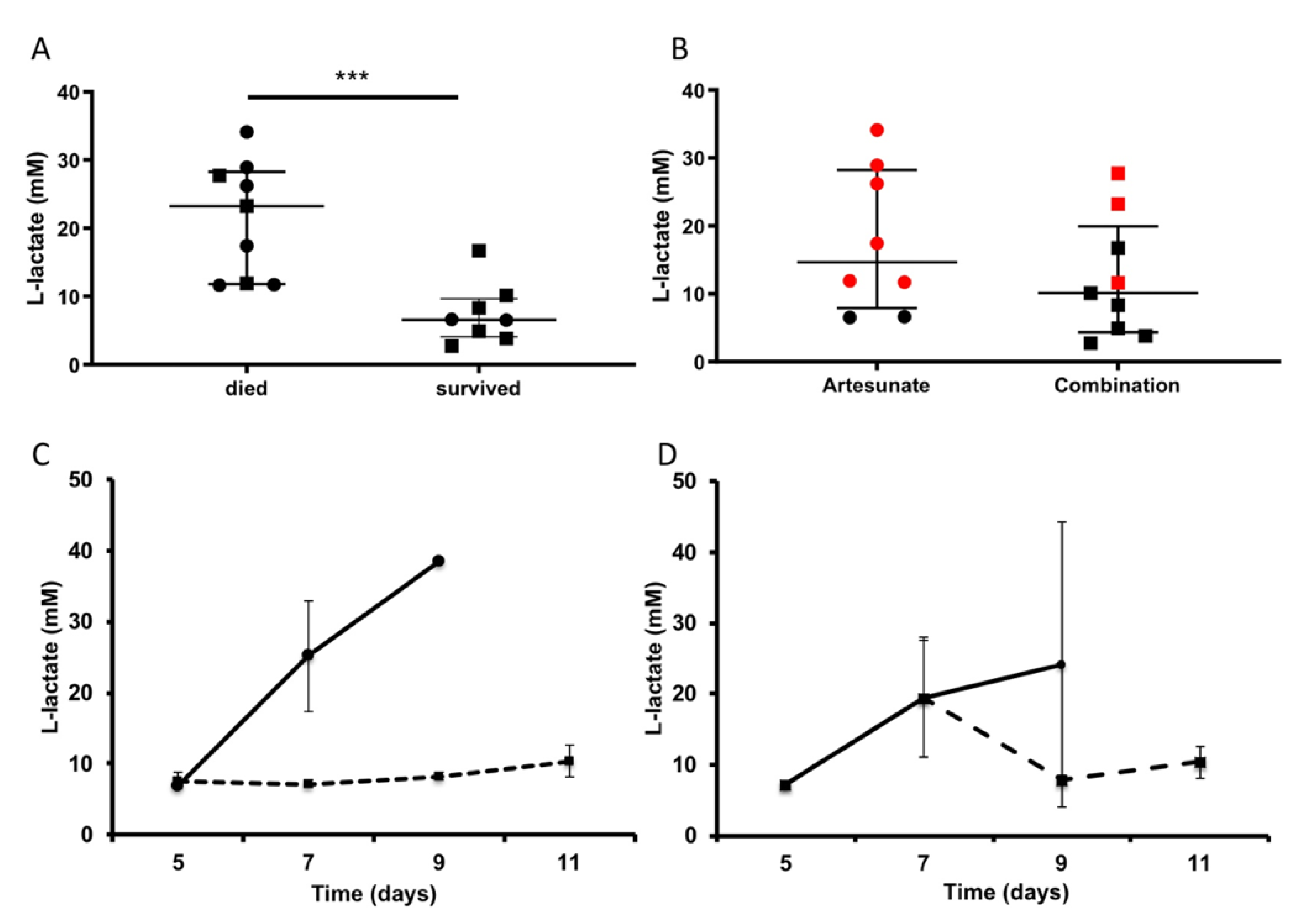
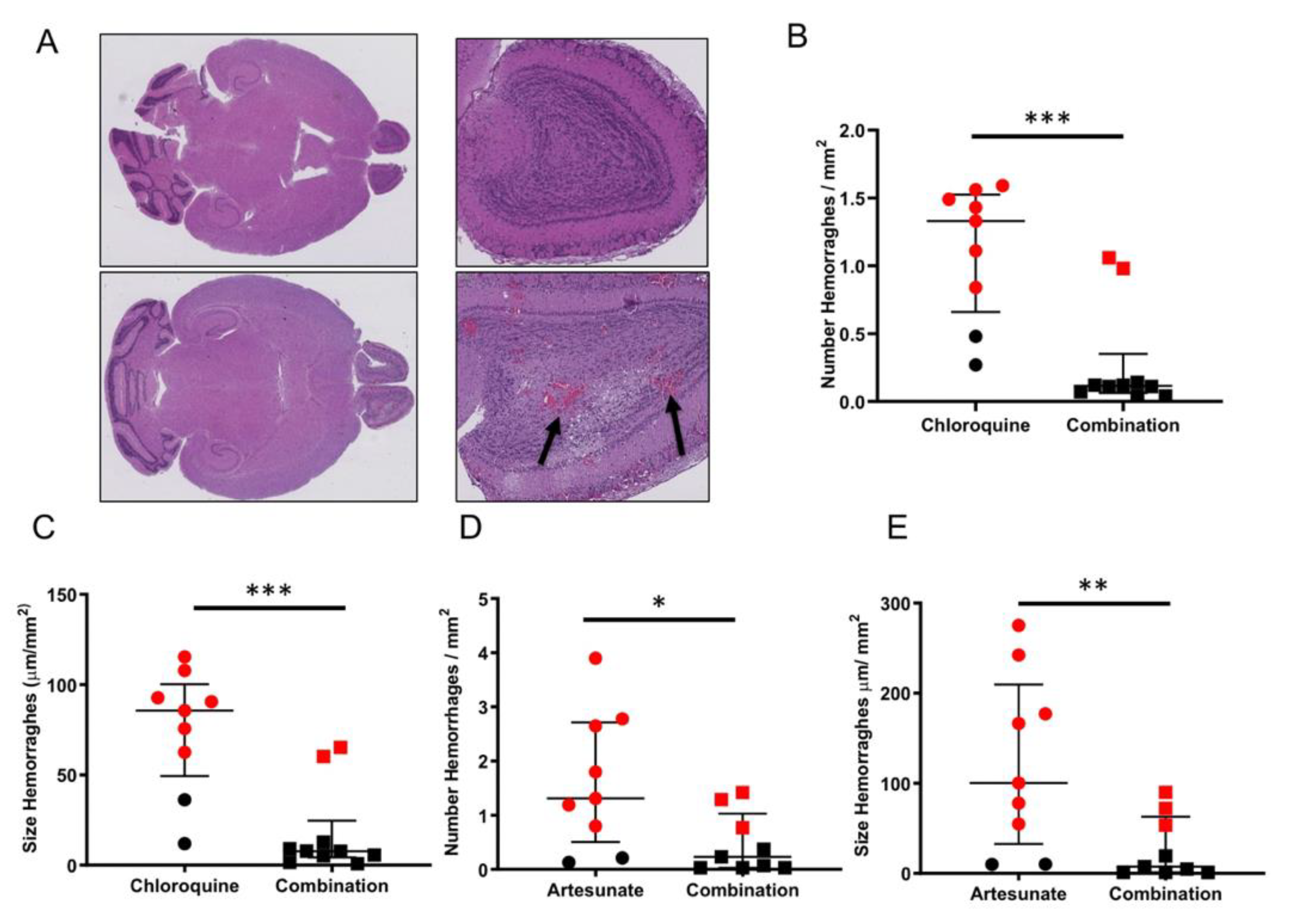
2. Results
3. Discussion
Limitations of the Study
4. Materials and Methods
4.1. Cerebral Malaria Experimental Models
4.2. ELISAs for Biomarkers of Endothelial Activation
4.3. Brain Histological Analysis
4.4. Statistical Analysis
Supplementary Materials
Author Contributions
Funding
Institutional Review Board Statement
Informed Consent Statement
Data Availability Statement
Conflicts of Interest
References
- World Malaria Report. 2021. Available online: https://www.who.int/publications/i/item/9789240040496 (accessed on 6 December 2021).
- Idro, R.; Marsh, K.; John, C.C.; Newton, C.R. Cerebral malaria: Mechanisms of brain injury and strategies for improved neurocognitive outcome. Pediatr. Res. 2010, 68, 267–274. [Google Scholar] [CrossRef]
- Rosa-Goncalves, P.; Ribeiro-Gomes, F.L.; Daniel-Ribeiro, C.T. Malaria Related Neurocognitive Deficits and Behavioral Alterations. Front. Cell. Infect. Microbiol. 2022, 12, 829413. [Google Scholar] [CrossRef]
- Varo, R.; Crowley, V.M.; Sitoe, A.; Madrid, L.; Serghides, L.; Kain, K.C.; Bassat, Q. Adjunctive therapy for severe malaria: A review and critical appraisal. Malar. J. 2018, 17, 47. [Google Scholar] [CrossRef]
- Dorovini-Zis, K.; Schmidt, K.; Huynh, H.; Fu, W.; Whitten, R.O.; Milner, D.; Kamiza, S.; Molyneux, M.; Taylor, T.E. The neuropathology of fatal cerebral malaria in malawian children. Am. J. Pathol. 2011, 178, 2146–2158. [Google Scholar] [CrossRef]
- Conroy, A.L.; Phiri, H.; Hawkes, M.; Glover, S.; Mallewa, M.; Seydel, K.B.; Taylor, T.E.; Molyneux, M.E.; Kain, K.C. Endothelium-based biomarkers are associated with cerebral malaria in Malawian children: A retrospective case-control study. PLoS ONE 2010, 5, e15291. [Google Scholar] [CrossRef]
- Kim, H.; Higgins, S.; Liles, W.C.; Kain, K.C. Endothelial activation and dysregulation in malaria: A potential target for novel therapeutics. Curr. Opin. Hematol. 2011, 18, 177–185. [Google Scholar] [CrossRef]
- Kishi, T.; Hirooka, Y.; Konno, S.; Sunagawa, K. Angiotensin II receptor blockers improve endothelial dysfunction associated with sympathetic hyperactivity in metabolic syndrome. J. Hypertens. 2012, 30, 1646–1655. [Google Scholar] [CrossRef]
- Wago, T.; Yoshimoto, T.; Akaza, I.; Tsuchiya, K.; Izumiyama, H.; Doi, M.; Hirata, Y. Improvement of endothelial function in patients with hypertension and type 2 diabetes after treatment with telmisartan. Hypertens. Res. 2010, 33, 796–801. [Google Scholar] [CrossRef]
- Davignon, J. Beneficial cardiovascular pleiotropic effects of statins. Circulation 2004, 109, III39–III43. [Google Scholar] [CrossRef]
- Dormoi, J.; Briolant, S.; Pascual, A.; Desgrouas, C.; Travaille, C.; Pradines, B. Improvement of the efficacy of dihydroartemisinin with atorvastatin in an experimental cerebral malaria murine model. Malar. J. 2013, 12, 302. [Google Scholar] [CrossRef]
- Gallego-Delgado, J.; Basu-Roy, U.; Ty, M.; Alique, M.; Fernandez-Arias, C.; Movila, A.; Gomes, P.; Weinstock, A.; Xu, W.; Edagha, I.; et al. Angiotensin receptors and beta-catenin regulate brain endothelial integrity in malaria. J. Clin. Investig. 2016, 126, 4016–4029. [Google Scholar] [CrossRef]
- Taoufiq, Z.; Pino, P.; N’Dilimabaka, N.; Arrouss, I.; Assi, S.; Soubrier, F.; Rebollo, A.; Mazier, D. Atorvastatin prevents Plasmodium falciparum cytoadherence and endothelial damage. Malar. J. 2011, 10, 52. [Google Scholar] [CrossRef] [PubMed]
- Reis, P.A.; Estato, V.; da Silva, T.I.; d’Avila, J.C.; Siqueira, L.D.; Assis, E.F.; Bozza, P.T.; Bozza, F.A.; Tibirica, E.V.; Zimmerman, G.A.; et al. Statins decrease neuroinflammation and prevent cognitive impairment after cerebral malaria. PLoS Pathog. 2012, 8, e1003099. [Google Scholar] [CrossRef] [PubMed]
- Souraud, J.B.; Briolant, S.; Dormoi, J.; Mosnier, J.; Savini, H.; Baret, E.; Amalvict, R.; Soulard, R.; Rogier, C.; Pradines, B. Atorvastatin treatment is effective when used in combination with mefloquine in an experimental cerebral malaria murine model. Malar. J. 2012, 11, 13. [Google Scholar] [CrossRef] [PubMed]
- Wilson, N.O.; Solomon, W.; Anderson, L.; Patrickson, J.; Pitts, S.; Bond, V.; Liu, M.; Stiles, J.K. Pharmacologic inhibition of CXCL10 in combination with anti-malarial therapy eliminates mortality associated with murine model of cerebral malaria. PLoS ONE 2013, 8, e60898. [Google Scholar]
- Fedson, D.S. Treating the host response to emerging virus diseases: Lessons learned from sepsis, pneumonia, influenza and Ebola. Ann. Transl. Med. 2016, 4, 421. [Google Scholar] [CrossRef]
- Koh, K.K.; Sakuma, I.; Hayashi, T.; Kim, S.H.; Chung, W.J. Renin-angiotensin system inhibitor and statins combination therapeutics—What have we learnt? Expert. Opin. Pharmacother. 2015, 16, 949–953. [Google Scholar] [CrossRef][Green Version]
- Pradines, B.; Torrentino-Madamet, M.; Fontaine, A.; Henry, M.; Baret, E.; Mosnier, J.; Briolant, S.; Fusai, T.; Rogier, C. Atorvastatin is 10-fold more active in vitro than other statins against Plasmodium falciparum. Antimicrob. Agents Chemother. 2007, 51, 2654–2655. [Google Scholar] [CrossRef]
- Andersen, L.W.; Mackenhauer, J.; Roberts, J.C.; Berg, K.M.; Cocchi, M.N.; Donnino, M.W. Etiology and therapeutic approach to elevated lactate levels. Mayo Clin. Proc. 2013, 88, 1127–1140. [Google Scholar] [CrossRef]
- van Genderen, P.J.; van der Meer, I.M.; Consten, J.; Petit, P.L.; van Gool, T.; Overbosch, D. Evaluation of plasma lactate as a parameter for disease severity on admission in travelers with Plasmodium falciparum malaria. J. Travel Med. 2005, 12, 261–264. [Google Scholar] [CrossRef][Green Version]
- Mortensen, E.M.; Nakashima, B.; Cornell, J.; Copeland, L.A.; Pugh, M.J.; Anzueto, A.; Good, C.; Restrepo, M.I.; Downs, J.R.; Frei, C.R.; et al. Population-based study of statins, angiotensin II receptor blockers, and angiotensin-converting enzyme inhibitors on pneumonia-related outcomes. Clin. Infect. Dis. 2012, 55, 1466–1473. [Google Scholar] [CrossRef]
- van Vught, L.A.; Scicluna, B.P.; Wiewel, M.A.; Hoogendijk, A.J.; Klein Klouwenberg, P.M.; Franitza, M.; Toliat, M.R.; Nurnberg, P.; Cremer, O.L.; Horn, J.; et al. Comparative Analysis of the Host Response to Community-acquired and Hospital-acquired Pneumonia in Critically Ill Patients. Am. J. Respir. Crit. Care Med. 2016, 194, 1366–1374. [Google Scholar] [CrossRef] [PubMed]
- Wan, Y.D.; Sun, T.W.; Kan, Q.C.; Guan, F.X.; Zhang, S.G. Effect of statin therapy on mortality from infection and sepsis: A meta-analysis of randomized and observational studies. Crit. Care 2014, 18, R71. [Google Scholar] [CrossRef] [PubMed]
- Dasu, M.R.; Riosvelasco, A.C.; Jialal, I. Candesartan inhibits Toll-like receptor expression and activity both in vitro and in vivo. Atherosclerosis 2009, 202, 76–83. [Google Scholar] [CrossRef] [PubMed]
- Hagiwara, S.; Iwasaka, H.; Hidaka, S.; Hasegawa, A.; Koga, H.; Noguchi, T. Antagonist of the type-1 ANG II receptor prevents against LPS-induced septic shock in rats. Intensive Care Med. 2009, 35, 1471–1478. [Google Scholar] [CrossRef]
- Tikoo, K.; Patel, G.; Kumar, S.; Karpe, P.A.; Sanghavi, M.; Malek, V.; Srinivasan, K. Tissue specific up regulation of ACE2 in rabbit model of atherosclerosis by atorvastatin: Role of epigenetic histone modifications. Biochem. Pharmacol. 2015, 93, 343–351. [Google Scholar] [CrossRef]
- Xiao, H.; Qin, X.; Ping, D.; Zuo, K. Inhibition of Rho and Rac geranylgeranylation by atorvastatin is critical for preservation of endothelial junction integrity. PLoS ONE 2013, 8, e59233. [Google Scholar] [CrossRef]
- Sahu, P.K.; Satpathi, S.; Behera, P.K.; Mishra, S.K.; Mohanty, S.; Wassmer, S.C. Pathogenesis of cerebral malaria: New diagnostic tools, biomarkers, and therapeutic approaches. Front. Cell. Infect. Microbiol. 2015, 5, 75. [Google Scholar] [CrossRef]
- Seydel, K.B.; Kampondeni, S.D.; Valim, C.; Potchen, M.J.; Milner, D.A.; Muwalo, F.W.; Birbeck, G.L.; Bradley, W.G.; Fox, L.L.; Glover, S.J.; et al. Brain swelling and death in children with cerebral malaria. N. Engl. J. Med. 2015, 372, 1126–1137. [Google Scholar] [CrossRef] [PubMed]
- Craig, A.G.; Grau, G.E.; Janse, C.; Kazura, J.W.; Milner, D.; Barnwell, J.W.; Turner, G.; Langhorne, J.; on behalf of the participants of the Hinxton Retreat meeting on “Animal Models for Research on Severe Malaria”. The role of animal models for research on severe malaria. PLoS Pathog. 2012, 8, e1002401. [Google Scholar] [CrossRef]
- de Souza, J.B.; Hafalla, J.C.; Riley, E.M.; Couper, K.N. Cerebral malaria: Why experimental murine models are required to understand the pathogenesis of disease. Parasitology 2010, 137, 755–772. [Google Scholar] [CrossRef]
- Phiri, H.T.; Bridges, D.J.; Glover, S.J.; van Mourik, J.A.; de Laat, B.; M’Baya, B.; Taylor, T.E.; Seydel, K.B.; Molyneux, M.E.; Faragher, E.B.; et al. Elevated plasma von Willebrand factor and propeptide levels in Malawian children with malaria. PLoS ONE 2011, 6, e25626. [Google Scholar] [CrossRef]
- Higgins, S.J.; Purcell, L.A.; Silver, K.L.; Tran, V.; Crowley, V.; Hawkes, M.; Conroy, A.L.; Opoka, R.O.; Hay, J.G.; Quaggin, S.E.; et al. Dysregulation of angiopoietin-1 plays a mechanistic role in the pathogenesis of cerebral malaria. Sci. Transl. Med. 2016, 8, 358ra128. [Google Scholar] [CrossRef]
- O’Donnell, A.S.; Fazavana, J.; O’Donnell, J.S. The von Willebrand factor—ADAMTS-13 axis in malaria. Res. Pract. Thromb. Haemost. 2022, 6, e12641. [Google Scholar] [CrossRef]
- Waknine-Grinberg, J.H.; Hunt, N.; Bentura-Marciano, A.; McQuillan, J.A.; Chan, H.W.; Chan, W.C.; Barenholz, Y.; Haynes, R.K.; Golenser, J. Artemisone effective against murine cerebral malaria. Malar. J. 2010, 9, 227. [Google Scholar] [CrossRef] [PubMed]
- Wilcox, R.R.; Tian, T.S. Measuring effect size: A robust heteroscedastic approach for two or more groups. J. Appl. Stat. 2011, 38, 1359–1368. [Google Scholar] [CrossRef]
- Yuen, K.K. The two-sample trimmed t for unequal population variances. Biometrika 1974, 61, 165–170. [Google Scholar] [CrossRef]
- R Core Team. A Language and Environment for Statistical Computing; R Version 3.5.1R; Foundation for Statistical Computing: Vienna, Austria, 2017. [Google Scholar]
- Mair, P.; Schoenbrodt, F.; Wilcox, R. WRS2: Wilcox Robust Estimation and Testing. Available online: https://cran.r-project.org/web/packages/WRS2/index.html (accessed on 4 May 2022).
- Dardis, C. survMisc: Miscellaneous Functions for Survival Data. Available online: https://CRAN.R-project.org/package=survMisc (accessed on 4 May 2022).






Publisher’s Note: MDPI stays neutral with regard to jurisdictional claims in published maps and institutional affiliations. |
© 2022 by the authors. Licensee MDPI, Basel, Switzerland. This article is an open access article distributed under the terms and conditions of the Creative Commons Attribution (CC BY) license (https://creativecommons.org/licenses/by/4.0/).
Share and Cite
Mota, S.; Bensalel, J.; Park, D.H.; Gonzalez, S.; Rodriguez, A.; Gallego-Delgado, J. Treatment Reducing Endothelial Activation Protects against Experimental Cerebral Malaria. Pathogens 2022, 11, 643. https://doi.org/10.3390/pathogens11060643
Mota S, Bensalel J, Park DH, Gonzalez S, Rodriguez A, Gallego-Delgado J. Treatment Reducing Endothelial Activation Protects against Experimental Cerebral Malaria. Pathogens. 2022; 11(6):643. https://doi.org/10.3390/pathogens11060643
Chicago/Turabian StyleMota, Sabrina, Johanna Bensalel, Do Hee Park, Sandra Gonzalez, Ana Rodriguez, and Julio Gallego-Delgado. 2022. "Treatment Reducing Endothelial Activation Protects against Experimental Cerebral Malaria" Pathogens 11, no. 6: 643. https://doi.org/10.3390/pathogens11060643
APA StyleMota, S., Bensalel, J., Park, D. H., Gonzalez, S., Rodriguez, A., & Gallego-Delgado, J. (2022). Treatment Reducing Endothelial Activation Protects against Experimental Cerebral Malaria. Pathogens, 11(6), 643. https://doi.org/10.3390/pathogens11060643

