Next Article in Journal
Dimensions That Influence the Creation of Brand Value of a Music Event and Its Influence on Attendee Satisfaction
Previous Article in Journal
The Burnout and Professional Deformation of Latvian Healthcare Workers during the COVID-19 Pandemic at the Traumatology and Orthopaedics Hospital
 
 
Font Type:
Arial Georgia Verdana
Font Size:
Aa Aa Aa
Line Spacing:
Column Width:
Background:
Article

Online Harassment in Sri Lanka: A Thematic Analysis

by
Kushanthi S. Harasgama
and
Samurdhi Jayamaha
*
School of Law, Faculty of Humanities and Sciences, Sri Lanka Institute of Information Technology, Malabe 10115, Sri Lanka
*
Author to whom correspondence should be addressed.
Soc. Sci. 2023, 12(3), 176; https://doi.org/10.3390/socsci12030176
Submission received: 7 January 2023 / Revised: 22 February 2023 / Accepted: 28 February 2023 / Published: 15 March 2023

Abstract

Online harassment has become a growing menace worldwide for which every nation is trying to find a solution. Existing literature demonstrates that online harassment is widespread in diverse forms and so is its impact on the victims. Despite the lack of any comprehensive studies in this area, there is sufficient evidence to demonstrate the prevalence of online harassment in Sri Lanka and the need to find effective solutions to it. In such circumstances, this study aims to understand the nature of online harassment in the Sri Lankan context using qualitative research methodology. To that end, the study uses thematic analysis for analysing the data collected through semi-structured interviews. The thematic analysis was employed for the study as it assists in classifying complex qualitative data into different and simplified themes for better understanding and interpretation of such data. Among other findings, the analysis revealed three global themes, namely the motives of the perpetrators, the impact on victims, and remedies. Under each global theme, the study revealed various organising and basic themes, also indicating that the motives of the perpetrators and the impact on the victims are closely connected. It further reveals that impacts could be extremely serious, ranging from helplessness to suicidal thoughts, humiliation to broken relationships, and even having adverse impacts on the careers of victims. The study also found that the available remedies are not systematic or strong enough to meet the expectations of the victims. Thus, we conclude that the threat from online harassment in Sri Lanka is similar to that in any other country, requiring immediate and well-planned legal and policy responses, as exposed by the key themes identified in the study.

1. Introduction

Technology has invaded the everyday lives of people to an unimaginable extent. The extended use of digital technologies for a variety of reasons has not only brought benefits but has also exposed users to threats, harms, and challenges in various forms, including online harassment.
Online harassment can be defined as a catch-all term that embraces multiple forms of online misconduct such as cyberstalking, flaming, revenge porn, cyber sextortion, etc., which could be sexual or non-sexual (Betts et al. 2017). Existing studies reveal that these different forms of online harassment have increased in recent times. According to some studies, cyber victimisation ranges from 6.5% to 72% worldwide (Hinduja and Patchin 2008; Smith et al. 2008; Juvonen and Gross 2008). A recent survey found that roughly four in ten Americans have personally experienced online harassment and 55% considered it a major problem (Pew Research Center 2021). Research also reveals that online harassment results in significant psychological, physical, and social harm to its victims, ranging from feelings of anger and frustration to suicidal tendencies, social stigma, and job loss (Vazsonyi et al. 2017; Beran and Li 2005; Patchin and Hinduja 2006).
Despite the constant reports of online harassment in the news and other media, no comprehensive studies have been conducted to investigate the state of online harassment in Sri Lanka. The limited existing research available suggests that the situation in Sri Lanka is no different from any other country (Suriyabandara 2017; Weerasekara 2016).
In this context, the objective of this qualitative study was to explore the nature of online harassment in Sri Lanka by analysing the data collected from the interviews conducted with victims of online harassment. The study used the thematic analysis methodology to analyse the data. The thematic analysis provides a systematic way of classifying complex qualitative data into different themes for better understanding and interpretation of such data. It led to the identification of three levels of related themes, namely basic, organising, and global, which results in a better understanding of the relationship between these factors. The findings of this study contribute to a better understanding of the problem of online harassment in Sri Lanka, which could lead to the formulation of an effective policy to address the problem.

2. Literature Review

The term “online harassment” is defined in various ways in the existing literature, and it is difficult to find consensus on it. Many commentators define it broadly to include a wide range of behaviours. For instance, Nancy S. Kim defines it as “internet postings intended to embarrass, annoy, threaten, or bother another individual or a group of persons” (Kim 2009). According to Burke Winkleman et al., online harassment refers to any conduct which is committed via network and telecommunication media with the intent “to threaten, humiliate, and harass the victims by causing emotional distress, demanding submission, spreading lies, and compromising the economic and social wellbeing of the victim” (Winkelman et al. 2015). For the purpose of this study, “online harassment” is defined broadly as any intentional conduct that is committed via network or telecommunication media to threaten, humiliate, and harass victims by engaging in activities such as, but not limited to, publishing embarrassing/intimate images or videos online without consent, posting embarrassing personal information on online platforms, making unwelcome sexual advances/requesting sexual favours, cyber-stalking, online defamation, making threats, impersonation, etc. (Jayamaha et al. 2021).
A review of the related literature reveals that there is a significant number of studies focussing on different aspects of online harassment such as the different forms of online harassment, their prevalence, their impacts, etc. Some early literature focusses more on identifying the nature of these different types, defining them, and explaining them, while a large amount of research focusses on empirically assessing the prevalence of different types of online harassment, aimed at understanding the gravity of the issue. For instance, a study carried out by Pew Research Center in 2020 (Pew Research Center 2021) revealed that 41% of U.S. adults have personally experienced harassing or abusive behaviour online, with 25% having experienced severe forms of harassment such as physical threats and sexual harassment. This is a 7% increase from 2017, although the overall number of victims of online harassment remained the same, as indicated in the survey conducted by the same institution in 2017. A survey on cyber-bullying conducted in 2020 in the U.K. (Ditch the Label 2020) by an NGO revealed that one in three young people reported having experienced online bullying before the age of 20. Research conducted among Italian university students in 2019 revealed that up to 46% of the respondents had experienced cyberstalking, all of these signalling an increase in the prevalence of this harmful behaviour (Maran and Begotti 2019). In terms of gender-wise victimisation, many studies reveal that women are more likely to be abused online than men. For instance, the official E-safety commissioner’s site maintained by the Australian Government refers to a range of surveys conducted and reports that women are more vulnerable than men to online abuse in all its forms (Australian Government n.d.). The UN Broadband Commission (2015) also reports that females are more likely to be victims of online harassment than males. According to the report, women are 27 times more likely to be abused online than men, and women between the ages of 18 and 24 are at particular risk.1
While existing research suggests that incidents of online harassment are on the rise, some research also investigates the effects of online harassment. They uncover that it results in severe negative impacts on the well-being of the person affected, including their physical and psychological well-being, as well as affecting the social dimension of the victim’s life during and after the incident. Studies conducted in the U.S., U.K., New Zealand, and Japan have revealed serious psychosocial, affective, and workplace/academic problems, as well as suicidal tendencies and potential long-term damage to victims’ ability to maintain social relationships as impacts associated with victimisation to online harassment (Kowalski and Limber 2007). Raskauskas and Stoltz, reporting on the negative impacts of cyberbullying, observe that, to date, all studies in this area have shown negative effects similar to traditional bullying, including stress, fear, embarrassment, and feelings of depression, hopelessness, and powerlessness (Raskauskas and Stoltz 2007), while some research on cyberstalking adds pain, betrayal, anger, paranoia, and insomnia to the list (Short et al. 2015). Beyens and Lievens (2016) find that non-consensual pornography (hereinafter referred to as NCP) can leave the victims “emotionally and psychologically paralyzed” and “socially and professionally ostracized.” Other research identifies substance abuse, eating disorders, self-harm, etc., as negative physical impacts of cyberstalking (Perry 2015). Researchers also argue that the impacts of online harassment are much more pervasive and pernicious that those of traditional harassment due to factors associated with cyberspace such as a potentially limitless audience, ease of access to relevant content, and the availability of content almost indefinitely.
In the case of Sri Lanka, media reports suggest that the country regularly grapples with the issue of cyber-harassment and cyber-violence, and its manifestations range from creating abusive memes to hateful anonymous spam messages, sharing personal information on social media, impersonation, etc. (Nazeer and Pathmeswaran 2017). However, a clear understanding of the nature, prevalence, and impacts of online harassment in Sri Lanka is lacking due to a dearth of academic literature on this area. A few studies such as the study conducted by Weerasekara (2016) on cyber-harassment among university students provide some understanding of the most prevalent forms of cyber-harassment among university students and the common perpetrators of such harassment. However, such studies often narrowly focus on one segment of society (i.e., university students), and fail to capture qualitative information such as impacts of online harassment on the victims, the remedies sought by victims, and so forth.
The objective of this research, therefore, is to fill this gap in the literature with a qualitative approach which would be able to provide a holistic understanding of online harassment in Sri Lanka, including its impacts on victims that in turn can contribute to the formulation of effective policies and strategies to address it.

3. Research Methodology

As previously mentioned, the objective of this research was to investigate the nature, prevalence, and impacts of online harassment in Sri Lanka. To achieve this objective, the qualitative research methodology was adopted in this study. Semi-structured interviews were used for data collection and the interview questions were developed based on a comprehensive review of related literature. The interview questions were designed to collect demographic data, online behavioural data, experiences of the participants with online harassment, and its impacts. The questions were originally developed in English and later translated into Sinhala and Tamil. Due to the sensitive nature of the information to be collected for this study, ethical approval for the interview questions in all three languages was obtained from the Ethics Committee of the research team’s university. Furthermore, interviews were conducted on a voluntary basis and it was explained to the interviewees that they had the freedom to withdraw from the interview at any point and could refrain from answering any question that they did not want to answer.
The purposive sampling method was used for the selection of an appropriate sample, as this sampling method allows the researcher to determine whether a particular individual should or should not be interviewed and helps researchers to gain a deeper understanding of the problem studied (Neuman 2006; Creswell and Creswell 2009). All participants for the interviews were approached at the premises of the Sri Lanka Computer Emergency Readiness Team (hereinafter referred to as the CERT), the focal point for cyber security in Sri Lanka. The research team approached complainants who visited CERT premises for reporting various cyber-related incidents between September and October 2019. After explaining the term “online harassment” to the potential respondents, the team asked them whether they were willing to take part in a voluntary interview regarding their experiences with online harassment. The respondents who volunteered to take part in the interviews were interviewed by a team member in the language preferred by the respondent.
Once conducted, the interviews were recorded with the permission of the participants and subsequently transcribed verbatim into a textual format. Altogether, 21 participants were interviewed, and among them were participants aged between 20 and 40 years, including both males and females from different parts of the country.
The qualitative data gathered through the interviews were analysed using the thematic analysis methodology to identify, analyse, and report the patterns contained in the data. Thematic analysis affords a systematic way of categorising complex qualitative data into different broader themes for increasing accuracy in understanding and interpreting experiences or observations about people, events, and situations (Howitt and Cramer 2010; Attride-Stirling 2001). Through its theoretical freedom, thematic analysis provides a highly flexible approach that is adaptable to a variety of needs of many studies, providing a substantial and complex account of data (Braun and Clarke 2006). Additionally, it affords a relatively easy and quick method to analyse such large and complex qualitative data while producing the findings of the research in a manner that is accessible and clearly understood by a wide range of stakeholders. Thematic analysis was chosen as the theoretical basis for the data analysis of this study for these reasons.
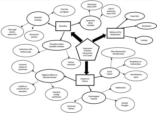
Thematic analysis involves three kinds of themes, namely the basic (the lowest level of an individual theme), organising (which organises many individual/basic themes together), and global-level (a collection of two or more organising themes) themes. These three themes together create a “thematic network map” which enables the researcher to develop a pictorial depiction of interrelated factors at multiple levels, summing up the underlying themes drawn from the qualitative data collected (Attride-Stirling 2001). The network map contributes to a broader and deeper understanding of the matter, resulting in a better understanding of the relationship among the related factors. Furthermore, the use of thematic analysis includes six main steps, namely familiarising the data obtained, generating initial codes, searching for themes, reviewing themes, defining and naming themes, and producing the report (Braun and Clarke 2006). Following these six main steps, this research reveals the themes emerging from the qualitative data collected to gain an in-depth understanding of the impact of different interrelated factors on online harassment in Sri Lanka.

4. Research Findings and Discussion

For the purpose of a clear presentation of the findings, we first describe the findings that were revealed from the qualitative data collected and then present the themes identified under the thematic analysis methodology.
Nineteen (19) of the twenty-one (21) participants interviewed were female adults. The remaining two participants were two institutions (represented by two males) against whom false information was spread through fake accounts to attack their reputation in the industry. From the incidents complained of by the females, two incidents were reported to be faced by females together with their spouses and another family member. It could also be deduced that in the case of female complainants, the harassment experienced was personal in nature, whereas in the case of male complainants, it was their businesses which were targeted by the perpetrators. The gender distribution of the victims evidenced in this study appears to be in line with the findings of other studies that most victims of online harassment are females. For instance, figures from the U.K.’s Revenge Porn Helpline also show that 75% of complaints are from women (Government Equalities Office 2015). A study conducted in the U.S. revealed that over 90% of the victims of NCP are women (Cyberrights Organization n.d.). Similar trends in NCP-related incidents are reported from countries in Asia such as Singapore and India (Desmond Ng 2020; Devika Agarwal 2017). However, it must be acknowledged that this study could only tentatively conclude on the gender distribution among the victims of online harassment in Sri Lanka; a quantitative study is required to support this contention more accurately.
The participants of the interviews were adults aged 20 to 40, indicating that people from all age groups (those active on social media) are potential victims of online harassment. It should be noted that children aged 16-19 years are also a group of the population who access cyberspace without any parental or adult supervision. This is even more heightened with the commencement of online schooling (even for children below that age group) during the COVID-19 pandemic, exposing them to the threat of online harassment. However, this segment may not have been captured in the interviews as they were conducted a few months prior to the pandemic and the lockdown. In one of the incidents faced by the victims, the suspected perpetrator himself was a schoolboy addicted to online gaming, indicating that children are also exposed to this threat either as victims or perpetrators.
As revealed by the study, all participants experienced harassment on social media platforms, mostly on Facebook, and in some cases, through Instagram and WhatsApp. In the majority of cases, they used the respective social media platform for social interactions to connect with people, share their pictures, and so on, while in two of the instances, this cyberspace was used for promoting their businesses. The report by Pew Research Center (2021) indicates that 75% of online harassment takes place on social media (Pew Research Center 2021). More specifically, coinciding with the current research findings, research from the Anti-Defamation League of the U.S. reported that 79% of those who had encountered online abuse claimed it to have occurred on Facebook (Anti-Defamation League 2019).
Although there is potential for businesses to be targeted by perpetrators of online harassment, in most cases, the attack was personal in nature. Regarding the computer/internet literacy of people, in most cases, victims appear to have followed basic protectionist protocols, except in a case or two, where the victims had shared passwords with others and asked the perpetrator to create an account for them.
Furthermore, the analysis of interview data also reveals that Sri Lankans experience both sexual and non-sexual harassment, but sexual harassment is the most common form, comprising non-consensual pornography and unwanted sexualisation of content on online platforms. This is evidenced by the fact that 16 of 21 victims who participated in the interviews were subject to online sexual harassment. Online sexual harassment encompasses a wide range of activities (posting, sharing, commenting, threatening, etc.) of sexual nature on any digital platform, and involves the use of digital content such as images, videos, posts, messages, and pages on a variety of different platforms that may be private or public. The study revealed 12 of the 21 participants as victims of non-consensual pornography. Non-consensual pornography is defined as distributing sexually explicit photos or videos over the internet without the victim’s consent and with the intent to embarrass or shame the victim (Poole 2015). Most of them complained of perpetrators editing their photos with sexually explicit photos/videos and posting/sharing them on different platforms such as Facebook, adult content-related sites, and WhatsApp and Messenger chat groups. In one case, the perpetrator obtained sexually “explicit pictures of a couple” and shared those on social media without their consent. Two of the participants complained that the perpetrators had circulated their photos, which created a false impression that they had an extramarital relationship with the perpetrator, while in three instances, the perpetrator had threatened the victims that they would circulate the victim’s pictures if they do not fulfil various demands, inter alia, to hang out with them in social media, video chat with them, keep talking to them, etc.
Some participants interviewed have experienced unwanted sexualisation, which is commonly committed by sending the victims unwanted sexual content such as images, messages, etc., posting sexualised comments about the victim’s photos/videos, making jokes of a sexual nature, rating victims on their attractiveness/sexual activity, requesting sexual favours, and demanding the victim to engage in sexual conversations without their consent (Ybarra and Mitchell 2007). In the study sample, four of twenty-one victims received sexually explicit messages, images, and videos from the perpetrators. Moreover, offensive sexual language has been used against three of the victims while two had received threats that their sensitive information would be published on social media if they refuse to adhere to the demands of the perpetrators. In addition, five participants complained of fake social media accounts being created using their personal information and images. These findings that the most common form of online harassment is sexual is consistent with the findings from other countries (Pew Research Center 2021).
In cases where the perpetrators intended to harm the victims in particular, they spread false information about the victims using fake social media accounts. In two cases, the perpetrators had hacked the online accounts of victims in order to obtain sensitive information and threatened to share explicit content with the victims’ contacts, etc.
Participants have also experienced various forms of non-sexual online harassment such as trolling, hacking, and cyber deception. Trolling can be defined as malicious online behaviour effected through aggressive and deliberate provocation, upsetting and harming others via inflammatory messages and posts (Kurtça and Demirci 2022). Some of the participants also experienced trolling in terms of social media comments and posts, which were offensive and thereby negatively affecting them in various ways identified below. As evidenced by the data collected, two of the incidents indicated trolling directed at two business entities spreading false information as to their credibility and shaming them. Some incidents involved hacking into social media accounts and then posting sexually explicit content, followed by stalking or trolling. The findings suggest that some forms of online harassment are interconnected and interdependent, with one leading to another. Therefore, it is observed that the type of online harassment experienced by a victim cannot be categorically denoted as sexual or non-sexual, as some cases could have a mix of both elements.
For a more precise analysis of the data, we employed the bottom-up inductive thematic analysis method to analyse the responses provided by the participants during the interviews, which produced three recurrent global themes. The three global themes identified are the motives of perpetrators, the impact on the victims, and remedies. Each of the global themes consists of several organising themes derived from basic-level themes. Based on the outcomes of the interviews conducted, the following thematic map was developed, which we elaborate on in the forthcoming sections of this paper.

4.1. Global Theme 1: Motives of the Perpetrators

The first global theme as identified in the thematic map (Figure 1) above, is the “motives of the perpetrator”. The perpetrators often harass victims either to cause fear, to humiliate, to take revenge, or to extort favours, which are recognised as organising themes under this global theme.
The existing literature also suggests a wide variety of factors as motives of online harassment, including fun, financial gain, notoriety, bragging, sexual gratification, control, harassment, and/or blackmail/extortion (Livingstone et al. 2019). Accordingly, Franks reports that non-consensual pornography is motivated by, inter alia, revenge, financial gain, entertainment, and gaining social media likes (Franks 2015). Other studies point out that online harassment is often conducted with the intention to humiliate, threaten, intimidate, or punish the identified individual (Douglas 2016). Thus, most studies suggest that different types of online harassment may be motivated by different factors, while there may be some common to all.
This could be seen in the case of the current study, which indicated that irrespective of whether the online harassment was sexual or non-sexual in nature, the motives of the perpetrators were categorically the same. In the case of most participants, they indicated that the perpetrator wanted to tarnish their reputation. The images, videos, and texts connected to the victims that were shared were mostly private in nature and clearly disapproved of by the recipients. Consequently, the victims explained how they felt humiliated irrespective of the form in which it was shared (known and unknown to them). Revenge was identified to be another factor that was motivating the perpetrators, more clearly in cases related to broken relationships. This refers to the release of images and videos of the victim at the end of a romantic relationship in order to avenge some relationship-related issues.
Another motive for online harassment was extorting favours or demands from the victim. In these cases, the threat serves to compel the victim to perform a particular task as demanded by the perpetrators, and it could often be to sexually engage with or to send explicit content to the perpetrator. The perpetrator’s intention is to cause fear to the victim and coerce the victim to comply with his/her demands. This threat is effected by the use of content that is already available to the perpetrator, indicating to the victim that the former will release such content if the latter does not meet the demands. The victims of some incidents shared their experiences as follows.
Participant 10: “The wrongdoer hacked my WhatsApp account and gained access to sensitive pictures that I had shared with my boyfriend and blackmailed me through email threatening me of publishing the sensitive content online if I do not chat with him via google hangouts.”
Participant 13: “My photo was edited with a nude image and was threatened to release it to the internet. Subsequently, the wrongdoer sent a screenshot to me depicting the edited image posted on a WhatsApp group.”

4.2. Global Theme 2: Impacts on Victims

The second global theme that emerged from the interviews is the impact of online harassment on the victims. Under this global theme, the following organising themes were identified: psychological impact, social impact, and impact on education/career.
It is noteworthy that almost all the participants have experienced psychological impacts ranging from severe emotional distress to feeling scared and helpless due to various forms of abusive online conduct. These incidents have been extraordinarily stressful and had shattered the victims’ sense of security, making them feel helpless in general and specifically in cyberspace. This is the most common impact faced by victims of harassment worldwide, as also supported by the survey conducted by Plan International (2020), which states that 42% of the victims complained of mental and emotional stress, among other impacts. Some participants of the current study indicated that the upsetting emotions and memories caused by the incident have even aggravated to the level of anxiety that cannot be easily contained.
Participant 20: “It resulted in an extreme anxiety and stress for me …”
Participant 11: “I blamed myself for my carelessness and felt depressed and insecure …”
The victims not only face psychological impacts but also grave social impacts where their relationships with spouses, family members, relatives, and friends were negatively affected. In one incident where the perpetrator edited and circulated images to demonstrate that the victim was having an extramarital relationship with him, the participant’s relationship with her husband broke down.
Participant 1: “I received death threats from my husband who believed in the misinformation circulated by the harasser.”
Participant 9: “This created a wrong impression of my character … I’m planning to get married soon but now I fear that this would negatively impact my marriage.”
This is evidence of how far-reaching the consequences of online harassment may be, and how such incidents could give rise to misconceptions even among the victim’s closest family. At a broader level of social interactions, the victims felt humiliated and were subject to the disapproval of friends and peers at educational institutions, workplaces, etc.
Participant 21: “I felt humiliated.”
Participant 17: “My good name was damaged.”
Participant 15: “Tarnished my and my family’s image.”
Participant 8: “This negatively influenced my children …”
Although it was noted that reputational damage and damage to goodwill may be common to all victims of online harassment globally, it is also noted that particularly in Sri Lanka, this impact could be comparatively severe due to the conventional societal structure which could associate a lack of “character” with the victim and trigger victim-blaming. However, this may be a tentative assertion, and a quantitative study may be required to support this further.
Online harassment can also have negative effects on the education/career and businesses of the victims, having a close connection to the mental and emotional distress the victims experience. The participants of this study clearly mentioned that they were unable to concentrate on their studies and career due to the psychological and social repercussions they had to face. Moreover, some of the misleading information published about the victims and their businesses damaged their goodwill and negatively affected the sustainability of their businesses.
Participant 12: “I’m finding it difficult to study for the approaching university examinations.”
Participant 3: “I feared that this would also affect the online business that I was handling through my account.”
Participant 2: “… lowered the standards of the institute and discouraged new enrolments.”
Participant 19: “I had to change my place of work as I was extremely embarrassed.”
This was also seen in the Plan International (2020), where 18% of the victims had issues with school and 7% of the victims complained of trouble finding or maintaining a job, thus confirming that the findings of this study are consistent with the existing research worldwide.
These impacts suggest that online harassment could even have an impact on the economic capacity of the victims, due to their negatively affected education, career, and business goodwill.
An interesting point in this regard is that these impacts appear common to all participants, although they have experienced them to varying degrees. This may be due to the inherent difference among the participants regarding their age, gender, level of maturity, education, response to the harassing experience, and the support system they have in terms of their family and friends, among many other factors. Needless to say, from an objective point of view, these impacts of online harassment are severe and require the immediate attention of policy makers and lawmakers to effectively combat online harassment.

4.3. Global Theme 3: Remedies

The final global theme extracted from the analysis is “remedies”. This global theme has three identified organising themes, namely expected remedies, awareness of the available remedies, and perceptions of the available remedies.
Under the expected remedies, the most sought-after remedy by the victims is the removal of explicit content. All types and occurrences of online harassment involve some explicit material that causes harm to the victim. While this material could be in the form of text, images, or videos, it could also be personal in nature or false and fabricated. The continued existence of such material on online platforms is a continued threat to the privacy and the reputation of the victim. This is due to the very nature of online platforms which allows the material to be shared among its users easily, at the click of a button. For the removal of such content, many victims have been directed to CERT by the local police. After that, the common remedy sought by victims is for law enforcement to track the perpetrator in cases where the perpetrator is unknown. In cases where the perpetrator is known or identified with the help of the authorities, the victims then seek to take legal action against them. The following extracts from the interviews evidence such remedies expected by participants.
Participant 4: “CERT agreed to remove the explicit content. However, they were unable to trace down the wrongdoer.”
Participant 9: “… lodged a complaint at the local police to remove the content and was directed to CERT … CERT took measures to remove the abusive content.”
Participant 10: “CERT informed me that it’ s not within their mandate to trace the wrongdoer and redirected me to CID.”
Participant 11: “CERT took measures to delete the hacked account and instructed me to activate two-factor authentication.”
Participant 17: “I didn’t take any action to report the content to the Youtube administration as I thought that removing the content would make it difficult to trace the wrongdoer.”
Participant 21: “I came to CERT as I want to find out who did this since there is a possibility of multiple accounts being created in the future by the harasser …”
In comparison, the research conducted by Plan International (2020) suggests that in addition to the above expectations in dealing with their harassment experience, those victims have expressed and emphasised how social media itself should be responsible and fight against online harassment. The participants in the current study, however, seem to believe that the authorities alone should take action, as none of them referred to the liability nor the responsibility of social media platforms.
The data collected suggest that victims lack awareness of the remedies available for online harassment in Sri Lanka. In most cases, victims have approached the local police hoping that the police will be able to meet all the expectations above. It has been the police who referred the incidents to the Sri Lanka CERT to remove the content, and in turn, CERT has referred the victims to the Cybercrimes Investigation Unit of the Sri Lanka Police (CCID) to take legal action if they wish to punish the wrongdoers. It was apparent that most of the victims were unaware of the functions of the CERT, the existence of the CCID, and what authority to seek redress from, as indicated in the excerpts below.
Participant 5: “We tried to contact TRCSL but were informed that the office is no longer in operation, and we were redirected to CERT” “CERT informed us that they are not able to take any action and redirected us to the Cyber Crimes Division of Sri Lanka Police.”
Participant 21: “I came to CERT as I want to find out who did this since there is a possibility of multiple accounts being created in the future by the harasser. However, as told by the CERT finding the wrongdoer was not within their mandate and they directed me to CID for legal action.”
Further, the victims appeared disappointed with the limited assistance they could receive from authorities and having to approach different institutions to seek redress. The victims had learned of the existence of different institutions and their functionalities which are limited in scope. In some incidents, they demonstrated their dissatisfaction with the absence of a proper legal framework to combat this menace of online harassment. This dissatisfaction is seen demonstrated in the following interview extract.
Participant 3: “CERT informed me that they can only remove the content of the hacked account and said that they cannot take any action regarding the fake account as it is not illegal to have account operating under similar names.”
Participant 13: “CERT said that they couldn’t take any step to remove the content from the WhatsApp group as they do not have authority and that they were unable to prevent any future conduct until the threat is made into action by any other means.”
The analysis facilitated by the thematic map is indicative of the similarities between the online harassment experience in Sri Lanka and many other countries. However, it is also noted that Sri Lanka fails to meet the expectations of the victims in terms of providing them with the justice they demand. This is plausibly due to various institutional limitations in terms of their authority (mandate) and lack of resources, which would have to be remedied through the enactment of new legislation and an effective policy framework to that effect.

5. Conclusions

The aim of this study was to investigate the nature, prevalence, and impacts of online harassment in Sri Lanka using qualitative research and employing the thematic analysis methodology for analysing the data collected.
Sri Lankans experience both sexual and non-sexual types of online harassment within which various subcategories could be identified, although many of the incidents were sexual harassment. The analysis also revealed that females were the most vulnerable to online harassment, in line with global trends. More pertinently, the study revealed three global themes: the motives of the perpetrators, the impact on the victims, and remedies. Revenge, humiliation, and extorting demands by causing fear were the organising themes under the first global theme of “perpetrator’s motive”. Moreover, these motives could be identified as closely connected to the impact of online harassment from the viewpoint of the victim. It was recognised that the victim could suffer from psychological, social, and economic harm, in turn identifying them as organising themes within the global theme of “impact”. Psychological harm could be seen in terms of helplessness, emotional distress, and suicidal thoughts, whereas social harm appeared in terms of humiliation by peers, misunderstanding created among family and relatives, and broken relationships. These were the surface-level basic themes that emerged under previously identified organising themes. Additionally, effects on the education, career, and goodwill of the business were the basic themes recognised under the third organising theme “economic harm”. Finally, the third global theme identified remedies expected by the victims, their awareness of remedies, and their perceptions of remedies as the three organising themes thereunder. The victims take interest in seeking redress to remove the harmful online content, tracking the perpetrator if unknown, and taking legal actions against them. These were the basic themes that emerged under the organising theme of expected remedies. According to the analysis, the participants lacked awareness of the role of the CERT and lacked overall awareness about the CCID, which were identified as basic themes under the organising theme “awareness of remedies”. The organising theme “perception on remedies” identified the existence of various institutions and their limited capacity as the underlying basic themes. As such, thematic analysis contributed to a graphical and clear understanding of the factors linked to online harassment in Sri Lanka and their interrelatedness.
When comparing the findings of the study based on the thematic analysis with the wider literature, it is apparent that the Sri Lankan experience of online harassment is similar to that of the rest of the world. However, it is also acknowledged that this study is limited to identifying the underlying themes of the issue, and conclusions on the prevalence of certain factors (different types, most common motive, etc.) are tentative and will have to be supported by a quantitative research survey.
The study revealed that the current legal and policy framework of Sri Lanka lacks in many aspects to effectively combat this issue of online harassment. It is observed that the lack of proper legal framework, lack of resources (technology, staff, etc.), lack of awareness among general public and other related institutions, and lack of a coordination point are factors which contribute to this disappointment of the victims seeking timely redress for their distress. Although the Sri Lankan penal code covers sexual harassment, there is no legal provision that resists non-sexual forms of harassment. Thus, policy makers must seriously consider the adequacy of the current laws on this matter. The need for a reform of existing legal and policy framework is even more intensified with the nature of online harassment, which is undeniably complex due to rapidly changing technology. Impacts highlight the need to provide the necessary institutional support to the victims in terms of psychiatric help and counselling to both the family and the victim so that the family members are able to provide the necessary support to the victim.
The study thus concludes that Sri Lanka is currently experiencing a similar threat from online harassment as other countries, which requires an immediate and well-planned legal and policy response, as exposed by all the key themes identified in the analysis.

Author Contributions

Conceptualization, K.S.H. and S.J.; methodology, K.S.H.; validation, K.S.H. and S.J.; formal analysis, K.S.H. and S.J.; investigation, K.S.H.; resources, K.S.H.; data curation, S.J.; writing—original draft preparation, S.J.; writing—review and editing, K.S.H.; visualization, S.J.; supervision, K.S.H.; project administration, S.J.; funding acquisition, K.S.H. All authors have read and agreed to the published version of the manuscript.

Funding

This research was funded by the Accelerating Higher Education Expansion and Development (AHEAD) Project of the World Bank under the Ministry of Higher Education, Sri Lanka, grant number DOR 11.

Institutional Review Board Statement

The study was conducted in accordance with and approved by the Ethics Committee of Sri Lanka Institute of Information Technology (Date of approval—11-02-2020).

Informed Consent Statement

Informed consent was obtained from all subjects involved in the study.

Data Availability Statement

Data will not be publicly available due to privacy concerns. The researchers have undertaken to maintain the confidentiality of information of the interviewees and only have permission to publish certain extracts of the interviews after processing the data gathered during the interviews.

Conflicts of Interest

The authors declare no conflict of interest.

Note

1
It is acknowledged that UN Broadband Commission Report is criticised for inter alia want of a reasonable analysis of the free speech limitations it suggests, from a human rights standpoint. However, since the data gathered at the survey is not challenged per se and the fact that such data is not contradicting the other research data, this paper cites the Report as a source.

References

  1. Anti-Defamation League. 2019. Cyberhate: Examining Online Hate Speech and Incitement to Violence in the 21st Century. Available online: https://www.adl.org/education/resources/reports/cyberhate-2019 (accessed on 1 February 2023).
  2. Attride-Stirling, Jennifer. 2001. Thematic networks: An analytic tool for qualitative research. Qualitative Research 1: 385–405. [Google Scholar] [CrossRef]
  3. Australian Government. n.d. E-safety Commissioner. Know the Facts about Women Online. Available online: https://www.esafety.gov.au/women/know-facts-about-women-online (accessed on 19 February 2023).
  4. Beran, Tanya, and Qing Li. 2005. Cyber-Harassment: A Study of a New Method for an Old Behavior. Journal of Educational Computing Research 32: 265–77. [Google Scholar]
  5. Betts, Lucy R., Karin A. Spenser, and Sarah E. Gardner. 2017. Adolescents’ Involvement in Cyber Bullying and Perceptions of School: The Importance of Perceived Peer Acceptance for Female Adolescents. Sex Roles 77: 471–81. [Google Scholar] [CrossRef]
  6. Beyens, Jolien, and Eva Lievens. 2016. A Legal Perspective on the Non-Consensual Dissemination of Sexual Images: Identifying Strengths and Weaknesses of Legislation in the US, UK and Belgium. International Journal of Law, Crime and Justice 47: 31–43. [Google Scholar] [CrossRef]
  7. Braun, Virginia, and Victoria Clarke. 2006. Using thematic analysis in psychology. Qualitative Research in Psychology 3: 77–101. [Google Scholar] [CrossRef]
  8. Creswell, John W., and J. David Creswell. 2009. Research Design: Qualitative, Quantitative, and Mixed Methods Approaches, 3rd ed. Thousand Oaks: Sage Publications. [Google Scholar]
  9. Cyberrights Organization. n.d. NCII: 90% of Victims of the Distribution of Non-Consensual Intimate Imagery Are Women. Available online: https://cyberights.org/ncii-90-of-victims-of-the-distribution-of-non-consensual-intimate-imagery-are-women/ (accessed on 19 February 2023).
  10. Desmond Ng. 2020. The Rise of Non-Consensual Porn in Singapore, and the Battle to Stem Its Spread. CAN. April 26. Available online: https://www.channelnewsasia.com/cnainsider/the-rise-of-non-consensual-porn-singapore-battle-stem-its-spread-767066 (accessed on 19 February 2023).
  11. Devika Agarwal. 2017. Understanding Non-Consensual Pornography: How to Recognise, Defeat Online Sexual Violence-India News. Firstpost. May 23. Available online: https://www.firstpost.com/india/understanding-non-consensual-pornography-how-to-recognise-defeat-online-sexual-violence-3471742.html (accessed on 19 February 2023).
  12. Ditch the Label. 2020. The Annual Bullying Survey. Available online: https://www.ditchthelabel.org/research-papers/the-annual-bullying-survey-2020/ (accessed on 20 December 2022).
  13. Douglas, David M. 2016. Doxing: A conceptual analysis. Ethics and Information Technology 18: 199–210. [Google Scholar] [CrossRef]
  14. Franks, Mary Anne. 2015. Drafting an Effective ‘Revenge Porn’ Law: A Guide for Legislators. SSRN Electronic Journal. Available online: https://ssrn.com/abstract=2468823 (accessed on 2 January 2023).
  15. Government Equalities Office. 2015. Hundreds of Victims of Revenge Porn Seek Support from Helpline. Available online: https://www.gov.uk/government/news/hundreds-of-victims-of-revenge-porn-seek-support-from-helpline (accessed on 1 January 2022).
  16. Hinduja, Sameer, and Justin W. Patchin. 2008. Cyberbullying: An Exploratory Analysis of Factors Related to Offending and Victimization. Deviant Behavior 29: 129–56. [Google Scholar] [CrossRef]
  17. Howitt, Dennis, and Duncan Cramer. 2010. Introduction to Research Methods in Psychology, 3rd ed. London: Hall. [Google Scholar]
  18. Jayamaha, Samurdhi, Kushanthi Harasgama, and Rathnayaka Hashini. 2021. Fighting New Demons with Older Weapons: Countering Online Harassment with Actio Injuriarum under the Law of Delict. Paper presented at the 2nd SLIIT International Conference on Advancements in Sciences and Humanities, Colombo, Sri Lanka, December 3–4; pp. 478–85. [Google Scholar]
  19. Juvonen, Jaana, and Elisheva F. Gross. 2008. Extending the school grounds?-Bullying experiences in cyberspace. The Journal of School Health 78: 496–505. [Google Scholar] [CrossRef]
  20. Kim, Nancy S. 2009. Web Site Proprietorship and Online Harassment. Utah Law Review 993: 1008–12. [Google Scholar]
  21. Kowalski, Robin M., and Susan P. Limber. 2007. Electronic Bullying among Middle School Students. Journal of Adolescent Health 41: 22–30. [Google Scholar] [CrossRef] [PubMed]
  22. Kurtça, Tuğba Türk, and Ibrahim Demirci. 2022. Psychopathy, impulsivity, and internet trolling: Role of aggressive humour. Behaviour & Information Technology, 1–12. [Google Scholar] [CrossRef]
  23. Livingstone, Sonia, Julia Davidson, Sam Jenkins, Anna Gekoski, Clare Choak, Tarela Ike, and Kirsty Phillips. 2019. Adult Online Hate, Harassment and Abuse: A Rapid Evidence Assessment. UK Council for Child. Available online: https://core.ac.uk/download/pdf/286713825.pdf (accessed on 17 February 2023).
  24. Maran, Daniela Acquadro, and Tatiana Begotti. 2019. Prevalence of cyberstalking and previous offline victimization in a sample of Italian university students. Social Sciences 8: 30. [Google Scholar] [CrossRef]
  25. Nazeer, I., and A. Pathmeswaran. 2017. Cyberbullying among adolescents in Colombo: Prevalence, patterns and risk factors. Paper presented at the 130th Anniversary International Medical Congress, Colombo, Sri Lanka, July 13–16. [Google Scholar]
  26. Neuman, W. Lawrence. 2006. Social Research Methods Qualitative and Quantitative Approach, 6th ed. Upper Saddle River: Pearson. [Google Scholar]
  27. Patchin, Justin W., and Sameer Hinduja. 2006. Bullies Move Beyond the Schoolyard: A Preliminary Look at Cyberbullying. Youth Violence and Juvenile Justice 4: 148–69. [Google Scholar] [CrossRef]
  28. Perry, Michael. 2015. Emotional and Social Effects of Cyberbullying on Adolescents. Seattle: City Uinversity of Seattle. [Google Scholar]
  29. Pew Research Center. 2021. The State of Online Harassment. Available online: https://www.pewresearch.org/internet/2021/01/13/the-state-of-online-harassment/ (accessed on 19 February 2023).
  30. Plan International. 2020. Free to be Online? The State of the World’s Girls. Available online: https://plan-international.org/uploads/2022/02/sotwgr2020-commsreport-en-2.pdf/ (accessed on 19 February 2023).
  31. Poole, Emily. 2015. Fighting back against non-consensual pornography. University of San Francisco Law Review 49: 181–214. [Google Scholar]
  32. Raskauskas, Juliana, and Ann D. Stoltz. 2007. Involvement in Traditional and Electronic Bullying among Adolescents. Developmental Psychology 43: 564–75. [Google Scholar] [CrossRef] [PubMed]
  33. Short, Emma, Andrew Guppy, Jacqui A. Hart, and James Barnes. 2015. The Impact of Cyberstalking. Studies in Media and Communication 3: 23–37. [Google Scholar] [CrossRef]
  34. Smith, Peter K., Jess Mahdavi, Manuel Carvalho, Sonja Fisher, Shanette Russell, and Neil Tippett. 2008. Cyberbullying: Its Nature and Impact in Secondary School Pupils. Journal of Child Psychology and Psychiatry, and Allied Disciplines 49: 376–85. [Google Scholar] [CrossRef]
  35. Suriyabandara, Vishaka. 2017. An analysis of the Attitude Towards Cyberbullying and Cyber Victimization Among the University Students of Sri Lanka. World Journal of Social Science 4: 18. [Google Scholar] [CrossRef]
  36. UN Broadband Commission. 2015. Cyber Violence against Women and Girls: A World-Wide Wake-Up Call. Available online: https://www.broadbandcommission.org/wpcontent/uploads/2021/02/WGGender_Executivesummary2015.pdf (accessed on 20 December 2022).
  37. Vazsonyi, Alexander T., Jakub Mikuška, and Erin L. Kelley. 2017. It’s Time: A Meta-Analysis on the Self-Control-Deviance Link. Journal of Criminal Justice 48: 48–63. [Google Scholar] [CrossRef]
  38. Weerasekara, Namila. 2016. An Analysis of the Cyberbullying Patterns among University Students in Sri Lanka. Nugegoda: University of Sri Jayawardena. [Google Scholar]
  39. Winkelman, Sloane Burke, Jody Oomen-Early, Ashley D. Walker, Lawrence Chu, and Alice Yick-Flanagan. 2015. Exploring Cyber harassment Among Women Who Use Social Media. Universal Journal of Public Health 3: 194–201. [Google Scholar] [CrossRef]
  40. Ybarra, Michele L., and Kimberly J. Mitchell. 2007. Prevalence and Frequency of Internet Harassment Instigation: Implications for Adolescent Health. Journal of Adolescent Health 41: 189–95. [Google Scholar] [CrossRef] [PubMed]
Figure 1. Thematic map.
Figure 1. Thematic map.
Socsci 12 00176 g001
Disclaimer/Publisher’s Note: The statements, opinions and data contained in all publications are solely those of the individual author(s) and contributor(s) and not of MDPI and/or the editor(s). MDPI and/or the editor(s) disclaim responsibility for any injury to people or property resulting from any ideas, methods, instructions or products referred to in the content.

Share and Cite

MDPI and ACS Style

Harasgama, K.S.; Jayamaha, S. Online Harassment in Sri Lanka: A Thematic Analysis. Soc. Sci. 2023, 12, 176. https://doi.org/10.3390/socsci12030176

AMA Style

Harasgama KS, Jayamaha S. Online Harassment in Sri Lanka: A Thematic Analysis. Social Sciences. 2023; 12(3):176. https://doi.org/10.3390/socsci12030176

Chicago/Turabian Style

Harasgama, Kushanthi S., and Samurdhi Jayamaha. 2023. "Online Harassment in Sri Lanka: A Thematic Analysis" Social Sciences 12, no. 3: 176. https://doi.org/10.3390/socsci12030176

APA Style

Harasgama, K. S., & Jayamaha, S. (2023). Online Harassment in Sri Lanka: A Thematic Analysis. Social Sciences, 12(3), 176. https://doi.org/10.3390/socsci12030176

Note that from the first issue of 2016, this journal uses article numbers instead of page numbers. See further details here.

Article Metrics

Back to TopTop