From Philosophy to Canvas: An Empirical Model of Confucian Visual Translation in Malaysian Chinese Art
Abstract
1. Introduction
2. Literature Review and Operationalization
2.1. The Gap: From Descriptive to Mechanism-Driven Models
2.2. Contextualising Malaysian Chinese Art
2.3. Operationalisation: A Cross-Modal Schema
- Ren (Benevolence/Care):
- Function: Activates cross-relational empathy (Mason 2020).
- Indicators: Intersubjective motifs (caregiving, intergenerational gaze), warm palettes, and low-threat social scenes.
- Expected Structure: High discriminability due to clear affective cues.
- He (Harmony/Equilibrium):
- Function: Dynamic balance via tension management (Delle Fave et al. 2023).
- Indicators: Asymmetric balance, diagonals, blank-dense alternation, and ecological metaphors.
- Expected Structure: Moderate discriminability; may overlap with Ren when harmony is relational.
- WenZhi (Unity of Technique and Ideology):
- Function: Materialised argument where form carries stance (Ji and Huang 2023).
- Indicators: Material ethics (e.g., use of burlap or local canvas), visible brushwork lineages, and cross-media experimentation.
- Expected Structure: High potential for overlap with MeiShan.
- MeiShan (Aesthetic-Style Integration):
- Function: Integrates aesthetic complexity with ethical autonomy (Zhou and Zhang 2025).
- Indicators: Stylistic ambiguity, open-ended composition, and regional colour politics (e.g., tropical saturation vs. classical ink tones).
- Expected Structure: Porous boundaries with WenZhi.
2.4. Model Construction Guidelines
3. Results
3.1. Reliability and Factor Structural Scaffolding
3.2. Descriptive Convergence Across Modalities
3.3. Factor Analysis Geometry
3.4. Qualitative Mechanisms
4. Discussion
4.1. From CVTM 1.0 to CVTM 2.0
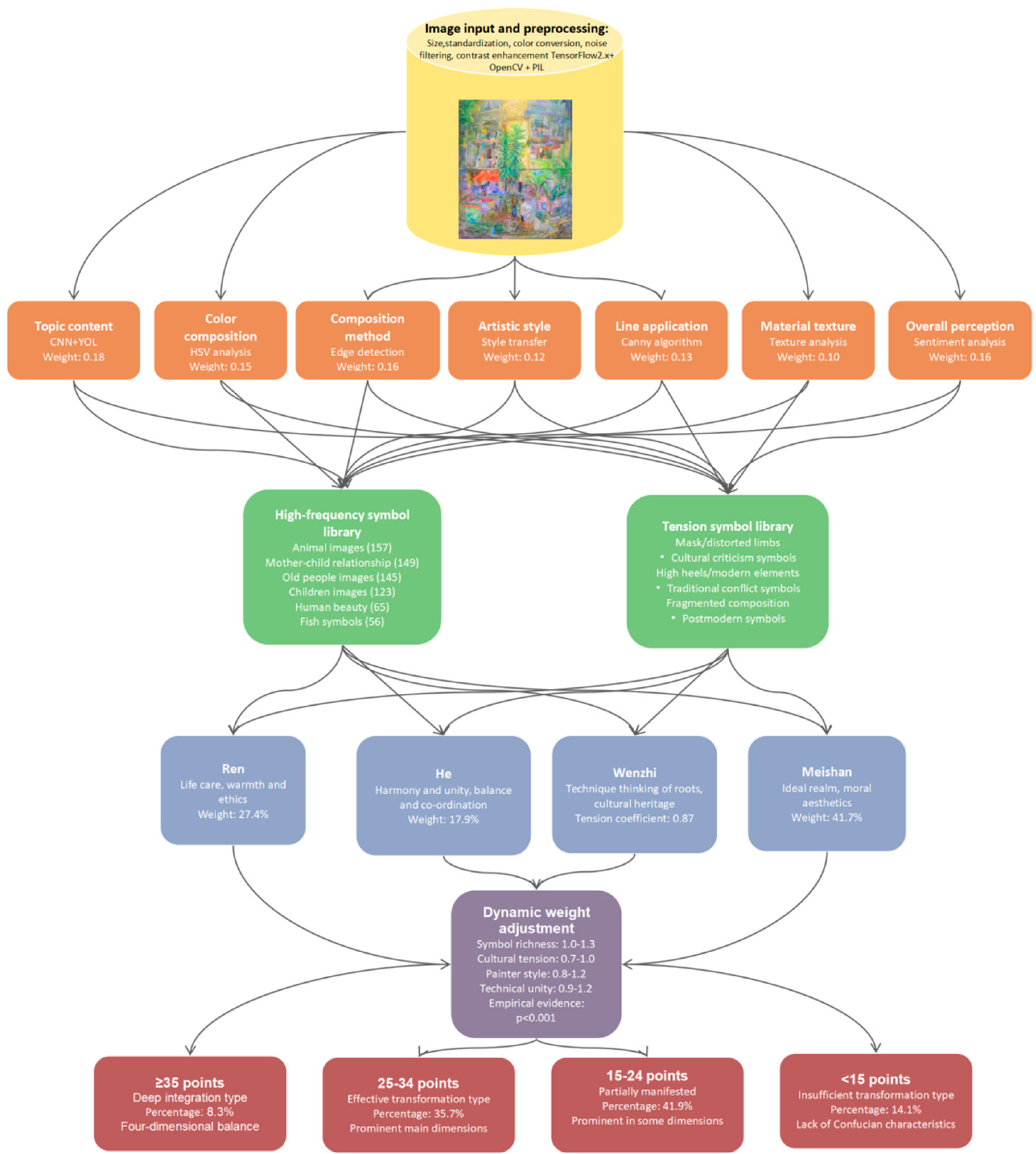
4.2. CVTM 2.0: A Tension-Driven Fusion Model (Figure 4)

4.2.1. Principles
- Dynamic weighting: Up- or down-weight dimensional contributions using a composite symbolic tension index T derived from coded composition features (e.g., diagonals, gaps) (Karjus et al. 2023), materialities (linen/oil roughness, unfinished edges), and polysemy density.
- Fuzzy layer: Proportional attribution between Wenzhi and MeiShan where factor loadings and symbol evidence indicate overlap; avoid hard boundaries in the interface region.
- Feedback loop: Light-touch calibration of dimension outputs by demographics with demonstrated leverage (gender → Ren; grade/major → Wenzhi) and overall Confucian cognition, preserving parsimony.
4.2.2. Structural Form
4.2.3. Operational Example
4.3. Illustrative Application: A Worked Example
- Input Coding:
- 2.
- Tension Calculation (T):
- 3.
- Model Adjustment:
- 4.
- Fuzzy Integration:
4.4. Validation Strategy and Future Directions
4.5. Theoretical and Practical Implications
5. Methodology
5.1. Participants and Sampling
5.2. Instruments
5.3. Operational Definitions and Quantification Standards
5.3.1. The Symbolic Tension Index (T)
5.3.2. Fuzzy Integration Logic (F)
5.4. Procedure and Analysis
6. Conclusions
Author Contributions
Funding
Institutional Review Board Statement
Informed Consent Statement
Data Availability Statement
Acknowledgments
Conflicts of Interest
References
- Ansorge, Ulrich, Matthew Pelowski, Cliodhna Quigley, Markus F. Peschl, and Helmut Leder. 2022. Art and perception: Using empirical aesthetics in research on consciousness. Frontiers in Psychology 13: 895985. [Google Scholar] [CrossRef]
- Christensen, Alexander P., Eileen R. Cardillo, and Anjan Chatterjee. 2025. Can art promote understanding? A review of the psychology and neuroscience of aesthetic cognitivism. Psychology of Aesthetics, Creativity, and the Arts 19: 1–13. [Google Scholar] [CrossRef]
- Delle Fave, Antonella, Marié Philipina Wissing, and Ingrid Brdar. 2023. Beyond polarization towards dynamic balance: Harmony as the core of mental health. Frontiers in Psychology 14: 1177657. [Google Scholar] [CrossRef] [PubMed]
- Galai, Yoav. 2023. Political Visual Literacy. International Political Sociology 17: olad010. [Google Scholar] [CrossRef]
- Ghandi, Taraneh, Hamidreza Pourreza, and Hamidreza Mahyar. 2023. Deep learning approaches on image captioning: A review. ACM Computing Surveys 56: 1–39. [Google Scholar] [CrossRef]
- Hayn-Leichsenring, Gregor U., Oshin Vartanian, and Anjan Chatterjee. 2022. The role of expertise in the aesthetic evaluation of mathematical equations. Psychological Research 86: 1655–64. [Google Scholar] [CrossRef]
- Hester, Neil, Sally Y. Xie, and Eric Hehman. 2021. Little between-region and between-country variance when people form impressions of others. Psychological Science 32: 1907–17. [Google Scholar] [CrossRef]
- Ji, Shangkun, and Yongfeng Huang. 2023. A New Study on Features Exploring of the Concept of Wen and Zhi in Lao-Zhuang’s Philosophy. Religions 14: 1013. [Google Scholar] [CrossRef]
- Joung, Jeehyun, and Jeounghoon Kim. 2023. Comparison of Audiovisual Components of Dance in Novices and Experts’ Aesthetic Interest Perceptions. Empirical Studies of the Arts 41: 591–622. [Google Scholar] [CrossRef]
- Karjus, Andres. 2023. Machine-assisted quantitizing designs: Augmenting humanities and social sciences with artificial intelligence. Humanities and Social Sciences Communications 12: 277. [Google Scholar] [CrossRef]
- Karjus, Andres, Mar Canet Solà, Tillmann Ohm, Sebastian E. Ahnert, and Maximilian Schich. 2023. Compression ensembles quantify aesthetic complexity and the evolution of visual art. EPJ Data Science 12: 21. [Google Scholar] [CrossRef]
- Kenett, Yoed N., Stacey Humphries, and Anjan Chatterjee. 2023. A thirst for knowledge: Grounding curiosity, creativity, and aesthetics in memory and reward neural systems. Creativity Research Journal 35: 412–26. [Google Scholar] [CrossRef]
- Lennon, Robert P., Robbie Fraleigh, Lauren J. Van Scoy, Aparna Keshaviah, Xindi C. Hu, Bethany L. Snyder, Erin L. Miller, William A. Calo, Aleksandra E. Zgierska, Christopher Griffin, and et al. 2021. Developing and testing an automated qualitative assistant (AQUA) to support qualitative analysis. Family Medicine and Community Health 9 Suppl. 1: e001287. [Google Scholar] [CrossRef] [PubMed]
- Lin, Yen-Ching. 2022. An Aesthetic Model for Popular Illustration. Empirical Studies of the Arts 41: 108–34. [Google Scholar] [CrossRef]
- Lin, Yi-Ying, Dena Phillips Swanson, and Ronald David Rogge. 2021. The three teachings of east Asia (TTEA) inventory: Developing and validating a measure of the interrelated ideologies of Confucianism, Buddhism, and Taoism. Frontiers in Psychology 12: 626122. [Google Scholar] [CrossRef]
- Machado, Irene. 2022. Semiotic boundary spaces: An exercise in decolonial aesthesis. Linguistic Frontiers 5: 77–87. [Google Scholar] [CrossRef]
- Mason, Joshua. 2020. Lijun Yuan, Confucian Ren and Feminist Ethics of Care: Integrating Relational Self, Power, and Democracy. Lanham, Md.: Lexington Books, 2019 (ISBN 978-1-4985-5818-1). Hypatia Reviews Online 2020: E15. [Google Scholar]
- Miller, Stephanie, Katherine N. Cotter, Joerg Fingerhut, Helmut Leder, and Matthew Pelowski. 2025. What can happen when we look at art?: An exploratory network model and latent profile analysis of affective/cognitive aspects underlying shared, Supraordinate responses to museum visual art. Empirical Studies of the Arts 43: 827–76. [Google Scholar] [CrossRef]
- Mühlenbeck, Cordelia, and Thomas Jacobsen. 2025. The relation between the aesthetic perception of objects and the focus in visual attention across different stages of ego development. Psychology of Aesthetics, Creativity, and the Arts. [Google Scholar] [CrossRef]
- Rettberg, Jill Walker, Linda Kronman, Ragnhild Solberg, Marianne Gunderson, Stein Magne Bjørklund, Linn Heidi Stokkedal, Kurdin Jacob, Gabriele de Seta, and Annette Markham. 2022. Representations of machine vision technologies in artworks, games and narratives: A dataset. Data in Brief 42: 108319. [Google Scholar] [CrossRef]
- Shen, Xi, Robin Champenois, Shiry Ginosar, Ilaria Pastrolin, Morgane Rousselot, Oumayma Bounou, Tom Monnier, Spyros Gidaris, François Bougard, Pierre-Guillaume Raverdy, and et al. 2022. Spatially-consistent feature matching and learning for heritage image analysis. International Journal of Computer Vision 130: 1325–39. [Google Scholar] [CrossRef]
- Specker, Eva. 2025. A personal perspective on psychology of aesthetics and the arts: Ecologically valid, interdisciplinary, and diverse methodologies. Creativity Research Journal 37: 293–300. [Google Scholar] [CrossRef]
- Stojilovic, Ivan. 2023. Contribution of Affect and Cognition in Shaping Aesthetic Responses. Primenjena Psihologija 16: 151–74. [Google Scholar] [CrossRef]
- Vowels, Matthew James. 2025. A causal research pipeline and tutorial for psychologists and social scientists. Psychological Methods. [Google Scholar] [CrossRef] [PubMed]
- Wassiliwizky, Eugen, and Winfried Menninghaus. 2021. Why and how should cognitive science care about aesthetics? Trends in Cognitive Sciences 25: 437–49. [Google Scholar] [CrossRef] [PubMed]
- Westerski, Adam, and Wee Teck Fong. 2024. Synthetic Data for Object Detection with Neural Networks: State-of-the-Art Survey of Domain Randomisation Techniques. ACM Transactions on Multimedia Computing, Communications, and Applications 21: 2. [Google Scholar] [CrossRef]
- Zhou, Wei, and Yongkang Zhang. 2025. The Linguistic Shaping of Landscape Painting Styles by Traditional Philosophies. Forum for Linguistic Studies 7: 995–1009. [Google Scholar] [CrossRef]



Disclaimer/Publisher’s Note: The statements, opinions and data contained in all publications are solely those of the individual author(s) and contributor(s) and not of MDPI and/or the editor(s). MDPI and/or the editor(s) disclaim responsibility for any injury to people or property resulting from any ideas, methods, instructions or products referred to in the content. |
© 2026 by the authors. Licensee MDPI, Basel, Switzerland. This article is an open access article distributed under the terms and conditions of the Creative Commons Attribution (CC BY) license.
Share and Cite
Zhang, Y.; Mokhtar, M. From Philosophy to Canvas: An Empirical Model of Confucian Visual Translation in Malaysian Chinese Art. Arts 2026, 15, 50. https://doi.org/10.3390/arts15030050
Zhang Y, Mokhtar M. From Philosophy to Canvas: An Empirical Model of Confucian Visual Translation in Malaysian Chinese Art. Arts. 2026; 15(3):50. https://doi.org/10.3390/arts15030050
Chicago/Turabian StyleZhang, Yuanyuan, and Mumtaz Mokhtar. 2026. "From Philosophy to Canvas: An Empirical Model of Confucian Visual Translation in Malaysian Chinese Art" Arts 15, no. 3: 50. https://doi.org/10.3390/arts15030050
APA StyleZhang, Y., & Mokhtar, M. (2026). From Philosophy to Canvas: An Empirical Model of Confucian Visual Translation in Malaysian Chinese Art. Arts, 15(3), 50. https://doi.org/10.3390/arts15030050

