Abstract
Platinum group metals (PGMs) are important for the manufacture of advanced materials in the field of catalysts and electronic devices. Since the chemical properties of PGMs are very similar to each other, hydrometallurgical processes should be employed to recover PGMs with high purity from either ores or secondary resources. In hydrometallurgical processes for PGMs, the first step is the dissolution of PGMs. For this purpose, inorganic acid solutions with oxidizing agents are generally employed. In this work, nonaqueous solvent leaching systems with a relatively cheap price were employed to investigate the dissolution of pure palladium (Pd) metal. The solvent leaching systems consisted of concentrated hydrochloric acid solution and commercial extractants such as tributyl phosphate (TBP), 7-hydroxydodecan-6-one oxime (LIX 63), and di-n-octyl sulfide (DOS) in the presence of H2O2 as an oxidizing agent. Among the three systems, TBP showed the best efficiency for the dissolution of Pd. The effect of several parameters like TBP concentration, temperature, time, stirring speed and the weight ratio of Pd to TBP/HCl/H2O2 was explored. The dissolution percentage of Pd by the HCl–H2O2–TBP system was higher than by the HCl–H2O–H2O2 system at the same concentration of HCl and H2O2. The role of TBP in enhancing the dissolution of Pd was discussed on the basis of the interaction between HCl and TBP. Compared to aqueous systems, mass transfer is important in the dissolution of Pd metal by the solvent leaching system. Optimum conditions for the complete dissolution of Pd were obtained.
1. Introduction
Currently, the global demand for platinum group metals (PGMs) as materials in the chemical industry and automobile catalytic converters is forecasted to increase [1]. The depletion of the ores containing PGMs makes it necessary to develop a sustainable recovery process for PGMs from secondary resources. Hence, diverse methods consisting of pyrometallurgy and hydrometallurgy have been developed for the recovery of PGMs [2,3].
Some spent electroplating solutions contain palladium ion(II). In order to recover the Pd(II) from the spent solutions, Pd(II) is cemented by zinc powder. Therefore, the leaching of the cemented Pd metal is a first step in the recovery of pure Pd metal. Since the standard reduction potential of Pd(II) is very noble compared to that of a hydrogen ion, the addition of an oxidizing agent is indispensable in the leaching of Pd. Among inorganic acidic media, hydrochloric acid shows better performance in leaching Pd than either nitric or sulfuric acid solutions [4]. Unlike aqueous leaching, the leaching with nonaqueous solvent in the presence of an oxidizing agent showed many advantages in terms of environment and economics, such as a decrease in the number of steps for metal recovery, the consumption of chemicals like acids, the corrosion of equipment due to the reduced concentration of the acid solution, hydrogen gas emissions, and the amount of wastewater [5].
Palladium can be dissolved well in acidic organic lixiviant in the presence of an oxidation agent. Several solvometallurgical studies using non-aqueous solvents such as organic aqua regia (mixtures of SOCl2 with pyridine, dimethylformamide (DMF), pyrimidine, or imidazole), synthesized ionic liquids (ILs) containing a trihalide anion [X3]− (X = Cl, Br or I), and halogen–halide–polar organic solvent systems have been reported [6,7,8,9]. Table 1 summarizes some works based on non-aqueous solvents for leaching palladium. Although systems of organic aqua regia and synthesized IL show high leaching efficiency and selectivity, their high cost is an obstacle to their commercial application. Therefore, it is important to find a non-aqueous system with a relatively cheap price, and then the system can be applied to the real operation.
Table 1.
Leaching of platinum group metals (PGMs) by using non-aqueous solvents.
In this study, the dissolution behavior of palladium in a solvent leaching system containing concentrated HCl and TBP (tributyl phosphate) in the presence of H2O2 as an oxidizing agent was investigated. Other solvent leaching systems like LIX 63 (7-hydroxydodecan-6-one oxime) and DOS (di-n-octyl sulfide) were also employed to compare the dissolution efficiency of Pd. The employment of these extractants would bring some benefits, such as the selective extraction of Pd(II) and the reduction of the consumption of chemical reagents. Leaching conditions such as the concentration of TBP, the weight ratio of Pd metal to TBP/HCl/H2O2, and the parameters (temperature, reaction time, and stirring speed) were studied. Based on the obtained results, a solvent leaching system in which leaching and extraction occur in one step has been proposed.
2. Experimental
2.1. Reagents and Chemicals
To investigate the leaching capacity of cemented palladium, firstly, Pd metal powders (size: 60 mesh, Alfa Aesar, Ward Hill, MA, USA, 99.9%) were employed in the dissolution experiments. Hydrogen peroxide (Daejung Chemical. Co., Shiheung, Korea, >30%) was used as an oxidizing agent without any purification. The concentrated hydrochloric acid (HCl, Daejung Chemical. Co., Shiheung, Korea, 35%) was used without any dilution except when comparing with aqueous leaching with HCl–H2O2 system, where its concentration was adjusted by adding double-distilled water. The commercial extractants such as TBP (Cytec Inc., Saddle Brook, NJ, USA, 99%), LIX 63 (BASF Co., Ludwigshafen, Germany, 70%) and DOS (Alfa Aesar, Heysham, England, 97%) were used without further purification. Kerosene (Daejung Chemical & Metals Co., Shiheung, Korea) was employed as a diluent.
2.2. Experimental Procedure and Analytical Methods
All dissolution experiments were performed with a desired volume of concentrated hydrochloric acid as well as a desired extractant (TBP/LIX 63/DOS) in kerosene and oxidizing agent (H2O2), in a 250 cm3 three-neck round-bottom flask. In these experiments, the reagent-grade HCl solution was employed without any dilution. The weight ratio of metal to TBP/HCl/H2O2 was varied from 1 to 50 g/L. A magnetic stirrer in a heating mantle (WiseStir MSH-20D, Daihan Scientific Co., Seoul, Korea) was used to control the temperature, time, and stirring speed. Pd powders were added into the reaction flask after the reaction temperature was reached, while the stirring speed was maintained at 400 rpm. Sequentially, H2O2 solution was slowly poured into the flask to avoid a violent reaction. The cover of the flask was closed to avoid the evaporation loss of the reactants. After the required reaction period, residues were separated from the solution by filtration. The solution was allowed to stand in a glass separatory funnel for phase separation. The dissolved Pd(II) exists in two phases. Therefore, the Pd(II) in the organic phase was completely stripped by a mixture of 0.5 M HCl and 0.1 M thiourea according to the literature [10]. Then, the concentration of Pd(II) in the stripping solution was measured by ICP-OES (inductively coupled plasma optical emission spectrometry, Spectro Arcos, Cleve, Germany). In addition, the concentration of dissolved Pd(II) left in the aqueous phase of the solvent leaching system was also measured by ICP-OES. The total concentration of dissolved Pd metal was the sum of its concentrations in the aqueous and organic solutions. The dissolution efficiency or leaching percentage (%) of Pd was calculated as:
where VL and CL are the volume and concentration of the dissolved Pd ion in the leaching solution and mo is the mass of Pd in the sample before leaching experiments. Most of the experiments were duplicated and the errors associated with dissolution percentages were within ±5%.
Dissolution efficiency (%) = ((VL × CL)/mo) × 100%
3. Results and Discussion
3.1. Effect of Extractant on Dissolution of Palladium
It has been reported that TBP and LIX 63 can extract hydrochloric acid, resulting in the formation of a powerful organic lixiviant [5,11,12]. Particularly, LIX 63 and DOS are known to have a selectivity for the extraction of Pd(II) over Pt(IV), which makes the separation of Pd(II) and Pt(IV) possible [13,14]. To compare the dissolution ability, three solvent leaching systems containing TBP (a neutral extractant)/LIX 63 (a cationic extractant)/DOS (a neutral extractant) were employed. In these experiments, the concentration of TBP, LIX 63 and DOS was fixed at 1 M. The weight ratio of Pd to the concentrated HCl, H2O2 and extractant solution was fixed at 10, 10 and 1.25 g/L, respectively. The experiments were done at a 400 rpm stirring speed within 60 min at 60 °C. The dissolution percentage of Pd by the three solvent leaching systems was in the following order: (mixture of concentrated HCl, TBP and H2O2, 82.6%) > (mixture of concentrated HCl, LIX 63 and H2O2, 64.9%) > (mixture of concentrated HCl, DOS and H2O2, 0.1%) (see Figure 1). This dissolution order can be related to the extraction ability of TBP and LIX 63 for hydrochloric acid [11,12]. It has been reported that a mixture of TBP and concentrated inorganic acids such as HCl, HNO3 and H2SO4 can act as a powerful leaching agent [15,16,17]. The affinity of TBP for strong acids promotes the formation of a highly acidic organic phase, which has some advantages in solvometallurgy [5]. DOS contains a sulfur atom that attracts the proton of hydrochloric acid, but sulfur atoms are easily oxidized in the presence of a strong oxidizing agent like H2O2 [18]. These phenomena result in a decrease in the effective concentration of DOS and H2O2. Therefore, the dissolution percentage of Pd was negligible in the HCl–DOS–H2O2 system.
Figure 1.
Effect of the nature of the extractants on the dissolution of Pd. Conditions: extractant = 1 M; diluent: kerosene; Pd/extractant ratio = 1.25 g/L; Pd/HCl ratio = 10 g/L; Pd/H2O2 ratio = 10 g/L; 60 °C, 60 min.
HCl molecules extracted into TBP could interact with TBP through hydrogen bonds between the proton of HCl and the polar P=O groups of TBP. This strong interaction increases the polarization of HCl molecules in TBP, and the acidity of HCl attached to TBP becomes stronger in the solvent leaching system. Moreover, it has been found that stable aggregates can form between TBP and HCl such as TBPH+ and (TBP⋅HCl⋅H2O)3–5, depending on the concentration of HCl [19]. When TBPH+ exists in the TBP phase, the interaction between TBPH+ and Pd–chloro-anionic complexes can occur, which enhances the dissolution of Pd.
To verify the role of TBP in the dissolution of Pd by the solvent leaching system, the dissolution percentage of Pd was compared between solvent leaching with a 3 M TBP–HCl–H2O2 system and that with a H2O–HCl–H2O2 system. The concentration of HCl and H2O2 was the same in both systems. Pd was completely dissolved in the solvent leaching system, while only 90% of Pd was dissolved by the H2O–HCl–H2O2 system. Therefore, it can be said that the enhancement of Pd dissolution by the solvent system of HCl–TBP–H2O2 is ascribed to the interaction between HCl and TBP during dissolution, and thus the dissolution of Pd by a solvent system containing TBP was higher than by the HCl–H2O2 system.
3.2. Effect of TBP Concentration
To investigate the effect of TBP concentration on Pd dissolution, the TBP concentration in TBP solution was varied from 0.5 to 3 M, and the weight ratio of Pd to TBP solution was kept at 1.25g/L. The weight ratio of Pd to the concentrated HCl and H2O2 solution was fixed at 10 g/L. Reactions were performed at 60 °C within 60 min and with a 400 rpm stirring speed. Figure 2 shows that the dissolution percentage of Pd gradually increased from 83.0% to 90.6% when the concentration of TBP increased from 0.5 to 2 M. Pd was completely dissolved at 3 M TBP, and was then constant with a further increase in TBP concentration.
Figure 2.
Effect of tributyl phosphate (TBP) concentration on the dissolution of Pd. Conditions: [TBP] = 0.5 M to concentrated; diluent: kerosene; Pd/H2O2 ratio = Pd/HCl ratio = 10g/L; 60 °C, 60 min.
The dissolution reaction of Pd by a mixture of HCl in TBP with H2O2 can be represented as Equations (2)–(6) [20,21]. The dissolution mechanism of Pd metal may be related to the high reduction potential of Pd(II) and the stability of Pd(II)–chloro complexes: (i) the reaction of HCl with Pd metal in the presence of H2O2 to form Pd(II)–chloro complexes; (ii) the extraction of these complexes and their stabilization in the solvent leaching system by TBP solution. The standard reduction potentials of some constituents at 25 °C are displayed in Table 2 [22,23].
where subscripts aq and org represent the aqueous and organic phases, respectively. As represented in the above equations, the dissolution efficiency of Pd in the present solvent leaching depends on the concentration of HCl, H2O2 and TBP.
Pd(s) + H2O2(aq) + 2H+(aq) = Pd2+(aq) + 2H2O(l)
Pd2+(aq) + 4Cl−(aq) = PdCl42−(aq)
2H+(aq) + PdCl42−(aq) + nTBP(org) = H2PdCl4·nTBP(org)
H+(aq) + Cl−(aq) + TBP(org) = TBPH+Cl−(org)
PdCl42− + 2TBPH+ Cl−(org) = PdCl4(TBPH)2 (org) + 2Cl−(aq)
Table 2.
Standard reduction potentials of some constituents at 25 °C [21,22].
3.3. Effect of the Weight Ratio of Palladium to TBP
The weight ratio of Pd to TBP was varied from 1.25 to 20 g/L and the concentration of TBP solution in kerosene was fixed at 3 M. The weight ratio of Pd to concentrated HCl and H2O2 solution was fixed at 10 g/L. Reactions were done at 60 °C for a 60 min reaction time and 400 rpm stirring speed. The data displayed in Figure 3 show that Pd was completely dissolved in a mixture of concentrated HCl and TBP with H2O2 solutions at a 1.25 g/L weight ratio of Pd to 3 M TBP. The dissolution efficiency of Pd decreased from 100 to 38.4% when the weight ratio of Pd to TBP solution increased from 1.25 to 20 g/L. When the amount of TBP is in excess, the dissolution of Pd can be enhanced for the following reasons. The extraction percentage of HCl by TBP increases owing to the strong affinity between the P=O group of TBP and hydrogen ions [10,12]. In this case, the above equations show that the dissolution reaction of Pd would be facilitated.
Figure 3.
Effect of the weight ratio of Pd to TBP (3 M) on the dissolution of Pd. Conditions: TBP = 3 M; diluent: kerosene; Pd/HCl ratio = 10 g/L; Pd/H2O2 ratio = 10 g/L; 60 min, 60 °C.
Besides this, Pd(II)–chloro complexes have low charge density and thus a small number of water molecules are solvated to these complexes. Therefore, Pd(II) complexes with a small hydration shell would easily form electrically neutral species during the solvation reaction [24,25]. Therefore, the extraction percentage of Pd(II) was much higher in this work. It has also been found that the ratio of the organic to the aqueous phase (O/A) has a great effect on extraction. Indeed, the present solvent leaching system shows that the O/A ratio (>4) is so high that the quantitative extraction of a hydrogen ion can be achieved. In conclusion, the Pd dissolution percentage greatly depends on the weight ratio of Pd to TBP solution.
3.4. Effect of Weight Ratio of Palladium to H2O2
Since the reduction potential of Pd(II) is higher than that of a hydrogen ion, the presence of the oxidizing agent H2O2 is essential to dissolve Pd in a concentrated hydrochloric acid solution. The weight ratio of Pd to H2O2 was varied from 10 to 50 g/L and the concentration of TBP in kerosene was fixed at 3 M. The weight ratio of Pd to HCl and TBP (3 M) solution was kept at 10 and 1.25 g/L, respectively. Reactions were done at 60 °C for a 60 min reaction time and the stirring speed was 400 rpm. As shown in Figure 4, the dissolution percentage of Pd decreased from 100 to 85.7% when the weight ratio of Pd to H2O2 solution increased from 10 to 50 g/L. These results indicated that the dissolution of Pd was enhanced when the amount of H2O2 is in excess. Besides this, the added H2O2 can react with HCl to form chloride components of high reduction potential, such as Cl2(aq) (E° = 1.396 V) and HClO (E° = 1.63 V), which could promote the dissolution of Pd [20]. Hence, the dissolution of Pd is proportional to the amount of oxidizing agent. The optimum conditions for the dissolution of Pd were 10 g/L at 60 °C in 60 min.
Figure 4.
Effect of the weight ratio of Pd to H2O2 on the dissolution of Pd. Conditions: TBP = 3 M; diluent: kerosene; Pd/HCl ratio = 10 g/L; 60 °C, 60 min.
3.5. Effect of Weight Ratio of Palladium to Concentrated HCl
Pd(II) exists as PdCl+, PdCl2, PdCl3− and PdCl42− in HCl solution. It has been reported that the predominant species of Pd(II) is PdCl42− when the HCl concentration is higher than 0.1 M [10,26]. Since the dissolution of Pd depends on the HCl concentration, the leaching power of the TBP-based solvent leaching system depends on the amount of HCl. In order to investigate this effect, the weight ratio of Pd to the concentrated HCl solution was varied from 10 to 50 g/L, and the concentration of TBP in kerosene was adjusted at 3 M. The weight ratio of Pd to H2O2 and TBP (3 M) solution was fixed at 10 and 1.25 g/L, respectively. Reactions were run at 60 °C for a 60 min reaction time and with a 400 rpm stirring speed. Figure 5 shows that the dissolution percentage of Pd decreased from 100% to 86.8% when the weight ratio of Pd to the concentrated HCl solution increased from 10 to 50 g/L. When the concentration of HCl increases, the concentration of chloride ions which can form complexes with Pd(II) increases, resulting in an increase in the dissolution of Pd [27].
Figure 5.
Effect of the weight ratio of Pd to concentrated HCl on the dissolution of Pd. Conditions: TBP = 3 M; diluent: kerosene; Pd/H2O2 ratio = 10 g/L; 60 °C, 60 min.
3.6. Effect of Reaction Temperature
Since H2O2 can be rapidly decomposed at high temperatures, the effect of temperature on the dissolution was investigated in the range of 25–80 °C. Dissolution experiments were conducted in the 3 M TBP at a 400 rpm stirring speed within 60 min, and the weight ratio of Pd to concentrated HCl, H2O2 and TBP (3 M) solution was fixed at 12.5, 10 and 1.25 g/L, respectively. The dissolution percentage of Pd increased from 86.4 to 100% by increasing the temperature from 25 to 80 °C (see Figure 6). Complete dissolution of Pd was obtained at 60 °C. The increase in Pd dissolution efficiency with increasing temperature indicates that the dissolution of Pd is an endothermic process [28,29].
Figure 6.
Effect of temperature on the dissolution of Pd. Conditions: TBP = 3 M; diluent: kerosene; Pd/HCl ratio = 12.5 g/L; Pd/H2O2 ratio = 10 g/L; 60 min.
3.7. Effect of Reaction Time and Stirring Speed
To investigate the effect of reaction time, the reaction time was varied from 15 to 90 min. The weight ratio of Pd to concentrated HCl, H2O2 and TBP (3 M) solution was kept at 12.5, 10 and 1.25 g/L, respectively, with a 400 rpm stirring speed. The results revealed that the Pd dissolution percentage steadily increased with the increase in time from 15 to 90 min. The dissolution percentage of Pd was only 70% when the reaction time was 15 min. However, complete dissolution of Pd was obtained after 60 min reaction time (see Figure 7).
Figure 7.
Effect of reaction time on the dissolution of Pd. Conditions: TBP = 3 M; diluent: kerosene; Pd/ TBP ratio = 1.25 g/L; Pd/HCl ratio = 12.5 g/L; Pd/H2O2 ratio = 10 g/L; 60 °C.
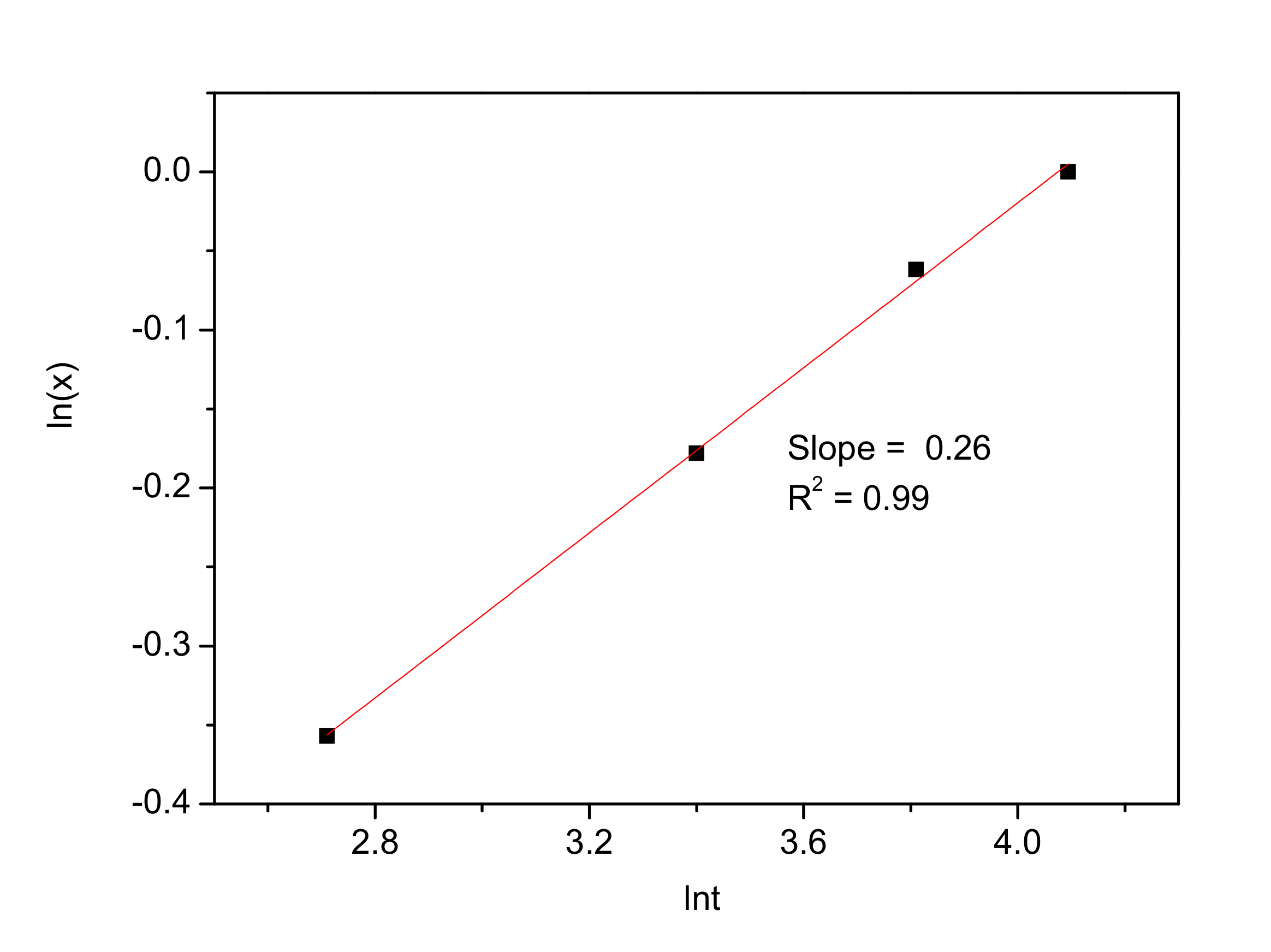
In this work, pure Pd metal powders were employed for the leaching experiments, and there would be no product layer in Pd metal during the leaching. Therefore, either a chemical reaction at the interface or a mass transfer across the boundary layer would control the leaching kinetics of Pd metal in this system. Equations (7) and (8) represent the relation between reaction time and the conversion of Pd leaching by the mass transfer control and chemical reaction control, respectively [30].
where t is reaction time, x is the conversion of Pd leaching, and k is the apparent rate constant (min−1).
kt = x for mass transfer control
kt = 1 − (1 − x)1/3 for surface chemical reaction control
Figure 8 shows that our data fitted well with Equation (7). Therefore, we supposed that the leaching of Pd metal in this system might be controlled by the mass transfer. However, our data are not enough to draw conclusions on the kinetic aspect of Pd metal dissolution, and more experimental results are needed.
Figure 8.
Application of the rate equation for mass transfer control to the data obtained at 60 °C.
The stirring speed was varied from 100 to 500 rpm. In these experiments, the weight ratio of Pd to the concentrated HCl, H2O2 and TBP (3M) solution was fixed at 12.5, 10 and 1.25 g/L, respectively, and the reaction time was within 60 min at 60 °C. Figure 9 indicates that as the stirring speed increased, the dissolution percentage of Pd increased from 65.9%, and complete dissolution was obtained when the stirring speed was 400 rpm. These results together with Figure 8 indicate that mass transfer is very important in the dissolution of Pd by using this solvent leaching system. This may be ascribed to the high viscosity of the solutions owing to their high concentrations.
Figure 9.
Effect of stirring speed on the dissolution of Pd. Conditions: TBP = 3 M; diluent: kerosene; Pd/TBP ratio =1.25 g/L; Pd/HCl ratio = 12.5 g/L; Pd/H2O2 ratio = 10 g/L; 60 °C, 60 min.
From the above experimental results, the optimum conditions for the complete dissolution of Pd metal by using the solvent leaching system HCl–TBP–H2O2 were obtained as follows: 3 M TBP in kerosene; the weight ratio of Pd to concentrated HCl, H2O2 and TBP solution was 12.5, 10 and 1.25 g/L; reaction temperature 60 °C; reaction time 60 min, and 400 rpm stirring speed. In this condition, Pd was completely dissolved and 82.4% of the dissolved Pd was extracted into TBP. In order to verify the recovery of Pd(II) from the loaded organic phase, stripping experiments were tested with a mixture of 0.5 M HCl and 0.1 M thiourea [10]. Our obtained results agreed well with the previous work and Pd(II) was completely stripped. In particular, the organic phase can be reused for solvent leaching [31].
3.8. Comparison between the Solvent Leaching and HCl–H2O2–H2O Systems
Our results indicate that the dissolution of Pd by the solvent leaching system is more efficient than that of the aqueous leaching system. In the H2O–HCl–H2O2 system, Pd reacts with the mixture of HCl and H2O2 solutions to form dissolved metal–chloro complexes (see Equations (1) and (2)). Therefore, Pd dissolution efficiency mainly depends on HCl and H2O2 concentration. Indeed, the obtained results indicated that the dissolution percentage of Pd increased from 90 to 100% when the HCl concentration increased from 1 to 7 M at 3% v/v H2O2, and decreased below 100% at 7 M HCl and 0.5% (v/v) H2O2 under the experimental conditions of 60 °C, 1 h, and 1 g/L pulp density. On the other hand, the replacement of H2O with TBP resulted in an enhancement of the dissolution of Pd in the TBP–HCl–H2O2 system. In this case, TBP plays a double role as both extractant and organic lixiviant (TBPH+) (see Equations (4)–(6)). In particular, the complete dissolution of Pd can be achieved at 1 M HCl (the equal dosage with aqueous leaching system) in solvent leaching systems with these above conditions. Consequently, the solvent leaching system has some advantages, such as the enhancement of Pd dissolution, and reductions in the consumption of agents and the generation of wastewater.
4. Conclusions
A solvent leaching system consisting of concentrated HCl–TBP–H2O2 was employed to investigate the dissolution behavior of Pd metal. The dissolution efficiency of Pd increased with the concentration of TBP, reaction time and temperature. Lower values of the weight ratio of Pd to TBP/HCl/H2O2 led to a higher dissolution of Pd. Compared to a conventional HCl–H2O2 system, the role of TBP in this system was essential in enhancing the dissolution of Pd. The combination of leaching and extraction in one step leads to a simple process for Pd recovery. Optimum conditions for the complete dissolution of Pd were obtained as follows: 3 M TBP in kerosene; a weight ratio of Pd to concentrated HCl, H2O2 and TBP solution of 12.5, 10 and 1.25 g/L, and a 60 °C temperature within 60 min and with a 400 rpm stirring speed. However, further experiments are needed to modify the best conditions for application to a real sample of cemented Pd and to the separation of platinum group metals.
Author Contributions
Methodology and editing, M.S.L.; data support, S.J.S.; writing—original draft preparation, V.N.H.N. All authors have read and agreed to the published version of the manuscript.
Funding
This work was supported by the Technology Innovation Program (Development of Material Component Technology) (Project number: 20013071) funded by the Ministry of Trade, Industry & Energy (MOTIE, Korea).
Institutional Review Board Statement
Not applicable.
Informed Consent Statement
Not applicable.
Acknowledgments
We gratefully thank the Gwangju branch of the Korea Basic Science (KBSI) for ICP data.
Conflicts of Interest
The authors declare no conflict of interest.
References
- Afolabi, A.S.; Nkobane, M.P.; Abdulkareem, A.S. Development of PGMs and chrome extraction circuit from UG-2 ore. In Proceedings of the World Congress on Engineering, London, UK, 4–6 July 2012; Volume 3. [Google Scholar]
- Peng, Z.; Li, Z.; Lin, X.; Tang, H.; Ye, L.; Ma, Y.; Rao, M.; Zhang, Y.; Li, G.; Jiang, T. Pyrometallurgical Recovery of Platinum Group Metals from Spent Catalysts. JOM 2017, 69, 1553–1562. [Google Scholar] [CrossRef]
- Sethurajan, M.; van Hullebusch, E.D.; Fontana, D.; Akcil, A.; Deveci, H.; Batinic, B.; Leal, J.P.; Gasche, T.A.; Kucuker, M.A.; Kuchta, K.; et al. Recent advances on hydrometallurgical recovery of critical and precious elements from end of life electronic wastes—A review. Crit. Rev. Environ. Sci. Technol. 2019, 49, 212–275. [Google Scholar] [CrossRef]
- Cox, M. Solvent extraction in hydrometallurgy. In Solvent Extraction Principles and Practice, 2nd ed.; Rydberg, J., Cox, M., Musikas, C., Choppin, G.R., Eds.; Marcel Dekker Inc.: New York, NY, USA, 2004; pp. 455–505. [Google Scholar]
- Binnemans, K.; Jones, P.T. Solvometallurgy: An Emerging Branch of Extractive Metallurgy. J. Sustain. Metall. 2017, 3, 570–600. [Google Scholar] [CrossRef]
- Lin, W.; Zhang, R.W.; Jang, S.S.; Wong, C.P.; Hong, J.I. “Organic Aqua Regia”-Powerful Liquids for Dissolving Noble Metals. Angew. Chem. Int. 2010, 49, 7929–7932. [Google Scholar] [CrossRef] [PubMed]
- Forte, F.; Riaño, S.; Binnemans, K. Dissolution of noble metals in highly concentrated acidic salt solutions. Chem. Commun. 2020, 56, 8230–8232. [Google Scholar] [CrossRef] [PubMed]
- Nakao, Y. Dissolution of Noble Metals in Halogen-Halide-Polar Organic Solvent Systems. J. Chem. Soc. Chem. Commun. 1992, 5, 426–427. [Google Scholar] [CrossRef]
- Van den Bossche, A.; De Witte, E.; Dehaen, W.; Binnemans, K. Trihalide ionic liquids as non-volatile oxidizing solvents for metals. Green Chem. 2018, 20, 3327–3338. [Google Scholar] [CrossRef]
- Nguyen, T.H.; Sonu, C.H.; Lee, M.S. Separation of platinum(IV) and palladium(II) from concentrated hydrochloric acid solutions by mixtures of amines with neutral extractants. J. Ind. Eng. Chem. 2015, 32, 238–245. [Google Scholar] [CrossRef]
- Nguyen, V.N.H.; Lee, M.S. Solvent extraction of Hydrochloric Acid Using Commercial Extractants and Synthesized Ionic Liquids. J. Korean Inst. Resour. Recycl. 2020, 9, 79–87. [Google Scholar]
- Sarangi, K.; Padhan, E.; Sarma, P.V.R.B.; Park, K.H.; Das, R.P. Removal/recovery of hydrochloric acid using Alamine 336, Aliquat 336, TBP and Cyanex 923. Hydrometallurgy 2006, 84, 125–129. [Google Scholar] [CrossRef]
- Truong, H.T.; Lee, M.S. Separation of Pd(II) and Pt(IV) from hydrochloric acid solutions by solvent extraction with Cyanex 301 and LIX 63. Miner. Eng. 2018, 115, 13–20. [Google Scholar] [CrossRef]
- Rajiv Gandhi, M.; Yamada, M.; Haga, K.; Shibayama, A. Synthesis of pincer-type extractants for selective extraction of palladium from PGMs: An improved liquid-liquid extraction approach to current refining processes. Sci. Rep. 2017, 7, 8709. [Google Scholar] [CrossRef]
- Tomijima, H.; Tsukui, K.; Okoshi, Y. Direct Dissolution of Water-Insoluble Uranium Compounds by Contact with Neutral Organic Solvents Pretreated with Nitric Acid. U.S. Patent 3,288,568, 29 November 1966. [Google Scholar]
- Duan, W.H.; Zhu, L.Y.; Jing, S.; Zhu, Y.J.; Chen, J. Study on properties of TBP-HNO3 complex used for direct dissolution of lanthanide and actinide oxides in supercritical fluid CO2. Chin. J. Chem. 2007, 25, 319–322. [Google Scholar] [CrossRef]
- Kumar, B.; Kumar, S.; Sampath, M.; Sivakumar, D.; Mudali, U.K.; Natarajan, R. Direct dissolution of UO2 and in situ extraction by TBP-HNO3 and TiAP-HNO3 organic solutions at atmospheric pressure. J. Radioanal. Nucl. Chem. 2011, 288, 443–445. [Google Scholar] [CrossRef]
- Tong, Q.L.; Fan, Z.F.; Yang, J.W.; Li, Q.; Chen, Y.X.; Cheng, M.S.; Liu, Y. The Selective Oxidation of Sulfides to Sulfoxides or Sulfones with Hydrogen Peroxide Catalyzed by a Dendritic Phosphomolybdate Hybrid. Catalysts 2019, 9, 791. [Google Scholar] [CrossRef]
- MacRuary, K.J.; Gordon, R.J.; Grant, R.A.; Woollam, S.; Ellis, R.J.; Tasker, P.A.; Love, J.B.; Morrison, C.A. On the Extraction of HCl and H2PtCl6 by Tributyl Phosphate: A Mode of Action Study. Solvent Extr. Ion Exch. 2017, 35, 531–548. [Google Scholar] [CrossRef]
- Harjanto, S.; Cao, Y.; Shibayama, A.; Naitoh, I.; Nanami, T.; Kasahara, K.; Okumura, Y.; Liu, K.; Fujita, T. Leaching of Pt, Pd and Rh from Automotive Catalyst Residue in Various Chloride Based Solutions. Mater. Trans. 2006, 47, 129–135. [Google Scholar] [CrossRef]
- Sadeghi, N.; Keshavarz Alamdari, E.; Saeedi, M. Extraction mechanism of palladium from chloride solution by tbp-kerosene. Metall. Eng. 2014, 17, 3–8. [Google Scholar]
- Debethune, A.J.; Loud, N.A.S. Standard Aqueous Electrode Potentials and Temperature Coefficients at 25 °C; Hampel, C.A., Ed.; The Electrochemical Society: Philadelphia, PA, USA, 1965. [Google Scholar]
- Silberberg, M.S. Principles of General Chemistry, 1st ed.; McGraw-Hill: New York, NY, USA, 2007. [Google Scholar]
- Wei, W.; Cho, C.W.; Kim, S.; Song, M.H.; Bediako, J.K.; Yun, Y.S. Selective recovery of Au(III), Pt(IV), and Pd(II) from aqueous solutions by liquid–liquid extraction using ionic liquid Aliquat-336. J. Mol. Liq. 2016, 216, 18–24. [Google Scholar] [CrossRef]
- Nguyen, T.H.; Kumar, B.N.; Lee, M.S. Selective recovery of Fe(III), Pd(II), Pt(IV), Rh(III) and Ce(III) from simulated leach liquors of spent automobile catalyst by solvent extraction and cementation. Korean J. Chem. Eng. 2016, 33, 2684–2690. [Google Scholar] [CrossRef]
- Barakat, M.A.; Mahmoud, M.H.H.; Mahrous, Y.S. Recovery and separation of palladium from spent catalyst. Appl. Catal. A Gen. 2006, 301, 182–186. [Google Scholar] [CrossRef]
- Prasetyo, E.; Anderson, C. Platinum Group Elements Recovery from Used Catalytic Converters by Acidic Fusion and Leaching. Metals 2020, 10, 485. [Google Scholar] [CrossRef]
- Kim, Y.E.; Byun, M.Y.; Baek, J.H.; Lee, K.Y.; Lee, M.S. Recovery of Metallic Pd with High Purity from Pd/Al2O3 Catalyst by Hydrometallurgy in HCl. Clean Technol. 2020, 26, 270–278. [Google Scholar]
- Ding, Y.; Zheng, H.; Li, J.; Zhang, S.; Liu, B.; Ekberg, C. An Efficient Leaching of Palladium from Spent Catalysts through Oxidation with Fe(III). Materials 2019, 12, 1205. [Google Scholar] [CrossRef]
- Habbache, N.; Alane, N.; Djerad, S.; Tifouti, L. Leaching of copper oxide with different acid solutions. Chem. Eng. J. 2009, 152, 503–508. [Google Scholar] [CrossRef]
- Tran, T.T.; Liu, Y.; Lee, M.S. Recovery of pure molybdenum and vanadium compounds from spent petroleum catalysts by treatment with ionic liquid solution in the presence of oxidizing agent. Sep. Purif. Technol. 2021, 255, 117734. [Google Scholar] [CrossRef]
Publisher’s Note: MDPI stays neutral with regard to jurisdictional claims in published maps and institutional affiliations. |
© 2021 by the authors. Licensee MDPI, Basel, Switzerland. This article is an open access article distributed under the terms and conditions of the Creative Commons Attribution (CC BY) license (https://creativecommons.org/licenses/by/4.0/).








