Development and Validation of the Psychological Well-Being Scale for Children (PWB-c)
Abstract
1. Introduction
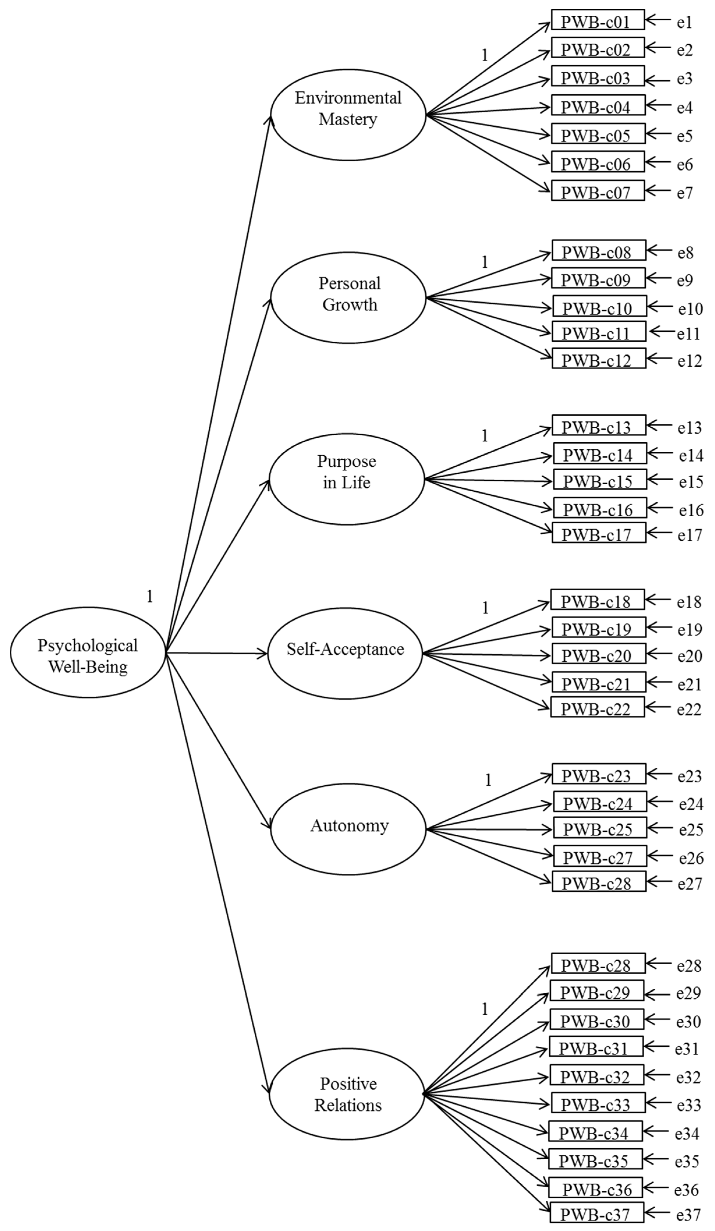
1.1. Development of the PWB-c
1.1.1. Environmental Mastery
1.1.2. Personal Growth
1.1.3. Purpose in Life
1.1.4. Self-Acceptance
1.1.5. Autonomy
1.1.6. Positive Relations with Others
1.2. Validation of the PWB-c
2. Pilot Study
2.1. Sample and Measurements
2.2. Results
3. Main Study
3.1. Sample and Measurements
3.2. Results
4. Discussion and Conclusions
Acknowledgments
Author Contributions
Conflicts of Interest
Appendix A

Appendix B
| 24 Items | 12 Items | 6 Items | ||
|---|---|---|---|---|
| Environmental mastery | 0.52 | 0.57 | - | |
| PWB-c01 | …do you yourself choose what you do after school? a,b,c | 0.69 | 0.69 | 0.43 |
| PWB-c02 | …do you yourself choose what you do during the weekend? a,b | 0.66 | 0.66 | - |
| PWB-c03 | …do you yourself choose what you want to eat for dinner? | - | - | - |
| PWB-c04 | …do you yourself choose what clothes you buy? | - | - | - |
| PWB-c05 | …do you yourself choose when you watch television? a | 0.41 | - | - |
| PWB-c06 | …do you yourself choose when you use the computer? a | 0.42 | - | - |
| PWB-c07 | …do you yourself choose when you do your homework? | - | - | - |
| Personal growth | 0.52 | 0.64 | - | |
| PWB-c08 | …do you like to engage in new activities? a,b,c | 0.63 | 0.56 | 0.33 |
| PWB-c09 | …do you like learning new things at school? a | 0.48 | - | - |
| PWB-c10 | …do you like owning new things? | - | - | - |
| PWB-c11 | …do you like meeting new people? a,b | 0.50 | 0.53 | - |
| PWB-c12 | …do you like visiting new places? a | 0.39 | - | - |
| Purpose in life | 0.52 | 0.45 | - | |
| PWB-c13 | …do you think about what you want to be when you grow up? a,b,c | 0.77 | 0.84 | 0.38 |
| PWB-c14 | …do you think about where you want to live in the future? a,b | 0.71 | 0.71 | - |
| PWB-c15 | …do you think about high school? a | 0.64 | - | - |
| PWB-c16 | …do you put in your best effort at school? | - | - | - |
| PWB-c17 | …do you save your allowance? | - | - | - |
| Self-acceptance | 0.58 | 0.50 | - | |
| PWB-c18 | …are you proud of yourself? a | 0.73 | - | - |
| PWB-c19 | …do you feel high in self-confidence? a | 0.61 | - | - |
| PWB-c20 | …do you like yourself? a | 0.69 | - | - |
| PWB-c21 | …are you happy with yourself? a,b | 0.79 | 0.68 | - |
| PWB-c22 | …are you satisfied with who you are? a,b,c | 0.80 | 0.92 | 0.46 |
| Autonomy | 1.00 | 1.00 | - | |
| PWB-c23 | …do you make choices by yourself? a | 0.38 | - | - |
| PWB-c24 | …do you ask your parents for their opinion? a,b | 0.47 | 0.39 | - |
| PWB-c25 | …do you ask your parents for help? a,b,c | 0.41 | 0.48 | 0.44 |
| PWB-c26 | …do you do things without you parents? | - | - | - |
| PWB-c27 | …do you give your opinion on something? | - | - | - |
| Positive relations | 1.00 | 1.00 | - | |
| PWB-c28 | …do you do fun things with your friends? a, b | 0.44 | 0.50 | - |
| PWB-c29 | …are you jealous of your friends? | - | - | - |
| PWB-c30 | …do you argue with your friends? | - | - | - |
| PWB-c31 | …can you trust your friends? | - | - | - |
| PWB-c32 | …do you help your friends? a | 0.42 | - | - |
| PWB-c33 | …do you do fun things with your parents? a,b,c | 0.53 | 0.48 | 0.53 |
| PWB-c34 | …are you jealous of your parents? | - | - | - |
| PWB-c35 | …do you argue with your parents? a | 0.39 | - | - |
| PWB-c36 | …can you trust your parents? | - | - | - |
| PWB-c37 | …do you help your parents? a | 0.41 | - | - |
References
- Fattore, T.; Mason, J.; Watson, E. Children’s conceptualization(s) of their well-being. Soc. Indic. Res. 2007, 80, 5–29. [Google Scholar] [CrossRef]
- Ryan, R.M.; Deci, E.L. On happiness and human potentials: A review of research on hedonic and eudaimonic well-being. Annu. Rev. Psychol. 2001, 52, 141–166. [Google Scholar] [CrossRef] [PubMed]
- McMahan, E.A.; Estes, D. Hedonic versus eudaimonic conceptions of well-being: Evidence of differential associations with self-reported well-being. Soc. Indic. Res. 2011, 103, 93–108. [Google Scholar] [CrossRef]
- Delle Fave, A.; Brdar, I.; Freire, T.; Vella-Brodrick, D.; Wissing, M.P. The eudaimonic and hedonic components of happiness: Qualitative and quantitative findings. Soc. Indic. Res. 2011, 100, 185–207. [Google Scholar] [CrossRef]
- Keyes, C.L.M.; Smothkin, D.; Ryff, C.D. Optimizing well-being: The empirical encounter of two traditions. J. Personal. Soc. Psychol. 2002, 82, 1007–1022. [Google Scholar] [CrossRef]
- Ben-Arieh, A.; Frønes, I. Taxonomy for child well-being indicators: A framework for the analysis of the well-being of children. Childhood 2011, 18, 460–476. [Google Scholar] [CrossRef]
- Casas, F. Subjective social indicators and child and adolescent well-being. Child Indic. Res. 2011, 4, 555–575. [Google Scholar] [CrossRef]
- Chaplin, L.N. Please may I have a bike? Better yet, may I have a hug? An examination of children’s and adolescents’ happiness. J. Happiness Stud. 2009, 10, 541–562. [Google Scholar] [CrossRef]
- Huebner, E.S. Research on assessment of life satisfaction on children and adolescents. Soc. Indic. Res. 2004, 66, 3–33. [Google Scholar] [CrossRef]
- Lerner, R.M.; Dowling, E.M.; Anderson, P.M. Positive youth development: Thriving as the basis of personhood and civil society. Appl. Dev. Sci. 2003, 7, 172–180. [Google Scholar] [CrossRef]
- Ryff, C.D. Happiness is everything, or is it? Explorations on the meaning of psychological well-being. J. Personal. Soc. Psychol. 1989, 57, 1069–1081. [Google Scholar] [CrossRef]
- Springer, K.W.; Hauser, R.M.; Freese, J. Bad news indeed for Ryff’s six-factor model of well-being. Soc. Sci. Res. 2009, 35, 1120–1131. [Google Scholar] [CrossRef]
- Borgers, N. Questioning Children’s Responses. Ph.D. Thesis, Utrecht University, Utrecht, The Netherlands, 7 February 2003. [Google Scholar]
- Leeuw, E. Questioning Children in Surveys (Report to the Statistical Information and Monitoring Programme on Child Labour of the International Labour Office’s Internal Programme on the Elimination of Child Labour); Department of Methodology and Statistics: Utrecht, The Netherlands, 2003. [Google Scholar]
- Ryff, C.D.; Singer, B.H. Know thyself and become what you are: A eudaimonic approach to psychological well-being. J. Happiness Stud. 2008, 9, 13–19. [Google Scholar] [CrossRef]
- Springer, K.W.; Hauser, R.M. An assessment of the construct validity of Ryff’s scales of psychological well-being: Method, mode, and measurement effects. Soc. Sci. Res. 2006, 35, 1080–1102. [Google Scholar] [CrossRef]
- Wray-Lake, L.; Crouter, A.C.; McHale, S.M. Developmental patterns in decision-making autonomy across middle childhood and adolescence: European American parents’ perspectives. Child Dev. 2010, 81, 636–651. [Google Scholar] [CrossRef] [PubMed]
- Jones, A.; Crandall, R. Validation of a short index of self-actualization. Personal. Soc. Psychol. Bull. 1986, 12, 63–73. [Google Scholar] [CrossRef]
- Brown, A.L.; Reeve, R.A. Reflections on the growth of reflection in children. Cogn. Dev. 1986, 1, 405–416. [Google Scholar] [CrossRef]
- Engel, S. The Hungry Mind. The Origins of Curiosity in Childhood; Harvard University Press: Cambridge, MA, USA, 2015; ISBN 9780674736757. [Google Scholar]
- Zajenkowski, M.; Carrelli, M.G.; Ledzińka, M. Cognitive processes in time perspective. In Time Perspective Theory; Review; Research and Application; Stolarski, M., Fieulaine, N., van Beek, W., Eds.; Springer: New York, NY, USA, 2015; pp. 243–255. ISBN 978-3-319-07368-2. [Google Scholar]
- Pavlović, J.; Šefer, J.; Standović, D. Construction of self in children’s daydreaming narratives: Story of two generations. Psihologija 2010, 43, 301–314. [Google Scholar] [CrossRef]
- Davis-Kean, P.E.; Sandler, H.M. A meta-analysis of measures of self-esteem for young children: A framework for future measures. Child Dev. 2001, 72, 887–906. [Google Scholar] [CrossRef] [PubMed]
- Kerns, K.A.; Aspelmeier, J.E.; Gentzler, A.L.; Grabill, C.M. Parent-child attachment and monitoring in middle childhood. J. Fam. Psychol. 2001, 15, 69–81. [Google Scholar] [CrossRef] [PubMed]
- Nickerson, A.B.; Nagle, R.J. Parent and peer attachment in late childhood and early adolescence. J. Early Adolesc. 2005, 25, 223–249. [Google Scholar] [CrossRef]
- Ryff, C.D.; Keyes, C.L. The structure of psychological well-being revisited. J. Personal. Soc. Psychol. 1995, 69, 719–727. [Google Scholar] [CrossRef]
- Kline, R.B. Principles and Practice of Structural Equation Modeling, 2nd ed.; The Guilford Press: New York, NY, USA, 2005; ISBN 978-1593850753. [Google Scholar]
- Pallant, J. SPSS Survival Manual, 6th ed.; Open University Press: Maidenhead, UK, 2016; ISBN 9780335261543. [Google Scholar]
- DeVellis, R.F. Scale Development. Theory and Applications, 4th ed.; Sage: Thousand Oaks, CA, USA, 2017; ISBN 978-1506341569. [Google Scholar]
- Huebner, E.S. Preliminary development and validation of a multidimensional life satisfaction scale for children. Psychol. Assess. 1994, 6, 149–158. [Google Scholar] [CrossRef]
- Opree, S.J.; Buijzen, M.; van Reijmersdal, E.A.; Valkenburg, P.M. Development and validation of the Material Values Scale for children (MVS-c). Pers. Indiv. Differ. 2011, 51, 963–968. [Google Scholar] [CrossRef]
- Buijzen, M.; Valkenburg, P.M. The unintended effects of advertising: A parent-child survey. Commun. Res. 2003, 30, 483–503. [Google Scholar] [CrossRef]
- Byrne, B.M. Structural Equation Modelling with AMOS: Basic Concepts, Applications, and Programming; Routledge: New York, NY, USA, 2010; ISBN 978-0805863734. [Google Scholar]
- Van Dierendonck, D.; Díaz, D.; Rodríguez-Carvajal, R.; Blanco, A.; Moreno-Jiménez, B. Ryff’s six-factor model of psychological well-being, a Spanish exploration. Soc. Indic. Res. 2008, 87, 473–479. [Google Scholar] [CrossRef]
- Harter, S. Self-perception Profile for Children: Manual and Questionnaires. Available online: https://portfolio.du.edu/downloadItem/221383 (accessed on 12 November 2017).
- Kafka, G.J.; Kozma, A. The construct validity of Ryff’s Scales of Psychological Well-Being (SPWB) and their relationship to measures of subjective well-being. Soc. Indic. Res. 2002, 57, 171–190. [Google Scholar] [CrossRef]
- Kitamura, T.; Kishida, Y.; Gatayama, R.; Matsuoka, T.; Miura, S.; Yamabe, K. Ryff’s psychological well-being inventory: Factorial structure and life history correlates among Japanese university students. Psychol. Rep. 2004, 94, 83–103. [Google Scholar] [CrossRef] [PubMed]
- Zahn-Waxler, C.; Radke-Yarrow, M.; Wagner, E.; Chapman, M. Development of concern for others. Dev. Psychol. 1992, 28, 126–136. [Google Scholar] [CrossRef]
- Gallagher, M.W.; Lopez, S.J.; Preacher, K.J. The hierarchical structure of well-being. J. Personal. 2009, 77, 1025–1050. [Google Scholar] [CrossRef] [PubMed]
- Kashdan, T.B.; Biswas-Diener, R.; King, L.A. Reconsidering happiness: The costs of distinguishing between hedonics and eudaimonia. J. Posit. Psychol. 2008, 3, 219–233. [Google Scholar] [CrossRef]
- Linley, P.A.; Maltby, J.; Wood, A.M.; Osborne, G.; Hurling, R. Measuring happiness: The higher order structure of subjective and psychological well-being measures. Pers. Indiv. Differ. 2009, 47, 878–884. [Google Scholar] [CrossRef]
- Ryan, R.M.; Deci, E.L. Self-determination theory and the facilitation of intrinsic motivation, social development, and well-being. Am. Psychol. 2000, 55, 66–78. [Google Scholar] [CrossRef]
- Waterman, A.S. Reconsidering happiness: A eudaimonist’s perspective. J. Posit. Psychol. 2008, 3, 234–252. [Google Scholar] [CrossRef]
- Steinberg, L.; Albert, D.; Cauffman, E.; Banich, M.; Graham, S.; Woolard, J. Age differences in sensation seeking and impulsivity as indexed by behavior and self-report: Evidence for a dual systems model. Dev. Psychol. 2008, 44, 1764–1778. [Google Scholar] [CrossRef] [PubMed]
- Ryff, C.D. Psychological well-being revisited: Advances in the science and practice of eudaimonia. Psychother. Psychosom. 2014, 83, 10–28. [Google Scholar] [CrossRef] [PubMed]
- Fava, G.A. Well-being therapy: Conceptual and technical issues. Psychother. Psychosom. 1999, 68, 171–179. [Google Scholar] [CrossRef] [PubMed]
- Weiss, L.A.; Westerhof, G.J.; Bohlmeijer, E.T. Can we increase psychological well-being? The effects of interventions on psychological well-being: A meta-analysis of randomized controlled trials. PLoS ONE 2016, 11. [Google Scholar] [CrossRef] [PubMed]
| 24 Items | 12 Items | 6 Items | ||
|---|---|---|---|---|
| A | Descriptive statistics | |||
| Wave 1 | ||||
| Correlation with 24-item PWB-c | 10.00 | 0.93 *** | 0.84 *** | |
| Correlation with 12-item PWB-c | 0.93 *** | 10.00 | 0.91 *** | |
| Correlation with 6-item PWB-c | 0.84 *** | 0.91 *** | 10.00 | |
| Mean | 20.84 | 20.84 | 20.96 | |
| Standard deviation | 00.37 | 00.41 | 00.46 | |
| Cronbach’s alpha | 0.82 | 0.71 | 0.58 | |
| Wave 2 | ||||
| Correlation with 24-item PWB-c | 10.00 | 0.94 *** | 0.87 *** | |
| Correlation with 12-item PWB-c | 0.94 *** | 10.00 | 0.92 *** | |
| Correlation with 6-item PWB-c | 0.87 *** | 0.92 *** | 10.00 | |
| Mean | 20.88 | 20.85 | 20.92 | |
| Standard deviation | 00.41 | 00.44 | 00.49 | |
| Cronbach’s alpha | 0.84 | 0.71 | 0.51 | |
| B | Test-retest reliability | |||
| Pearson correlation coefficient | 0.82 *** | 0.77 *** | 0.71 *** | |
| C | Construct validity | |||
| Wave 1 | ||||
| Subjective well-being | 0.45 *** | 0.44 *** | 0.44 *** | |
| Sex (0 = boy; 1 = girl) | 0.00 | 0.05 | 0.07 | |
| Age | 0.07 | 0.04 | −0.01 | |
| Wave 2 | ||||
| Subjective well-being | 0.56 *** | 0.51 *** | 0.50 *** | |
| Sex (0 = boy; 1 = girl) | 0.01 | 0.06 | 0.02 | |
| Age | 0.16 * | 0.10 | 0.07 |
| 1. Environmental Mastery | 2. Personal Growth | 3. Purpose in Life | 4. Self-Acceptance | 5. Autonomy | 6. Positive Relations | ||
|---|---|---|---|---|---|---|---|
| A | Descriptive Statistics | ||||||
| Wave 1 | |||||||
| Correlations | |||||||
| 1. Environmental mastery | 1.00 | 0.08 | 0.18 * | 0.31 *** | 0.37 *** | 0.24 ** | |
| 2. Personal growth | 0.08 | 1.00 | 0.31 *** | 0.19 * | 0.21 ** | 0.32 *** | |
| 3. Purpose in life | 0.18 * | 0.31 *** | 1.00 | 0.22 ** | 0.29 *** | 0.29 *** | |
| 4. Self-acceptance | 0.31 *** | 0.19 * | 0.22 ** | 1.00 | 0.26 *** | 0.48 *** | |
| 5. Autonomy | 0.37 *** | 0.21 ** | 0.29 *** | 0.26 *** | 1.00 | 0.53 *** | |
| 6. Positive relations | 0.24 ** | 0.32 *** | 0.29 *** | 0.48 *** | 0.53 *** | 1.00 | |
| Mean | 2.81 | 2.95 | 2.52 | 2.93 | 2.59 | 3.04 | |
| Standard deviation | 0.65 | 0.52 | 0.84 | 0.62 | 0.53 | 0.43 | |
| Cronbach’s alpha | 0.67 | 0.58 | 0.74 | 0.84 | 0.40 | 0.48 | |
| Wave 2 | |||||||
| Correlations | |||||||
| 1. Environmental mastery | 1.00 | 0.11 | 0.11 | 0.29 *** | 0.34 *** | 0.30 *** | |
| 2. Personal growth | 0.11 | 1.00 | 0.36 *** | 0.12 | 0.31 *** | 0.36 *** | |
| 3. Purpose in life | 0.11 | 0.36 *** | 1.00 | 0.19 * | 0.41 *** | 0.18 * | |
| 4. Self-acceptance | 0.59 *** | 0.12 | 0.19 * | 1.00 | 0.29 *** | 0.43 *** | |
| 5. Autonomy | 0.34 *** | 0.31 *** | 0.41 *** | 0.29 *** | 1.00 | 0.42 *** | |
| 6. Positive relations | 0.30 *** | 0.36 *** | 0.18 * | 0.43 *** | 0.42 *** | 1.00 | |
| Mean | 2.81 | 3.05 | 2.51 | 2.97 | 2.71 | 3.00 | |
| Standard deviation | 0.70 | 0.56 | 0.88 | 0.72 | 0.57 | 0.48 | |
| Cronbach’s alpha | 0.72 | 0.64 | 0.75 | 0.89 | 0.33 | 0.59 | |
| B | Test-Retest Reliability | ||||||
| Pearson correlation coefficient | 0.71 *** | 0.62 *** | 0.73 *** | 0.78 *** | 0.61 *** | 0.68 *** | |
| C | Construct validity | ||||||
| Wave 1 | |||||||
| Subjective well-being | 0.20 * | 0.56 ** | 0.02 | 0.54 *** | 0.24 *** | 0.43 *** | |
| Sex | −0.09 | 0.01 | 0.03 | −0.12 | 0.21 ** | 0.08 | |
| Age | 0.11 | −0.11 | 0.07 | 0.12 | −0.10 | 0.07 | |
| Wave 2 | |||||||
| Subjective well-being | 0.26 *** | 0.32 *** | 0.03 | 0.63 *** | 0.30 *** | 0.47 *** | |
| Sex | −0.01 | 0.08 | 0.00 | −0.13 | 0.18 * | 0.07 | |
| Age | 0.20 * | −0.04 | 0.04 | 0.19 * | −0.01 | 0.12 |
| 24 Items | 12 Items | 6 Items | ||
|---|---|---|---|---|
| A | Descriptive statistics | |||
| Wave 1 | ||||
| Mean | 2.67 | 2.65 | 2.73 | |
| Standard deviation | 0.31 | 0.35 | 0.38 | |
| Correlation with 24-item PWB-c | 1.00 | 0.92 *** | 0.84 *** | |
| Correlation with 12-item PWB-c | 0.92 *** | 1.00 | 0.92 *** | |
| Correlation with 6-item PWB-c | 0.84 *** | 0.92 *** | 1.00 | |
| Cronbach’s alpha | 0.81 | 0.70 | 0.47 | |
| Wave 2 | ||||
| Mean | 2.67 | 2.64 | 2.71 | |
| Standard deviation | 0.32 | 0.35 | 0.38 | |
| Correlation with 24-item PWB-c | 1.00 | 0.93 *** | 0.86 *** | |
| Correlation with 12-item PWB-c | 0.93 *** | 1.00 | 0.92 *** | |
| Correlation with 6-item PWB-c | 0.86 *** | 0.92 *** | 1.00 | |
| Cronbach’s alpha | 0.83 | 0.72 | 0.50 | |
| B | Test-retest reliability | |||
| Pearson correlation coefficient | 0.68 *** | 0.62 *** | 0.56 *** | |
| C | Construct validity | |||
| Wave 1 | ||||
| Subjective well-being | 0.58 *** | 0.53 *** | 0.50 *** | |
| Sex (0 = boy; 1 = girl) | 0.06 ** | 0.05 * | 0.04 | |
| Age | 0.04 | −0.02 | −0.06 ** | |
| Quality of relationship with peers | 0.38 *** | 0.36 *** | 0.40 *** | |
| Quality of relationship with parents | 0.42 *** | 0.40 *** | 0.38 *** | |
| Social competence | 0.39 *** | 0.33 *** | 0.34 *** | |
| Wave 2 | ||||
| Subjective well-being | 0.58 *** | 0.55 *** | 0.53 *** | |
| Sex (0 = boy; 1 = girl) | 0.08 *** | 0.07 ** | 0.06 * | |
| Age | 0.05 * | −0.01 | −0.02 | |
| Quality of relationship with peers | 0.37 *** | 0.35 *** | 0.38 *** | |
| Quality of relationship with parents | 0.38 *** | 0.36 *** | 0.32 *** | |
| Social competence | 0.40 *** | 0.36 *** | 0.36 *** |
| 1. Environmental Mastery | 2. Personal Growth | 3. Purpose in Life | 4. Self-Acceptance | 5. Autonomy | 6. Positive Relations | ||
|---|---|---|---|---|---|---|---|
| A | Descriptive statistics | ||||||
| Wave 1 | |||||||
| Correlations | |||||||
| 1. Environmental mastery | 1.00 | 0.08 *** | 0.09 *** | 0.13 *** | 0.27 *** | 0.18 *** | |
| 2. Personal growth | 0.08 *** | 1.00 | 0.23 *** | 0.34 *** | 0.29 *** | 0.40 *** | |
| 3. Purpose in life | 0.09 *** | 0.23 *** | 1.00 | 0.08 *** | 0.20 *** | 0.12 *** | |
| 4. Self-acceptance | 0.13 *** | 0.34 *** | 0.08 *** | 1.00 | 0.23 *** | 0.39 *** | |
| 5. Autonomy | 0.27 *** | 0.29 *** | 0.20 *** | 0.23 *** | 1.00 | 0.31 *** | |
| 6. Positive relations | 0.18 *** | 0.40 *** | 0.12 *** | 0.39 *** | 0.31 *** | 1.00 | |
| Mean | 2.82 | 2.83 | 1.97 | 2.65 | 2.64 | 2.87 | |
| Standard deviation | 0.53 | 0.57 | 0.69 | 0.56 | 0.47 | 0.41 | |
| Cronbach’s alpha | 0.69 | 0.74 | 0.70 | 0.88 | 0.43 | 0.52 | |
| Wave 2 | |||||||
| Correlations | 1. | 2. | 3. | 4. | 5. | 6. | |
| 1. Environmental mastery | 1.00 | 0.12 *** | 0.16 *** | 0.14 *** | 0.29 *** | 0.19 *** | |
| 2. Personal growth | 0.12 *** | 1.00 | 0.20 *** | 0.36 *** | 0.33 *** | 0.43 *** | |
| 3. Purpose in life | 0.16 *** | 0.20 *** | 1.00 | 0.12 *** | 0.23 *** | 0.14 *** | |
| 4. Self-acceptance | 0.14 *** | 0.36 *** | 0.12 *** | 1.00 | 0.23 *** | 0.41 *** | |
| 5. Autonomy | 0.29 *** | 0.33 *** | 0.23 *** | 0.23 *** | 1.00 | 0.36 *** | |
| 6. Positive relations | 0.19 *** | 0.43 *** | 0.14 *** | 0.41 *** | 0.36 *** | 1.00 | |
| Mean | 2.81 | 2.82 | 1.99 | 2.69 | 2.62 | 2.85 | |
| Standard deviation | 0.52 | 0.59 | 0.68 | 0.56 | 0.46 | 0.40 | |
| Cronbach’s alpha | 0.72 | 0.78 | 0.71 | 0.90 | 0.44 | 0.54 | |
| B | Test-retest reliability | ||||||
| Pearson correlation coefficients | 0.61 *** | 0.62 *** | 0.58 *** | 0.65 *** | 0.46 *** | 0.60 *** | |
| C | Construct validity | ||||||
| Wave 1 | |||||||
| Subjective well-being | 0.16 *** | 0.40 *** | 0.06 * | 0.54 *** | 0.30 *** | 0.54 *** | |
| Sex | 0.04 | 0.09 *** | 0.07 ** | −0.07 ** | 0.09 *** | 0.05 * | |
| Age | 0.16 *** | −0.11 *** | 0.26 *** | −0.07 ** | 0.05 * | −0.10 *** | |
| Quality of relationships with peers | 0.11 *** | 0.26 *** | 0.02 | 0.36 *** | 0.12 *** | 0.41 *** | |
| Quality of relationships with parents | 0.18 *** | 0.23 *** | 0.08 *** | 0.30 *** | 0.28 *** | 0.40 *** | |
| Social competence | 0.14 *** | 0.24 *** | −0.02 | 0.42 *** | 0.13 *** | 0.40 *** | |
| Wave 2 | |||||||
| Subjective well-being | 0.20 *** | 0.44 *** | 0.03 | 0.53 *** | 0.30 *** | 0.55 *** | |
| Sex | 0.03 | 0.12 *** | 0.09 *** | −0.03 | 0.07 *** | 0.03 | |
| Age | 0.19 *** | −0.11 *** | 0.23 *** | −0.03 | 0.03 | −0.09 *** | |
| Quality of relationships with peers | 0.13 *** | 0.27 *** | 0.04 | 0.34 *** | 0.13 *** | 0.39 *** | |
| Quality of relationships with parents | 0.15 *** | 0.27 *** | −0.02 | 0.31 *** | 0.24 *** | 0.43 *** | |
| Social competence | 0.15 *** | 0.25 *** | 0.01 | 0.44 *** | 0.14 *** | 0.37 *** |
© 2018 by the authors. Licensee MDPI, Basel, Switzerland. This article is an open access article distributed under the terms and conditions of the Creative Commons Attribution (CC BY) license (http://creativecommons.org/licenses/by/4.0/).
Share and Cite
Opree, S.J.; Buijzen, M.; Van Reijmersdal, E.A. Development and Validation of the Psychological Well-Being Scale for Children (PWB-c). Societies 2018, 8, 18. https://doi.org/10.3390/soc8010018
Opree SJ, Buijzen M, Van Reijmersdal EA. Development and Validation of the Psychological Well-Being Scale for Children (PWB-c). Societies. 2018; 8(1):18. https://doi.org/10.3390/soc8010018
Chicago/Turabian StyleOpree, Suzanna J., Moniek Buijzen, and Eva A. Van Reijmersdal. 2018. "Development and Validation of the Psychological Well-Being Scale for Children (PWB-c)" Societies 8, no. 1: 18. https://doi.org/10.3390/soc8010018
APA StyleOpree, S. J., Buijzen, M., & Van Reijmersdal, E. A. (2018). Development and Validation of the Psychological Well-Being Scale for Children (PWB-c). Societies, 8(1), 18. https://doi.org/10.3390/soc8010018

