Next Article in Journal
The Media and Information in the Content Diet of Colombian Social Media Users
Next Article in Special Issue
Toward Gender Understanding: Examining Ambivalent Sexism among University Students and Its Impact on Faculty Evaluation
Previous Article in Journal
Inclusionary Leadership-Perspectives, Experiences and Perceptions of Principals Leading Autism Classes in Irish Primary Schools
Previous Article in Special Issue
Critical Thinking and Student Well-Being: An Approach in University Students
 
 
Font Type:
Arial Georgia Verdana
Font Size:
Aa Aa Aa
Line Spacing:
Column Width:
Background:
Article

Gender Discrimination in Prison: The Perception of Women Inmates and Prison Professionals

by
Anaïs Quiroga-Carrillo
1,*,
María José Ferraces Otero
2 and
Mar Lorenzo Moledo
1
1
Department of Pedagogy and Didactics, University of Santiago de Compostela, 15705 Santiago de Compostela, Spain
2
Department of Social and Basic Psychology and Methodology, University of Santiago de Compostela, 15705 Santiago de Compostela, Spain
*
Author to whom correspondence should be addressed.
Societies 2024, 14(1), 5; https://doi.org/10.3390/soc14010005
Submission received: 14 November 2023 / Revised: 5 December 2023 / Accepted: 29 December 2023 / Published: 5 January 2024
(This article belongs to the Special Issue Critical Thinking, Gender, and Education)

Abstract

The prejudices that have traditionally been held against female delinquency and the numerical minority of women in the prison system have led to the invisibility of their needs and characteristics as well as to many situations of inequality while they are incarcerated. This study is aimed at exploring the gender discrimination perceived by women in Spanish prisons. To this end, a scale for perception of gender discrimination is applied to a sample of incarcerated women. Qualitative data from a questionnaire administered to prison professionals and field notes are also used. The results show that incarcerated women perceive the existence of several situations of discrimination related to socio-educational intervention and to the adaptation of prisons to their unique needs, especially for those housed in male prisons. Prison professionals hold similar views and express their concern about the feminization of activities. The study has implications for the prison system and policy makers, including the implementation of gender-responsive programming in women’s prisons, the development of periodic assessments of the experiences faced by incarcerated women, and the training of prison staff.

1. Introduction

Women offenders have been silenced in scientific research for decades [1]. The quantitative gap that has always existed between male and female offending, as well as the sexist prejudices that have traditionally been held against women, led deviance theorists to ignore and even distort their specificities [2,3,4]. The scientific community did not begin to recognize female delinquency and develop theoretical frameworks for understanding it until feminist criminology emerged in the 1970s [4,5,6].
In January 2023, Spain had 3939 incarcerated women, which represents 7% of the country’s prison population [7]. According to the SPACE I Report, this figure is the highest in the European Union [8]. Due to their numerical disadvantage in practically all countries of the world, their diversity is systematically neglected in prison practice.
In this regard, in Spain, female inmates can be held in women’s prisons or in conventional prisons, which are designed for the majority of prison population, i.e., men. Since there are only four women’s prisons in our country (only three operating under the Spanish State Administration, since Catalonia has its own penitentiary competences), many of them are housed in ordinary prisons where one or two modules had been set up for the female population. Thus, behind prison walls, the needs of women inmates are often forgotten, and the spaces, security regimes and interventions respond to a male profile [9,10]. Precisely, when women are housed in modules of male prisons, the classification standards established by the Spanish legislation cannot be met [9,11], which results in the cohabitation in the same space of inmates with different ages, levels of treatment, and types of offense.
But these are not the only gender discriminations that can be found in the Spanish prison system. Research indicates that incarcerated women frequently face more strict and subtle monitoring, which leads to punishment for behaviors that would not typically be punishable for male inmates [12,13,14]. The Report of the National Mechanism for the Prevention of Torture [15]1 states that in Spanish prisons there is an overuse of security measures and coercive control against these women and that the prison staff lack training in gender perspective.
Furthermore, the literature also reflects the ‘medicalization’ of female inmates, referring both to the overdiagnosis of mental illnesses and the overprescription of medication for depression, anxiety, or behavioral disorders [15,16,17,18]. This is how prisons typically address the psychological distress that women experience upon being incarcerated, which is usually caused by separation from their children and families [19,20,21]. This reality calls for a better and more individualized mental health care during imprisonment [15].
Socio-educational intervention is also an example of this discrimination. There are very few educational or training opportunities available, and the participation of women is limited to common activities [4]. The number, quality, and variety of both treatment and training programs are inferior and considerably different from those provided to their male peers [14,15,22,23]. Additionally, women incarcerated in men’s prisons have fewer opportunities than men to participate in cultural, recreational, or sports activities [24,25] as well as to be considered for prison benefits, selection processes for paid work, and treatment for substance abuse [26].
It has been shown that the activities designed for female inmates are implicitly associated with the traditional perception of women as the primary caregivers of their families [27]. Occupational training focuses on jobs in geriatrics, catering, hairdressing, beauty and cosmetics, dressmaking, cooking, and so on, and the most common occupational activities include make-up, pottery and ceramics, sewing, macramé, plastic arts, handicrafts, and music [24,28,29]. In addition, there is not enough paid work for the amount of women [13,24,25] and they are assigned fewer hours in their working day, leading to lower pay than men [30]. This ‘domesticization’, as it has been named on the international scene, demonstrates that prisons remain committed to training women in the ethics of housework, reproducing social gender stereotypes, and reaffirming them in their domestic and care-giving roles [31].
In addition to the invisibility of women in prison, the variables that brought them in this situation have also been overlooked. There is a wealth of literature confirming that the profiles of female offenders are defined by gender and racial inequality and marked by poverty, family problems, and violence [32,33]. They are women with educational deficiencies, family responsibilities and economic difficulties [34,35,36] who have often suffered abuse at an early age or intimate partner violence [25,37,38,39,40]. And this past is also frequently accompanied by diagnoses of mental illness, drug addiction and alcoholism [21,41,42,43,44,45], which reduces their opportunities to lead a prosocial life.
All of this contrasts with the need, as stated in the specialized literature, to address in the prison practice these women’s unique characteristics, which are a result of the precarious situations that shape their life histories [36,46]. Without adequate intervention during incarceration, women return to their communities in the same downward spirals of social exclusion they had already experienced before entering prison but now with the added stigma of being an ‘ex-offender’.
This is the context for the proposed study, which aims to analyze the gender discrimination perceived by women in Spanish prisons. More specifically, we examine their perceptions regarding the programs and activities carried out in prison, the settings and facilities, the development of the maternal role, and the interaction with their fellow inmates. We also want to explore whether these perceptions differ according to the variables of their profile and the type of prison in which they are incarcerated.

2. Materials and Methods

2.1. Participants

The study sample consisted of 429 participants from seven Spanish prisons (see Table 1): 376 are female inmates out of a total population of 3969 women incarcerated in the Spanish prison system with data as of September 2021 [47], and 53 are prison professionals with different intervention roles.
Most of the inmates are housed in women’s prisons (75.5%), with ‘Madrid I–Mujeres’ making up the highest percentage due to its larger population. The highest number of professionals taking part in the study is from ‘Brieva’.
The mean age of the inmates was 41.07 years (SD = 10.89), ranging from 18 to 74 years. Despite the wide range of ages of the women who participated, 63.6% of them were between 30 and 50 years old. Most are Spanish (70.5%), but there are also women from America (23.1%), particularly from Latin America (22.8%) and, to a lesser extent, from other European countries (5.1%), Africa (1.1%) or Australia (0.3%). They have children (79.3%), 50.5% of whom are minors.
They were imprisoned for theft, robbery, injury or damages (37.7%) or drug trafficking (30%). A smaller percentage was incarcerated for homicide and its variants (10.7%) or for white-collar crimes (9.9%), which include fraud, usurpation, money laundering, etc. (included in the Spanish Penal Code as crimes against property). Overall, 64.4% are first-time offenders and 35.6% are recidivists, and they have been in prison for more than two years (Mmonths = 29.2, SD = 34.2).
Among the professionals, the majority (73.6%) are women and 26.4% are men. They are between 28 and 63 years old with a mean age of 47.58 years (SD = 10.55). Specifically, 70.8% are members of the Treatment Board: director of the prison (4.2%), treatment deputy director (10.4%), secretary (2.1%), psychologist (14.5%), jurist (10.4%), social worker (8.3%), educator (10.4%), school director (4.2%), teacher (2.1%), sociocultural instructor (2.1%), and treatment assistant (2.1%). The remaining professionals (29.2%) comprise various profiles, including deputy director of regime services (2.1%), department manager (4.2%), workshop production coordinator (2.1%), training and job placement manager (2.1%), and assistant of penitentiary institutions (18.7%).

2.2. Instruments

This study is part of a broader research on socio-educational intervention with incarcerated women, in which two ad hoc instruments were used: a questionnaire for women inmates, which includes three scales (ambivalent sexism, basic digital skills, and perception of gender discrimination in prison), questions concerning their background, criminal career, and participation in certain programs and activities; and a questionnaire intended for prison professionals, which addresses sociodemographic information, their professional profile, and the socio-educational programs developed in prison. Both instruments were subjected to an expert judgment [25].
More specifically, this paper uses the scale of perception of gender discrimination in prison from the first questionnaire. It is a 4-point Likert-type scale (1 = strongly disagree to 4 = strongly agree) consisting of 12 items. We started its design from a review of the literature, both in the Spanish and international contexts, as there were no scales available in this field for the female prison population. In particular, we took as a reference the studies conducted by Carlen and Worrall [48], Ribas et al. [28], del Val-Cid and Viedma-Rojas [49], and Mapelli et al. [13]. Its psychometric properties are described below.
First, Table 2 shows that the skewness and kurtosis indexes were within acceptable values [50].
Inter-item correlations were analyzed using Pearson’s test. Table 3 presents the values obtained, almost all of which were significant.
We also performed an internal consistency analysis using Cronbach’s α. The estimates yielded α values ranging from .84 to .86, which demonstrates good reliability. Table 4 indicates the homogeneity index and the α coefficient if any item is removed, confirming that the values did not improve when any of them was eliminated.
This was followed by an Exploratory Factor Analysis. The tests KMO = .81 and χ2(66, 367) = 1877.92, p < .001, reported good sampling adequacy and a significant correlation among items.
The initial extraction distinguished four factors, named according to the scientific literature: discrimination in programs and activities (items 1, 2, 3, 4, 5, and 6), development of the maternal role in prison (items 7 and 8), discrimination in spaces and facilities (items 9 and 10), and climate of coexistence among inmates (items 11 and 12). The four factors explain a variance of 69.70%, with good internal consistency observed for Factors 1, 2, and 3, with α values of .83, .80, and .92, respectively. On the other hand, Factor 4 has a low α value (.50), which may be due to the fact that the scale contains few items and to the low variability among the participants’ scores [51]. Table 5 shows the rotated component matrix.
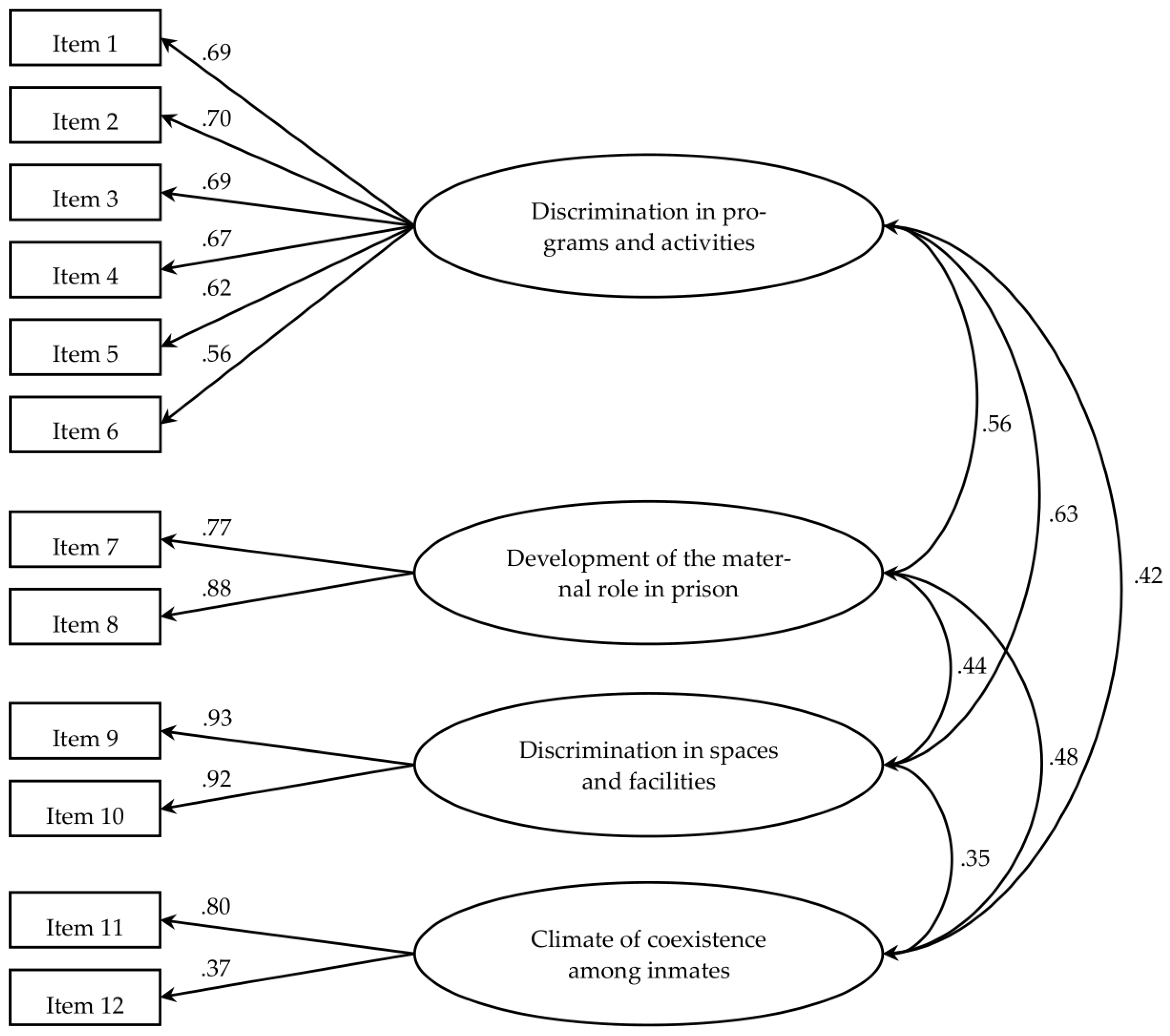
Once the Exploratory Factor Analysis was performed and the four factors of the scale were identified, a Confirmatory Factor Analysis was carried out under the Maximum Likelihood criterion with the intention of assessing the adequacy of the model and the construct validity [52]. Figure 1 reports the resulting model, including the standardized regression weights and covariance. Table 6 presents the model fit indices.
The χ2 test reports the distance between sample and hypothetical variance/covariance matrices. This value needs to be non-significant in order to state the non-existence of discrepancies between the two matrices [53]. Since this statistic is highly sensitive to the sample size (with N ≥ 200 it is usually significant), it should be used in conjunction with other indices. The most commonly used ones are as follows:
  • GFI [54]: with values between 0 and 1, may be interpreted as a multivariate coefficient of determination. A value above .90 indicates a good fit. In our case, this index was .94.
  • CFI [55]: is a comparative fit index. As shown in Table 6, the value was above .90, indicating a good fit.
  • RMSEA [56]: accounts for the difference between the population correlation matrix and the one proposed in the model of the used sample. With a value below .08, the model is considered to have a good fit. We obtained .07.
  • SRMR [57]: represents the square root of the standardized residuals. The value of this index was .04, and values below .05 demonstrate a good fit.
We can therefore state that the proposed model is adequate to measure how female inmates perceive discrimination in the different areas considered.
In order to go deeper into this perception, we also included some field notes that were taken during the administration of the instruments as well as the data collected from the prison professionals in the observations section of the questionnaires.

2.3. Procedure

Prior to the administration of the instruments, approval for the study was requested to the Bioethics Committee of the University of Santiago de Compostela, and the necessary permits were obtained from the General Secretariat of Penitentiary Institutions.
The fieldwork was conducted in the aforementioned seven prisons from September to December of 2021. The questionnaires were administered first to the incarcerated women, which was followed by the professionals in charge of the prison intervention.
In the first case, the study was presented in a common area of the prison (usually the library or the dining room) and under the supervision of a prison professional, explaining its purpose and objectives. Female inmates were invited to take part, indicating that their participation is voluntary and anonymous. Those who agreed to participate went in small groups to a meeting room where they filled out the questionnaires. They were given an informed consent form describing the project, the instrument, and their rights as participants. After reading it through and clearing up any relevant questions, those who were still willing to participate were asked to sign the informed consent form. Subsequently, they were given the questionnaires, which they took 20 to 40 min to fill out. We provided assistance to the inmates who were illiterate or had difficulties concentrating or with reading and writing.
Once this work was completed, we had a meeting with the deputy treatment directors, and we informed them of the profiles that would be of interest for the research. After selecting the professionals who best met our requirements, we went to their offices, presented the project, and requested their participation, making it clear that it would be anonymous and voluntary. Those who agreed signed the informed consent form, and we left the questionnaire for them to fill out, collecting it a few hours later or the following day.

2.4. Data Analysis

The IBM SPSS v25 statistical package was used for the analysis of the scale. As previously mentioned, we started by calculating the descriptive statistics, and an Exploratory Factor Analysis was carried out to examine the psychometric properties of the scale. The principal component extraction method and Varimax rotation were employed. The sample size complied with the criterion generally agreed upon by methodologists, i.e., between 5 and 10 subjects per item [58]. Second, the Cronbach’s α coefficient was used to determine the reliability of each of the derived factors. Finally, a Confirmatory Factor Analysis was performed using the SPSS AMOS v20 statistical package, under the Maximum Likelihood criterion.
This was followed by an inferential and correlational analysis of the data, using Pearson’s correlation and Student’s t test.
The NVivo v12 software was used for the analysis of the qualitative information. The data were classified into thematic categories (nodes), and the results were interpreted in accordance with the theoretical framework that directed the study. These results are accompanied by the codes shown in Table 7. The code ‘Field note’ is also included when quotations are taken out of field notes.

3. Results

3.1. Inmates’ Perception of Gender Discrimination in Prison

We begin by examining the descriptive results of the gender discrimination scale, which were already presented in the ‘Method’ section (see Table 2).
The factor with the best score was ‘Climate of coexistence among inmates’ (M = 2.80, SD = 0.87), with the items referring to the relationships of solidarity and mutual support they created (M = 2.93, SD = 1.09) and the scarcity of conflicts (M = 2.67, SD = 1.09).
On the other hand, the lowest rated factor was ‘Experience of motherhood in prison’ (M = 2.14, SD = 1.04), stating that they did not receive any preparation to continue educating their children from afar (M = 2.05, SD = 1.12).
The factor that analyzed the development of programs and activities reached an average score (M = 2.50, SD = 0.86), although there was clearly a disagreement regarding the provision of programs specifically aimed at women (M = 2.18, SD = 1.11). In general terms, the means were medium–low for equal opportunities to participate in the socio-educational intervention (M = 2.46, SD = 1.28), the adaptation of programs to women’s needs (M = 2.52, SD = 1.12), the promotion of equality between men and women (M = 2.52, SD = 1.15), and professionals’ consideration of their opinion when developing new courses and activities (M = 2.54, SD = 1.10). Women showed more agreement regarding the possibility of performing the same jobs as men in prison (M = 2.81, SD = 1.25).
Regarding spaces and facilities (M = 2.35, SD = 1.07), the score obtained was low, with the two items belonging to the factor having a very similar score, although it was slightly higher in the adequacy of the module to the needs of the inmates (M = 2.37, SD = 1.10) than in the case of the adequacy of the prison (M = 2.34, SD = 1.12).
These perceptions are supported by the information gathered from the professionals and the field notes. First, it is possible to identify among the prison staff their concerns about the feminization of the activities carried out with female inmates:
Many of the jobs offered have a strong female bias, such as sewing or cleaning. I wish there were more different types of workshops. (ALC-44)
Prisons provide lots of makeup, cooking, hairdressing courses… But there is hardly any that would assist in employment after release. (BRI, Field note)
It is true that the activities the female inmates participate in and the training they receive are sexist. You won’t find a single sewing machine in the men’s modules. (LAM, Field note)
The way we treat them also perpetuates a lot of stereotypes; we frequently infantilize them. (BRI, Field note)
Furthermore, inmates’ complaints about the lack of places are confirmed by prison professionals of women’s modules, and they state that this situation directly affects the efficacy of the socio-educational programming:
Women cannot access the same courses and jobs as men. Since they are a minority, there are disparities in their access to many activities. (PER-41)
Women cannot perform the same jobs as men because we never leave them alone with them, out of caution. A violation could occur while no surveillance officer is present. (LAM, Field note)
This group of professionals also mentioned the lack of staff for certain interventions, as well as the scarcity of initiatives targeted specifically at women:
There are just four psychologists for the entire prison population. As a result, they are only able to spend 5 min with each inmate, even though the female inmates have many psychological and affective needs… It is not enough. (LAM, Field note)
I believe that many more specific interventions for women should be developed, as there are currently few. (PER-42)

3.2. Relationship between the Female Inmate’s Profile, the Type of Prison and the Perception of Gender Discrimination

Contrasting these data with different variables that define the profiles of women, we first studied with Student’s t test if there were differences in their perceptions based on whether they were Spanish or foreigners (see Table 8). The data showed differences in the factor of ‘Discrimination in programs and activities’, t(365) = −2.40, p = .017, with a low effect size (d = 0.28), as well as in the factor of ‘Discrimination in spaces and facilities’, t(364) = −3.35, p < .001, also with a low effect size (d = 0.38). The Spanish inmates reported lower scores in both situations, which is evidence of a greater perception of discrimination.
Replicating this analysis, but with the variable ‘having children’, we found no statistically significant differences: tDPA(360) = −0.31, p = .756, d = 0.04; tDMR(360) = 0.19, p = .848, d = 0.07; tDSF(359) = 0.20, p = .838, d = 0.03; tCCI(360) = −1.04, p = .301, d = 0.14. Nor were there differences depending on whether the children were minors or adults: tDPA(287) = 1.74, p = .082, d = 0.21; tDMR(287) = 0.54, p = .590, d = 0.07; tDSF(286) = 1.75, p = .081, d = 0.22; tCCI(287) = 0.20, p = .845, d = 0.04. In other words, the perception of discrimination of female inmates who have children does not differ from that of female inmates who are not mothers.
In the same vein, the analysis according to the type of offense with a one-way ANOVA did not show any statistically significant differences: FDPA(2, 364) = 0.14, p = .867, η2 = .00; FDMR(2, 364) = 0.32, p = .726, η2 = .00; FDSF(2, 364) = 2.08, p = .126, η2 = .01; FCCI(2, 364) = 0.11, p = .901, η2 = .00. These data indicate that the type of offense does not determine whether women perceive different types of discrimination.
On the other hand, Pearson’s correlation indicated that there was no statistically significant relationship between time served in prison and the four factors of the scale: rDPA(359) = −.07, p = .184; rDMR(359) = −.04, p = .416; rDSF(358) = −.08, p = .157; rCCI(359) = −.05, p = .346. Thus, the length of time inmates have been in prison does not produce changes in their perceptions of discrimination either.
However, when using the variable ‘being a first-time offender or recidivist’ (see Table 9), the data point to a correlation between being recidivist and the perception of discrimination in the development of programs and activities, r(376) = .16, p = .002, as well as in spaces and facilities, r(376) = .23, p < .01, since these inmates perceive more inequalities than first-time offenders.
Lastly, we examined whether the type of prison in which they were incarcerated influenced these perceptions. As shown in Table 10, there was a statistically significant relationship in the perception of discrimination in programs and activities, r(376) = .36, p < .01, in the development of the maternal role in prison, r(376) = .26, p < .01, and in the adequacy of spaces and facilities, r(376) = .20, p < .01. Inmates who were housed in specific modules within male prisons reported a situation of greater discrimination.
Once again, the prison professionals confirmed the statistical data with their comments on the situation of women in these modules compared to those housed in women’s prisons:
Prisons for women are necessary and it should always be this way. In men’s prisons, where women are housed in modules, nothing is done for them. Women are usually doubly punished when they enter these prisons. (ALC-43)
In men’s prisons, women are pushed into the background and their activities tend to center around the time and space that their peers have left open. (BRI-5)
I believe that the care and intervention that can be done in women’s prisons is much better for women, with better attention, individualization and direct treatment. Here, women have real opportunities to perform a wide range of jobs and to receive proper job training. (ALC-45)

4. Discussion

The findings enable us to conclude that women inmates in Spanish prisons perceive diverse situations of discrimination. Firstly, when referring to the socio-educational intervention, they state that there are insufficient programs tailored to their needs and unequal opportunities to participate in the intervention. These results are consistent with other national [13,14,59] and international [27,29] studies. Specifically, in Del Pozo [23] the women stated that their male counterparts had ‘a privileged place in labor reinsertion’ [23] (p. 177), since the programs were designed for them, and women had few opportunities to participate. In addition, this researcher found that the interventions and paid jobs were feminized, which is an issue that has also been expressed by the prison professionals in our research.
This feminization has been widely reported in the literature [22,24,27,29,59], and some authors point out that this phenomenon responded, in reality, to the ‘domesticization’ of female inmates [48], a practice that has played a leading role in the ‘rehabilitative treatment’ of women’s prisons throughout history [27], and that has allowed the ‘correction’ of these women’s deviance through training in traditional gender roles [31,48,60].
We also found that some of these discriminations, such as unequal access to the intervention, were also corroborated by prison professionals from two male prisons participating in the study, who alluded not only to the minority that female inmates represent but also to the precautions they must take in activities involving both genders. The professionals also mentioned that the development of a suitable socio-educational intervention was hampered by a shortage of staff. The research conducted by García et al. [14] was one of the few available in Spain focused on the perceptions of prison staff. They acknowledged being aware of the different types of discrimination that occurred in the prison environment. From their perspective, the androcentric domination of prisons made women’s needs invisible, as their options for intervention were limited, and the activities offered were less diverse and not continuous over time.
However, the situations that the women of our study perceive the worst are those related to motherhood. This is an extremely complex topic not only because there are many and very diverse decisions that lead inmates to decide whether or not to have their children in prison [61] but also because there is no consensus on whether it is more appropriate for the children to remain with them (in Spain, children can stay with their mothers in prison until they are three years old) or whether they should be kept away from the institution [62,63,64,65]. In any case, it is clear that prisons should offer training to inmates who have their children outside to maintain a healthy relationship with them and promote ongoing communication, but several studies show that this is still a challenge that needs to be addressed [65,66].
On the other hand, we found that the inmates perceived the least discrimination in the area of coexistence, since they reported good relationships with their fellow inmates. Research demonstrated the positive and mutually supportive relationships they usually establish as a means of defense against the dynamics of the prison environment [18,60,67,68,69], which are often crucial for those who lack social support [70]. Conflicts among inmates are unavoidable within prisons, not only because of their different profiles, but also because of the hostile nature of the context, where tension and power struggles tend to prevail. Although they do argue from time to time [67,68], they usually make an effort to deal with such conflicts and continue to maintain these relationships of solidarity and mutual aid, which allows them to cope with the ‘mortifying’ and disempowering dynamics of the prison environment [71,72].
When comparing these perspectives based on the women’s profiles, we found that Spanish women reported greater discrimination compared to foreign women in the prison intervention and in the adaptation of the facilities to their needs. Although it would be expected that foreign women would report worse situations, given the invisibility to which they are subjected, as shown in the scientific literature [73,74,75,76,77], two factors could account for these results.
First, in this study, Spanish women had a higher recidivism rate, which is a variable associated with greater discrimination. Secondly, many of the foreign women come from countries where prison conditions are extremely harsh. In this regard, several inmates commented that Spanish prisons felt like ‘schools’ compared to those in their countries of origin (i.e., Peru, Romania). Thus, they might have developed a more favorable opinion of the prison environment. Even so, the analysis of perceived discrimination based on nationality is a field that has not been studied yet.
In contrast to what might be hypothesized, having children has no effect on how discrimination is perceived. The inmates, regardless of whether they had been mothers or not, gave a negative evaluation of the training that prisons offer for the development of motherhood. This is undoubtedly corroborated by the invisibility of parenthood in the Spanish prison system, which is demonstrated both by the lack of statistics on the roles of inmates as fathers and mothers and by the lack of family education programs [78], which are initiatives that are well established globally [79,80,81]. This deficiency becomes even more notable considering that the literature has widely demonstrated the benefits that these programs have on children, parents, and their social reintegration processes [82,83,84], as well as the psychological and emotional distress that separation from children entails, especially for women [21,66,85].
As already mentioned, recidivists perceive the situation in prison more negatively than first offenders. A greater understanding of the prison system or their criminal career may explain this result, given that neither time in prison nor the type of offense affect these perceptions. In any case, the analysis of this issue based on the profile of the inmates should be further explored.
On the other hand, our findings also reveal different discriminatory practices that are more prevalent in ordinary prisons and are specifically linked to the minority that women represent in the prison system, which restricts their engagement in programs or employment. Likewise, the prison staff expressed their concern about the sexism biases manifested in the socio-educational intervention with female inmates. The differences according to the type of prison is a topic addressed in studies such as those performed by Álvarez et al. [86] and Frutos et al. [30] or the official report from the General Secretariat of Penitentiary Institutions [24].
In the research of Álvarez et al. [86], conducted in the prisons of Andalusia, the inmates discussed the different forms of discrimination that occurred in the modules of ‘mixed prisons’, alluding to the fact that ‘men have better conditions and more options in every respect’, given that the prison structure is built on a logic that only considers the realities of men [86] (p. 47). Regarding paid work, the study also showed that men had more options to choose from, jobs were assigned according to heteronormativity (female inmates were in charge of cleaning, laundry, and sewing), and their salaries were higher. Occupational activities were also deeply feminized, and those in which both genders participated, female inmates were punished for attempting to interact with their male peers.
According to a report from the General Secretariat of Penitentiary Institutions [24], which compiled the results of a nationwide study, women incarcerated in prisons for men participated to a lesser extent in treatment programs, occupational workshops and sports activities compared to those housed in women’s prisons.
Finally, Frutos et al. [30] conducted a study on the differences between men and women in terms of paid jobs in prisons. They found that women were more likely to be employed in lower-paid jobs (food delivery, cleaning, maintenance, etc.) whereas men had higher-paid jobs (workshops, handling, work for external companies…). These percentages also showed worsened trends when the female inmates were housed in male prisons. This, along with a hierarchical distribution of jobs and selection processes—which led to the assignment of fewer working hours to women—, generated a wage gap.

5. Conclusions

This paper examined the perceptions of incarcerated women and prison professionals in Spain on gender discrimination. The results indicated that female inmates believed they were subjected to discrimination in diverse contexts, including unequal access to the socio-educational intervention, a lack of available programs, and the inadequacy of activities and facilities to their characteristics. These perceptions were shared and endorsed by the professionals, who also pointed out the feminization of prison programming. In addition, Spanish inmates detected more discriminatory situations compared to foreigners, and this tendency was also observed in recidivists and those who were housed in male prisons.
This inequality hinders the development of quality programming, which represents the basis on which women can build their social reintegration processes. If prisons do not address the needs of female inmates—trauma, mental health, drug abuse, educational deficits, financial problems—they will inevitably enter the same downward spirals of social exclusion they had already experienced before entering prison. However, for true equality to permeate prison activities and daily life, all professionals, from those who carry out surveillance functions to those who perform management or leadership roles, must possess solid training skills on gender perspective.
Our research has certain limitations. Although we were able to count on the participation of more than half of the female inmates we had invited, very few prison professionals were interested in the study. Therefore, this sample ended up consisting of a small number of participants. Moreover, some challenges usually arise when working in this setting, a ‘total institution’, especially because the spaces are not the most appropriate to ensure that the person feels comfortable when being surveyed.
Nevertheless, we consider that the study allowed us to make progress in the analysis of the challenges that women inmates face in prisons, and especially of the inequalities that occur in prison intervention. In addition, the data obtained pave the way for further analysis of the relationships among the variables under study.
The findings reveal a series of implications for the prison system and policy makers, principally regarding the introduction of the gender perspective in the prison system. The international literature has established a number of guidelines for the development of a gender-responsive practice, which include the use of assessment instruments adapted to the characteristics of female offenders, the implementation of gender-specific programs to address their needs, the reduction in the number of women incarcerated in male facilities, considering the creation of more women’s facilities 2, and training plans for prison staff.
Prisons must also assess situations that might be discriminatory to female inmates. This includes the detection of inequalities in access to programming, feminization of courses, jobs and activities, wage gap in paid work, inadequacy of modules or facilities to their characteristics, lack of sports programs, and lack of places in any area of prison intervention, among many others. This would facilitate the development of specific actions which, of course, must be properly assessed.
We also hope that these findings encourage researchers to further explore this topic, given the lack of research in Spain in this field even though it has already been consolidated on the international scene.

Author Contributions

Conceptualization, A.Q.-C.; methodology, A.Q.-C., M.J.F.O. and M.L.M.; software, A.Q.-C. and M.J.F.O.; validation, M.J.F.O. and M.L.M.; formal analysis, A.Q.-C., M.J.F.O. and M.L.M.; investigation, A.Q.-C.; resources, A.Q.-C.; data curation, A.Q.-C.; writing—original draft preparation, A.Q.-C.; writing—review and editing, A.Q.-C., M.J.F.O. and M.L.M.; visualization, A.Q.-C., M.J.F.O. and M.L.M.; supervision, M.L.M.; project administration, A.Q.-C. and M.L.M.; funding acquisition, A.Q.-C. All authors have read and agreed to the published version of the manuscript.

Funding

This research was funded by the Spanish Ministry of Education, Culture and Sport (‘Aid for University Teacher Training’ [‘Ayuda para la Formación del Profesorado Universitario’]; FPU17/00373).

Institutional Review Board Statement

The study was conducted in accordance with the Declaration of Helsinki and approved by the Ethics Committee of the University of Santiago de Compostela (USC-39/2020) and the General Secretariat of Penitentiary Institutions of the Spanish Government.

Informed Consent Statement

Informed consent was obtained from all subjects involved in the study.

Data Availability Statement

The data presented in this study are available on request from the corresponding author.

Conflicts of Interest

The authors declare no conflicts of interest.

Notes

1
Following Spain’s signing of the Optional Protocol to the Convention of the United Nations against Torture and other Cruel, Inhuman or Degrading Treatment or Punishment, the Spanish Parliament decided in late 2009 to confer the status of National Mechanism for the Prevention of Torture of Spain to the Ombudsman.
2
In this sense, it would be interesting to observe experiences that are offering positive results in other countries, such as the ‘one-stop shop centres’ or ‘women’s centres’ in the United Kingdom. These public centers are located in the community and are equipped with multidisciplinary teams that allow them to simultaneously address their interconnected needs, enabling women to be closer to their families and promoting more effective reentry.

References

  1. Lorenzo, M. La delincuencia femenina. Psicothema 2002, 14, 174–180. Available online: http://www.psicothema.com/pdf/3488.pdf (accessed on 18 June 2023).
  2. Naffine, N. Female Crime. The Construction of Women in Criminology; Allen and Unwin: Sydney, Australia, 1987. [Google Scholar]
  3. Chesney-Lind, M.; Shelden, R.G. Girls, Delinquency, and Juvenile Justice, 4th ed.; Wiley Blackwell: Chichester, UK, 2014. [Google Scholar]
  4. Belknap, J. The Invisible Woman. Gender, Crime and Justice, 4th ed.; Cengage Learning: Boston, MA, USA, 2014. [Google Scholar]
  5. Daly, K.; Chesney-Lind, M. Feminism and criminology. Justice Q. 1988, 5, 497–538. [Google Scholar] [CrossRef]
  6. Smart, C. Criminological theory: Its ideology and implications concerning women. Br. J. Sociol. 1977, 28, 89–100. [Google Scholar] [CrossRef] [PubMed]
  7. Secretaría General de Instituciones Penitenciarias. Datos Estadísticos de la Población Reclusa. Enero 2023. Available online: https://www.institucionpenitenciaria.es/documents/20126/777158/SEPTIEMBRE+2021.pdf/95f46fe1-6848-04dc-2114-71d81e322218?version=1.0 (accessed on 22 June 2023).
  8. Aebi, M.F.; Cocco, E.; Molnar, L.; Tiago, M.M. SPACE I—2021—Council of Europe Annual Penal Statistics: Prison Populations. Council of Europe. Available online: https://wp.unil.ch/space/files/2023/05/SPACE-I_2021_FinalReport.pdf (accessed on 22 June 2023).
  9. Ballesteros-Pena, A.; Almeda, E. Políticas de igualdad en las cárceles del siglo XXI. Avances, retrocesos y retos en la práctica del encarcelamiento femenino. Prax. Sociológica 2015, 19, 161–186. Available online: https://dialnet.unirioja.es/servlet/articulo?codigo=5383983 (accessed on 23 June 2023).
  10. Gelsthorpe, L. Women, crime and control. Criminol. Crim. Justice 2010, 10, 375–386. [Google Scholar] [CrossRef]
  11. Santos Rego, M.A.; Lorenzo, M. El Maltrato Institucional y las Posibilidades (Reales) de la Intervención Educativa en Centros Penitenciarios. Una Perspectiva de Género. In Estudios Sobre Muller e Educación. Aportacións Desde Galicia; Porto, A., Ed.; Servizo de Publicacións da Universidade de Santiago de Compostela: Santiago de Compostela, Spain, 2003; pp. 87–98. [Google Scholar]
  12. del Val-Cid, C.; Viedma-Rojas, A.; Reviriego-Picón, F. Hacia una medida objetiva de la discriminación en la cárcel: Indicadores e índice de punición. Rev. Crim. 2013, 55, 29–47. Available online: http://www.scielo.org.co/pdf/crim/v55n2/v55n2a03.pdf (accessed on 2 July 2023).
  13. Mapelli, B.; Herrera, M.; Sordi, B. La exclusión de las excluidas. ¿Atiende el sistema penitenciario a la necesidad de género?: Una visión andaluza. Estud. Penales Y Criminológicos 2013, 33, 59–95. Available online: https://revistas.usc.gal/index.php/epc/article/view/1340 (accessed on 2 July 2023).
  14. García, J.; Boira, S.; Gómez-Quintero, J.D.; Marcuello, C.; Eito, A. Imprisoned women and professional intervention in Spain. Int. J. Law Crime Justice 2015, 43, 439–455. [Google Scholar] [CrossRef]
  15. Defensor del Pueblo. Informe Anual 2022. Defensor del Pueblo. Available online: https://www.defensordelpueblo.es/wp-content/uploads/2023/03/Defensor-del-Pueblo-Informe-anual-2022.pdf (accessed on 15 June 2023).
  16. Kilty, J.M. “It’s like they don’t want you to get better”: Psy control of women in the carceral context. Fem. Psychol. 2012, 22, 162–182. [Google Scholar] [CrossRef]
  17. De Miguel, E. Encarcelamiento de mujeres. El castigo penitenciario de la exclusión social y la desigualdad de género. ZERBITZUAN 2014, 56, 75–86. [Google Scholar] [CrossRef]
  18. Jewkes, Y.; Laws, B. Liminality revisited: Mapping the emotional adaptations of women in carceral space. Punishm. Soc. 2021, 23, 394–412. [Google Scholar] [CrossRef]
  19. Añaños-Bedriñana, F.T. Formación educativa previa ante las discriminaciones: Las mujeres reclusas en España. Rev. Educ. 2013, 360, 91–118. Available online: https://sede.educacion.gob.es/publiventa/d/15542/19/1 (accessed on 2 July 2023).
  20. Opsal, T. “It’s their world, so you’ve just got to get through”: Women’s experiences of parole governance. Fem. Criminol. 2015, 10, 188–207. [Google Scholar] [CrossRef]
  21. Lempert, L.B. Women Doing Life: Gender, Punishment and the Struggle for Identity; New York University Press: New York, NY, USA, 2016. [Google Scholar]
  22. Almeda, E. Pasado y presente de las cárceles femeninas en España. Sociológica Rev. Pensam. Soc. 2005, 6, 75–106. Available online: http://hdl.handle.net/2183/2741 (accessed on 15 June 2023).
  23. Del Pozo, F.J. Reinserción Laboral de las Mujeres en Prisión. Feminización de la Pobreza en las Reclusas y el Tratamiento Sociolaboral Penitenciario. In En Prisión. Realidades e Intervención Socioeducativa y Drogodependencias en Mujeres; Añaños-Bedriñana, F.T., Ed.; Narcea Ediciones: Madrid, Spain, 2017; pp. 165–179. [Google Scholar]
  24. Secretaría General de Instituciones Penitenciarias. La Situación de la Mujer Privada de Libertad en la Institución Penitenciaria; Ministerio del Interior: Madrid, Spain, 2021. Available online: https://derechopenitenciario.com/wp-content/uploads/2021/03/ESTUDIO-SOBRE-LA-MUJER-PRIVADA-DE-LIBERTAD.pdf (accessed on 2 July 2023).
  25. Quiroga-Carrillo, A. Perspectiva de Género e Intervención Socioeducativa con Mujeres en las Cárceles Españolas. Ph.D. Dissertation, Universidade de Santiago de Compostela, Santiago de Compostela, Spain, 2023. [Google Scholar]
  26. García-Vita, M.; Melendro, M. El ambiente en prisión: La atención recibida por las reclusas y las relaciones intramuros. Pedagog. Social. Rev. Interuniv. 2013, 22, 46–56. [Google Scholar] [CrossRef][Green Version]
  27. Barberet, R. Women, Crime and Criminal Justice; Routledge: Abingdon, UK, 2014. [Google Scholar]
  28. Ribas, N.; Almeda, E.; Bodelón, E. Rastreando lo Invisible. Mujeres Extranjeras en las Cárceles; Anthropos Editorial: Barcelona, Spain, 2005. [Google Scholar]
  29. Bosworth, M.; Fili, A. Corrections, Gender-Specific Programming and Offender Re-Entry. In Routledge International Handbook of Crime and Gender Studies; Renzetti, C.M., Miller, S.L., Gover, A.R., Eds.; Routledge: Abingdon, UK, 2013; pp. 231–242. [Google Scholar]
  30. Frutos, L.; Viedma-Rojas, A.; del Val-Cid, C. El trabajo en prisión. ¿Reproduce las desigualdades de género? Sociol. Trab. 2016, 87, 89–117. Available online: https://recyt.fecyt.es/index.php/sociologiatrabajo/article/view/52270/31845 (accessed on 23 June 2023).
  31. Igareda, N. Mujeres en Prisión. In La Prisión en España: Una Perspectiva Criminológica; Cerezo, A.I., García, E., Eds.; Editorial Comares: Albolote, Spain, 2007; pp. 75–100. [Google Scholar]
  32. Salisbury, E.J.; Van Voorhis, P. Gendered Pathways. A Quantitative Investigation of Women Probationers’ Paths to Incarceration. Crim. Justice Behav. 2009, 36, 541–566. [Google Scholar] [CrossRef]
  33. Friestad, C.; Åse-Bente, R.; Kjelsberg, E. Adverse childhood experiences among women prisoners: Relationships to suicide attempts and drug abuse. Int. J. Soc. Psychiatry 2014, 60, 40–46. [Google Scholar] [CrossRef]
  34. Jiménez, F.; Yagüe, C. Perfiles Sociodemográficos de las Mujeres en las Prisiones Españolas. In En Prisión. Realidades e Intervención Socioeducativa y Drogodependencias en Mujeres; Añaños-Bedriñana, F.T., Ed.; Narcea Ediciones: Madrid, Spain, 2017; pp. 57–70. [Google Scholar]
  35. Auty, K.M.; Farrington, D.P.; Coid, J.W. The Intergenerational Transmission of Criminal Offending: Exploring Gender-specific Mechanisms. Br. J. Criminol. 2015, 57, 215–237. [Google Scholar] [CrossRef]
  36. Wright, E.M.; Van Voorhis, P.; Salisbury, E.J.; Bauman, A. Gender-Responsive Lessons Learned and Policy Implications for Women in Prison: A review. Crim. Justice Behav. 2012, 39, 1612–1632. [Google Scholar] [CrossRef]
  37. Radatz, D.L.; Wright, E.M. Does Polyvictimization Affect Incarcerated and Non-Incarcerated Adult Women Differently? An Exploration Into Internalizing Problems. J. Interpers. Violence 2017, 32, 1379–1400. [Google Scholar] [CrossRef] [PubMed]
  38. Brown, S.L.; Wanamaker, K.A.; Greiner, L.; Scott, T.; Skilling, T.A. Complex Trauma and Criminogenic Needs in a Youth Justice Sample: A Gender-Informed Latent Profile Analysis. Crim. Justice Behav. 2021, 48, 175–194. [Google Scholar] [CrossRef]
  39. Villagrá, P.; Fernández, P.; García-Vega, E.; González-Menéndez, A. Dual diagnosis in prisoners: Childhood sexual and physical abuse as predictors in men and women. Int. J. Offender Ther. Comp. Criminol. 2019, 63, 960–970. [Google Scholar] [CrossRef] [PubMed]
  40. Caravaca-Sánchez, F.; Fearn, N.E.; Vidovic, K.R.; Vaughn, M.G. Female Prisoners in Spain: Adverse Childhood Experiences, Negative Emotional States, and Social Support. Health Soc. Work. 2019, 44, 157–166. [Google Scholar] [CrossRef] [PubMed]
  41. Favril, L.; Yu, R.; Hawton, K.; Fazel, S. Risk factors for self-harm in prison: A systematic review and meta-analysis. Lancet Psychiatry 2020, 7, 682–691. [Google Scholar] [CrossRef] [PubMed]
  42. Galán, D.; Ramos-Ábalos, E.M.; Turbi-Pinazo, Á.; Añaños, F.T. Salud mental y consumo de drogas en prisiones españolas. Una perspectiva socioeducativa y de género. Psychol. Soc. Educ. 2021, 13, 85–98. [Google Scholar] [CrossRef]
  43. Caravaca-Sánchez, F.; Vidovic, K.R.; Fearn, N.E.; Vaughn, M.G. Incarcerated Women in Spain: The Salience of Traumatic Exposure. J. Interpers. Violence 2022, 37, NP10126–NP10147. [Google Scholar] [CrossRef] [PubMed]
  44. Fazel, S.; Hayes, A.J.; Bartellas, K.; Clerici, M.; Trestman, R. The mental health of prisoners: A review of prevalence, adverse outcomes and interventions. Lancet Psychiatry 2016, 3, 871–881. [Google Scholar] [CrossRef]
  45. Añaños-Bedriñana, F.T. Mujeres Presas y su Relación con las Drogas. Implicaciones Desde la Educación Social. In Las Mujeres en las Prisiones. La Educación Social en Contextos de Riesgo y Conflicto; Añaños-Bedriñana, T., Ed.; Editorial Gedisa: Barcelona, Spain, 2010; pp. 77–100. [Google Scholar]
  46. Van Voorhis, P.; Wright, E.M.; Salisbury, E.; Bauman, A. Women’s Risk Factors and Their Contributions to Existing Risk/Needs Assessment. Crim. Justice Behav. 2010, 37, 261–288. [Google Scholar] [CrossRef]
  47. Secretaría General de Instituciones Penitenciarias. Informe General de 2020. Available online: https://www.institucionpenitenciaria.es/documents/20126/72836/INFORME_GENERAL_SGIIPP_2020.pdf (accessed on 3 July 2023).
  48. Carlen, P.; Worrall, A. Analysing Women’s Imprisonment; Routledge: Abingdon, UK, 2004. [Google Scholar]
  49. del Val-Cid, C.; Viedma-Rojas, A. (Eds.) Condenadas a la Desigualdad. Sistema de Indicadores de Discriminación Penitenciaria; Icaria Editorial: Barcelona, Spain, 2012. [Google Scholar]
  50. Curran, P.J.; West, S.G.; Finch, J.F. The robustness of test statistics to nonnormality and specification error in confirmatory factor analysis. Psychol. Methods 1996, 1, 16–29. [Google Scholar] [CrossRef]
  51. Muñiz, J. Teoría Clásica de los Tests; Ediciones Pirámide: Madrid, Spain, 1992. [Google Scholar]
  52. Byrne, B.M. Structural Equation Modelling with EQS. Basic Concepts, Applications, and Programming; Lawrence Erlbaum Associates: Mahwah, NJ, USA, 2006. [Google Scholar]
  53. Bentler, P.M.; Bonett, D.G. Significance tests and goodness of fit in the analysis of covariance structures. Psychol. Bull. 1980, 88, 588–606. [Google Scholar] [CrossRef]
  54. Tanaka, J.S.; Huba, G.J. A fit index for covariance structure models under arbitrary GLS estimation. Br. J. Math. Stat. Psychol. 1985, 38, 197–201. [Google Scholar] [CrossRef]
  55. Bentler, P.M. Comparative fit indexes in structural models. Psychol. Bull. 1990, 107, 238–246. [Google Scholar] [CrossRef] [PubMed]
  56. Steiger, J.H. Structural Model Evaluation and Modification an Interval Estimation Approach. Multivar. Behav. Res. 1990, 25, 173–180. [Google Scholar] [CrossRef] [PubMed]
  57. Hu, L.T.; Bentler, P.M. Cutoff Criteria for Fit Indexes in Covariance Structure Analysis: Conventional Criteria Versus New Alternatives. Struct. Equ. Model. 1999, 6, 1–55. [Google Scholar] [CrossRef]
  58. Abad, F.J.; Olea, J.; Ponsoda, J.; García, C. Medición en Ciencias Sociales y de la Salud; Editorial Síntesis: Madrid, Spain, 2011. [Google Scholar]
  59. Añaños-Bedriñana, F.T.; Fernández-Sánchez, M.T.; Llopis, J.J. Aproximación a los contextos en prisión. Una perspectiva socioeducativa. Pedagog. Soc. Rev. Interuniv. 2013, 22, 13–28. [Google Scholar] [CrossRef]
  60. Ballesteros-Pena, A. Redomesticidad y encarcelamiento femenino en el sistema penitenciario español. Los Módulos de Respeto. Papers. Rev. Sociol. 2017, 102, 261–285. [Google Scholar] [CrossRef]
  61. Freitas, A.M.; Inácio, A.R.; Saavedra, L. Motherhood in Prison. Prison J. 2016, 96, 415–436. [Google Scholar] [CrossRef]
  62. Goshin, L.S.; Byrne, M.W.; Blanchard-Lewis, B. Preschool Outcomes of Children Who Lived as Infants in a Prison Nursery. Prison J. 2014, 94, 139–158. [Google Scholar] [CrossRef]
  63. Dumont, D.M.; Wildeman, C.; Lee, H.; Gjelsvik, A.; Valera, P.; Clarke, J.G. Incarceration, Maternal Hardship, and Perinatal Health Behaviors. Matern. Child Health J. 2014, 18, 2179–2187. [Google Scholar] [CrossRef]
  64. Gea, M.J. Maternidad en prisión. Situación de los hijos e hijas que acompañan a sus madres compartiendo condena. Pap. Rev. Sociol. 2017, 102, 287–310. [Google Scholar] [CrossRef]
  65. Ogrizek, A.; Lachal, J.; Moro, M.R. The Process of Becoming a Mother in French Prison Nurseries: A Qualitative Study. Matern. Child Health J. 2022, 26, 367–380. [Google Scholar] [CrossRef] [PubMed]
  66. Paynter, M.; Heggie, C.; Matheson, L.; Rillie, C.; Beals, C.; Bray, M. Maternal incarceration in a provincial prison in Canada: A qualitative study. J. Adv. Nurs. 2022, 78, 2123–2138. [Google Scholar] [CrossRef] [PubMed]
  67. García-Vita, M. Análisis de los apoyos y conflictos sociofamiliares de las mujeres en prisiones españolas. Rev. Paz Confl. 2017, 10, 189–211. [Google Scholar]
  68. Chávez, M.; Añaños-Bedriñana, F.T. Mujeres en prisiones españolas. Violencia, conflictos y acciones para la paz. Relac. Estud. Hist. Soc. 2018, 155, 9–41. [Google Scholar] [CrossRef]
  69. Bosworth, M. Engendering Resistance: Agency and Power in Women’s Prisons; Routledge: London, UK, 1999. [Google Scholar]
  70. Bartolomé, R. Mujeres y Delincuencia; Editorial Síntesis: Madrid, Spain, 2021. [Google Scholar]
  71. Sykes, G.M. The Society of Captives: A Study of a Maximum Security Prison; Princeton University Press: Princeton, NJ, USA, 1958. [Google Scholar]
  72. Goffman, E. Estigma. La Identidad Deteriorada; Amorrortu: Madrid, Spain, 1963. [Google Scholar]
  73. Martínez, M.; Jiménez, F. La realidad de las mujeres inmigrantes en las prisiones españolas a través de su discurso: Ejemplos de violencia, marginación y reinserción frustrada. Rev. Nuevas Tend. Antropol. 2015, 6, 1–20. [Google Scholar]
  74. Izco, M. Discriminación de mujeres extranjeras jóvenes en prisión. Rev. Electrónica Estud. Penales Segur. 2018, 3, 1–26. Available online: https://dialnet.unirioja.es/servlet/articulo?codigo=6736597 (accessed on 4 July 2023).
  75. Ballesteros-Pena, A. The Prison Trajectories of Foreign National Women in Spain: Intersections of Citizenship, Gender, Race, and Social Class. Crit. Criminol. 2020, 28, 243–258. [Google Scholar] [CrossRef]
  76. Foster, A.M. Unfinished Uniformity in Systematic Sentencing: Oppressive Treatment and Disproportionate Punishment Outcomes for Black Women in Federal Prisons. Indiana J. Law Soc. Equal. 2018, 6, 267–282. [Google Scholar]
  77. Menjívar, C.; Gómez, A.; Staples, W.G. Masking Punitive Practices: Latina Immigrants’ Experiences in the U.S. Detention Complex. In Latinas in the Criminal Justice System: Victims, Targets, and Offenders; Lopez, V., Pasko, L., Eds.; New York University Press: New York, NY, USA, 2020; pp. 182–208. [Google Scholar]
  78. Martín-Quintana, J.C.; Pellegrino, G.; Alemán, P. Padres y Madres sin Barreras: Promover la Parentalidad Positiva en el Contexto Penitenciario. In Parentalidad Positiva. Una Mirada a Una Nueva Época; Rivas, S., Beltramo, C., Eds.; Ediciones Pirámide: Madrid, Spain, 2022; pp. 171–188. [Google Scholar]
  79. Pollock, J.M. Parenting programs in women’s prisons. Women Crim. Justice 2002, 14, 131–154. [Google Scholar] [CrossRef]
  80. Glaze, L.; Maruschak, L. Parents in Prison and Their Minor Children; Department of Justice Bureau of Justice Statistics: Washington, DC, USA, 2008.
  81. Purvis, M. Paternal incarceration and parenting programs in prison: A review paper. Psychiatry Psychol. Law 2013, 20, 9–28. [Google Scholar] [CrossRef]
  82. Rossiter, C.; Power, T.; Fowler, C.; Jackson, D.; Hyslop, D.; Dawson, A. Mothering at a Distance: What incarcerated mothers value about a parenting programme. Contemp. Nurse 2015, 50, 238–255. [Google Scholar] [CrossRef] [PubMed]
  83. Troy, V.; McPherson, K.E.; Emslie, C.; Gilchrist, E. The feasibility, appropriateness, meaningfulness, and effectiveness of parenting and family support programs delivered in the criminal justice system: A systematic review. J. Child Fam. Stud. 2018, 27, 1732–1747. [Google Scholar] [CrossRef] [PubMed]
  84. Cowan, P.A.; Cowan, C.P.; Gillette, P.F. TRUE dads: The impact of a couples-based fatherhood intervention on family relationships, child outcomes, and economic self-sufficiency. Fam. Process 2022, 61, 1021–1044. [Google Scholar] [CrossRef]
  85. Nuytiens, A.; Jehaes, E. When your child is your cellmate: The ‘maternal pains of imprisonment’ in a Belgian prison nursery. Criminol. Crim. Justice 2022, 22, 132–149. [Google Scholar] [CrossRef]
  86. Álvarez, R.; Mimbrero, C.; Delgado, J.; López, B.; Bonachera, P.; Díaz, M.L. Mujeres, Prisión y Drogodependencias: La Realidad de las Mujeres con Problemas de Drogodependencias en las Cárceles de Andalucía; Junta de Andalucía—Consejería de Salud y Familias: Sevilla, Spain, 2021. [Google Scholar]
Figure 1. Confirmatory Factor Analysis model of the scale. All the regression weights, as well as the covariance, were significant (p < .05).
Figure 1. Confirmatory Factor Analysis model of the scale. All the regression weights, as well as the covariance, were significant (p < .05).
Societies 14 00005 g001
Table 1. Number of participants per prison.
Table 1. Number of participants per prison.
PrisonInmatesProfessionals
n%n%
Brieva (Ávila)4411.71222.6
Madrid I–Mujeres (Madrid)16744.4815.1
Alcalá de Guadaíra (Sevilla)7319.4917
Teixeiro (A Coruña)379.8611.3
Bonxe (Lugo)82.1815.1
Pereiro de Aguiar (Ourense)123.2611.3
A Lama (Pontevedra)359.347.5
Note: The first three are the only women’s prisons operating under the Spanish State Administration. The rest of them are conventional prisons (prisons for men that have one module for women) located in the Autonomous Community of Galicia (Spain).
Table 2. Means, standard deviations, and skewness and kurtosis indices of the items of the scale of perception of gender discrimination in prison.
Table 2. Means, standard deviations, and skewness and kurtosis indices of the items of the scale of perception of gender discrimination in prison.
ItemsMSDSkewK
1. In this prison, there are sufficient programs designed specifically for women2.181.111.21−0.25
2. The programs are tailored to the interests and needs of the female inmates2.521.121.641.31
3. Women have the same opportunities as men to participate in programs and activities2.461.28−0.03−1.53
4. This prison promotes gender equality for men and women2.521.150.93−0.68
5. When it comes to developing new courses and activities, professionals take into account our opinion2.541.102.283.92
6. Women can perform the same jobs in prison as men2.811.250.91−0.71
7. The prison system allows us to practice motherhood adequately2.231.151.610.99
8. Prison prepares mother inmates to continue raising their sons and daughters from afar2.051.122.454.94
9. The spaces and facilities of the module are adapted to our characteristics and needs2.371.100.98−0.73
10. The spaces and facilities of the prison are adapted to our characteristics and needs2.341.121.450.47
11. As inmates, we have developed relationships of solidarity and mutual support2.931.091.320.08
12. There are few conflicts between us on a daily basis2.671.060.41−1.52
Table 3. Correlation matrix among items.
Table 3. Correlation matrix among items.
Item123456789101112
1
2.64 **
3.47 **.56 **
4.44 **.49 **.62 **
5.47 **.40 **.34 **.40 **
6.32 **.40 **.47 **.33 **.37 **
7.27 **.20 **.27 **.27 **.33 **.33 **
8.34 **.27 **.29 **.29 **.41 **.36 **.67 **
9.42 **.38 **.37 **.49 **.39 **.23 **.27 **.38 **
10.43 **.37 **.37 **.45 **.37 **.25 **.34 **.36 **.86 **
11.24 **.21 **.15 **.22 **.28 **.21 **.33 **.33 **.24 **.25 **
12.18 **.16 **.06.12 *.02.12 *.09.12 *.24 **.19 **.30 **
* p < .05. ** p < .01.
Table 4. Scale homogeneity index and Cronbach’s α if the item is removed.
Table 4. Scale homogeneity index and Cronbach’s α if the item is removed.
ItemsHIα
1. In this prison, there are sufficient programs designed specifically for women.62.84
2. The programs are tailored to the interests and needs of the female inmates.60.84
3. Women have the same opportunities as men to participate in programs and activities.59.84
4. This prison promotes gender equality for men and women.61.84
5. When it comes to developing new courses and activities, professionals take into account our opinion.56.84
6. Women can perform the same jobs in prison as men.49.85
7. The prison system allows us to practice motherhood adequately.49.85
8. Prison prepares mother inmates to continue raising their sons and daughters from afar.56.84
9. The spaces and facilities of the module are adapted to our characteristics and needs.63.84
10. The spaces and facilities of the prison are adapted to our characteristics and needs.62.84
11. As inmates, we have developed relationships of solidarity and mutual support.39.85
12. There are few conflicts between us on a daily basis.22.86
Note: The principal component extraction method and Varimax rotation were used.
Table 5. Rotated component matrix and scale communalities.
Table 5. Rotated component matrix and scale communalities.
ItemFactor Loadingsh2
1234
Factor 1: Discrimination in programs and activities
 1. In this prison, there are sufficient programs designed specifically for women.81 .71
 2. The programs are tailored to the interests and needs of the female inmates.80 .69
 3. Women have the same opportunities as men to participate in programs and activities.69 .59
 4. This prison promotes gender equality for men and women.66 .60
 5. When it comes to developing new courses and activities, professionals take into account our opinion.61 .54
 6. Women can perform the same jobs in prison as men.49 .49
Factor 2: Development of the maternal role in prison
 7. The prison system allows us to practice motherhood adequately .86 .77
 8. Prison prepares mother inmates to continue raising their sons and daughters from afar .83 .77
Factor 3: Discrimination in spaces and facilities
 9. The spaces and facilities of the module are adapted to our characteristics and needs .89 .91
 10. The spaces and facilities of the prison are adapted to our characteristics and needs .88 .89
Factor 4: Climate of coexistence among inmates
 11. As inmates, we have developed relationships of solidarity and mutual support .89.82
 12. There are few conflicts between us on a daily basis .63.61
Cronbach’s α.83.80.92.50
Explained variance %25.1217.2116.5710.80
Table 6. Goodness-of-fit indicators of the model.
Table 6. Goodness-of-fit indicators of the model.
χ2dfpχ2/dfGFICFIRMSEA [CI]SRMR
147.4146<.0013.20.94.95.07 [.06, .09].04
Table 7. Codes assigned to the prisons participating in the study.
Table 7. Codes assigned to the prisons participating in the study.
CategoryCode
Teixeiro (A Coruña)TEI
Bonxe (Lugo)BON
Pereiro de Aguiar (Ourense)PER
A Lama (Pontevedra)LAM
Brieva (Ávila)BRI
Madrid I–Mujeres (Madrid)MAD
Alcalá de Guadaíra (Sevilla)ALC
Table 8. Differences according to nationality in the scale of perception of gender discrimination in prison.
Table 8. Differences according to nationality in the scale of perception of gender discrimination in prison.
VariableSpanishForeigndftpCohen’s
d
MSDMSD
DPA2.430.842.670.87365−2.40.0170.28
DMR2.161.052.101.023650.50.6190.06
DSF2.231.062.631.03364−3.35.0010.38
CCI2.830.852.740.903650.86.3890.10
Note: DPA = discrimination in programs and activities; DMR = development of the maternal role in prison; DSF = discrimination in spaces and facilities; CCI = climate of coexistence among inmates.
Table 9. Matrix of correlations between being first-time offender/recidivist and the scale of perception of gender discrimination in prison.
Table 9. Matrix of correlations between being first-time offender/recidivist and the scale of perception of gender discrimination in prison.
Variable12345
1. First-time offender/recidivist
2. DPA.16 **
3. DMR.00.45 **
4. DSF.23 **.53 **.38 **
5. CCI.06.28 **.30 **.29 **
Note: DPA = discrimination in programs and activities; DMR = development of the maternal role in prison; DSF = discrimination in spaces and facilities; CCI = climate of coexistence among inmates. ** p < .01.
Table 10. Matrix of correlations between the type of prison and the scale of perception of gender discrimination in prison.
Table 10. Matrix of correlations between the type of prison and the scale of perception of gender discrimination in prison.
Variable12345
1. Type of prison
2. DPA.36 **
3. DMR.26 **.45 **
4. DSF.20 **.53 **.38 **
5. CCI.06.28 **.30 **.29 **
Note: DPA = discrimination in programs and activities; DMR = development of the maternal role in prison; DSF = discrimination in spaces and facilities; CCI = climate of coexistence among inmates. ** p < .01.
Disclaimer/Publisher’s Note: The statements, opinions and data contained in all publications are solely those of the individual author(s) and contributor(s) and not of MDPI and/or the editor(s). MDPI and/or the editor(s) disclaim responsibility for any injury to people or property resulting from any ideas, methods, instructions or products referred to in the content.

Share and Cite

MDPI and ACS Style

Quiroga-Carrillo, A.; Ferraces Otero, M.J.; Lorenzo Moledo, M. Gender Discrimination in Prison: The Perception of Women Inmates and Prison Professionals. Societies 2024, 14, 5. https://doi.org/10.3390/soc14010005

AMA Style

Quiroga-Carrillo A, Ferraces Otero MJ, Lorenzo Moledo M. Gender Discrimination in Prison: The Perception of Women Inmates and Prison Professionals. Societies. 2024; 14(1):5. https://doi.org/10.3390/soc14010005

Chicago/Turabian Style

Quiroga-Carrillo, Anaïs, María José Ferraces Otero, and Mar Lorenzo Moledo. 2024. "Gender Discrimination in Prison: The Perception of Women Inmates and Prison Professionals" Societies 14, no. 1: 5. https://doi.org/10.3390/soc14010005

APA Style

Quiroga-Carrillo, A., Ferraces Otero, M. J., & Lorenzo Moledo, M. (2024). Gender Discrimination in Prison: The Perception of Women Inmates and Prison Professionals. Societies, 14(1), 5. https://doi.org/10.3390/soc14010005

Note that from the first issue of 2016, this journal uses article numbers instead of page numbers. See further details here.

Article Metrics

Back to TopTop