Research on Vegetable Pest Warning System Based on Multidimensional Big Data
Abstract
1. Introduction
2. The Architecture of the VPWS-MBD
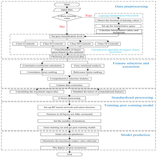
3. Detailed Design and Implementation
3.1. Data Preprocessing
3.1.1. Discard Missing Values Using Lagrange Interpolation Polynomial
3.1.2. Classification of Pest Occurrence Based on K-Means Clustering
3.2. Feature Selection and Extraction
3.2.1. Pearson Correlation Coefficient
3.2.2. Grey Relational Calculation
3.2.3. Key Influence Factor Extraction
3.3. Normalization
3.4. Training Based on BP Neural Network Model
4. Experimental Testing and Analysis
4.1. Experimental Data Acquisition Environment Deployment
4.2. Evaluation of Pest Levels Based on K-Means Clustering
4.3. The Effective Calibration of Multi-Dimensional Key Factors
4.4. BP Neural Network Training
4.5. Verification of Early Warning Effect of VPWS-MBD
5. Conclusions
Author Contributions
Funding
Acknowledgments
Conflicts of Interest
References
- Lei, Z.R. Biological Control of Diseases and Insect Pests is Valid Method to Ensure Vegetable Safe Producing. Sci. Agric. Sin. 2016, 15, 2932–2934. [Google Scholar]
- Zhang, Y.J.; Wu, Q.G.; Wang, S.L.; Chu, D.; Xie, W. Current status and prospects of the important insect pests on the vegetable crops in China. Plant Prot. 2013, 39, 38–45. [Google Scholar]
- Zhang, F.; Zhang, M.J.; Luo, C.; Wang, G. Overview of Biological Control Techniques of Vegetable Pests. China Veg. 2011, 1, 23–24. [Google Scholar]
- Obopile, M.; Munthali, D.C.; Matilo, B. Farmers’ knowledge, perceptions and management of vegetable pests and diseases in Botswana. Crop Prot. 2008, 27, 1220–1224. [Google Scholar] [CrossRef]
- Zhang, Y.H.; Cheng, D.H. Progress in monitoring and forecasting of insect pests in China. Plant Prot. 2013, 39, 55–61. [Google Scholar]
- Li, K.B.; Wang, H.X.; Hu, W.X. Route of seasonal migration of the oriental armyworm moth in the eastern part of China as indicated by a three year result of releasing and recapturing of marked moths. J. Plant Prot. 1964, 3, 101–110. [Google Scholar]
- Li, K.B. The Survey and Main Progress of Mythimna Separatea in China. Plant Prot. 1993, 19, 2–4. [Google Scholar]
- Zhang, Y.; Lin, C.; Cheng, D.; Zhang, Y.; Jiang, Y.; Jiang, J. Radar observation and population analysis on the migration of the clover. Acta Entomol. Sin. 2007, 50, 494–500. [Google Scholar]
- Si, S.Y.; Zhou, L.L.; Wang, S.L.; Jiang, X.F.; Xu, Z.F.; Mu, W.; Wang, D.S.; Wang, X.P.; Chen, H.T.; Yang, Y.H.; et al. Progress in research on prevention and control of beet armyworm Spodoptera exigua in China. Chin. J. Appl. Entomol. 2012, 49, 1432–1438. [Google Scholar]
- Jiang, X.F.; Chen, J.; Zhang, L.; Sappington, T.W.; Luo, L.Z. Increased long-flight activity triggered in beet armyworm by larval feeding on diet containing Cry1Ac protoxin. PLoS ONE 2013, 8, e63554. [Google Scholar] [CrossRef] [PubMed]
- Chapman, J.W.; Drake, V.A.; Reynolds, D.R. Recent insights from radar studies of insect flight. Ann. Rev. Entomol. 2011, 56, 337–356. [Google Scholar] [CrossRef] [PubMed]
- Hu, G.; Lim, K.S.; Reynolds, D.R.; Reynolds, A.M.; Chapman, J.W. Wind-Related Orientation Patterns in Diurnal, Crepuscular and Nocturnal High-Altitude Insect Migrants. Front. Behav. Neurosci. 2016, 10, 32. [Google Scholar] [CrossRef] [PubMed]
- Qi, H.H.; Zhang, Y.H.; Cheng, D.F.; Han, E.B.; Sun, J.R. Radar observation and trajectory analysis on the autumn return migration of the brown planthopper, Nilaparvata lugens (Homoptera: Delphacidae) in 2009 in China. Acta Entomol. Sin. 2010, 53, 1256–1264. [Google Scholar]
- Cao, X.; Luo, Y.; Zhou, Y.; Duan, X.; Cheng, D. Detection of powdery mildew in two winter wheat cultivars using canopy hyperspectral reflectance. Crop Prot. 2013, 45, 124–131. [Google Scholar] [CrossRef]
- Lei, F.; Gao, J.; He, Y.; Liu, F. Research Development of Spectral Imaging Technology in Early Detection of Botanical Diseases. Trans. Chin. Soc. Agric. 2013, 44, 169–176. [Google Scholar]
- Machado, M.L.; Pinto, F.A.C.; Queiroz, D.M.D.; Paula Júnior, T.J.D.; Vieira, R.F.; Machado, M.L.; Pinto, F.A.C.; Queiroz, D.M.D.; Paula Júnior, T.J.D.; Vieira, R.F. Estimative of white mold severity in common bean crops using hyper and multispectral sensors. Rev. Bras. Eng. Agríc. Ambient 2015, 19, 426–432. [Google Scholar] [CrossRef]
- Kramer, A.D.I.; Guillory, J.E.; Hancock, J.T. Experimental evidence of massive-scale emotional contagion through social networks. Proc. Natl. Acad. Sci. USA 2014, 111, 8788. [Google Scholar] [CrossRef] [PubMed]
- Network, T.C.G.A.; Weinstein, J.N.; Collisson, E.A.; Mills, G.B.; Shaw, K.R.M.; Ozenberger, B.A.; Ellrott, K.; Shmulevich, I.; Sander, C.; Stuart, J.M. The Cancer Genome Atlas Pan-Cancer analysis project. Nat. Genet. 2013, 45, 1113–1120. [Google Scholar]
- Sun, X.; Liu, Z.; Sun, T.; Chen, W. The Application and Development of Big Data in Agricultural Research. China Veg. 2015, 1, 1–5. [Google Scholar]
- Theunissen, J. Intercropping in field vegetable crops: Pest management by agrosystem diversification—An overview. Pest Manag. Sci. 2010, 42, 65–68. [Google Scholar] [CrossRef]
- Li, B.; Zhang, H.; Lu, H. User mobility prediction based on Lagrange’s interpolation in ultra-dense networks. In Proceedings of the 2016 IEEE 27th Annual International Symposium on Personal, Indoor, and Mobile Radio Communications (PIMRC), Valencia, Spain, 4–8 September 2016; pp. 1–6. [Google Scholar] [CrossRef]
- Juan, H.; Liu, X. Dissolved oxygen prediction in water based on K-means clustering and ELM neural network for aquaculture. Trans. Chin. Soc. Agric. Eng. 2016, 32, 174–181. [Google Scholar]
- Egan, H.; Kirk, R.S.; Sawyer, R. Pearson’s Chemical Analysis of Foods; Middlesex: London, UK, 1991. [Google Scholar]
- Tsai, M.S.; Hsu, F.Y. Application of Grey Correlation Analysis in Evolutionary Programming for Distribution System Feeder Reconfiguration. IEEE Trans. Power Syst. 2010, 25, 1126–1133. [Google Scholar] [CrossRef]
- Jain, A.; Nandakumar, K.; Ross, A. Score normalization in multimodal biometric systems. Pattern Recognit. 2013, 38, 2270–2285. [Google Scholar] [CrossRef]
- Wang, Y.; Gang, W.; Feng, S. The Dynamic Model Prediction Study of the Forest Disease, Insect Pest and Rat Based on BP Neural Networks. J. Agric. Sci. 2012, 4. [Google Scholar] [CrossRef]
- Yu, S.; Zhu, K.; Diao, F. A dynamic all parameters adaptive BP neural networks model and its application on oil reservoir prediction. Appl. Math. Comput. 2008, 195, 66–75. [Google Scholar] [CrossRef]








| Model | Measurement Range | Accuracy | |
|---|---|---|---|
| Soil Moisture | C200A | 0% VWC to saturation | 2–5% VWC |
| Soil Temperature | ST | −0 °C + 70 °C | ±1 °C% |
| Air Temperature & Relative Humidity | CaipoRHT | Rel.Hum.: 0.100% Temp.: −5 °C + 60 °C | Rel.Hum.: ±2.5%Temp.: <±0.4 °C |
| Leaf Wetness | CaipoLWS | 0.100% | 3% |
| Rain Gauge | Caipos Rain Gauge | 0.2mm | ±1% |
| Date | Precipitation | Soil Temperature [°C] | Air Temperature [°C] | Soil Moisture [%] | Leaf Wetness [%] | Air Humidity [%] | Pest Level |
|---|---|---|---|---|---|---|---|
| 2017/11/2 | 0 | 24.45 | 21.71 | 143.88 | 6.52 | 58 | 1 |
| 2017/11/3 | 0 | 24.32 | 20.58 | 279.29 | 9.67 | 66 | 3 |
| 2017/11/4 | 0 | 24.36 | 21.9 | 42 | 10.1 | 78 | 2 |
| 2017/11/5 | 0 | 24.64 | 23.33 | 143.52 | 8.04 | 81 | 2 |
| 2017/11/6 | 0 | 24.8 | 24.04 | 193.21 | 11.21 | 79 | 0 |
| 2017/11/7 | 0 | 24.97 | 22.95 | 250.52 | 9.29 | 81 | 1 |
| 2017/11/8 | 0 | 23.98 | 18 | 20.62 | 3.6 | 76 | 2 |
| 2017/11/9 | 0.5 | 25.08 | 25.41 | 41.54 | 11.58 | 89 | 2 |
| Characteristic Factors | Correlation Coefficient | Correlation |
|---|---|---|
| Rainfall | 0.283327 | 0.7125 |
| Air humidity | 0.161855 | 0.621 |
| Air temperature | 0.404526 | 0.7011 |
| Soil temperature | 0.465947 | 0.6903 |
| Soil moisture | 0.392791 | 0.6218 |
| leaf wetness | 0.473599 | 0.75399 |
| Influencing Factors | Impact Factor |
|---|---|
| Rainfall | 1.11 |
| Air humidity | 0.08 |
| Soil temperature | 1.54 |
| Air temperature | 1.37 |
| Soil moisture | 0.72 |
| leaf wetness | 1.94 |
| I | II | III | IV | |
|---|---|---|---|---|
| True positive (TP) | 367 | 206 | 143 | 20 |
| False Negative (FN) | 11 | 8 | 6 | 0 |
| False positive (FP) | 14 | 11 | 0 | 0 |
| True Nagative (TN) | 369 | 536 | 612 | 741 |
| Precision (p) | 0.96 | 0.95 | 1 | 1 |
| Recall (r) | 0.97 | 0.96 | 0.96 | 1 |
| F1 value | 0.96 | 0.95 | 0.98 | 1 |
© 2018 by the authors. Licensee MDPI, Basel, Switzerland. This article is an open access article distributed under the terms and conditions of the Creative Commons Attribution (CC BY) license (http://creativecommons.org/licenses/by/4.0/).
Share and Cite
Zhang, C.; Cai, J.; Xiao, D.; Ye, Y.; Chehelamirani, M. Research on Vegetable Pest Warning System Based on Multidimensional Big Data. Insects 2018, 9, 66. https://doi.org/10.3390/insects9020066
Zhang C, Cai J, Xiao D, Ye Y, Chehelamirani M. Research on Vegetable Pest Warning System Based on Multidimensional Big Data. Insects. 2018; 9(2):66. https://doi.org/10.3390/insects9020066
Chicago/Turabian StyleZhang, Changzhen, Jiahao Cai, Deqin Xiao, Yaowen Ye, and Mohammad Chehelamirani. 2018. "Research on Vegetable Pest Warning System Based on Multidimensional Big Data" Insects 9, no. 2: 66. https://doi.org/10.3390/insects9020066
APA StyleZhang, C., Cai, J., Xiao, D., Ye, Y., & Chehelamirani, M. (2018). Research on Vegetable Pest Warning System Based on Multidimensional Big Data. Insects, 9(2), 66. https://doi.org/10.3390/insects9020066

