Next Article in Journal
Non-Target Effects of Beta-Cypermethrin on Baryscapus dioryctriae and Ecological Risk Assessment
Next Article in Special Issue
Integrative Morphological and Molecular Diagnostics for Euseius nicholsi and Euseius oolong (Acari: Phytoseiidae)
Previous Article in Journal
Diapausing Cavity-Nesting Bees (Osmia, Megachile) Resist Winter Desiccation Stress
Previous Article in Special Issue
Cerophytum lii Qiu & Ruan, sp. nov. (Coleoptera: Cerophytidae): First Record of the Family in China with Study on Its Thoracic Functional Morphology Through 3D Reconstruction
 
 
Font Type:
Arial Georgia Verdana
Font Size:
Aa Aa Aa
Line Spacing:
Column Width:
Background:
Correction

Correction: Zhang et al. Phylogenetics and Evolutionary Dynamics of Yunnan Acrididae Grasshoppers Inferred from 17 New Mitochondrial Genomes. Insects 2025, 16, 151

1
College of Life Sciences, Shaanxi Normal University, Xi’an 710119, China
2
Guangxi Key Laboratory of Sericulture Ecology and Applied Intelligent Technology, Hechi University, Hechi 546300, China
3
Guangxi Collaborative Innovation Center of Modern Sericulture and Silk, Hechi University, Hechi 546300, China
4
College of Agriculture and Biological Science, Dali University, Dali 671003, China
*
Authors to whom correspondence should be addressed.
These authors contributed equally to this work.
Insects 2025, 16(9), 947; https://doi.org/10.3390/insects16090947
Submission received: 29 August 2025 / Accepted: 1 September 2025 / Published: 10 September 2025
(This article belongs to the Special Issue Revival of a Prominent Taxonomy of Insects)
Error in Figures 4–9
In the original publication [1], there was a mistake regarding Ranacris jinpingensis in Figures 4–9 as published. A specimen was misidentified as Ranacris jinpingensis when it should have been identified as Spathosternum prasiniferum yunnanensis, leading to inaccuracies in the phylogenetic analysis. The corrected Figure 4, Figure 5, Figure 6, Figure 7, Figure 8 and Figure 9 with Spathosternum prasiniferum yunnanensis1 appear below. The authors state that the scientific conclusions are unaffected. This correction was approved by the Academic Editor. The original publication has also been updated.
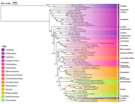
Figure 4. Species tree of Yunnan Acrididae based on concatenated mitochondrial genes. The tree was constructed using ASTRAL from individual gene trees generated by IQ-TREE maximum likelihood analyses. Numbers at nodes represent posterior probability values.
Figure 4. Species tree of Yunnan Acrididae based on concatenated mitochondrial genes. The tree was constructed using ASTRAL from individual gene trees generated by IQ-TREE maximum likelihood analyses. Numbers at nodes represent posterior probability values.
Insects 16 00947 g004
Figure 5. Maximum likelihood phylogenetic tree of Yunnan Acrididae based on concatenated mitochondrial sequences. Branch support values are shown as ultrafast bootstrap percentages (UFboot). Major subfamilies are indicated by different colors.
Figure 5. Maximum likelihood phylogenetic tree of Yunnan Acrididae based on concatenated mitochondrial sequences. Branch support values are shown as ultrafast bootstrap percentages (UFboot). Major subfamilies are indicated by different colors.
Insects 16 00947 g005
Figure 6. Time-calibrated phylogeny of Yunnan Acrididae based on concatenated mitochondrial sequences (13 PCGs + 2 rRNAs) using BEAST2. Node ages are shown in millions of years (Mya), with green bars indicating 95% highest posterior density (HPD) intervals.
Figure 6. Time-calibrated phylogeny of Yunnan Acrididae based on concatenated mitochondrial sequences (13 PCGs + 2 rRNAs) using BEAST2. Node ages are shown in millions of years (Mya), with green bars indicating 95% highest posterior density (HPD) intervals.
Insects 16 00947 g006
Figure 7. Hierarchical clustering analysis of relative synonymous codon usage (RSCU) values in mitochondrial protein-coding genes across Acrididae species. The heatmap shows RSCU values for all codons (x-axis) in each species (y-axis). Colors represent RSCU values ranging from 0 (dark blue) to 4 (dark red), with white indicating neutral usage (RSCU = 1). The dendrogram on the left shows the clustering of species based on their codon usage patterns.
Figure 7. Hierarchical clustering analysis of relative synonymous codon usage (RSCU) values in mitochondrial protein-coding genes across Acrididae species. The heatmap shows RSCU values for all codons (x-axis) in each species (y-axis). Colors represent RSCU values ranging from 0 (dark blue) to 4 (dark red), with white indicating neutral usage (RSCU = 1). The dendrogram on the left shows the clustering of species based on their codon usage patterns.
Insects 16 00947 g007
Figure 8. Principal component analysis (PCA) of genetic distances among 63 Acrididae species representing 13 subfamilies. The plot shows the first two principal components. Different colors represent distinct subfamilies, with ellipses indicating 95% confidence intervals for each subfamily group. Points represent individual species. The significant clustering pattern (R = 0.5456, p = 0.001) demonstrates clear subfamily-level genetic differentiation.
Figure 8. Principal component analysis (PCA) of genetic distances among 63 Acrididae species representing 13 subfamilies. The plot shows the first two principal components. Different colors represent distinct subfamilies, with ellipses indicating 95% confidence intervals for each subfamily group. Points represent individual species. The significant clustering pattern (R = 0.5456, p = 0.001) demonstrates clear subfamily-level genetic differentiation.
Insects 16 00947 g008
Figure 9. Pairwise genetic distances among 63 Yunnan Acrididae species based on concatenated mitochondrial sequences (13 protein-coding genes and 2 RNA genes). Hierarchical clustering heatmap showing genetic distances between species pairs. The color gradient from blue to red represents increasing genetic distance (scale bar shown).
Figure 9. Pairwise genetic distances among 63 Yunnan Acrididae species based on concatenated mitochondrial sequences (13 protein-coding genes and 2 RNA genes). Hierarchical clustering heatmap showing genetic distances between species pairs. The color gradient from blue to red represents increasing genetic distance (scale bar shown).
Insects 16 00947 g009
Error in Table 1
In the original publication [1], there was a mistake in Ranacris jinpingensis of Table 1 as published. A specimen was misidentified as Ranacris jinpingensis when it should have been identified as Spathosternum prasiniferum yunnanensis, leading to inaccuracies in the phylogenetic analysis. The corrected Table 1 with Spathosternum prasiniferum yunnanensis1 appears below. The authors state that the scientific conclusions are unaffected. This correction was approved by the Academic Editor. The original publication has also been updated.
Table 1. The source of sample information.
Table 1. The source of sample information.
SubfamilySpeciesAuthorityCollecting Data
Acrididae
AcridinaePseudoptygonotus prominemarginisZheng and Mao, 1996China: Yunnan: Dali (from Orthoptera Species File)
CaryandinaeLemba yunnanaMa and Zheng, 1994China: Yunnan
SpathosterninaeSpathosternum prasiniferum yunnanensis1Wei and Zheng, 2005China: Yunnan: Jinping
CatantopinaeXenocatantops humilis(Serville, 1838)Baie de Palabaun
ConophyminaeConophymacris conicercaBi and Xia, 1984China: Yunnan: Baoshan
CoptacrinaePseudotraulia cornuataLaosinchai and Jago, 1980Thailand
CoptacrinaeCoptacra tonkinensisWillemse, 1939Vietnam: Son La: Than-Moi
CoptacrinaeEpistaurus aberransBrunner von Wattenwyl, 1893Myanmar: Kachin: Bhamó
CoptacrinaeEucoptacra binghamiUvarov, 1921Myanmar
CoptacrinaeMeltripata chloronemaZheng, 1982China: Yunnan: Jinghong
EyprepocnemidinaeChoroedocus violaceipesMiller, 1934Negri Sembilan, Tampin
EyprepocnemidinaeEyprepocnemis yunnanensisZheng, Lian and Xi, 1982China: Yunnan: Jinghong
OedipodinaeHeteropternis rufipes(Shiraki, 1910)Japan
OedipodinaePternoscirta sauteri(Karny, 1915)Taiwan: Taiwan: Nantou: Kosempo
OxyinaeLongchuanacris macrofurculusZheng and Fu, 1989China: Yunnan: Ruili
OxyinaeRacilia aurora(Brunner von Wattenwyl, 1893)Myanmar
SpathosterninaeSpathosternum prasiniferum yunnanensis2Wei and Zheng, 2005China: Yunnan: Jinping, Mengla
Text Correction
There was an error in the original publication [1]. A specimen of Spathosternum prasiniferum yunnanensis was misidentified as Ranacris jinpingensis. We have updated all occurrences of this species name throughout the text, including (1) Paragraph 1 of Section 2.1; (2) Paragraph 5 of Section 3.2; (3) Paragraph 4 of Section 4.1; and (4) Paragraph 1 of Section 4.3.
A correction has been made to 2. Materials and Methods, 2.1. Sample Collection and DNA Extraction.
Corrected paragraph: Specimens representing 17 Acrididae species were collected from various locations across Yunnan Province, China, between 2018 and 2023 by Prof. Maobenyong’s team at Dali University (Table 1). Collection sites covered diverse ecological zones across the entire Yunnan Province, which does not have major biogeographic zones. However, these species showed strong zone specificity—for example, Eyprepocnemis yunnanensis was found exclusively in the southern region of Yunnan. Collection sites for these species were strategically selected to represent all three major biogeographic zones within Yunnan: The northwestern localities of Dali and Baoshan, the southeastern localities of Jinping and Mengla, and the southern valleys of Jinghong and Ruili. For each species, over three individuals were collected. All specimens were morphologically identified using established taxonomic keys and preserved in 100% ethanol at −80 °C. For DNA sequencing preparation, one sample with the largest body size was selected from each species collection. Total genomic DNA was extracted from the muscle tissue of the femur using the TIANamp Genomic DNA Kit (TIANGEN, Beijing, China. DP304-03) following the manufacturer’s protocols.
A correction has been made to 3. Results, 3.2. Phylogenetic Inference and Divergence Time Estimation
Corrected paragraph: The phylogenetic reconstruction demonstrates that it has uplifted most of the hierarchical clades with strong bootstrap support (>90%). The Oedipodinae clade, including Locusta, Gastrimargus, Oedaleus, and related genera, is strongly supported (97–100%). Within this group, the two subspecies of Locusta migratoria (L. m. manilensis and L. m. migratorioides) show an extremely close relationship with very short branch lengths. Another well-supported clade (100%) comprises the Oxya species (O. agavisa and O. japonica), sister to Pseudoxya diminuta. The Oxytauchira species form a monophyletic group with 100% bootstrap support, with O. brachyptera and O. ruficornis being more closely related to each other than to O. flange. The genus Yunnanacris (Y. wenshanensis and Y. yunnaneus) forms a well-supported clade (100%), sister to Alulacris shilinensis (99%).
A correction has been made to 4. Discussion, 4.1. Phylogenetic Relationships and Taxonomic Revisions.
Corrected paragraph: In addition, based on detailed morphological examinations [40], our ongoing taxonomic revision of Yunnan grasshoppers provides new insights into their phylogeny.
A correction has been made to 4. Discussion, 4.3. Species Conservation Implications
Corrected paragraph: Our phylogenetic analyses reveal several evolutionarily distinct lineages that warrant immediate conservation attention. Among the newly documented species in this study, several taxa show extremely restricted distributions, being rarely observed even in neighboring provinces such as Guangxi. These include species such as Eucoptacra binghami that are notably difficult to observe and collect [37]. While we have maintained a conservative approach by not explicitly declaring these as Yunnan-endemic species due to the possibility of future discoveries in adjacent regions, their current known distributions suggest a high conservation priority.
The authors state that the scientific conclusions are unaffected. This correction was approved by the Academic Editor. The original publication has also been updated.

Reference

  1. Zhang, K.; Song, J.; Lu, J.; Zhao, L.; Deng, W.; Guan, D.; Mao, B. Phylogenetics and Evolutionary Dynamics of Yunnan Acrididae Grasshoppers Inferred from 17 New Mitochondrial Genomes. Insects 2025, 16, 151. [Google Scholar] [CrossRef] [PubMed]
Disclaimer/Publisher’s Note: The statements, opinions and data contained in all publications are solely those of the individual author(s) and contributor(s) and not of MDPI and/or the editor(s). MDPI and/or the editor(s) disclaim responsibility for any injury to people or property resulting from any ideas, methods, instructions or products referred to in the content.

Share and Cite

MDPI and ACS Style

Zhang, K.; Song, J.; Lu, J.; Zhao, L.; Deng, W.; Guan, D.; Mao, B. Correction: Zhang et al. Phylogenetics and Evolutionary Dynamics of Yunnan Acrididae Grasshoppers Inferred from 17 New Mitochondrial Genomes. Insects 2025, 16, 151. Insects 2025, 16, 947. https://doi.org/10.3390/insects16090947

AMA Style

Zhang K, Song J, Lu J, Zhao L, Deng W, Guan D, Mao B. Correction: Zhang et al. Phylogenetics and Evolutionary Dynamics of Yunnan Acrididae Grasshoppers Inferred from 17 New Mitochondrial Genomes. Insects 2025, 16, 151. Insects. 2025; 16(9):947. https://doi.org/10.3390/insects16090947

Chicago/Turabian Style

Zhang, Keyao, Jing Song, Junhui Lu, Lu Zhao, Weian Deng, Delong Guan, and Benyong Mao. 2025. "Correction: Zhang et al. Phylogenetics and Evolutionary Dynamics of Yunnan Acrididae Grasshoppers Inferred from 17 New Mitochondrial Genomes. Insects 2025, 16, 151" Insects 16, no. 9: 947. https://doi.org/10.3390/insects16090947

APA Style

Zhang, K., Song, J., Lu, J., Zhao, L., Deng, W., Guan, D., & Mao, B. (2025). Correction: Zhang et al. Phylogenetics and Evolutionary Dynamics of Yunnan Acrididae Grasshoppers Inferred from 17 New Mitochondrial Genomes. Insects 2025, 16, 151. Insects, 16(9), 947. https://doi.org/10.3390/insects16090947

Note that from the first issue of 2016, this journal uses article numbers instead of page numbers. See further details here.

Article Metrics

Back to TopTop