Pseudomonas Infection Affects the Growth and Development of Aphis gossypii by Disrupting Energy Metabolism and Reproductive Processes
Simple Summary
Abstract
1. Introduction
2. Materials and Methods
2.1. Insects
2.2. Analysis of Biological Parameters
2.3. RNA Extraction and RNA-Seq Analysis
2.4. RT-qPCR Analysis
3. Results
3.1. Aphid Body Length and Width
3.2. Aphid Weight
3.3. Aphid Offspring Size
3.4. Aphid Life Table Parameters
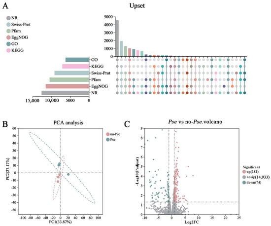
3.5. Transcriptomic Analysis
3.6. DEG Functional Enrichment Analysis
3.7. Validation of RNA-Seq Results
4. Discussion
5. Conclusions
Author Contributions
Funding
Data Availability Statement
Conflicts of Interest
References
- Zhang, Y.C.; Lei, H.X.; Miao, N.H.; Liu, X.D. Comparative Transcriptional Analysis of the Host-Specialized Aphids Aphis gossypii (Hemiptera: Aphididae). J. Econ. Entomol. 2017, 110, 702–710. [Google Scholar] [CrossRef]
- Ebert, T.A.; Cartwright, B.O. Biology and ecology of Aphis gossypii Glover (Homoptera: Aphididae). Southwest Entomol. 1997, 22, 116–153. [Google Scholar]
- Blackman, R.L.; Eastop, V.F. Aphids on the World’s Crops. An Information and Identification Guide. Aust. J. Entomol. 2000, 39, 354–355. [Google Scholar]
- Chen, X.; Tie, M.; Chen, A.; Ma, K.; Li, F.; Liang, P.; Liu, Y.; Song, D.; Gao, X. Pyrethroid resistance associated with M918L mutation and detoxifying metabolism in Aphis gossypii from Bt cotton growing regions of China. Pest. Manag. Sci. 2017, 73, 2353–2359. [Google Scholar] [CrossRef] [PubMed]
- Herron, G.A.; Powis, K.; Rophail, J. Insecticide resistance in Aphis gossypii Glover (Hemiptera: Aphididae), a serious threat to Australian cotton. Aust. J. Entomol. 2001, 40, 85–91. [Google Scholar] [CrossRef]
- Yang, Y.; Zhang, Y.; Zhang, J.; Wang, A.; Liu, B.; Zhao, M.; Wyckhuys, K.A.G.; Lu, Y. Plant volatiles mediate Aphis gossypii settling but not predator foraging in intercropped cotton. Pest. Manag. Sci. 2023, 79, 4481–4489. [Google Scholar] [CrossRef]
- Hopkinson, J.E.; Zalucki, M.P.; Murray, D.A.H. Host selection and parasitism behavior of Lysiphlebus testaceipes: Role of plant, aphid species and instar. Biol. Control. 2013, 64, 283–290. [Google Scholar] [CrossRef]
- Douglas, A.E. Nutritional interactions in insect-microbial symbioses: Aphids and their symbiotic bacteria Buchnera. Annu. Rev. Entomol. 1998, 43, 17–37. [Google Scholar] [CrossRef] [PubMed]
- Jiang, Z.; Jones, D.H.; Khuri, S.; Tsinoremas, N.F.; Wyss, T.; Jander, G.; Wilson, A.C. Comparative analysis of genome sequences from four strains of the Buchnera aphidicola Mp endosymbion of the green peach aphid, Myzus persicae. BMC Genom. 2013, 14, 917. [Google Scholar] [CrossRef]
- Machado-Assefh, C.R.; Alvarez, A.E. Probing behavior of aposymbiotic green peach aphid (Myzus persicae) on susceptible Solanum tuberosum and resistant Solanum stoloniferum plants. Insect Sci. 2018, 25, 127–136. [Google Scholar] [CrossRef]
- Heyworth, E.R.; Ferrari, J. A facultative endosymbiont in aphids can provide diverse ecological benefits. J. Evol. Biol. 2015, 28, 1753–1760. [Google Scholar] [CrossRef] [PubMed]
- Oliver, K.M.; Russell, J.A.; Moran, N.A.; Hunter, M.S. Facultative bacterial symbionts in aphids confer resistance to parasitic wasps. Proc. Natl. Acad. Sci. USA 2003, 100, 1803–1807. [Google Scholar] [CrossRef] [PubMed]
- Attia, S.; Foray, V.; Louâpre, P.; Lognay, G.; Heuskin, S.; Hance, T. Influence of the secondary endosymbiont Serratia Symbiotica on the resistance to the parasitism in the aphid Acyrthosiphon pisum. J. Entomol. Zool. Stud. 2016, 4, 123–126. [Google Scholar]
- Chen, D.Q.; Montllor, C.B.; Purcell, A.H. Fitness effects of two facultative endosymbiotic bacteria on the pea aphid, Acyrthosiphon pisum, and the blue alfalfa aphid, A. kondoi. Entomol. Exp. Appl. 2010, 95, 315–323. [Google Scholar] [CrossRef]
- Russell, J.A.; Moran, N.A. Costs and benefits of symbiont infection in aphids: Variation among symbionts and across temperatures. Proc. Biol. Sci. 2006, 273, 603–610. [Google Scholar] [CrossRef]
- Hedges, L.M.; Brownlie, J.C.; O’Neill, S.L.; Johnson, K.N. Wolbachia And Virus Protection in Insects. Science. 2008, 322, 702. [Google Scholar] [CrossRef] [PubMed]
- Glaser, R.L.; Meola, M.A. The native Wolbachia endosymbionts of Drosophila melanogaster and Culex quinquefasciatus increase host resistance to West Nile virus infection. PLoS ONE 2010, 5, e11977. [Google Scholar] [CrossRef] [PubMed]
- Tsuchida, T.; Koga, R.; Horikawa, M.; Tsunoda, T.; Maoka, T.; Matsumoto, S.; Simon, J.C.; Fukatsu, T. Symbiotic bacterium modifies aphid body color. Science 2010, 330, 1102–1104. [Google Scholar] [CrossRef]
- Oliver, K.M.; Degnan, P.H.; Burke, G.R.; Moran, N.A. Facultative symbionts in aphids and the horizontal transfer of ecologically important traits. Annu. Rev. Entomol. 2010, 55, 247–266. [Google Scholar] [CrossRef]
- Teoh, M.C.; Furusawa, G.; Veera Singham, G. Multifaceted interactions between the pseudomonads and insects: Mechanisms and prospects. Arch. Microbiol. 2021, 203, 1891–1915. [Google Scholar] [CrossRef] [PubMed]
- Schellenberger, U.; Oral, J.; Rosen, B.A.; Wei, J.Z.; Zhu, G.; Xie, W.; McDonald, M.J.; Cerf, D.C.; Diehn, S.H.; Crane, V.C.; et al. A selective insecticidal protein from Pseudomonas for controlling corn rootworms. Science 2016, 354, 634–637. [Google Scholar] [CrossRef] [PubMed]
- Péchy-Tarr, M.; Bruck, D.J.; Maurhofer, M.; Fischer, E.; Vogne, C.; Henkels, M.D.; Donahue, K.M.; Grunder, J.; Loper, J.E.; Keel, C. Molecular analysis of a novel gene cluster encoding an insect toxin in plant-associated strains of Pseudomonas fluorescens. Environ. Microbiol. 2008, 10, 2368–2386. [Google Scholar] [CrossRef] [PubMed]
- Nandi, M.; Selin, C.; Brassinga, A.K.; Belmonte, M.F.; Fernando, W.G.; Loewen, P.C.; de Kievit, T.R. Pyrrolnitrin and Hydrogen Cyanide Production by Pseudomonas chlororaphis Strain PA23 Exhibits Nematicidal and Repellent Activity against Caenorhabditis elegans. PLoS ONE 2015, 10, e0123184. [Google Scholar] [CrossRef] [PubMed]
- Zhang, Q.; Cai, P.; Wang, B.; Liu, X.; Lin, J.; Hua, R.; Zhang, H.; Yi, C.; Song, X.; Ji, Q.; et al. Manipulation of Gut Symbionts for Improving the Sterile Insect Technique: Quality Parameters of Bactrocera dorsalis (Diptera: Tephritidae) Genetic Sexing Strain Males After Feeding on Bacteria-Enriched Diets. J. Econ. Entomol. 2021, 114, 560–570. [Google Scholar] [CrossRef]
- Rock, D.I.; Smith, A.H.; Joffe, J.; Albertus, A.; Wong, N.; O’Connor, M.; Oliver, K.M.; Russell, J.A. Context-dependent vertical transmission shapes strong endosymbiont community structure in the pea aphid, Acyrthosiphon pisum. Mol. Ecol. 2018, 27, 2039–2056. [Google Scholar] [CrossRef] [PubMed]
- Zhang, S.; Su, H.; Jiang, W.; Hu, D.; Ali, I.; Jin, T.; Yang, Y.; Ma, X. Symbiotic microbial studies in diverse populations of Aphis gossypii, existing on altered host plants in different localities during different times. Ecol. Evol. 2021, 11, 13948–13960. [Google Scholar] [CrossRef] [PubMed]
- Chi, H.; Liu, H. Two New Methods for Study of Insect Population Ecology; IEEE: Piscataway, NJ, USA, 1984. [Google Scholar]
- Shang, J.; Yao, Y.S.; Chen, L.L.; Zhu, X.Z.; Niu, L.; Gao, X.K.; Luo, J.Y.; Ji, J.C.; Cui, J.J. Sublethal Exposure to Deltamethrin Stimulates Reproduction and Alters Symbiotic Bacteria in Aphis gossypii. J. Agric. Food Chem. 2021, 69, 15097–15107. [Google Scholar] [CrossRef] [PubMed]
- Efron, B.; Tibshirani, R.J. An introductin to the bootstrap. J. Great Lakes Res. 1993, 20, 1–6. [Google Scholar]
- Love, M.I.; Huber, W.; Anders, S. Moderated estimation of fold change and dispersion for RNA-seq data with DESeq2. Genome Biol. 2014, 15, 550. [Google Scholar] [CrossRef]
- Xie, C.; Mao, X.; Huang, J.; Ding, Y.; Wu, J.; Dong, S.; Kong, L.; Gao, G.; Li, C.Y.; Wei, L. KOBAS 2.0: A web server for annotation and identification of enriched pathways and diseases. Nucleic Acids Res. 2011, 39, W316–W322. [Google Scholar] [CrossRef] [PubMed]
- Livak, K.J.; Schmittgen, T.D. Analysis of relative gene expression data using real-time quantitative PCR and the 2(-Delta Delta C(T)) Method. Methods 2001, 25, 402–408. [Google Scholar] [CrossRef]
- Ma, K.; Li, F.; Tang, Q.; Liang, P.; Liu, Y.; Zhang, B.; Gao, X. CYP4CJ1-mediated gossypol and tannic acid tolerance in Aphis gossypii Glover. Chemosphere 2019, 219, 961–970. [Google Scholar] [CrossRef] [PubMed]
- Crotti, E.; Balloi, A.; Hamdi, C.; Sansonno, L.; Marzorati, M.; Gonella, E.; Favia, G.; Cherif, A.; Bandi, C.; Alma, A.; et al. Microbial symbionts: A resource for the management of insect-related problems. Microb. Biotechnol. 2012, 5, 307–317. [Google Scholar] [CrossRef] [PubMed]
- Jiang, Z.R.; Masuya, H.; Kajimura, H. Novel Symbiotic Association Between Euwallacea Ambrosia Beetle and Fusarium Fungus on Fig Trees in Japan. Front. Microbiol. 2021, 12, 2590. [Google Scholar] [CrossRef]
- Ankrah, N.Y.D.; Douglas, A.E. Nutrient factories: Metabolic function of beneficial microorganisms associated with insects. Environ. Microbiol. 2018, 20, 2002–2011. [Google Scholar] [CrossRef] [PubMed]
- Rio, R.V.; Lefevre, C.; Heddi, A.; Aksoy, S. Comparative genomics of insect-symbiotic bacteria: Influence of host environment on microbial genome composition. Appl. Environ. Microbiol. 2003, 69, 6825–6832. [Google Scholar] [CrossRef]
- Garcia, L.C.; Raetano, C.G.; Leite, L.G. Application technology for the entomopathogenic nematodes Heterorhabditis indica and Steinernema sp. (Rhabditida: Heterorhabditidae and Steinernematidae) to control Spodoptera frugiperda (Smith) (Lepidoptera: Noctuidae) in corn. Neotrop. Entomol. 2008, 37, 305–311. [Google Scholar] [CrossRef] [PubMed]
- Thanwisai, A.; Muangpat, P.; Meesil, W.; Janthu, P.; Dumidae, A.; Subkrasae, C.; Ardpairin, J.; Tandhavanant, S.; Yoshino, T.P.; Vitta, A. Entomopathogenic Nematodes and Their Symbiotic Bacteria from the National Parks of Thailand and Larvicidal Property of Symbiotic Bacteria against Aedes aegypti and Culex quinquefasciatus. Biology 2022, 11, 1658. [Google Scholar] [CrossRef]
- He, Y.; Qin, Q.; DiLegge, M.J.; Vivanco, J.M. Isolation of Klebsiella pneumoniae and Pseudomonas aeruginosa from entomopathogenic nematode-insect host relationship to examine bacterial pathogenicity on Trichoplusia ni. Microb. Pathog. 2019, 135, 103606. [Google Scholar] [CrossRef] [PubMed]
- Vodovar, N.; Vinals, M.; Liehl, P.; Basset, A.; Degrouard, J.; Spellman, P.; Boccard, F.; Lemaitre, B. Drosophila host defense after oral infection by an entomopathogenic Pseudomonas species. Proc. Natl. Acad. Sci. USA 2005, 102, 11414–11419. [Google Scholar] [CrossRef] [PubMed]
- Vesga, P.; Flury, P.; Vacheron, J.; Keel, C.; Croll, D.; Maurhofer, M. Transcriptome plasticity underlying plant root colonization and insect invasion by Pseudomonas protegens. ISME J. 2020, 14, 2766–2782. [Google Scholar] [CrossRef] [PubMed]
- Hamze, R.; Foxi, C.; Ledda, S.; Satta, G.; Ruiu, L. Pseudomonas protegens Affects Mosquito Survival and Development. Curr. Microbiol. 2023, 80, 172. [Google Scholar] [CrossRef] [PubMed]
- Trienens, M.; Beukeboom, L.W. Symbionts in insect biology and pest control—An introduction. Entomol. Exp. Appl. 2019, 167, 153–155. [Google Scholar] [CrossRef]
- Nogge, G. Significance of symbionts for the maintenance of an optimal nutritional state of successful reproduction in hematophagous arthropods. Parasitology 1981, 82, 101–104. [Google Scholar]
- Himler, A.G.; Adachi-Hagimori, T.; Bergen, J.E.; Kozuch, A.; Kelly, S.E.; Tabashnik, B.E.; Chiel, E.; Duckworth, V.E.; Dennehy, T.J.; Zchori-Fein, E. Rapid spread of a bacterial symbiont in an invasive whitefly is driven by fitness benefits and female bias. Science 2011, 332, 254–256. [Google Scholar] [CrossRef] [PubMed]
- Landmann, F. The Wolbachia Endosymbionts. Microbiol. Spectr. 2019, 7. [Google Scholar] [CrossRef] [PubMed]
- Xia, X.; Peng, C.W.; Cui, J.R.; Jin, P.Y.; Yang, K.; Hong, X.Y. Wolbachia affects reproduction in the spider mite Tetranychus truncatus (Acari: Tetranychidae) by regulating chorion protein S38-like and Rop. Insect Mol. Biol. 2021, 30, 18–29. [Google Scholar] [CrossRef]
- Pons, I.; Renoz, F.; Hance, T. Fitness costs of the cultivable symbiont Serratia symbiotica and its phenotypic consequences to aphids in presence of environmental stressors. Evol. Ecol. 2019, 33, 825–838. [Google Scholar] [CrossRef]
- Kafil, M.; Bandani, A.R.; Kaltenpoth, M.; Goldansaz, S.H.; Alavi, S.M. Role of symbiotic bacteria in the growth and development of the Sunn pest, Eurygaster integriceps. J. Insect Sci. 2013, 13, 99. [Google Scholar] [CrossRef]
- Liu, X.D.; Lei, H.X.; Chen, F.F. Infection pattern and negative effects of a facultative endosymbiont on its insect host are environment-dependent. Sci. Rep. 2019, 9, 4013. [Google Scholar] [CrossRef]
- Weldon, S.R.; Strand, M.R.; Oliver, K.M. Phage loss and the breakdown of defensive symbiosis in aphids. Proc. R. Soc. B Biol. Sci. 2013, 280, 20122103. [Google Scholar] [CrossRef]
- Glare, T.R.; Jurat-Fuentes, J.L.; O’Callaghan, M. Basic and Applied Research. In Microbial Control of Insect & Mite Pests; Academic Press: Cambridge, MA, USA, 2017. [Google Scholar]
- Riaz, M.A.; Chandor-Proust, A.; Dauphin-Villemant, C.; Poupardin, R.; Jones, C.M.; Strode, C.; Régent-Kloeckner, M.; David, J.P.; Reynaud, S. Molecular mechanisms associated with increased tolerance to the neonicotinoid insecticide imidacloprid in the dengue vector Aedes aegypti. Aquat. Toxicol. 2013, 126, 326–337. [Google Scholar] [CrossRef]
- Zhao, L.; Alto, B.W.; Duguma, D. Transcriptional Profile for Detoxification Enzymes AeaGGT1 and AaeGGT2 from Aedes aegypti (Diptera: Culicidae) in Response to Larvicides. J. Med. Entomol. 2017, 54, 878–887. [Google Scholar] [CrossRef]
- Qin, X.; Hao, K.; Ma, J.; Huang, X.; Tu, X.; Ali, M.P.; Pittendrigh, B.R.; Cao, G.; Wang, G.; Nong, X.; et al. Molecular Ecological Basis of Grasshopper (Oedaleus asiaticus) Phenotypic Plasticity under Environmental Selection. Front. Physiol. 2017, 8, 770. [Google Scholar] [CrossRef]
- Harper, R.A.; Armstrong, F.B. Alkaline phosphatase of Drosophila melanogaster. I. Partial purification and characterization. Biochem. Genet. 1972, 6, 75–82. [Google Scholar] [CrossRef] [PubMed]
- Cooper, W.R.; Dillwith, J.W.; Puterka, G.J. Salivary proteins of Russian wheat aphid (Hemiptera: Aphididae). Environ. Entomol. 2010, 39, 223–231. [Google Scholar] [CrossRef]
- Götz, B.; Felleisen, R.; Shaw, E.; Klinkert, M.Q. Expression of an active cathepsin B-like protein Sm31 from Schistosoma mansoni in insect cells. Trop. Med. Parasitol. 1992, 43, 282–284. [Google Scholar]




| Prime Name | Gene Name | Primer Sequences (5′–3′) |
|---|---|---|
| EF1a-F | Actin | GAAGCCTGGTATGGTTGTCGT |
| EF1a-R | GGGTGGGTTGTTCTTTGTG | |
| LCT-F | Lactase rhizosphere hydrolase | GCTGATGTGTATAAGGGCATGGGAG |
| LCT-R | AATCCGCAGCAATATCTCCGTTGAA | |
| UGT-F | UDP-glucuronosyl transferase | TCCCTTCGCCAATGGTCTCCAA |
| UGT-R | TGTTCTAGGCACCGCGTGATGA | |
| Vg-F | Vitellogenin | GCACGAGCCATAATTGTTGAG |
| Vg-R | ACCCGGTTTCATGGTTGGT | |
| SgAbd-2-F | Endocuticle structural glycoprotein SgAbd-2 | ACGTCGTACGTCACGAATACA |
| SgAbd-2-R | GGAGACCGCGAGGAAAGAAA | |
| JH-F | Hormone binding protein (JHBP) | AGCTGCACTTATTATCTATAGTTGT |
| JH-R | ATTGTCCGTTCCGTCAATCG | |
| FAS-F | Fatty acid synthase | TCGCGATCATTGTTATGGTCCT |
| FAS-R | TCAAACCACATTTGTCTGAACAGT | |
| 60S-F | 60S ribosomal protein L13a | CTGGTAACTTCGGTTTCGGT |
| 60S-R | AAATAAGATAAGCTAACCTTGACG | |
| 40S-F | 40S ribosomal protein S17 | CTGCCAGAGTCATCATCGAG |
| 40S-R | TCATATTTAGTATTTACCCAGCGA | |
| CYP4c1-F | Cytochrome P450 4c1 | TAAAACAACTTCAGGGGTGG |
| CYP4c1-R | ACAATGATGGTAAGTTTTTGAGTT |
| Parameters | no-Pse (n = 45) | Pse (n = 45) | Significant Level | p-Value |
|---|---|---|---|---|
| Adult longevity (d) | 20.72 ± 0.51 | 15.54 ± 0.80 | **** | <0.00001 |
| Total longevity (d) | 24.72 ± 0.0.51 | 19.54 ± 0.0.80 | **** | <0.00001 |
| Fecundity (nymphs) | 45.50 ± 2.37 | 36.71 ± 2.02 | ** | 0.00449 |
| Oviposition days (d) | 11.72 ± 0.66 | 10.79 ± 0.52 | ns | 0.26517 |
| R0 (offspring) | 45.49 ± 2.37 | 36.71 ± 2.02 | ** | 0.00449 |
| r (d−1) | 0.40 ± 0.01 | 0.42 ± 0.01 | ns | 0.20238 |
| λ (d−1) | 1.49 ± 0.02 | 40.50 ± 2.08 | ns | 0.19647 |
| T (d) | 9.53 ± 0.02 | 8.60 ± 0.17 | *** | 0.0004 |
| Sample | Raw Reads | Clean Reads | Error Rate (%) | Q20 (%) | Q30 (%) | GC Content (%) | Mapped |
|---|---|---|---|---|---|---|---|
| no-Pse 1 | 44,619,326 | 43,910,728 | 0.0235 | 98.68 | 95.69 | 36.75 | 77.45% |
| no-Pse 2 | 43,081,224 | 42,564,944 | 0.0234 | 98.71 | 95.72 | 36.91 | 54.03% |
| no-Pse 3 | 42,073,736 | 41,477,186 | 0.0229 | 98.88 | 96.27 | 43.14 | 70.42% |
| Pse 1 | 42,825,858 | 41,983,916 | 0.0234 | 98.71 | 95.78 | 36.51 | 90.61% |
| Pse 2 | 41,839,382 | 40,938,182 | 0.0234 | 98.68 | 95.75 | 36.21 | 87.82% |
| Pse 3 | 44,730,522 | 43,858,698 | 0.0239 | 98.48 | 95.25 | 34.5 | 81.29% |
Disclaimer/Publisher’s Note: The statements, opinions and data contained in all publications are solely those of the individual author(s) and contributor(s) and not of MDPI and/or the editor(s). MDPI and/or the editor(s) disclaim responsibility for any injury to people or property resulting from any ideas, methods, instructions or products referred to in the content. |
© 2025 by the authors. Licensee MDPI, Basel, Switzerland. This article is an open access article distributed under the terms and conditions of the Creative Commons Attribution (CC BY) license (https://creativecommons.org/licenses/by/4.0/).
Share and Cite
Yu, Q.; Niu, R.; Gao, X.; Luo, J.; Cui, J.; Wang, L.; Zhu, X. Pseudomonas Infection Affects the Growth and Development of Aphis gossypii by Disrupting Energy Metabolism and Reproductive Processes. Insects 2025, 16, 238. https://doi.org/10.3390/insects16030238
Yu Q, Niu R, Gao X, Luo J, Cui J, Wang L, Zhu X. Pseudomonas Infection Affects the Growth and Development of Aphis gossypii by Disrupting Energy Metabolism and Reproductive Processes. Insects. 2025; 16(3):238. https://doi.org/10.3390/insects16030238
Chicago/Turabian StyleYu, Qiqing, Ruichang Niu, Xueke Gao, Junyu Luo, Jinjie Cui, Li Wang, and Xiangzhen Zhu. 2025. "Pseudomonas Infection Affects the Growth and Development of Aphis gossypii by Disrupting Energy Metabolism and Reproductive Processes" Insects 16, no. 3: 238. https://doi.org/10.3390/insects16030238
APA StyleYu, Q., Niu, R., Gao, X., Luo, J., Cui, J., Wang, L., & Zhu, X. (2025). Pseudomonas Infection Affects the Growth and Development of Aphis gossypii by Disrupting Energy Metabolism and Reproductive Processes. Insects, 16(3), 238. https://doi.org/10.3390/insects16030238

