A Genome-Wide Analysis of Nuclear Mitochondrial DNA Sequences (NUMTs) in Chrysomelidae Species (Coleoptera)
Simple Summary
Abstract
1. Introduction
2. Materials and Methods
2.1. Nuclear Genome and Mitochondrial Genome Data
2.2. Annotation and Extraction of Mitochondrial PCGs
2.3. NUMT Identification and Classification Based on Mitochondrial PCGs
2.4. Phylogenetic Tree Reconstruction
2.5. Nucleotide Substitution Patterns and Selection Pressure Analysis of the COX1+NUMT Dataset
3. Results
3.1. Length and Codon Usage at the Start and Termination Sites of Mitochondrial PCGs
3.2. Distribution Patterns of NUMTs
3.3. Filtering Effects of NUMTs
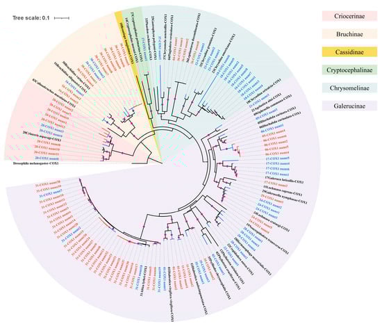
3.4. Phylogenetic Analysis
3.5. Selection Pressure of the COX1+NUMT Dataset
4. Discussion
4.1. Conservation and Diversity of Start and Stop Codons and Sequence Lengths in the 13 PCGs
4.2. The Distribution of NUMTs and the Selection of Molecular Markers
4.3. Origin and Evolution of NUMTs
4.4. Phylogenetic Conflicts and Evolution History
5. Conclusions
Supplementary Materials
Author Contributions
Funding
Data Availability Statement
Acknowledgments
Conflicts of Interest
References
- Hebert, P.D.; Cywinska, A.; Ball, S.L.; deWaard, J.R. Biological identifications through DNA barcodes. Proc. Biol. Sci. 2003, 270, 313–321. [Google Scholar] [CrossRef] [PubMed]
- Song, H.; Buhay, J.E.; Whiting, M.F.; Crandall, K.A. Many species in one: DNA barcoding overestimates the number of species when nuclear mitochondrial pseudogenes are coamplified. Proc. Natl. Acad. Sci. USA 2008, 105, 13486–13491. [Google Scholar] [CrossRef]
- Rubinoff, D.; Cameron, S.; Will, K. A genomic perspective on the shortcomings of mitochondrial DNA for “barcoding” identification. J. Hered. 2006, 97, 581–594. [Google Scholar] [CrossRef]
- Moulton, M.J.; Song, H.; Whiting, M.F. Assessing the effects of primer specificity on eliminating numt coamplification in DNA barcoding: A case study from Orthoptera (Arthropoda: Insecta). Mol. Ecol. Resour. 2010, 10, 615–627. [Google Scholar] [CrossRef]
- Zhao, L.; Zhang, D.Z. Pseudogene Evolution in the Human Genome. In eLS; John Wiley & Sons, Ltd.: Hoboken, NJ, USA, 2008. [Google Scholar]
- Hebert, P.D.N.; Bock, D.G.; Prosser, S.W.J. Interrogating 1000 insect genomes for NUMTs: A risk assessment for estimates of species richness. PLoS ONE 2023, 18, e0286620. [Google Scholar] [CrossRef] [PubMed]
- Sword, G.A.; Senior, L.B.; Gaskin, J.F.; Joern, A. Double trouble for grasshopper molecular systematics: Intra-individual heterogeneity of both mitochondrial 12S-valine-16S and nuclear internal transcribed spacer ribosomal DNA sequences in Hesperotettix viridis (Orthoptera: Acrididae). Syst. Entomol. 2007, 32, 420–428. [Google Scholar] [CrossRef]
- Hazkani-Covo, E.; Zeller, R.M.; Martin, W. Molecular poltergeists: Mitochondrial DNA copies (numts) in sequenced nuclear genomes. PLoS Genet. 2010, 6, e1000834. [Google Scholar] [CrossRef]
- Cristiano, M.P.; Fernandes-Salomão, T.M.; Yotoko, K.S.C. Nuclear mitochondrial DNA: An Achilles’ heel of molecular systematics, phylogenetics, and phylogeographic studies of stingless bees. Apidologie 2012, 43, 527–538. [Google Scholar] [CrossRef]
- Cai, Y.; Cheng, X.Y.; Duan, D.; Xu, R. Mitochondrial COI gene transfers to the nuclear genome of Dendroctonus valens and its implications. J. Appl. Entomol. 2011, 135, 302–310. [Google Scholar] [CrossRef]
- Haran, J.; Koutroumpa, F.; Magnoux, E.; Roques, A.; Roux, G. Ghost mtDNA haplotypes generated by fortuitous NUMTs can deeply disturb infra-specific genetic diversity and phylogeographic pattern. J. Zool. Syst. Evol. Res. 2015, 53, 109–115. [Google Scholar] [CrossRef]
- Bertheau, C.; Schuler, H.; Krumbock, S.; Arthofer, W.; Stauffer, C. Hit or miss in phylogeographic analyses: The case of the cryptic NUMTs. Mol. Ecol. Resour. 2011, 11, 1056–1059. [Google Scholar] [CrossRef] [PubMed]
- Song, H.; Moulton, M.J.; Hiatt, K.D.; Whiting, M.F. Uncovering historical signature of mitochondrial DNA hidden in the nuclear genome: The biogeography of chistocerca revisited. Cladistics 2013, 29, 643–662. [Google Scholar] [CrossRef] [PubMed]
- Bensasson, D.; Zhang, D.; Hartl, D.L.; Hewitt, G.M. Mitochondrial pseudogenes: Evolution’s misplaced witnesses. Trends Ecol. Evol. 2001, 16, 314–321. [Google Scholar] [CrossRef]
- Popadin, K.; Gunbin, K.; Peshkin, L.; Annis, S.; Fleischmann, Z.; Franco, M.; Kraytsberg, Y.; Markuzon, N.; Ackermann, R.R.; Khrapko, K. Mitochondrial Pseudogenes Suggest Repeated Inter-Species Hybridization among Direct Human Ancestors. Genes 2022, 13, 810. [Google Scholar] [CrossRef]
- Hazkani-Covo, E. Nuclear Sequences of Mitochondrial Origin as Phylogenetic Markers. In eLS; John Wiley & Sons, Ltd.: Hoboken, NJ, USA, 2010. [Google Scholar]
- Liang, B.; Wang, N.; Li, N.; Kimball, R.T.; Braun, E.L.; Yoder, A. Comparative Genomics Reveals a Burst of Homoplasy-Free Numt Insertions. Mol. Biol. Evol. 2018, 35, 2060–2064. [Google Scholar] [CrossRef]
- Gellissen, G.; Bradfield, J.Y.; White, B.N.; Wyatt, G.R. Mitochondrial DNA sequences in the nuclear genome of a locust. Nature 1983, 301, 631–634. [Google Scholar] [CrossRef]
- Pereira, R.J.; Ruiz-Ruano, F.J.; Thomas, C.J.E.; Pérez-Ruiz, M.; Jiménez-Bartolomé, M.; Liu, S.; Torre, J.; Bella, J.L. Mind the numt: Finding informative mitochondrial markers in a giant grasshopper genome. J. Zool. Syst. Evol. Res. 2020, 59, 635–645. [Google Scholar] [CrossRef]
- Song, H.; Moulton, M.J.; Whiting, M.F. Rampant nuclear insertion of mtDNA across diverse lineages within Orthoptera (Insecta). PLoS ONE 2014, 9, e110508. [Google Scholar] [CrossRef] [PubMed]
- Kaya, S.; Ciplak, B. Possibility of numt co-amplification from gigantic genome of Orthoptera: Testing efficiency of standard PCR protocol in producing orthologous COI sequences. Heliyon 2018, 4, e00929. [Google Scholar] [CrossRef]
- Pons, J.; Vogler, A.P. Complex pattern of coalescence and fast evolution of a mitochondrial rRNA pseudogene in a recent radiation of tiger beetles. Mol. Biol. Evol. 2005, 22, 991–1000. [Google Scholar] [CrossRef]
- Koutroumpa, F.A.; Lieutier, F.; Roux-Morabito, G. Incorporation of mitochondrial fragments in the nuclear genome (Numts) of the longhorned beetleMonochamus galloprovincialis(Coleoptera, Cerambycidae). J. Zool. Syst. Evol. Res. 2009, 47, 141–148. [Google Scholar] [CrossRef]
- MeŠTroviĆ, N.; Mravinac, B.; Plohl, M.; UgarkoviĆ, Đ.; Bruvo-MaĐAriĆ, B. Preliminary phylogeny of Tribolium beetles (Coleoptera: Tenebrionidae) resolved by combined analysis of mitochondrial genes. Eur. J. Entomol. 2006, 103, 709–715. [Google Scholar] [CrossRef]
- Pamilo, P.; Viljakainen, L.; Vihavainen, A. Exceptionally High Density of NUMTs in the Honeybee Genome. Mol. Biol. Evol. 2007, 24, 1340–1346. [Google Scholar] [CrossRef]
- Jordal, B.H.; Kambestad, M. DNA barcoding of bark and ambrosia beetles reveals excessive NUMTs and consistent east-west divergence across Palearctic forests. Mol. Ecol. Resour. 2014, 14, 7–17. [Google Scholar] [CrossRef]
- Sahoo, R.K.; Manu, S.; Chandrakumaran, N.K.; Vasudevan, K. Nuclear and Mitochondrial Genome Assemblies of the Beetle, Zygogramma bicolorata, a Globally Important Biocontrol Agent of Invasive Weed Parthenium hysterophorus. Genome Biol. Evol. 2023, 15, evad188. [Google Scholar] [CrossRef] [PubMed]
- Ding, L.; Sang, H.; Sun, C. Genus-Wide Characterization of Nuclear Mitochondrial DNAs in Bumblebee (Hymenoptera: Apidae) Genomes. Insects 2021, 12, 963. [Google Scholar] [CrossRef]
- Ožana, S.; Dolný, A.; Pánek, T. Nuclear copies of mitochondrial DNA as a potential problem for phylogenetic and population genetic studies of Odonata. Syst. Entomol. 2022, 47, 591–602. [Google Scholar] [CrossRef]
- Uliano-Silva, M.; Gabriel, R.N.; Ferreira, J.; Krasheninnikova, K.; Formenti, G.; Abueg, L.; Torrance, J.; Myers, E.W.; Durbin, R.; Blaxter, M.; et al. MitoHiFi: A python pipeline for mitochondrial genome assembly from PacBio High Fidelity reads. BMC Bioinform. 2023, 24, 288. [Google Scholar] [CrossRef] [PubMed]
- Allio, R.; Schomaker-Bastos, A.; Romiguier, J.; Prosdocimi, F.; Nabholz, B.; Delsuc, F. MitoFinder: Efficient automated large-scale extraction of mitogenomic data in target enrichment phylogenomics. Mol. Ecol. Resour. 2020, 20, 892–905. [Google Scholar] [CrossRef]
- Bernt, M.; Donath, A.; Jühling, F.; Externbrink, F.; Florentz, C.; Fritzsch, G.; Pütz, J.; Middendorf, M.; Stadler, P.F. MITOS: Improved de novo metazoan mitochondrial genome annotation. Mol. Phylogenetics Evol. 2013, 69, 313–319. [Google Scholar] [CrossRef]
- Kearse, M.; Moir, R.; Wilson, A.; Stones-Havas, S.; Cheung, M.; Sturrock, S.; Buxton, S.; Cooper, A.; Markowitz, S.; Duran, C.; et al. Geneious Basic: An integrated and extendable desktop software platform for the organization and analysis of sequence data. Bioinformatics 2012, 28, 1647–1649. [Google Scholar] [CrossRef] [PubMed]
- Richly, E.; Leister, D. NUMTs in sequenced eukaryotic genomes. Mol. Biol. Evol. 2004, 21, 1081–1084. [Google Scholar] [CrossRef] [PubMed]
- Krzywinski, M.I.; Schein, J.E.; Birol, I.; Connors, J.; Gascoyne, R.; Horsman, D.; Jones, S.J.; Marra, M.A. Circos: An information aesthetic for comparative genomics. Genome Res. 2009, 19, 1639–1645. [Google Scholar] [CrossRef] [PubMed]
- Wickham, H. ggplot2: Elegant Graphics for Data Analysis; Springer: New York, NY, USA, 2016. [Google Scholar]
- Shen, W.; Le, S.; Li, Y.; Hu, F. SeqKit: A Cross-Platform and Ultrafast Toolkit for FASTA/Q File Manipulation. PLoS ONE 2016, 11, e0163962. [Google Scholar] [CrossRef]
- Xia, X. DAMBE7: New and Improved Tools for Data Analysis in Molecular Biology and Evolution. Mol. Biol. Evol. 2018, 35, 1550–1552. [Google Scholar] [CrossRef]
- Ciccozzi, M.; Giovanetti, M.; Benvenuto, D.; Angeletti, S. About the origin of the first two SARS-CoV-2 infections in Italy: Inference not supported by appropriate sequence analysis. J. Med. Virol. 2020, 92, 1406–1407. [Google Scholar] [CrossRef] [PubMed]
- Zhang, D.; Gao, F.; Jakovlić, I.; Zou, H.; Zhang, J.; Li, W.X.; Wang, G.T. PhyloSuite: An integrated and scalable desktop platform for streamlined molecular sequence data management and evolutionary phylogenetics studies. Mol. Ecol. Resour. 2020, 20, 348–355. [Google Scholar] [CrossRef] [PubMed]
- Xiang, C.Y.; Gao, F.; Jakovlić, I.; Lei, H.P.; Hu, Y.; Zhang, H.; Zou, H.; Wang, G.T.; Zhang, D. Using PhyloSuite for molecular phylogeny and tree-based analyses. iMeta 2023, 2, e87. [Google Scholar] [CrossRef]
- Katoh, K.; Standley, D.M. MAFFT multiple sequence alignment software version 7: Improvements in performance and usability. Mol. Biol. Evol. 2013, 30, 772–780. [Google Scholar] [CrossRef] [PubMed]
- Capella-Gutiérrez, S.; Silla-Martínez, J.M.; Gabaldón, T. trimAl: A tool for automated alignment trimming in large-scale phylogenetic analyses. Bioinformatics 2009, 25, 1972–1973. [Google Scholar] [CrossRef]
- Nguyen, L.T.; Schmidt, H.A.; von Haeseler, A.; Minh, B.Q. IQ-TREE: A fast and effective stochastic algorithm for estimating maximum-likelihood phylogenies. Mol. Biol. Evol. 2015, 32, 268–274. [Google Scholar] [CrossRef]
- Kalyaanamoorthy, S.; Minh, B.Q.; Wong, T.K.F.; von Haeseler, A.; Jermiin, L.S. ModelFinder: Fast model selection for accurate phylogenetic estimates. Nat. Methods 2017, 14, 587–589. [Google Scholar] [CrossRef] [PubMed]
- Zhang, C.; Mirarab, S. Weighting by Gene Tree Uncertainty Improves Accuracy of Quartet-based Species Trees. Mol. Biol. Evol. 2022, 39, msac215. [Google Scholar] [CrossRef]
- Ronquist, F.; Teslenko, M.; van der Mark, P.; Ayres, D.L.; Darling, A.; Höhna, S.; Larget, B.; Liu, L.; Suchard, M.A.; Huelsenbeck, J.P. MrBayes 3.2: Efficient Bayesian phylogenetic inference and model choice across a large model space. Syst. Biol. 2012, 61, 539–542. [Google Scholar] [CrossRef]
- Bensasson, D.; Zhang, D.X.; Hewitt, G.M. Frequent assimilation of mitochondrial DNA by grasshopper nuclear genomes. Mol. Biol. Evol. 2000, 17, 406–415. [Google Scholar] [CrossRef]
- Baldo, L.; de Queiroz, A.; Hedin, M.; Hayashi, C.Y.; Gatesy, J. Nuclear-mitochondrial sequences as witnesses of past interbreeding and population diversity in the jumping bristletail Mesomachilis. Mol. Biol. Evol. 2011, 28, 195–210. [Google Scholar] [CrossRef] [PubMed]
- Jeffares, D.C.; Tomiczek, B.; Sojo, V.; dos Reis, M. A Beginners Guide to Estimating the Non-synonymous to Synonymous Rate Ratio of all Protein-Coding Genes in a Genome. In Parasite Genomics Protocols; Peacock, C., Ed.; Springer: New York, NY, USA, 2015; pp. 65–90. [Google Scholar]
- Uvizl, M.; Puechmaille, S.J.; Power, S.; Pippel, M.; Carthy, S.; Haerty, W.; Myers, E.W.; Teeling, E.C.; Huang, Z. Comparative Genome Microsynteny Illuminates the Fast Evolution of Nuclear Mitochondrial Segments (NUMTs) in Mammals. Mol. Biol. Evol. 2024, 41, msad278. [Google Scholar] [CrossRef]
- Wang, J.-X.; Liu, J.; Miao, Y.-H.; Huang, D.-W.; Xiao, J.-H. Tracking the Distribution and Burst of Nuclear Mitochondrial DNA Sequences (NUMTs) in Fig Wasp Genomes. Insects 2020, 11, 680. [Google Scholar] [CrossRef] [PubMed]
- Kulkarni, S.; Kallal, R.J.; Wood, H.; Dimitrov, D.; Giribet, G.; Hormiga, G. Interrogating Genomic-Scale Data to Resolve Recalcitrant Nodes in the Spider Tree of Life. Mol. Biol. Evol. 2020, 38, 891–903. [Google Scholar] [CrossRef]
- Anisimova, M.; Bielawski, J.P.; Yang, Z. Accuracy and Power of the Likelihood Ratio Test in Detecting Adaptive Molecular Evolution. Mol. Biol. Evol. 2001, 18, 1585–1592. [Google Scholar] [CrossRef] [PubMed]
- Castro, L.R.; Ruberu, K.; Dowton, M. Mitochondrial genomes of Vanhornia eucnemidarum (Apocrita: Vanhorniidae) and Primeuchroeus spp. (Aculeata: Chrysididae): Evidence of rearranged mitochondrial genomes within the Apocrita (Insecta: Hymenoptera). Genome 2006, 49, 752–766. [Google Scholar] [CrossRef] [PubMed]
- Bai, Y.; Gao, X.; Yu, Y.; Long, X.; Zeng, X.; Wei, D.; Ye, L. Complete mitochondrial genome of Morphostenophanes sinicus (Zhou, 2020) (Insecta: Coleoptera: Tenebrionidae). Mitochondrial DNA Part B Resour. 2021, 6, 2946–2948. [Google Scholar] [CrossRef]
- Hu, K.; Zhang, N.-n.; Yang, Z.-H. The complete mitogenome of Curculio chinensis (Chevrolat, 1878) (Coleoptera: Curculionidae: Curculioninae). Biodivers. Data J. 2021, 9, e69196. [Google Scholar] [CrossRef]
- Li, K.; Yu, S.-W.; Hu, H.; Feng, Y.-F.; Storey, K.B.; Ma, Y.; Zhang, J.-Y.; Yu, D.-N. The Phylogenetic Relationship of Lamiinae (Coleoptera: Cerambycidae) Using Mitochondrial Genomes. Genes 2023, 15, 13. [Google Scholar] [CrossRef]
- Yang, J.; Liu, Y.; Liu, N. The complete mitochondrial genome of the Xenocatantops brachycerus (Orthoptera: Catantopidae). Mitochondrial DNA Part A 2015, 27, 2844–2845. [Google Scholar] [CrossRef] [PubMed]
- Hao, C.; Wang, G.; Li, W.; Cao, J. The mitochondrial genome analysis of Flavoperla hatakeyamae (Plecoptera: Perlidae). Mitochondrial DNA Part B 2020, 5, 1023–1024. [Google Scholar] [CrossRef] [PubMed]
- Chang, H.; Huang, Y. The complete mitochondrial genome of the Hieroglyphus tonkinensis (Orthoptera: Acrididae). Mitochondrial DNA Part B 2016, 1, 534–535. [Google Scholar] [CrossRef] [PubMed][Green Version]
- Zhang, Q.; Guo, C.; Huang, Y. The complete mitochondrial genome of Gonista bicolor (Haan) (Orthoptera: Acrididae). Mitochondrial DNA Part A 2015, 27, 4578–4579. [Google Scholar] [CrossRef] [PubMed]
- Liu, Z.; Wang, Y.; Li, W.; Cao, J. The complete mitochondrial genome of a stonefly species, Etrocorema hochii (Plecoptera: Pelidae). Mitochondrial DNA Part B 2019, 4, 2690–2691. [Google Scholar] [CrossRef]
- Schneider, A.; Ebert, D. Covariation of mitochondrial genome size with gene lengths: Evidence for gene length reduction during mitochondrial evolution. J. Mol. Evol. 2004, 59, 90–96. [Google Scholar] [CrossRef] [PubMed][Green Version]
- Hlaing, T.; Tun-Lin, W.; Somboon, P.; Socheat, D.; Setha, T.; Min, S.; Chang, M.S.; Walton, C. Mitochondrial pseudogenes in the nuclear genome of Aedes aegypti mosquitoes: Implications for past and future population genetic studies. BMC Genet. 2009, 10, 11. [Google Scholar] [CrossRef] [PubMed]
- González-Sánchez, M.; García-Martínez, V.; Bravo, S.; Kobayashi, H.; Martínez de Toda, I.; González-Bermúdez, B.; Plaza, G.R.; De la Fuente, M. Mitochondrial DNA insertions into nuclear DNA affecting chromosome segregation: Insights for a novel mechanism of immunosenescence in mice. Mech. Ageing Dev. 2022, 207, 111722. [Google Scholar] [CrossRef]
- Tao, Y.; He, C.; Lin, D.; Gu, Z.; Pu, W. Comprehensive Identification of Mitochondrial Pseudogenes (NUMTs) in the Human Telomere-to-Telomere Reference Genome. Genes 2023, 14, 2092. [Google Scholar] [CrossRef] [PubMed]
- Käfer, J. How sex chromosomes get trapped into nonrecombination. PLOS Biol. 2022, 20, e3001718. [Google Scholar] [CrossRef]
- Bonin, A.; Guerrieri, A.; Ficetola, G.F. Optimal sequence similarity thresholds for clustering of molecular operational taxonomic units in DNA metabarcoding studies. Mol. Ecol. Resour. 2023, 23, 368–381. [Google Scholar] [CrossRef] [PubMed]
- Zenker, M.M.; Specht, A.; Fonseca, V.G. Assessing insect biodiversity with automatic light traps in Brazil: Pearls and pitfalls of metabarcoding samples in preservative ethanol. Ecol. Evol. 2020, 10, 2352–2366. [Google Scholar] [CrossRef]
- Zhou, X.; Li, Y.; Liu, S.; Yang, Q.; Su, X.; Zhou, L.; Tang, M.; Fu, R.; Li, J.; Huang, Q. Ultra-deep sequencing enables high-fidelity recovery of biodiversity for bulk arthropod samples without PCR amplification. GigaScience 2013, 2, 4. [Google Scholar] [CrossRef]
- Lee, W.; Akimoto, S.-I. Development of new barcoding loci in gall-forming aphids (Eriosomatinae: Eriosomatini): Comparing three mitochondrial genes, ATP6, ATP8, and COI. J. Asia-Pac. Entomol. 2015, 18, 267–275. [Google Scholar] [CrossRef]
- Talavera, G.; Vila, R. What is the phylogenetic signal limit from mitogenomes? The reconciliation between mitochondrial and nuclear data in the Insecta class phylogeny. BMC Evol. Biol. 2011, 11, 315. [Google Scholar] [CrossRef] [PubMed]
- Foster, P.G.; Schrempf, D.; Szöllősi, G.J.; Williams, T.A.; Cox, C.J.; Embley, T.M. Recoding Amino Acids to a Reduced Alphabet may Increase or Decrease Phylogenetic Accuracy. Syst. Biol. 2022, 72, 723–737. [Google Scholar] [CrossRef] [PubMed]
- Kandziora, M.; Sklenář, P.; Kolář, F.; Schmickl, R. How to Tackle Phylogenetic Discordance in Recent and Rapidly Radiating Groups? Developing a Workflow Using Loricaria (Asteraceae) as an Example. Front. Plant Sci. 2021, 12, 765719. [Google Scholar] [CrossRef] [PubMed]
- Song, N.; Yin, X.; Zhao, X.; Chen, J.; Yin, J. Reconstruction of mitogenomes by NGS and phylogenetic implications for leaf beetles. Mitochondrial DNA A DNA Mapp. Seq. Anal. 2018, 29, 1041–1050. [Google Scholar] [CrossRef] [PubMed]
- Bocak, L.; Barton, C.; Crampton-Platt, A.; Chesters, D.; Ahrens, D.; Vogler, A.P. Building the Coleoptera tree-of-life for >8000 species: Composition of public DNA data and fit with Linnaean classification. Syst. Entomol. 2014, 39, 97–110. [Google Scholar] [CrossRef]
- Mckenna, D.D.; Wild, A.L.; Kanda, K.; Bellamy, C.L.; Beutel, R.G.; Caterino, M.S.; Farnum, C.W.; Hawks, D.C.; Ivie, M.A.; Jameson, M.L.; et al. The beetle tree of life reveals that Coleoptera survived end-Permian mass extinction to diversify during the Cretaceous terrestrial revolution. Syst. Entomol. 2015, 40, 835–880. [Google Scholar] [CrossRef]
- Nie, R.e.; Andújar, C.; Gómez-Rodríguez, C.; Bai, M.; Xue, H.J.; Tang, M.; Yang, C.T.; Tang, P.; Yang, X.K.; Vogler, A.P. The phylogeny of leaf beetles (Chrysomelidae) inferred from mitochondrial genomes. Syst. Entomol. 2019, 45, 188–204. [Google Scholar] [CrossRef]
- Calvignac, S.; Konecny, L.; Malard, F.; Douady, C.J. Preventing the pollution of mitochondrial datasets with nuclear mitochondrial paralogs (numts). Mitochondrion 2011, 11, 246–254. [Google Scholar] [CrossRef] [PubMed]
- Xue, L.; Moreira, J.D.; Smith, K.K.; Fetterman, J.L. The Mighty NUMT: Mitochondrial DNA Flexing Its Code in the Nuclear Genome. Biomolecules 2023, 13, 753. [Google Scholar] [CrossRef] [PubMed]
- Porter, T.M.; Hajibabaei, M. MetaWorks: A flexible, scalable bioinformatic pipeline for high-throughput multi-marker biodiversity assessments. PLoS ONE 2022, 17, e0274260. [Google Scholar] [CrossRef]
- Porter, T.M.; Hajibabaei, M. Profile hidden Markov model sequence analysis can help remove putative pseudogenes from DNA barcoding and metabarcoding datasets. BMC Bioinform. 2021, 22, 256. [Google Scholar] [CrossRef]
- Andujar, C.; Creedy, T.J.; Arribas, P.; Lopez, H.; Salces-Castellano, A.; Perez-Delgado, A.J.; Vogler, A.P.; Emerson, B.C. Validated removal of nuclear pseudogenes and sequencing artefacts from mitochondrial metabarcode data. Mol. Ecol. Resour. 2021, 21, 1772–1787. [Google Scholar] [CrossRef]
- Nolen, Z.J.; Yildirim, B.; Irisarri, I.; Liu, S.; Groot Crego, C.; Amby, D.B.; Mayer, F.; Gilbert, M.T.P.; Pereira, R.J. Historical isolation facilitates species radiation by sexual selection: Insights from Chorthippus grasshoppers. Mol. Ecol. 2020, 29, 4985–5002. [Google Scholar] [CrossRef] [PubMed]






| Species Number | Species | Subfamily | Nuclear Genome | Mitochondrial Genome |
|---|---|---|---|---|
| 1 | Diabrotica virgifera virgifera | Galerucinae | GCF_917563875.1 | KF658070.1 |
| 2 | Phyllotreta cruciferae | Galerucinae | GCA_917563865.1 | KX943506.1 |
| 3 | Callosobruchus maculatus | Bruchinae | GCA_040182625.1 | NC_053358.1 |
| 4 | Plagiodera versicolora | Chrysomelinae | GCA_037013635.1 | OR398224.1 |
| 5 | Diorhabda carinata | Galerucinae | GCA_029229535.1 | NC_042945.1 |
| 6 | Diorhabda carinulata | Galerucinae | GCF_026250575.1 | NC_042946.1 |
| 7 * | Diorhabda sublineata * | Galerucinae | GCF_026230105.1 | / |
| 8 * | Diorhabda elongata * | Galerucinae | GCA_026230145.1 | / |
| 9 | Ophraella communa | Galerucinae | GCA_035357415.1 | NC_039710.1 |
| 10 | Brontispa longissima | Cassidinae | GCA_040580785.1 | NC_053935.1 |
| 11 | Diabrotica undecimpunctata | Galerucinae | GCA_040954645.1 | CM082575.1 |
| 12 | Phyllotreta striolata | Galerucinae | GCA_918026865.1 | NC_045901.1 |
| 13 * | Octodonta nipae * | Cassidinae | GCA_034190945.1 | / |
| 14 | Cryptocephalus moraei | Cryptocephalinae | GCA_946251905.1 | OX276467.1 |
| 15 | Lochmaea capreae | Galerucinae | GCA_949126875.1 | OX421412.1 |
| 16 | Bruchidius siliquastri | Bruchinae | GCA_949316355.1 | OX438540.1 |
| 17 | Galeruca laticollis | Galerucinae | GCA_963921935.1 | OY998187.1 |
| 18 | Chrysolina oricalcia | Chrysomelinae | GCA_944452925.2 | OX101830.2 |
| 19 | Neocrepidodera transversa | Galerucinae | GCA_963243735.1 | OY725357.1 |
| 20 | Crioceris asparagi | Criocerinae | GCA_958507055.1 | OY293835.1 |
| 21 | Agelastica alni | Galerucinae | GCA_950111635.2 | OX467720.1 |
| 22 | Crepidodera aurea | Galerucinae | GCA_949320105.2 | OX439482.1 |
| 23 | Chrysolina americana | Chrysomelinae | GCA_958502065.1 | OY293422.1 |
| 24 | Lochmaea crataegi | Galerucinae | GCA_947563755.1 | OX387438.1 |
| 25 | Gastrophysa polygoni | Chrysomelinae | GCA_963576655.1 | OY755094.1 |
| 26 * | Chrysolina haemoptera * | Chrysomelinae | GCA_958298965.1 | OY282604.1 |
| 27 | Cryptocephalus primarius | Cryptocephalinae | GCA_963576515.1 | OY754957.1 |
| 28 | Hermaeophaga mercurialis | Galerucinae | GCA_951812935.1 | OX638367.1 |
| 29 | Galerucella nymphaeae | Galerucinae | GCA_963978555.1 | OZ021720.1 |
| 30 | Bruchidius varius | Bruchinae | GCA_964204745.1 | OZ123453.1 |
| 31 | Altica lythri | Galerucinae | GCA_964028335.1 | OZ034812.1 |
| 32 | Chrysolina graminis | Chrysomelinae | GCA_964197785.1 | OZ078258.1 |
| 33 | Phaedon cochleariae | Chrysomelinae | GCA_918026855.4 | OU815794.1 |
| 34 * | Diabrotica balteata * | Galerucinae | GCA_918026665.1 | OU815636.1 |
| 35 | Psylliodes chrysocephala | Galerucinae | GCA_927349885.1 | KX943483.1 |
| 36 | Leptinotarsa decemlineata | Chrysomelinae | GCA_024712935.1 | MZ189364.1 |
| 37 | Chrysomela aeneicollis | Chrysomelinae | GCA_027562985.1 | OP787486.1 |
Disclaimer/Publisher’s Note: The statements, opinions and data contained in all publications are solely those of the individual author(s) and contributor(s) and not of MDPI and/or the editor(s). MDPI and/or the editor(s) disclaim responsibility for any injury to people or property resulting from any ideas, methods, instructions or products referred to in the content. |
© 2025 by the authors. Licensee MDPI, Basel, Switzerland. This article is an open access article distributed under the terms and conditions of the Creative Commons Attribution (CC BY) license (https://creativecommons.org/licenses/by/4.0/).
Share and Cite
He, Y.; Ge, S.; Liang, H. A Genome-Wide Analysis of Nuclear Mitochondrial DNA Sequences (NUMTs) in Chrysomelidae Species (Coleoptera). Insects 2025, 16, 150. https://doi.org/10.3390/insects16020150
He Y, Ge S, Liang H. A Genome-Wide Analysis of Nuclear Mitochondrial DNA Sequences (NUMTs) in Chrysomelidae Species (Coleoptera). Insects. 2025; 16(2):150. https://doi.org/10.3390/insects16020150
Chicago/Turabian StyleHe, Yeyan, Siqin Ge, and Hongbin Liang. 2025. "A Genome-Wide Analysis of Nuclear Mitochondrial DNA Sequences (NUMTs) in Chrysomelidae Species (Coleoptera)" Insects 16, no. 2: 150. https://doi.org/10.3390/insects16020150
APA StyleHe, Y., Ge, S., & Liang, H. (2025). A Genome-Wide Analysis of Nuclear Mitochondrial DNA Sequences (NUMTs) in Chrysomelidae Species (Coleoptera). Insects, 16(2), 150. https://doi.org/10.3390/insects16020150

