Integrative Taxonomic Analysis Doubles Number of Species in the Central Asian Butterfly Genus Lyela (Lepidoptera, Nymphalidae, Satyrinae)
Simple Summary
Abstract
1. Introduction
2. Materials and Methods
2.1. DNA Barcoding
2.2. Selection of Target Group for Phylogenetic Analysis
2.3. DNA Matrix and Samples
2.4. Phylogenetic Analysis
2.5. Morphological Analysis
2.6. Digital Documentation
3. Results
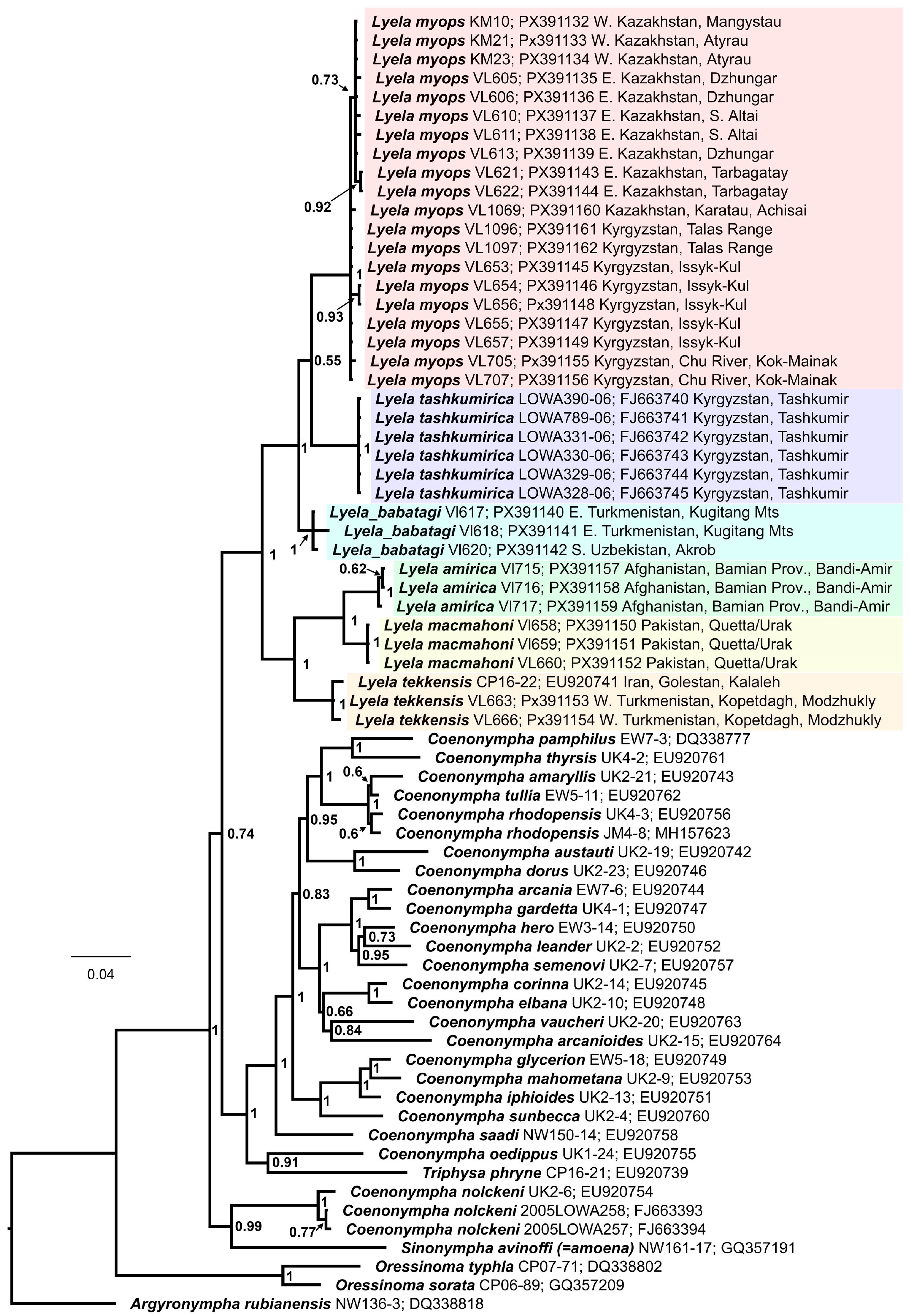
3.1. Phylogenetic Analysis
3.2. Comparison of Male Genitalia
3.3. Wing Pattern
4. Discussion
4.1. Taxonomic Interpretation of the Discovered Lineages
4.2. Biogeographic Scenario
5. Taxonomic Conclusions
Supplementary Materials
Funding
Data Availability Statement
Acknowledgments
Conflicts of Interest
Abbreviations
| BPP | Bayesian posterior probability |
| COI | The cytochrome c oxidase subunit I gene |
| MDPI | Multidisciplinary Digital Publishing Institute |
| NHML | Natural History Museum, London, UK |
| ZISP | Zoological Institute, St. Petersburg, Russia |
References
- Savela, M. Lepidoptera and Some Other Life Forms. 2025. Available online: https://ftp.funet.fi (accessed on 15 September 2025).
- Leestmans, R.; Karbalaye, A. On the geographical distribution of a little known species: Lyela myops (Staudinger, 1881) (Lepidoptera: Nymphalidae, Satyrinae). Linneana Belg. 1998, 16, 219–222. [Google Scholar]
- Lukhtanov, V.A. Distribution and geographical differentiation of the Central Asian endemic species Lyela myops (Staudinger, 1881) (Lepidoptera, Nymphalidae, Satyrinae). Ecol. Montenegrina 2024, 73, 46–53. [Google Scholar] [CrossRef]
- Korb, S.K.; Bolshakov, L.V. To the knowledge of systematic of Palaearctic satyrids from the genus Coenonympha Hübner, [1819] (Lepidoptera: Satyridae). Eversmannia 2011, 27, 7–21. [Google Scholar]
- Korb, S.K. A distribution list of the butterflies (Lepidoptera, Rhopalocera) of Tian-Shan within the boundaries of the former Soviet Union. Acta Biol. Sib. 2017, 3, 23–33. [Google Scholar] [CrossRef][Green Version]
- Tshikolovets, V.V. The Butterflies of Turkmenistan; Tshikolovets Publications: Kyiv-Brno, Czech Republic, 1998; pp. 1–237. [Google Scholar][Green Version]
- Tshikolovets, V.V. The Butterflies of Uzbekistan; Series: Butterflies of Palaearctic Asia; Tshikolovets Publications: Kyiv-Brno, Czech Republic, 2000; Volume 2, pp. 1–400. [Google Scholar][Green Version]
- Tshikolovets, V.V. The Butterflies of Kyrgyzstan; Series: Butterflies of Palaearctic Asia 6; Tshikolovets Publications: Pardubice, Czech Republic, 2005; Volume 6, pp. 1–511. [Google Scholar][Green Version]
- Tshikolovets, V.; Naderi, A.; Eckweiler, W. The Butterflies of Iran and Iraq; Series: Butterflies of Palaearctic Asia; Tshikolovets Publications: Pardubice, Czech Republic, 2014; Volume 10, pp. 1–366. [Google Scholar][Green Version]
- Tshikolovets, V.; Kosterin, O.; Gorbunov, P.; Yakovlev, R. The Butterflies of Kazakhstan; Series: Butterflies of Palaearctic Asia; Tshikolovets Publications: Pardubice, Czech Republic, 2016; Volume 11, pp. 1–384. [Google Scholar][Green Version]
- Tshikolovets, V.; Pagès, J. The Butterflies of Pakistan; Series: Butterflies of Palaearctic Asia; Tshikolovets Publications: Pardubice, Czech Republic, 2016; Volume 12, pp. 1–318. [Google Scholar][Green Version]
- Tshikolovets, V.; Pliushch, I.; Pak, O.; Skrylnik, Y. The Butterflies of Afghanistan; Series: Butterflies of Palaearctic Asia; Tshikolovets Publications: Pardubice, Czech Republic, 2018; Volume 13, pp. 1–262. [Google Scholar][Green Version]
- Yakovlev, R.V. Checklist of butterflies (Papilionoidea) of the Mongolian Altai Mountains, including descriptions of new taxa. Nota Lepidopterol. 2012, 35, 51–96. [Google Scholar][Green Version]
- Staudinger, O. Betrag zur Lepidopterenfauna Central-Asiens. Entomologische Zeitung Stettin 1881, 42, 253–300. Available online: https://www.zobodat.at/pdf/Entomologische-Zeitung-Stettin_42_0253-0300.pdf (accessed on 15 September 2025).[Green Version]
- Pelham, J.P. A Catalogue of the Butterflies of the United States and Canada with a complete bibliography of the descriptive and systematic literature. J. Res. Lepid. 2008, 40. [Google Scholar] [CrossRef]
- Seitz, A. Coenonympha. In Die Großschmetterlinge der Erde; Verlag Alfred Kernen: Stuttgart, Germany, 1908; Volume 1, pp. 142–147. [Google Scholar]
- Chapman, T.A. A review of the genus Erebia, based on an examination of the male appendages. Trans. Ent. Soc. London 1898, 46, 209–239. [Google Scholar]
- Swinhoe, C. New eastern Lepidoptera. Ann. Mag. Nat. Hist. 1908, 1, 60–68. [Google Scholar] [CrossRef]
- Muschamp, P.A.H. Coenonympha iphioides und einige seiner Verwandten. Mitt. Ent. Ges. 1915, 1, 12–26. [Google Scholar] [CrossRef]
- D’Abrera, B. Butterflies of the Holartic Region. Part I. Papilionidae, Pieridae, Danaidae and Satyridae (Partim); Hill House: Victoria, Aistralia, 1990; pp. 1–185. [Google Scholar]
- Kodandaramaiah, U.; Wahlberg, N. Phylogeny and biogeography of Coenonympha butterflies (Nymphalidae: Satyrinae)—Patterns of colonization in the Holarctic. Syst. Entomol. 2009, 34, 315–323. [Google Scholar] [CrossRef]
- Kodandaramaiah, U.; Peña, C.; Braby, M.F.; Grund, R.; Müller, C.J.; Nylin, S.; Wahlberg, N. Phylogenetics of Coenonymphina (Nymphalidae: Satyrinae) and the problem of rooting rapid radiations. Mol. Phylogenet. Evol. 2010, 54, 386–394. [Google Scholar] [CrossRef]
- Kodandaramaiah, U.; Braby, M.; Grund, R.; Müller, C.J.; Wahlberg, N. Phylogenetic relationships, biogeography and diversification of Coenonymphina butterflies (Nymphalidae: Satyrinae): Intercontinental dispersal of a southern Gondwanan group? Syst. Entomol. 2018, 43, 798–809. [Google Scholar] [CrossRef]
- Chazot, N.; Condamine, F.L.; Dudas, G.; Pena, C.; Kodandaramaiah, U.; Matos-Marav, P.; Aduse-Poku, K.; Elias, M.; Warren, A.D.; Lohman, D.J.; et al. Conserved ancestral tropical niche but different continental histories explain the latitudinal diversity gradient in brush-footed butterflies. Nat. Commun. 2021, 12, 5717. [Google Scholar] [CrossRef]
- Heads, M.; Grehan, J.R.; Nielsen, J.; Patrick, B. Biogeographic-tectonic calibration of 14 nodes in a butterfly timetree. Cladistics 2023, 39, 293–336. [Google Scholar] [CrossRef]
- Greenwood, M.P.; Capblancq, T.; Wahlberg, N.; Després, L. Whole genome data confirm pervasive gene discordance in the evolutionary history of Coenonympha (Nymphalidae) butterflies. Mol. Phylogenet. Evol. 2025, 202, 108222. [Google Scholar] [CrossRef]
- Lukhtanov, V.A.; Lukhtanov, A.G. Die Tagfalter Nordwestasiens: (Lepidoptera, Diurna). Volume 3 of Herbipoliana: Buchreihe zur Lepidopterologie; Verlag Eitschberger: Marktleuthen, Germany, 1994; pp. 1–440. [Google Scholar]
- Tshikolovets, V.V. A new subspecies of the Lyela myops (Lepidoptera, Nymphalidae, Satyrinae) from Uzbekistan. Ukr. Entomol. J. 1998, 3, 3–4. [Google Scholar]
- Sakai, S. New butterflies from the Hindu Kush, Kashmir, Ladak and Tibet. Pallarge 2015, 9, 1–27. [Google Scholar]
- Hebert, P.D.N.; Penton, E.H.; Burns, J.M.; Janzen, D.H.; Hallwachs, W. Ten species in one: DNA barcoding reveals cryptic species in the neotropical skipper butterfly Astraptes fulgerator. Proc. Nat. Acad. Sci. USA 2004, 101, 14812–14817. [Google Scholar] [CrossRef] [PubMed]
- Hajibabaei, M.; Janzen, D.H.; Burns, J.M.; Hallwachs, W.; Hebert, P.D. DNA Barcodes distinguish species of tropical Lepidoptera. Proc. Natl. Acad. Sci. USA 2006, 103, 968–971. [Google Scholar] [CrossRef]
- Talavera, G.; Lukhtanov, V.; Pierce, N.; Vila, R. DNA barcodes combined with multilocus data of representative taxa can generate reliable higher-level phylogenies. Syst. Biol. 2022, 71, 382–395. [Google Scholar] [CrossRef]
- Harris, B.; Lamas, G.; Robbins, R.K. 2010: Identity of Palaeonympha avinoffi Scahus, a Satyrine butterfly from China (Lepidoptera: Nymphalidae). Acta Zootaxonom. Sin. 2010, 35, 680–681. [Google Scholar]
- Ronquist, F.; Teslenko, M.; van der Mark, P.; Ayres, D.L.; Darling, A.; Höhna, S.; Larget, B.; Liu, L.; Suchard, M.A.; Huelsenbeck, J.P. MrBayes 3.2: Efficient Bayesian phylogenetic inference and model choice across a large model space. Syst. Biol. 2012, 61, 539–542. [Google Scholar] [CrossRef] [PubMed]
- Posada, D. jModelTest: Phylogenetic model averaging. Mol. Biol. Evol. 2008, 25, 1253–1256. [Google Scholar] [CrossRef] [PubMed]
- Tamura, K.; Stecher, G.; Kumar, S. MEGA 11: Molecular Evolutionary Genetics Analysis Version 11. Mol. Biol. Evol. 2021, 38, 3022–3027. [Google Scholar] [CrossRef]
- Lukhtanov, V.A.; Zakharov, E.V. Taxonomic structure and wing pattern evolution in the Parnassius mnemosyne species complex (Lepidoptera, Papilionidae). Insects 2023, 14, 942. [Google Scholar] [CrossRef]
- Lukhtanov, V.A.; Dantchenko, A.V. Cryptic taxa revealed through combined analysis of chromosomes and DNA barcodes: The Polyommatus ripartii species complex in Armenia and NW Iran. Insects 2024, 15, 545. [Google Scholar] [CrossRef]
- Schwanwitsch, B.N. Evolution of the wing pattern in palaearctic Satyridae. III: Pararge and five other genera. Acta Zool. 1935, 16, 143–181. [Google Scholar] [CrossRef]
- Wyatt, C.W. Additions to the Rhopalocera of Afghanistan with descriptions of new species and subspecies. J. Lep. Soc. 1961, 15, 1–18. [Google Scholar]
- De Queiroz, K. Species concepts and species delimitation. Syst. Biol. 2007, 56, 879–886. [Google Scholar] [CrossRef]
- Brower, A.V.Z. Rapid morphological radiation and convergence among races of the butterfly Heliconius erato inferred from patterns of mitochondrial DNA evolution. Proc. Natl. Acad. Sci. USA 1994, 91, 6491–6495. [Google Scholar] [CrossRef]
- Farrell, B.D. Evolutionary assembly of the milkweed fauna: Cytochrome oxidase I and the age of Tetraopes beetles. Mol. Phylogenet. Evol. 2001, 18, 467–478. [Google Scholar] [CrossRef] [PubMed]
- Papadopoulou, A.; Anastasiou, I.; Vogler, A.P. Revisiting the insect mitochondrial molecular clock: The Mid-Aegean trench calibration. Mol. Biol. Evol. 2010, 27, 1659–1672. [Google Scholar] [CrossRef] [PubMed]
- Lukhtanov, V.A.; Kandul, N.P.; Plotkin, J.B.; Dantchenko, A.V.; Haig, D.; Pierce, N.E. Reinforcement of pre-zygotic isolation and karyotype evolution in Agrodiaetus butterflies. Nature 2005, 436, 385–389. [Google Scholar] [CrossRef]
- Hinojosa, J.C.; Koubínová, D.; Dincă, V.; Hernández-Roldán, J.; Munguira, M.L.; García-Barros, E.; Vila, M.; Alvarez, N.; Mutanen, M.; Vila, R. Rapid colour shift by reproductive character displacement in Cupido butterflies. Mol. Ecol. 2020, 29, 4942–4955. [Google Scholar] [CrossRef] [PubMed]
- Lukhtanov, V.A.; Nazari, V.; ten Hagen, W.; Naderi, A.; Gagarina, A.V.; Krupitsky, A.V. Molecular taxonomy and biogeography of the Copper butterfly genus Phoenicurusia and genus- level classification of the subfamily Lycaeninae (Lepidoptera, Lycaenidae). Zool. Scr. 2025, 54, 628–648. [Google Scholar] [CrossRef]





| Myops | Tashkumirica | Babatagi | Tekkensis | Macmahoni | Amirica | |
|---|---|---|---|---|---|---|
| myops | 0.00–0.70 | |||||
| tashkumirica | 2.89–3.97 | 0.00 | ||||
| babatagi | 2.52–4.27 | 2.75–2.91 | 0.15–0.61 | |||
| tekkensis | 3.96–5.62 | 5.81–6.12 | 5.02–5.49 | 0.30–0.79 | ||
| macmahoni | 4.67–6.45 | 6.11–6.13 | 5.62–5.79 | 4.10–4.41 | 0.00 | |
| amirica | 5.40–6.39 | 6.28–6.43 | 5.63–5.94 | 4.57–5.02 | 2.36–2.67 | 0.00–0.15 |
Disclaimer/Publisher’s Note: The statements, opinions and data contained in all publications are solely those of the individual author(s) and contributor(s) and not of MDPI and/or the editor(s). MDPI and/or the editor(s) disclaim responsibility for any injury to people or property resulting from any ideas, methods, instructions or products referred to in the content. |
© 2025 by the author. Licensee MDPI, Basel, Switzerland. This article is an open access article distributed under the terms and conditions of the Creative Commons Attribution (CC BY) license (https://creativecommons.org/licenses/by/4.0/).
Share and Cite
Lukhtanov, V.A. Integrative Taxonomic Analysis Doubles Number of Species in the Central Asian Butterfly Genus Lyela (Lepidoptera, Nymphalidae, Satyrinae). Insects 2025, 16, 1089. https://doi.org/10.3390/insects16111089
Lukhtanov VA. Integrative Taxonomic Analysis Doubles Number of Species in the Central Asian Butterfly Genus Lyela (Lepidoptera, Nymphalidae, Satyrinae). Insects. 2025; 16(11):1089. https://doi.org/10.3390/insects16111089
Chicago/Turabian StyleLukhtanov, Vladimir A. 2025. "Integrative Taxonomic Analysis Doubles Number of Species in the Central Asian Butterfly Genus Lyela (Lepidoptera, Nymphalidae, Satyrinae)" Insects 16, no. 11: 1089. https://doi.org/10.3390/insects16111089
APA StyleLukhtanov, V. A. (2025). Integrative Taxonomic Analysis Doubles Number of Species in the Central Asian Butterfly Genus Lyela (Lepidoptera, Nymphalidae, Satyrinae). Insects, 16(11), 1089. https://doi.org/10.3390/insects16111089
