Determination of Key Components in the Bombyx mori p53 Apoptosis Regulation Network Using Y2H-Seq
Abstract
Simple Summary
Abstract
1. Introduction
2. Materials and Methods
2.1. Cells and Animals
2.2. Bmp53 Overexpression in Cells
2.3. Bmp53 Knockdown in Silkworm Larvae
2.4. Y2H-Seq Assay
2.5. Y2H-Seq Data Analysis
3. Results
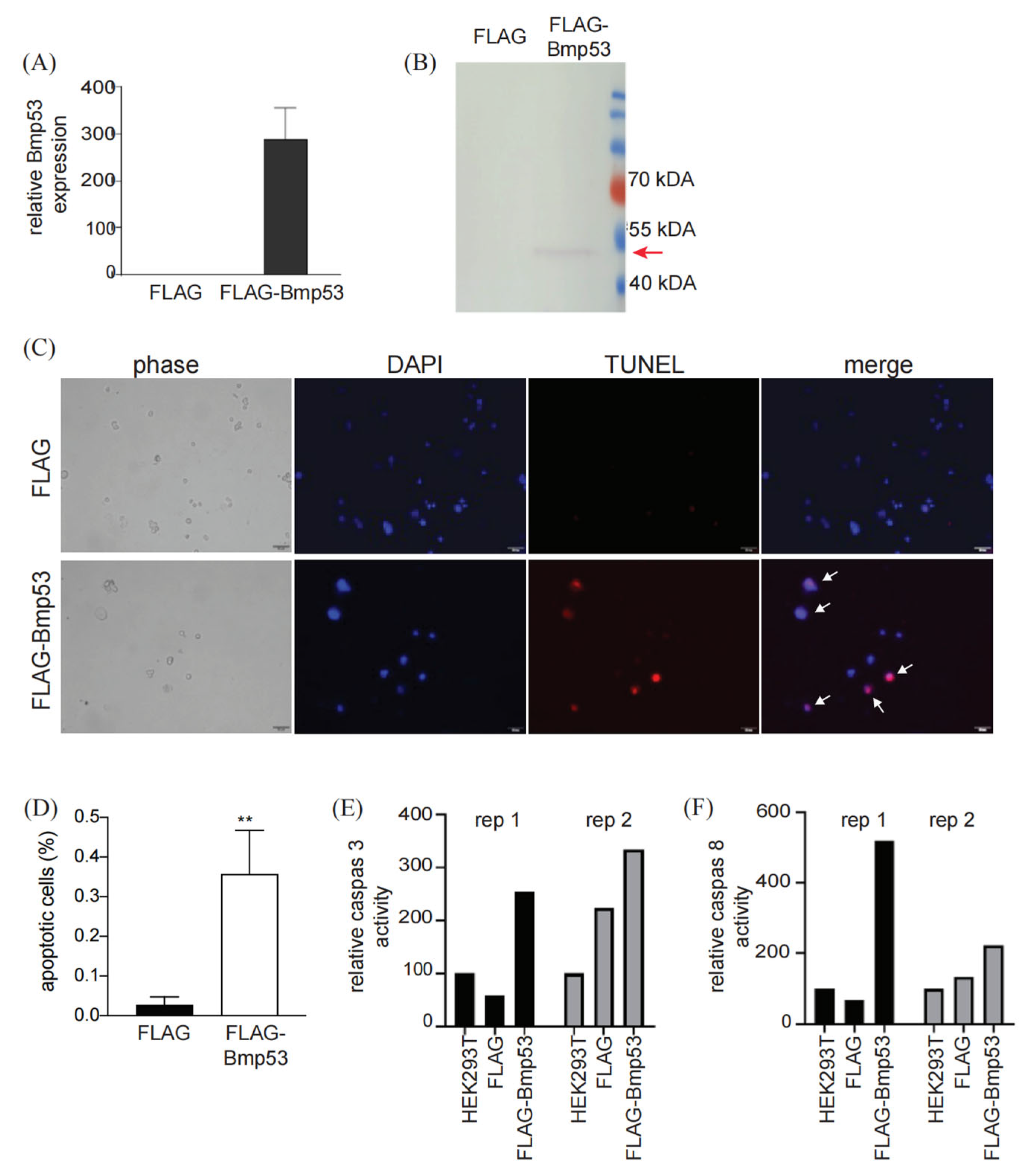
3.1. Bmp53 Overexpression in Both Mammalian and Insect Cells InducesApoptosis
3.2. Bmp53 Knockdown in B. mori Larvae Impairs Metamorphosis
3.3. Identification of Bmp53-Interacting Proteins
3.4. Prediction of the B. mori Cell Apoptosis Pathway Regulated by Bmp53
4. Discussion
5. Conclusions
Supplementary Materials
Author Contributions
Funding
Data Availability Statement
Conflicts of Interest
References
- Knorr, D.G.; Pauls, N.S.; Pauls, S.; Heinrich, R. Acetylcholinesterase promotes apoptosis in insect neurons. Apoptosis 2020, 25, 730–746. [Google Scholar] [CrossRef] [PubMed]
- Green, D.R.; Fitzgerald, P. Just So Stories about the Evolution of Apoptosis. Curr. Biol. 2016, 26, R620–R627. [Google Scholar] [CrossRef] [PubMed]
- Song, J.L.; Li, L.; Mao, Z.; Zhang, T.; Zhou, J.; Chen, L.; Shang, X.; Sun, Y.; Luo, T.; Jiang, Y.; et al. Lycium barbarum polysaccharide improves dopamine metabolism and symptoms in an MPTP-induced model of Parkinson’s disease. BMC Med. 2022, 20, 412. [Google Scholar] [CrossRef] [PubMed]
- Tian, L.; Liu, S.; Liu, H.; Li, S. 20-hydroxyecdysone upregulates apoptotic genes and induces apoptosis in the Bombyx fat body. Arch. Insect Biochem. Physiol. 2012, 79, 207–219. [Google Scholar] [CrossRef]
- Sumithra, P.; Britto, C.P.; Krishnan, M. Modes of cell death in the pupal perivisceral fat body tissue of the silkworm Bombyx mori L. Cell Tissue Res. 2010, 339, 349–358. [Google Scholar] [CrossRef]
- Romanelli, D.; Casartelli, M.; Cappellozza, S.; de Eguileor, M.; Tettamanti, T. Roles and regulation of autophagy and apoptosis in the remodelling of the lepidopteran midgut epithelium during metamorphosis. Sci. Rep. 2016, 6, 32939. [Google Scholar] [CrossRef]
- Guo, P.; Wang, Z.; Wang, Q.; Liu, H.; Zhang, Y.; Xu, H.; Zhao, P. Fibroinase and its physiological inhibitors involved in the regulation of silk gland development in the silkworm, Bombyx mori. Insect Biochem. Mol. Biol. 2019, 106, 19–27. [Google Scholar] [CrossRef]
- Su, Z.; Gao, Y.; Cheng, S.; Wen, Y.; Tang, X.; Li, M.; Wu, Y.; Wang, X. Identification of the in vitro antiviral effect of BmNedd2-like caspase in response to Bombyx mori nucleopolyhedrovirus infection. J. Invertebr. Pathol. 2021, 183, 107625. [Google Scholar] [CrossRef]
- Qian, X.; Chen, K.; Chen, L.; Song, H.; Zhang, Z. Presenilin is involved in larval-pupal metamorphosis development of Bombyx mori. Arch. Insect Biochem. Physiol. 2021, 109, e21855. [Google Scholar] [CrossRef]
- Hu, J.H.; Cheng, X.Y.; Li, J.X.; Xue, B.; Tian, J.H.; Hu, J.-S.; Li, B. Apoptosis of posterior silk gland of Bombyx mori during spinning period and the role of PI3K/Akt pathway. Arch. Insect Biochem. Physiol. 2018, 98, e21450. [Google Scholar] [CrossRef]
- Xiao, Y.; Li, L.; Bibi, A.; Zhang, N.; Chen, T.; Mo, Y.; Yue, W.; Miao, Y. Role of Bm30kc6 gene in cell apoptosis and the silk gland degradation signaling pathway in Bombyx mori L. Arch. Insect Biochem. Physiol. 2020, 105, e21741. [Google Scholar] [CrossRef] [PubMed]
- Ma, Y.; Wu, C.; Liu, J.; Liu, Y.; Lv, J.; Sun, Z.; Wang, D.; Jiang, C.; Sheng, Q.; You, Z.; et al. The stability and antiapoptotic activity of Bm30K-3 can be improved by lysine acetylation in the silkworm, Bombyx mori. Arch. Insect Biochem. Physiol. 2020, 103, e21649. [Google Scholar] [CrossRef]
- Kastenhuber, E.R.; Lowe, S.W. Putting p53 in Context. Cell 2017, 170, 1062–1078. [Google Scholar] [CrossRef] [PubMed]
- Ingaramo, M.C.; Sanchez, J.A.; Dekanty, A. Regulation and function of p53: A perspective from Drosophila studies. Mech. Dev. 2018, 154, 82–90. [Google Scholar] [CrossRef] [PubMed]
- Huang, N.C.; Clem, R.J.; Rohrmann, G.F. Characterization of cDNAs encoding p53 of Bombyx mori and Spodoptera frugiperda. Insect Biochem. Mol. Biol. 2011, 41, 613–619. [Google Scholar] [CrossRef] [PubMed]
- Ollmann, M.; Young, L.M.; Di Como, C.J.; Karim, F.; Belvin, M.; Robertson, S.; Whittaker, K.; Demsky, M.; Fisher, W.W.; Buchman, A.; et al. Drosophila p53 Is a Structural and Functional Homolog of the Tumor Suppressor p53. Cell 2000, 101, 91–101. [Google Scholar] [CrossRef]
- Yi, H.-S.; Pan, C.-X.; Pan, C.; Song, J.; Hu, Y.-F.; Wang, L.; Pan, M.-H.; Lu, C. BmICE-2 is a novel pro-apoptotic caspase involved in apoptosis in the silkworm, Bombyx mori. Biochem. Biophys. Res. Commun. 2014, 445, 100–106. [Google Scholar] [CrossRef]
- Makino, S.; Hamajima, R.; Saito, A.; Tomizaki, M.; Iwamoto, A.; Kobayashi, M.; Yamada, H.; Ikeda, M. Bombyx mori homolog of tumor suppressor p53 is involved in apoptosis-mediated antiviral immunity of B. mori cells infected with nucleopolyhedrovirus. Dev. Comp. Immunol. 2018, 84, 133–141. [Google Scholar] [CrossRef]
- Bao, X.Y.; Chen, P.; Liu, T.H.; Wang, L.; Liu, W.B.; Pan, M.H.; Lu, C. Advances in apoptosis-related genes in the silkworm, Bombyx mori. Acta Entomol. Sin. 2017, 60, 487–498. (In Chinese) [Google Scholar]
- Zhang, J.; Pan, M.; Sun, Z.; Huang, S.; Yu, Z.; Zhao, D.; Liu, D.; Lu, C. Analysis of the Apoptosis-related Genes in silkworm, Bombyx mori. In Proceedings of the 6th Youth Symposium of Chinese Silkworm Society, Yangling, China, 11–12 May 2009; pp. 40–41. (In Chinese). [Google Scholar]
- Cui, Y.; Zhang, X.; Yu, M.; Zhu, Y.; Xing, J.; Lin, J. Techniques for detecting protein-protein interactions in living cells: Principles, limitations, and recent progress. Sci. China Life Sci. 2019, 62, 619–632. [Google Scholar] [CrossRef]
- Li, S.; Armstrong, C.M.; Bertin, N.; Ge, H.; Milstein, S.; Boxem, M.; Vidalain, P.-O.; Han, J.-D.J.; Chesneau, A.; Hao, T.; et al. A map of the interactome network of the metazoan C. elegans. Science 2004, 303, 540–543. [Google Scholar] [CrossRef] [PubMed]
- Weimann, M.; Grossmann, A.; Woodsmith, J.; Özkan, Z.; Birth, P.; Meierhofer, D.; Benlasfer, N.; Valovka, T.; Timmermann, B.; Wanker, E.E.; et al. A Y2H-seq approach defines the human protein methyltransferase interactome. Nat. Methods 2013, 10, 339–342. [Google Scholar] [CrossRef] [PubMed]
- Chen, X.; Zhu, Q.; Nie, Y.; Han, F.; Li, Y.; Wu, H.X.; Niu, S. Determination of conifer age biomarker DAL1 interactome using Y2H-seq. For. Res. 2021, 1, 1–12. [Google Scholar] [CrossRef]
- Erffelinck, M.A.-O.; Ribeiro, B.A.-O.; Perassolo, M.A.-O.; Pauwels, L.; Pollier, J.A.-O.; Storme, V.; Goossens, A. A user-friendly platform for yeast two-hybrid library screening using next generation sequencing. PLoS ONE 2018, 13, e0201270. [Google Scholar] [CrossRef]
- Chen, C.; Chen, H.; Zhang, Y.; Thomas, H.R.; Frank, M.H.; He, Y.; Xia, R. TBtools: An Integrative Toolkit Developed for Interactive Analyses of Big Biological Data. Mol. Plant 2020, 13, 1194–1202. [Google Scholar] [CrossRef]
- Hounsell, C.; Fan, Y. The Duality of Caspases in Cancer, as Told through the Fly. Int. J. Mol. Sci. 2021, 22, 8927. [Google Scholar] [CrossRef]
- Kim, Y.H.; Hwang, J.S.; Yoon, I.N.; Lee, J.H.; Lee, J.; Park, K.C.; Seok, H.; Kim, H. The insect peptide CopA3 blocks programmed cell death by directly binding caspases and inhibiting their proteolytic activation. Biochem. Biophys. Res. Commun. 2021, 547, 82–88. [Google Scholar] [CrossRef]
- Murtaza, G.; Khan, A.K.; Rashid, R.; Muneer, S.; Hasan, S.M.F.; Chen, J. FOXO Transcriptional Factors and Long-Term Living. Oxidative Med. Cell. Longev. 2017, 2017, 3494289. [Google Scholar] [CrossRef]
- Zhang, X.; Tang, N.; Hadden, T.J.; Rishi, A.K. Akt, FoxO and regulation of apoptosis. Biochim. Biophys. Acta Gene Regul. Mech. 2011, 1813, 1978–1986. [Google Scholar] [CrossRef]
- Guo, X.; Ma, X.; Xue, L. A conserved interplay between FOXO and SNAI/snail in autophagy. Autophagy 2022, 18, 2759–2760. [Google Scholar] [CrossRef]
- Lane, D.P.; Verma, C. Mdm2 in evolution. Genes Cancer 2012, 3, 320–324. [Google Scholar] [CrossRef] [PubMed]
- Chakraborty, R.; Li, Y.; Zhou, L.; Golic, K.G. Corp Regulates P53 in Drosophila melanogaster via a Negative Feedback Loop. PLoS Genet. 2015, 11, e1005400. [Google Scholar] [CrossRef] [PubMed]
- Jiang, H.; Luo, J.; Lei, H. The roles of mouse double minute 2 (MDM2) oncoprotein in ocular diseases: A review. Exp. Eye Res. 2022, 217, 108910. [Google Scholar] [CrossRef] [PubMed]
- Blondel-Tepaz, E.; Leverve, M.; Sokrat, B.; Paradis, J.S.; Kosic, M.; Saha, K.; Auffray, C.; Lima-Fernandes, E.; Zamborlini, A.; Poupon, A.; et al. The RanBP2/RanGAP1-SUMO complex gates beta-arrestin2 nuclear entry to regulate the Mdm2-p53 signaling axis. Oncogene 2021, 40, 2243–2257. [Google Scholar] [CrossRef] [PubMed]
- Wang, S.; Zhao, Y.; Aguilar, A.; Bernard, D.; Yang, C.Y. Targeting the MDM2-p53 Protein-Protein Interaction for New Cancer Therapy: Progress and Challenges. Cold Spring Harb. Perspect. Med. 2017, 7, a026245. [Google Scholar] [CrossRef] [PubMed]
- Jasti, N.; Sebagh, D.; Riaz, M.; Wang, X.; Koripella, B.; Palanisamy, V.; Mohammad, N.; Chen, Q.; Friedrich, M. Towards reconstructing the dipteran demise of an ancient essential gene: E3 ubiquitin ligase Murine double minute. Dev. Genes Evol. 2020, 230, 279–294. [Google Scholar] [CrossRef] [PubMed]
- Zhao, K. Mechanistic Investigation of the Regulation of the Mdm2-p53 Pathway and p53-Suppressed Tumor Metastasis; University of Science and Technology of China: Hefei, China, 2020. (In Chinese) [Google Scholar]





| Name | Sequence (Primer Anneal Site) | Purpose (Product Size bp) | 
|---|---|---|
| dsGFP-Fwd | ACGTAAACGGCCACAAGTTC (start from nt 65 in ORF) | Knockdown (495) | 
| dsGFP-Fwd-T7 | GGATCCTAATACGACTCACTATAGGACGTAAACGGCCACAAGTTC | Knockdown (495) | 
| dsGFP-Rev | TGTTCTGCTGGTAGTGGTCG (start from nt 559 in ORF) | Knockdown (495) | 
| dsGFP-Rev-T7 | GGATCCTAATACGACTCACTATAGGTGTTCTGCTGGTAGTGGTCG | Knockdown (495) | 
| dsRNA1-Fwd | CACAAACTCTGCAGTTCCGA (start from nt 457 in ORF) | Knockdown (485) | 
| dsRNA1-Fwd-T7 | GGATCCTAATACGACTCACTATAGGCACAAACTCTGCAGTTCCGA | Knockdown (485) | 
| dsRNA1-Rev | TTGGCTCCGATAATTTCCAG (start from nt 941 in ORF) | Knockdown (485) | 
| dsRNA1-Rev-T7 | GGATCCTAATACGACTCACTATAGGTTGGCTCCGATAATTTCCAG | Knockdown (485) | 
| dsRNA2-Fwd | GGGCAATACAACTTCAGCGT (start from nt 232 in ORF) | Knockdown (353) | 
| dsRNA2-Fwd-T7 | GGATCCTAATACGACTCACTATAGGGGGCAATACAACTTCAGCGT | Knockdown (353) | 
| dsRNA2-Rev | TACCAGTAGTCGGGGTCGTC (start from nt 584 in ORF) | Knockdown (353) | 
| dsRNA2-Rev-T7 | GGATCCTAATACGACTCACTATAGGTACCAGTAGTCGGGGTCGTC | Knockdown (353) | 
| Bmp53-F | AAGGATCCATGAAACACGAAATCATGAC | Overexpression (1104) | 
| Bmp53-R | ATACTCGAGTTCGCTGGCATGTTTCGTCG | Overexpression (1104) | 
| Bmp53-R(CC) | ATACTCGAGccTTCGCTGGCATGTTTCGT | Overexpression (1106) | 
| q53-F | CATCTTCACCCTGGAGAGCG | qPCR (243) | 
| q53-R | GCTCCGATAATTTCCAGCGG | qPCR (243) | 
| Disclaimer/Publisher’s Note: The statements, opinions and data contained in all publications are solely those of the individual author(s) and contributor(s) and not of MDPI and/or the editor(s). MDPI and/or the editor(s) disclaim responsibility for any injury to people or property resulting from any ideas, methods, instructions or products referred to in the content. | 
© 2023 by the authors. Licensee MDPI, Basel, Switzerland. This article is an open access article distributed under the terms and conditions of the Creative Commons Attribution (CC BY) license (https://creativecommons.org/licenses/by/4.0/).
Share and Cite
Wang, M.; Wang, J.; Yasen, A.; Fan, B.; Hull, J.J.; Shen, X. Determination of Key Components in the Bombyx mori p53 Apoptosis Regulation Network Using Y2H-Seq. Insects 2023, 14, 362. https://doi.org/10.3390/insects14040362
Wang M, Wang J, Yasen A, Fan B, Hull JJ, Shen X. Determination of Key Components in the Bombyx mori p53 Apoptosis Regulation Network Using Y2H-Seq. Insects. 2023; 14(4):362. https://doi.org/10.3390/insects14040362
Chicago/Turabian StyleWang, Meixian, Jiahao Wang, Ayinuer Yasen, Bingyan Fan, J. Joe Hull, and Xingjia Shen. 2023. "Determination of Key Components in the Bombyx mori p53 Apoptosis Regulation Network Using Y2H-Seq" Insects 14, no. 4: 362. https://doi.org/10.3390/insects14040362
APA StyleWang, M., Wang, J., Yasen, A., Fan, B., Hull, J. J., & Shen, X. (2023). Determination of Key Components in the Bombyx mori p53 Apoptosis Regulation Network Using Y2H-Seq. Insects, 14(4), 362. https://doi.org/10.3390/insects14040362
 
        


 
       