Simple Summary
Anchonocranus oleae is a southern African weevil that feeds on the seeds of the African Wild Olive, a close relative of the European cultivated olive tree. The species is known to occur in the Western Cape of South Africa, the main region of olive production in Southern Africa. We generated reference DNA barcodes and the complete mitogenome of A. oleae as part of our ongoing genetic cataloguing of insects associated with wild and cultivated olives in South Africa. The phylogenetic position of A. oleae in the family Curculionidae was inferred to be in the Curculioninae, Conoderinae, Cossoninae, Molytinae, and Scolytinae (CCCMS) clade but could not be precisely determined due to the paucity of genetic data for adequate taxonomic context, highlighting the need for further coverage of related tribes and genera. Nevertheless, the data generated in this study contribute to the enrichment of baseline information on olive-associated insects, in general, and on the genus Anchonocranus, in particular.
Abstract
Anchonocranus oleae Marshall (Coleoptera: Curculionidae) is a seed-feeding weevil native to southern Africa; its larvae are known to develop in the fruits of the African Wild Olive and, more rarely, cultivated olives. The species has been mainly found in the Western Cape province of South Africa, but it has remained in relative obscurity because it does not seem to represent a current threat to commercial olive production. As part of an ongoing effort to produce baseline genetic data for olive-associated entomofauna in South Africa, we generated reference DNA barcodes for A. oleae collected from wild and cultivated olives and sequenced its mitogenome for assessment of the phylogenetic position of the species in the family Curculionidae. The mitochondrial phylogeny estimate indicated that A. oleae shares a common ancestor with Elaidobius (tribe Derelomini), but a definite and close relationship to this tribe and the precise tribal placement of A. oleae in the subfamily Curculioninae could not be inferred due to the lack of representative mitogenomes of other relevant curculionine tribes and genera. This study will assist future work on the DNA-based species identification, genetic diversity, and phylogenetic position of the genus Anchonocranus and related taxa.
1. Introduction
Insects occurring on Oleaceae have elicited interest from entomologists for more than a century, mainly in the hope of finding biocontrol agents for the Olive Fruit Fly, Bactrocera oleae (Rossi), a major pest of cultivated olives (Olea europaea subsp. europaea). Surveys of olive-associated entomofauna have mostly been conducted in sub-Saharan Africa and Asia and focus on the discovery and cataloguing of parasitoid wasps [1,2,3,4], as B. oleae lacks specialized natural enemies in the ancestral olive-growing Mediterranean region and in its expanded North American range [5].
Anchonocranus oleae was described as a new genus and species based on two specimens bred from fruits of the African Wild Olive (Olea europaea subsp. cuspidata) in South Africa [6], and its larva was subsequently described from the same host (given as O. verrucosa) [7]. A similar specimen reared from a seed of O. chrysophylla (now also deemed to be O. europaea subsp. cuspidata) in Eritrea in East Africa was described as A. oleae var. pallida [sic] [7], but the pale colour for which it was named may only be due to a teneral state. If A. oleae pallidus is indeed only a form (or subspecies) of A. oleae from South Africa, the geographical distribution of A. oleae seems to concord with that of the African Wild Olive, as is the case with other insects associated with Oleaceae in sub-Saharan Africa, including several species of olive fruit flies, olive lace bugs, and olive flea beetles and a diversity of parasitoid, hyperparasitoid, and olive seed wasps [8,9,10,11,12,13]. However, general surveys of insects in the fruits of Oleaceae in Kenya [8] and the African Wild Olive in South Africa [3,9] did not detect the presence of A. oleae, and it was only recently again reported from fruits of the African Wild Olive in the Western Cape and Eastern Cape provinces of South Africa, at a very low frequency [14]. Although this paper claimed the rediscovery of the weevil after a century, the species had in fact been recollected in South Africa at regular intervals since its description in the Western Cape in 1927, 1928, 1964, 1978, 1984, and 2003 and in Gauteng (Pretoria) in 2003 and 2020 (based on specimens preserved in the Iziko Museum in Cape Town, the University of Naples in Portici, Italy, and the South African National Collection in Pretoria. Furthermore, in the South African National Collection, there are specimens of apparently different (undescribed) species of Anchonocranus collected in the Western Cape in the Knysna area in 1976 and 1981, in the Eastern Cape province at King William’s Town in 1958 and Umtiza in 1988, in the Free State province near Bethulie in 1987, in the North West province at Rustenburg in 1989, and in the Limpopo province at Blouberg in 1987 (R. Stals, pers. comm.). From these records, it is evident that Anchonocranus is widespread in South Africa and not particularly rare, but the taxonomy of the genus requires comprehensive revision before the taxonomic limits and exact distribution range of A. oleae can be established.
The taxonomic and phylogenetic position of Anchonocranus is also unclear. It was originally considered to belong in the subfamily Erirhininae and compared with the tribe Storeini [6], in which it was subsequently listed [15,16]. Later, it was compared with the Madagascan genus Lepidoops Hustache, with which it shares the unusual feature of having the eyes sparsely covered with scale-like setae and which is classified in the tribe Anthonomini [16,17]. The subfamily Erirhininae is now restricted to more primitive taxa of Curculionidae (with the pedotectal type of male genitalia) and not applicable to Anchonocranus, and both Anthonomini and Storeini are treated as tribes of the subfamily Curculioninae [18]. In accordance with a recent reconstitution of the Storeini (restricted to genera in the Australo-Pacific region) [19], Anchonocranus was excluded from this tribe and tentatively affiliated with the African Phacellopterus group [18], which is also classified in Anthonomini but forms a distinct Afrotropical element [20] that is not evidently closely related to the typical, Palearctic members of the tribe [21]. However, apart from its protruding eyes (the head constricted behind them), Anchonocranus shares no specific characters with the Phacellopterus group or with typical Anthonomini, differing most prominently in its setose eyes, simple divaricate tarsal claws, and its peculiar flat, shiny scales, making it an apparently isolated genus in the subfamily Curculioninae [18].
The advent of next-generation sequencing techniques expedited the availability of insect mitogenomes, which now represent the most extensively studied genomic material in the order. Insect mitogenomes are commonly used as a source of information for phylogenetic reconstruction, and the results have seldom been drastically incongruent with those derived from morphology or nuclear-gene data [22]. Therefore, the utility of insect mitogenomes for the inference of relationships is widely acknowledged and has contributed to clarifying relationships among Curculionidae [23]. This work reports on the mitochondrial genome of A. oleae and presents an assessment of its phylogenetic relationship with other weevils, as part of an ongoing effort to catalogue the genetic diversity of the olive-associated entomofauna in South Africa.
2. Materials and Methods
2.1. Specimen Collection and Morphological Identification
One A. oleae adult emerged in the laboratory in April 2010 from a fruit of O. e. subsp. cuspidata collected in Stellenbosch in the same month, and one male and one female adult collected on O. e. subsp. cuspidata fruits and trees in Stellenbosch in January 2014 were identified as A. oleae by E. Colonnelli (Rome, Italy) by comparison with photographs provided by V. Caleca of a syntype specimen of A. oleae preserved in the Natural History Museum, London, United Kingdom. Although this specimen is labelled as holotype, it is only a syntype, as no holotype was designated in the original description.
Specimens in the South African National Collection in Pretoria were identified by R. Oberprieler in 1987 by comparison with Marshall’s second syntype of A. oleae, housed in the Iziko Museum in Cape Town, and in 2020 by R. Stals, and specimens in the University of Naples in Portici were identified by E. Colonnelli in 2018 by comparison with the syntype of A. oleae in the Natural History Museum in London. The material in Portici consists of eight specimens, evidently forming part of the same series as the two syntypes (but not seen by Marshall and thus not constituting syntypes), which were collected in Wellington, seemingly by C. P. Lounsbury, and another series of 80 specimens were collected in Wellington in 1928.
The adults and larvae used in this study for DNA analyses, imaging, and museum deposit were collected from the fruits of the African Wild Olive and from cultivated olives in the Western Cape province of South Africa between February 2016 and March 2018 during a study on olive seed wasps [24] and were identified by V. Caleca (Table 1). Total DNA was individually extracted from whole larvae and from one leg of an adult using a standard phenol-chloroform method [25] and was stored at −20 °C until downstream analyses. One adult specimen was photographed and deposited in the insect collection of the Iziko Museums of South Africa in Cape Town with the coden SAM-COL-A082796 (Figure 1).
Table 1.
List of specimens of Anchonocranus oleae (Coleoptera: Curculionidae), used for DNA analyses (barcoding and sequencing of complete mitochondrial genome) and photographic imaging and deposition in the insect collection of the Iziko Museums of South Africa (Cape Town). Cultivated host—Olea europaea subsp. europaea; wild host—Olea europaea subsp. cuspidata.
Figure 1.
Anchonocranus oleae specimen collected in Grahamstown and deposited in the Iziko Museum South Africa (Cape Town), assigned with the coden SAM-COL-A082796.
2.2. DNA Barcoding of Anchonocranus oleae
Twenty-three specimens were sequenced for the standard COI barcoding region using the universal arthropod primer pair LCO1490/HCO2198 [26]. PCR amplifications were performed in a total volume of 5 μL, containing 1× of QIAGEN Multiplex PCR Kit (QIAGEN), 0.2 μM of each primer, 0.5 μL of MilliQ H2O, and 1.0 μL of template DNA. The thermal cycling program consisted of 95 °C for 15 min; 35 cycles of 94 °C for 30 s, 54 °C for 90 s, 72 °C for 90 s, and 72 °C for 10 min. PCR products were sequenced in both directions using the BigDye Terminator v3.1 Cycle Sequencing Kit (Applied Biosystems) at the Central Analytical Facilities of Stellenbosch University, South Africa. The sequences were aligned using the MAFFT algorithm [27] in Geneious Prime v2020.1.2 (https://www.geneious.com; accessed on 12 December 2021). Intraspecific maximum pairwise distance (max p-distance) was calculated in MEGA X v10.1 [28] under the Kimura 2-parameter (K2P) model [29]. A haplotype median-joining network of the COI sequences was constructed using the software Network 10 (www.fluxus-engineering.com; accessed on 12 December 2021) [30]. The new DNA barcodes were deposited on GenBank under the accession numbers ON504300-ON504321.
2.3. Mitogenome Sequencing: Assembly and Annotation
Total DNA from one adult specimen was sequenced using the Ion Torrent ProtonTM sequencing platform (ThermoFisher Scientific, Waltham, MA, USA) at the Central Analytical Facilities of Stellenbosch University, South Africa. Sequence libraries were prepared using the NEXTflex™ DNA Sequencing Kit for Ion Platforms (PerkinElmer, Waltham, MA, USA) according to the BI00 Scientific v15.12 protocol. Libraries were pooled and sequenced using the Ion PI HiQ™ Sequencing Solutions Kit (Life Technologies, CA, USA). Reads were mapped to the mitogenome of Anthonomus eugenii (Curculioninae) (GenBank accession MK654676.1) in Geneious Prime with the default mapping parameters for the medium sensitivity/fast option. The consensus sequence was annotated in parallel using the MITOS Web Server (http://mitos.bioinf.uni-leipzig.de/index.py; accessed on 20 December 2021) [31] and the ARWEN software (http://130.235.244.92/ARWEN/; accessed on 20 December 2021) [32], using the invertebrate mitochondrial genetic code. Annotations were manually curated to ensure that the size and position of protein-coding genes (PCGs) were congruent with those of other Curculionidae. The positions of the transfer RNA genes (tRNAs) predicted by MITOS and ARWEN were compared, and the most probable were manually selected. The positions of the ribosomal RNA genes (rRNAs) were determined with MITOS and manually curated by comparison with those of other Curculionidae. The large non-coding region between the 12 s rRNA gene and the Q-M-ND2 gene cluster was annotated as the AT-rich (control) region. Nucleotide composition and compositional biases [AT-skew = (A − T)/(A + T); CG-skew = (G − C)/(G + C)] were calculated using Geneious Prime. Indices of codon usage bias were calculated in DnaSP6 (http://www.ub.edu/dnasp/; accessed on 20 December 2021) [33] using the Drosophila melanogaster mitochondrial genetic code.
2.4. Phylogenetic Analysis
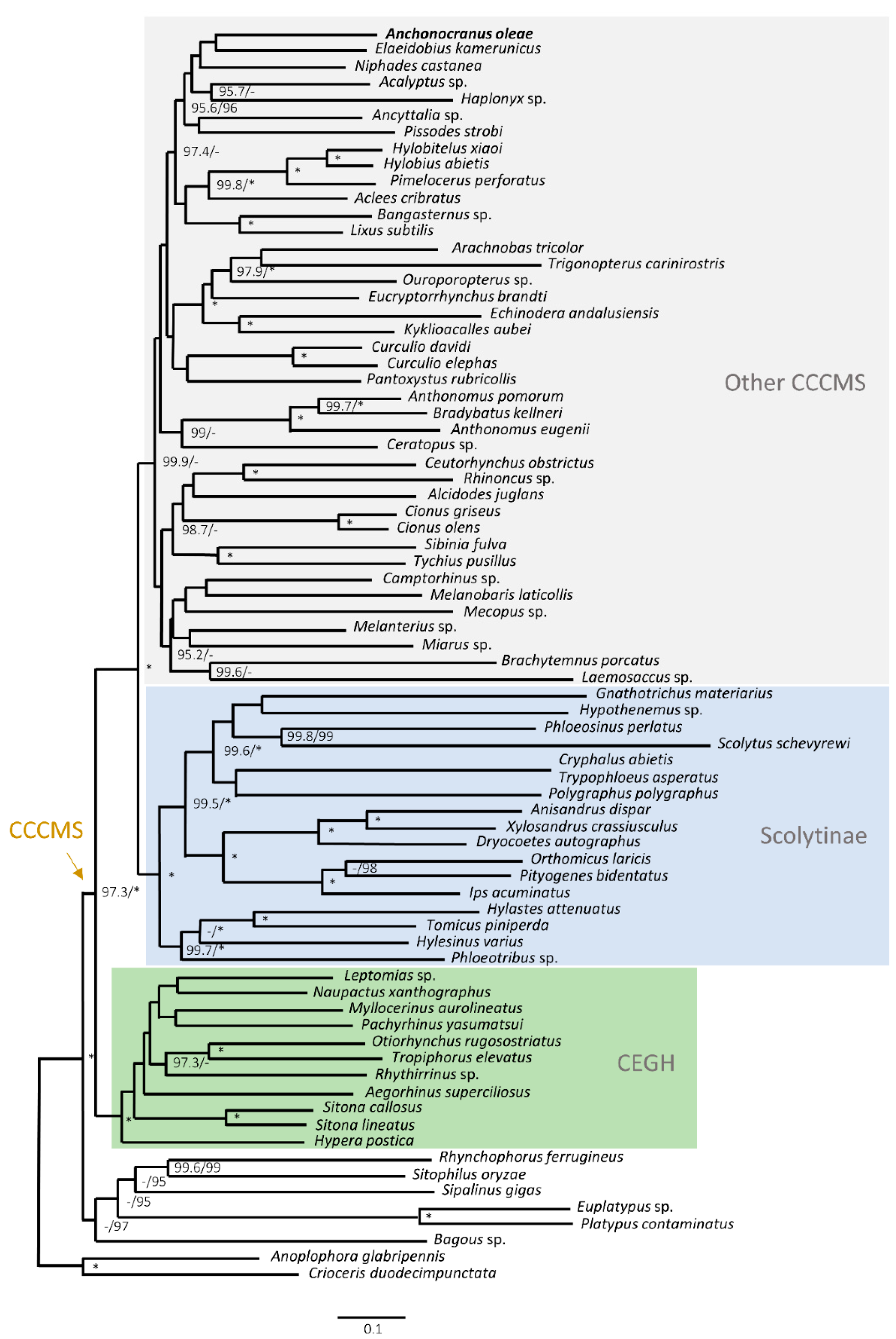
The phylogenetic position of A. oleae in Curculionidae was inferred in the context of the mitogenomes of 74 other species representing 11 subfamilies across 50 tribes, with Anoplophora glabripennis (Cerambycidae) and Crioceris duodecimpunctata (Chrysomelidae) as outgroups [23,34,35,36,37,38,39,40,41,42,43,44,45,46,47,48,49,50,51,52,53,54,55,56,57] (Table S1). Among the numerous weevil mitogenomes available on GenBank, these were selected because they represent the greatest available diversity of potentially related taxa in the Curculioninae, Conoderinae, Cossoninae, Molytinae, and Scolytinae (CCCMS) clade of the family Curculionidae [58], in which Anchonocranus evidently belongs, in particular of tribes in the current subfamily Curculioninae, in which it has been traditionally classified.
Translation alignments were performed for all protein-coding genes (PCG) separately using the MAFFT algorithm in Geneious Prime except ND2, which was excluded from the dataset because the gene was not sequenced in many of the mitogenomes available on GenBank. Stop codons and alignment gaps were removed manually, and individual PCG alignments were concatenated to produce a single nucleotide sequence alignment. Maximum Likelihood (ML) trees were inferred using IQ-Tree 2 [59] on the Viking Cluster, a high-performance computer facility available at the University of York. Model selection was automatically determined [60] with partitioned analyses by gene [61], using 1000 replicates for both Ultra-Fast Bootstrap [62] and Sh-aLRT support [63] (Table S2). The final tree was drawn using FigTree v1.4.4. (http://tree.bio.ed.ac.uk/software/figtree/; accessed on 10 February 2022). The mitogenome of A. oleae was deposited on GenBank under the accession number ON859837.
3. Results and Discussion
Anchonocranus oleae is part of the rich assemblage of native sub-Saharan African insects associated with wild and cultivated olive trees and fruits. Part of the diversity of parasitoid, hyperparasitoid and seed wasps, olive fruit flies, and olive lace bugs found in South Africa has been recently characterized at the DNA sequence level, either with complete mitogenomes [10,11], DNA barcodes [64], or other genetic data that have allowed for new insights into the diversity and lifestyles of olive insects [12]. This work further contributes to the genetic cataloguing of the entomofauna of O. europaea in southern Africa.
3.1. DNA Barcoding of Anchonocranus oleae
The 23 specimens analysed at the DNA sequence level were found at four sites in the Western Cape and had four closely related haplotypes with low intraspecific max p-distance (0.44%) (Figure 2). These results support the conspecificity of the specimens and will be useful for comparing genetic data for other apparent species of Anchonocranus.
Figure 2.
Median-joining network of four haplotypes found in 23 specimens of Anchonocranus oleae at four areas in the Western Cape of South Africa. The circles are proportional to the frequency of haplotypes, and the length of the lines represents one mutational step between the haplotypes.
3.2. The Mitochondrial Genome of Anchonocranus oleae
The Ion Torrent run generated a total of 15,006,094 reads with an average size of 170 bp, of which 6533 reads were mapped to the reference mitogenome with an average coverage of 69X. The final consensus sequence was 14,725 bp long (excluding the AT-rich region), in line with the range found in other Curculionidae [34]. The common metazoan complement of 13 PCGs and two rRNAs was identified, as well as the non-coding (AT-rich) region containing the control for mitogenomic replication and transcription (Table 2; Figure 3). The mitogenome of A. oleae is compact, with a total of 126 intergenic nucleotides distributed among eight regions, of which the largest (70 bp) is located between tRNASer2 and ND1. The AT-rich region (772 bp) is located between 12 S rRNA and tRNAGln. The general organization and transcription orientation of PCGs are identical to the hypothetical ancestral Arthropoda PCGs [65], of which nine are encoded in the majority (J) strand and four in the minority (N) strand. Four different codons initiated the translation of PCGs: ATT (COI, COII, ATP8, and ND5), ATG (COIII, ND4, ND4L, and ND2), ATA (ATP6, ND3, and ND6) and TTG (ND1).
Table 2.
List of specimens of Anchonocranus oleae (Coleoptera: Curculionidae) used for DNA analyses (barcoding and sequencing of complete mitochondrial genome) and photographic imaging and deposition in the insect collection of the Iziko Museum of South Africa (Cape Town). Cultivated host—Olea europaea subsp. europaea; wild host—Olea europaea subsp. cuspidata.
Figure 3.
Mitochondrial genome organization of the Olive Seed Weevil, Anchonocranus oleae. The arrows represent the direction of the genes.
The total sequence had the high A + T content (76.29%) typically found in insects, varying from 68.18% in COI to 84.62% in ATP8, in line with previous results in the family [23] (Table 3). The complete set of PCGs had a C + G content of 29.95% across all codon positions, 31.6% at the second-codon position and 12.90% at the third-codon position. The difference in nucleotide composition resulted in a skew of G over C on the N-strand (GC-skew = 0.30) and C over G on the J-strand (GC-skew = −0.18). AT-skew showed a higher proportion of T over A on the N-strand (−0.22) and less substantially on the J-strand (−0.08).
Table 3.
Nucleotide composition of the complete mitochondrial sequence of the Olive Seed Weevil, Anchonocranus oleae. AT-skew = (A − T)/(A + T); CG-skew = (G − C)/(G + C).
Relative synonymous codon usage (RSCU) is the ratio of the observed frequency of a codon by its expected frequency under the assumption of equal codon usage [66]. RSCU values greater than 1.0 indicate that the corresponding codons are used more frequently than the expected frequency, whereas the reverse is true for RSCU values less than 1.0. The concatenated PCGs of A. oleae had all 62 sense codons, and 27 codons (44%) had a higher frequency than expected by chance (RSCU > 1), of which the most frequent was UUA (RSCU = 3.93) (Table 4). A total of 35 codons (56%) had a lower frequency than expected (RSCU < 1), of which 31 had G or C at the third position, and the least-used codon was CUG (RSCU 0.03). All high-frequency codons had A or T at the third position, and all codons with very low frequency (RSCU < 0.6) had G or C at the third position. When considering codons ending with A or T (AT3 codons) and codons ending with C or G (CG3 codons) separately in N-strand genes and in J-strand genes, it was apparent that AT3 codons were more frequent than expected and CG3 were less frequent than expected, independently of the strand (Figure 4). This result was also evident in the values of other measures for codon usage bias when considering all PCGs and PCGs on the J-strand and on the N-strand separately. The effective number of codons (ENC) is used to measure the bias of synonymous codons and varies between 20 (only one codon is used for each amino acid) and 61 (when codons are used randomly) [67]. The ENC of the total PCGS was 37.96, indicating a moderate level of codon usage bias. The codon bias index (CBI) is also a measure of the deviation from the equal use of synonymous codons. CBI values range from 0 (uniform use of synonymous codons) to 1 (only preferred codons used). The CBI of A. oleae was 0.675, indicating strong bias toward the use of a subset of optimal codons. Therefore, codon usage bias in the mitogenome of A. oleae seems to be the result of its nucleotide composition bias towards high A + T content and not of the strand (J or N) where the genes are encoded.
Table 4.
Codon usage in the mitochondrial genome of the Olive Seed Weevil, Anchonocranus oleae. Amino acids are labelled according to the IUPAC-IUB single letter codes. N—total number of occurrences in all protein-coding genes, RSCU—relative synonymous codon usage.
Figure 4.
Codon usage and relative synonymous codon usage (RSCU) in the mitogenome of Anchonocranus oleae.
All expected tRNAs were identified and annotated in the mitogenome sequence of A. oleae, except tRNAIle. This gene was also not identified in other Curculionidae species included in this study, as noted in numerous previous works [34,36,38,50,55,68,69]. The difficulty in identifying tRNAIle most likely stems from its location, as the gene has been found within a large non-coding region, either unannotated or annotated as the control region.
3.3. Phylogenetic Position of Anchonocranus oleae
The phylogenetic position of A. oleae in Curculionidae was explored by ML analysis, using 74 other selected mitogenomes available for the family on GenBank (Figure 5). The broad groups recovered were largely compatible with those of larger samples of weevil mitogenomes [23,70], as well as those recovered in a recent analysis of a large dataset of nuclear protein-coding genes [71]. Four main features were recovered: (a) the sister-group relationship of the subfamilies Dryophthorinae and Platypodinae and their basal position in the family (outside of the “higher” Curculionidae), (b) the basal position of the subfamily Bagoinae (also outside of the “higher” Curculionidae), (c) the basal division of the “higher” Curculionidae into two monophyletic groups, termed CEGH (subfamilies Cyclominae, Entiminae, Gonipterini, and Hyperinae) and CCCMS (Conoderinae, Cossoninae, Curculioninae, Molytinae, and Scolytinae) [58], and (d) in the CCCMS clade a basal division between the subfamily “Scolytinae” and the remainder of all taxa. Support for the monophyly of the remaining CCCMS taxa was also high, but most relationships among these taxa were poorly supported and could not identify meaningful clades at the current subfamily of the tribal level. Anchonocranus was included in this remainder of CCCMS taxa and clustered together with the genera Elaidobius (tribe Derelomini), Acalyptus (Acalyptini), Ancyttalia (Eugnomini), Haplonyx (Cryptoplini), Niphades (Aminyopini), and Pissodes (Pissodini), the former four currently classified in the subfamily Curculioninae but the latter two in Molytinae. The affiliation of Anchonocranus was with Elaidobius with nodal support of 78/58 in ML-PCG123, which is the only African genus of the cluster and, similar to the other taxa of Derelomini (and also most Acalyptini), associated with palms. No affiliation was revealed with the tribe Anthonomini (Anthonomus and Bradybatus). In the absence of other relevant African genera being included in the analysis, such as the Phacellopterus group and the Madagascan Lepidoops but also other seed-feeding taxa, our analysis only revealed that Anchonocranus belongs in the CCCMS clade of Curculionidae, and possibly in the subfamily Curculioninae, but its exact phylogenetic position remains unresolved and its classification as Curculioninae incertae sedis [18] is appropriate for now.
Figure 5.
Phylogenetic position of Anchonocranus oleae among 73 other species of Curculionidae, with Anoplophora glabripennis (Cerambycidae) and Crioceris duodecimpunctata (Chrysomelidae) as outgroups. The tree was constructed using maximum likelihood based on a nucleotide alignment of 12 mitochondrial protein-coding genes. Node support values: SH-aLRT (%)/ultrafast bootstrap (%); values < 95% are not shown or represented by a hyphen (-); values of 100% are represented by an asterisk (*).
3.4. Notes on Host Plants of Anchonocranus oleae
All the specimens analysed in this study were collected from fruits of the European Olive (O. europaea subsp. europaea) and African Wild Olive (O. europaea subsp. cuspidata). In our previous survey of these trees, A. oleae was found at a very low frequency compared to other insects known to be exclusively associated with fruits of O. e. europaea and O. e. cuspidata in South Africa [64]. However, we did not survey other species of Oleaceae in addition to O. europaea. Specimens of A. oleae in the South African National Collection in Pretoria with host data were also mostly collected or reared from O. e. cuspidata, except for a series of five specimens collected by co-author R. Oberprieler in 1984 on O. capensis at Michell’s Pass near Ceres in the Western Cape province. This record indicates that A. oleae may also breed in the fruits of O. capensis and perhaps other Olea species. Furthermore, the existence of other Anchonocranus species in South Africa (and possibly elsewhere) indicates that the fruits of other Olea species (such as O. exasperata and O. woodiana in South Africa) may also serve as hosts for Anchonocranus species. Extensive fieldwork is required to explore this possibility. Clarification of the natural hostplants of A. oleae stands to have implications for the biocontrol of the African Wild Olive in other countries, e.g., Australia, should the weevil be considered in this regard.
Supplementary Materials
The following supporting information can be downloaded at: https://www.mdpi.com/article/10.3390/insects13070607/s1, Table S1: Mitogenomes in phylogeny. Table S2: Best-fit evolutionary models.
Author Contributions
Conceptualization, B.v.A. and R.G.O.; methodology, B.v.A. and S.J.S.; validation, R.G.O. and E.A.; formal analysis, S.J.S. and Z.N.; investigation, E.A. and V.C.; resources, V.C.; data curation, Z.N.; writing—original draft preparation, B.v.A. and R.G.O.; writing—review and editing, S.J.S., E.A., V.C., R.G.O. and B.v.A.; supervision, B.v.A.; project administration, B.v.A.; funding acquisition, B.v.A. All authors have read and agreed to the published version of the manuscript.
Funding
This research was funded by SA Olive Association (funding number WCACF-2020), South Africa.
Institutional Review Board Statement
Not applicable.
Informed Consent Statement
Not applicable.
Data Availability Statement
DNA barcode sequences are available on GenBank (accession numbers ON504300-ON504321), as well as the complete mitochondrial genome (accession number ON859837.
Acknowledgments
The authors are grateful to Enzo Colonnelli (Rome, Italy) for the identification of several specimens of A. oleae by comparison with a syntype of A. oleae preserved in the Natural History Museum in London, United Kingdom, Muriel Knipe (Agricultural Research Council, Nietvoorbij) for assistance with sample collection, Chanté Powell (Stellenbosch University, Genetics Department) and Simon van Noort (Iziko Museums Cape Town, Collections Department) for specimen imaging, Aisha Mayekiso (Iziko Museums Cape Town) for photographs of the syntype of A. oleae housed in this museum, and especially Riaan Stals (Agricultural Research Council, Pretoria) for detailed data on the Anchonocranus specimens housed in the South African National Collection. This study was funded by SA Olive and Stellenbosch University (Staff Research Grant).
Conflicts of Interest
The authors declare no conflict of interest.
References
- Wang, X.; Walton, V.M.; Hoelmer, K.A.; Pickett, C.H.; Blanchet, A.; Straser, R.K.; Kirk, A.A.; Daane, K.M. Exploration for olive fruit fly parasitoids across Africa reveals regional distributions and dominance of closely associated parasitoids. Sci. Rep. 2021, 11, 6182. [Google Scholar] [CrossRef] [PubMed]
- Silvestri, F. Report of an expedition to Africa in search of the natural enemies of fruit flies (Trypaneidae) with descriptions, observations and biological notes. Hawaii Board Agric. For. Div. Entomol. Bull. 1914, 3, 1–146. [Google Scholar]
- Neuenschwander, P. Searching parasitoids of Dacus oleae (Gmel.) (Dipt., Tephritidae) in South Africa. Z. Für Angew. Entomol. 1982, 94, 509–522. [Google Scholar] [CrossRef]
- Bon, M.C.; Hoelmer, K.A.; Pickett, C.H.; Kirk, A.A.; He, Y.; Mahmood, R.; Daane, K.M. Populations of Bactrocera oleae (Diptera: Tephritidae) and its parasitoids in Himalayan Asia. Ann. Entomol. Soc. Am. 2016, 109, 81–91. [Google Scholar] [CrossRef] [Green Version]
- Daane, K.M.; Johnson, M.W. Olive fruit fly: Managing an ancient pest in modern times. Annu. Rev. Entomol. 2010, 55, 151–169. [Google Scholar] [CrossRef]
- Marshall, G.A.K. On a new species of Curculionidae injurious to olives in South Africa. Boll. Lab. Zool. Gen. Agrar. R. Sc. Super. D’agricoltura Portici 1912, 6, 3–4. [Google Scholar]
- Silvestri, F. Contributo alla conoscenza degli insetti dell’olivo dell’ritrea e dell’Africa meridionale. Fam. Aleyrodiae. Boll. Lab. Zool. Gen. Agrar. R. Sc. Super. d’Agricoltura Portici 1915, 9, 240–334. [Google Scholar]
- Copeland, R.; White, I.; Okumu, M.; Machera, P.; Wharton, R. Insects associated with fruits of the Oleaceae (Asteridae, Lamiales) in Kenya, with special reference to the Tephritidae (Diptera). Bish. Mus. Bull. Entomol. 2004, 12, 135–164. [Google Scholar]
- Mkize, N.; Hoelmer, K.A.; Villet, M.H. A survey of fruit-feeding insects and their parasitoids occurring on wild olives, Olea europaea ssp. cuspidata, in the Eastern Cape of South Africa. Biocontrol Sci. Technol. 2008, 18, 991–1004. [Google Scholar] [CrossRef]
- Teixeira da Costa, L.; Powell, C.; van Noort, S.; Costa, C.; Sinno, M.; Caleca, V.; Rhode, C.; Kennedy, R.J.; van Staden, M.; van Asch, B. The complete mitochondrial genome of Bactrocera biguttula (Bezzi) (Diptera: Tephritidae) and phylogenetic relationships with other Dacini. Int. J. Biol. Macromol. 2019, 126, 130–140. [Google Scholar] [CrossRef]
- Langley, J.; Cornwall, M.; Powell, C.; Costa, C.; Allsopp, E.; van Noort, S.; Guilbert, E.; van Asch, B. First report of the lace bug Neoplerochila paliatseasi (Rodrigues,1981) (Hemiptera: Tingidae) infesting cultivated olive trees in South Africa, and its complete mitochondrial sequence. Zootaxa 2020, 4722, 443–462. [Google Scholar] [CrossRef] [PubMed]
- Powell, C.; Caleca, V.; Knipe, M.; Rhode, C.; Allsopp, E.; van Asch, B. DNA-based identification of larvae offers insights into the elusive lifestyles of native olive seed wasps in South Africa. Afr. Entomol. 2020, 28, 433–446. [Google Scholar] [CrossRef]
- Hlaka, V.; Guilbert, É.; Smit, S.J.; van Noort, S.; Allsopp, E.; Langley, J.; van Asch, B. Species diversity and phylogenetic relationships of olive lace bugs (Hemiptera: Tingidae) found in South Africa. Insects 2021, 12, 830. [Google Scholar] [CrossRef]
- Caleca, V.; Giacalone, C.; Allsopp, E.; Costa, C.; Tortorici, F.; Laudonia, S.; van Asch, B.; Colonnelli, E. Wild olive seed weevil in South Africa, Anchonocranus oleae Marshall (Coleoptera: Curculionidae), a rediscovery after a century. In Proceedings of the Integrated Protection of Olive Crops IOBC-WPRS Bulletin, Bragança, Portugal, 10–12 October 2019; Volume 141, pp. 132–136. [Google Scholar]
- Klima, A. Curculionidae: Erirrhininae. In Coleopterorum Catalogus; Junk, W., Schenkling, S., Eds.; Springer: ’s-Gravenhage, The Netherlands, 1934; p. 167. [Google Scholar]
- Alonso-Zarazaga, M.A.; Lyal, C.H.C. A World Catalogue of Families and Genera of Curculionoidea (Insecta Coleoptera) (Excepting Scolytidae and Platypodidae). Entomopraxis: Barc. 1999, 34, 397–401. [Google Scholar]
- Hustache, A. Synopsis des Curculionides de Madagascar. Troisième Supplement. Bull. L’académie Malgache (NS) 1956, 33, 65–210. [Google Scholar]
- Caldara, R.; Franz, N.M.; Oberprieler, R.G. Handbook of Zoology. Arthropoda: Insecta. Coleoptera, Beetles. Volume 3: Morphology and Systematics (Phytophaga); Leschen, R.A.B., Beutel, R.G., Eds.; Walter de Gruyter: Berlin, Germany; Boston, MA, USA, 2014; pp. 589–628. [Google Scholar]
- Pullen, K.R.; Jennings, D.; Oberprieler, R.G. Annotated catalogue of Australian weevils (Coleoptera: Curculionoidea). Zootaxa 2014, 3896, 1–481. [Google Scholar] [CrossRef] [Green Version]
- Friedman, A.L.L. Blossom weevils of Israel (Curculionidae: Curculioninae: Anthonomini). Isr. J. Entomol. 2016, 46, 57–76. [Google Scholar]
- Oberprieler, R.G. New taxa of Ochyromerina from Africa, with comments on the subtribe and description of immature stages (Coleoptera: Curculionidae: Curculioninae: Tychiini). J. Afr. Zool. 1993, 107, 217–252. [Google Scholar]
- Cameron, S.L. Insect mitochondrial genomics: Implications for evolution and phylogeny. Annu. Rev. Entomol. 2014, 59, 95–117. [Google Scholar] [CrossRef] [Green Version]
- Gillett, C.P.D.T.; Crampton-Platt, A.; Timmermans, M.J.T.N.; Jordal, B.H.; Emerson, B.C.; Vogler, A.P. Bulk de novo mitogenome assembly from pooled total DNA elucidates the phylogeny of weevils (Coleoptera: Curculionoidea). Mol. Biol. Evol. 2014, 31, 2223–2237. [Google Scholar] [CrossRef] [Green Version]
- Allsopp, E.; Knipe, M.; van Asch, B.; Caleca, V. Eupelmus spermophilus Silvestri (Hymenoptera: Chalcidoidea), an indigenous olive seed wasp potentially harmful to olive growing in the Western Cape, South Africa. Afr. Entomol. 2021, 29, 180–189. [Google Scholar] [CrossRef]
- Sambrook, J.; Russell, D.W. Preparation and analysis of eucariotic genomic DNA. In Molecular Cloning: A Laboratory Manual; Cold Spring Harbor Laboratory Press: New YorK, NY, USA, 2001; ISBN 0879695773. [Google Scholar]
- Folmer, O.; Black, M.; Hoeh, W.; Lutz, R.; Vrijenhoek, R. DNA primers for amplification of mitochondrial cytochrome c oxidase subunit I from diverse metazoan invertebrates. Mol. Mar. Biol. Biotechnol. 1994, 3, 294–299. [Google Scholar] [CrossRef] [PubMed] [Green Version]
- Katoh, K.; Standley, D.M. MAFFT multiple sequence alignment software version 7: Improvements in performance and usability. Mol. Biol. Evol. 2013, 30, 772–780. [Google Scholar] [CrossRef] [Green Version]
- Kumar, S.; Stecher, G.; Tamura, K. MEGA7: Molecular Evolutionary Genetics Analysis Version 7.0 for bigger datasets. Mol. Biol. Evol. 2016, 33, 1870–1874. [Google Scholar] [CrossRef] [PubMed] [Green Version]
- Kimura, M. A simple method for estimating evolutionary rates of base substitutions through comparative studies of nucleotide sequences. J. Mol. Evol. 1980, 16, 111–120. [Google Scholar] [CrossRef]
- Bandelt, H.-J.; Forster, P.; Röhl, A. Median-joining networks for inferring intraspecific phylogenies. Mol. Biol. Evol. 1999, 16, 37–48. [Google Scholar] [CrossRef]
- Bernt, M.; Donath, A.; Jühling, F.; Externbrink, F.; Florentz, C.; Fritzsch, G.; Pütz, J.; Middendorf, M.; Stadler, P.F. MITOS: Improved de novo metazoan mitochondrial genome annotation. Mol. Phylogenet. Evol. 2013, 69, 313–319. [Google Scholar] [CrossRef]
- Laslett, D.; Canback, B. ARWEN, a program to detect tRNA genes in metazoan mitochondrial nucleotide sequences. Bioinformatics 2008, 24, 142–175. [Google Scholar] [CrossRef] [Green Version]
- Rozas, J.; Ferrer-Mata, A.; Sanchez-DelBarrio, J.C.; Guirao-Rico, S.; Librado, P.; Ramos-Onsins, S.E.; Sanchez-Gracia, A. DnaSP 6: DNA sequence polymorphism analysis of large data sets. Mol. Biol. Evol. 2017, 34, 3299–3302. [Google Scholar] [CrossRef]
- Cabrera-Brandt, M.A.; Gaitán-Espitia, J.D. Phylogenetic analysis of the complete mitogenome sequence of the raspberry weevil, Aegorhinus superciliosus (Coleoptera: Curculionidae), supports monophyly of the tribe Aterpini. Gene 2015, 571, 205–211. [Google Scholar] [CrossRef]
- Wang, B.-X.; Xu, Y.-L.; Zhuo, Z.-H.; Xu, X.-L.; Liu, J.; Qiu, J.; Fang, R.; Liu, Y.-K.; Zeng, Z.; Xiao, Q.-G. The complete mitochondrial genome of the fig weevil, Aclees cribratus (Coleoptera: Curculionidae). Mitochondrial DNA Part B 2020, 5, 2599–2600. [Google Scholar] [CrossRef]
- Nan, X.; Wei, C.; He, H. The complete mitogenome of Eucryptorrhynchus brandti (Harold) (Insecta: Coleoptera: Curculionidae). Mitochondrial DNA Part A DNA Mapp. Seq. Anal. 2014, 27, 1–2. [Google Scholar] [CrossRef]
- Fang, J.; Qian, L.; Xu, M.; Yang, X.; Wang, B.; An, Y. The complete nucleotide sequence of the mitochondrial genome of the Asian longhorn beetle, Anoplophora glabripennis (Coleoptera: Cerambycidae). Mitochondrial DNA Part A 2015, 27, 3299–3300. [Google Scholar] [CrossRef]
- Xu, Y.-D.; Guan, D.-L.; Xu, S.-Q. Characterization of the complete mitochondrial genome of the Chestnut weevil Curculio davidi (Insecta: Coleoptera: Curculionidae). Conserv. Genet. Resour. 2017, 9, 285–288. [Google Scholar] [CrossRef]
- Fu, Y.; Yu, J.; Fang, X.; Shen, M.; Fu, J.; Xiao, Y. Complete mitochondrial genome of Niphades castanea (Coleoptera: Curculionidae). Mitochondrial DNA Part B Resour. 2020, 5, 2403–2405. [Google Scholar] [CrossRef] [PubMed]
- Lai, S.; Zhang, L.; He, P.; Zhou, Q.; Wen, Y.; Dai, X.; Wang, J. The complete mitochondrial genome of hawthorn trunk borer, Platypus contaminatus (Coleoptera: Curculionidae: Platypodinae). Mitochondrial DNA Part B Resour. 2019, 4, 891–892. [Google Scholar] [CrossRef] [Green Version]
- Haran, J.; Timmermans, M.J.; Vogler, A.P. Mitogenome sequences stabilize the phylogenetics of weevils (Curculionoidea) and establish the monophyly of larval ectophagy. Mol. Phylogenet. Evol. 2013, 67, 156–166. [Google Scholar] [CrossRef]
- Xu, K.; Chen, X.; Xu, L.; Yang, W.; Wang, Y.; Li, C. The complete mitochondrial genome of a walnut weevil, Alcidodes juglans Chao (Coleoptera: Curculionidae). Mitochondrial DNA Part B Resour. 2018, 4, 27–28. [Google Scholar] [CrossRef] [Green Version]
- Xiang, D.; Zhuoga, D.; Zhen, W.; Zang, J. Complete mitochondrial genome analysis of Leptomias sp. (Coleoptera, Curculionidae) from Southeast Tibet of China. Mitochondrial DNA Part B Resour. 2020, 5, 3009–3010. [Google Scholar] [CrossRef]
- Zhang, L.; Wang, J.; Yang, X.-Z.; Li, X.-P.; Feng, R.-Q.; Yuan, M.-L. Mitochondrial genome of Sitona callosus (Coleoptera: Curculionidae) and phylogenetic analysis within Entiminae. Mitochondrial DNA Part B Resour 2017, 2, 538–539. [Google Scholar] [CrossRef] [Green Version]
- van de Vossenberg, B.T.L.H.; Warbroek, T.; Ingerson-Mahar, J.; Waalwijk, C.; van der Gouw, L.P.; Eichinger, B.; Loomans, A.J.M. Tracking outbreak populations of the pepper weevil Anthonomus eugenii (Coleoptera; Curculionidae) using complete mitochondrial genomes. PLoS ONE 2019, 14, e0221182. [Google Scholar] [CrossRef] [PubMed] [Green Version]
- Zhang, F.; Hong, B.; Chen, Z.-J.; Wang, Y.-Z.; Li, Y.-M.; Zhang, S.-L. The complete mitochondrial genome of Scythropus yasumatsui (Coleoptera: Curculionidae). Mitochondrial DNA Part B Resour. 2017, 2, 718–719. [Google Scholar] [CrossRef] [PubMed]
- Zhang, Z.; Bi, G.; Liu, G.; Du, Q.; Zhao, E.; Yang, J.; Shang, E. Complete mitochondrial genome of Rhynchophorus ferrugineus. Mitochondrial DNA Part A DNA Mapp. Seq. Anal. 2015, 28, 208–209. [Google Scholar] [CrossRef]
- Chen, S.-C.; Jiang, H.-Y.; Shang, J.; Hu, X.; Wang, X.-Q. The complete mitochondrial genome of the tea weevil, Myllocerinus aurolineatus (Coleoptera: Curculionidae). Mitochondrial DNA Part B Resour. 2020, 5, 2559–2560. [Google Scholar] [CrossRef] [PubMed]
- Zhang, L.; Wen, Y.; Lai, S.; He, P.; Li, T.; Zhou, Q.; Wang, J. The complete mitochondrial genome of Scolytus schevyrewi Semenov (Coleoptera: Curculionidae). Mitochondrial DNA Part B Resour. 2020, 5, 1841–1842. [Google Scholar] [CrossRef] [Green Version]
- Zhang, H.; Zhang, S.; Zhang, Y.; Zhang, L.; Li, D.; He, L.; Luan, F. Mitochondrial sequence polymorphism in Chinese populations of Hylobitelus xiaoi (Coleoptera: Curculionidae). Appl. Èntomol. Zool. 2017, 52, 247–253. [Google Scholar] [CrossRef]
- Apriyanto, A.; Tambunan, V.B. The complete mitochondrial genome of oil palm pollinating weevil, Elaeidobius kamerunicus Faust. (Coleoptera: Curculionidae). Mitochondrial DNA Part B Resour. 2020, 5, 3432–3434. [Google Scholar] [CrossRef]
- Stewart, J.B.; Beckenbach, A.T. Phylogenetic and genomic analysis of the complete mitochondrial DNA sequence of the spotted asparagus beetle Crioceris duodecimpunctata. Mol. Phylogenet. Evol. 2003, 26, 513–526. [Google Scholar] [CrossRef]
- Narakusumo, R.P.; Riedel, A.; Pons, J. Mitochondrial genomes of twelve species of hyperdiverse Trigonopterus weevils. PeerJ 2020, 8, e10017. [Google Scholar] [CrossRef]
- Andújar, C.; Arribas, P.; Motyka, M.; Bocek, M.; Bocak, L.; Linard, B.; Vogler, A.P. New mitochondrial genomes of 39 soil dwelling Coleoptera from metagenome sequencing. Mitochondrial DNA Part B Resour. 2019, 4, 2447–2450. [Google Scholar] [CrossRef] [Green Version]
- Song, H.; Sheffield, N.C.; Cameron, S.L.; Miller, K.B.; Whiting, M.F. When phylogenetic assumptions are violated: Base compositional heterogeneity and among-site rate variation in beetle mitochondrial phylogenomics. Syst. Èntomol. 2010, 35, 429–448. [Google Scholar] [CrossRef]
- Ojo, J.A.; Valero, M.C.; Sun, W.; Coates, B.S.; Omoloye, A.A.; Pittendrigh, B.R. Comparison of full mitochondrial genomes for the rice weevil, Sitophilus oryzae and the maize weevil, Sitophilus zeamais (Coleoptera: Curculionidae). Agri Gene 2016, 2, 29–37. [Google Scholar] [CrossRef]
- Wang, B.-X.; Zhuo, Z.-H.; Fang, R.; Yang, H.; Zhang, D.-J.; Zhang, B.-L.; Sui, L.-Y.; Ma, W.-J.; Yang, M.-F.; Yang, W. Complete mitochondrial genome of the olive weevil, Dyscerus cribripennis (Coleoptera: Curculionidae). Mitochondrial DNA Part B Resour. 2021, 6, 43–44. [Google Scholar] [CrossRef] [PubMed]
- Gunter, N.L.; Oberprieler, R.G.; Cameron, S.L. Molecular phylogenetics of Australian weevils (Coleoptera: Curculionoidea): Exploring relationships in a hyperdiverse lineage through comparison of independent analyses. Austral Èntomol. 2015, 55, 217–233. [Google Scholar] [CrossRef]
- Minh, B.Q.; Schmidt, H.A.; Chernomor, O.; Schrempf, D.; Woodhams, M.D.; von Haeseler, A.; Lanfear, R.; Teeling, E. IQ-TREE 2: New models and efficient methods for phylogenetic inference in the genomic era. Mol. Biol. Evol. 2020, 37, 1530–1534. [Google Scholar] [CrossRef] [Green Version]
- Kalyaanamoorthy, S.; Minh, B.Q.; Wong, T.K.F.; Von Haeseler, A.; Jermiin, L.S. ModelFinder: Fast model selection for accurate phylogenetic estimates. Nat. Methods 2017, 14, 587–589. [Google Scholar] [CrossRef] [Green Version]
- Chernomor, O.; Von Haeseler, A.; Minh, B.Q. Terrace aware data structure for phylogenomic inference from supermatrices. Syst. Biol. 2016, 65, 997–1008. [Google Scholar] [CrossRef] [Green Version]
- Hoang, D.T.; Chernomor, O.; Von Haeseler, A.; Minh, B.Q.; Vinh, L.S. UFBoot2: Improving the Ultrafast Bootstrap Approximation. Mol. Biol. Evol. 2018, 35, 518–522. [Google Scholar] [CrossRef]
- Guindon, S.; Dufayard, J.-F.; Lefort, V.; Anisimova, M.; Hordijk, W.; Gascuel, O. New Algorithms and methods to estimate maximum-likelihood phylogenies: Assessing the performance of PhyML 3.0. Syst. Biol. 2010, 59, 307–321. [Google Scholar] [CrossRef] [Green Version]
- Powell, C.; Caleca, V.; Sinno, M.; van Staden, M.; van Noort, S.; Rhode, C.; Allsopp, E.; van Asch, B. Barcoding of parasitoid wasps (Braconidae and Chalcidoidea) associated with wild and cultivated olives in the Western Cape of South Africa. Genome 2019, 62, 183–199. [Google Scholar] [CrossRef] [Green Version]
- Boore, J.L. Animal mitochondrial genomes. Nucleic Acids Res. 1999, 27, 1767–1780. [Google Scholar] [CrossRef] [PubMed] [Green Version]
- Sharp, P.M.; Li, W.-H. An evolutionary perspective on synonymous codon usage in unicellular organisms. J. Mol. Evol. 1986, 24, 28–38. [Google Scholar] [CrossRef] [PubMed]
- Wright, F. The ‘effective number of codons’ used in a gene. Gene 1990, 87, 23–29. [Google Scholar] [CrossRef]
- Yang, W.-J.; Yang, D.-X.; Xu, K.-K.; Cao, Y.; Meng, Y.-L.; Wu, Y.; Li, G.-Y.; Zhang, G.-Z.; Wang, Y.-W.; Li, C. Complete mitochondrial genome of the bamboo snout beetle, Cyrotrachelus buqueti (Coleoptera: Curculionidae). Mitochondrial DNA Part B Resour. 2018, 3, 88–89. [Google Scholar] [CrossRef] [PubMed] [Green Version]
- Liu, Z.-K.; Gao, P.; Ashraf, M.A.; Wen, J.-B. The complete mitochondrial genomes of two weevils, Eucryptorrhynchus chinensis and E. brandti: Conserved genome arrangement in Curculionidae and deficiency of tRNA-Ile gene. Open Life Sci. 2016, 11, 458–469. [Google Scholar] [CrossRef]
- Song, N.; Li, X.; Yin, X.; Li, X.; Yin, S.; Yang, M. The mitochondrial genome of Apion squamigerum (Coleoptera, Curculionoidea, Brentidae) and the phylogenetic implications. PeerJ 2020, 8, e8386. [Google Scholar] [CrossRef]
- Shin, S.; Clarke, D.J.; Lemmon, A.R.; Lemmon, E.M.; Aitken, A.L.; Haddad, S.; Farrell, B.D.; Marvaldi, A.E.; Oberprieler, R.G.; McKenna, D.D. Phylogenomic data yield new and robust insights into the phylogeny and evolution of weevils. Mol. Biol. Evol. 2017, 35, 823–836. [Google Scholar] [CrossRef]
Publisher’s Note: MDPI stays neutral with regard to jurisdictional claims in published maps and institutional affiliations. |
© 2022 by the authors. Licensee MDPI, Basel, Switzerland. This article is an open access article distributed under the terms and conditions of the Creative Commons Attribution (CC BY) license (https://creativecommons.org/licenses/by/4.0/).




