Silencing of dre4 Contributes to Mortality of Phyllotreta striolata
Abstract
Simple Summary
Abstract
1. Introduction
2. Materials and Methods
2.1. Insect Collection and Rearing
2.2. RNA Isolation, cDNA Synthesis, and Psdre4 Cloning
2.3. Alignment and Phylogenetic Analysis
2.4. Preparation of the dsRNA
2.5. Administration of dsRNA by Microinjection
2.6. Administration of dsRNA by Oral Delivery
2.7. Reverse Transcriptase Real-Time Quantitative PCR (RT-qPCR) Analysis
2.8. Transcriptome Analysis after Silencing of Psdre4
3. Results
3.1. Cloning and Phylogenetic Analyses of Psdre4
3.2. Effect of Silencing Psdre4 on P. striolata Adults by Microinjections
3.3. Silencing Effect of Psdre4 in P. striolata Adults through Oral Delivery
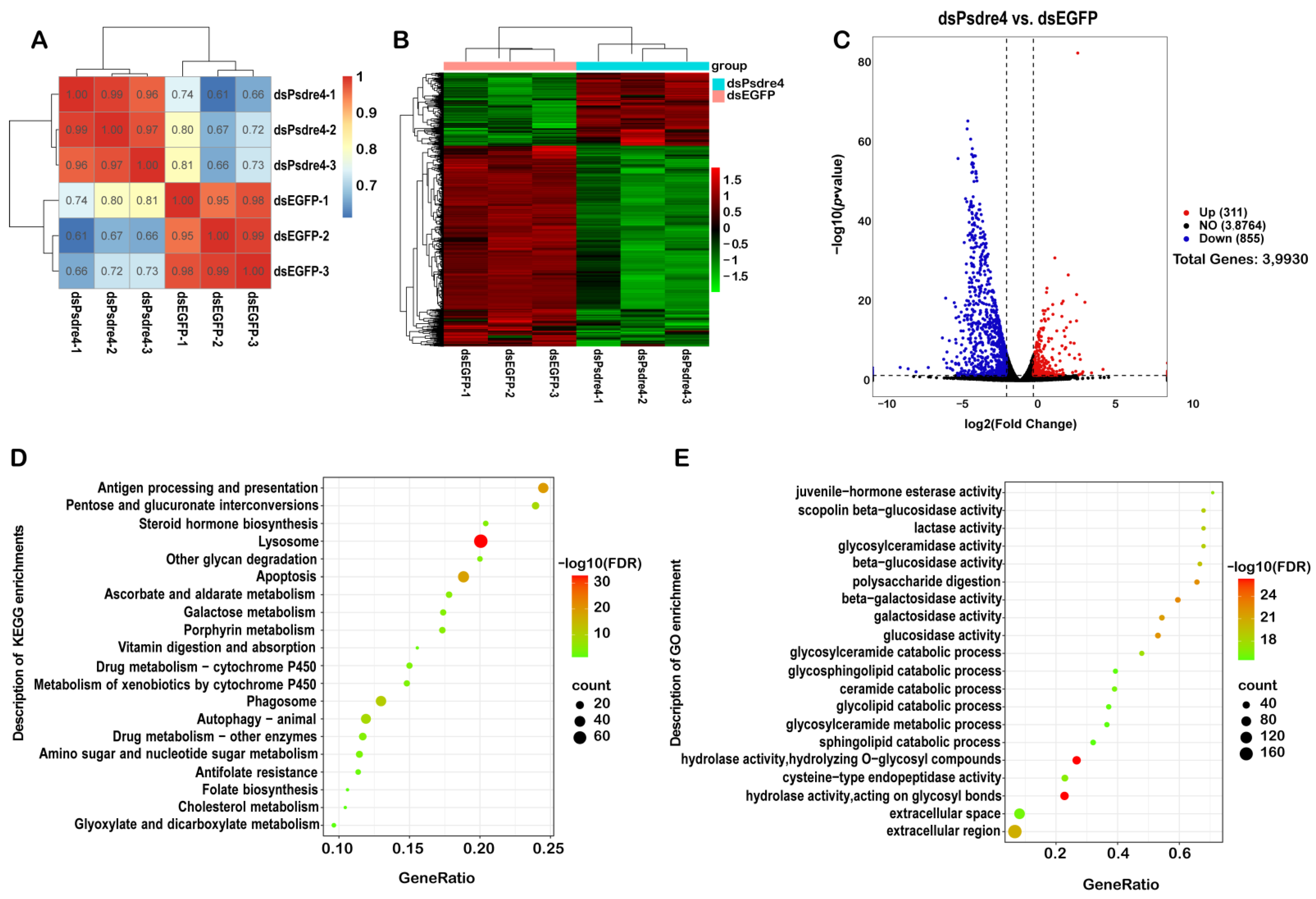
3.4. Comparative Transcriptome Analysis
4. Discussion
5. Conclusions
Supplementary Materials
Author Contributions
Funding
Data Availability Statement
Conflicts of Interest
References
- Andersen, C.L.; Hazzard, R.; van Driesche, R.; Mangan, F.X. Alternative management tactics for control of Phyllotreta cruciferae and Phyllotreta striolata (Coleoptera: Chrysomelidae) on Brassica rapa in Massachusetts. J. Econ. Entomol. 2006, 99, 803–810. [Google Scholar] [CrossRef] [PubMed]
- Zhao, Y.Y.; Yang, G.; Wang-Pruski, G.; You, M.S. Phyllotreta striolata (Coleoptera: Chrysomelidae): Arginine kinase cloning and RNAi-based pest control. Eur. J. Entomol. 2008, 105, 815–822. [Google Scholar] [CrossRef]
- Brockman, R.; Kuesel, R.; Archer, K.; O’Hearn, K.; Wilson, N.; Scott, D.; Williams, M.; Bessin, R.; Gonthier, D. The Impact of Plant Essential Oils and Fine Mesh Row Covers on Flea Beetle (Chrysomelidae) Management in Brassicaceous Greens Production. Insects 2020, 11, 714. [Google Scholar] [CrossRef] [PubMed]
- Shen, G.M.; Ou, S.Y.; He, C.; Liu, J.; He, L. Full length sequencing reveals novel transcripts of detoxification genes along with related alternative splicing events and lncRNAs in Phyllotreta striolata. PLoS ONE 2021, 16, e0248749. [Google Scholar] [CrossRef] [PubMed]
- Nagalingam, T.; Costamagna, A.C. Two methods for rearing the striped flea beetle Phyllotreta striolata (Coleoptera: Chrysomelidae) under laboratory conditions. Can. Entomol. 2019, 151, 677–683. [Google Scholar] [CrossRef]
- Feng, H.; Huang, Y.; Hsu, J. Insecticide susceptibility of cabbage flea beetle (Phyllotreta striolata (Fab.)) in Taiwan. Plant Prot. Bull. 2000, 42, 67–72. [Google Scholar]
- Zhao, Y.Y.; Liu, F.; Yang, G.; You, M.S. PsOr1, a potential target for RNA interference-based pest management. Insect Mol. Biol. 2011, 20, 97–104. [Google Scholar] [CrossRef]
- Siddiqui, H.A.; Asif, M.; Asad, S.; Naqvi, R.Z.; Ajaz, S.; Umer, N.; Anjum, N.; Rouf, I.; Sarwar, M.; Arshad, M.; et al. Development and evaluation of double gene transgenic cotton lines expressing Cry toxins for protection against chewing insect pests. Sci. Rep. 2019, 9, 11774. [Google Scholar] [CrossRef]
- Zhu, K.Y.; Palli, S.R. Mechanisms, applications, and challenges of insect RNA interference. ACS Appl. Mater. Interfaces 2020, 65, 293–311. [Google Scholar] [CrossRef]
- Nitnavare, R.B.; Bhattacharya, J.; Singh, S.; Kour, A.; Hawkesford, M.J.; Arora, N. Next generation dsRNA-based insect control: Success so far and challenges. Front. Plant. Sci. 2021, 12, 673576. [Google Scholar] [CrossRef]
- Baum, J.A.; Bogaert, T.; Clinton, W.; Heck, G.R.; Feldmann, P.; Ilagan, O.; Johnson, S.; Plaetinck, G.; Munyikwa, T.; Pleau, M. Control of coleopteran insect pests through RNA interference. Nat. Biotechnol. 2007, 25, 1322–1326. [Google Scholar] [CrossRef]
- Mao, Y.-B.; Cai, W.-J.; Wang, J.-W.; Hong, G.-J.; Tao, X.-Y.; Wang, L.-J.; Huang, Y.-P.; Chen, X.-Y. Silencing a cotton bollworm P450 monooxygenase gene by plant-mediated RNAi impairs larval tolerance of gossypol. Nat. Biotechnol. 2007, 25, 1307–1313. [Google Scholar] [CrossRef]
- Bolognesi, R.; Ramaseshadri, P.; Anderson, J.; Bachman, P.; Clinton, W.; Flannagan, R.; Ilagan, O.; Lawrence, C.; Levine, S.; Moar, W.; et al. Characterizing the mechanism of action of double-stranded RNA activity against Western Corn Rootworm (Diabrotica virgifera virgifera LeConte). PLoS ONE 2012, 7, e47534. [Google Scholar] [CrossRef]
- Niu, X.P.; Kassa, A.; Hu, X.; Robeson, J.; McMahon, M.; Richtman, N.M.; Steimel, J.P.; Kernodle, B.M.; Crane, V.C.; Sandahl, G.; et al. Control of Western Corn Rootworm (Diabrotica virgifera virgifera) reproduction through plant-mediated RNA interference. Sci. Rep. 2017, 7, 12591. [Google Scholar] [CrossRef]
- Mishra, S.; Dee, J.; Moar, W.; Dufner-Beattie, J.; Baum, J.; Dias, N.P.; Alyokhin, A.; Buzza, A.; Rondon, S.I.; Clough, M.; et al. Selection for high levels of resistance to double-stranded RNA (dsRNA) in Colorado potato beetle (Leptinotarsa decemlineata Say) using non-transgenic foliar delivery. Sci. Rep. 2021, 11, 6523. [Google Scholar] [CrossRef]
- Chikami, Y.; Kawaguchi, H.; Suzuki, T.; Yoshioka, H.; Sato, Y.; Yaginuma, T.; Niimi, T. Oral RNAi of diap1 results in rapid reduction of damage to potatoes in Henosepilachna vigintioctopunctata. J. Pest Sci. 2021, 94, 505–515. [Google Scholar] [CrossRef]
- Guo, W.; Lü, J.; Guo, M.; Chen, S.; Qiu, B.; Sang, W.; Yang, C.; Zhang, Y.; Pan, H. De novo transcriptome analysis reveals abundant gonad-specific genes in the ovary and testis of Henosepilachna vigintioctopunctata. Int. J. Mol. Sci. 2019, 20, 4084. [Google Scholar] [CrossRef]
- Ullah, F.; Gul, H.; Tariq, K.; Hafeez, M.; Desneux, N.; Gao, X.; Song, D. RNA interference-mediated silencing of ecdysone receptor (EcR) gene causes lethal and sublethal effects on melon aphid, Aphis gossypii. Entomol. Gen. 2022, 42, 791–797. [Google Scholar] [CrossRef]
- Tariq, K.; Ali, A.; Davies, T.; Naz, E.; Naz, L.; Sohail, S.; Hou, M.; Ullah, F. RNA interference-mediated knockdown of voltage-gated sodium channel (MpNav) gene causes mortality in peach-potato aphid, Myzus persicae. Sci. Rep. 2019, 9, 1–8. [Google Scholar] [CrossRef]
- Taning, C.N.; Arpaia, S.; Christiaens, O.; Dietz-Pfeilstetter, A.; Jones, H.; Mezzetti, B.; Sabbadini, S.; Sorteberg, H.G.; Sweet, J.; Ventura, V. RNA-based biocontrol compounds: Current status and perspectives to reach the market. Pest Manag. Sci. 2020, 76, 841–845. [Google Scholar] [CrossRef]
- Head, G.P.; Carroll, M.W.; Evans, S.P.; Rule, D.M.; Willse, A.R.; Clark, T.L.; Storer, N.P.; Flannagan, R.D.; Samuel, L.W.; Meinke, L.J. Evaluation of SmartStax and SmartStax PRO maize against western corn rootworm and northern corn rootworm: Efficacy and resistance management. Pest Manag. Sci. 2017, 73, 1883–1899. [Google Scholar] [CrossRef] [PubMed]
- Shukla, J.N.; Kalsi, M.; Sethi, A.; Narva, K.E.; Fishilevich, E.; Singh, S.; Mogilicherla, K.; Palli, S.R. Reduced stability and intracellular transport of dsRNA contribute to poor RNAi response in lepidopteran insects. RNA Biol. 2016, 13, 656–669. [Google Scholar] [CrossRef] [PubMed]
- Singh, I.K.; Singh, S.; Mogilicherla, K.; Shukla, J.N.; Palli, S.R. Comparative analysis of double-stranded RNA degradation and processing in insects. Sci. Rep. 2017, 7, 17059. [Google Scholar] [CrossRef] [PubMed]
- Rego-Machado, C.M.; Nakasu, E.Y.T.; Silva, J.M.F.; Lucinda, N.; Nagata, T.; Inoue-Nagata, A.K. siRNA biogenesis and advances in topically applied dsRNA for controlling virus infections in tomato plants. Sci. Rep. 2020, 10, 22277. [Google Scholar] [CrossRef] [PubMed]
- Gurova, K.; Chang, H.W.; Valieva, M.E.; Sandlesh, P.; Studitsky, V.M. Structure and function of the histone chaperone FACT—Resolving FACTual issues. Biochim. Biophys. Acta Gene Regulat. Mech. 2018, 1861, 892–904. [Google Scholar] [CrossRef]
- Yang, L.; Wang, X.; Jiao, X.; Tian, B.; Zhang, M.; Zhou, C.; Wang, R.; Chen, H.; Wang, B.; Li, J. Suppressor of Ty 16 promotes lung cancer malignancy and is negatively regulated by miR-1227-5p. Cancer Sci. 2020, 111, 4075–4087. [Google Scholar] [CrossRef]
- Shen, Z.; Formosa, T.; Tantin, D. FACT inhibition blocks induction but not maintenance of pluripotency. Stem Cells Dev. 2018, 27, 1693–1701. [Google Scholar] [CrossRef]
- Stevens, J.R.; O’Donnell, A.F.; Perry, T.E.; Benjamin, J.J.R.; Barnes, C.A.; Johnston, G.C.; Singer, R.A. FACT, the Bur kinase pathway, and the histone co-repressor HirC have overlapping nucleosome-related roles in yeast transcription elongation. PLoS ONE 2011, 6, e25644. [Google Scholar] [CrossRef][Green Version]
- Formosa, T.; Eriksson, P.; Wittmeyer, J.; Ginn, J.; Yu, Y.X.; Stillman, D.J. Spt16-Pob3 and the HMG protein Nhp6 combine to form the nucleosome-binding factor SPN. Embo J. 2001, 20, 3506–3517. [Google Scholar] [CrossRef]
- Knorr, E.; Fishilevich, E.; Tenbusch, L.; Frey, M.L.F.; Rangasamy, M.; Billion, A.; Worden, S.E.; Gandra, P.; Arora, K.; Lo, W.; et al. Gene silencing in Tribolium castaneum as a tool for the targeted identification of candidate RNAi targets in crop pests. Sci. Rep. 2018, 8, 2061. [Google Scholar] [CrossRef]
- Peng, Y.; Wang, K.; Chen, J.; Wang, J.; Zhang, H.; Ze, L.; Zhu, G.; Zhao, C.; Xiao, H.; Han, Z. Identification of a double-stranded RNA-degrading nuclease influencing both ingestion and injection RNA interference efficiency in the red flour beetle Tribolium castaneum. Insect Biochem. Mol. Biol. 2020, 125, 103440. [Google Scholar] [CrossRef]
- Wu, Z.; Bin, S.; He, H.; Wang, Z.; Li, M.; Lin, J. Differential expression analysis of chemoreception genes in the striped flea beetle Phyllotreta striolata using a transcriptomic approach. PLoS ONE 2016, 11, e0153067. [Google Scholar] [CrossRef]
- Christiaens, O.; Prentice, K.; Pertry, I.; Ghislain, M.; Bailey, A.; Niblett, C.; Gheysen, G.; Smagghe, G. RNA interference: A promising biopesticide strategy against the African Sweetpotato Weevil Cylas brunneus. Sci. Rep. 2016, 6, 1–11. [Google Scholar] [CrossRef]
- Rangasamy, M.; Siegfried, B.D. Validation of RNA interference in western corn rootworm Diabrotica virgifera virgifera LeConte (Coleoptera: Chrysomelidae) adults. Pest Manag. Sci. 2012, 68, 587–591. [Google Scholar] [CrossRef]
- Khajuria, C.; Vélez, A.M.; Rangasamy, M.; Wang, H.; Fishilevich, E.; Frey, M.L.; Carneiro, N.P.; Gandra, P.; Narva, K.E.; Siegfried, B.D. Parental RNA interference of genes involved in embryonic development of the western corn rootworm, Diabrotica virgifera virgifera LeConte. Insect Biochem. Mol. Biol. 2015, 63, 54–62. [Google Scholar] [CrossRef]
- Joga, M.R.; Zotti, M.J.; Smagghe, G.; Christiaens, O. RNAi efficiency, systemic properties, and novel delivery methods for pest insect control: What we know so far. Front. Physiol. 2016, 7, 553. [Google Scholar] [CrossRef]
- Cooper, A.M.; Silver, K.; Zhang, J.; Park, Y.; Zhu, K.Y. Molecular mechanisms influencing efficiency of RNA interference in insects. Pest Manag. Sci. 2019, 75, 18–28. [Google Scholar] [CrossRef]
- He, B.C.; Chu, Y.; Yin, M.Z.; Mullen, K.; An, C.J.; Shen, J. Fluorescent nanoparticle delivered dsRNA toward genetic control of insect pests. Adv. Mater. 2013, 25, 4580–4584. [Google Scholar] [CrossRef]
- Shen, D.X.; Zhou, F.; Xu, Z.J.; He, B.C.; Li, M.; Shen, J.; Yin, M.Z.; An, C.J. Systemically interfering with immune response by a fluorescent cationic dendrimer delivered gene suppression. J. Mater. Chem. B 2014, 2, 4653–4659. [Google Scholar] [CrossRef]
- Lu, Y.J.; Zheng, Y.; You, S.S.; Wang, F.; Gao, Z.; Shen, J.; Yang, W.T.; Yin, M.Z. Bifunctional magnetic-fluorescent nanoparticles: Synthesis, characterization, and cell Imaging. ACS Appl. Mater. Interfaces 2015, 7, 5226–5232. [Google Scholar] [CrossRef]
- Yan, S.; Qian, J.; Cai, C.; Ma, Z.; Li, J.; Yin, M.; Ren, B.; Shen, J. Spray method application of transdermal dsRNA delivery system for efficient gene silencing and pest control on soybean aphid Aphis glycines. J. Pest Sci. 2020, 93, 449–459. [Google Scholar] [CrossRef]
- Garcia, H.; Fleyshman, D.; Kolesnikova, K.; Safina, A.; Commane, M.; Paszkiewicz, G.; Omelian, A.; Morrison, C.; Gurova, K. Expression of FACT in mammalian tissues suggests its role in maintaining of undifferentiated state of cells. Oncotarget 2011, 2, 783–796. [Google Scholar] [CrossRef] [PubMed]
- Kontogiannatos, D.; Swevers, L.; Maenaka, K.; Park, E.Y.; Iatrou, K.; Kourti, A. Functional characterization of a juvenile hormone esterase related gene in the moth Sesamia nonagrioides through RNA interference. PLoS ONE 2013, 8, e73834. [Google Scholar] [CrossRef] [PubMed]
- Lei, Y.; Wang, S.; Ren, B.; Wang, J.; Chen, J.; Lu, J.; Zhan, S.; Fu, Y.; Huang, L.; Tan, J. CHOP favors endoplasmic reticulum stress-induced apoptosis in hepatocellular carcinoma cells via inhibition of autophagy. PLoS ONE 2017, 12, e0183680. [Google Scholar] [CrossRef] [PubMed]
- He, C.; Liang, J.J.; Liu, S.N.; Wang, S.L.; Wu, Q.J.; Xie, W.; Zhang, Y.J. Changes in the expression of four ABC transporter genes in response to imidacloprid in Bemisia tabaci Q (Hemiptera: Aleyrodidae). Pestic. Biochem. Phys. 2019, 153, 136–143. [Google Scholar] [CrossRef]
- Guo, Z.; Kang, S.; Zhu, X.; Xia, J.; Wu, Q.; Wang, S.; Xie, W.; Zhang, Y. The novel ABC transporter ABCH1 is a potential target for RNAi-based insect pest control and resistance management. Sci. Rep. 2015, 5, 1–14. [Google Scholar] [CrossRef]
- Rebijith, K.; Asokan, R.; Ranjitha, H.; Rajendra Prasad, B.; Krishna, V.; Krishna Kumar, N. Diet-delivered dsRNAs for juvenile hormone-binding protein and vacuolar ATPase-H implied their potential in the management of the melon aphid (Hemiptera: Aphididae). Environ. Entomol. 2016, 45, 268–275. [Google Scholar] [CrossRef]
- Wang, Z.H.; Liu, N.C.; Liu, K.; Zhou, G.; Gan, J.J.; Wang, Z.Z.; Shi, T.G.; He, W.; Wang, L.T.; Guo, T.; et al. Autophagy mediated CoCrMo particle-induced peri-implant osteolysis by promoting osteoblast apoptosis. Autophagy 2015, 11, 2358–2369. [Google Scholar] [CrossRef]
- Liu, X.; Li, S.Q.; Peng, W.Z.; Feng, S.S.; Feng, J.X.; Mahboob, S.; Al-Ghanim, K.A.; Xu, P. Genome-wide identification, characterization and phylogenetic analysis of ATP-Binding Cassette (ABC) transporter genes in Common Carp (Cyprinus carpio). PLoS ONE 2016, 11, e0153246. [Google Scholar] [CrossRef]
- Parikh, S.J.; Evans, C.M.; Obi, J.O.; Zhang, Q.; Maekawa, K.; Glass, K.C.; Shah, M.B. Structure of cytochrome P450 2C9* 2 in complex with losartan: Insights into the effect of genetic polymorphism. Mol. Pharmacol. 2020, 98, 529–539. [Google Scholar] [CrossRef]
- Shi, R.; Panthee, D.R. Transcriptome-Based Analysis of Tomato Genotypes Resistant to Bacterial Spot (Xanthomonas perforans) Race T4. Int. J. Mol. Sci. 2020, 21, 4070. [Google Scholar] [CrossRef]
- Du, F.; Ti, N.E.Z.Y.Y.L.M.; Hu, Q.X.; Zou, Y.J.; Ye, D.; Zhang, H.J. A comparative transcriptome analysis reveals physiological maturation properties of mycelia in Pleurotus tuoliensis. Genes 2019, 10, 703. [Google Scholar] [CrossRef]





| Purpose | Gene | Forward Primer Sequence | Reverse Primer Sequence |
|---|---|---|---|
| Full-length ORF PCR | Psdre4 | CGACTTCTTGTAATGGTGGT | GAGTAACAGTAACAACGCAT |
| dsRNA synthesis | Psdre4 | TAATACGACTCACTATAGGGAGACCATACAAGAGGAGTTGCTGAAGAA | TAATACGACTCACTATAGGGAGATTCTCTTCTGTGCTGTGTTCT |
| EGFP | TAATACGACTCACTATAGGGAAGTTCAGCGTGTCCGGC | TAATACGACTCACTATAGGGCACCTTGATGCCGTTCTTC | |
| qRT-PCR | Psdre4 | CACGATAGAGACGATTTG | GGTTGGCTGTAGTAATAC |
| PsACT1 | TGTCCCACACTGTACCCATC | CGTGGCCATTTCCTGTTCAA |
| ID | Gene Name | Fold Change (dsPsdre4/dsEGFP) | p-Value | padj |
|---|---|---|---|---|
| TRINITY_DN5071_c0_g1 | ATP-dependent translocase ABCB1 | 0.166 | 6.37548 × 10−35 | 3.22 × 10−32 |
| TRINITY_DN495_c0_g1 | ATP-binding cassette sub-family C member 4 | 0.390 | 7.31589 × 10−12 | 7.62724 × 10−10 |
| TRINITY_DN5071_c0_g1 | ATP-dependent translocase | 0.166 | 6.37548 × 10−35 | 3.22244 × 10−32 |
| TRINITY_DN5231_c0_g1 | V-type proton ATPase subunit G | 0.450 | 3.36152 × 10−9 | 2.6632 × 10−7 |
| TRINITY_DN5528_c0_g1 | V-type proton ATPase catalytic subunit A | 0.340 | 1.2124 × 10−15 | 1.7733 × 10−13 |
| TRINITY_DN7561_c0_g1 | V-type proton ATPase subunit H | 0.454 | 3.50111 × 10−9 | 2.76283 × 10−7 |
| TRINITY_DN1747_c2_g1 | V-type proton ATPase 16 kDa proteolipid subunit | 0.428 | 1.39512 × 10−10 | 1.29552 × 10−8 |
| TRINITY_DN3943_c0_g1 | Cytochrome P450 4C1 | 0.410 | 2.34671 × 10−8 | 1.69447 × 10−6 |
| TRINITY_DN9443_c0_g1 | Probable cytochrome P450 4d14 | 0.163 | 2.37721 × 10−36 | 1.33693 × 10−33 |
| TRINITY_DN9990_c0_g1 | Probable cytochrome P450 6a14 | 0.068 | 5.18681 × 10−66 | 1.03555 × 10−61 |
| TRINITY_DN2946_c0_g1 | Growth arrest and DNA damage-inducible protein | 3.704 | 2.79063 × 10−18 | 5.13501 × 10−16 |
| TRINITY_DN3124_c0_g1 | Juvenile hormone esterase | 0.036 | 2.73178 × 10−19 | 5.29514 × 10−17 |
| TRINITY_DN9349_c0_g1 | dre4 (FACT complex subunit spt16) | 0.206 | 5.36373 × 10−25 | 1.54082 × 10−22 |
Publisher’s Note: MDPI stays neutral with regard to jurisdictional claims in published maps and institutional affiliations. |
© 2022 by the authors. Licensee MDPI, Basel, Switzerland. This article is an open access article distributed under the terms and conditions of the Creative Commons Attribution (CC BY) license (https://creativecommons.org/licenses/by/4.0/).
Share and Cite
Chen, D.; Yan, R.; Xu, Z.; Qian, J.; Yu, Y.; Zhu, S.; Wu, H.; Zhu, G.; Chen, M. Silencing of dre4 Contributes to Mortality of Phyllotreta striolata. Insects 2022, 13, 1072. https://doi.org/10.3390/insects13111072
Chen D, Yan R, Xu Z, Qian J, Yu Y, Zhu S, Wu H, Zhu G, Chen M. Silencing of dre4 Contributes to Mortality of Phyllotreta striolata. Insects. 2022; 13(11):1072. https://doi.org/10.3390/insects13111072
Chicago/Turabian StyleChen, Dongping, Ru Yan, Zhanyi Xu, Jiali Qian, Yinfang Yu, Shunshun Zhu, Huiming Wu, Guonian Zhu, and Mengli Chen. 2022. "Silencing of dre4 Contributes to Mortality of Phyllotreta striolata" Insects 13, no. 11: 1072. https://doi.org/10.3390/insects13111072
APA StyleChen, D., Yan, R., Xu, Z., Qian, J., Yu, Y., Zhu, S., Wu, H., Zhu, G., & Chen, M. (2022). Silencing of dre4 Contributes to Mortality of Phyllotreta striolata. Insects, 13(11), 1072. https://doi.org/10.3390/insects13111072
