Function of Polyamines in Regulating Cell Cycle Progression of Cultured Silkworm Cells
Abstract
:Simple Summary
Abstract
1. Introduction
2. Materials and Methods
2.1. Cell Culture
2.2. Identification of Polyamine Pathway Genes in Silkworm
2.3. Plasmids
2.4. EdU Staining
2.5. Polyamine Measurements
2.6. Quantitative Real-Time PCR Analysis
2.7. Subcellular Localization Assay
2.8. Flow Cytometry Analysis
2.9. Statistical Analysis
3. Results
3.1. Identification and Expression Profiles of Polyamine Pathway Genes in Silkworm
3.2. Subcellular Localizations of Polyamine Pathway Genes in Cultured Silkworm Cells
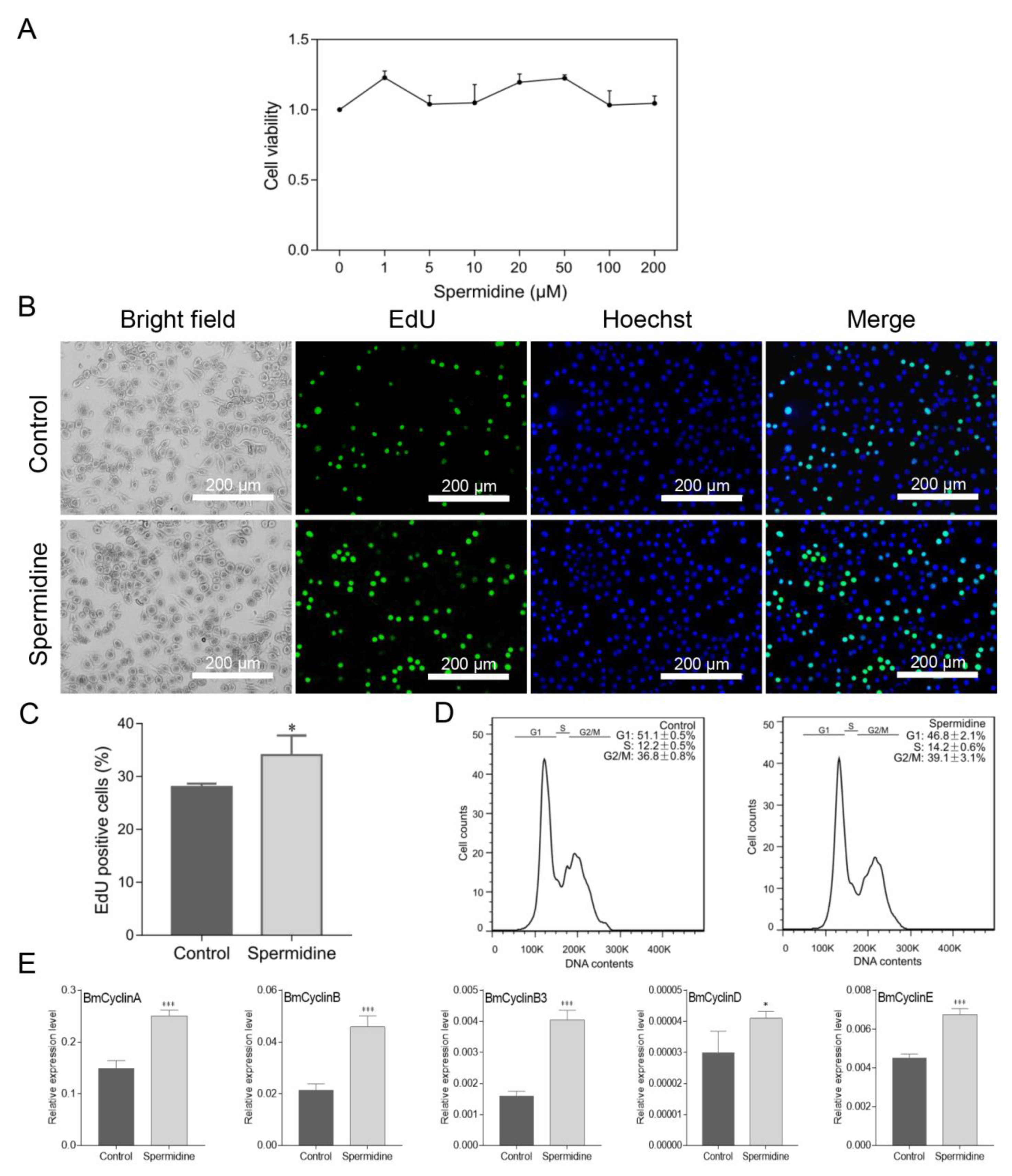
3.3. Spermidine Supplementation Promotes DNA Replication in Cultured Silkworm Cells
3.4. Inhibition of Polyamine Pathway Activity Reduces Polyamine Levels of Cultured Silkworm Cells
3.5. Inhibition of Polyamine Pathway Activity Decreases DNA Replication in Cultured Silkworm Cells
4. Discussion
5. Conclusions
Supplementary Materials
Author Contributions
Funding
Institutional Review Board Statement
Informed Consent Statement
Data Availability Statement
Conflicts of Interest
References
- Tabor, C.W.; Tabor, H. Polyamines. Annu. Rev. Biochem. 1984, 53, 749–790. [Google Scholar] [CrossRef]
- Tabor, C.W.; Tabor, H. Polyamines in microorganisms. Microbiol. Rev. 1985, 49, 81–99. [Google Scholar] [CrossRef]
- Van Dam, L.; Korolev, N.; Nordenskiold, L. Polyamine-nucleic acid interactions and the effects on structure in oriented DNA fibers. Nucleic Acids Res. 2002, 30, 419–428. [Google Scholar] [CrossRef] [Green Version]
- Igarashi, K.; Kashiwagi, K. Modulation of cellular function by polyamines. Int. J. Biochem. Cell Biol. 2010, 42, 39–51. [Google Scholar] [CrossRef] [PubMed]
- Schuster, I.; Bernhardt, R. Interactions of natural polyamines with mammalian proteins. Biomol. Concepts 2011, 2, 79–94. [Google Scholar] [CrossRef]
- Thomas, T.J. Polyamines in cell growth and cell death: Molecular mechanisms and therapeutic applications. Cell. Mol. Life Sci. 2001, 58, 244–258. [Google Scholar] [CrossRef] [PubMed]
- Casero, R.A., Jr.; Stewart, T.M.; Pegg, A.E. Polyamine metabolism and cancer: Treatments, challenges and opportunities. Nat. Rev. Cancer 2018, 18, 681–695. [Google Scholar] [CrossRef] [PubMed]
- Gerner, E.W.; Meyskens, F.L., Jr. Polyamines and cancer: Old molecules, new understanding. Nat. Rev. Cancer 2004, 4, 781–792. [Google Scholar] [CrossRef] [PubMed] [Green Version]
- Coffino, P. Regulation of cellular polyamines by antizyme. Nat. Rev. Mol. Cell Biol. 2001, 2, 188–194. [Google Scholar] [CrossRef] [PubMed]
- Yuan, Q.; Ray, R.M.; Viar, M.J.; Johnson, L.R. Polyamine regulation of ornithine decarboxylase and its antizyme in intestinal epithelial cells. Am. J. Physiol. Gastrointest. Liver Physiol. 2001, 280, G130–G138. [Google Scholar] [CrossRef]
- Wallace, H.M. The physiological role of the polyamines. Eur. J. Clin. Investig. 2000, 30, 1–3. [Google Scholar] [CrossRef]
- Del Rio, B.; Redruello, B.; Linares, D.M.; Ladero, V.; Ruas-Madiedo, P.; Fernandez, M.; Martin, M.C.; Alvarez, M.A. Spermine and spermidine are cytotoxic towards intestinal cell cultures, but are they a health hazard at concentrations found in foods? Food Chem. 2018, 269, 321–326. [Google Scholar] [CrossRef]
- Yamashita, T.; Nishimura, K.; Saiki, R.; Okudaira, H.; Tome, M.; Higashi, K.; Nakamura, M.; Terui, Y.; Fujiwara, K.; Kashiwagi, K.; et al. Role of polyamines at the G1/S boundary and G2/M phase of the cell cycle. Int. J. Biochem. Cell Biol. 2013, 45, 1042–1050. [Google Scholar] [CrossRef]
- Oredsson, S.M. Polyamine dependence of normal cell-cycle progression. Biochem. Soc. Trans. 2003, 31, 366–370. [Google Scholar] [CrossRef] [PubMed] [Green Version]
- Rider, J.E.; Hacker, A.; Mackintosh, C.A.; Pegg, A.E.; Woster, P.M.; Casero, R.A., Jr. Spermine and spermidine mediate protection against oxidative damage caused by hydrogen peroxide. Amino Acids 2007, 33, 231–240. [Google Scholar] [CrossRef]
- Warters, R.L.; Newton, G.L.; Olive, P.L.; Fahey, R.C. Radioprotection of human cell nuclear DNA by polyamines: Radiosensitivity of chromatin is influenced by tightly bound spermine. Radiat. Res. 1999, 151, 354–362. [Google Scholar] [CrossRef] [PubMed]
- Eisenberg, T.; Knauer, H.; Schauer, A.; Buttner, S.; Ruckenstuhl, C.; Carmona-Gutierrez, D.; Ring, J.; Schroeder, S.; Magnes, C.; Antonacci, L.; et al. Induction of autophagy by spermidine promotes longevity. Nat. Cell Biol. 2009, 11, 1305–1314. [Google Scholar] [CrossRef] [PubMed]
- Madeo, F.; Eisenberg, T.; Büttner, S.; Ruckenstuhl, C.; Kroemer, G. Spermidine: A novel autophagy inducer and longevity elixir. Autophagy 2010, 6, 160–162. [Google Scholar] [CrossRef]
- Til, H.; Falke, H.; Prinsen, M.; Willems, M. Acute and subacute toxicity of tyramine, spermidine, spermine, putrescine and cadaverine in rats. Food Chem. Toxicol. 1997, 35, 337–348. [Google Scholar] [CrossRef]
- Pegg, A.E. Toxicity of Polyamines and Their Metabolic Products. Chem. Res. Toxicol. 2013, 26, 1782–1800. [Google Scholar] [CrossRef]
- Metcalf, B.W.; Bey, P.; Danzin, C.; Jung, M.J.; Casara, P.; Vevert, J.P. Catalytic irreversible inhibition of mammalian ornithine decarboxylase (E.C.4.1.1.17) by substrate and product analogs. J. Am. Chem. Soc. 1978, 100, 2551–2553. [Google Scholar] [CrossRef]
- Seppänen, P.; Alhonen-Hongisto, L.; Jänne, J. Relation of the Antiproliferative Action of Methylglyoxal-bis(guanylhydrazone) to the Natural Polyamines. Eur. J. Biochem. 1980, 110, 7–12. [Google Scholar] [CrossRef] [PubMed]
- Qu, N.; Ignatenko, N.A.; Yamauchi, P.; Stringer, D.E.; Levenson, C.; Shannon, P.; Perrin, S.; Gerner, E.W. Inhibition of human ornithine decarboxylase activity by enantiomers of difluoromethylornithine. Biochem. J. 2003, 375, 465–470. [Google Scholar] [CrossRef] [PubMed] [Green Version]
- Pegg, A.E. S-Adenosylmethionine decarboxylase. Essays Biochem. 2009, 46, 25–45. [Google Scholar] [CrossRef] [Green Version]
- Xia, Q.; Li, S.; Feng, Q. Advances in Silkworm Studies Accelerated by the Genome Sequencing of Bombyx mori. Annu. Rev. Èntomol. 2014, 59, 513–536. [Google Scholar] [CrossRef] [PubMed]
- International Silkworm Genome Consortium. The genome of a lepidopteran model insect, the silkworm Bombyx mori. Insect Biochem. Mol. Biol. 2008, 38, 1036–1045. [Google Scholar] [CrossRef]
- Lattala, G.M.; Kandukuru, K.; Gangupantula, S.; Mamillapalli, A. Spermidine enhances the silk production by mulberry silkworm. J. Insect Sci. 2014, 14, 207. [Google Scholar] [CrossRef] [PubMed]
- Yerra, A.; Mysarla, D.K.; Siripurapu, P.; Jha, A.; Valluri, S.V.; Mamillapalli, A. Effect of polyamines on mechanical and structural properties of Bombyx mori silk. Biopolymers 2017, 107, 20–27. [Google Scholar] [CrossRef]
- Pan, M.-H.; Cai, X.-J.; Liu, M.; Lv, J.; Tang, H.; Tan, J.; Lu, C. Establishment and characterization of an ovarian cell line of the silkworm, Bombyx mori. Tissue Cell 2010, 42, 42–46. [Google Scholar] [CrossRef]
- Li, Z.; Mon, H.; Xu, J.; Zhu, L.; Lee, J.M.; Kusakabe, T. A conserved SUMOylation signaling for cell cycle control in a holocentric species Bombyx mori. Insect Biochem. Mol. Biol. 2014, 51, 71–79. [Google Scholar] [CrossRef]
- Li, Z.; Cui, Q.; Xu, J.; Cheng, D.; Wang, X.; Li, B.; Lee, J.M.; Xia, Q.; Kusakabe, T.; Zhao, P. SUMOylation regulates the localization and activity of Polo-like kinase 1 during cell cycle in the silkworm, Bombyx mori. Sci. Rep. 2017, 7, 15536. [Google Scholar] [CrossRef] [PubMed] [Green Version]
- Igarashi, K.; Kashiwagi, K.; Hamasaki, H.; Miura, A.; Kakegawa, T.; Hirose, S.; Matsuzaki, S. Formation of a compensatory polyamine by Escherichia coli polyamine-requiring mutants during growth in the absence of polyamines. J. Bacteriol. 1986, 166, 128–134. [Google Scholar] [CrossRef] [PubMed] [Green Version]
- Liu, L.-P.; Deng, Z.-N.; Qu, J.-W.; Yan, J.-W.; Catara, V.; Li, D.-Z.; Long, G.-Y.; Li, N. Construction of EGFP-Labeling System for Visualizing the Infection Process of Xanthomonas axonopodis pv. citri in planta. Curr. Microbiol. 2012, 65, 304–312. [Google Scholar] [CrossRef]
- Miller-Fleming, L.; Olin-Sandoval, V.; Campbell, K.; Ralser, M. Remaining Mysteries of Molecular Biology: The Role of Polyamines in the Cell. J. Mol. Biol. 2015, 427, 3389–3406. [Google Scholar] [CrossRef] [PubMed]
- Ma, S.; Shi, R.; Wang, X.; Liu, Y.; Chang, J.; Gao, J.; Lu, W.; Zhang, J.; Zhao, P.; Xia, Q. Genome editing of BmFib-H gene provides an empty Bombyx mori silk gland for a highly efficient bioreactor. Sci. Rep. 2014, 4, 6867. [Google Scholar] [CrossRef] [Green Version]





Publisher’s Note: MDPI stays neutral with regard to jurisdictional claims in published maps and institutional affiliations. |
© 2021 by the authors. Licensee MDPI, Basel, Switzerland. This article is an open access article distributed under the terms and conditions of the Creative Commons Attribution (CC BY) license (https://creativecommons.org/licenses/by/4.0/).
Share and Cite
Chang, L.; Li, Z.; Guo, H.; Zhang, W.; Lan, W.; Wang, J.; Shen, G.; Xia, Q.; Zhao, P. Function of Polyamines in Regulating Cell Cycle Progression of Cultured Silkworm Cells. Insects 2021, 12, 624. https://doi.org/10.3390/insects12070624
Chang L, Li Z, Guo H, Zhang W, Lan W, Wang J, Shen G, Xia Q, Zhao P. Function of Polyamines in Regulating Cell Cycle Progression of Cultured Silkworm Cells. Insects. 2021; 12(7):624. https://doi.org/10.3390/insects12070624
Chicago/Turabian StyleChang, Li, Zhiqing Li, Hao Guo, Wenchang Zhang, Weiqun Lan, Jue Wang, Guanwang Shen, Qingyou Xia, and Ping Zhao. 2021. "Function of Polyamines in Regulating Cell Cycle Progression of Cultured Silkworm Cells" Insects 12, no. 7: 624. https://doi.org/10.3390/insects12070624
APA StyleChang, L., Li, Z., Guo, H., Zhang, W., Lan, W., Wang, J., Shen, G., Xia, Q., & Zhao, P. (2021). Function of Polyamines in Regulating Cell Cycle Progression of Cultured Silkworm Cells. Insects, 12(7), 624. https://doi.org/10.3390/insects12070624

