Personalization of Therapy in High-Grade Serous Tubo-Ovarian Cancer—The Possibility or the Necessity?
Abstract
1. Introduction
1.1. Genomic Signatures of HGSTOC Cancer Cells
1.2. Mutational Signatures of HGSTOC Cancer Cells
1.3. Epigenomic Signatures of HGSTOC Cancer Cells
2. Genomic, Mutational and Epigenomic Signatures of HGSTOC Tumor Microenvironment
2.1. Cancer-Associated Fibroblasts (CAFs)
2.2. Tumor Microenvironment Different Cell Populations
2.3. Tumor Microenvironment Immune Cell Populations
2.4. Tumor Microenvironment Cell Populations in Ascites
2.5. Lipid Metabolism in Tumor Microenvironment
2.6. Mechanisms of the Regulated Cell Death (RCD)
2.6.1. Autophagy
2.6.2. Ferroptosis
2.6.3. Necroptosis
2.7. Summary
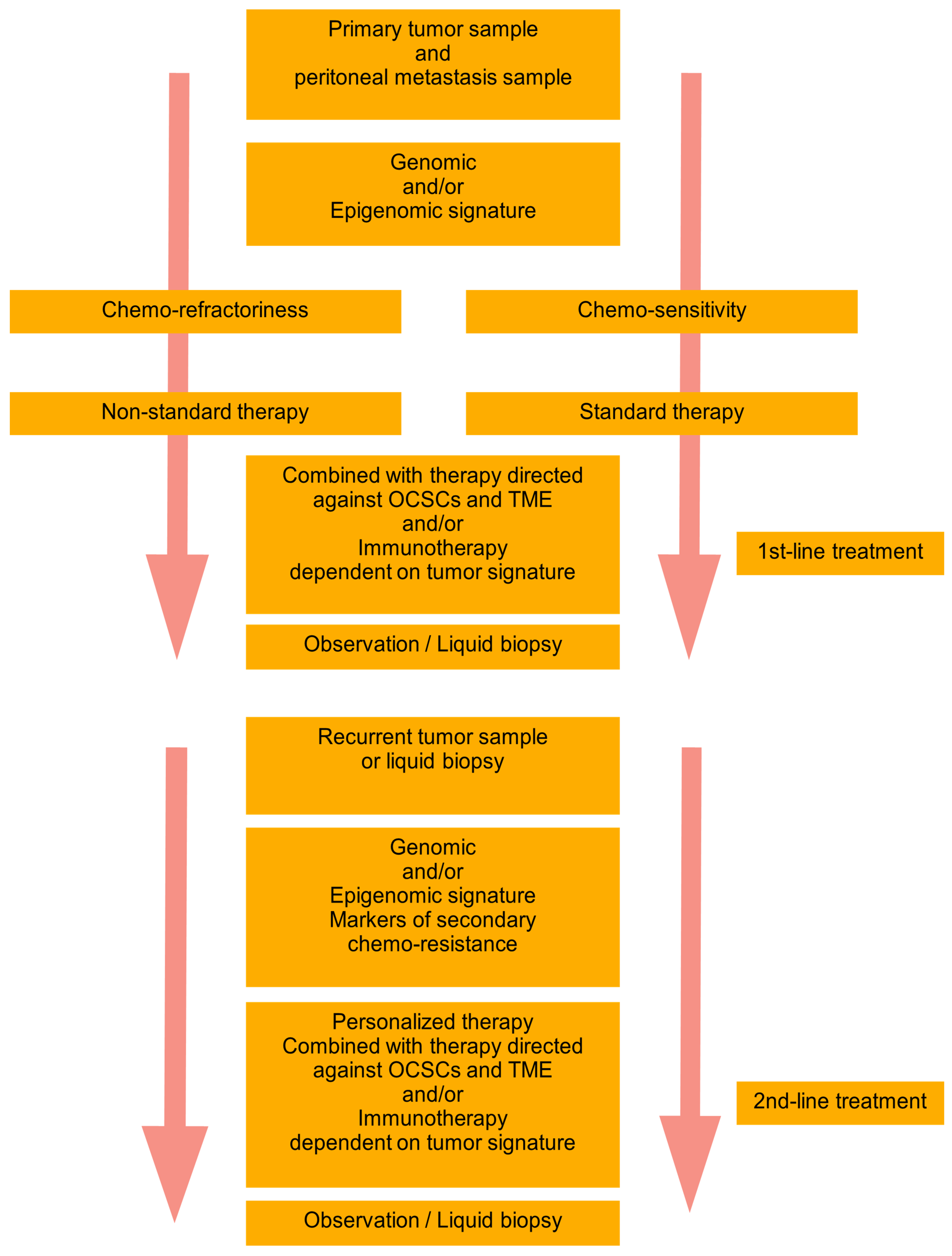
3. Personalization of Treatment—State of Art and Future Directions
Author Contributions
Funding
Conflicts of Interest
References
- Pujade-Lauraine, E.; Hilpert, F.; Weber, B.; Reuss, A.; Poveda, A.; Kristensen, G.; Sorio, R.; Vergote, I.; Witteveen, P.; Bamias, A.; et al. Bevacizumab Combined With Chemotherapy for Platinum-Resistant Recurrent Ovarian Cancer: The AURELIA Open-Label Randomized Phase III Trial. JCO 2014, 32, 1302–1308. [Google Scholar] [CrossRef] [PubMed]
- Aghajanian, C.; Blank, S.V.; Goff, B.A.; Judson, P.L.; Teneriello, M.G.; Husain, A.; Sovak, M.A.; Yi, J.; Nycum, L.R. OCEANS: A Randomized, Double-Blind, Placebo-Controlled Phase III Trial of Chemotherapy With or Without Bevacizumab in Patients With Platinum-Sensitive Recurrent Epithelial Ovarian, Primary Peritoneal, or Fallopian Tube Cancer. JCO 2012, 30, 2039–2045. [Google Scholar] [CrossRef] [PubMed]
- Oza, A.M.; Cook, A.D.; Pfisterer, J.; Embleton, A.; Ledermann, J.A.; Pujade-Lauraine, E.; Kristensen, G.; Carey, M.S.; Beale, P.; Cervantes, A.; et al. Standard Chemotherapy with or without Bevacizumab for Women with Newly Diagnosed Ovarian Cancer (ICON7): Overall Survival Results of a Phase 3 Randomised Trial. Lancet Oncol. 2015, 16, 928–936. [Google Scholar] [CrossRef] [PubMed]
- DiSilvestro, P.; Banerjee, S.; Colombo, N.; Scambia, G.; Kim, B.-G.; Oaknin, A.; Friedlander, M.; Lisyanskaya, A.; Floquet, A.; Leary, A.; et al. Overall Survival With Maintenance Olaparib at a 7-Year Follow-Up in Patients With Newly Diagnosed Advanced Ovarian Cancer and a BRCA Mutation: The SOLO1/GOG 3004 Trial. JCO 2023, 41, 609–617. [Google Scholar] [CrossRef] [PubMed]
- Harter, P.; Mouret-Reynier, M.A.; Pignata, S.; Cropet, C.; González-Martín, A.; Bogner, G.; Fujiwara, K.; Vergote, I.; Colombo, N.; Nøttrup, T.J.; et al. Efficacy of Maintenance Olaparib plus Bevacizumab According to Clinical Risk in Patients with Newly Diagnosed, Advanced Ovarian Cancer in the Phase III PAOLA-1/ENGOT-Ov25 Trial. Gynecol. Oncol. 2022, 164, 254–264. [Google Scholar] [CrossRef] [PubMed]
- Vanderstichele, A.; Busschaert, P.; Olbrecht, S.; Lambrechts, D.; Vergote, I. Genomic Signatures as Predictive Biomarkers of Homologous Recombination Deficiency in Ovarian Cancer. Eur. J. Cancer 2017, 86, 5–14. [Google Scholar] [CrossRef] [PubMed]
- Micek, H.M.; Visetsouk, M.R.; Fleszar, A.J.; Kreeger, P.K. The Many Microenvironments of Ovarian Cancer. In Tumor Microenvironments in Organs; Birbrair, A., Ed.; Advances in Experimental Medicine and Biology; Springer International Publishing: Cham, Switzerland, 2020; Volume 1296, pp. 199–213. [Google Scholar] [CrossRef]
- Ledermann, J.A.; Drew, Y.; Kristeleit, R.S. Homologous Recombination Deficiency and Ovarian Cancer. Eur. J. Cancer 2016, 60, 49–58. [Google Scholar] [CrossRef]
- Waldron, L.; Haibe-Kains, B.; Culhane, A.C.; Riester, M.; Ding, J.; Wang, X.V.; Ahmadifar, M.; Tyekucheva, S.; Bernau, C.; Risch, T.; et al. Comparative Meta-Analysis of Prognostic Gene Signatures for Late-Stage Ovarian Cancer. J. Natl. Cancer Inst. 2014, 106. [Google Scholar] [CrossRef]
- Wilczyński, J.R.; Wilczyński, M.; Paradowska, E. “DEPHENCE” System—A Novel Regimen of Therapy That Is Urgently Needed in the High-grade serous tubo-ovarian cancer—A Focus on Anti-Cancer Stem Cell and Anti-Tumor Microenvironment Targeted Therapies. Front. Oncol. 2023, 13, 1201497. [Google Scholar] [CrossRef]
- Richardson, D.L.; Eskander, R.N.; O’Malley, D.M. Advances in Ovarian Cancer Care and Unmet Treatment Needs for Patients With Platinum Resistance: A Narrative Review. JAMA Oncol. 2023, 9, 851. [Google Scholar] [CrossRef]
- Colombo, I.; Karakasis, K.; Suku, S.; Oza, A.M. Chasing Immune Checkpoint Inhibitors in Ovarian Cancer: Novel Combinations and Biomarker Discovery. Cancers 2023, 15, 3220. [Google Scholar] [CrossRef] [PubMed]
- Hendrikse, C.S.E.; Theelen, P.M.M.; Van Der Ploeg, P.; Westgeest, H.M.; Boere, I.A.; Thijs, A.M.J.; Ottevanger, P.B.; Van De Stolpe, A.; Lambrechts, S.; Bekkers, R.L.M.; et al. The Potential of RAS/RAF/MEK/ERK (MAPK) Signaling Pathway Inhibitors in Ovarian Cancer: A Systematic Review and Meta-Analysis. Gynecol. Oncol. 2023, 171, 83–94. [Google Scholar] [CrossRef] [PubMed]
- Muaibati, M.; Abuduyilimu, A.; Zhang, T.; Dai, Y.; Li, R.; Huang, F.; Li, K.; Tong, Q.; Huang, X.; Zhuang, L. Efficacy of Immune Checkpoint Inhibitor Monotherapy or Combined with Other Small Molecule-Targeted Agents in Ovarian Cancer. Expert Rev. Mol. Med. 2023, 25, e6. [Google Scholar] [CrossRef] [PubMed]
- Porter, R.; Matulonis, U.A. Immunotherapy for Ovarian Cancer. Clin. Adv. Hematol. Oncol. 2022, 20, 240–253. [Google Scholar] [PubMed]
- Jin, C.; Yuan, M.; Bu, H.; Jin, C. Antiangiogenic Strategies in Epithelial Ovarian Cancer: Mechanism, Resistance, and Combination Therapy. J. Oncol. 2022, 2022, 4880355. [Google Scholar] [CrossRef] [PubMed]
- Tothill, R.W.; Tinker, A.V.; George, J.; Brown, R.; Fox, S.B.; Lade, S.; Johnson, D.S.; Trivett, M.K.; Etemadmoghadam, D.; Locandro, B.; et al. Novel Molecular Subtypes of Serous and Endometrioid Ovarian Cancer Linked to Clinical Outcome. Clin. Cancer Res. 2008, 14, 5198–5208. [Google Scholar] [CrossRef] [PubMed]
- Kurman, R.J.; Shih, I.-M. The Dualistic Model of Ovarian Carcinogenesis. Am. J. Pathol. 2016, 186, 733–747. [Google Scholar] [CrossRef]
- Kurman, R.J.; Shih, I.-M. The Origin and Pathogenesis of Epithelial Ovarian Cancer: A Proposed Unifying Theory. Am. J. Surg. Pathol. 2010, 34, 433–443. [Google Scholar] [CrossRef]
- Tsang, Y.T.; Deavers, M.T.; Sun, C.C.; Kwan, S.; Kuo, E.; Malpica, A.; Mok, S.C.; Gershenson, D.M.; Wong, K. KRAS (but Not BRAF) Mutations in Ovarian Serous Borderline Tumour Are Associated with Recurrent Low-Grade Serous Carcinoma. J. Pathol. 2013, 231, 449–456. [Google Scholar] [CrossRef]
- Nakayama, K.; Nakayama, N.; Kurman, R.J.; Cope, L.; Pohl, G.; Samuels, Y.; Velculescu, V.E.; Wang, T.-L.; Shih, I.-M. Sequence Mutations and Amplification of PIK3CA and AKT2 Genes in Purified Ovarian Serous Neoplasms. Cancer Biol. Ther. 2006, 5, 779–785. [Google Scholar] [CrossRef]
- Patch, A.-M.; Christie, E.L.; Etemadmoghadam, D.; Garsed, D.W.; George, J.; Fereday, S.; Nones, K.; Cowin, P.; Alsop, K.; Bailey, P.J.; et al. Whole–Genome Characterization of Chemoresistant Ovarian Cancer. Nature 2015, 521, 489–494. [Google Scholar] [CrossRef] [PubMed]
- Vang, R.; Levine, D.A.; Soslow, R.A.; Zaloudek, C.; Shih, I.-M.; Kurman, R.J. Molecular Alterations of TP53 Are a Defining Feature of Ovarian High-Grade Serous Carcinoma: A Rereview of Cases Lacking TP53 Mutations in The Cancer Genome Atlas Ovarian Study. Int. J. Gynecol. Pathol. 2016, 35, 48–55. [Google Scholar] [CrossRef] [PubMed]
- The Cancer Genome Atlas Research Network. Integrated Genomic Analyses of Ovarian Carcinoma. Nature 2011, 474, 609–615. [Google Scholar] [CrossRef] [PubMed]
- Konecny, G.E.; Wang, C.; Hamidi, H.; Winterhoff, B.; Kalli, K.R.; Dering, J.; Ginther, C.; Chen, H.-W.; Dowdy, S.; Cliby, W.; et al. Prognostic and Therapeutic Relevance of Molecular Subtypes in High-Grade Serous Ovarian Cancer. J. Natl. Cancer Inst. 2014, 106, dju249. [Google Scholar] [CrossRef] [PubMed]
- Irani, S. Emerging Insights into the Biology of Metastasis: A Review Article. Iran. J. Basic Med. Sci. 2019, 22, 7839. [Google Scholar] [CrossRef]
- Verhaak, R.G.W.; Tamayo, P.; Yang, J.-Y.; Hubbard, D.; Zhang, H.; Creighton, C.J.; Fereday, S.; Lawrence, M.; Carter, S.L.; Mermel, C.H.; et al. Prognostically Relevant Gene Signatures of High-Grade Serous Ovarian Carcinoma. J. Clin. Investig. 2012, 123, JCI65833. [Google Scholar] [CrossRef] [PubMed]
- Liu, B.; Ji, X.; Li, J.; Zhu, N.; Long, J.; Zhuang, X.; Wang, H.; Li, L.; Chen, Y.; Zhao, S. Integrative Analysis Identifies Three Molecular Subsets in Ovarian Cancer. Clin. Transl. Med. 2022, 12, e1029. [Google Scholar] [CrossRef]
- Davidson, B.A.; Squatrito, R.; Duska, L.R.; Havrilesky, L.J.; Schwager, N.; McCollum, M.; Arapovic, S.; Secord, A.A. Phase II Evaluation of Nintedanib in the Treatment of Bevacizumab-Resistant Persistent/Recurrent Ovarian, Fallopian Tube, or Primary Peritoneal Carcinoma. JCO 2016, 34 (Suppl. S15), TPS5601. [Google Scholar] [CrossRef]
- Li, D.; Marchenko, N.D.; Moll, U.M. SAHA Shows Preferential Cytotoxicity in Mutant P53 Cancer Cells by Destabilizing Mutant P53 through Inhibition of the HDAC6-Hsp90 Chaperone Axis. Cell Death Differ. 2011, 18, 1904–1913. [Google Scholar] [CrossRef]
- McDonald, M.; Salinas, E.; Devor, E.; Newtson, A.; Thiel, K.; Goodheart, M.; Bender, D.; Smith, B.; Leslie, K.; Gonzalez-Bosquet, J. Molecular Characterization of Non-Responders to Chemotherapy in Serous Ovarian Cancer. Int. J. Mol. Sci. 2019, 20, 1175. [Google Scholar] [CrossRef]
- Shih, A.J.; Menzin, A.; Whyte, J.; Lovecchio, J.; Liew, A.; Khalili, H.; Bhuiya, T.; Gregersen, P.K.; Lee, A.T. Identification of Grade and Origin Specific Cell Populations in Serous Epithelial Ovarian Cancer by Single Cell RNA-Seq. PLoS ONE 2018, 13, e0206785. [Google Scholar] [CrossRef]
- Hao, Q.; Li, J.; Zhang, Q.; Xu, F.; Xie, B.; Lu, H.; Wu, X.; Zhou, X. Single-Cell Transcriptomes Reveal Heterogeneity of High-Grade Serous Ovarian Carcinoma. Clin. Transl. Med 2021, 11, e500. [Google Scholar] [CrossRef] [PubMed]
- Li, Y.; Wang, J.; Wang, F.; Gao, C.; Cao, Y.; Wang, J. Identification of Specific Cell Subpopulations and Marker Genes in Ovarian Cancer Using Single-Cell RNA Sequencing. BioMed Res. Int. 2021, 2021, 1005793. [Google Scholar] [CrossRef] [PubMed]
- Yang, D.; He, Y.; Wu, B.; Deng, Y.; Wang, N.; Li, M.; Liu, Y. Integrated Bioinformatics Analysis for the Screening of Hub Genes and Therapeutic Drugs in Ovarian Cancer. J. Ovarian Res. 2020, 13, 10. [Google Scholar] [CrossRef] [PubMed]
- Chen, S.; Wu, Y.; Wang, S.; Wu, J.; Wu, X.; Zheng, Z. A Risk Model of Gene Signatures for Predicting Platinum Response and Survival in Ovarian Cancer. J. Ovarian Res. 2022, 15, 39. [Google Scholar] [CrossRef] [PubMed]
- Liu, X.; Wu, A.; Wang, X.; Liu, Y.; Xu, Y.; Liu, G.; Liu, L. Identification of Metabolism-Associated Molecular Subtype in Ovarian Cancer. J Cell. Mol. Med. 2021, 25, 9617–9626. [Google Scholar] [CrossRef]
- Lupia, M.; Melocchi, V.; Bizzaro, F.; Lo Riso, P.; Dama, E.; Baronio, M.; Ranghiero, A.; Barberis, M.; Bernard, L.; Bertalot, G.; et al. Integrated Molecular Profiling of Patient-Derived Ovarian Cancer Models Identifies Clinically Relevant Signatures and Tumor Vulnerabilities. Int. J. Cancer 2022, 151, 240–254. [Google Scholar] [CrossRef]
- Macintyre, G.; Goranova, T.E.; De Silva, D.; Ennis, D.; Piskorz, A.M.; Eldridge, M.; Sie, D.; Lewsley, L.-A.; Hanif, A.; Wilson, C.; et al. Copy Number Signatures and Mutational Processes in Ovarian Carcinoma. Nat. Genet. 2018, 50, 1262–1270. [Google Scholar] [CrossRef]
- Chen, G.M.; Kannan, L.; Geistlinger, L.; Kofia, V.; Safikhani, Z.; Gendoo, D.M.A.; Parmigiani, G.; Birrer, M.; Haibe-Kains, B.; Waldron, L. Consensus on Molecular Subtypes of High-Grade Serous Ovarian Carcinoma. Clin. Cancer Res. 2018, 20, 5037–5047. [Google Scholar] [CrossRef]
- Australian Pancreatic Cancer Genome Initiative; ICGC Breast Cancer Consortium; ICGC MMML-Seq Consortium; ICGC PedBrain; Alexandrov, L.B.; Nik-Zainal, S.; Wedge, D.C.; Aparicio, S.A.J.R.; Behjati, S.; Biankin, A.V.; et al. Signatures of Mutational Processes in Human Cancer. Nature 2013, 500, 415–421. [Google Scholar] [CrossRef]
- Ciriello, G.; Cerami, E.; Sander, C.; Schultz, N. Mutual Exclusivity Analysis Identifies Oncogenic Network Modules. Genome Res. 2012, 22, 398–406. [Google Scholar] [CrossRef] [PubMed]
- Etemadmoghadam, D.; Weir, B.A.; Au-Yeung, G.; Alsop, K.; Mitchell, G.; George, J.; Australian Ovarian Cancer Study Group; Davis, S.; D’Andrea, A.D.; Simpson, K.; et al. Synthetic Lethality between CCNE1 Amplification and Loss of BRCA1. Proc. Natl. Acad. Sci. USA 2013, 110, 19489–19494. [Google Scholar] [CrossRef] [PubMed]
- Li, L.Y.; Kim, H.J.; Park, S.A.; Lee, S.H.; Kim, L.K.; Lee, J.Y.; Kim, S.; Kim, Y.T.; Kim, S.W.; Nam, E.J. Genetic Profiles Associated with Chemoresistance in Patient-Derived Xenograft Models of Ovarian Cancer. Cancer Res. Treat. 2019, 51, 1117–1127. [Google Scholar] [CrossRef] [PubMed]
- Harris, F.R.; Zhang, P.; Yang, L.; Hou, X.; Leventakos, K.; Weroha, S.J.; Vasmatzis, G.; Kovtun, I.V. Targeting HER 2 in Patient-Derived Xenograft Ovarian Cancer Models Sensitizes Tumors to Chemotherapy. Mol. Oncol. 2019, 13, 132–152. [Google Scholar] [CrossRef]
- Fernandez, M.L.; Dawson, A.; Hoenisch, J.; Kim, H.; Bamford, S.; Salamanca, C.; DiMattia, G.; Shepherd, T.; Cremona, M.; Hennessy, B.; et al. Markers of MEK Inhibitor Resistance in Low-Grade Serous Ovarian Cancer: EGFR Is a Potential Therapeutic Target. Cancer Cell Int. 2019, 19, 10. [Google Scholar] [CrossRef] [PubMed]
- Hellner, K.; Miranda, F.; Fotso Chedom, D.; Herrero-Gonzalez, S.; Hayden, D.M.; Tearle, R.; Artibani, M.; Carrami, E.M.; Williams, R.; Gaitskell, K.; et al. Premalignant SOX2 Overexpression in the Fallopian Tubes of Ovarian Cancer Patients: Discovery and Validation Studies. eBioMedicine 2016, 10, 137–149. [Google Scholar] [CrossRef] [PubMed]
- Kuhn, E.; Kurman, R.J.; Vang, R.; Sehdev, A.S.; Han, G.; Soslow, R.; Wang, T.-L.; Shih, I.-M. TP53 Mutations in Serous Tubal Intraepithelial Carcinoma and Concurrent Pelvic High-Grade Serous Carcinoma-Evidence Supporting the Clonal Relationship of the Two Lesions. J. Pathol. 2012, 226, 421–426. [Google Scholar] [CrossRef]
- Wu, R.; Wang, P.; Lin, S.; Zhang, M.; Song, Q.; Chu, T.; Wang, B.G.; Kurman, R.J.; Vang, R.; Kinzler, K.; et al. Genomic Landscape and Evolutionary Trajectories of Ovarian Cancer Precursor Lesions. J. Pathol. 2019, 248, 41–50. [Google Scholar] [CrossRef]
- Fischer, A.K.; Pham, D.L.; Bösmüller, H.; Lengerke, C.; Wagner, P.; Bachmann, C.; Beschorner, C.; Perner, S.; Kommoss, S.; Fend, F.; et al. Comprehensive in Situ Analysis of ALDH1 and SOX2 Reveals Increased Expression of Stem Cell Markers in High-Grade Serous Carcinomas Compared to Low-Grade Serous Carcinomas and Atypical Proliferative Serous Tumors. Virchows. Arch. 2019, 475, 479–488. [Google Scholar] [CrossRef]
- Zhang, X.; Yang, Q. An Immune-Related LncRNA Pairing Model for Predicting the Prognosis and Immune-Infiltrating Cell Condition in Human Ovarian Cancer. Biomed. Res. Int. 2022, 2022, 3168408. [Google Scholar] [CrossRef]
- Lin, N.; Lin, J.; Tanaka, Y.; Sun, P.; Zhou, X. Identification and Validation of a Five-LncRNA Signature for Predicting Survival with Targeted Drug Candidates in Ovarian Cancer. Bioengineered 2021, 12, 3263–3274. [Google Scholar] [CrossRef] [PubMed]
- Gong, G.; Lin, T.; Yuan, Y. Integrated Analysis of Gene Expression and DNA Methylation Profiles in Ovarian Cancer. J. Ovarian Res. 2020, 13, 30. [Google Scholar] [CrossRef] [PubMed]
- Yin, L.; Zhang, N.; Yang, Q. DNA Methylation Subtypes for Ovarian Cancer Prognosis. FEBS Open Biol. 2021, 11, 851–865. [Google Scholar] [CrossRef]
- Givel, A.-M.; Kieffer, Y.; Scholer-Dahirel, A.; Sirven, P.; Cardon, M.; Pelon, F.; Magagna, I.; Gentric, G.; Costa, A.; Bonneau, C.; et al. MiR200-Regulated CXCL12β Promotes Fibroblast Heterogeneity and Immunosuppression in Ovarian Cancers. Nat. Commun. 2018, 9, 1056. [Google Scholar] [CrossRef]
- Lu, X.; Ji, C.; Jiang, L.; Zhu, Y.; Zhou, Y.; Meng, J.; Gao, J.; Lu, T.; Ye, J.; Yan, F. Tumour Microenvironment-Based Molecular Profiling Reveals Ideal Candidates for High-Grade Serous Ovarian Cancer Immunotherapy. Cell Prolif. 2021, 54, e12979. [Google Scholar] [CrossRef]
- Zou, R.; Jiang, Q.; Jin, T.; Chen, M.; Yao, L.; Ding, H. Pan-Cancer Analyses and Molecular Subtypes Based on the Cancer-Associated Fibroblast Landscape and Tumor Microenvironment Infiltration Characterization Reveal Clinical Outcome and Immunotherapy Response in Epithelial Ovarian Cancer. Front. Immunol. 2022, 13, 956224. [Google Scholar] [CrossRef] [PubMed]
- Yeung, T.-L.; Sheng, J.; Leung, C.S.; Li, F.; Kim, J.; Ho, S.Y.; Matzuk, M.M.; Lu, K.H.; Wong, S.T.C.; Mok, S.C. Systematic Identification of Druggable Epithelial–Stromal Crosstalk Signaling Networks in Ovarian Cancer. J. Natl. Cancer Inst. 2019, 111, 272–282. [Google Scholar] [CrossRef]
- Olbrecht, S.; Busschaert, P.; Qian, J.; Vanderstichele, A.; Loverix, L.; Van Gorp, T.; Van Nieuwenhuysen, E.; Han, S.; Van Den Broeck, A.; Coosemans, A.; et al. High-Grade Serous Tubo-Ovarian Cancer Refined with Single-Cell RNA Sequencing: Specific Cell Subtypes Influence Survival and Determine Molecular Subtype Classification. Genome Med. 2021, 13, 111. [Google Scholar] [CrossRef]
- Dinh, H.Q.; Lin, X.; Abbasi, F.; Nameki, R.; Haro, M.; Olingy, C.E.; Chang, H.; Hernandez, L.; Gayther, S.A.; Wright, K.N.; et al. Single-Cell Transcriptomics Identifies Gene Expression Networks Driving Differentiation and Tumorigenesis in the Human Fallopian Tube. Cell Rep. 2021, 35, 108978. [Google Scholar] [CrossRef]
- Izar, B.; Tirosh, I.; Stover, E.H.; Wakiro, I.; Cuoco, M.S.; Alter, I.; Rodman, C.; Leeson, R.; Su, M.-J.; Shah, P.; et al. A Single-Cell Landscape of High-Grade Serous Ovarian Cancer. Nat. Med. 2020, 26, 1271–1279. [Google Scholar] [CrossRef]
- Zhang, B.; Nie, X.; Miao, X.; Wang, S.; Li, J.; Wang, S. Development and Verification of an Immune-Related Gene Pairs Prognostic Signature in Ovarian Cancer. J. Cell. Mol. Med. 2021, 25, 2918–2930. [Google Scholar] [CrossRef] [PubMed]
- Zhang, J.; Huang, S.; Quan, L.; Meng, Q.; Wang, H.; Wang, J.; Chen, J. Determination of Potential Therapeutic Targets and Prognostic Markers of Ovarian Cancer by Bioinformatics Analysis. BioMed Res. Int. 2021, 2021, 8883800. [Google Scholar] [CrossRef] [PubMed]
- Wang, Y.; Xu, R.C.; Zhang, X.L.; Niu, X.L.; Qu, Y.; Li, L.Z.; Meng, X.Y. Interleukin-8 Secretion by Ovarian Cancer Cells Increases Anchorage-Independent Growth, Proliferation, Angiogenic Potential, Adhesion and Invasion. Cytokine 2012, 59, 145–155. [Google Scholar] [CrossRef] [PubMed]
- Windmüller, C.; Zech, D.; Avril, S.; Boxberg, M.; Dawidek, T.; Schmalfeldt, B.; Schmitt, M.; Kiechle, M.; Bronger, H. CXCR3 Mediates Ascites-Directed Tumor Cell Migration and Predicts Poor Outcome in Ovarian Cancer Patients. Oncogenesis 2017, 6, e331. [Google Scholar] [CrossRef]
- Zheng, N.; Liu, W.; Chen, J.; Li, B.; Liu, J.; Wang, J.; Gao, Y.; Shao, J.; Jia, L. CXCR7 Is Not Obligatory for CXCL12-CXCR4-Induced Epithelial-Mesenchymal Transition in Human Ovarian Cancer. Mol. Carcinog. 2019, 58, 144–155. [Google Scholar] [CrossRef] [PubMed]
- Chen, Y.; Wang, S.; Bu, S.; Xu, M.; Lai, D. Low-Dose Cisplatin-Induced CXCR4 Expression Promotes Proliferation of Ovarian Cancer Stem-like Cells. Acta Biochim. Biophys. Sin. 2016, 48, 282–289. [Google Scholar] [CrossRef] [PubMed]
- Biswas, S.; Sengupta, S.; Roy Chowdhury, S.; Jana, S.; Mandal, G.; Mandal, P.K.; Saha, N.; Malhotra, V.; Gupta, A.; Kuprash, D.V.; et al. CXCL13–CXCR5 Co-Expression Regulates Epithelial to Mesenchymal Transition of Breast Cancer Cells during Lymph Node Metastasis. Breast Cancer Res. Treat. 2014, 143, 265–276. [Google Scholar] [CrossRef]
- Mir, H.; Kaur, G.; Kapur, N.; Bae, S.; Lillard, J.W.; Singh, S. Higher CXCL16 Exodomain Is Associated with Aggressive Ovarian Cancer and Promotes the Disease by CXCR6 Activation and MMP Modulation. Sci. Rep. 2019, 9, 2527. [Google Scholar] [CrossRef]
- Yu, Y.; Li, H.; Xue, B.; Jiang, X.; Huang, K.; Ge, J.; Zhang, H.; Chen, B. SDF-1/CXCR7 Axis Enhances Ovarian Cancer Cell Invasion by MMP-9 Expression Through P38 MAPK Pathway. DNA Cell Biol. 2014, 33, 543–549. [Google Scholar] [CrossRef]
- Yu, H.; Zhang, L.; Liu, P. CXCR7 Signaling Induced Epithelial–Mesenchymal Transition by AKT and ERK Pathways in Epithelial Ovarian Carcinomas. Tumor Biol. 2015, 36, 1679–1683. [Google Scholar] [CrossRef]
- Reeves, P.M.; Abbaslou, M.A.; Kools, F.R.W.; Poznansky, M.C. CXCR4 Blockade with AMD3100 Enhances Taxol Chemotherapy to Limit Ovarian Cancer Cell Growth. Anti-Cancer Drugs 2017, 28, 935–942. [Google Scholar] [CrossRef] [PubMed]
- Zeng, Y.; Li, B.; Liang, Y.; Reeves, P.M.; Qu, X.; Ran, C.; Liu, Q.; Callahan, M.V.; Sluder, A.E.; Gelfand, J.A.; et al. Dual Blockade of CXCL12-CXCR4 and PD-1–PD-L1 Pathways Prolongs Survival of Ovarian Tumor–Bearing Mice by Prevention of Immunosuppression in the Tumor Microenvironment. FASEB J. 2019, 33, 6596–6608. [Google Scholar] [CrossRef] [PubMed]
- Ding, Y.; Labitzky, V.; Legler, K.; Qi, M.; Schumacher, U.; Schmalfeldt, B.; Stürken, C.; Oliveira-Ferrer, L. Molecular Characteristics and Tumorigenicity of Ascites-Derived Tumor Cells: Mitochondrial Oxidative Phosphorylation as a Novel Therapy Target in Ovarian Cancer. Mol. Oncol. 2021, 15, 3578–3595. [Google Scholar] [CrossRef]
- Yin, M.; Li, X.; Tan, S.; Zhou, H.J.; Ji, W.; Bellone, S.; Xu, X.; Zhang, H.; Santin, A.D.; Lou, G.; et al. Tumor-Associated Macrophages Drive Spheroid Formation during Early Transcoelomic Metastasis of Ovarian Cancer. J. Clin. Investig. 2016, 126, 4157–4173. [Google Scholar] [CrossRef]
- DeBerardinis, R.J.; Lum, J.J.; Hatzivassiliou, G.; Thompson, C.B. The Biology of Cancer: Metabolic Reprogramming Fuels Cell Growth and Proliferation. Cell Metab. 2008, 7, 11–20. [Google Scholar] [CrossRef]
- Shield, K.; Ackland, M.L.; Ahmed, N.; Rice, G.E. Multicellular Spheroids in Ovarian Cancer Metastases: Biology and Pathology. Gynecol. Oncol. 2009, 113, 143–148. [Google Scholar] [CrossRef] [PubMed]
- Urpilainen, E.; Puistola, U.; Boussios, S.; Karihtala, P. Metformin and Ovarian Cancer: The Evidence. Ann. Transl. Med. 2020, 8, 1711. [Google Scholar] [CrossRef]
- Tan, Q.; Liu, H.; Xu, J.; Mo, Y.; Dai, F. Integrated Analysis of Tumor-Associated Macrophage Infiltration and Prognosis in Ovarian Cancer. Aging 2021, 13, 23210–23232. [Google Scholar] [CrossRef]
- Wei, H.; Hellström, K.E.; Hellström, I. Elafin Selectively Regulates the Sensitivity of Ovarian Cancer Cells to Genotoxic Drug-Induced Apoptosis. Gynecol. Oncol. 2012, 125, 727–733. [Google Scholar] [CrossRef][Green Version]
- Sethakorn, N.; Dulin, N.O. RGS Expression in Cancer: Oncomining the Cancer Microarray Data. J. Recept. Signal Transduct. 2013, 33, 166–171. [Google Scholar] [CrossRef]
- Riccardo, F.; Arigoni, M.; Buson, G.; Zago, E.; Iezzi, M.; Longo, D.L.; Carrara, M.; Fiore, A.; Nuzzo, S.; Bicciato, S.; et al. Characterization of a Genetic Mouse Model of Lung Cancer: A Promise to Identify Non-Small Cell Lung Cancer Therapeutic Targets and Biomarkers. BMC Genom. 2014, 15, S1. [Google Scholar] [CrossRef] [PubMed]
- Gentles, A.J.; Newman, A.M.; Liu, C.L.; Bratman, S.V.; Feng, W.; Kim, D.; Nair, V.S.; Xu, Y.; Khuong, A.; Hoang, C.D.; et al. The Prognostic Landscape of Genes and Infiltrating Immune Cells across Human Cancers. Nat. Med. 2015, 21, 938–945. [Google Scholar] [CrossRef] [PubMed]
- Zheng, M.; Mullikin, H.; Hester, A.; Czogalla, B.; Heidegger, H.; Vilsmaier, T.; Vattai, A.; Chelariu-Raicu, A.; Jeschke, U.; Trillsch, F.; et al. Development and Validation of a Novel 11-Gene Prognostic Model for Serous Ovarian Carcinomas Based on Lipid Metabolism Expression Profile. Int. J. Mol. Sci. 2020, 21, 9169. [Google Scholar] [CrossRef] [PubMed]
- Levy, J.M.M.; Towers, C.G.; Thorburn, A. Targeting Autophagy in Cancer. Nat. Rev. Cancer 2017, 17, 528–542. [Google Scholar] [CrossRef] [PubMed]
- Chen, J.; Wei, Z.; Fu, K.; Duan, Y.; Zhang, M.; Li, K.; Guo, T.; Yin, R. Non-Apoptotic Cell Death in Ovarian Cancer: Treatment, Resistance and Prognosis. Biomed. Pharmacother. 2022, 150, 112929. [Google Scholar] [CrossRef]
- Zhang, J.; Yan, H.; Fu, Y. Effects of Autophagy-Related Genes on the Prognosis and Immune Microenvironment of Ovarian Cancer. BioMed Res. Int. 2022, 2022, 6609195. [Google Scholar] [CrossRef] [PubMed]
- Colvin, E.K.; Howell, V.M.; Mok, S.C.; Samimi, G.; Vafaee, F. Expression of Long Noncoding RNAs in Cancer-Associated Fibroblasts Linked to Patient Survival in Ovarian Cancer. Cancer Sci. 2020, 111, 1805–1817. [Google Scholar] [CrossRef]
- Koren, E.; Fuchs, Y. Modes of Regulated Cell Death in Cancer. Cancer Discov. 2021, 11, 245–265. [Google Scholar] [CrossRef]
- Ebrahimi, N.; Adelian, S.; Shakerian, S.; Afshinpour, M.; Chaleshtori, S.R.; Rostami, N.; Rezaei-Tazangi, F.; Beiranvand, S.; Hamblin, M.R.; Aref, A.R. Crosstalk between Ferroptosis and the Epithelial-Mesenchymal Transition: Implications for Inflammation and Cancer Therapy. Cytokine Growth Factor Rev. 2022, 64, 33–45. [Google Scholar] [CrossRef]
- Li, Y.; Gong, X.; Hu, T.; Chen, Y. Two Novel Prognostic Models for Ovarian Cancer Respectively Based on Ferroptosis and Necroptosis. BMC Cancer 2022, 22, 74. [Google Scholar] [CrossRef]
- Wang, K.; Mei, S.; Cai, M.; Zhai, D.; Zhang, D.; Yu, J.; Ni, Z.; Yu, C. Ferroptosis-Related Long Noncoding RNAs as Prognostic Biomarkers for Ovarian Cancer. Front. Oncol. 2022, 12, 888699. [Google Scholar] [CrossRef] [PubMed]
- Feng, S.; Yin, H.; Zhang, K.; Shan, M.; Ji, X.; Luo, S.; Shen, Y. Integrated Clinical Characteristics and Omics Analysis Identifies a Ferroptosis and Iron-Metabolism-Related LncRNA Signature for Predicting Prognosis and Therapeutic Responses in Ovarian Cancer. J. Ovarian Res. 2022, 15, 10. [Google Scholar] [CrossRef] [PubMed]
- Verdonck, S.; Nemegeer, J.; Vandenabeele, P.; Maelfait, J. Viral Manipulation of Host Cell Necroptosis and Pyroptosis. Trends Microbiol. 2022, 30, 593–605. [Google Scholar] [CrossRef] [PubMed]
- Roberts, J.Z.; Crawford, N.; Longley, D.B. The Role of Ubiquitination in Apoptosis and Necroptosis. Cell Death Differ. 2022, 29, 272–284. [Google Scholar] [CrossRef] [PubMed]
- Wang, Z.; Chen, G.; Dai, F.; Liu, S.; Hu, W.; Cheng, Y. Identification and Verification of Necroptosis-Related Gene Signature With Prognosis and Tumor Immune Microenvironment in Ovarian Cancer. Front. Immunol. 2022, 13, 894718. [Google Scholar] [CrossRef] [PubMed]
- Zeng, L.; Wang, X.; Wang, F.; Zhao, X.; Ding, Y. Identification of a Gene Signature of Cancer-Associated Fibroblasts to Predict Prognosis in Ovarian Cancer. Front. Genet. 2022, 13, 925231. [Google Scholar] [CrossRef] [PubMed]
- Wang, K.; Feng, X.; Zheng, L.; Chai, Z.; Yu, J.; You, X.; Li, X.; Cheng, X. TRPV4 Is a Prognostic Biomarker That Correlates with the Immunosuppressive Microenvironment and Chemoresistance of Anti-Cancer Drugs. Front. Mol. Biosci. 2021, 8, 690500. [Google Scholar] [CrossRef] [PubMed]
- Mangat, P.K.; Halabi, S.; Bruinooge, S.S.; Garrett-Mayer, E.; Alva, A.; Janeway, K.A.; Stella, P.J.; Voest, E.; Yost, K.J.; Perlmutter, J.; et al. Rationale and Design of the Targeted Agent and Profiling Utilization Registry Study. JCO Precis. Oncol. 2018, 2018, 1–16. [Google Scholar] [CrossRef]
- Flaherty, K.T.; Gray, R.J.; Chen, A.P.; Li, S.; McShane, L.M.; Patton, D.; Hamilton, S.R.; Williams, P.M.; Iafrate, A.J.; Sklar, J.; et al. Molecular Landscape and Actionable Alterations in a Genomically Guided Cancer Clinical Trial: National Cancer Institute Molecular Analysis for Therapy Choice (NCI-MATCH). JCO 2020, 38, 3883–3894. [Google Scholar] [CrossRef]
- Liu, C.-L.; Yuan, R.-H.; Mao, T.-L. The Molecular Landscape Influencing Prognoses of Epithelial Ovarian Cancer. Biomolecules 2021, 11, 998. [Google Scholar] [CrossRef]
- Massard, C.; Michiels, S.; Ferté, C.; Le Deley, M.-C.; Lacroix, L.; Hollebecque, A.; Verlingue, L.; Ileana, E.; Rosellini, S.; Ammari, S.; et al. High-Throughput Genomics and Clinical Outcome in Hard-to-Treat Advanced Cancers: Results of the MOSCATO 01 Trial. Cancer Discov. 2017, 7, 586–595. [Google Scholar] [CrossRef] [PubMed]
- Radovich, M.; Kiel, P.J.; Nance, S.M.; Niland, E.E.; Parsley, M.E.; Ferguson, M.E.; Jiang, G.; Ammakkanavar, N.R.; Einhorn, L.H.; Cheng, L.; et al. Clinical Benefit of a Precision Medicine Based Approach for Guiding Treatment of Refractory Cancers. Oncotarget 2016, 7, 56491–56500. [Google Scholar] [CrossRef] [PubMed]
- Haslem, D.S.; Van Norman, S.B.; Fulde, G.; Knighton, A.J.; Belnap, T.; Butler, A.M.; Rhagunath, S.; Newman, D.; Gilbert, H.; Tudor, B.P.; et al. A Retrospective Analysis of Precision Medicine Outcomes in Patients With Advanced Cancer Reveals Improved Progression-Free Survival Without Increased Health Care Costs. J. Oncol. Pract. 2017, 13, e108–e119. [Google Scholar] [CrossRef] [PubMed]

| Signatures of HGSTOC | Meaning | Cases [n] | Study Method | Reference |
|---|---|---|---|---|
| C1—high stromal response- high expression of stroma-regulating genes (ACTA2—alpha-smooth muscle actin or α-SMA), and moderate to extensive desmoplasia, low numbers of intratumoral CD3+ T-cells C2—high immune signature, enrichment of genes and signaling pathways associated with immune cells, markers of T-cell activation, and T-cell trafficking C4—low stromal response, high number of both intratumoral and stromal associated T CD3+ cells, and higher expression of E-cadherin C5—mesenchymal with low immune signature, over-expression of homeobox genes, high-mobility group genes, WNT/β-catenin and N-cadherin signaling pathways, low expression of immune response regulating genes | Patients from the C1 and C5 subtypes showed poorer survival compared with other subtypes, and the C1 subtype was especially correlated with early relapse and short OS | n = 285 | Microarray gene expression profiling and immunohistochemistry | [17] |
| Type I tumors are associated with relative genetic stability and mutations of PIK3CA, PTEN, BRAF, KRAS, and ARID1A genes Type II tumors have chromosomal instability and defective homologous recombination repair; they are characterized mostly by TP53, BRCA1, BRCA2, RB1, and CTNNB1 mutations | Type I tumors contain low-grade ovarian cancer (LGOC) of serous, mucinous, and endometroid histology with better prognosis and relative chemo-sensitivity Type II tumors consist of highly malignant and rapidly progressing high-grade ovarian cancer (HGOC) with poor prognosis and secondary chemo-resistance | - | Review | [18] |
| Mesenchymal (28%)—desmoplasia and mesenchymal invasive gene expression pattern (HOX, FAP, ANGPTL1 genes) Immunoreactive (21%)—extensive T cell tumor infiltration and toll-like receptor signaling, expression of T-cell chemokine ligands, CXCL11 and CXCL10, and the receptor, CXCR3 Proliferative (20%)—limited inflammatory infiltration and activation of signaling pathways for stemness, high expression of HMGA2, MCM2, PCNA, and SOX11. Low expression of ovarian tumor markers (MUC1, MUC16) Differentiated (17%)—gene pattern resembling that of serous borderline tumors, high expression of MUC16, MUC1, and SLPI | Mesenchymal and proliferative type—unfavorable prognosis Differentiated type -intermediate prognosis Immunoreactive type—better prognosis | TCGA study n = 489 Konecny GE et al. n = 174 | TCGA: Exome capture and DNA sequencing DNA copy number/genotype analysis mRNA expression profiling miRNA expression profiling CpG DNA methylation analysis Konecny GE et al.: Gene expression profiling Agilent Whole Human Genome 4 × 44 K Expression Array Irani S—Review | [24,25,26] |
| CLOVAR Immunoreactive CLOVAR Mesenchymal CLOVAR Proliferative CLOVAR Differentiated | The worst outcome was found in patients with CLOVAR Mesenchymal subtype resistance to chemotherapy in 63% of tumors | n = 489 (TCGA Biospecimens Core Resource) | Gene expression profiling Affymetrix Human Exon 1.0 ST GeneChips, Affymetrix HT-HG-U133A GeneChips Agilent 244,000 gene expression microarrays | [27] |
| Tumor-enriched subtype—high expression of keratin KRT16 and KRT23, low expression of PTPRC and PDCD1 Immune-enriched—high expression of immune PTPRC, PDCD1, HAVCR2, CD274, and low expression of TBX21 and NOTCH3 Mixed—a mixed expression pattern | Tumor-enriched tumors should be treated with tumor-killing therapy, while immune-enriched tumors with immunotherapy or a mixture of both approaches | n = 376 4188 tumor-specific genes | Whole-exome sequencing analysis Hierarchical clustering analysis Pathways enrichment analysis Analysis of the canonical markers for lineage-specific different expression genes (DEGs) | [28] |
| Cluster 1—over-representation of growth factor signaling pathways, Cluster 2—representation of pathways regulating cell survival in hypoxic conditions and senescence Cluster 3—related to cellular senescence | A possible treatment of choice for cluster 1 could be tyrosine kinase or angiokinase inhibitors Cluster 2 could theoretically respond to mTOR inhibitors The potential therapy for cluster 3 could be the use of deacetylase inhibitors | n = 450 | TCGA genomic data—copy number variation, single nucleotide polymorphisms (SNPs), miRNA expression, gene expression (mRNA), DNA methylation, and clinical and outcome information | [31] |
| HGSTOC primary tumor—68% epithelial cells versus 11% lymphocytes HGSTOC metastatic tumor—66% lymphocytes versus 10% epithelial cells LGSOC tumor Primary tumor fibroblasts—expression of ACTA2, DCN, ACTB Metastatic tumor fibroblasts—CXCL12, CXCL14, S100A6, S100A10, SFRP2, SFRP4, IGF1, ANGPTL4, IL6, CFB and SERPING1 | Compared to primary tumor-derived fibroblasts, metastatic fibroblasts were found to over-express genes regulating tumor growth, angiogenesis and inflammation | n = 9 Single-cell suspensions | Single-cell RNA sequencing | [32] |
| Epithelial cancer cells—over-expression of EpCAM, KRT5, KRT8, KRT18 and markers of fallopian tube epithelium PAX8 and KRT7 Cancer-associated fibroblasts—DCN, COL6A1, COL6A2, ACTA2), PDGFRA, PDGFRB, DDR2, FAP, and CAV1 Tumor immune cells -T and B lymphocytes, and macrophages Tumor endothelial cells—PECAM1, CDH5, and CD34 The highest activity of tumor promoters in primary tumors (NF-κB, C/EBPβ), ETS2, HIF1, JUN). The activity of tumor promoters in both primary and metastatic tumors—JUNB, FOSL1, EGR1, ATF2, KLF13 Cluster EC1—gene enrichment for glycolysis/gluconeogenesis, and ECM-receptor interactions Cluster EC2—genes involved in the cytokine-cytokine receptor interaction, neuroactive-related pathways, and ciliated epithelial markers (FOXJ1, PIGR, CAPS, and GDF15) Cluster EC3—over-expression of genes associated with nucleotide and amino acid metabolism and function of ABC transporters Cluster EC4—characterized by the immune response-related pathways and the complement cascade Cluster EC5—gene enrichment for pathways associated with cell cycle, DNA replication, DNA repair, drug metabolism, and chemo-resistance (FEN1, NEK2, TOP2A) | EC5 cells could be resistant to therapy, especially with PARP inhibitors | n = 2 13,571 cells including epithelial cells, fibroblast cells, T cells, B cells, macrophages, and endothelial cells | Single-cell RNA sequencing | [33] |
| Marker genes STAT1, ANP32E, GPRC5A, and EGFL6 were over-expressed Marker genes PMP22, FBXO21, and CYB5R3 were under-expressed | Low expression of ANP32E, STAT1, GPRC5A, EGFL6, and PMP22 was positively associated with OS Low expression of FBXO21, ANP32E, and CYB5R3 was associated with longer PFS | n = 66 HGSTOC cells + data from n = 568 tumor samples and n = 7 normal ovary samples from TCGA Database | Single-cell RNA sequencing | [34] |
| Differentially expressed genes between ovarian cancer and controls: KIF4A, KIF11, CDC20, CCNB2, TOP2A, RRM2, TYMS, BIRC5, BUB1B, and FOXM1 | TYMS and BIRC5 genes were indicated as potential drug targets | n = 4 gene expression profiles downloaded from the Gene Expression Omnibus (GEO) | Identification of differentially expressed genes (DEGs) using GEO2R and FunRich software Functional analysis of DEGs using GO and KEGG tools Ver. 3.1.3. | [35] |
| Set of 8 differentially expressed genes (DEGs) as a prognostic model for survival and chemo-resistance | Up-regulation of PNLDC1, VSTM2L, CACNA1C, and GDF3 related to unfavorable outcome High expression GJA8, SEZ6L, SLC5A1, and SYNM associated with better prognosis PNLDC1 had increased expression in chemo-resistant tumors, while SLC5A1 and SYNM were over-expressed in chemo-sensitive cancer | n = 230 TCGA OV dataset samples | mRNA expression profiling single nucleotide polymorphism (SNP), copy number variation (CNV) analysis | [36] |
| C1 subtype—decreased immune-cell infiltration and expression of immune checkpoint genes, the lowest incidence of BRCA mutation C2 subtype—up-regulated immune-cell infiltration and expression of immune checkpoint genes C3 subtype—intermediate immune status, the highest incidence of BRCA mutation | C1 subtype—optimal response to bevacizumab C2 subtype—displayed the worst prognosis and suboptimal response to bevacizumab C3 subtype—a secondary optimal response to bevacizumab Different ovarian cancer subtypes have different immunological host responses, could diversely respond to targeted therapy, and could demand different therapeutic approaches | n = 373 samples from the TCGA OV dataset n = 81 from the ICGC dataset n = 260 microarray data from GEO | Identification of ovarian cancer subtypes by non-negative matrix factorization (NMF) clustering Differential analysis and function enrichment analysis using Gene Set Enrichment Analysis (GSEA) software Gene set variation analysis (GSVA) | [37] |
| Quantitative Traits signatures: QT-A—genes involved in HGSTOC initiation related to cell proliferation and tumor development QT-B—genes involved in tumor-host interaction and dissemination expressed in malignant ascites, and inflammatory environment QT-C—genes involved in mesenchymal-like and non-proliferating cancer stem-like cells | QT-A signature was predominant in the proliferative HGSTOC subtype, QT-B in the inflammatory subtype, and QT-C in the mesenchymal subtype Patients having these signatures had an unfavorable outcome | n = 1 As11 cell line isolated from ascites and cultured | Cell proliferation assay Spheroid formation assay DNA and RNA sequencing Animal xenografting | [38] |
| Copy-number signatures: Signature 1—activation of RAS/MAPK signaling and telomere shortening, characterized by a low number of breakpoints per chromosome arm Signature 2—a tandem duplication through inactivation of CDK12, characterized by a high number of breakpoints and single copy-number changes Signature 3—the result of BRCA1/2-related homologous recombination deficiency (HRD), and was presented with the diploid and single copy changes Signature 4—whole genome duplication resulting from disturbed PI3K inactivation, characterized by multiple copy-number changes Signature 5—caused by subclonal catastrophic chromothriptic-like events of unknown origin, and characterized by subclonal copy-number changes Signature 6—focal amplification produced by loss of the cell cycle control Signature 7—caused by non-BRCA1/2 related HRD, and characterized by different distributed copy-number changes and breaks | Signature 1—correlated with platinum-resistant relapse and poor OS Signature 2—correlated with poor OS Signature 3—correlated to favorable OS Signature 4–6—connection to survival uncertain Signature 7—correlated to favorable OS | n = 142 Isolated 300 DNA samples from tumor tissue n = 137 Germline DNA from blood samples | Tagged-amplicon sequencing Shallow whole genome sequencing (sWGS) Deep whole genome sequencing | [39] |
| BRCA1/2 germ-line and somatic mutations involved about 20% of patients, while an epigenetic silencing of BRCA1 in about 10% of patients At least 50% of HGSCs have HR pathway defects Approximately 30% of HGSC tumors have alterations in genes involved in RB-mediated DNA repair and cell cycle control—amplification of CCNE1 (20% of patients), loss of RB1 (10% of patients), or gain of RBBP8 (4% of patients) | BRCA1/2 germ-line and somatic mutations are represented in PARP-inhibitor-sensitive tumors CCNE1 amplification and BRCA1/2 loss in HGSTOC explain insensitivity to platinum and suggest that these tumors are unlikely to respond to PARP inhibitors | n = 6547 malignant tumor samples including n = 559 ovarian cancer samples | Pan-Cancer Analysis of CCNE1 Copy Number from TCGA Copy Number Portal DNA sequencing and multiplex ligation-dependent probe amplification TCGA SNP and Gene Expression Data from Affymetrix SNP 6.0 and hthgu133a gene expression TCGA database | [43] |
| Disturbed expression of SAP25, HLA-DPA1, AKT3), and PIK3R5), and the mutation of TMEM205 and POLR2A | Associated with the progression of chemo-resistance to paclitaxel and carboplatin | n = 7 | Whole exome sequencing and analysis RNA sequencing and analysis Immunohistochemistry Tumor xenografting | [44] |
| Alterations of ERBB2 pathway members encoding genes | Combined treatment with platinum and anti-HER2 drugs showed better results | not reported | DNA and RNA next-generation sequencing DNA fingerprinting Tumor xenografting Immunohistochemistry | [45] |
| Seven pairs of lncRNAs had the potential to divide the population of ovarian cancer patients into high-risk and low-risk groups | High-risk scores were positively correlated with infiltration of neutrophils, macrophages, cancer-associated fibroblasts, T cells, and mast cells, and shorter OS CD244, LAG), ICOS, CTLA4, CD48, TNFRSF4M), CD80, TMIGD2, IDO1, TNFRSF18, CD274, CD40 were hypo-expressed, while CD276 and TNFRSF25 were hyper-expressed in the high-risk group | n = 379 ovarian cancer patients and n = 88 controls from TCGA and GTEx databases | RNA sequencing data Differentially expressed immune-related lncRNA (DEirlncRNA) analysis | [51] |
| Five differentially expressed lncRNAs differentiated HGSTOC and normal ovary | On the basis of the known function and regulatory pathways of those lncRNAs, five candidate small-molecule drugs were predicted using bioinformatics analysis | n = 14,087 lncRNAs were extracted from TCGA and GTEx databases | Differentially expressed immune-related lncRNA (DEirlncRNA) analysis Construction of the lncRNA-miRNA-mRNA regulatory network | [52] |
| DNA methylation signatures showed genes involved in integrins and cadherins signaling pathways, amino acids biosynthesis, endocrine resistance, apoptosis, focal adhesion, and cellular senescence The hypomethylated up-regulated hub genes: TNF, UBC, SRC, ESR1, CDK1, PECAM1, CXCR4, MUC1, NEMO, IKBKG, The hypermethylated down-regulated hub genes: BDNF, CDC42, CD44, PPP2R5C, PTEN, UBB, BMP2, FOXO1, KLHL2 | Four genes: TNF, ESR1, MUC1, and FOXO1 could function as targets for epigenetic therapy and were correlated with patients’ prognosis | n = 242 ovarian cancer samples and n = 22 normal ovaries; samples extracted from GEO gene expression datasets n = 10 ovarian cancer samples and n = 5 normal ovaries; samples extracted from GEO gene methylation datasets | Protein-protein interaction (PPI) network construction using STRING tool GO and Reactome, KEGG pathway enrichment analysis Validation of the expression of hub genes and correlations between methylation and mRNA levels using GEPIA platform | [53] |
| Methylation patterns identified 6 molecular clusters | Cluster 2 had the highest methylation level and the best prognosis, Clusters 4 and 5 had significantly lower methylation levels compared to the other subtypes, were connected with the HGSTOC, advanced tumors, and demonstrated very poor prognosis | n = 571 ovarian cancer DNA methylation samples extracted from TCGA | Clustering analysis of the methylation expression profile WGCNA coexpression analysis of CpG loci | [54] |
| Signatures | Meaning | Cases [n] | Study Method | Reference |
|---|---|---|---|---|
| Cancer-associated fibroblast subtypes: FC1—ene enrichment for lipid and steroid metabolism FC2—genes involved in glycolysis/gluconeogenesis, oxidative phosphorylation, and DNA repair pathways FC3—enriched in the genes responsible for the immune response-related pathways FC4—over-expression of angiogenesis-related genes FC5—high expression of genes regulating lipid metabolic pathways, the extracellular matrix signaling, and cellular stemness | FC2 subtype represents the highly aggressive phenotype of cancer-associated fibroblasts enhancing tumor chemo-resistance Fibroblasts from primary tumors showed high expression of the STAR gene, whereas those from metastatic tumors exhibited high expression of the MFAP5 gene Interactions between tumor cells and CAFs—expression of EGFR, FGFR1, FGFR2 on the cancer cells, and ligands COPA, GRN, HB EGF, FGF2, FGF7, FGF18, on the CAF cells. Interactions EGFR-COPA and GRN/HB EGF—expressed at higher levels in metastatic compared to primary tumors | n = 2 13,571 cells including epithelial cells, fibroblast cells, T cells, B cells, macrophages, and endothelial cells | Single-cell RNA sequencing | [33] |
| The markers used for CAFs characterization were FAP, CD29, SMA, FSP1, PDGFRβ and caveolin Cancer-associated fibroblast subsets: CAF-S1—medium/high levels of SMA, considered as “activated” CAFs CAF-S2–S3—negative/low SMA levels, defined as “non-activated” CAFs. CAF-S4—medium/high levels of SMA, considered as “activated” CAFs | HGSTOC of mesenchymal subtype, defined by stromal gene signatures and poor survival, had high numbers of CAF-S1 cells | n = 225 samples from the Institute Curie n = 285 samples from the AOCS database n = 484 samples from the TCGA database | Gene Expression Profiling Immunohistochemistry Primary ovarian CAF culture qRT-PCR from HGSOC and cell lines Patient-derived xenograft experiments | [55] |
| CAFRS index based on the expression of 4 genes—AXL, GPR176, ITGBL1, and TIMP3 | A higher value of the CAFRS index indicated a higher risk of platinum-resistance | n = 6 50,502 ovarian cancer cells isolated Gene expression profiles extracted from GEO and UCSC Xena databases | Single-cell RNA sequencing Weighted gene co-expression network analysis | [97] |
| Immunological profile of HGSTOC: Activated-immune subtype CAFs-immune subtype | Activated-immune subtype showed enrichment of IFN signatures, active immune response, and better prognosis. More likely to respond to PD-1/PD-L1-based therapy CAFs-immune subtype was characterized by tumor-promoting signals like activated stroma, M2 macrophages, WNT/TGF-β signaling pathway, and a poor prognosis | n = 418 ovarian cancer samples from the TCGA database n = 482 samples from datasets GSE9891 and GSE32062 n = 431 DNA methylation samples from the UCSC Xena database | Single-sample gene set enrichment analysis (ssGSEA) Nearest Template Prediction (NTP) Tumour Immune Dysfunction and Exclusion (TIDE) Cell culture Protein Western blotting RNA qRT-PCR | [56] |
| Seven genes were up-regulated in HGSTOC stroma and connected with CAF activity—PDGFRA, PDGFRB, THY1, PDPN, FAP, ACTA2, COL1A1 The CAF content is described as a CAF-score CAF scores were positively correlated with macrophages, myeloid-derived suppressor cells, neutrophils, mast cells, and with immune checkpoint regulators PD-1, PD-L1, CTLA4, LAG3, TIGIT CAF scores were negatively correlated with plasma B cells and Th1 CD4 T cells | A low CAF-score indicated a better prognosis and identified a group of patients with more immunogenic tumors which could be good candidates for immune checkpoint inhibitor therapy | n = 33 cancer samples from the TCGA database n = 31 ovarian cancer samples and n = 8 normal ovary samples from GEO dataset | RNA sequencing data Gene set cancer analysis (GSCA) Single-sample gene set enrichment analysis (ssGSEA) Gene set variation analysis (GSVA) enrichment Immunophenoscore (IPS) data from the The Cancer Immunome Atlas (TCIA) database | [57] |
| CAF-N subtype CAF-C subtype | CAF-C characterized by over-expression of INHBA-ACVR2A axis, VCAN, MFAP5, activation of Smad signaling, had more aggressive behavior and worse prognosis | n = 70 ovarian cancer samples | Transcriptome profiling was performed using the GeneChip Human Genome U133 Plus 2.0 microarray Hierarchical clustering analysis Crosstalk signaling pathways analysis | [58] |
Cellular populations in HGSTOC ascites:
Sub-populations of macrophages with expression of M1-type markers and suppressors of M2 differentiation, and genes regulating M2 differentiation | “Immunoreactive” and “mesenchymal” subtypes of HGSTOC, reflected the abundance of immune infiltrates and fibroblasts rather than distinct subsets of malignant cells. Different populations of macrophages in malignant ascites could respond to platinum-based therapy increasing M2-phenotype | n = 25 ascites samples and n = 2 tumor samples | Plate-based single-cell RNA-sequencing Droplet-based single-cell RNA-sequencing Cell culture Spheroid formation assay Xenograft model | [61] |
| In several tumor clusters, the genes of fallopian tube secretory cells were over-expressed (SOX17, PAX8, THY1, EpCAM, CRISP3, NR2F2) Mesothelial cells cluster showed active EMT and activation of IL6/STAT3 signaling pathway Myofibroblasts were engaged in hypoxia-mediated EMT, active TGF-β-pathway CAFs were TGF-β-dependent and enhanced EMT Plasma cells cluster positive for IGHG1 and PRDM1 | This confirms the fimbrial origin of HGSTOC tumors Mesothelial cells cluster correlated to tumor growth and chemo-resistance Myofibroblasts were responsible for the promotion of metastases Cancer-associated fibroblasts promoted metastases and platinum-resistance Plasma cells were a good prognostic marker of immune active anti-tumor environment | n = 7 tumor samples 18,403 cell isolates from tumors | Droplet-based single-cell RNA sequencing Low-coverage whole-genome sequencing Single-cell expression profiling | [59] |
| Ascites spheroids contain M2-type tumor-associated macrophages and CAFs. Spheroids indicate down-regulation of angiogenesis and extra-cellular structure organization pathways and significant up-regulation of mitochondrial oxidative phosphorylation (OXPHOS) pathway | Spheroids have the characteristics typical for quiescent cells with a low proliferation profile and low chemo-sensitivity. Drugs inhibiting the OXPHOS pathway could be considered in ovarian cancer therapy | - | Review | [78] |
| Tumor-associated macrophage-related gene prognostic signature (TAMRG) | M1-type TAMs positively correlated with the patient’s OS M2-type TAMs, memory T CD4+ lymphocytes, neutrophils, and mast cells exhibited a negative correlation CD163, VSIG4, and MS4A7 when over-expressed were related to poor prognosis Over-expression of CD3E, IGKV4, TAP1 was related to favorable outcome | n = 6 ascites samples containing 9609 cells n = 375 ovarian cancer samples from the TCGA database n = 185 ovarian cancer samples from the GEO database | Single-cell RNA-sequencing Gene set variation analysis (GSVA) Weighted correlation network analysis | [79] |
| Higher expression of CXCR3/4/7 mRNA and different expression of CXCR1/2/3/4/7 mRNA in different pathological types of ovarian tumors | High CXCR7 mRNA expression and low CXCR5/6 expression were associated with unfavorable OS, while high CXCR4/7 expression and low CXCR5/6 expression were associated with a decrease in PFS The CXCR4 inhibitor was successfully used in a mouse xenograft model of ovarian cancer to restore taxol chemo-sensitivity and prolong survival | n = 500 cells Cancer cell line ID8 | Wound healing assay Transwell invasion assay Xenograft model FACS analysis ELISA analysis | [73] |
| Prognostic model based on 11 lipid metabolism gene signatures engaged in drug-mediated apoptosis, proliferation and migratory properties of cancer cells, p53-mediated apoptosis, and the recruitment of immune cells to the tumor | PI3, RGS1, ADORA3, CH25H, CCDC80, and PTGER3 were up-regulated in the high-risk group, whereas KLRB1, CCL19, CXCL9 and CXCL10 were up-regulated in the low-risk group | n = 9 ovarian cancer cell lines | Immunoblot analysis ELISA analysis Retrovirus-based RNA interference Proliferation and cytotoxicity assays | [80] |
| TRPV4 ion channel protein associated with immune pathways and with tumor-associated macrophages (TAMs) infiltrate | Expression of TRPV4 was correlated with up-regulation of immunosuppressive genes, such as regulating the function of immune checkpoints (PD-1, PD-L1, CTLA4, LAG3, TIGIT) and regulators of proliferation and apoptosis (TGFB1 and TGFBR1), worse OS and chemo-resistance | n = 33 tumor samples from the TCGA dataset n = 33 normal ovary samples from the TCGA database n = 33 normal ovary samples from the GTEx database | Copy number alteration (CNA) and mutation status were analyzed using the cBioPortal database. The TIMER2 database was used to analyze the correlation between immune cell infiltration and TRPV4 ImmuCellAI database used for correlation analysis | [98] |
| Seven autophagy-related genes (CAPN1, CDKN1B, DNAJB1, GNAI3, MTMR14, RHEB, SIRT2) were identified as regulators of tumor immune infiltration and predictors of prognosis All the marker genes had associations with BRCA1 and immune pathway in ovarian cancer | The expression CDKN1B, GNAI3, and SIRT2 differed significantly between the high- and low-risk groups | n = 380 ovarian cancer samples from the TCGA database | Gene Ontology (GO), Kyoto Encyclopedia of Genes and Genomes (KEGG), and Cytoscape were used to analyze gene functions and the immune microenvironment | [87] |
| Analysis of ferroptosis-related genes ATG7, G6PD, SLC3A2, MAP1LC3C, PTGS2, NFS1, VDAC2, ACSL3 Analysis of necroptosis-related genes STAT5B, CAMK2D, HIST1H2AJ, IFNAR2, STAT1, FADD, CASP1, PYGB, CAMK2G, and HMGB1 | Over-expression of ATG7, G6PD, SLC3A2, MAP1LC3C, PTGS2 improved OS Increased expression of NFS1, VDAC2, ACSL3 worsened OS Expression of STAT5B, CAMK2D, HIST1H2AJ, IFNAR2, STAT1, FADD had positive role for longer OS Expression of CASP1, PYGB, CAMK2G, and HMGB1 had bad influence on OS | n = 260 ovarian cancer samples of platinum-treated tumors extracted from the GSE32062 database n = 185 ovarian cancer samples of platinum-treated tumors extracted from the GSE26712 database n = 110 ovarian cancer samples of platinum-treated tumors extracted from the GSE17260 database | Gene enrichment and microenvironment analyses using the limma package and GSVA software Ver. 1.32.0. were used to compare the high- and low-risk ovarian cancer patients | [91] |
| Ferroptosis-related signature of 8–11 lncRNAs (RP11-443B7.3, RP5-1028K7.2, TRAM2-AS1, AC073283.4, RP11-486G15.2, RP11- 95H3.1, RP11-958F21.1, and AC006129.1) | Divided patients into high- and low-risk groups presented with differential clinical outcomes, immune cell infiltration, platinum-sensitivity, and predicted response to immunotherapy | n = 357 patients Gene expression profile data and clinical follow-up were extracted from the TCGA database | Heterogeneous Clustering Analysis Gene Set Enrichment Analysis (GSEA) Risk scoring model for ferroptosis-related lncRNAs | [92] |
| Necroptosis-related hub genes playing a central role in the ovarian tumorigenesis: CASP8, CDKN2A, CFLAR, CYLD, DDX58 and DIABLO Differentially expressed 5 genes (DEGs) Introduced to the prognostic model (UBD, ISG20, CXCL11, ATP1A3, and HLA-DOB) | The model differentiates patients into high or low-risk groups, with high-risk patients indicating significantly shorter survival and chemo-resistance | n = 587 patients RNA-seq data, mutation data, and clinical information extracted from the TCGA database n = 260 patients RNA-seq data, mutation data, and clinical information extracted from the GTEx database | NMF Consensus Clustering Development and validation of the necroptosis-related prognostic signature Gene Ontology (GO) and Kyoto Encyclopedia of Genes and Genomes (KEGG) functional enrichment analyses | [96] |
| lncRNAs engaged in metabolic processes and autophagy regulation | Up-regulation of DANCR, LOC642852, MALAT1, MEG3, MGC2752, TP73-AS1, and XIST lncRNAs was correlated to the worse outcome Tumors with high lncRNA MIR155HG expression had significantly higher numbers of activated T cells, M1-type macrophages, cytotoxic T CD8+ cells, and T CD4+ helper cells, and were correlated with a more favorable outcome | n = 67 ovarian cancer samples | RNA isolation, amplification, and hybridization to GeneChip Human Genome U133 Plus 2.0 Oligonucleotide arrays Functional prediction of lncRNAs associated with patient survival CIBERSORT analysis | [88] |
| Immune-related lncRNA pairing model based on 7 lncRNAs pairs: USP30-AS1-AC008649.2, AC007389.5-AC073046.1, AC005884.2-AL163051.1, U62317.1-HOXB-AS2, BMPR1B-DT-UNC5B-AS1, AL035701.1-AC106900.1, NR4A1AS-LINC00893 | The high-risk lncRNA signatures correlated with tumor infiltration with macrophages, neutrophils, T and mast cells, CAFs, and low expression of immune checkpoint genes | n = 379 ovarian cancer patients and n = 88 controls from TCGA and GTEx databases | RNA sequencing data Differentially expressed immune-related lncRNA (DEirlncRNA) analysis | [51] |
| Eight ferroptosis and iron metabolism-related lncRNAs (FIRLs): AC138904.1, AP005205.2, AC007114.1, LINC00665, UBXN10-AS1 AC083880.1, LINC01558, and AL023583.1 | The high-risk FIRLs signature correlated to higher immunosuppression in the tumor environment. In this group of patients, one could anticipate a better response to immune checkpoint inhibitors-based therapy The low-risk FIRLs signature patients were more sensitive to docetaxel, doxorubicin, etoposide, paclitaxel, cisplatin, and gemcitabine | n = 374 patients Clinical data, RNA sequencing profiles, and normal ovarian tissue RNA sequencing profiles extracted from TCGA and GTEx databases | Pearson correlation between ferroptosis and iron-metabolism-related genes Cox-Lasso regression analysis ROC curve, Kaplan–Meier analysis, decision curve analysis (DCA), Cox regression analysis and calibration curve | [93] |
Disclaimer/Publisher’s Note: The statements, opinions and data contained in all publications are solely those of the individual author(s) and contributor(s) and not of MDPI and/or the editor(s). MDPI and/or the editor(s) disclaim responsibility for any injury to people or property resulting from any ideas, methods, instructions or products referred to in the content. |
© 2023 by the authors. Licensee MDPI, Basel, Switzerland. This article is an open access article distributed under the terms and conditions of the Creative Commons Attribution (CC BY) license (https://creativecommons.org/licenses/by/4.0/).
Share and Cite
Wilczyński, J.; Paradowska, E.; Wilczyński, M. Personalization of Therapy in High-Grade Serous Tubo-Ovarian Cancer—The Possibility or the Necessity? J. Pers. Med. 2024, 14, 49. https://doi.org/10.3390/jpm14010049
Wilczyński J, Paradowska E, Wilczyński M. Personalization of Therapy in High-Grade Serous Tubo-Ovarian Cancer—The Possibility or the Necessity? Journal of Personalized Medicine. 2024; 14(1):49. https://doi.org/10.3390/jpm14010049
Chicago/Turabian StyleWilczyński, Jacek, Edyta Paradowska, and Miłosz Wilczyński. 2024. "Personalization of Therapy in High-Grade Serous Tubo-Ovarian Cancer—The Possibility or the Necessity?" Journal of Personalized Medicine 14, no. 1: 49. https://doi.org/10.3390/jpm14010049
APA StyleWilczyński, J., Paradowska, E., & Wilczyński, M. (2024). Personalization of Therapy in High-Grade Serous Tubo-Ovarian Cancer—The Possibility or the Necessity? Journal of Personalized Medicine, 14(1), 49. https://doi.org/10.3390/jpm14010049

