Construction of Osteosarcoma Diagnosis Model by Random Forest and Artificial Neural Network
Abstract
1. Introduction
2. Materials and Methods
2.1. Database from GEO and Analysis
2.2. Differentially Expressed Genes and Enrichment Investigation
2.3. Random Forest Analysis for DEGs and Visualization
2.4. Construction of Artificial Neural Network Model
2.5. Validation of the Artificial Neural Network Model
2.6. Immune Infiltration Analysis
2.7. Cox Proportional Hazards Model and Survival Analysis
3. Results
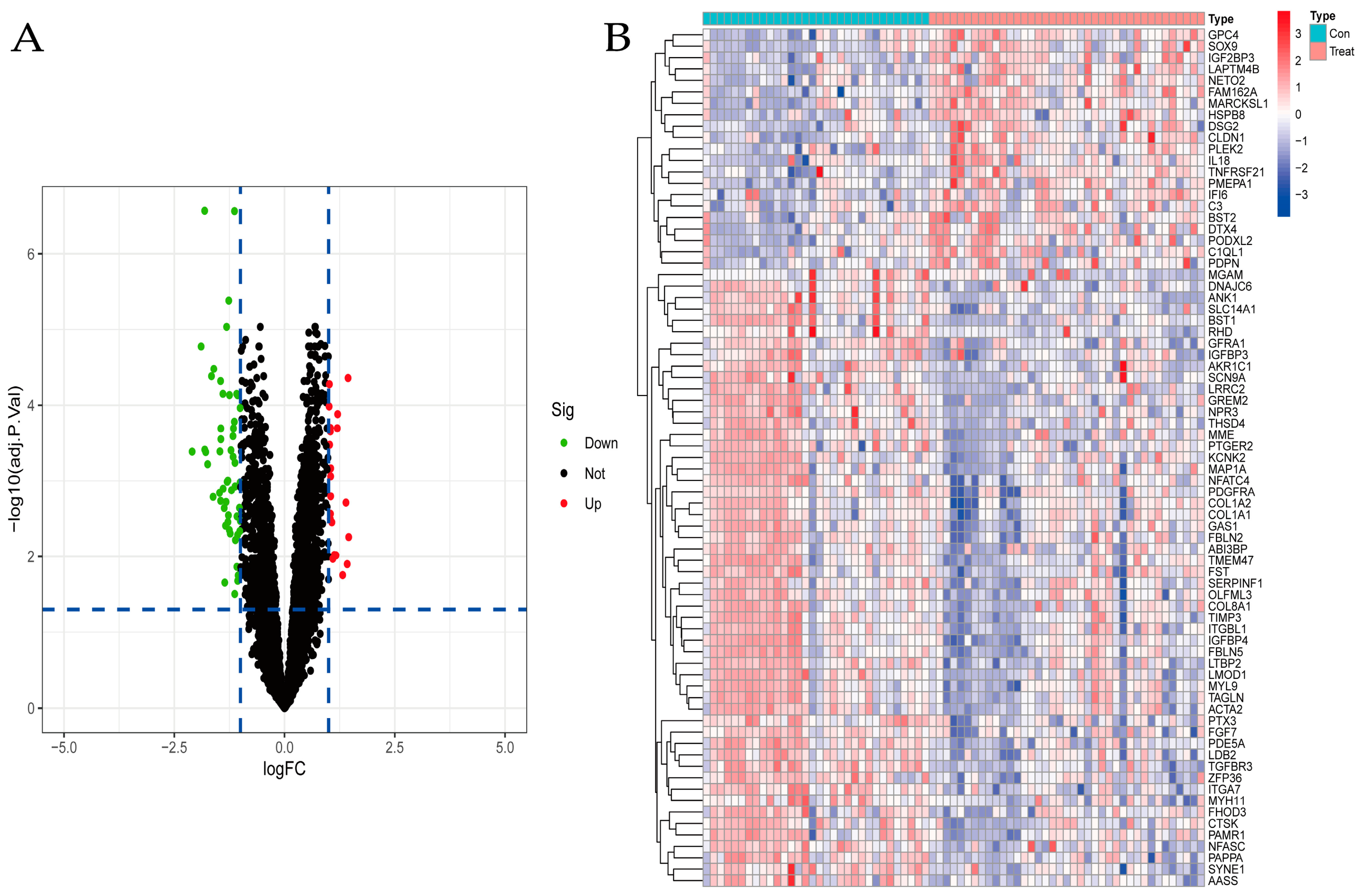
3.1. DEG Identification
3.2. Metascape Analysis Resource of DEGs
3.3. Analysis of GO Enrichment and KEGG Pathways
3.4. Random Forest Tree Screening
3.5. Construction and Validation of the Osteosarcoma-Related Gene Diagnostic Model
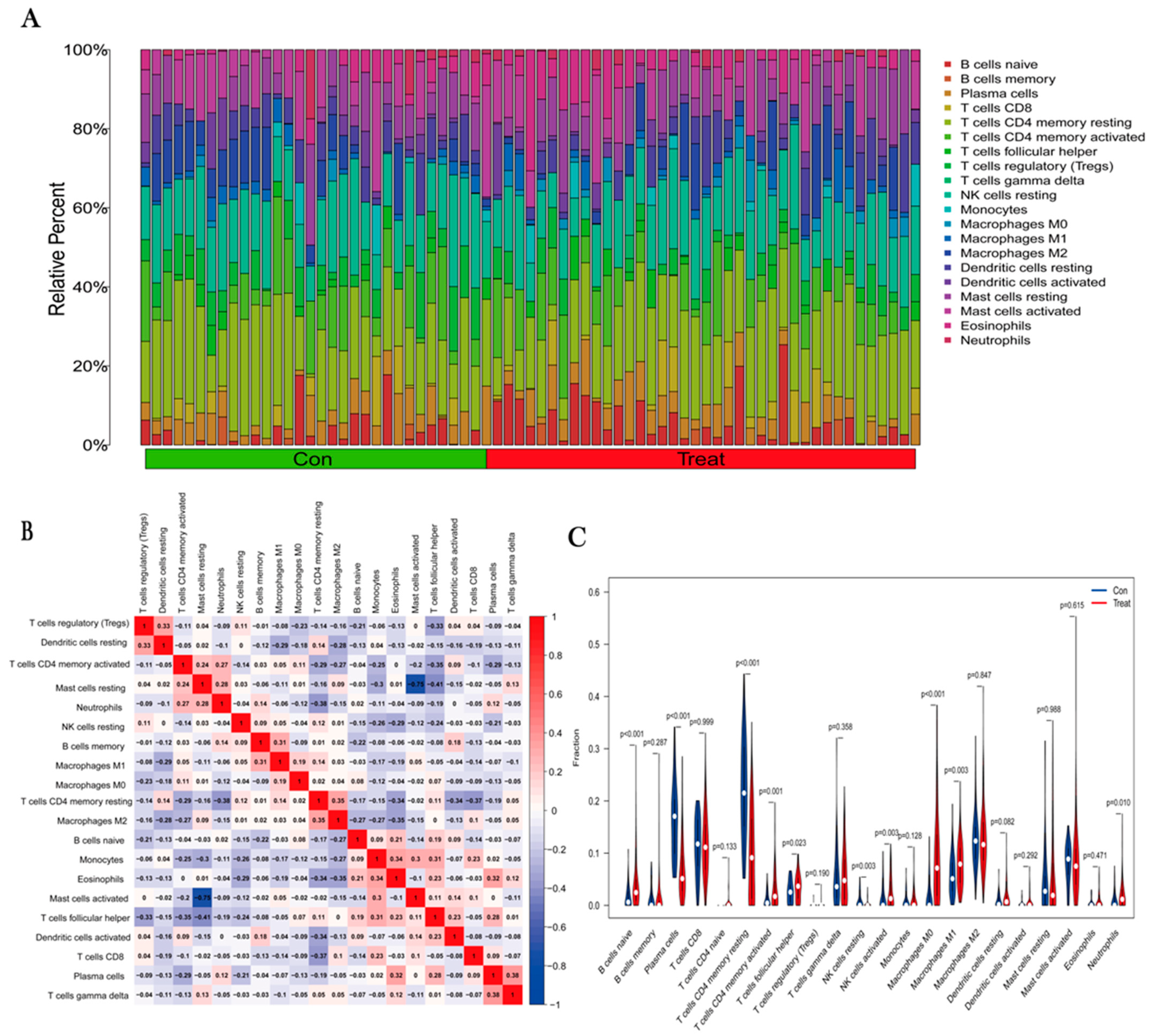
3.6. Immune Infiltration Analysis
3.7. Cox Proportional Hazards Model and Survival Analysis
4. Discussion
5. Conclusions
Supplementary Materials
Author Contributions
Funding
Institutional Review Board Statement
Informed Consent Statement
Data Availability Statement
Acknowledgments
Conflicts of Interest
Abbreviations
| AASS | Aminoadipate Semialdehyde Synthase |
| ANK1 | Ankyrin 1 |
| ANN | Artificial neural network |
| AUC | Area Under Curves |
| DEG | differentially expressed gene |
| ECM | Extracellular matrix |
| GEO | Gene Expression Omnibus |
| GO | Gene Ontology |
| GREM2 | Gremlin 2, DAN Family BMP Antagonist |
| HSPB8 | Heat Shock Protein Family B (Small) Member 8 |
| ITGA7 | Integrin Subunit Alpha 7 |
| KEGG | Kyoto Encyclopedia of Genes |
| MRI | Magnetic Resonance Imaging |
| NFASC | Neurofascin |
| NK | natural killer |
| OS | Osteosarcoma |
| RHD | Rh Blood Group D Antigen |
| ROC | receiver operating characteristic |
| TARGET | Therapeutically Applicable Research To Generate Effective Treatments |
| TGFBR3 | Transforming Growth Factor Beta Receptor 3 |
| TNFRSF21 | TNF Receptor Superfamily Member 21 |
References
- Odes, E.J.; Randolph-Quinney, P.S.; Steyn, M.; Throckmorton, Z.; Smilg, J.S.; Zipfel, B.; Augustine, T.N.; De Beer, F.; Hoffman, J.W.; Franklin, R.D.; et al. Earliest hominin cancer: 1.7-million-year-old osteosarcoma from Swartkrans Cave, South Africa. S. Afr. J. Sci. 2016, 112. [Google Scholar] [CrossRef]
- Meltzer, P.S.; Helman, L.J. New Horizons in the Treatment of Osteosarcoma. N. Engl. J. Med. 2021, 385, 2066–2076. [Google Scholar] [CrossRef]
- Odri, G.A.; Tchicaya-Bouanga, J.; Yoon, D.J.Y.; Modrowski, D. Metastatic Progression of Osteosarcomas: A Review of Current Knowledge of Environmental versus Oncogenic Drivers. Cancers 2022, 14, 360. [Google Scholar] [CrossRef]
- Beird, H.C.; Bielack, S.S.; Flanagan, A.M.; Gill, J.; Heymann, D.; Janeway, K.A.; Livingston, J.A.; Roberts, R.D.; Strauss, S.J.; Gorlick, R. Osteosarcoma. Nat. Rev. Dis. Primers 2022, 8, 77. [Google Scholar] [CrossRef]
- Bickels, J.; Jelinek, J.S.; Shmookler, B.M.; Neff, R.S.; Malawer, M.M. Biopsy of musculoskeletal tumors. Current concepts. Clin. Orthop. Relat. Res. 1999, 368, 212–219. [Google Scholar] [CrossRef]
- Chen, D.S.; Mellman, I. Oncology Meets Immunology: The Cancer-Immunity Cycle. Immunity 2013, 39, 1–10. [Google Scholar] [CrossRef]
- Li, G.Q.; Wang, Y.K.; Zhou, H.; Jin, L.G.; Wang, C.Y.; Albahde, M.; Wu, Y.; Li, H.Y.; Zhang, W.K.; Li, B.H.; et al. Application of Immune Infiltration Signature and Machine Learning Model in the Differential Diagnosis and Prognosis of Bone-Related Malignancies. Front. Cell Dev. Biol. 2021, 9, 630355. [Google Scholar] [CrossRef]
- Yang, Y.; Xu, L.; Qiao, Y.; Wang, T.; Zheng, Q. Construction of a neural network diagnostic model and investigation of immune infiltration characteristics for Crohn’s disease. Front. Genet. 2022, 13, 976578. [Google Scholar] [CrossRef]
- Bao, W.; Cui, Q.; Chen, B.; Yang, B. Phage_UniR_LGBM: Phage Virion Proteins Classification with UniRep Features and LightGBM Model. Comput. Math. Methods Med. 2022, 2022, 9470683. [Google Scholar] [CrossRef]
- He, Y.; Liu, H.; Wang, S.; Zhang, J. A nomogram for predicting cancer-specific survival in patients with osteosarcoma as secondary malignancy. Sci. Rep. 2020, 10, 12817. [Google Scholar] [CrossRef]
- Le, T.; Su, S.; Kirshtein, A.; Shahriyari, L. Data-Driven Mathematical Model of Osteosarcoma. Cancers 2021, 13, 2367. [Google Scholar] [CrossRef]
- Ahammad, M.; Abedin, M.J.; Khan, M.A.R.; Alim, M.A.; Rony, M.A.T.; Alam, K.M.R.; Reza, D.S.A.A.; Uddin, I. A Proficient Approach to Detect Osteosarcoma through Deep Learning. In Proceedings of the 2022 10th International Conference on Emerging Trends in Engineering and Technology—Signal and Information Processing (ICETET-SIP-22), Nagpur, India, 29–30 April 2022; pp. 1–6. [Google Scholar]
- Ling, Z.; Yang, S.; Gou, F.; Dai, Z.; Wu, J. Intelligent Assistant Diagnosis System of Osteosarcoma MRI Image Based on Transformer and Convolution in Developing Countries. IEEE J. Biomed. Health Inform. 2022, 26, 5563–5574. [Google Scholar] [CrossRef]
- Wu, J.; Xiao, P.; Huang, H.; Gou, F.; Zhou, Z.; Dai, Z. An Artificial Intelligence Multiprocessing Scheme for the Diagnosis of Osteosarcoma MRI Images. IEEE J. Biomed. Health Inform. 2022, 26, 4656–4667. [Google Scholar] [CrossRef]
- Liu, F.; Gou, F.; Wu, J. An Attention-Preserving Network-Based Method for Assisted Segmentation of Osteosarcoma MRI Images. Mathematics 2022, 10, 1665. [Google Scholar] [CrossRef]
- Gou, F.; Wu, J. An Attention-based AI-assisted Segmentation System for Osteosarcoma MRI Images. In Proceedings of the 2022 IEEE International Conference on Bioinformatics and Biomedicine (BIBM), Las Vegas, NV, USA, 6–8 December 2022; pp. 1539–1543. [Google Scholar]
- Hu, X.; Cammann, H.; Meyer, H.-A.; Miller, K.; Jung, K.; Stephan, C. Artificial neural networks and prostate cancer—Tools for diagnosis and management. Nat. Rev. Urol. 2013, 10, 174–182. [Google Scholar] [CrossRef]
- Baxt, W.G. Application of artificial neural networks to clinical medicine. Lancet 1995, 346, 1135–1138. [Google Scholar] [CrossRef]
- Krogh, A. What are artificial neural networks? Nat. Biotechnol. 2008, 26, 195–197. [Google Scholar] [CrossRef]
- Liang, J.; Chen, J.; Hua, S.; Qin, Z.; Lu, J.; Lan, C. Bioinformatics analysis of the key genes in osteosarcoma metastasis and immune invasion. Transl. Pediatr. 2022, 11, 1656–1670. [Google Scholar] [CrossRef]
- Sittiju, P.; Chaiyawat, P.; Pruksakorn, D.; Klangjorhor, J.; Wongrin, W.; Phinyo, P.; Kamolphiwong, R.; Phanphaisarn, A.; Teeyakasem, P.; Kongtawelert, P.; et al. Osteosarcoma-Specific Genes as a Diagnostic Tool and Clinical Predictor of Tumor Progression. Biology 2022, 11, 698. [Google Scholar] [CrossRef]
- Savargiv, M.; Masoumi, B.; Keyvanpour, M.R. A New Random Forest Algorithm Based on Learning Automata. Comput. Intell. Neurosci. 2021, 2021, 5572781. [Google Scholar] [CrossRef]
- Niu, J.; Yan, T.; Guo, W.; Wang, W.; Zhao, Z.; Ren, T.; Huang, Y.; Zhang, H.; Yu, Y.; Liang, X. Identification of Potential Therapeutic Targets and Immune Cell Infiltration Characteristics in Osteosarcoma Using Bioinformatics Strategy. Front. Oncol. 2020, 10, 1628. [Google Scholar] [CrossRef]
- Xu, K.; Zhang, P.; Zhang, J.; Quan, H.; Wang, J.; Liang, Y. Identification of potential micro-messenger RNAs (miRNA-mRNA) interaction network of osteosarcoma. Bioengineered 2021, 12, 3275–3293. [Google Scholar] [CrossRef]
- Dostert, C.; Grusdat, M.; Letellier, E.; Brenner, D. The TNF Family of Ligands and Receptors: Communication Modules in the Immune System and Beyond. Physiol. Rev. 2019, 99, 115–160. [Google Scholar] [CrossRef]
- Stegmann, S.; Werner, J.M.; Kuhl, S.; Rohn, G.; Krischek, B.; Stavrinou, P.; Goldbrunner, R.; Timmer, M. Death Receptor 6 (DR6) Is Overexpressed in Astrocytomas. Anticancer Res. 2019, 39, 2299–2306. [Google Scholar] [CrossRef]
- Choi, Y.J.; Lee, Y.S.; Lee, H.W.; Shim, D.M.; Seo, S.W. Silencing of translation initiation factor eIF3b promotes apoptosis in osteosarcoma cells. Bone Jt. Res. 2017, 6, 186–193. [Google Scholar] [CrossRef]
- Mogk, A.; Bukau, B.; Kampinga, H.H. Cellular Handling of Protein Aggregates by Disaggregation Machines. Mol. Cell 2018, 69, 214–226. [Google Scholar] [CrossRef]
- Haslbeck, M.; Vierling, E. A first line of stress defense: Small heat shock proteins and their function in protein homeostasis. J. Mol. Biol. 2015, 427, 1537–1548. [Google Scholar] [CrossRef]
- Namlos, H.M.; Skarn, M.; Ahmed, D.; Grad, I.; Andresen, K.; Kresse, S.H.; Munthe, E.; Serra, M.; Scotlandi, K.; Llombart-Bosch, A.; et al. miR-486-5p expression is regulated by DNA methylation in osteosarcoma. BMC Genom. 2022, 23, 142. [Google Scholar] [CrossRef]
- Vander Ark, A.; Cao, J.; Li, X. TGF-beta receptors: In and beyond TGF-beta signaling. Cell. Signal. 2018, 52, 112–120. [Google Scholar] [CrossRef]
- Xie, L.; Yao, Z.; Zhang, Y.; Li, D.; Hu, F.; Liao, Y.; Zhou, L.; Zhou, Y.; Huang, Z.; He, Z.; et al. Deep RNA sequencing reveals the dynamic regulation of miRNA, lncRNAs, and mRNAs in osteosarcoma tumorigenesis and pulmonary metastasis. Cell Death Dis. 2018, 9, 772. [Google Scholar] [CrossRef]
- Carrasco-Garcia, E.; Auzmendi-Iriarte, J.; Matheu, A. Integrin α7: A novel promising target in glioblastoma stem cells. Stem. Cell Investig. 2018, 5, 2. [Google Scholar] [CrossRef]
- Klaffky, E.; Williams, R.; Yao, C.C.; Ziober, B.; Kramer, R.; Sutherland, A. Trophoblast-specific expression and function of the integrin alpha 7 subunit in the peri-implantation mouse embryo. Dev. Biol. 2001, 239, 161–175. [Google Scholar] [CrossRef]
- Nolan, K.; Kattamuri, C.; Rankin, S.A.; Read, R.J.; Zorn, A.M.; Thompson, T.B. Structure of Gremlin-2 in Complex with GDF5 Gives Insight into DAN-Family-Mediated BMP Antagonism. Cell Rep. 2016, 16, 2077–2086. [Google Scholar] [CrossRef]
- Cristofani, R.; Piccolella, M.; Crippa, V.; Tedesco, B.; Montagnani Marelli, M.; Poletti, A.; Moretti, R.M. The Role of HSPB8, a Component of the Chaperone-Assisted Selective Autophagy Machinery, in Cancer. Cells 2021, 10, 335. [Google Scholar] [CrossRef]
- Monfrini, E.; Straniero, L.; Bonato, S.; Monzio Compagnoni, G.; Bordoni, A.; Dilena, R.; Rinchetti, P.; Silipigni, R.; Ronchi, D.; Corti, S.; et al. Neurofascin (NFASC) gene mutation causes autosomal recessive ataxia with demyelinating neuropathy. Parkinsonism. Relat. Disord. 2019, 63, 66–72. [Google Scholar] [CrossRef]
- Cersosimo, F.; Lonardi, S.; Bernardini, G.; Telfer, B.; Mandelli, G.E.; Santucci, A.; Vermi, W.; Giurisato, E. Tumor-Associated Macrophages in Osteosarcoma: From Mechanisms to Therapy. Int. J. Mol. Sci. 2020, 21, 5207. [Google Scholar] [CrossRef]
- Yang, X.; Zhang, W.; Xu, P. NK cell and macrophages confer prognosis and reflect immune status in osteosarcoma. J. Cell. Biochem. 2018, 120, 8792–8797. [Google Scholar] [CrossRef]
- Binitie, O.; Tejiram, S.; Conway, S.; Cheong, D.; Temple, H.T.; Letson, G.D. Adult soft tissue sarcoma local recurrence after adjuvant treatment without resection of core needle biopsy tract. Clin. Orthop. Relat. Res. 2013, 471, 891–898. [Google Scholar] [CrossRef]








| DataSets Series | Platform | Tumor | Normal | Group |
|---|---|---|---|---|
| GSE14359 | GPL96 | 10 | 2 | Training group |
| GSE99671 | GPL20148 | 18 | 18 | Training group |
| GSE126209 | GPL20301 | 11 | 12 | Training group |
| GSE19276 | GPL6848 | 23 | 5 | Validation group |
| Group | Normal | OS | Total |
|---|---|---|---|
| Normal | 32 | 0 | 32 |
| OS | 0 | 39 | 39 |
| Group | Normal | OS | Total |
|---|---|---|---|
| Normal | 5 | 0 | 5 |
| OS | 4 | 19 | 23 |
Disclaimer/Publisher’s Note: The statements, opinions and data contained in all publications are solely those of the individual author(s) and contributor(s) and not of MDPI and/or the editor(s). MDPI and/or the editor(s) disclaim responsibility for any injury to people or property resulting from any ideas, methods, instructions or products referred to in the content. |
© 2023 by the authors. Licensee MDPI, Basel, Switzerland. This article is an open access article distributed under the terms and conditions of the Creative Commons Attribution (CC BY) license (https://creativecommons.org/licenses/by/4.0/).
Share and Cite
Li, S.; Que, Y.; Yang, R.; He, P.; Xu, S.; Hu, Y. Construction of Osteosarcoma Diagnosis Model by Random Forest and Artificial Neural Network. J. Pers. Med. 2023, 13, 447. https://doi.org/10.3390/jpm13030447
Li S, Que Y, Yang R, He P, Xu S, Hu Y. Construction of Osteosarcoma Diagnosis Model by Random Forest and Artificial Neural Network. Journal of Personalized Medicine. 2023; 13(3):447. https://doi.org/10.3390/jpm13030447
Chicago/Turabian StyleLi, Sheng, Yukang Que, Rui Yang, Peng He, Shenglin Xu, and Yong Hu. 2023. "Construction of Osteosarcoma Diagnosis Model by Random Forest and Artificial Neural Network" Journal of Personalized Medicine 13, no. 3: 447. https://doi.org/10.3390/jpm13030447
APA StyleLi, S., Que, Y., Yang, R., He, P., Xu, S., & Hu, Y. (2023). Construction of Osteosarcoma Diagnosis Model by Random Forest and Artificial Neural Network. Journal of Personalized Medicine, 13(3), 447. https://doi.org/10.3390/jpm13030447

