Diagnostic Performance of Salusins in Acute Pulmonary Embolism: A Prospective Observational Study
Abstract
1. Introduction
2. Materials and Methods
2.1. Study Design and Setting
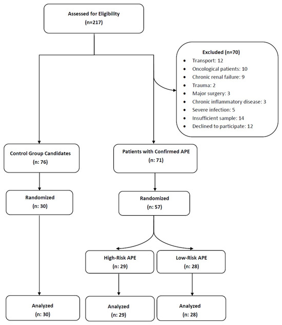
2.2. Patient Selection and Eligibility Criteria
2.3. Sample Size Calculation
2.4. Radiological Evaluation—Calculation of the Pulmonary Artery Obstruction Index (PAOI)
2.5. Clinical Risk Stratification Using the Pulmonary Embolism Severity Index (PESI)
2.6. Outcome Measures
2.7. Analysis of Biochemical Parameters
2.8. Measurement and Evaluation of Salusin Peptides in Serum Samples
2.9. Statistical Analysis
3. Results
4. Discussion
4.1. Role of Salusin-α and Salusin-β as Diagnostic Biomarkers
4.2. Potential Pathophysiological Role of Salusins in APE
4.3. Association of Salusins with Thrombus Burden and Clinical Risk Scores
4.4. Prognostic Reflections of Salusin Levels on Clinical Outcomes
4.5. Limitations
4.6. Clinical Implications and Future Perspectives
5. Conclusions
Author Contributions
Funding
Institutional Review Board Statement
Informed Consent Statement
Data Availability Statement
Acknowledgments
Conflicts of Interest
Abbreviations
| APE | Acute pulmonary embolism | 
| AUC | Area under the curve | 
| CTPA | Computed tomography pulmonary angiography | 
| ED | Emergency department | 
| NT-proBNP | N-terminal pro-B-type natriuretic peptide | 
| PAOI | Pulmonary Artery Obstruction Index | 
| PESI | Pulmonary Embolism Severity Index | 
| ROC | Receiver operating characteristic | 
| SBP | Systolic blood pressure | 
| Salusin-α | Salusin-alpha | 
| Salusin-β | Salusin-beta | 
| hs-TnT | High-sensitivity troponin T | 
References
- Stadlbauer, A.; Verbelen, T.; Binzenhöfer, L.; Goslar, T.; Supady, A.; Spieth, P.M.; Noc, M.; Verstraete, A.; Hoffmann, S.; Schomaker, M.; et al. Management of high-risk acute pulmonary embolism: An emulated target-trial analysis. Intensive Care Med. 2025, 51, 490–505. [Google Scholar] [CrossRef]
 - Hsu, S.H.; Ko, C.H.; Chou, E.H.; Herrala, J.; Lu, T.C.; Wang, C.H.; Chang, W.T.; Huang, C.H.; Tsai, C.L. Pulmonary embolism in United States emergency departments, 2010–2018. Sci. Rep. 2023, 13, 9070. [Google Scholar] [CrossRef] [PubMed]
 - Barco, S.; Mahmoudpour, S.H.; Valerio, L.; Klok, F.A.; Münzel, T.; Middeldorp, S.; Ageno, W.; Cohen, A.T.; Hunt, B.J.; Konstantinides, S.V. Trends in mortality related to pulmonary embolism in the European Region, 2000–2015: Analysis of vital registration data from the WHO Mortality Database. Lancet Respir. Med. 2020, 8, 277–287. [Google Scholar] [CrossRef] [PubMed]
 - Maughan, B.C.; Jarman, A.F.; Redmond, A.; Geersing, G.J.; Kline, J.A. Pulmonary embolism. BMJ 2024, 384, e071662. [Google Scholar] [CrossRef] [PubMed]
 - Karimi, M.; Shirsalimi, N.; Sedighi, E. Apelin-13 as a novel diagnostic laboratory biomarker in thromboembolic disorders: A review of literature with prospective insights. Int. J. Emerg. Med. 2024, 17, 190. [Google Scholar] [CrossRef]
 - Akbas, I.; Kocak, A.O.; Celik, B.K.; Menekse, T.S.; Demir, M.; Gur, S.T.A.; Kerget, B.; Cakir, Z. Performance of integrated pulmonary index for pulmonary embolism in dyspneic patients. Bratisl. Lek. Listy 2021, 122, 65–70. [Google Scholar] [CrossRef]
 - Thomas, S.E.; Weinberg, I.; Schainfeld, R.M.; Rosenfield, K.; Parmar, G.M. Diagnosis of pulmonary embolism: A review of evidence-based approaches. J. Clin. Med. 2024, 13, 3722. [Google Scholar] [CrossRef]
 - Low, C.L.; Kow, R.Y.; Abd Aziz, A.; Mohd Yusof, M.; Lim, B.C.; Kamarudin, N.A.; Md Ralib Md Raghib, A.R. Diagnostic yield of CT pulmonary angiogram in the diagnosis of pulmonary embolism and its predictive factors. Cureus 2023, 15, e40484. [Google Scholar] [CrossRef]
 - Karakaya, E.; Sönmez, B.M.; Cigsar, G.; Sirin, I.; Süer Dogan, I. Role of right/left ventricular diameter ratio in therapy selection for high and low intermediate risk pulmonary embolism in the emergency department. Exp. Ther. Med. 2025, 29, 73. [Google Scholar] [CrossRef]
 - Kabrhel, C.; Courtney, D.M.; Camargo, C.A., Jr.; Plewa, M.C.; Nordenholz, K.E.; Moore, C.L.; Richman, P.B.; Smithline, H.A.; Beam, D.M.; Kline, J.A. Factors associated with positive D-dimer results in patients evaluated for pulmonary embolism. Acad. Emerg. Med. 2010, 17, 589–597. [Google Scholar] [CrossRef]
 - Rakuša, N.; Sertić, Z.; Prutki, M.; Alduk, A.M.; Gornik, I. Factors predicting CT pulmonary angiography results in the emergency department. Diagnostics 2025, 15, 827. [Google Scholar] [CrossRef]
 - Paari, A.; Sekar, G.; Nagesh, N.J. Precision in pulmonary embolism diagnosis: Leveraging D-dimer levels with computed tomography pulmonary angiography (CTPA) insights. Cureus 2024, 16, e67765. [Google Scholar] [CrossRef] [PubMed]
 - Kerget, B.; Afşin, D.E.; Laloglu, E. Evaluation of serum salusin-α and β levels in patients with obstructive sleep apnea. Biomark. Med. 2024, 18, 603–610. [Google Scholar] [CrossRef] [PubMed]
 - Medyńska, A.; Chrzanowska, J.; Seifert, M.; Zwolińska, D. Can serum salusin-α and salusin-β serve as biomarkers for early atherosclerotic lesions in obese children? Int. J. Mol. Sci. 2025, 26, 3549. [Google Scholar] [CrossRef] [PubMed]
 - Chen, M.X.; Deng, B.Y.; Liu, S.T.; Wang, Z.B.; Wang, S.Z. Salusins: Advance in cardiovascular disease research. J. Pharm. Pharmacol. 2023, 75, 363–369. [Google Scholar] [CrossRef]
 - Tuncel, E.T.; Ozcan, S.S.; Korkmaz, M.; Börekci, E. Serum salusin levels in diarrhea- and constipation-predominant irritable bowel syndrome. PeerJ 2025, 13, e18859. [Google Scholar] [CrossRef]
 - Albayrak, B.; Guneyin, E.A.; Celik, M. Relationship between salusin beta levels and the severity of acute pancreatitis in patients. Medicine 2024, 103, e38685. [Google Scholar] [CrossRef]
 - Konstantinides, S.V.; Meyer, G.; Becattini, C.; Bueno, H.; Geersing, G.J.; Harjola, V.P.; Huisman, M.V.; Humbert, M.; Jennings, C.S.; Jiménez, D.; et al. 2019 ESC guidelines for the diagnosis and management of acute pulmonary embolism developed in collaboration with the European Respiratory Society (ERS). Eur. Heart J. 2020, 41, 543–603. [Google Scholar] [CrossRef]
 - Faul, F.; Erdfelder, E.; Lang, A.G.; Buchner, A. G* Power 3: A flexible statistical power analysis program for the social, behavioral, and biomedical sciences. Behav. Res. Methods 2007, 39, 175–191. [Google Scholar] [CrossRef]
 - Qanadli, S.D.; El Hajjam, M.; Vieillard-Baron, A.; Joseph, T.; Mesurolle, B.; Oliva, V.L.; Barre, O.; Bruckert, F.; Dubourg, O.; Lacombe, P. New CT index to quantify arterial obstruction in pulmonary embolism: Comparison with angiographic index and echocardiography. Am. J. Roentgenol. 2001, 176, 1415–1420. [Google Scholar] [CrossRef]
 - Westafer, L.M.; Long, B.; Gottlieb, M. Managing pulmonary embolism. Ann. Emerg. Med. 2023, 82, 394–402. [Google Scholar] [CrossRef]
 - Shahzadi, I.; Zwanenburg, A.; Frohwein, L.J.; Schramm, D.; Meyer, H.J.; Hinnerichs, M.; Moenninghoff, C.; Niehoff, J.H.; Kroeger, J.R.; Borggrefe, J.; et al. Short-term mortality prediction in acute pulmonary embolism: Radiomics values of skeletal muscle and intramuscular adipose tissue. J. Cachexia Sarcopenia Muscle 2024, 15, 1430–1440. [Google Scholar] [CrossRef]
 - Henkin, S.; Ujueta, F.; Sato, A.; Piazza, G. Acute pulmonary embolism: Evidence, innovation, and horizons. Curr. Cardiol. Rep. 2024, 26, 1249–1264. [Google Scholar] [CrossRef] [PubMed]
 - Nowaczyk, J.; Blicharz, L.; Zawistowski, M.; Sikora, M.; Zaremba, M.; Czuwara, J.; Rudnicka, L. The clinical significance of salusins in systemic sclerosis: A cross-sectional study. Diagnostics 2023, 13, 848. [Google Scholar] [CrossRef] [PubMed]
 - Janecka, A.; Stefanowicz, J. Use of salusin β for predicting atherosclerosis and components of the metabolic syndrome. Adv. Clin. Exp. Med. 2024, 33, 183–192. [Google Scholar] [CrossRef] [PubMed]
 - Peracaula, M.; Sebastian, L.; Francisco, I.; Vilaplana, M.B.; Rodríguez-Chiaradía, D.A.; Tura-Ceide, O. Decoding pulmonary embolism: Pathophysiology, diagnosis, and treatment. Biomedicines 2024, 12, 1936. [Google Scholar] [CrossRef]
 - Gao, S.; Xu, L.; Zhang, Y.; Li, J.; Guan, H.; Wang, X.; Cheng, D.; Liu, Y.; Bai, L.; Wang, R.; et al. Salusin-α inhibits proliferation and migration of vascular smooth muscle cell via Akt/mTOR signaling. Cell Physiol. Biochem. 2018, 50, 1740–1753. [Google Scholar] [CrossRef]
 - Du, S.L.; Wang, W.J.; Wan, J.; Wang, Y.G.; Wang, Z.K.; Zhang, Z. Serum salusin-α levels are inversely correlated with the presence and severity of coronary artery disease. Scand. J. Clin. Lab. Investig. 2013, 73, 339–343. [Google Scholar] [CrossRef]
 - Yilmaz, M.; Atescelik, M.; Ardic, S.; Goktekin, M.C.; Yildiz, M.; Gurger, M.; Kobat, M.A.; Ilhan, N. Serum salusin levels in ST-segment elevation myocardial infarction. Clin. Lab. 2016, 62, 1717–1723. [Google Scholar] [CrossRef]
 - Watanabe, T.; Suguro, T.; Sato, K.; Koyama, T.; Nagashima, M.; Kodate, S.; Hirano, T.; Adachi, M.; Shichiri, M.; Miyazaki, A. Serum salusin-alpha levels are decreased and correlated negatively with carotid atherosclerosis in essential hypertensive patients. Hypertens. Res. 2008, 31, 463–468. [Google Scholar] [CrossRef]
 - Yassien, M.; Fawzy, O.; Mahmoud, E.; Khidr, E.G. Serum salusin-β in relation to atherosclerosis and ventricular dysfunction in patients with type 2 diabetes mellitus. Diabetes Metab. Syndr. 2020, 14, 2057–2062. [Google Scholar] [CrossRef]
 - Natanzon, S.S.; Fardman, A.; Chernomordik, F.; Mazin, I.; Herscovici, R.; Goitein, O.; Ben-Zekry, S.; Younis, A.; Grupper, A.; Matetzky, S.; et al. PESI score for predicting clinical outcomes in PE patients with right ventricular involvement. Heart Vessels 2022, 37, 489–495. [Google Scholar] [CrossRef]
 - Rotzinger, D.C.; Knebel, J.F.; Jouannic, A.M.; Adler, G.; Qanadli, S.D. CT pulmonary angiography for risk stratification of patients with nonmassive acute pulmonary embolism. Radiol. Cardiothorac. Imaging 2020, 2, e190188. [Google Scholar] [CrossRef]
 - Cennamo, E.; Valli, G.; Riead, E.K.M.; Casalboni, S.; Papasidero, I.D.; De Marco, F.; Mariani, A.; Pepe, P.; Santangelo, G.; Mastracchi, M.; et al. Utility of combining high-sensitive cardiac troponin I and PESI score for risk management in patients with pulmonary embolism in the emergency department. Medicina 2023, 59, 185. [Google Scholar] [CrossRef]
 - Ji, Y.; Sun, B.; Juggessur-Mungur, K.S.; Li, Z.; Zhang, Z. Correlation of D-dimer level with the radiological severity indexes of pulmonary embolism on computed tomography pulmonary angiography. Chin. Med. J. 2014, 127, 2025–2029. [Google Scholar] [CrossRef]
 





| APE (n = 57) | Control (n = 30) | p-Value | |
|---|---|---|---|
| Age, years | 61.96 ± 19.30 | 37.83 ± 8.35 | <0.001 | 
| Gender, male, n (%) | 29 (50.9%) | 14 (46.7%) | 0.709 | 
| BMI, kg/m2 | 26.7 (7.8) | 24.6 (3.5) | <0.001 | 
| GCS | 15 (0) | 15 (0) | 0.067 | 
| SBP, mmHg | 118 (30) | 125.5 (3) | 0.014 | 
| DBP, mmHg | 71 (12) | 75 (4) | 0.007 | 
| Respiratory rate, breaths/min | 20 (8) | 15(2) | <0.001 | 
| Heart rate, beats/min | 90 (34) | 76 (5) | <0.001 | 
| SpO2, % | 91 (29) | 95 (2) | <0.001 | 
| Body temperature, °C | 36.5 (0.3) | 36.5 (0.7) | 0.406 | 
| Troponin, ng/L | 14.80 (40.21) | 3.12 (1.29) | <0.001 | 
| D-dimer, µg/mL | 2.80 (3.77) | 0.12 (0.09) | <0.001 | 
| BNP, pg/mL | 365.00 (1406.15) | 26.5 (24.53) | <0.001 | 
| Salusin-α, pg/mL | 159.5 (62) | 257.15 (477) | <0.001 | 
| Salusin-β, pg/mL | 341.7 (390.55) | 555.85 (600.70) | <0.001 | 
| Low Risk (n = 28) | High Risk (n = 29) | p-Value | |
|---|---|---|---|
| Age, years | 55.11 ± 20.41 | 68.59 ± 15.84 | 0.007 | 
| Gender, male, n | 18 (64.3%) | 11 (37.9%) | 0.047 | 
| BMI, kg/m2 | 26.61 (12.38) | 27.68 (6.46) | 0.879 | 
| Comorbid diseases, n | |||
| Diabetes mellitus | 9 (32.1%) | 9 (31.0%) | 0.928 | 
| Hypertension | 13 (46.4%) | 16 (55.2) | 0.509 | 
| COPD | 8 (28.6%) | 6 (20.7%) | 0.490 | 
| CHF | 5 (17.9%) | 10 (34.5%) | 0.154 | 
| CAD | 7 (25.0%) | 10 (34.5) | 0.434 | 
| CVD | 1 (3.6%) | 2 (6.9%) | 0.574 | 
| GCS | 15 (0) | 15 (0) | 0.112 | 
| SBP, mmHg | 120 (28) | 114 (30) | 0.216 | 
| DBP, mmHg | 70.5 (12) | 71.0 (16.0) | 0.955 | 
| Respiratory rate, breaths/min | 20 (9) | 20 (8) | 0.435 | 
| Heart rate, beats/min | 88.5 (34.0) | 96.0 (37.0) | 0.170 | 
| SpO2, % | 94.0 (7.0) | 88.0 (10.0) | 0.019 | 
| Body temperature, °C | 36.5 (0.2) | 36.5 (0.3) | 0.656 | 
| Troponin, ng/L | 8.23 (10.75) | 39.40 (61.42) | 0.001 | 
| D-dimer, µg/mL | 1.50 (1.45) | 4.08 (6.61) | <0.001 | 
| BNP, pg/mL | 262.5 (694.38) | 615.0 (2264.0) | 0.079 | 
| Salusin-α, pg/mL | 158.95 (73.00) | 164.60 (56.00) | 0.307 | 
| Salusin-β, pg/mL | 333.50 (252.47) | 355.20 (420.25) | 0.854 | 
| PESI | 84.14 ± 42.38 | 122.48 ± 47.44 | 0.002 | 
| Hospitalization period, day | 5 (8) | 8 (4) | 0.106 | 
| ICU admission, n | 3 (10.7%) | 14 (48.3%) | 0.002 | 
| Thrombolytic therapy, n | 0 (0%) | 6 (20.7%) | 0.023 | 
| Mortality, n | 1 (3.6%) | 4 (13.8%) | 0.352 | 
| Univariable Regression | Multivariable Regression | |||
|---|---|---|---|---|
| OR (95% CI) | p-Value | OR (95% CI) | p-Value | |
| Age | 1.099 (1.054–1.147) | <0.001 | 1.113 (1.048–1.181) | <0.001 | 
| Gender, male | 1.184 (0.488–2.870) | 0.709 | — | — | 
| Body mass index | 1.325 (1.124–1.563) | 0.001 | 1.326 (1.042–1.686) | 0.022 | 
| Systolic blood pressure | 0.967 (0.937–0.997) | 0.034 | 0.915 (0.845–0.992) | 0.031 | 
| Salusin-α | 0.996 (0.994–0.999) | 0.030 | 0.995 (0.990–1.000) | 0.042 | 
| Univariable Regression | Multivariable Regression | |||
|---|---|---|---|---|
| OR (95% CI) | p-Value | OR (95% CI) | p-Value | |
| Age | 1.099 (1.054–1.147) | <0.001 | 1.112 (1.050–1.178) | <0.001 | 
| Gender, male | 1.184 (0.488–2.870) | 0.709 | — | — | 
| Body mass index | 1.325 (1.124–1.563) | 0.001 | 1.284 (1.039–1.587) | 0.021 | 
| Systolic blood pressure | 0.967 (0.937–0.997) | 0.034 | 0.918 (0.844–0.998) | 0.045 | 
| Salusin-β | 0.998 (0.996–0.999) | 0.020 | 0.998 (0.996–1.000) | 0.088 | 
Disclaimer/Publisher’s Note: The statements, opinions and data contained in all publications are solely those of the individual author(s) and contributor(s) and not of MDPI and/or the editor(s). MDPI and/or the editor(s) disclaim responsibility for any injury to people or property resulting from any ideas, methods, instructions or products referred to in the content.  | 
© 2025 by the authors. Licensee MDPI, Basel, Switzerland. This article is an open access article distributed under the terms and conditions of the Creative Commons Attribution (CC BY) license (https://creativecommons.org/licenses/by/4.0/).
Share and Cite
Sanalp Menekşe, T.; Şirin, İ.; Günsay, R.H.; Eker, U.; Kavak, R.P.; Otal, Y.; Topçuoğlu, C. Diagnostic Performance of Salusins in Acute Pulmonary Embolism: A Prospective Observational Study. Diagnostics 2025, 15, 2105. https://doi.org/10.3390/diagnostics15162105
Sanalp Menekşe T, Şirin İ, Günsay RH, Eker U, Kavak RP, Otal Y, Topçuoğlu C. Diagnostic Performance of Salusins in Acute Pulmonary Embolism: A Prospective Observational Study. Diagnostics. 2025; 15(16):2105. https://doi.org/10.3390/diagnostics15162105
Chicago/Turabian StyleSanalp Menekşe, Tuğba, İlker Şirin, Rabia Handan Günsay, Uğurcan Eker, Rasime Pelin Kavak, Yavuz Otal, and Canan Topçuoğlu. 2025. "Diagnostic Performance of Salusins in Acute Pulmonary Embolism: A Prospective Observational Study" Diagnostics 15, no. 16: 2105. https://doi.org/10.3390/diagnostics15162105
APA StyleSanalp Menekşe, T., Şirin, İ., Günsay, R. H., Eker, U., Kavak, R. P., Otal, Y., & Topçuoğlu, C. (2025). Diagnostic Performance of Salusins in Acute Pulmonary Embolism: A Prospective Observational Study. Diagnostics, 15(16), 2105. https://doi.org/10.3390/diagnostics15162105
        
