A Review of Endobronchial-Ultrasound-Guided Transbronchial Intranodal Forceps Biopsy and Cryobiopsy
Abstract
1. Introduction
2. EBUS-Guided Intranodal Forceps Biopsy Technique
3. EBUS-Guided Intranodal Forceps Biopsy Results
4. EBUS-Guided Intranodal Forceps Biopsy Related Complications
5. EBUS-Guided Transbronchial Cryobiopsy
6. EBUS-Guided Transbronchial Cryobiopsy Results
7. EBUS-Guided Transbronchial Cryobiopsy Related Complications
8. EBUS-Guided Transbronchial Cryobiopsy Compared to EBUS-Guided Intranodal Forceps Biopsy
9. Rare Mediastinal Pathologies Diagnosed with EBUS-TBCB
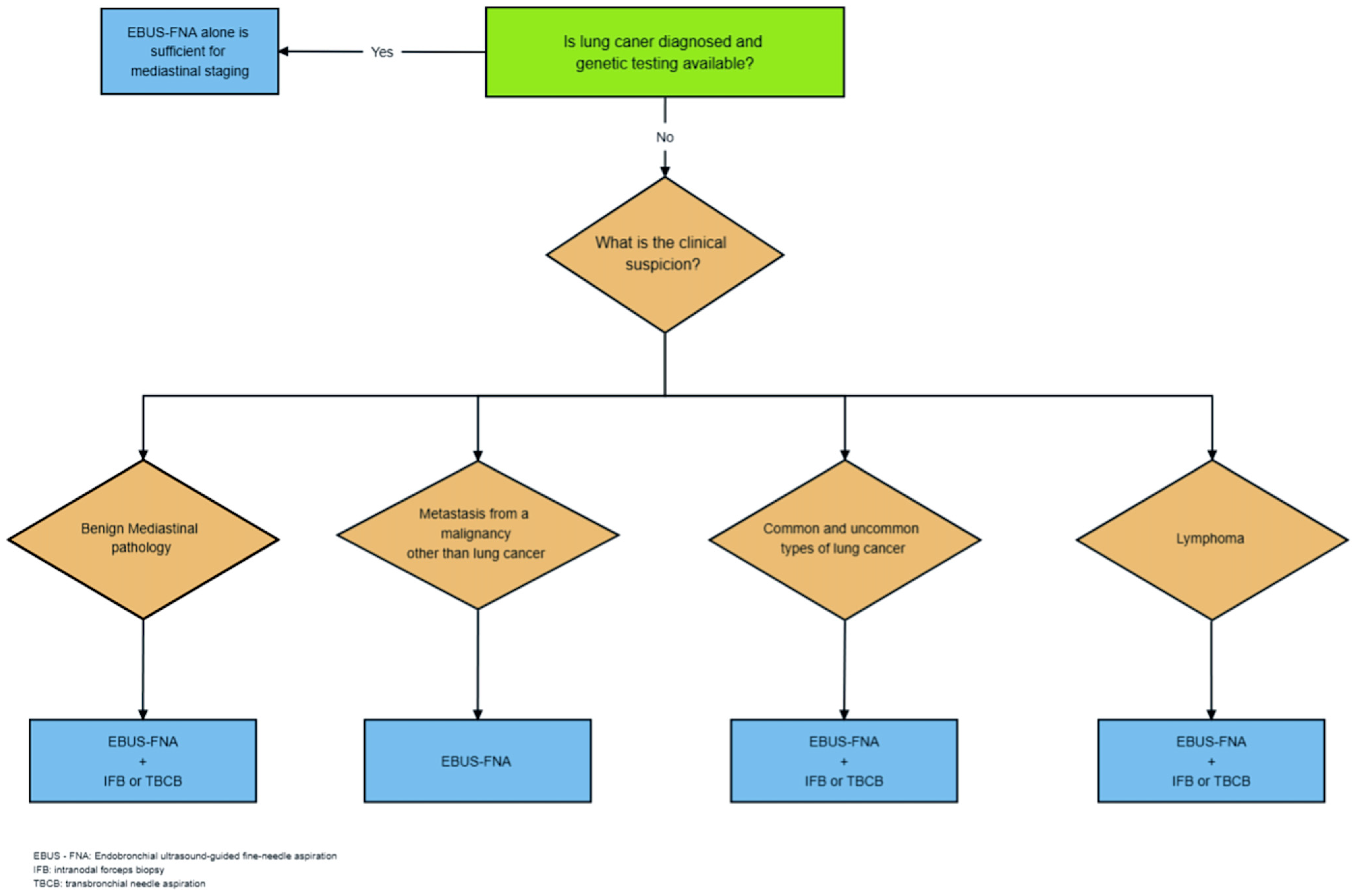
10. Proposed Algorithm
- In a case where lung cancer is diagnosed and genetic testing is available, whether from an extra thoracic site or a lung mass, and mediastinal lymph node staging is required, EBUS-TBNA alone should be performed;
- In a case with mediastinal lymphadenopathy suspected from a malignancy other than lung cancer, EBUS-TBNA can be performed alone;
- In a case with common or non-common mediastinal malignancy, combined EBUS-TBNA with either EBUS-TBCB or -IFB should be performed targeting the lesion that will ensure the highest staging. A minimum of four passes in total is suggested: two TBNA and two TBCB or IFB are thought to be adequate. Performing combined procedures for the rest of the lymph nodes in the same patients will likely prolong the procedure time significantly without adding a significant increase in the diagnostic yield;
- In a case where lymphoma is suspected, combined EBUS-TBNA and either EBUS-TBCB or -IFB is suggested over EBUS-TBNA alone;
- In a case where benign mediastinal pathology is suspected, combined EBUS-TBNA and either EBUS-TBCB or IFB is suggested over EBUS-TBNA alone. Benign mediastinal pathology commonly diagnosed with the combined procedure includes sarcoidosis, tuberculosis, and pneumoconiosis.
11. Conclusions
Funding
Conflicts of Interest
References
- Kim, J.; Lee, H.; Huang, B.W.; Lung Cancer: Diagnosis, Treatment Principles, and Screening. American Family Physician. Available online: https://www.aafp.org/pubs/afp/issues/2022/0500/p487.html (accessed on 30 April 2023).
- U.S. Cancer Statistics Working Group. U.S. Cancer Statistics Data Visualizations Tool, Based on 2022 Submission Data (1999–2020): U.S. Department of Health and Human Services, Centers for Disease Control and Prevention and National Cancer Institute. Available online: https://www.cdc.gov/cancer/dataviz (accessed on 1 June 2023).
- Terán, M.D.; Brock, M.V. Staging lymph node metastases from lung cancer in the mediastinum. J. Thorac. Dis. 2014, 6, 230–236. [Google Scholar] [PubMed] [PubMed Central]
- D’Andrilli, A.; Maurizi, G.; Venuta, F.; Rendina, E.A. Mediastinal staging: When and how? Gen. Thorac. Cardiovasc. Surg. 2020, 68, 725–732. [Google Scholar] [CrossRef] [PubMed]
- Rami-Porta, R.; Crowley, J.J.; Goldstraw, P. The revised TNM staging system for lung cancer. Ann. Thorac. Cardiovasc. Surg. 2009, 15, 4–9. [Google Scholar] [PubMed]
- Liam, C.-K.; Liam, Y.-S.; Poh, M.-E.; Wong, C.-K. Accuracy of lung cancer staging in the multidisciplinary team setting. Transl. Lung Cancer Res. 2020, 9, 1654–1666. [Google Scholar] [CrossRef] [PubMed] [PubMed Central]
- Huang, H.; Huang, Z.; Wang, Q.; Wang, X.; Dong, Y.; Zhang, W.; Zarogoulidis, P.; Man, Y.-G.; Schmidt, W.H.; Bai, C. Effectiveness of the Benign and Malignant Diagnosis of Mediastinal and Hilar Lymph Nodes by Endobronchial Ultrasound Elastography. J. Cancer 2017, 8, 1843–1848. [Google Scholar] [CrossRef] [PubMed] [PubMed Central]
- Fan, Y.; Zhang, A.-M.; Wu, X.-L.; Huang, Z.-S.; Kontogianni, K.; Sun, K.; Fu, W.-L.; Wu, N.; Kuebler, W.M.; Herth, F.J.F. Transbronchial needle aspiration combined with cryobiopsy in the diagnosis of mediastinal diseases: A multicentre, open-label, randomised trial. Lancet Respir. Med. 2023, 11, 256–264. [Google Scholar] [CrossRef] [PubMed]
- Jalil, B.A.; Yasufuku, K.; Khan, A.M. Uses, Limitations, and Complications of Endobronchial Ultrasound. Bayl. Univ. Med. Cent. Proc. 2015, 28, 325–330. [Google Scholar] [CrossRef] [PubMed] [PubMed Central]
- Kuijvenhoven, J.C.; Kramer, T.; Korevaar, D.A.; Ninaber, M.K.; Trisolini, R.; Szlubowski, A.; Gnass, M.; von der Thüsen, J.; Cohen, D.; Bonta, P.I.; et al. Endobronchial ultrasound in diagnosing and staging of lung cancer by Acquire 22G TBNB versus regular 22G TBNA needles: Study protocol of a randomised clinical trial. BMJ Open 2021, 11, e051820. [Google Scholar] [CrossRef] [PubMed] [PubMed Central]
- Torre, M.; Reda, M.; Musso, V.; Danuzzo, F.; Mohamed, S.; Conforti, S. Diagnostic accuracy of endobronchial ultrasound-transbronchial needle aspiration (EBUS-TBNA) for mediastinal lymph node staging of lung cancer. Mediastinum 2021, 5, 15. [Google Scholar] [CrossRef] [PubMed] [PubMed Central]
- Figueiredo, V.R.; Cardoso, P.F.G.; Jacomelli, M.; Santos, L.M.; Minata, M.; Terra, R.M. EBUS-TBNA versus surgical mediastinoscopy for mediastinal lymph node staging in potentially operable non-small cell lung cancer: A systematic review and meta-analysis. J. Bras. Pneumol. 2020, 46, e20190221, Erratum in: J. Bras. Pneumol. 2021, 47, e20190221errata. [Google Scholar] [CrossRef] [PubMed]
- Righi, L.; Franzi, F.; Montarolo, F.; Gatti, G.; Bongiovanni, M.; Sessa, F.; a Rosa, S.L. Endobronchial ultrasound-guided transbronchial needle aspiration (EBUS-TBNA)—From morphology to molecular testing. J. Thorac. Dis. 2017, 9, S395–S404. [Google Scholar] [CrossRef] [PubMed] [PubMed Central]
- Anar, C.; Erer, O.; Erol, S.; Aydoğdu, Z.; Özkan, S. Diagnostic yield of EBUS-TBNA for lymphoma and review of the literature. Endosc. Ultrasound 2017, 6, 317–322. [Google Scholar] [CrossRef] [PubMed] [PubMed Central]
- Dhooria, S.; Mehta, R.M.; Madan, K.; Vishwanath, G.; Sehgal, I.S.; Chhajed, P.N.; Prakash, G.; Gupta, N.; Bal, A.; Agarwal, R. A Multicenter Study on the Utility of EBUS-TBNA and EUS-B-FNA in the Diagnosis of Mediastinal Lymphoma. J. Bronc Interv. Pulmonol. 2019, 26, 199–209. [Google Scholar] [CrossRef] [PubMed]
- Kebbe, J.; Abdo, T. Interstitial lung disease: The diagnostic role of bronchoscopy. J. Thorac. Dis. 2017, 9 (Suppl. S10), S996–S1010. [Google Scholar] [CrossRef] [PubMed] [PubMed Central]
- Rodrigo, J.A.C.; Rivas, P.C. Updates in the New Guidelines for Idiopathic Pulmonary Fibrosis: Role of Cryobiopsy. Open Respir. Arch. 2022, 5, 100226. [Google Scholar] [CrossRef] [PubMed] [PubMed Central]
- Fortin, M.; Liberman, M.; Delage, A.; Dion, G.; Martel, S.; Rolland, F.; Soumagne, T.; Trahan, S.; Assayag, D.; Albert, E.; et al. Transbronchial Lung Cryobiopsy and Surgical Lung Biopsy: A Prospective Multi-Centre Agreement Clinical Trial (CAN-ICE). Am. J. Respir. Crit. Care Med. 2023, 207, 1612–1619. [Google Scholar] [CrossRef] [PubMed]
- Raghu, G.; Remy-Jardin, M.; Richeldi, L.; Thomson, C.C.; Inoue, Y.; Johkoh, T.; Kreuter, M.; Lynch, D.A.; Maher, T.M.; Martinez, F.J.; et al. Idiopathic Pulmonary Fibrosis (an Update) and Progressive Pulmonary Fibrosis in Adults: An Official ATS/ERS/JRS/ALAT Clinical Practice Guideline. Am. J. Respir. Crit. Care Med. 2022, 205, e18–e47. [Google Scholar] [CrossRef] [PubMed] [PubMed Central]
- Kho, S.S.; Soo, C.I.; Nasaruddin, M.Z.; Ngan, K.W.; Rahaman, J.A.A. Multimodal linear endobronchial ultrasound guided mediastinal lymph node biopsy in the diagnosis of isolated mediastinal lymphadenopathy. Proc. Singap. Healthc. 2022, 31, 20101058221111655. [Google Scholar] [CrossRef]
- Simon, M.; Simon, I.; Tent, P.A.; Todea, D.A.; Haranguș, A. Cryobiopsy in Lung Cancer Diagnosis—A Literature Review. Medicina 2021, 57, 393. [Google Scholar] [CrossRef] [PubMed] [PubMed Central]
- Chrissian, A.; Misselhorn, D.; Chen, A. Endobronchial-Ultrasound Guided Miniforceps Biopsy of Mediastinal and Hilar Lesions. Ann. Thorac. Surg. 2011, 92, 284–288. [Google Scholar] [CrossRef] [PubMed]
- Cheng, G.; Mahajan, A.; Oh, S.; Benzaquen, S.; Chen, A. Endobronchial ultrasound-guided intranodal forceps biopsy (EBUS-IFB)—Technical review. J. Thorac. Dis. 2019, 11, 4049–4058. [Google Scholar] [CrossRef] [PubMed] [PubMed Central]
- Dhooria, S.; Aggarwal, A.N.; Gupta, D.; Behera, D.; Agarwal, R. Utility and Safety of Endoscopic Ultrasound With Bronchoscope-Guided Fine-Needle Aspiration in Mediastinal Lymph Node Sampling: Systematic Review and Meta-Analysis. Respir. Care 2015, 60, 1040–1050. [Google Scholar] [CrossRef] [PubMed]
- Ray, A.S.; Li, C.; Murphy, T.E.; Cai, G.; Araujo, K.L.; Bramley, K.; DeBiasi, E.M.; Pisani, M.A.; Cortopassi, I.O.; Puchalski, J.T. Improved Diagnostic Yield and Specimen Quality With Endobronchial Ultrasound-Guided Forceps Biopsies: A Retrospective Analysis. Ann. Thorac. Surg. 2020, 109, 894–901. [Google Scholar] [CrossRef] [PubMed] [PubMed Central]
- Agrawal, A.; Ghori, U.; Chaddha, U.; Murgu, S. Combined EBUS-IFB and EBUS-TBNA vs EBUS-TBNA Alone for Intrathoracic Adenopathy: A Meta-Analysis. Ann. Thorac. Surg. 2022, 114, 340–348. [Google Scholar] [CrossRef] [PubMed]
- Bramley, K.; Pisani, M.A.; Murphy, T.E.; Araujo, K.L.; Homer, R.J.; Puchalski, J.T. Endobronchial Ultrasound-Guided Cautery-Assisted Transbronchial Forceps Biopsies: Safety and Sensitivity Relative to Transbronchial Needle Aspiration. Ann. Thorac. Surg. 2016, 101, 1870–1876. [Google Scholar] [CrossRef] [PubMed] [PubMed Central]
- Lentz, R.J.; Argento, A.C.; Colby, T.V.; Rickman, O.B.; Maldonado, F. Transbronchial cryobiopsy for diffuse parenchymal lung disease: A state-of-the-art review of procedural techniques, current evidence, and future challenges. J. Thorac. Dis. 2017, 9, 2186–2203. [Google Scholar] [CrossRef] [PubMed] [PubMed Central]
- Gonuguntla, H.K.; Shah, M.; Gupta, N.; Agrawal, S.; Poletti, V.; Nacheli, G.C. Endobronchial ultrasound-guided transbronchial cryo-nodal biopsy: A novel approach for mediastinal lymph node sampling. Respirol. Case Rep. 2021, 9, e00808. [Google Scholar] [CrossRef] [PubMed] [PubMed Central]
- Ariza-Prota, M.A.; Pérez-Pallarés, J.; Fernández-Fernández, A.; López-González, F.; Cascón, J.A.; García-Alfonso, L.; Torres-Rivas, H.; Fernández-Fernández, L.; Sánchez, I.; Gil, M.; et al. Transbronchial Mediastinal Cryobiopsy in the Diagnosis of Mediastinal Lymph Nodes: A Case Series—How to do it. Arch. Bronconeumol. 2022, 58, 718–721. [Google Scholar] [CrossRef] [PubMed]
- Zhang, J.; Guo, J.-R.; Huang, Z.-S.; Fu, W.-L.; Wu, X.-L.; Wu, N.; Kuebler, W.M.; Herth, F.J.; Fan, Y. Transbronchial mediastinal cryobiopsy in the diagnosis of mediastinal lesions: A randomised trial. Eur. Respir. J. 2021, 58, 2100055. [Google Scholar] [CrossRef] [PubMed]
- Cheng, T.-L.; Huang, Z.-S.; Zhang, J.; Wang, J.; Zhao, J.; Kontogianni, K.; Fu, W.-L.; Wu, N.; Kuebler, W.; Herth, F.; et al. Comparison of cryobiopsy and forceps biopsy for the diagnosis of mediastinal lesions: A randomised clinical trial. Pulmonology, 2024; Epub ahead of print. [Google Scholar] [CrossRef] [PubMed]
- Kho, S.S.; Chan, S.K.; Yong, M.C.; Tie, S.T. Performance of transbronchial cryobiopsy in eccentrically and adjacently orientated radial endobronchial ultrasound lesions. ERJ Open Res. 2019, 5, 00135–2019. [Google Scholar] [CrossRef] [PubMed] [PubMed Central]
- Ishiguro, Y.; Uchimura, K.; Furuse, H.; Imabayashi, T.; Matsumoto, Y.; Watanabe, S.; Tsuchida, T. Esophageal submucosal tumor diagnosed with EBUS-guided transbronchial mediastinal cryobiopsy: A case report. Thorac. Cancer 2022, 13, 3068–3072. [Google Scholar] [CrossRef] [PubMed]
- Takemura, C.; Imabayashi, T.; Furuse, H.; Uchimura, K.; Matsumoto, Y.; Tsuchida, T.; Watanabe, S. Thoracic SMARCA4-deficient undifferentiated tumor diagnosed by transbronchial mediastinal cryobiopsy: A case report. Thorac. Cancer 2023, 14, 953–957. [Google Scholar] [CrossRef] [PubMed]
- Zhang, J.; Fu, W.-L.; Huang, Z.-S.; Guo, J.-R.; Li, Q.; Herth, F.J.; Fan, Y. Primary Mediastinal Seminoma Achieved by Transbronchial Mediastinal Cryobiopsy. Respiration 2020, 99, 426–430. [Google Scholar] [CrossRef] [PubMed]
- Zhang, J.; Huang, Z.-S.; Wu, X.-L.; Zhang, A.-M.; Fu, W.-L.; Liu, G.; Herth, F.J.; Fan, Y. Primary Mediastinal Large B-Cell Lymphoma Achieved by Non-Cautery Assisted Transbronchial Mediastinal Cryobiopsy. Respiration 2022, 101, 683–687. [Google Scholar] [CrossRef] [PubMed]


| Diagnostic Yield (%) | EBUS IFB+TBNA (1) | EBUS TBNA | p Value |
|---|---|---|---|
| Overall | 92–97 | 67–81 | |
| Lymphoma | 86 | 30 | 0.003 |
| Sarcoidosis | 93 | 58 | <0.00001 |
| Diagnostic Yield | EBUS TBCB+TBNA (1) | EBUS TBNA | p Value |
|---|---|---|---|
| Overall | 93–94 (%) | 80–81 (%) | 0.001 and 0.0039 |
| Common lung cancer | 94.1 (%) | 95.6 (%) | NS |
| Uncommon mediastinal malignancies | 91.7 (%) 76 (%) | 25 (%) 59 (%) | 0.001 NS |
| Benign mediastinal lesions | 94 (%) | 67 (%) | 0.0009 |
| Mediastinal nodal metastases | 99 (%) | 99 (%) | NS |
| Lymphoma | 87.5 (%) | 12.5 (%) | NA |
| Genomic testing | 93–97 (%) | 73.5–79 (%) | 0.001 |
| Complications (%) * | EBUS-IFB | EBUS-TBCB |
|---|---|---|
| Pneumothorax | 2.9 | 1 |
| Pneumomediastinum | 2.9 | 1 |
| Bleeding | 6 | 9 |
| Respiratory failure | 2 | - |
| Hemoptysis | - | 2 |
Disclaimer/Publisher’s Note: The statements, opinions and data contained in all publications are solely those of the individual author(s) and contributor(s) and not of MDPI and/or the editor(s). MDPI and/or the editor(s) disclaim responsibility for any injury to people or property resulting from any ideas, methods, instructions or products referred to in the content. |
© 2024 by the authors. Licensee MDPI, Basel, Switzerland. This article is an open access article distributed under the terms and conditions of the Creative Commons Attribution (CC BY) license (https://creativecommons.org/licenses/by/4.0/).
Share and Cite
Chalhoub, M.; Joseph, B.; Acharya, S. A Review of Endobronchial-Ultrasound-Guided Transbronchial Intranodal Forceps Biopsy and Cryobiopsy. Diagnostics 2024, 14, 965. https://doi.org/10.3390/diagnostics14090965
Chalhoub M, Joseph B, Acharya S. A Review of Endobronchial-Ultrasound-Guided Transbronchial Intranodal Forceps Biopsy and Cryobiopsy. Diagnostics. 2024; 14(9):965. https://doi.org/10.3390/diagnostics14090965
Chicago/Turabian StyleChalhoub, Michel, Bino Joseph, and Sudeep Acharya. 2024. "A Review of Endobronchial-Ultrasound-Guided Transbronchial Intranodal Forceps Biopsy and Cryobiopsy" Diagnostics 14, no. 9: 965. https://doi.org/10.3390/diagnostics14090965
APA StyleChalhoub, M., Joseph, B., & Acharya, S. (2024). A Review of Endobronchial-Ultrasound-Guided Transbronchial Intranodal Forceps Biopsy and Cryobiopsy. Diagnostics, 14(9), 965. https://doi.org/10.3390/diagnostics14090965
