Hyperglycemia and Venous Thromboembolism
Abstract
1. Introduction
2. Clinical Links between Hyperglycemia and VTE
2.1. DM as an Indepdent Risk Factor
2.2. T2DM and VTE Risk
2.3. T1DM and VTE Risk
2.4. Hyperglycemia and VTE Outcomes
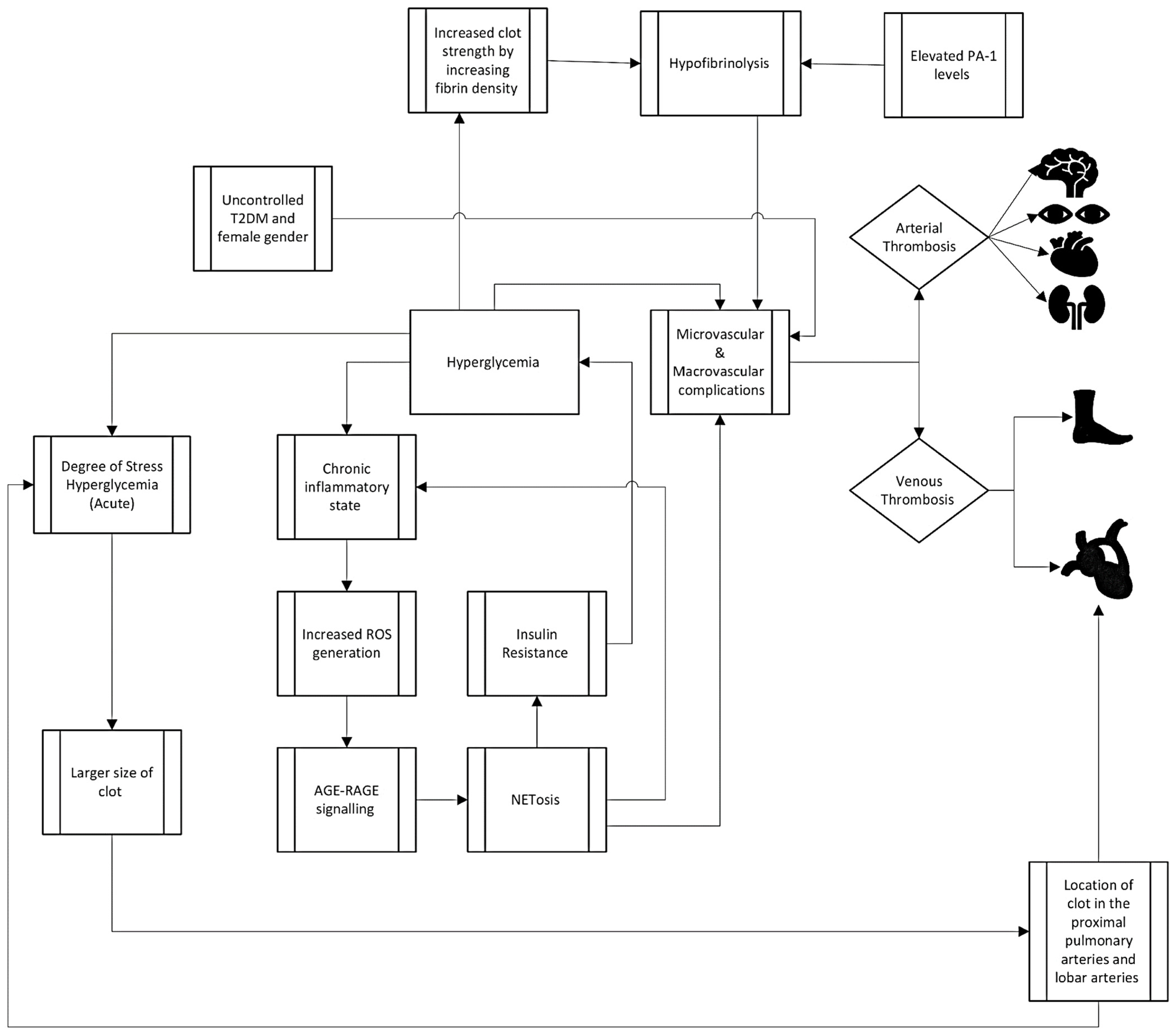
3. Proposed Mechanisms between Hyperglycemia and Hypercoagulability
3.1. ROS, Inflammation and Hyperglycemia
3.2. Hypofibrinolysis and Clot Strength in Hyperglycemia
3.3. Coagulation Cascade and Hyperglycemia
3.4. Endothelial Dysfunction in Hyperglycemia
4. Treatment Implications VTE with Hyperglycemia
4.1. Effect of Anti-Diabetic Drugs on VTE
4.2. Anticoagulation in Patients with VTE and Hyperglycemia
5. Conclusions
Funding
Conflicts of Interest
References
- Khan, F.; Tritschler, T.; Kahn, S.R.; Rodger, M.A. Venous Thromboembolism. Lancet 2021, 398, 64–77. [Google Scholar] [CrossRef] [PubMed]
- Lehnert, P.; Lange, T.; Møller, C.; Olsen, P.; Carlsen, J. Acute Pulmonary Embolism in a National Danish Cohort: Increasing Incidence and Decreasing Mortality. Thromb. Haemost. 2018, 118, 539–546. [Google Scholar] [CrossRef] [PubMed]
- Li, X.; Weber, N.C.; Cohn, D.M.; Hollmann, M.W.; DeVries, J.H.; Hermanides, J.; Preckel, B. Effects of Hyperglycemia and Diabetes Mellitus on Coagulation and Hemostasis. J. Clin. Med. 2021, 10, 2419. [Google Scholar] [CrossRef] [PubMed]
- Jones, E.W.; Mitchell, J.R.A. Venous Thrombosis in Diabetes Mellitus. Diabetologia 1983, 25, 502–505. [Google Scholar] [CrossRef]
- Petrauskiene, V.; Falk, M.; Waernbaum, I.; Norberg, M.; Eriksson, J.W. The Risk of Venous Thromboembolism Is Markedly Elevated in Patients with Diabetes. Diabetologia 2005, 48, 1017–1021. [Google Scholar] [CrossRef] [PubMed]
- Prandoni, P.; Bilora, F.; Marchiori, A.; Bernardi, E.; Petrobelli, F.; Lensing, A.W.A.; Prins, M.H.; Girolami, A. An Association between Atherosclerosis and Venous Thrombosis. N. Engl. J. Med. 2003, 348, 1435–1441. [Google Scholar] [CrossRef]
- Ageno, W.; Becattini, C.; Brighton, T.; Selby, R.; Kamphuisen, P.W. Cardiovascular Risk Factors and Venous Thromboembolism. Circulation 2008, 117, 93–102. [Google Scholar] [CrossRef]
- Charlier, S.H.R.; Meier, C.; Jick, S.S.; Meier, C.R.; Becker, C. Association between Glycemic Control and Risk of Venous Thromboembolism in Diabetic Patients: A Nested Case–Control Study. Cardiovasc. Diabetol. 2022, 21, 2. [Google Scholar] [CrossRef]
- Deischinger, C.; Dervic, E.; Nopp, S.; Kaleta, M.; Klimek, P.; Kautzky-Willer, A. Diabetes Mellitus Is Associated with a Higher Relative Risk for Venous Thromboembolism in Females than in Males. Diabetes Res. Clin. Pract. 2022, 194, 9. [Google Scholar] [CrossRef]
- Bell, E.J.; Folsom, A.R.; Lutsey, P.L.; Selvin, E.; Zakai, N.A.; Cushman, M.; Alonso, A. Diabetes Mellitus and Venous Thromboembolism: A Systematic Review and Meta-Analysis. Diabetes Res. Clin. Pract. 2016, 111, 10–18. [Google Scholar] [CrossRef]
- Gariani, K.; Mavrakanas, T.; Combescure, C.; Perrier, A.; Marti, C. Is Diabetes Mellitus a Risk Factor for Venous Thromboembolism? A Systematic Review and Meta-Analysis of Case-Control and Cohort Studies. Eur. J. Intern. Med. 2016, 28, 52–58. [Google Scholar] [CrossRef]
- Ding, C.; Guo, C.; Du, D.; Gong, X.; Yuan, Y. Association between Diabetes and Venous Thromboembolism: A Systematic Review and Meta-Analysis. Medicine 2023, 102, e35329. [Google Scholar] [CrossRef] [PubMed]
- Xie, W.; Wang, Y.; Xiao, S.; Qiu, L.; Yu, Y.; Zhang, Z. Association of Gestational Diabetes Mellitus with Overall and Type Specific Cardiovascular and Cerebrovascular Diseases: Systematic Review and Meta-Analysis. BMJ 2022, 378, e070244. [Google Scholar] [CrossRef]
- Jung, J.Y.; Park, S.K.; Oh, C.M.; Ryoo, J.-H.; Choi, J.-M.; Choi, Y.J. The Risk of Type 2 Diabetes Mellitus According to the Categories of Body Mass Index: The Korean Genome and Epidemiology Study (KoGES). Acta Diabetol. 2018, 55, 479–484. [Google Scholar] [CrossRef]
- Morelli, V.M.; Lijfering, W.M.; Bos, M.H.A.; Rosendaal, F.R.; Cannegieter, S.C. Lipid Levels and Risk of Venous Thrombosis: Results from the MEGA-Study. Eur. J. Epidemiol. 2017, 32, 669–681. [Google Scholar] [CrossRef] [PubMed]
- Gregson, J.; Kaptoge, S.; Bolton, T.; Pennells, L.; Willeit, P.; Burgess, S.; Bell, S.; Sweeting, M.; Rimm, E.B.; Kabrhel, C.; et al. Cardiovascular Risk Factors Associated with Venous Thromboembolism. JAMA Cardiol. 2019, 4, 163. [Google Scholar] [CrossRef]
- Petrie, J.R.; Sattar, N. Excess Cardiovascular Risk in Type 1 Diabetes Mellitus. Circulation 2019, 139, 744–747. [Google Scholar] [CrossRef] [PubMed]
- Hinton, W.; Nemeth, B.; de Lusignan, S.; Field, B.; Feher, M.D.; Munro, N.; Roberts, L.N.; Arya, R.; Whyte, M.B. Effect of Type 1 Diabetes and Type 2 Diabetes on the Risk of Venous Thromboembolism. Diabet. Med. 2021, 38, e14452. [Google Scholar] [CrossRef]
- Peng, Y.H.; Lin, Y.S.; Chen, C.H.; Tsai, K.Y.; Hung, Y.C.; Chen, H.J.; Liao, W.C.; Ho, W.C. Type 1 Diabetes Is Associated with an Increased Risk of Venous Thromboembolism: A Retrospective Population-Based Cohort Study. PLoS ONE 2020, 15, e0226997. [Google Scholar] [CrossRef]
- Mraovic, B.; Hipszer, B.R.; Epstein, R.H.; Pequignot, E.C.; Parvizi, J.; Joseph, J.I. Preadmission Hyperglycemia Is an Independent Risk Factor for In-Hospital Symptomatic Pulmonary Embolism after Major Orthopedic Surgery. J. Arthroplast. 2010, 25, 64–70. [Google Scholar] [CrossRef]
- Scherz, N.; Labarère, J.; Aujesky, D.; Méan, M. Elevated Admission Glucose and Mortality in Patients with Acute Pulmonary Embolism. Diabetes Care 2012, 35, 25–31. [Google Scholar] [CrossRef] [PubMed]
- Akirov, A.; Grossman, A.; Shochat, T.; Shimon, I. Blood Glucose on Admission and Mortality in Patients with Venous Thromboembolism. J. Diabetes Complicat. 2017, 31, 358–363. [Google Scholar] [CrossRef]
- Altabas, V.; Pukec, L.; Mlinarić, S.; Pintarić, H.; Šikić, A. Stress Hyperglycaemia Indicates Embolus Size and Localization in Patients with Acute Pulmonary Embolism. Int. J. Endocrinol. 2020, 2020, 3606757. [Google Scholar] [CrossRef] [PubMed]
- Schmitt, V.H.; Hobohm, L.; Sivanathan, V.; Brochhausen, C.; Gori, T.; Münzel, T.; Konstantinides, S.V.; Keller, K. Diabetes Mellitus and Its Impact on Mortality Rate and Outcome in Pulmonary Embolism. J. Diabetes Investig. 2022, 13, 725–737. [Google Scholar] [CrossRef] [PubMed]
- de Miguel-Díez, J.; Muñoz-Rivas, N.; Jiménez-García, R.; Hernández-Barrera, V.; Carrasco-Garrido, P.; Monreal, M.; Jiménez, D.; Guijarro, R.; López de Andrés, A. Type 2 Diabetes Is Associated with a Higher Incidence of Hospitalization for Pulmonary Embolism in Spain: Analysis of Hospital Discharge Data during 2004–2013. Respirology 2016, 21, 1277–1284. [Google Scholar] [CrossRef] [PubMed]
- de Miguel-Díez, J.; López-de-Andrés, A.; Jiménez-Trujillo, I.; Hernández-Barrera, V.; Jiménez-García, R.; Lorenzo, A.; Pedrajas, J.M.; Visonà, A.; López-Miguel, P.; Monreal, M. Mortality after Pulmonary Embolism in Patients with Diabetes. Findings from the RIETE Registry. Eur. J. Intern. Med. 2019, 59, 46–52. [Google Scholar] [CrossRef]
- Kanwar, M.K.; Cole, M.; Gauthier-Loiselle, M.; Manceur, A.M.; Tsang, Y.; Lefebvre, P.; Panjabi, S.; Benza, R.L. Development and Validation of a Claims-Based Model to Identify Patients at Risk of Chronic Thromboembolic Pulmonary Hypertension Following Acute Pulmonary Embolism. Curr. Med. Res. Opin. 2021, 37, 1483–1491. [Google Scholar] [CrossRef]
- Lang, I.; Simonneau, G.; Pepke-Zaba, J.; Mayer, E.; Ambrož, D.; Blanco, I.; Torbicki, A.; Mellemkjaer, S.; Yaici, A.; Delcroix, M. Factors Associated with Diagnosis and Operability of Chronic Thromboembolic Pulmonary Hypertension. Thromb. Haemost. 2013, 110, 83–91. [Google Scholar] [CrossRef]
- Bai, J.; Ding, X.; Du, X.; Zhao, X.; Wang, Z.; Ma, Z. Diabetes Is Associated with Increased Risk of Venous Thromboembolism: A Systematic Review and Meta-Analysis. Thromb. Res. 2015, 135, 90–95. [Google Scholar] [CrossRef]
- Ramasamy, R.; Yan, S.F.; Schmidt, A.M. The Diverse Ligand Repertoire of the Receptor for Advanced Glycation Endproducts and Pathways to the Complications of Diabetes. Vascul. Pharmacol. 2012, 57, 160–167. [Google Scholar] [CrossRef]
- Mitroi, R.; Padureanu, V.; Mitrea, A.; Timofticiuc, D.C.P.; Rosu, M.M.; Clenciu, D.; Enescu, A.; Padureanu, R.; Tenea Cojan, T.S.; Vladu, I.M. Prothrombotic Status in COVID-19 with Diabetes Mellitus (Review). Biomed. Rep. 2023, 19, 65. [Google Scholar] [CrossRef] [PubMed]
- Morgan, M.J.; Liu, Z. Crosstalk of Reactive Oxygen Species and NF-ΚB Signaling. Cell Res. 2011, 21, 103–115. [Google Scholar] [CrossRef] [PubMed]
- Njeim, R.; Azar, W.S.; Fares, A.H.; Azar, S.T.; Kassouf, H.K.; Eid, A.A. Netosis Contributes to the Pathogenesis of Diabetes and Its Complications. J. Mol. Endocrinol. 2020, 65, R65–R76. [Google Scholar] [CrossRef] [PubMed]
- Brinkmann, V.; Reichard, U.; Goosmann, C.; Fauler, B.; Uhlemann, Y.; Weiss, D.S.; Weinrauch, Y.; Zychlinsky, A. Neutrophil Extracellular Traps Kill Bacteria. Science 2004, 303, 1532–1535. [Google Scholar] [CrossRef]
- de Bont, C.M.; Boelens, W.C.; Pruijn, G.J.M. NETosis, Complement, and Coagulation: A Triangular Relationship. Cell Mol. Immunol. 2019, 16, 19–27. [Google Scholar] [CrossRef]
- González, P.; Lozano, P.; Ros, G.; Solano, F. Hyperglycemia and Oxidative Stress: An Integral, Updated and Critical Overview of Their Metabolic Interconnections. Int. J. Mol. Sci. 2023, 24, 9352. [Google Scholar] [CrossRef]
- Gutmann, C.; Siow, R.; Gwozdz, A.M.; Saha, P.; Smith, A. Reactive Oxygen Species in Venous Thrombosis. Int. J. Mol. Sci. 2020, 21, 1918. [Google Scholar] [CrossRef]
- Kearney, K.; Tomlinson, D.; Smith, K.; Ajjan, R. Hypofibrinolysis in Diabetes: A Therapeutic Target for the Reduction of Cardiovascular Risk. Cardiovasc. Diabetol. 2017, 16, 34. [Google Scholar] [CrossRef]
- Longstaff, C.; Kolev, K. Basic Mechanisms and Regulation of Fibrinolysis. J. Thromb. Haemost. 2015, 13, S98–S105. [Google Scholar] [CrossRef]
- Vague, P.; Juhan-Vague, I. Fibrinogen, Fibrinolysis and Diabetes Mellitus: A Comment. Diabetologia 1997, 40, 738–740. [Google Scholar] [CrossRef][Green Version]
- Hood, J.E.; Yesudasan, S.; Averett, R.D. Glucose Concentration Affects Fibrin Clot Structure and Morphology as Evidenced by Fluorescence Imaging and Molecular Simulations. Clin. Appl. Thromb. Hemost. 2018, 24, 104S–116S. [Google Scholar] [CrossRef] [PubMed]
- Gough, S.C.L.; Juhan-Vague, I. Hypofibrinolysis and hyperinsulinemia. In Fibrinolysis in Disease Molecular and Hemovascular Aspects of Fibrinolysis; CRC Press: Boca Raton, FL, USA, 2019. [Google Scholar]
- Fu, G.; Yan, Y.; Chen, L.; Zhang, M.; Ming, L. Shortened Activated Partial Thromboplastin Time and Increased Superoxide Dismutase Levels Are Associated with Type 2 Diabetes Mellitus. Ann. Clin. Lab. Sci. 2018, 48, 469–477. [Google Scholar] [PubMed]
- van der Toorn, F.A.; de Mutsert, R.; Lijfering, W.M.; Rosendaal, F.R.; van Hylckama Vlieg, A. Glucose Metabolism Affects Coagulation Factors: The NEO Study. J. Thromb. Haemost. 2019, 17, 1886–1897. [Google Scholar] [CrossRef]
- Lallukka, S.; Luukkonen, P.K.; Zhou, Y.; Isokuortti, E.; Leivonen, M.; Juuti, A.; Hakkarainen, A.; Orho-Melander, M.; Lundbom, N.; Olkkonen, V.M.; et al. Obesity/Insulin Resistance Rather than Liver Fat Increases Coagulation Factor Activities and Expression in Humans. Thromb. Haemost. 2017, 117, 286–294. [Google Scholar] [CrossRef] [PubMed]
- Dayer, M.R.; Mard-Soltani, M.; Dayer, M.S.; Alavi, S.M.R. Causality Relationships between Coagulation Factors in Type 2 Diabetes Mellitus: Path Analysis Approach. Med. J. Islam. Repub. Iran 2014, 28, 59. [Google Scholar]
- Xin, G.; Wei, Z.; Ji, C.; Zheng, H.; Gu, J.; Ma, L.; Huang, W.; Morris-Natschke, S.L.; Yeh, J.-L.; Zhang, R.; et al. Metformin Uniquely Prevents Thrombosis by Inhibiting Platelet Activation and MtDNA Release. Sci. Rep. 2016, 6, 36222. [Google Scholar] [CrossRef]
- Boden, G.; Vaidyula, V.R.; Homko, C.; Cheung, P.; Rao, A.K. Circulating Tissue Factor Procoagulant Activity and Thrombin Generation in Patients with Type 2 Diabetes: Effects of Insulin and Glucose. J. Clin. Endocrinol. Metab. 2007, 92, 4352–4358. [Google Scholar] [CrossRef]
- Shi, Y.; Vanhoutte, P.M. Macro- and Microvascular Endothelial Dysfunction in Diabetes. J. Diabetes 2017, 9, 434–449. [Google Scholar] [CrossRef]
- Poredos, P.; Jezovnik, M.K. Endothelial Dysfunction and Venous Thrombosis. Angiology 2018, 69, 564–567. [Google Scholar] [CrossRef]
- Carrizzo, A.; Izzo, C.; Oliveti, M.; Alfano, A.; Virtuoso, N.; Capunzo, M.; Di Pietro, P.; Calabrese, M.; De Simone, E.; Sciarretta, S.; et al. The Main Determinants of Diabetes Mellitus Vascular Complications: Endothelial Dysfunction and Platelet Hyperaggregation. Int. J. Mol. Sci. 2018, 19, 2968. [Google Scholar] [CrossRef]
- Nieuwdorp, M.; van Haeften, T.W.; Gouverneur, M.C.L.G.; Mooij, H.L.; van Lieshout, M.H.P.; Levi, M.; Meijers, J.C.M.; Holleman, F.; Hoekstra, J.B.L.; Vink, H.; et al. Loss of Endothelial Glycocalyx During Acute Hyperglycemia Coincides with Endothelial Dysfunction and Coagulation Activation In Vivo. Diabetes 2006, 55, 480–486. [Google Scholar] [CrossRef]
- Meza, C.A.; La Favor, J.D.; Kim, D.H.; Hickner, R.C. Endothelial Dysfunction: Is There a Hyperglycemia-Induced Imbalance of NOX and NOS? Int. J. Mol. Sci. 2019, 20, 3775. [Google Scholar] [CrossRef] [PubMed]
- Han, Y.; Xie, H.; Liu, Y.; Gao, P.; Yang, X.; Shen, Z. Effect of Metformin on All-Cause and Cardiovascular Mortality in Patients with Coronary Artery Diseases: A Systematic Review and an Updated Meta-Analysis. Cardiovasc. Diabetol. 2019, 18, 96. [Google Scholar] [CrossRef] [PubMed]
- Alqahtani, S.; Mahzari, M. Protective Effect of Metformin on Venous Thrombosis in Diabetic Patients: Findings from a Systematic Review. J. Endocrinol. Metab. 2022, 12, 161–167. [Google Scholar] [CrossRef]
- Grant, P.J. Beneficial Effects of Metformin on Haemostasis and Vascular Function in Man. Diabetes Metab. 2003, 29, 6S44–6S52. [Google Scholar] [CrossRef] [PubMed]
- Trujillo, J.M.; Nuffer, W.; Smith, B.A. GLP-1 Receptor Agonists: An Updated Review of Head-to-Head Clinical Studies. Ther. Adv. Endocrinol. Metab. 2021, 12, 204201882199732. [Google Scholar] [CrossRef]
- Goldenberg, R.M.; Cheng, A.Y.Y.; Fitzpatrick, T.; Gilbert, J.D.; Verma, S.; Hopyan, J.J. Benefits of GLP-1 (Glucagon-Like Peptide 1) Receptor Agonists for Stroke Reduction in Type 2 Diabetes: A Call to Action for Neurologists. Stroke 2022, 53, 1813–1822. [Google Scholar] [CrossRef]
- Marx, N.; Husain, M.; Lehrke, M.; Verma, S.; Sattar, N. GLP-1 Receptor Agonists for the Reduction of Atherosclerotic Cardiovascular Risk in Patients with Type 2 Diabetes. Circulation 2022, 146, 1882–1894. [Google Scholar] [CrossRef]
- Hogan, A.E.; Gaoatswe, G.; Lynch, L.; Corrigan, M.A.; Woods, C.; O’Connell, J.; O’Shea, D. Glucagon-like Peptide 1 Analogue Therapy Directly Modulates Innate Immune-Mediated Inflammation in Individuals with Type 2 Diabetes Mellitus. Diabetologia 2014, 57, 781–784. [Google Scholar] [CrossRef]
- Branchford, B.R.; Carpenter, S.L. The Role of Inflammation in Venous Thromboembolism. Front. Pediatr. 2018, 6, 142. [Google Scholar] [CrossRef]
- Wang, A.; Yang, K.; Wang, T.; Zhang, N.; Tang, H.; Feng, X. Effects of Sodium-glucose Cotransporter 2 Inhibitors on Risk of Venous Thromboembolism in Patients with Type 2 Diabetes: A Systematic Review and Meta-analysis. Diabetes Metab. Res. Rev. 2020, 36, e3174. [Google Scholar] [CrossRef]
- Hörber, S.; Lehmann, R.; Fritsche, L.; Machann, J.; Birkenfeld, A.L.; Häring, H.-U.; Stefan, N.; Heni, M.; Fritsche, A.; Peter, A. Lifestyle Intervention Improves Prothrombotic Coagulation Profile in Individuals at High Risk for Type 2 Diabetes. J. Clin. Endocrinol. Metab. 2021, 106, e3198–e3207. [Google Scholar] [CrossRef]
- Stolberg, C.R.; Mundbjerg, L.H.; Funch-Jensen, P.; Gram, B.; Juhl, C.B.; Bladbjerg, E.-M. Effects of Gastric Bypass Followed by a Randomized Study of Physical Training on Markers of Coagulation Activation, Fibrin Clot Properties, and Fibrinolysis. Surg. Obes. Relat. Dis. 2018, 14, 918–926. [Google Scholar] [CrossRef] [PubMed]
- Zhang, Z.; Zhai, Z.; Yang, Y.; Wan, J.; Xie, W.; Zhu, J.; Shen, Y.H.; Wang, C. Diabetes Mellitus Is Associated with Increased Bleeding in Pulmonary Embolism Receiving Conventional Anticoagulant Therapy: Findings from a “Real-World” Study. J. Thromb. Thrombolysis 2017, 43, 540–549. [Google Scholar] [CrossRef]
- Piazza, G.; Goldhaber, S.Z.; Kroll, A.; Goldberg, R.J.; Emery, C.; Spencer, F.A. Venous Thromboembolism in Patients with Diabetes Mellitus. Am. J. Med. 2012, 125, 709–716. [Google Scholar] [CrossRef] [PubMed]
- Keller, K.; Hobohm, L.; Münzel, T.; Ostad, M.A. Impact of Symptomatic Atherosclerosis in Patients with Pulmonary Embolism. Int. J. Cardiol. 2019, 278, 225–231. [Google Scholar] [CrossRef]
- Woerdeman, J.; van Duinkerken, E.; Wattjes, M.P.; Barkhof, F.; Snoek, F.J.; Moll, A.C.; Klein, M.; de Boer, M.P.; IJzerman, R.G.; Serné, E.H.; et al. Proliferative Retinopathy in Type 1 Diabetes Is Associated with Cerebral Microbleeds, Which Is Part of Generalized Microangiopathy. Diabetes Care 2014, 37, 1165–1168. [Google Scholar] [CrossRef] [PubMed]
- Ruff, C.T.; Giugliano, R.P.; Braunwald, E.; Hoffman, E.B.; Deenadayalu, N.; Ezekowitz, M.D.; Camm, A.J.; Weitz, J.I.; Lewis, B.S.; Parkhomenko, A.; et al. Comparison of the Efficacy and Safety of New Oral Anticoagulants with Warfarin in Patients with Atrial Fibrillation: A Meta-Analysis of Randomised Trials. Lancet 2014, 383, 955–962. [Google Scholar] [CrossRef]
- Coleman, C.I.; Costa, O.S.; Brescia, C.W.; Vardar, B.; Abdelgawwad, K.; Sood, N. Thromboembolism, Bleeding and Vascular Death in Nonvalvular Atrial Fibrillation Patients with Type 2 Diabetes Receiving Rivaroxaban or Warfarin. Cardiovasc. Diabetol. 2021, 20, 52. [Google Scholar] [CrossRef]
- Bell, D.S.H.; Goncalves, E. Should We Still Be Utilizing Warfarin in the Type 2 Diabetic Patient? Diabetes Obes. Metab. 2018, 20, 2327–2329. [Google Scholar] [CrossRef]
- Camm, A.J.; Sabbour, H.; Schnell, O.; Summaria, F.; Verma, A. Managing Thrombotic Risk in Patients with Diabetes. Cardiovasc. Diabetol. 2022, 21, 160. [Google Scholar] [CrossRef] [PubMed]



| Retrospective Studies | Study Type | Country; Year(s) | Number of Patients | Results |
|---|---|---|---|---|
| Peng et al., 2020 [19] | Cohort | Taiwan; 2003–2011 | 24,835 | Positive association between T1DM and VTE: HR 5.33 (95% CI 3.57–5.87) |
| Charlier et al., 2022 [8] | Case– Control | Switzerland, USA; 1995–2019 | 2653 VTE cases, 10,612 controls | No association in men between VTE and Hemoglobin bA1c Female T2DM patients with HbA1c levels > 8% slight increased risk OR 1.29 (95% CI 1.02–1.63) |
| Deischinger et al., 2022 [9] | Case– Control | Austria; 1997–2014 | 180,034 DM cases, 540,102 matched non-DM controls | Positive association between DM and VTE OR 1.4 (95% CI 1.36–1.43) |
| Meta-Analysis | # of Studies Included | Country | Number of Patients | Results |
| Gariani et al., 2015 [11] | 24 studies | Multiple | ~1.3 million | No association between DM and VTE. Adjusted HR 1.1 (95% CI 0.77–1.56); |
| Bai et al., 2015 [29] | 15 studies | Multiple | 803 million | Positive association between DM and VTE. HR 1.35 (95% CI 1.17–1.55) |
| Bell et al., 2016 [10] | 19 studies | Multiple | ~300,000 | No association between DM and VTE: RR 1.1 (95% CI 0.94–1.29) |
| Xie et al., 2022 [13] | 15 studies | Multiple | ~8 million pregnant women | Positive association between gestational DM and VTE: RR 1.28 (95% CI 1.13–1.46) |
| Ding et al., 2023 [12] | 50 studies | Multiple | 5.8 million | No association between DM and VTE when adjusted for BMI: OR 1.04 (95% CI 0.94–1.15). DM patients with VTE associated with worse mortality OR 1.58 (95% CI 1.26–1.99) |
| Retrospective Studies of Outcomes of DM Patients with VTE | Study Type | Country | Number of Patients | Results |
| Schmitt et al., 2022 [24] | Case–Control | Germany | 1.1 million | Positive association between DM and mortality with PE: Adjusted OR 1.21 (95% CI 1.20–1.23) |
| Akirov et al., 2016 [22] | Cohort | Israel | 567 | Positive association between hyperglycemia and increased mortality with PE: HR 2.3 (95% CI 1.2–4.5) |
| de Miguel-Díez et al., 2019 [26] | Cohort | Spain | 6027 | No association between DM and mortality with PE when adjusted for comorbidities: HR 1.26 (95% CI 0.97–1.63) |
| Kanwar et al., 2021 [27] | Case–Control | Canada | 93,428 | Positive association between DM and development of CTEPH: OR 1.07 (95% CI 1.02–1.11) |
| Scherz et al., 2012 [21] | Case–Control | USA | 13,621 | Positive association between elevated admission BG and increased mortality with PE: BG > 240 mg/dL OR 1.6 (95% CI 1.26–2.03) |
Disclaimer/Publisher’s Note: The statements, opinions and data contained in all publications are solely those of the individual author(s) and contributor(s) and not of MDPI and/or the editor(s). MDPI and/or the editor(s) disclaim responsibility for any injury to people or property resulting from any ideas, methods, instructions or products referred to in the content. |
© 2024 by the authors. Licensee MDPI, Basel, Switzerland. This article is an open access article distributed under the terms and conditions of the Creative Commons Attribution (CC BY) license (https://creativecommons.org/licenses/by/4.0/).
Share and Cite
Panchagnula, N.; Brasher, W.P. Hyperglycemia and Venous Thromboembolism. Diagnostics 2024, 14, 1994. https://doi.org/10.3390/diagnostics14171994
Panchagnula N, Brasher WP. Hyperglycemia and Venous Thromboembolism. Diagnostics. 2024; 14(17):1994. https://doi.org/10.3390/diagnostics14171994
Chicago/Turabian StylePanchagnula, Neha, and William Philip Brasher. 2024. "Hyperglycemia and Venous Thromboembolism" Diagnostics 14, no. 17: 1994. https://doi.org/10.3390/diagnostics14171994
APA StylePanchagnula, N., & Brasher, W. P. (2024). Hyperglycemia and Venous Thromboembolism. Diagnostics, 14(17), 1994. https://doi.org/10.3390/diagnostics14171994
