Key Members of the CmPn as Biomarkers Distinguish Histological and Immune Subtypes of Hepatic Cancers
Abstract
1. Introduction
2. Materials and Methods
2.1. Bioinformatics Analysis
2.2. Immunofluorescence (IF)
2.3. Prognostic Outcomes for Key CmPn Members Using HCC Patient Samples
2.4. Statistical Analysis
3. Results
3.1. Clinical Profiling of Hepatic Cancers with Altered CmPn Expression
3.2. Altered Expression of CmPn Genes across Clinical Tumors in Hepatic Cancers Suggest Their Involvement in Liver Cancer Tumorigenesis
3.3. Differential Expression Patterns of Key CmPn Genes across Various Histological Categories of Hepatic Cancers and Their Associated Prognostic Effects
3.4. Differential Expression Patterns of key CmPn Genes across Immune Subtype Classifications among Hepatic Cancers and Their Associated Prognostic Effects
3.4.1. Differential Expression Patterns of mPR and CCM Genes between Wound Healing (C1) and IFN-γ Dominant (C2) Immune Subtype Classifications
3.4.2. Differential Expression Patterns of mPR and CCM Genes between Wound Healing (C1) and Inflammatory (C3) Immune Subtype Classifications
3.4.3. Differential Expression Patterns of mPR and CCM Genes between Wound Healing (C1) and Lymphocyte Depleted (C4) Immune Subtype Classifications
3.4.4. Differential Expression Patterns of mPR, nPRs, and CCM Genes between IFN-γ Dominant (C2) and Inflammatory (C3) Immune Subtype Classifications
3.4.5. Differential Expression Patterns of mPR and CCM Genes between IFN-γ Dominant (C2) and Lymphocyte Depleted (C4) Immune Subtype Classifications
3.4.6. Differential Expression Patterns of mPR, nPRs, and CCM Genes between Inflammatory (C3) and Lymphocyte Depleted (C4) Immune Subtype Classifications
3.5. Expression Profiling of Key CmPn Players across HCC Tumors Integrating SES, Follow-Up and Clinical Survival Data
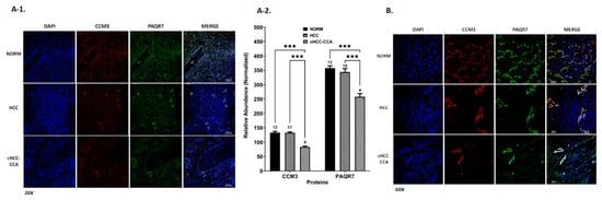
3.6. Protein Expression Profiling of Key CmPn Members among Normal and Liver Cancer Tissues
Altered Expression Levels of CCM3 and PAQR7 in Biphenotypic Liver Cancer Subtype
3.7. Copy Number Variations of CmPn Players in HCC Tissues Confirms Crosstalk among the CmPn Signaling Network during Liver Cancer Tumorigenesis
3.8. Differential Expression Patterns of mPR and CCM Genes across Clinical Tumors and Their Associated Survival Effects
4. Discussion
4.1. Potential Prognostic Biomarkers for Hepatic Cancers
4.2. Pathways Functional Enrichment Analysis Using DEGs for HCCs and CCAs Demonstrate Perturbation in Key Tumorigenic Signaling Cascades
4.3. Pathways Functional Enrichment Analysis Using DEGs in the Immune Landscape of Hepatic Cancers
4.3.1. Wound Healing (C1) Subtype Compared to IFN-γ Dominant (C2) Subtype
4.3.2. Wound Healing (C1) Subtype Compared to Inflammatory (C3) Subtype
4.3.3. Wound Healing (C1) Subtype Compared to Lymphocyte Depleted (C4) Subtype
4.3.4. IFN-γ Dominant (C2) Subtype Compared to Inflammatory (C3) Subtype
4.3.5. IFN-γ Dominant (C2) Subtype Compared to Lymphocyte Depleted (C4) Subtype
4.3.6. Inflammatory (C3) Subtype Compared to Lymphocyte Depleted (C4) Subtype
4.4. Further Validation of the CmPn Signaling Network in Liver Cancer
5. Conclusions
Supplementary Materials
Author Contributions
Funding
Informed Consent Statement
Data Availability Statement
Acknowledgments
Conflicts of Interest
Abbreviations
References
- Sung, H.; Ferlay, J.; Siegel, R.L.; Laversanne, M.; Soerjomataram, I.; Jemal, A.; Bray, F. Global Cancer Statistics 2020: GLOBOCAN Estimates of Incidence and Mortality Worldwide for 36 Cancers in 185 Countries. CA Cancer J. Clin. 2021, 71, 209–249. [Google Scholar] [CrossRef] [PubMed]
- Petrick, J.L.; McGlynn, K.A. The changing epidemiology of primary liver cancer. Curr. Epidemiol. Rep. 2019, 6, 104–111. [Google Scholar] [CrossRef] [PubMed]
- Mattiuzzi, C.; Lippi, G. Current Cancer Epidemiology. J. Epidemiol. Glob. Health. 2019, 9, 217–222. [Google Scholar] [CrossRef] [PubMed]
- Mavros, M.N.; Economopoulos, K.P.; Alexiou, V.G.; Pawlik, T.M. Treatment and Prognosis for Patients With Intrahepatic Cholangiocarcinoma: Systematic Review and Meta-analysis. JAMA Surg. 2014, 149, 565–574. [Google Scholar] [CrossRef]
- Numbere, N.; Zhang, D.; Agostini-Vulaj, D. A rare histologic subtype of hepatocellular carcinoma, sarcomatoid hepatocellular carcinoma: Report of a case. Hepat. Oncol. 2020, 8, HEP33. [Google Scholar] [CrossRef]
- Cabral, L.K.D.; Tiribelli, C.; Sukowati, C.H.C. Sorafenib Resistance in Hepatocellular Carcinoma: The Relevance of Genetic Heterogeneity. Cancers 2020, 12, 1576. [Google Scholar] [CrossRef]
- Qiang, L.; Huikai, L.; Butt, K.; Wang, P.P.; Hao, X. Factors associated with disease survival after surgical resection in Chinese patients with hepatocellular carcinoma. World J. Surg. 2006, 30, 439–445. [Google Scholar] [CrossRef] [PubMed]
- McGlynn, K.A.; Petrick, J.L.; El-Serag, H.B. Epidemiology of Hepatocellular Carcinoma. Hepatology 2021, 73 (Suppl. S1), 4–13. [Google Scholar] [CrossRef]
- Vogel, A.; Saborowski, A. Cholangiocellular Carcinoma. Digestion. 2017, 95, 181–185. [Google Scholar] [CrossRef]
- Rujeerapaiboon, N.; Wetwittayakhlang, P. Primary Hepatic Angiosarcoma: A Rare Liver Malignancy–Varying Manifestations but Grave Prognosis. Case Rep. Gastroenterol. 2020, 14, 137–149. [Google Scholar] [CrossRef] [PubMed]
- Li, Z.; Wu, X.; Bi, X.; Zhang, Y.; Huang, Z.; Lu, H.; Zhao, H.; Zhao, J.; Zhou, J.; Li, M.; et al. Clinicopathological features and surgical outcomes of four rare subtypes of primary liver carcinoma. Chin. J. Cancer Res. 2018, 30, 364–372. [Google Scholar] [CrossRef] [PubMed]
- Yeh, Y.T.; Chang, C.W.; Wei, R.J.; Wang, S.N. Progesterone and related compounds in hepatocellular carcinoma: Basic and clinical aspects. Biomed. Res. Int. 2013, 2013, 290575. [Google Scholar] [CrossRef] [PubMed]
- Guo, Y.; Wu, G.; Yi, J.; Yang, Q.; Jiang, W.; Lin, S.; Yang, X.; Cai, X.; Mao, L. Anti-Hepatocellular Carcinoma Effect and Molecular Mechanism of the Estrogen Signaling Pathway. Front. Oncol. 2021, 11, 763539. [Google Scholar] [CrossRef] [PubMed]
- Paydas, S.; Ersöz, C.; Sahin, B.; Gönlüsün, G.; Seyrek, E.; Yılmaz, A. Estrogen and Progesterone Receptor Contents in Hepatocellular Carcinoma. Med. J. Islamic. World. Acad. Sci. 1992, 5, 300–304. [Google Scholar]
- Boix, L.; Bruix, J.; Castells, A.; Fuster, J.; Bru, C.; Visa, J.; Rivera, F.; Rodes, J. Sex hormone receptors in hepatocellular carcinoma. J. Hepatol. 1993, 17, 187–191. [Google Scholar] [CrossRef]
- Abou-Fadel, J.; Bhalli, M.; Grajeda, B.; Zhang, J. CmP Signaling Network Leads to Identification of Prognostic Biomarkers for Triple-Negative Breast Cancer in Caucasian Women. Genet. Test. Mol. Biomarkers 2022, 26, 198–219. [Google Scholar] [CrossRef]
- Abou-Fadel, J.; Grajeda, B.; Jiang, X.; Cailing-De La, O.A.; Flores, E.; Padarti, A.; Bhalli, M.; Le, A.; Zhang, J. CmP signaling network unveils novel biomarkers for triple negative breast cancer in African American women. Cancer. Biomark. 2022, 34, 607–636. [Google Scholar] [CrossRef] [PubMed]
- Abou-Fadel, J.; Jiang, X.; Grajeda, B.; Padarti, A.; Ellis, C.C.; Zhang, J. CCM signaling complex (CSC) coupling both classic and non-classic progesterone receptor signaling. bioRxiv 2020. [Google Scholar] [CrossRef]
- Abou-Fadel, J.; Smith, M.; Falahati, K.; Zhang, J. Comparative omics of CCM signaling complex (CSC). Chin. Neurosurg. J. 2020, 6, 4. [Google Scholar] [CrossRef]
- Abou-Fadel, J.; Vasquez, M.; Grajeda, B.; Ellis, C.; Zhang, J. Systems-wide analysis unravels the new roles of CCM signal complex (CSC). Heliyon 2019, 5, e02899. [Google Scholar] [CrossRef] [PubMed]
- Padarti, A.; Zhang, J. Recent advances in cerebral cavernous malformation research. Vessel Plus 2018, 2. [Google Scholar] [CrossRef]
- Zhang, J.; Abou-Fadel, J. Calm the raging hormone–A new therapeutic strategy involving progesterone-signaling for hemorrhagic CCMs. Vessel Plus 2021, 5, 23. [Google Scholar] [CrossRef]
- Abou-Fadel, J.; Jiang, X.; Grajeda, B.; Padarti, A.; Ellis, C.C.; Flores, E.; Cailing-De La, O.A.; Zhang, J. CCM signaling complex (CSC) couples both classic and non-classic Progesterone receptor signaling. Cell Commun. Signal. 2022, 20, 120. [Google Scholar] [CrossRef]
- Abou-Fadel, J.; Jiang, X.; Padarti, A.; Goswami, D.; Smith, M.; Grajeda, B.; Walker, W.; Zhang, J. CCM signaling complex (CSC) is a master regulator governing homeostasis of progestins and their mediated signaling cascades. bioRxiv 2020. [Google Scholar] [CrossRef]
- Abou-Fadel, J.; Jiang, X.; Padarti, A.; Goswami, D.G.; Smith, M.; Grajeda, B.; Bhalli, M.; Le, A.; Walker, W.E.; Zhang, J. mPR-Specific Actions Influence Maintenance of the Blood-Brain Barrier (BBB). Int. J. Mol. Sci. 2022, 23, 9684. [Google Scholar] [CrossRef]
- Abou-Fadel, J.; Qu, Y.; Gonzalez, E.M.; Smith, M.; Zhang, J. Emerging roles of CCM genes during tumorigenesis with potential application as novel biomarkers across major types of cancers. Oncol. Rep. 2020, 43, 1945–1963. [Google Scholar] [CrossRef]
- Renteria, M.; Belkin, O.; Aickareth, J.; Jang, D.; Hawwar, M.; Zhang, J. Zinc’s Association with the CmPn/CmP Signaling Network in Breast Cancer Tumorigenesis. Biomolecules 2022, 12, 1672. [Google Scholar] [CrossRef] [PubMed]
- Renteria, M.; Belkin, O.; Jang, D.; Aickareth, J.; Bhalli, M.; Zhang, J. CmPn signaling networks in the tumorigenesis of breast cancer. Front. Endocrinol. 2022, 13, 1013892. [Google Scholar] [CrossRef] [PubMed]
- Del Moral-Morales, A.; Gonzalez-Orozco, J.C.; Capetillo-Velazquez, J.M.; Pina-Medina, A.G.; Camacho-Arroyo, I. The Role of mPRdelta and mPRepsilon in Human Glioblastoma Cells: Expression, Hormonal Regulation, and Possible Clinical Outcome. Horm. Cancer 2020, 11, 117–127. [Google Scholar] [CrossRef]
- Sinreih, M.; Knific, T.; Thomas, P.; Frkovic Grazio, S.; Rizner, T.L. Membrane progesterone receptors beta and gamma have potential as prognostic biomarkers of endometrial cancer. J. Steroid. Biochem. Mol. Biol. 2018, 178, 303–311. [Google Scholar] [CrossRef]
- Iizuka, N.; Oka, M.; Yamada-Okabe, H.; Mori, N.; Tamesa, T.; Okada, T.; Takemoto, N.; Sakamoto, K.; Hamada, K.; Ishitsuka, H.; et al. Self-organizing-map-based molecular signature representing the development of hepatocellular carcinoma. FEBS Lett. 2005, 579, 1089–1100. [Google Scholar] [CrossRef]
- Tsai, H.W.; Ho, C.L.; Cheng, S.W.; Lin, Y.J.; Chen, C.C.; Cheng, P.N.; Yen, C.J.; Chang, T.T.; Chiang, P.M.; Chan, S.H.; et al. Progesterone receptor membrane component 1 as a potential prognostic biomarker for hepatocellular carcinoma. World J. Gastroenterol. 2018, 24, 1152–1166. [Google Scholar] [CrossRef]
- Sun, B.; Zhong, F.J.; Xu, C.; Li, Y.M.; Zhao, Y.R.; Cao, M.M.; Yang, L.Y. Programmed cell death 10 promotes metastasis and epithelial-mesenchymal transition of hepatocellular carcinoma via PP2Ac-mediated YAP activation. Cell Death. Dis. 2021, 12, 849. [Google Scholar] [CrossRef]
- Gao, Y.X.; Yang, T.W.; Yin, J.M.; Yang, P.X.; Kou, B.X.; Chai, M.Y.; Liu, X.N.; Chen, D.X. Progress and prospects of biomarkers in primary liver cancer (Review). Int. J. Oncol. 2020, 57, 54–66. [Google Scholar] [CrossRef] [PubMed]
- Rojas, Á.; Sánchez-Torrijos, Y.; Gil-Gómez, A.; Liu, C.-H.; Rodríguez-Rivas, C.; Ferrer, M.T.; Romero-Gómez, M. Performance of different biomarkers for the management of hepatocellular carcinoma. Hepatoma Res. 2018, 4, 31. [Google Scholar] [CrossRef]
- Weinhold, N.; Jacobsen, A.; Schultz, N.; Sander, C.; Lee, W. Genome-wide analysis of noncoding regulatory mutations in cancer. Nat. Genet. 2014, 46, 1160–1165. [Google Scholar] [CrossRef] [PubMed]
- Hartmaier, R.J.; Albacker, L.A.; Chmielecki, J.; Bailey, M.; He, J.; Goldberg, M.E.; Ramkissoon, S.; Suh, J.; Elvin, J.A.; Chiacchia, S.; et al. High-Throughput Genomic Profiling of Adult Solid Tumors Reveals Novel Insights into Cancer Pathogenesis. Cancer. Res. 2017, 77, 2464–2475. [Google Scholar] [CrossRef]
- Micheel, C.M.; Sweeney, S.M.; LeNoue-Newton, M.L.; Andre, F.; Bedard, P.L.; Guinney, J.; Meijer, G.A.; Rollins, B.J.; Sawyers, C.L.; Schultz, N.; et al. American Association for Cancer Research Project Genomics Evidence Neoplasia Information Exchange: From Inception to First Data Release and Beyond-Lessons Learned and Member Institutions’ Perspectives. JCO Clin. Cancer Inform. 2018, 2, 1–14. [Google Scholar] [CrossRef] [PubMed]
- Consortium, A.P.G. AACR Project GENIE: Powering Precision Medicine through an International Consortium. Cancer Discov. 2017, 7, 818–831. [Google Scholar] [CrossRef]
- Collins, F.S.; Barker, A.D. Mapping the cancer genome. Pinpointing the genes involved in cancer will help chart a new course across the complex landscape of human malignancies. Sci. Am. 2007, 296, 50–57. [Google Scholar] [CrossRef]
- Grossman, R.L.; Heath, A.P.; Ferretti, V.; Varmus, H.E.; Lowy, D.R.; Kibbe, W.A.; Staudt, L.M. Toward a Shared Vision for Cancer Genomic Data. N. Engl. J. Med. 2016, 375, 1109–1112. [Google Scholar] [CrossRef] [PubMed]
- Goldman, M.J.; Craft, B.; Hastie, M.; Repecka, K.; McDade, F.; Kamath, A.; Banerjee, A.; Luo, Y.; Rogers, D.; Brooks, A.N.; et al. Visualizing and interpreting cancer genomics data via the Xena platform. Nat. Biotechnol. 2020, 38, 675–678. [Google Scholar] [CrossRef]
- Gyorffy, B.; Lanczky, A.; Eklund, A.C.; Denkert, C.; Budczies, J.; Li, Q.; Szallasi, Z. An online survival analysis tool to rapidly assess the effect of 22,277 genes on breast cancer prognosis using microarray data of 1809 patients. Breast Cancer Res. Treat 2010, 123, 725–731. [Google Scholar] [CrossRef] [PubMed]
- Li, Y.; Chen, R.; Yang, J.; Mo, S.; Quek, K.; Kok, C.H.; Cheng, X.D.; Tian, S.; Zhang, W.; Qin, J.J. Integrated Bioinformatics Analysis Reveals Key Candidate Genes and Pathways Associated With Clinical Outcome in Hepatocellular Carcinoma. Front. Genet. 2020, 11, 814. [Google Scholar] [CrossRef]
- Zhang, G.; Schetter, A.; He, P.; Funamizu, N.; Gaedcke, J.; Ghadimi, B.M.; Ried, T.; Hassan, R.; Yfantis, H.G.; Lee, D.H.; et al. DPEP1 inhibits tumor cell invasiveness, enhances chemosensitivity and predicts clinical outcome in pancreatic ductal adenocarcinoma. PLoS ONE 2012, 7, e31507. [Google Scholar] [CrossRef]
- Hanahan, D.; Weinberg, R.A. Hallmarks of cancer: The next generation. Cell 2011, 144, 646–674. [Google Scholar] [CrossRef] [PubMed]
- Miranda, A.; Hamilton, P.T.; Zhang, A.W.; Pattnaik, S.; Becht, E.; Mezheyeuski, A.; Bruun, J.; Micke, P.; de Reynies, A.; Nelson, B.H. Cancer stemness, intratumoral heterogeneity, and immune response across cancers. Proc. Natl. Acad. Sci. USA 2019, 116, 9020–9029. [Google Scholar] [CrossRef] [PubMed]
- Batlle, E.; Clevers, H. Cancer stem cells revisited. Nat. Med. 2017, 23, 1124–1134. [Google Scholar] [CrossRef]
- Nassar, D.; Blanpain, C. Cancer Stem Cells: Basic Concepts and Therapeutic Implications. Annu. Rev. Pathol. 2016, 11, 47–76. [Google Scholar] [CrossRef]
- Zheng, Q.; Yang, Q.; Zhou, J.; Gu, X.; Zhou, H.; Dong, X.; Zhu, H.; Chen, Z. Immune signature-based hepatocellular carcinoma subtypes may provide novel insights into therapy and prognosis predictions. Cancer Cell Int. 2021, 21, 330. [Google Scholar] [CrossRef]
- Thorsson, V.; Gibbs, D.L.; Brown, S.D.; Wolf, D.; Bortone, D.S.; Ou Yang, T.H.; Porta-Pardo, E.; Gao, G.F.; Plaisier, C.L.; Eddy, J.A.; et al. The Immune Landscape of Cancer. Immunity 2018, 48, 812–830. [Google Scholar] [CrossRef]
- Wang, W.; Guo, Y.; Zhong, J.; Wang, Q.; Wang, X.; Wei, H.; Li, J.; Xiu, P. The clinical significance of microvascular invasion in the surgical planning and postoperative sequential treatment in hepatocellular carcinoma. Sci. Rep. 2021, 11, 2415. [Google Scholar] [CrossRef]
- Beaufrere, A.; Calderaro, J.; Paradis, V. Combined hepatocellular-cholangiocarcinoma: An update. J. Hepatol. 2021, 74, 1212–1224. [Google Scholar] [CrossRef] [PubMed]
- Navarro-Imaz, H.; Rueda, Y.; Fresnedo, O. SND1 overexpression deregulates cholesterol homeostasis in hepatocellular carcinoma. Biochim. Biophys. Acta. 2016, 1861, 988–996. [Google Scholar] [CrossRef] [PubMed]
- Wang, X.; Fu, X.; Van Ness, C.; Meng, Z.; Ma, X.; Huang, W. Bile Acid Receptors and Liver Cancer. Curr. Pathobiol. Rep. 2013, 1, 29–35. [Google Scholar] [CrossRef]
- Monte, M.J.; Palomero, F.; Sainz, G.R.; Dominguez, M.; Diez, M.; Torano, A.; Marin, J.J. Bile acid secretion during rat liver carcinogenesis. Life Sci. 2000, 66, 1085–1095. [Google Scholar] [CrossRef] [PubMed]
- Wang, R.; Sheps, J.A.; Ling, V. ABC transporters, bile acids, and inflammatory stress in liver cancer. Curr. Pharm. Biotechnol. 2011, 12, 636–646. [Google Scholar] [CrossRef]
- Zuo, Q.; He, J.; Zhang, S.; Wang, H.; Jin, G.; Jin, H.; Cheng, Z.; Tao, X.; Yu, C.; Li, B.; et al. PPARgamma Coactivator-1alpha Suppresses Metastasis of Hepatocellular Carcinoma by Inhibiting Warburg Effect by PPARgamma-Dependent WNT/beta-Catenin/Pyruvate Dehydrogenase Kinase Isozyme 1 Axis. Hepatology 2021, 73, 644–660. [Google Scholar] [CrossRef]
- Dimri, M.; Satyanarayana, A. Molecular Signaling Pathways and Therapeutic Targets in Hepatocellular Carcinoma. Cancers 2020, 12, 491. [Google Scholar] [CrossRef]
- Lou, J.; Zhang, L.; Lv, S.; Zhang, C.; Jiang, S. Biomarkers for Hepatocellular Carcinoma. Biomark. Cancer 2017, 9, 1–9. [Google Scholar] [CrossRef] [PubMed]
- Parikh, N.D.; Mehta, A.S.; Singal, A.G.; Block, T.; Marrero, J.A.; Lok, A.S. Biomarkers for the Early Detection of Hepatocellular Carcinoma. Cancer. Epidemiol. Biomarkers. Prev. 2020, 29, 2495–2503. [Google Scholar] [CrossRef]
- Tzartzeva, K.; Obi, J.; Rich, N.E.; Parikh, N.D.; Marrero, J.A.; Yopp, A.; Waljee, A.K.; Singal, A.G. Surveillance Imaging and Alpha Fetoprotein for Early Detection of Hepatocellular Carcinoma in Patients With Cirrhosis: A Meta-analysis. Gastroenterology 2018, 154, 1706–1718. [Google Scholar] [CrossRef] [PubMed]
- Zhang, J.; Chen, G.; Zhang, P.; Zhang, J.; Li, X.; Gan, D.; Cao, X.; Han, M.; Du, H.; Ye, Y. The threshold of alpha-fetoprotein (AFP) for the diagnosis of hepatocellular carcinoma: A systematic review and meta-analysis. PLoS ONE 2020, 15, e0228857. [Google Scholar] [CrossRef] [PubMed]
- Nathavitharana, R.L.; Teng, M.J.; Johnson, P.J.; Berhane, S.; Skowronska, A.; Morse, J. The use of AFP and DCP as serum biomarkers to differentiate between hepatocellular carcinoma and intrahepatic cholangiocarcinoma in non-cirrhotic livers. J. Clin. Oncol. 2013, 31, e15162. [Google Scholar] [CrossRef]
- Saffroy, R.; Pham, P.; Reffas, M.; Takka, M.; Lemoine, A.; Debuire, B. New perspectives and strategy research biomarkers for hepatocellular carcinoma. Clin. Chem. Lab. Med. 2007, 45, 1169–1179. [Google Scholar] [CrossRef]
- Zhou, Y.M.; Yang, J.M.; Li, B.; Yin, Z.F.; Xu, F.; Wang, B.; Liu, P.; Li, Z.M. Clinicopathologic characteristics of intrahepatic cholangiocarcinoma in patients with positive serum a-fetoprotein. World. J. Gastroenterol. 2008, 14, 2251–2254. [Google Scholar] [CrossRef]
- Peluso, J.J.; Liu, X.; Saunders, M.M.; Claffey, K.P.; Phoenix, K. Regulation of ovarian cancer cell viability and sensitivity to cisplatin by progesterone receptor membrane component-1. J. Clin. Endocrinol. Metab. 2008, 93, 1592–1599. [Google Scholar] [CrossRef]
- Neubauer, H.; Clare, S.E.; Wozny, W.; Schwall, G.P.; Poznanovic, S.; Stegmann, W.; Vogel, U.; Sotlar, K.; Wallwiener, D.; Kurek, R.; et al. Breast cancer proteomics reveals correlation between estrogen receptor status and differential phosphorylation of PGRMC1. Breast Cancer Res. 2008, 10, R85. [Google Scholar] [CrossRef]
- Pinter, M.; Trauner, M.; Peck-Radosavljevic, M.; Sieghart, W. Cancer and liver cirrhosis: Implications on prognosis and management. ESMO Open 2016, 1, e000042. [Google Scholar] [CrossRef]
- Tian, Z.; Hou, X.; Liu, W.; Han, Z.; Wei, L. Macrophages and hepatocellular carcinoma. Cell Biosci. 2019, 9, 79. [Google Scholar] [CrossRef]
- Roy, S.; Glaser, S.; Chakraborty, S. Inflammation and Progression of Cholangiocarcinoma: Role of Angiogenic and Lymphangiogenic Mechanisms. Front. Med. 2019, 6, 293. [Google Scholar] [CrossRef]
- Zhong, W.; Tong, Y.; Li, Y.; Yuan, J.; Hu, S.; Hu, T.; Song, G. Mesenchymal stem cells in inflammatory microenvironment potently promote metastatic growth of cholangiocarcinoma via activating Akt/NF-kappaB signaling by paracrine CCL5. Oncotarget 2017, 8, 73693–73704. [Google Scholar] [CrossRef] [PubMed]
- Yan, J.; Liu, X.L.; Xiao, G.; Li, N.L.; Deng, Y.N.; Han, L.Z.; Yin, L.C.; Ling, L.J.; Liu, L.X. Prevalence and clinical relevance of T-helper cells, Th17 and Th1, in hepatitis B virus-related hepatocellular carcinoma. PLoS ONE 2014, 9, e96080. [Google Scholar] [CrossRef]
- Shen, B.; Chu, E.S.; Zhao, G.; Man, K.; Wu, C.W.; Cheng, J.T.; Li, G.; Nie, Y.; Lo, C.M.; Teoh, N.; et al. PPARgamma inhibits hepatocellular carcinoma metastases in vitro and in mice. Br. J. Cancer 2012, 106, 1486–1494. [Google Scholar] [CrossRef]
- Schaefer, K.L.; Wada, K.; Takahashi, H.; Matsuhashi, N.; Ohnishi, S.; Wolfe, M.M.; Turner, J.R.; Nakajima, A.; Borkan, S.C.; Saubermann, L.J. Peroxisome proliferator-activated receptor gamma inhibition prevents adhesion to the extracellular matrix and induces anoikis in hepatocellular carcinoma cells. Cancer Res. 2005, 65, 2251–2259. [Google Scholar] [CrossRef] [PubMed]
- Dong, N.; Shi, X.; Wang, S.; Gao, Y.; Kuang, Z.; Xie, Q.; Li, Y.; Deng, H.; Wu, Y.; Li, M.; et al. M2 macrophages mediate sorafenib resistance by secreting HGF in a feed-forward manner in hepatocellular carcinoma. Br. J. Cancer 2019, 121, 22–33. [Google Scholar] [CrossRef] [PubMed]
- Hollenbach, M. The Role of Glyoxalase-I (Glo-I), Advanced Glycation Endproducts (AGEs), and Their Receptor (RAGE) in Chronic Liver Disease and Hepatocellular Carcinoma (HCC). Int. J. Mol. Sci. 2017, 18, 2466. [Google Scholar] [CrossRef] [PubMed]
- Lafdil, F.; Miller, A.M.; Ki, S.H.; Gao, B. Th17 cells and their associated cytokines in liver diseases. Cell. Mol. Immunol. 2010, 7, 250–254. [Google Scholar] [CrossRef] [PubMed]
- Sequera, C.; Manzano, S.; Guerrero, C.; Porras, A. How Rap and its GEFs control liver physiology and cancer development. C3G alterations in human hepatocarcinoma. Hepat. Oncol. 2018, 5, HEP05. [Google Scholar] [CrossRef]
- Carbajo-Pescador, S.; Mauriz, J.L.; Garcia-Palomo, A.; Gonzalez-Gallego, J. FoxO proteins: Regulation and molecular targets in liver cancer. Curr. Med. Chem. 2014, 21, 1231–1246. [Google Scholar] [CrossRef]
- Cheng, X.; Wu, H.; Jin, Z.J.; Ma, D.; Yuen, S.; Jing, X.Q.; Shi, M.M.; Shen, B.Y.; Peng, C.H.; Zhao, R.; et al. Up-regulation of chemokine receptor CCR4 is associated with Human Hepatocellular Carcinoma malignant behavior. Sci. Rep. 2017, 7, 12362. [Google Scholar] [CrossRef] [PubMed]
- Jang, K.Y.; Noh, S.J.; Lehwald, N.; Tao, G.Z.; Bellovin, D.I.; Park, H.S.; Moon, W.S.; Felsher, D.W.; Sylvester, K.G. SIRT1 and c-Myc promote liver tumor cell survival and predict poor survival of human hepatocellular carcinomas. PLoS ONE 2012, 7, e45119. [Google Scholar] [CrossRef] [PubMed]
- Qu, C.; Ma, T.; Yan, X.; Li, X.; Li, Y. Overexpressed PAQR4 predicts poor overall survival and construction of a prognostic nomogram based on PAQR family for hepatocellular carcinoma. Math. Biosci. Eng. 2022, 19, 3069–3090. [Google Scholar] [CrossRef] [PubMed]












Disclaimer/Publisher’s Note: The statements, opinions and data contained in all publications are solely those of the individual author(s) and contributor(s) and not of MDPI and/or the editor(s). MDPI and/or the editor(s) disclaim responsibility for any injury to people or property resulting from any ideas, methods, instructions or products referred to in the content. |
© 2023 by the authors. Licensee MDPI, Basel, Switzerland. This article is an open access article distributed under the terms and conditions of the Creative Commons Attribution (CC BY) license (https://creativecommons.org/licenses/by/4.0/).
Share and Cite
Abou-Fadel, J.; Reid, V.; Le, A.; Croft, J.; Zhang, J. Key Members of the CmPn as Biomarkers Distinguish Histological and Immune Subtypes of Hepatic Cancers. Diagnostics 2023, 13, 1012. https://doi.org/10.3390/diagnostics13061012
Abou-Fadel J, Reid V, Le A, Croft J, Zhang J. Key Members of the CmPn as Biomarkers Distinguish Histological and Immune Subtypes of Hepatic Cancers. Diagnostics. 2023; 13(6):1012. https://doi.org/10.3390/diagnostics13061012
Chicago/Turabian StyleAbou-Fadel, Johnathan, Victoria Reid, Alexander Le, Jacob Croft, and Jun Zhang. 2023. "Key Members of the CmPn as Biomarkers Distinguish Histological and Immune Subtypes of Hepatic Cancers" Diagnostics 13, no. 6: 1012. https://doi.org/10.3390/diagnostics13061012
APA StyleAbou-Fadel, J., Reid, V., Le, A., Croft, J., & Zhang, J. (2023). Key Members of the CmPn as Biomarkers Distinguish Histological and Immune Subtypes of Hepatic Cancers. Diagnostics, 13(6), 1012. https://doi.org/10.3390/diagnostics13061012

