Advances in TEE-Centric Intraprocedural Multimodal Image Guidance for Congenital and Structural Heart Disease
Abstract
1. Introduction
2. Strengths and Weaknesses of Single-Modality Intraprocedural Imaging Guidance in the Treatment of SHD
2.1. X-ray Fluoroscopy and Angiography
2.2. MRI
2.3. CT
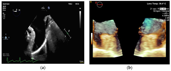
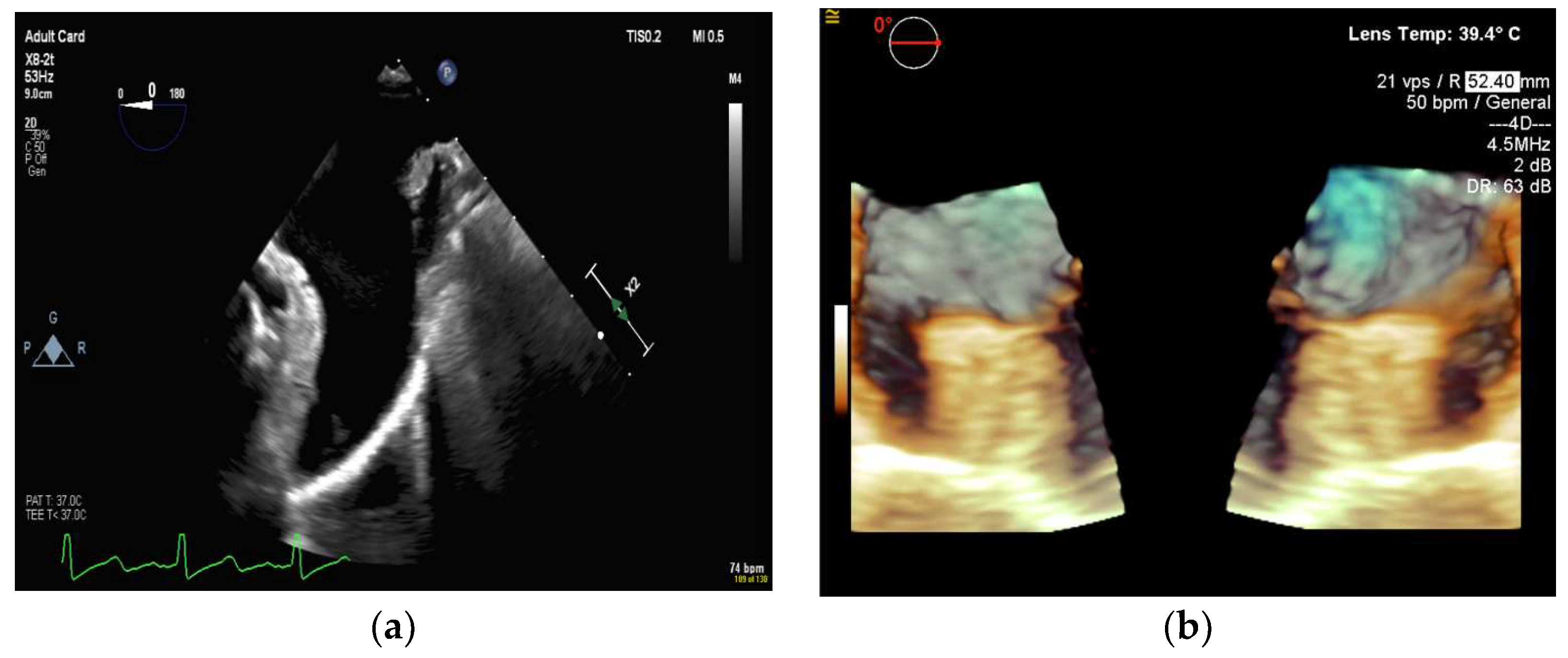
2.4. Echocardiography
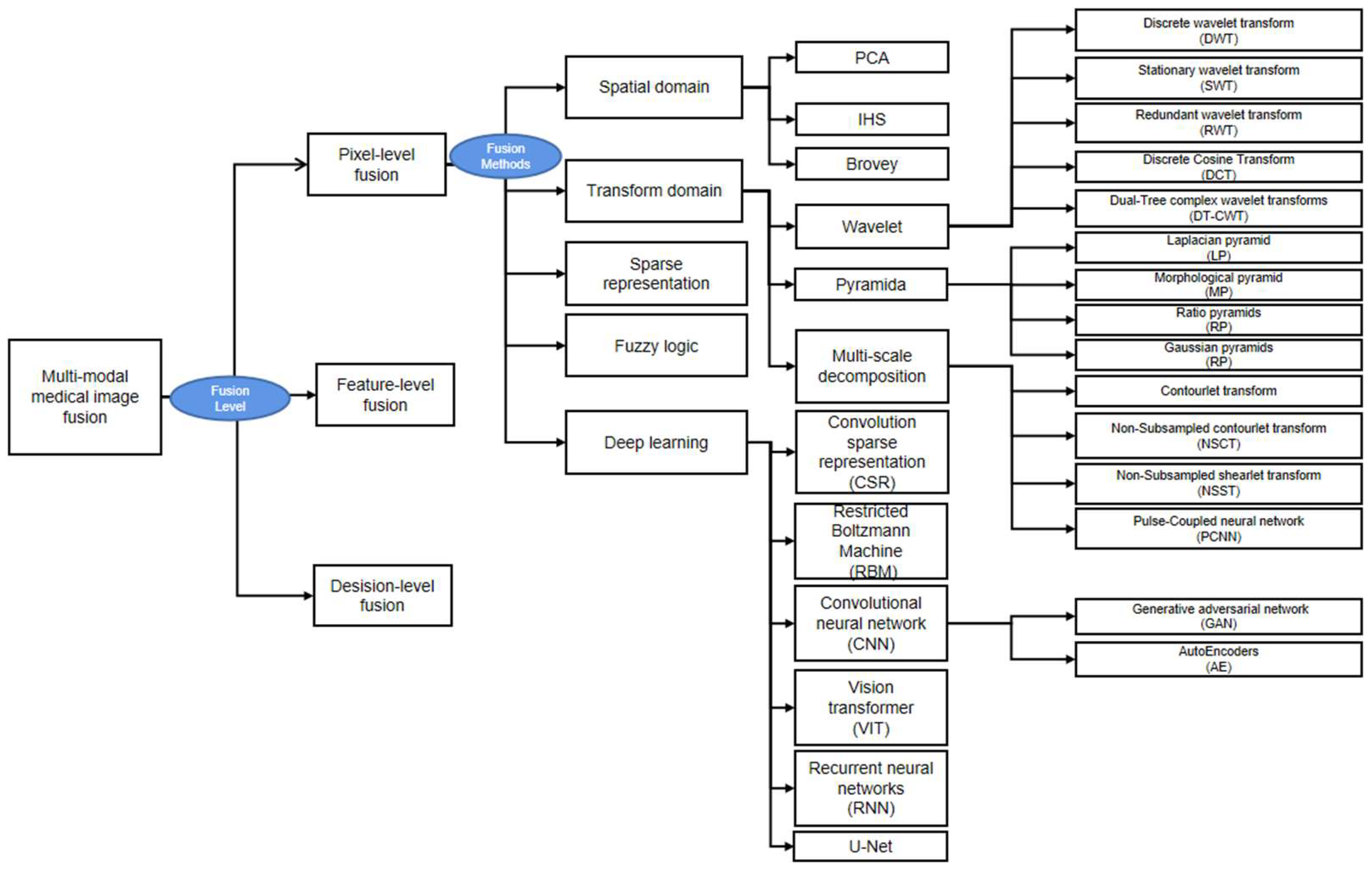
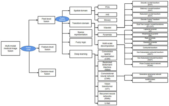
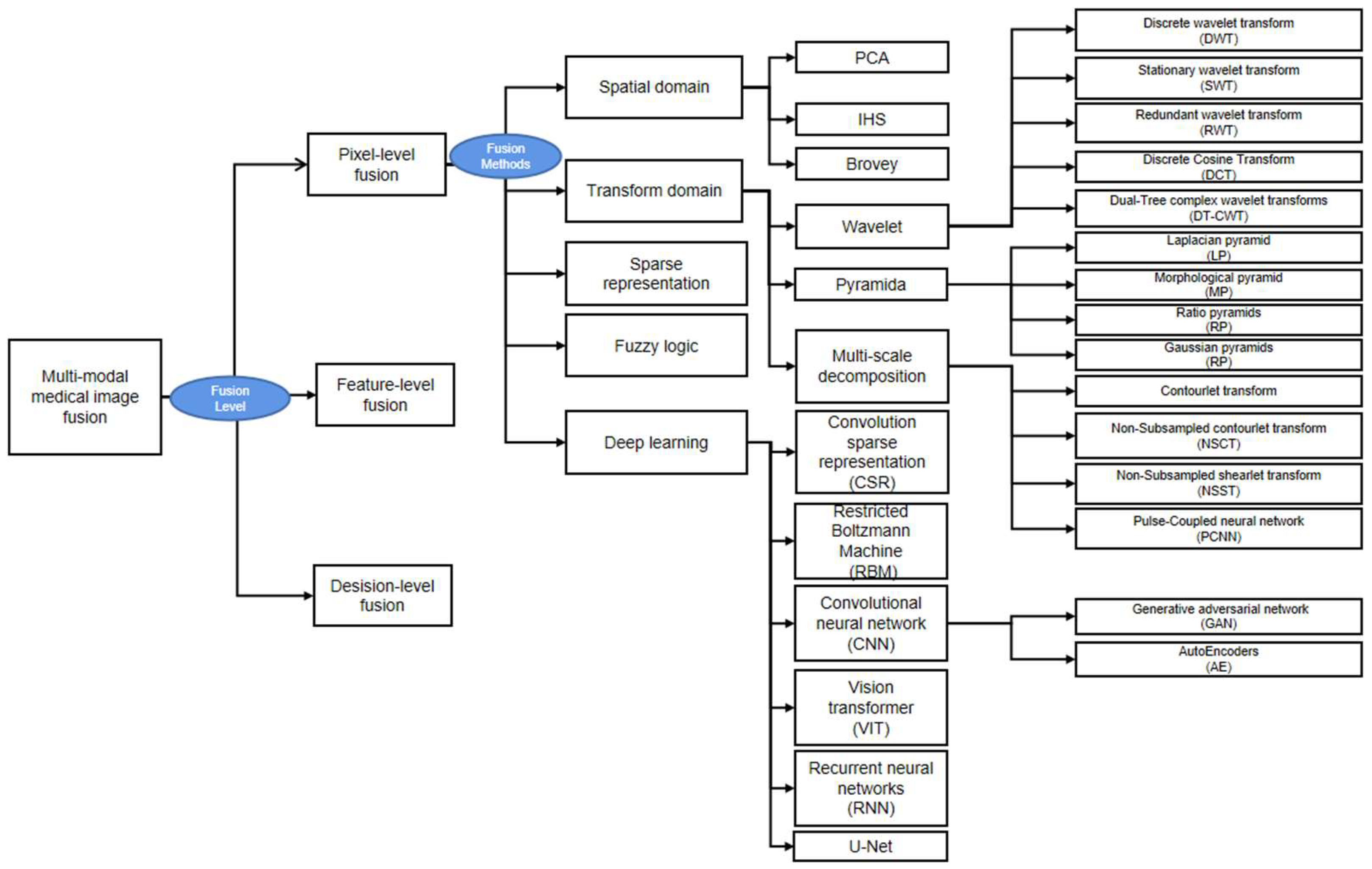
3. Review of Existing Multimodal Image Integration Techniques
3.1. Image Registration
3.2. Image Registration
3.2.1. Spatial Domain Fusion
3.2.2. Transform Domain Fusion
- Laplacian pyramid.
- Multiscale decomposition.
- Nonsubsampled contourlet transform.
- 2.
- Nonsubsampled shearlet transformation.
- 3.
- Discrete wavelet transformation.
3.2.3. Fuzzy Logic Fusion
3.2.4. Sparse Representation Fusion
3.2.5. Deep Learning Fusion
4. Current Clinical Applications of TEE+ for Intraprocedural Image Guidance
4.1. Fusion Imaging of 3D TEE with Fluoroscopy
4.2. Clinical Applications of TEE+ Fusion Imaging
4.2.1. Transseptal Puncture
4.2.2. Left Atrial Appendage Occlusion
4.2.3. Mitral Valve Repair
4.2.4. Atrial Septal Defect Occlusion
4.2.5. Paravalvular Leak Closure
4.2.6. Transcatheter Aortic Valve Replacement
5. Discussion
6. Conclusions
Author Contributions
Funding
Institutional Review Board Statement
Informed Consent Statement
Data Availability Statement
Acknowledgments
Conflicts of Interest
Appendix A
| Year | Image Type | Theme(s) of the Article | Reference Number |
|---|---|---|---|
| 1972 | Echocardiography | This paper discussed a method for the intraoperative echocardiographic measurement of mitral valve functions. The proposed method can be used for the postoperative evaluation of valvular functions, pericardial effusions, and cardiac outputs. | [88] |
| 1995 | TEE | This paper described the roles of TEE in cardiac operations; surgical decision-making processes; hemodynamic monitoring and problem-solving; mitral valve repair; and intraoperative and postoperative stages. Additionally, this study underscored clinicians’ need to undergo training in TEE to manage situations adeptly. | [101] |
| 2004 | Cardiovascular Ultrasound | This article explained the impact of occupational exposure to ionizing radiation and ultrasound. It was observed that interventional cardiologists and electro-physiologists have a higher exposure compared to other health professionals. | [30] |
| 2008 | MR, CT, US, PET, and SPECT | This study is a concise overview of the fundamental principles of molecular imaging. It also discussed the sensitivity and spatial resolution aspects of imaging parameters, the balance between spatial resolution and image contrast, and the dimensions of the target. | [10] |
| 2008 | MDCT | This review presented essential insights to help comprehend the distinctions among the various MDCT scanners and other features. It elucidated the impact of these factors on parameters such as radiation dose, spatial and temporal resolution, and image noise. | [31] |
| 2009 | Intracardiac echocardiography (ICE) | This paper reviewed the history of ICE, its development, and user cases in cardiac interventions. | [39] |
| 2009 | TEE | This article discussed user cases of TEE on ASD and VSD closures; surgical repairs of the aorta and aortic dissections; valve repairs; cardiopulmonary transplantations; insertions and monitoring of ventricular assist devices; assessments of the site; and the severity of paravalvular regurgitations. | [91] |
| 2010 | TEE | This review explained the complications of TEE probe manipulation in oropharyngeal, esophageal, gastric trauma, or other risks. The authors suggested that epicardial echocardiography could be an alternative imaging method for TEE when TEE probe placement is not feasible. | [35] |
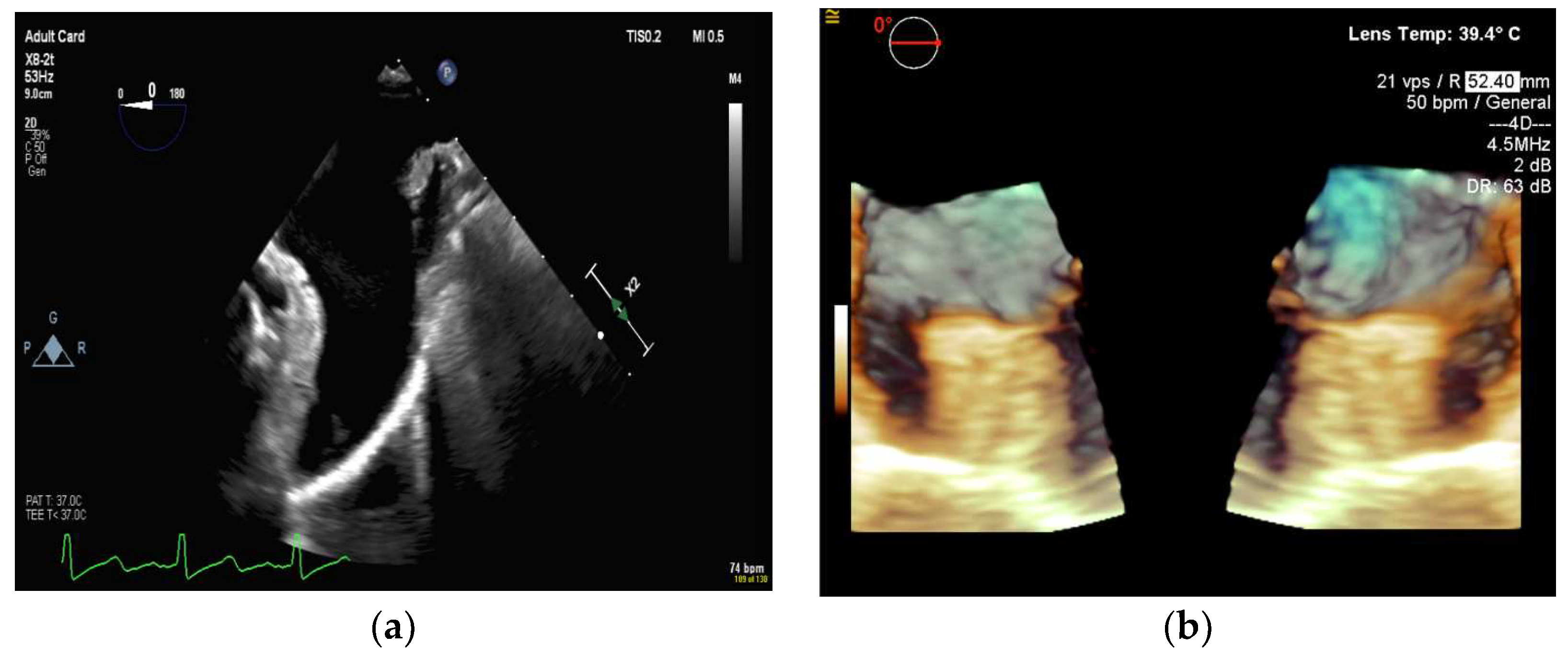
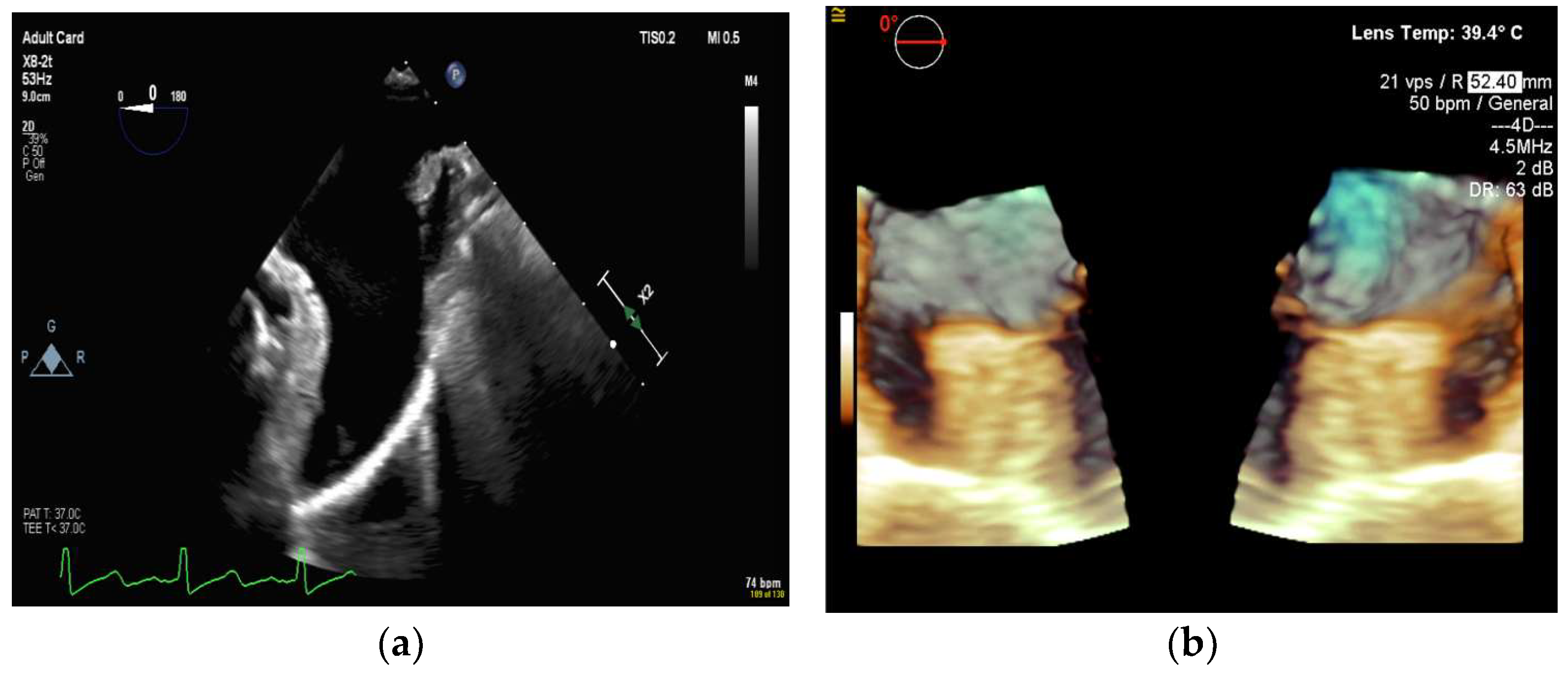
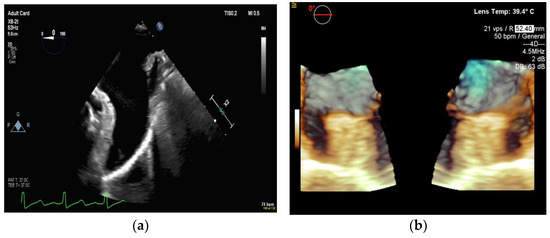
| 2011 | TEE | This article discussed the role of real-time three-dimensional images of TEE. Topics include the accurate assessment of LAA anatomy, suitability for device implantation, continuous visualization of all intracardiac devices and catheters during procedures, and a clear delineation of device positioning in the LAA. | [100] |
| 2012 | CT fluoroscopy and MR fluoroscopy | This review explained the scope of MR fluoroscopy in invasive cardiac catheterization procedures. | [11] |
| 2012 | TEE | This article showed a case study of TEE. The authors believe that using 3D transesophageal echocardiography (TEE) provided additional valuable insights beyond 2D TEE, and aided in precisely identifying the dehiscence of the mitral valve repair. This enhanced clarity significantly contributed to the interpretation process and surgical preparation. | [38] |
| 2012 | TEE and X-ray fluoroscopy registration | This article showed a technique of TEE in X-ray fluoroscopy registration. The method was evaluated using phantom data and five clinical datasets from cardiac EP and TAVI procedures. | [92] |
| 2012 | TTE, TEE, CMR, MDCT, and angiography | This article analyzed the use and effectiveness of multi-modal images in pre-procedural, intraprocedural, and long-term transcatheter aortic valve replacement procedure follow-up. | [109] |
| 2013 | Echo, ICE, CT, and MR fluoroscopy fusion | This article explored the practical uses of multimodal imaging tools in modern cardiac catheterization laboratories. These include 3D echocardiography, intracardiac echocardiography, and the overlay of CT scans with fluoroscopy. | [18] |
| 2013 | CT | This review offered a comprehensive outline of the noncoronary cardiac structures that can be assessed using multidetector CT. It delineated the well-established, appropriate clinical applications of multidetector CT for evaluating structural heart disease alongside emerging periprocedural clinical uses. | [29] |
| 2013 | TEE and X-ray fluoroscopy registration | This article discussed a discriminative learning-based approach to calculate the transformation of the TEE transducer in X-ray images. The procedure was validated with more than 1900 images and concluded that image integration reduced detection failures by 95%, as well as improved the localization error from 1.5 to 0.8 mm. | [93] |
| 2014 | EchoNavigator | This article discussed an examination of EchoNavigator that encompassed two aspects: 1. the cumulative radiation dose and 2. fluoroscopy duration and overall procedure time. It was observed that EchoNavigator simplifies catheter manipulation through an automated, real-time fusion of echocardiography and fluoroscopy. | [102] |
| 2014 | TTE, TEE, CT, and MR | This paper assessed the function of 2D and 3D cardiac imaging approaches in the interventional treatment of patients dealing with symptomatic PVL. | [108] |
| 2015 | CT, TTE, and TEE | The effectiveness of minimally invasive surgery hinges on well-considered decisions concerning the nature and placement of incisions, the approach to cannulation, and the strategy for cardioprotection. These choices are made smoother with the assistance of preoperative imaging, which constitutes the central theme of this review. | [15] |
| 2015 | Phase-contrast CMR | This article offered an extensive overview of cutting-edge cardiovascular magnetic resonance, particularly phase-contrast imaging techniques. It covered both the methodology involved and clinical applications, clinical outcomes, and the latest advancements. | [26] |
| 2015 | TEE and fluoroscopy image integration: EchoNavigator | This article studied percutaneous left atrial appendage (LAA) closure that is guided by the automated image integration of 2D/3D-transesophageal echocardiography and fluoroscopy imaging. The image integration helps the intervention without increasing time and reducing radiation exposure. | [37] |
| 2015 | The EchoNavigator system to register echo and X-ray images | This article discussed EchoNavigator in terms of registering the movement of the X-ray arc with the TEE probe for transseptal punctures. | [94] |
| 2015 | EchoNavigator | This article described the potential use of EchoNavigator in transseptal puncture and left atrial appendage closure. | [98] |
| 2015 | EchoNavigator | EchoNavigator is used for left atrial appendage, atrial septal defect, paravalvular leak closure, transaortic valve repair, and MitraClip procedures. Using EchoNavigator showed an enhanced assurance among interventional cardiologists when it came to directing and placing interventional tools, as well as in aiming to heighten the safety, precision, and effectiveness of percutaneous procedures in catheter procedures. | [103] |
| 2016 | TEE, CT, and MR | This article showed the importance of imaging proficiency, which plays a pivotal role in making decisions and managing patients with structural heart conditions. It is foreseeable that the field of interventional imaging will emerge due to a growing demand for top-tier imaging capabilities. | [12] |
| 2016 | EchoNavigator | This article showed that EchoNavigator helps the understanding of anatomical structures and that it is feasible and safe, improves the confidence of interventional cardiologists in the targeting and positioning of devices in percutaneous interventions, reduces procedural time, and reduces the dosage of contrast and radiation. | [99] |
| 2016 | Fluoroscopy, TTE, TEE, CT, and MR images | This paper reviewed cardiac imaging that was used in the catheterization of SHD. | [104] |
| 2016 | Fluoroscopic imaging and the Magellan robotic system | This article explored the proficiency in performing TAVI surgery on a silicon phantom model when using traditional surgical instruments and the Magellan endovascular robotic platform. Furthermore, the abilities of experienced practitioners and those who were new to the procedure were compared. | [111] |
| 2017 | CT, TEE, and fluoroscopy | This review aimed to emphasize the importance of utilizing cardiac computed tomography, fluoroscopy, and fusion imaging as essential guiding tools in the implementation of transcatheter aortic valve replacement, as well as in the various percutaneous approaches for diagnosing and managing complex structural heart issues. | [20] |
| 2017 | CMR | This study aimed to proactively evaluate the effectiveness of utilizing cardiac magnetic resonance imaging (MRI) and programmed ventricular stimulation to predict adverse long-term outcomes in patients with premature ventricular contractions (PVCs) who were undergoing radiofrequency ablation. Before the ablation procedure, conducting cardiac MRI and programmed stimulation can provide valuable insights for risk assessment in patients experiencing frequent PVCs. Additionally, individuals with inducible ventricular tachycardia in the presence of structural heart disease might derive benefit from implantable cardioverter-defibrillator placement post-ablation, regardless of their left ventricular ejection fraction. | [24] |
| 2017 | X-ray phase-contrast CT | This article showed a study on five non-pretreated whole-heart specimens that were obtained by autopsy via X-ray phase-contrast CT. The obtained images distinctly depicted various structures accurately. X-ray phase-contrast tomography can achieve detailed, three-dimensional imaging of human heart specimens with exceptional resolution. | [34] |
| 2017 | EchoNavigator to register echo and X-ray images | This review showed the advantages of echo and fluoroscopy registration during transseptal punctures. | [95] |
| 2017 | EchoNavigator to register echo and X-ray images | The utilization of EchoNavigator in appraising the safety and effectiveness of transseptal punctures (TSPs) during procedures like MitraClip implantation and left atrial appendage closure revealed a noteworthy enhancement in efficacy; one that was characterized by a substantial reduction in the time required for successful TSPs. | [97] |
| 2018 | Intracardiac echocardiography | This article showed the benefits and disadvantages of other cardiac imaging, particularly intracardiac echocardiography. To successfully incorporate intracardiac echocardiography into routine structural heart disease interventional practice, there is a need for continued advancements in the existing technology, the collection of supplementary data, as well as the establishment of standardized training and imaging methods. | [36] |
| 2018 | 3D TEE | This study assessed the practicability of utilizing 3D transesophageal echocardiography (TEE) for guiding right heart catheterization (RHC) during atrial septal defect (ASD) closures and radiation exposure. The findings suggested that employing 3D TEE for RHC is viable without relying on fluoroscopy and can effectively lower radiation exposure in percutaneous ASD closures. | [40] |
| 2018 | EchoNavigator to register echo and X-ray images | This article described a few clinical applications of EchoNavigator, such as transseptal punctures, mitral valve repair when using the MitraClip device, LAA closure, and the percutaneous closure of PVLs. | [96] |
| 2018 | TEE and AI | This article discussed the artificial intelligence models employed to evaluate (based on criteria percentage and overall impression) TEE images. These AI assessments were juxtaposed against evaluations by human raters, and the AI’s projected outcomes closely mirrored the expert assessments. This AI-driven approach also holds promise in aiding novice TEE trainees. | [112] |
| 2018 | 3D-printing, 3D-VR headset, and desktop delivery | This study assessed the efficiency of three distinct 3D techniques for preoperative planning and management. The results revealed that clinicians expressed a willingness to incorporate 3D virtual reality. | [113] |
| 2019 | CT | This article examined the preoperative CTs of 100 individuals who underwent a mini-sternotomy procedure. This study investigated the connections between access distance, access angle, annulus dimensions, and calcium volume with the duration of cardiopulmonary bypass (CPB) and aortic cross-clamp (AoX) times. The findings showed that increased calcium volume is linked to more prolonged CPB and AoX times, with age and sutureless valve implantation independently influencing this association. Interestingly, contrary to prior research, the access angle was not associated with the procedure’s complexity. | [17] |
| 2019 | Fluoroscopy | This article utilized thermoluminescent dosimeters to measure the radiation exposure across various body regions for patients and operating room medical staff. These findings represent an initial comprehensive comparison of the real-life radiation exposure among operating room personnel and patients when comparing navigation and fluoroscopy usage. | [21] |
| 2019 | CT | This document explained the necessity of establishing formalized, standardized, and measurable training prerequisites for CT imaging in structural heart diseases. | [33] |
| 2019 | Critical care echocardiography | This study is a review of CCE. CCE is used in the ICU and emergency department, perioperative settings, and complete hemodynamic monitoring. Also, the article discussed training programs on both basic and advanced CCE, as well as international-level certifications for advanced CCEs. | [89] |
| 2019 | Echocardiography and fluoroscopy fusion | This article analysis elucidated the application of imaging technology that fuses echocardiography and fluoroscopy, thereby detailing its present applications in congenital and structural heart conditions. It also points toward forthcoming advancements that will further elevate the utility of this distinctive imaging technology for guiding interventional processes. | [105] |
| 2019 | EchoNavigator | This case study described a user case study of the EchoNavigator system. Notably, the EchoNavigator was utilized to find the slit and wiring. | [106] |
| 2020 | CT and MR | This review summarized the role of cardiac CT and MRI in research and their use in clinical decision making. This review also touched on the guidelines relevant to current and future clinical practice. | [8] |
| 2020 | CT, MR, PET, SPECT, and US | This paper provided a comprehensive outline of multimodal medical image fusion techniques, including discussions of (1) contemporary fusion methodologies (particularly those rooted in deep learning), (2) the diverse imaging modalities applicable to medical image fusion, and (3) evaluation of the performance of medical image fusion, predominantly those based on datasets. | [19] |
| 2020 | Nuclear medicine and radiology | This article showed the risk of occupationally exposed medical radiation for medical personnel that was related to workers handling radioisotopes. The results showed that the risk of thyroid cancer is higher in females than in males. | [22] |
| 2020 | Non-contrast coronary MR | This paper explored the contemporary clinical application and reasons for adopting non-contrast coronary magnetic resonance angiography. It focused on how these technologies can play a crucial role in facilitating the successful integration of coronary MRAs into routine clinical practice as a reliable imaging modality. | [27] |
| 2020 | Phase-contrast MRI, MR elastography, MR angiography, and 4D flow imaging | This article discussed phase-contrast MRI, which occupies a vital position in contemporary diagnostic imaging. Notably, it shows the applications in diagnosing heart conditions, assessing cerebrospinal fluid disorders, conducting angiography, and performing elastography. | [28] |
| 2020 | TEE | This study ascertained the occurrence rate, various complication types, and the influencing factors related to esophageal or gastric injuries that result from transesophageal echocardiography (TEE) manipulation during structural cardiac interventions. A significant proportion of patients undergoing such interventions exhibited indications of injury that were linked to TEE usage. | [41] |
| 2020 | TEE | This article addressed the potential risks of contracting infectious diseases while using transesophageal echocardiography (TEE), and delved into the necessity of thorough device cleaning protocols. | [42] |
| 2020 | EchoNavigator | This paper discussed EchoNavigator, which was applied to streamline the process of closing paravalvular leaks. This innovation holds the potential to accurately pinpoint the precise location, dimensions, depth, and morphology of the paravalvular leak, thus aiding in the accurate placement of the occluder device. | [107] |
| 2020 | TEE | This article showed how TEE adds value in intraoperative settings in open, minimally invasive, or hybrid cardiac surgery procedures. | [110] |
| 2021 | MR, nuclear imaging, and ultrasound | This study discussed the use of cardiac magnetic resonance imaging to visualize the structure and function of the heart, as well as the issue of precise tissue characterization through a range of sequences, thereby offering | [9] |
| distinct perspectives on factors like fibrosis, infiltration, inflammation, edema, fat presence, strain, and other possible pathological attributes that can impact upcoming cardiovascular risks. | |||
| 2021 | 3D intracardiac echocardiography, The 3D echocardiography rendering tool, and MDCT | This review aimed to elucidate the present cutting-edge imaging methodologies applied in the context of the most prevalent percutaneous interventions alongside an exploration of emerging imaging tools. This article delved into using imaging strategies across pre-procedural planning, real-time procedural guidance, and subsequent follow-up assessments. | [14] |
| 2022 | Echo and fluoroscopy | This review aimed to delineate cutting-edge imaging methods, specifically in emphasizing echocardiography’s role in guiding the most prevalent catheter-based interventions. It furnished insights, strategies, and recommendations that were tailored for interventional cardiologists to aid them in effectively navigating transseptal crossings, conducting left atrial appendage closures, executing transcatheter valve repairs or replacements, facilitating the percutaneous closure of patent foramen ovale and atrial defects, and in achieving the percutaneous closure of paravalvular leaks. | [13] |
| 2022 | CT | Van Praet introduced a classification system to anticipate the difficulty level in performing mini-thoracotomy aortic valve replacement (MT-AVR) by considering the positioning of the aorta within the thoracic cavity. This article assessed the significance of intricate computed tomography scan measurements in anticipating MT-AVR procedures’ feasibility. | [16] |
| 2022 | CMR | This review delved into the physics underlying black-blood contrast and diverse strategies for achieving blood suppression. It also explained the technical complexities of black-blood contrast, how it is influenced by flow and motion conditions, its additional contrast weighting mechanisms (T1, T2, etc.), tissue magnetism, and spatial extent. | [25] |
| 2022 | TTE and TEE | This article discussed using TTE over TEE during COVID-19 for patients with nonvalvular atrial fibrillation. | [43] |
| 2022 | TEE | This study showed that intraoperative TEE improves the clinical outcomes of cardiac valve or proximal aortic surgeries. | [90] |
| 2023 | Nuclear medicine and radiology | This study showed the connection between penetrating ionizing radiation and mortality due to solid cancers within a combined cohort of nuclear workers in the USA. Regarding the relationship between ionizing radiation exposure and mortality from all solid cancers, an increased rate was observed between certain groups. | [23] |
| 2023 | CT | This review showed how CT contributes to the decision-making process for patients undergoing structural heart interventions. Also, the authors emphasized the need for multimodal image integration with CT. | [32] |
References
- Steinberg, D.H.; Staubach, S.; Franke, J.; Sievert, H. Defining structural heart disease in the adult patient: Current scope, inherent challenges and future directions. Eur. Hear. J. Suppl. 2010, 12 (Suppl. SE), E2–E9. [Google Scholar] [CrossRef]
- Farrar, E.J.; Butcher, J.T. Valvular heart diseases in the developing world: Developmental biology takes center stage. J. Hear. valve Dis. 2012, 21, 234–240. [Google Scholar]
- Marijon, E.; Celermajer, D.S.; Tafflet, M.; El-Haou, S.; Jani, D.N.; Ferreira, B.; Mocumbi, A.O.; Paquet, C.; Sidi, D.; Jouven, X. Rheumatic heart disease screening by echocardiography: The inadequacy of World Health Organization criteria for optimizing the diagnosis of subclinical disease. Circulation 2009, 120, 663–668. [Google Scholar] [CrossRef] [PubMed]
- Watkins, D.A.; Jamison, D.T.; Mills, A.; Atun, R.; Danforth, K.; Glassman, A.; Gelband, H.; Horton, S.; Jha, P.; Laxminarayan, R. Structural Heart Diseases. In Disease Control Priorities, Third Edition (Volume 5): Cardiovascular, Respiratory, and Related Disorders; World Bank: Washington, DC, USA, 2017; pp. 191–208. [Google Scholar]
- Schumacher, K.; Kornej, J.; Shantsila, E.; Lip, G.Y.H. Heart Failure and Stroke. Curr. Hear. Fail. Rep. 2018, 15, 287–296. [Google Scholar] [CrossRef]
- Mirvis, D.M.; Goldberger, A.L. Electrocardiography. Heart Dis. 2001, 1, 82–128. [Google Scholar]
- Bonagura, J.D.; O’Grady, M.R.; Herring, D.S. Echocardiography: Principles of interpretation. Vet. Clin. N. Am. Small Anim. Pract. 1985, 15, 1177–1194. [Google Scholar] [CrossRef] [PubMed]
- Dodd, J.D.; Leipsic, J. Cardiovascular CT and MRI in 2019: Review of Key Articles. Radiology 2020, 297, 17–30. [Google Scholar] [CrossRef] [PubMed]
- Philip, C.; Seifried, R.; Peterson, P.G.; Liotta, R.; Steel, K.; Bittencourt, M.S.; Hulten, E.A. Cardiac MRI for Patients with Increased Cardiometabolic Risk. Radiol. Cardiothorac. Imaging 2021, 3, e200575. [Google Scholar] [CrossRef] [PubMed]
- Landini, L.; Santarelli, M.F.; Landini, L., Jr.; Positano, V. Fundamentals in Cardiovascular Imaging Technologies. Curr. Pharm. Des. 2008, 14, 1745–1752. [Google Scholar] [CrossRef] [PubMed]
- Saeed, M.; Hetts, S.W.; English, J.; Wilson, M. MR fluoroscopy in vascular and cardiac interventions (review). Int. J. Cardiovasc. Imaging 2012, 28, 117–137. [Google Scholar] [CrossRef] [PubMed]
- Wunderlich, N.C.; Küx, H.; Kreidel, F.; Birkemeyer, R.; Siegel, R.J.; Darmstadt, D.C.C.; Ulm, U.H. The Changing Paradigm in the Treatment of Structural Heart Disease and the Need for the Interventional Imaging Specialist. Interv. Cardiol. Rev. Res. Resour. 2016, 11, 135–139. [Google Scholar] [CrossRef] [PubMed][Green Version]
- Meucci, F.; Ancona, F.; Sanz, A.P.; Zamorano, J.L. Echocardiographic guidance in transcatheter structural cardiac interventions. EuroIntervention 2022, 17, 1205–1226. [Google Scholar]
- Hell, M.M.; Kreidel, F.; Geyer, M.; Ruf, T.F.; Tamm, A.R.; Silva, J.G.d.R.e.; Münzel, T.; von Bardeleben, R.S. The Revolution in Heart Valve Therapy: Focus on Novel Imaging Techniques in Intra-Procedural Guidance. Struct. Hear. 2021, 5, 140–150. [Google Scholar] [CrossRef]
- Loor, G.; Roselli, E.E. Imaging and minimally invasive aortic valve replacement. Ann. Cardiothorac. Surg. 2015, 4, 62–66. [Google Scholar] [CrossRef] [PubMed]
- Barthelemy, Y.; Camilleri, L.; Pereira, B.; Farhat, M.; Cassagnes, L.; D’ostrevy, N. Eligibility for minithoracotomy aortic valve replacement: From Van Praet classification to complex scanner measurements. Sci. Rep. 2022, 12, 10951. [Google Scholar] [CrossRef] [PubMed]
- Boti, B.R.; Hindori, V.G.; Schade, E.L.; Kougioumtzoglou, A.M.; Verbeek, E.C.; Driessen-Waaijer, A.; Cocchieri, R.; de Mol, B.A.J.M.; Planken, N.R.; Kaya, A.; et al. Minimal invasive aortic valve replacement: Associations of radiological assessments with procedure complexity. J. Cardiothorac. Surg. 2019, 14, 173. [Google Scholar] [CrossRef] [PubMed]
- Chenier, M.; Tuzcu, E.M.; Kapadia, S.R.; Krishnaswamy, A. Multimodality imaging in the cardiac catheterization laboratory: A new era in sight. Interv. Cardiol. 2013, 5, 335–344. [Google Scholar] [CrossRef]
- Huang, B.; Yang, F.; Yin, M.; Mo, X.; Zhong, C. A Review of Multimodal Medical Image Fusion Techniques. Comput. Math. Methods Med. 2020, 2020, 8279342. [Google Scholar] [CrossRef]
- Hussain, M.A.; Nabi, F. Complex Structural Interventions: The Role of Computed Tomography, Fluoroscopy, and Fusion Imaging. Methodist DeBakey Cardiovasc. J. 2017, 13, 98–105. [Google Scholar] [CrossRef]
- Bratschitsch, G.; Leitner, L.; Stücklschweiger, G.; Guss, H.; Sadoghi, P.; Puchwein, P.; Leithner, A.; Radl, R. Radiation Exposure of Patient and Operating Room Personnel by Fluoroscopy and Navigation during Spinal Surgery. Sci. Rep. 2019, 9, 17652. [Google Scholar] [CrossRef]
- Adliene, D.; Griciene, B.; Skovorodko, K.; Laurikaitiene, J.; Puiso, J. Occupational radiation exposure of health professionals and cancer risk assessment for Lithuanian nuclear medicine workers. Environ. Res. 2020, 183, 109144. [Google Scholar] [CrossRef]
- Kelly-Reif, K.; Bertke, S.J.; Daniels, R.D.; Richardson, D.B.; Schubauer-Berigan, M.K. Ionizing radiation and solid cancer mortality among US nuclear facility workers. Int. J. Epidemiol. 2023, 54, 1015–1024. [Google Scholar] [CrossRef] [PubMed]
- Yokokawa, M.; Siontis, K.C.; Kim, H.M.; Stojanovska, J.; Latchamsetty, R.; Crawford, T.; Jongnarangsin, K.; Ghanbari, H.; Cunnane, R.; Chugh, A.; et al. Value of cardiac magnetic resonance imaging and programmed ventricular stimulation in patients with frequent premature ventricular complexes undergoing radiofrequency ablation. Hear. Rhythm. 2017, 14, 1695–1701. [Google Scholar] [CrossRef] [PubMed]
- Henningsson, M.; Malik, S.; Botnar, R.; Castellanos, D.; Hussain, T.; Leiner, T. Black-Blood Contrast in Cardiovascular MRI. J. Magn. Reson. Imaging 2022, 55, 61–80. [Google Scholar] [CrossRef] [PubMed]
- Nayak, K.S.; Nielsen, J.-F.; Bernstein, M.A.; Markl, M.; Gatehouse, P.D.; Botnar, R.M.; Saloner, D.; Lorenz, C.; Wen, H.; Hu, B.S.; et al. Cardiovascular magnetic resonance phase contrast imaging. J. Cardiovasc. Magn. Reson. 2015, 17, 71. [Google Scholar] [CrossRef] [PubMed]
- Kato, Y.; Ambale-Venkatesh, B.; Kassai, Y.; Kasuboski, L.; Schuijf, J.; Kapoor, K.; Caruthers, S.; Lima, J.A.C. Non-contrast coronary magnetic resonance angiography: Current frontiers and future horizons. Magn. Reson. Mater. Phys. Biol. Med. 2020, 33, 591–612. [Google Scholar] [CrossRef] [PubMed]
- Wymer, D.T.; Patel, K.P.; Burke, W.F.; Bhatia, V.K. Phase-Contrast MRI: Physics, Techniques, and Clinical Applications. Radiographics 2020, 40, 122–140. [Google Scholar] [CrossRef]
- Nasis, A.; Mottram, P.M.; Cameron, J.D.; Seneviratne, S.K. Current and Evolving Clinical Applications of Multidetector Cardiac CT in Assessment of Structural Heart Disease. Radiology 2013, 267, 11–25. [Google Scholar] [CrossRef] [PubMed]
- Andreassi, M.G. The biological effects of diagnostic cardiac imaging on chronically exposed physicians: The importance of being non-ionizing. Cardiovasc. Ultrasound 2004, 2, 25. [Google Scholar] [CrossRef] [PubMed]
- Bardo, D.M.; Brown, P. Cardiac Multidetector Computed Tomography: Basic Physics of Image Acquisition and Clinical Applications. Curr. Cardiol. Rev. 2008, 4, 231–243. [Google Scholar] [CrossRef]
- Circhetta, S.; Nobile, E.; De Filippis, A.; Vicchio, L.; Nusca, A.; De Stefano, D.; Piccirillo, F.; Cammalleri, V.; Mangiacapra, F.; Ricottini, E.; et al. Designing the Optimal Procedure: Role of CT Scan in the Planning of Transcatheter Structural Heart Interventions. Appl. Sci. 2023, 13, 1589. [Google Scholar] [CrossRef]
- Leipsic, J.; Nørgaard, B.L.; Khalique, O.; Cavalcante, J.L.; Wang, D.D.; Jilaihawi, H.; Delgado, V.; Bax, J.J.; Blanke, P. Core Competencies in Cardiac CT for Imaging Structural Heart Disease Interventions: An Expert Consensus Statement. JACC Cardiovasc. Imaging 2019, 12, 2555–2559. [Google Scholar] [CrossRef] [PubMed]
- Kaneko, Y.; Shinohara, G.; Hoshino, M.; Morishita, H.; Morita, K.; Oshima, Y.; Takahashi, M.; Yagi, N.; Okita, Y.; Tsukube, T. Intact Imaging of Human Heart Structure Using X-ray Phase-Contrast Tomography. Pediatr. Cardiol. 2016, 38, 390–393. [Google Scholar] [CrossRef] [PubMed]
- Hilberath, J.N.; Oakes, D.A.; Shernan, S.K.; Bulwer, B.E.; D’ambra, M.N.; Eltzschig, H.K. Safety of Transesophageal Echocardiography. J. Am. Soc. Echocardiogr. 2010, 23, 1115–1127, quiz 1220–1221. [Google Scholar] [CrossRef] [PubMed]
- Alkhouli, M.; Hijazi, Z.M.; Holmes, D.R.; Rihal, C.S.; Wiegers, S.E. Intracardiac Echocardiography in Structural Heart Disease Interventions. JACC Cardiovasc. Interv. 2018, 11, 2133–2147. [Google Scholar] [CrossRef] [PubMed]
- Jungen, C.; Zeus, T.; Balzer, J.; Eickholt, C.; Petersen, M.; Kehmeier, E.; Veulemans, V.; Kelm, M.; Willems, S.; Meyer, C. Left Atrial Appendage Closure Guided by Integrated Echocardiography and Fluoroscopy Imaging Reduces Radiation Exposure. PLoS ONE 2015, 10, e0140386. [Google Scholar] [CrossRef] [PubMed]
- Iida, R.; Shanks, M. Three-dimensional transesophageal echocardiography shows dehiscence of mitral valve repair. Tex. Hear. Inst. J. 2012, 39, 772–773. [Google Scholar]
- Hijazi, Z.M.; Shivkumar, K.; Sahn, D.J. Intracardiac Echocardiography During Interventional and Electrophysiological Cardiac Catheterization. Circulation 2009, 119, 587–596. [Google Scholar] [CrossRef] [PubMed]
- Jone, P.-N.; Zablah, J.E.; Burkett, D.A.; Schäfer, M.; Wilson, N.; Morgan, G.J.; Ross, M. Three-Dimensional Echocardiographic Guidance of Right Heart Catheterization Decreases Radiation Exposure in Atrial Septal Defect Closures. J. Am. Soc. Echocardiogr. 2018, 31, 1044–1049. [Google Scholar] [CrossRef] [PubMed]
- Freitas-Ferraz, A.B.; Bernier, M.; Vaillancourt, R.; Ugalde, P.A.; Nicodème, F.; Paradis, J.-M.; Champagne, J.; O’hara, G.; Junquera, L.; del Val, D.; et al. Safety of Transesophageal Echocardiography to Guide Structural Cardiac Interventions. J. Am. Coll. Cardiol. 2020, 75, 3164–3173. [Google Scholar] [CrossRef] [PubMed]
- Nicoara, A.; Maldonado, Y.; Kort, S.; Swaminathan, M.; Mackensen, G.B. Specific Considerations for the Protection of Patients and Echocardiography Service Providers When Performing Perioperative or Periprocedural Transesophageal Echocardiography during the 2019 Novel Coronavirus Outbreak: Council on Perioperative Echocardiography Supplement to the Statement of the American Society of Echocardiography Endorsed by the Society of Cardiovascular Anesthesiologists. J. Am. Soc. Echocardiogr. 2020, 33, 666–669. [Google Scholar] [CrossRef] [PubMed]
- Sonaglioni, A.; Lombardo, M.; Nicolosi, G.L.; Gensini, G.F.; Ambrosio, G. Mechanical concordance between left atrium and left atrial appendage in nonvalvular atrial fibrillation: Can it be exploited to avoid transesophageal echocardiography prior to electrical cardioversion during COVID-19 pandemic? Int. J. Cardiovasc. Imaging 2022, 38, 351–362. [Google Scholar] [CrossRef]
- Diwakar, M.; Singh, P.; Ravi, V.; Maurya, A. A Non-Conventional Review on Multi-Modality-Based Medical Image Fusion. Diagnostics 2023, 13, 820. [Google Scholar] [CrossRef] [PubMed]
- Prandi, F.R.; Lerakis, S.; Belli, M.; Illuminato, F.; Margonato, D.; Barone, L.; Muscoli, S.; Chiocchi, M.; Laudazi, M.; Marchei, M.; et al. Advances in Imaging for Tricuspid Transcatheter Edge-to-Edge Repair: Lessons Learned and Future Perspectives. J. Clin. Med. 2023, 12, 3384. [Google Scholar] [CrossRef] [PubMed]
- Brock, K.K.; Mutic, S.; McNutt, T.R.; Li, H.; Kessler, M.L. Use of image registration and fusion algorithms and techniques in radiotherapy: Report of the AAPM Radiation Therapy Committee Task Group No. 132. Med Phys. 2017, 44, e43–e76. [Google Scholar] [CrossRef] [PubMed]
- Douglas, D.B.; Wilke, C.A.; Gibson, J.D.; Boone, J.M.; Wintermark, M. Augmented Reality: Advances in Diagnostic Imaging. Multimodal Technol. Interact. 2017, 1, 29. [Google Scholar] [CrossRef]
- Hill, D.L.; Batchelor, P.G.; Holden, M.; Hawkes, D.J. Medical image registration. Phys. Med. Biol. 2001, 46, R1. [Google Scholar] [CrossRef] [PubMed]
- Boveiri, H.R.; Khayami, R.; Javidan, R.; Mehdizadeh, A. Medical image registration using deep neural networks: A comprehensive review. Comput. Electr. Eng. 2020, 87, 106767. [Google Scholar] [CrossRef]
- Islam, K.T.; Wijewickrema, S.; O’leary, S. A deep learning based framework for the registration of three dimensional multi-modal medical images of the head. Sci. Rep. 2021, 11, 1860. [Google Scholar] [CrossRef] [PubMed]
- McKenzie, E.M.; Santhanam, A.; Ruan, D.; O’Connor, D.; Cao, M.; Sheng, K. Multimodality image registration in the head-and-neck using a deep learning-derived synthetic CT as a bridge. Med. Phys. 2020, 47, 1094–1104. [Google Scholar] [CrossRef] [PubMed]
- Omidi, A.; Weiss, E.; Wilson, J.S.; Rosu-Bubulac, M. Quantitative assessment of intra- and inter-modality deformable image registration of the heart, left ventricle, and thoracic aorta on longitudinal 4D-CT and MR images. J. Appl. Clin. Med. Phys. 2022, 23, e13500. [Google Scholar] [CrossRef] [PubMed]
- Conte, G.M.; Weston, A.D.; Vogelsang, D.C.; Philbrick, K.A.; Cai, J.C.; Barbera, M.; Sanvito, F.; Lachance, D.H.; Jenkins, R.B.; Tobin, W.O.; et al. Generative Adversarial Networks to Synthesize Missing T1 and FLAIR MRI Sequences for Use in a Multisequence Brain Tumor Segmentation Model. Radiology 2021, 299, 313–323. [Google Scholar] [CrossRef] [PubMed]
- Iglesias, J.E. A ready-to-use machine learning tool for symmetric multi-modality registration of brain MRI. Sci. Rep. 2023, 13, 6657. [Google Scholar] [CrossRef] [PubMed]
- Zeineldin, R.A.; Karar, M.E.; Mathis-Ullrich, F.; Burgert, O. Self-supervised iRegNet for the Registration of Longitudinal Brain MRI of Diffuse Glioma Patients. arXiv 2022, arXiv:2211.11025. [Google Scholar] [CrossRef]
- Masoumi, N.; Xiao, Y.; Rivaz, H. ARENA: Inter-modality affine registration using evolutionary strategy. Int. J. Comput. Assist. Radiol. Surg. 2019, 14, 441–450. [Google Scholar] [CrossRef] [PubMed]
- Xiao, Y.; Rivaz, H.; Chabanas, M.; Fortin, M.; Machado, I.; Ou, Y.; Heinrich, M.P.; Schnabel, J.A.; Zhong, X.; Maier, A.; et al. Evaluation of MRI to Ultrasound Registration Methods for Brain Shift Correction: The CuRIOUS2018 Challenge. IEEE Trans. Med. Imaging 2020, 39, 777–786. [Google Scholar] [CrossRef] [PubMed]
- Zeineldin, R.A.; Karar, M.E.; Elshaer, Z.; Schmidhammer, M.; Coburger, J.; Wirtz, C.R.; Burgert, O.; Mathis-Ullrich, F. iRegNet: Non-Rigid Registration of MRI to Interventional US for Brain-Shift Compensation Using Convolutional Neural Networks. IEEE Access 2021, 9, 147579–147590. [Google Scholar] [CrossRef]
- Eppenhof, K.A.J.; Lafarge, M.W.; Veta, M.; Pluim, J.P.W. Progressively Trained Convolutional Neural Networks for Deformable Image Registration. IEEE Trans. Med. Imaging 2020, 39, 1594–1604. [Google Scholar] [CrossRef]
- Eppenhof, K.A.J.; Pluim, J.P.W. Pulmonary CT Registration Through Supervised Learning With Convolutional Neural Networks. IEEE Trans. Med. Imaging 2019, 38, 1097–1105. [Google Scholar] [CrossRef] [PubMed]
- De Vos, B.D.; Berendsen, F.F.; Viergever, M.A.; Sokooti, H.; Staring, M.; Išgum, I. A deep learning framework for unsupervised affine and deformable image registration. Med. Image Anal. 2019, 52, 128–143. [Google Scholar] [CrossRef] [PubMed]
- Jaderberg, M.; Simonyan, K.; Zisserman, A. Spatial transformer networks. In Proceedings of the 28th International Conference on Neural Information Processing Systems, Montreal, QC, Canada, 7–12 December 2015; MIT Press: Montreal, QC, Canada, 2015; Volume 2, pp. 2017–2025. [Google Scholar]
- Fu, Y.; Lei, Y.; Wang, T.; Curran, W.J.; Liu, T.; Yang, X. Deep learning in medical image registration: A review. Phys. Med. Biol. 2020, 65, 20TR01. [Google Scholar] [CrossRef] [PubMed]
- Fan, J.; Cao, X.; Yap, P.-T.; Shen, D. BIRNet: Brain image registration using dual-supervised fully convolutional networks. Med. Image Anal. 2019, 54, 193–206. [Google Scholar] [CrossRef]
- Cao, X.; Yang, J.; Wang, L.; Xue, Z.; Wang, Q.; Shen, D. Deep Learning Based Inter-modality Image Registration Supervised by Intra-modality Similarity. In Machine Learning in Medical Imaging; Springer: Berlin/Heidelberg, Germany, 2018; Volume 11046, pp. 55–63. [Google Scholar] [CrossRef]
- Ganasala, P.; Kumar, V. CT and MR Image Fusion Scheme in Nonsubsampled Contourlet Transform Domain. J. Digit. Imaging 2014, 27, 407–418. [Google Scholar] [CrossRef]
- Hua, X.-S.; Zhang, H.-J. An attention-based decision fusion scheme for multimedia information retrieval. In Proceedings of the Pacific-Rim Conference on Multimedia, Tokyo, Japan, 30 November–3 December 2004; Springer: Berlin/Heidelberg, Germany, 2004. [Google Scholar] [CrossRef]
- Tu, T.-M.; Su, S.-C.; Shyu, H.-C.; Huang, P.S. A new look at IHS-like image fusion methods. Inf. Fusion 2001, 2, 177–186. [Google Scholar] [CrossRef]
- Nicolis, O.; Gonzalez, C. Wavelet-based fractal and multifractal analysis for detecting mineral deposits using multispectral images taken by drones. In Methods and Applications in Petroleum and Mineral Exploration and Engineering Geology; Elsevier: Amsterdam, The Netherlands, 2021; pp. 295–307. [Google Scholar]
- Zhang, K.; Zhang, F.; Wan, W.; Yu, H.; Sun, J.; Del Ser, J.; Elyan, E.; Hussain, A. Panchromatic and multispectral image fusion for remote sensing and earth observation: Concepts, taxonomy, literature review, evaluation methodologies and challenges ahead. Inf. Fusion 2023, 93, 227–242. [Google Scholar] [CrossRef]
- Patil, U.; Mudengudi, U. Image fusion using hierarchical PCA. In Proceedings of the 2011 International Conference on Image Information Processing, Shimla, India, 3–5 December 2011. [Google Scholar]
- Gharbia, R.; El Baz, A.H.; Hassanien, A.E.; Tolba, M.F. Remote Sensing Image Fusion Approach Based on Brovey and Wavelets Transforms; Springer International Publishing: Cham, Switzerland, 2014. [Google Scholar]
- Burt, P.J.; Adelson, E.H. The Laplacian pyramid as a compact image code. In Readings in Computer Vision; Elsevier: Amsterdam, The Netherlands, 1987; pp. 671–679. [Google Scholar]
- Du, J.; Li, W.; Xiao, B.; Nawaz, Q. Union Laplacian pyramid with multiple features for medical image fusion. Neurocomputing 2016, 194, 326–339. [Google Scholar] [CrossRef]
- Pajares, G.; de la Cruz, J.M. A wavelet-based image fusion tutorial. Pattern Recognit. 2004, 37, 1855–1872. [Google Scholar] [CrossRef]
- Bhavana, V.; Krishnappa, H.K. Multi-Modality Medical Image Fusion using Discrete Wavelet Transform. Procedia Comput. Sci. 2015, 70, 625–631. [Google Scholar] [CrossRef]
- Teng, J.; Wang, S.; Zhang, J.; Wang, X. Fusion algorithm of medical images based on fuzzy logic. In Proceedings of the 2010 Seventh International Conference on Fuzzy Systems and Knowledge Discovery, Shanghai, China, 26–28 July 2010. [Google Scholar]
- Javed, U.; Riaz, M.M.; Ghafoor, A.; Ali, S.S.; Cheema, T.A. MRI and PET Image Fusion Using Fuzzy Logic and Image Local Features. Sci. World J. 2014, 2014, 708075. [Google Scholar] [CrossRef]
- Yang, B.; Li, S. Visual attention guided image fusion with sparse representation. Optik 2014, 125, 4881–4888. [Google Scholar] [CrossRef]
- Wang, Y.; Wang, C.; Liang, L. Sparse Representation Theory and its Application for Face Recognition. Int. J. Smart Sens. Intell. Syst. 2015, 8, 107–124. [Google Scholar] [CrossRef]
- Yang, B.; Li, S. Pixel-level image fusion with simultaneous orthogonal matching pursuit. Inf. Fusion 2012, 13, 10–19. [Google Scholar] [CrossRef]
- Li, S.; Yin, H.; Fang, L. Group-Sparse Representation With Dictionary Learning for Medical Image Denoising and Fusion. IEEE Trans. Biomed. Eng. 2012, 59, 3450–3459. [Google Scholar] [CrossRef] [PubMed]
- Sun, C.; Zhang, C.; Xiong, N. Infrared and Visible Image Fusion Techniques Based on Deep Learning: A Review. Electronics 2020, 9, 2162. [Google Scholar] [CrossRef]
- Lecun, Y.; Bottou, L.; Bengio, Y.; Haffner, P. Gradient-based learning applied to document recognition. Proc. IEEE 1998, 86, 2278–2324. [Google Scholar] [CrossRef]
- Liu, Y.; Chen, X.; Peng, H.; Wang, Z. Multi-focus image fusion with a deep convolutional neural network. Inf. Fusion 2017, 36, 191–207. [Google Scholar] [CrossRef]
- Liu, Y.; Chen, X.; Cheng, J.; Peng, H. A medical image fusion method based on convolutional neural networks. In Proceedings of the 2017 20th International Conference on Information Fusion (Fusion), Xi’an, China, 10–13 July 2017. [Google Scholar]
- Vu, T.D.; Yang, H.J.; Nguyen, V.Q.; Oh, A.R.; Kim, M.S. Multimodal learning using convolution neural network and sparse autoencoder. In Proceedings of the 2017 IEEE International Conference on Big Data and Smart Computing (BigComp), Jeju, Republic of Korea, 13–16 February 2017. [Google Scholar]
- Johnson, M.L.; Holmes, J.H.; Spangler, R.D.; Paton, B.C. Usefulness of echocardiography in patients undergoing mitral valve surgery. J. Thorac. Cardiovasc. Surg. 1972, 64, 922–934. [Google Scholar] [CrossRef] [PubMed]
- Vieillard-Baron, A.; Millington, S.J.; Sanfilippo, F.; Chew, M.; Diaz-Gomez, J.; McLean, A.; Pinsky, M.R.; Pulido, J.; Mayo, P.; Fletcher, N. A decade of progress in critical care echocardiography: A narrative review. Intensiv. Care Med. 2019, 45, 770–788. [Google Scholar] [CrossRef]
- MacKay, E.J.; Zhang, B.; Augoustides, J.G.; Groeneveld, P.W.; Desai, N.D. Association of Intraoperative Transesophageal Echocardiography and Clinical Outcomes After Open Cardiac Valve or Proximal Aortic Surgery. JAMA Netw. Open 2022, 5, e2147820. [Google Scholar] [CrossRef]
- Hamilton-Craig, C.; Boga, T.; Platts, D.; Walters, D.L.; Burstow, D.J.; Scalia, G. The Role of 3D Transesophageal Echocardiography During Percutaneous Closure of Paravalvular Mitral Regurgitation. JACC Cardiovasc. Imaging 2009, 2, 771–773. [Google Scholar] [CrossRef]
- Gao, G.; Penney, G.; Ma, Y.; Gogin, N.; Cathier, P.; Arujuna, A.; Morton, G.; Caulfield, D.; Gill, J.; Rinaldi, C.A.; et al. Registration of 3D trans-esophageal echocardiography to X-ray fluoroscopy using image-based probe tracking. Med. Image Anal. 2012, 16, 38–49. [Google Scholar] [CrossRef]
- Heimann, T.; Mountney, P.; John, M.; Ionasec, R. Learning without Labeling: Domain Adaptation for Ultrasound Transducer Localization; Springer: Berlin/Heidelberg, Germany, 2013. [Google Scholar]
- González Gómez, A.; Hernández-Antolín, R.; Zamorano, J.L. Eco-X Ray Fusion for Transseptal Puncture. Rev. Española Cardiol. 2015, 68, 714. [Google Scholar] [CrossRef]
- Faletra, F.F.; Biasco, L.; Pedrazzini, G.; Moccetti, M.; Pasotti, E.; Leo, L.A.; Cautilli, G.; Moccetti, T.; Monaghan, M.J. Echocardiographic-Fluoroscopic Fusion Imaging in Transseptal Puncture: A New Technology for an Old Procedure. J. Am. Soc. Echocardiogr. 2017, 30, 886–895. [Google Scholar] [CrossRef] [PubMed]
- Ternacle, J.; Gallet, R.; Nguyen, A.; Deux, J.-F.; Fiore, A.; Teiger, E.; Dubois-Randé, J.-L.; Riant, E.; Lim, P. Usefulness of echocardiographic-fluoroscopic fusion imaging in adult structural heart disease. Arch. Cardiovasc. Dis. 2018, 111, 441–448. [Google Scholar] [CrossRef]
- Afzal, S.; Veulemans, V.; Balzer, J.; Rassaf, T.; Hellhammer, K.; Polzin, A.; Kelm, M.; Zeus, T. Safety and efficacy of transseptal puncture guided by real-time fusion of echocardiography and fluoroscopy. Neth. Hear. J. 2017, 25, 131–136. [Google Scholar] [CrossRef] [PubMed]
- Gafoor, S.; Schulz, P.; Heuer, L.; Matic, P.; Franke, J.; Bertog, S.; Reinartz, M.; Vaskelyte, L.; Hofmann, I.; Sievert, H. Use of EchoNavigator, a Novel Echocardiography-Fluoroscopy Overlay System, for Transseptal Puncture and Left Atrial Appendage Occlusion. J. Interv. Cardiol. 2015, 28, 215–217. [Google Scholar] [CrossRef]
- Balzer, J.; Zeus, T.; Veulemans, V.; Kelm, M. Hybrid Imaging in the Catheter Laboratory: Real-time Fusion of Echocardiography and Fluoroscopy During Percutaneous Structural Heart Disease Interventions. Interv. Cardiol. Rev. 2016, 11, 59–64. [Google Scholar] [CrossRef] [PubMed]
- Perk, G.; Biner, S.; Kronzon, I.; Saric, M.; Chinitz, L.; Thompson, K.; Shiota, T.; Hussani, A.; Lang, R.; Siegel, R.; et al. Catheter-based left atrial appendage occlusion procedure: Role of echocardiography. Eur. Hear. J. Cardiovasc. Imaging 2011, 13, 132–138. [Google Scholar] [CrossRef] [PubMed][Green Version]
- Bryan, A.J.; Barzilai, B.; Kouchoukos, N.T. Transesophageal echocardiography and adult cardiac operations. Ann. Thorac. Surg. 1995, 59, 773–779. [Google Scholar] [CrossRef] [PubMed]
- Sündermann, S.H.; Biaggi, P.; Grünenfelder, J.; Gessat, M.; Felix, C.; Bettex, D.; Falk, V.; Corti, R. Safety and feasibility of novel technology fusing echocardiography and fluoroscopy images during MitraClip interventions. EuroIntervention 2014, 9, 1210–1216. [Google Scholar] [CrossRef]
- Balzer, J.; Zeus, T.; Hellhammer, K.; Veulemans, V.; Eschenhagen, S.; Kehmeier, E.; Meyer, C.; Rassaf, T.; Kelm, M. Initial clinical experience using the EchoNavigator(®)-system during structural heart disease interventions. World J. Cardiol. 2015, 7, 562–570. [Google Scholar] [CrossRef]
- Hascoët, S.; Warin-Fresse, K.; Baruteau, A.-E.; Hadeed, K.; Karsenty, C.; Petit, J.; Guérin, P.; Fraisse, A.; Acar, P. Cardiac imaging of congenital heart diseases during interventional procedures continues to evolve: Pros and cons of the main techniques. Arch. Cardiovasc. Dis. 2016, 109, 128–142. [Google Scholar] [CrossRef] [PubMed][Green Version]
- Jone, P.-N.; Haak, A.; Ross, M.; Wiktor, D.M.; Gill, E.; Quaife, R.A.; Messenger, J.C.; Salcedo, E.E.; Carroll, J.D. Congenital and Structural Heart Disease Interventions Using Echocardiography-Fluoroscopy Fusion Imaging. J. Am. Soc. Echocardiogr. 2019, 32, 1495–1504. [Google Scholar] [CrossRef] [PubMed]
- Kim, B.H.; Koh, Y.-S.; Lee, K.-Y.; Chung, W.-B. Three-dimensional EchoNavigator System Guided Transcatheter Closure of Paravalvular Leakage. J. Cardiovasc. Imaging 2019, 27, 227–229. [Google Scholar] [CrossRef] [PubMed]
- Ahmed, H.F.; Petersen, J.W.; Bavry, A.A.; Alhussaini, M.; Beaver, T.M. Paravalvular leak closure with real time transesophageal echocardiography and fluoroscopy fusion. JRSM Cardiovasc. Dis. 2020, 9, 2048004020947290. [Google Scholar] [CrossRef] [PubMed]
- Lázaro, C.; Hinojar, R.; Zamorano, J.L. Cardiac imaging in prosthetic paravalvular leaks. Cardiovasc. Diagn. Ther. 2014, 4, 307–313. [Google Scholar] [CrossRef]
- Bloomfield, G.S.; Gillam, L.D.; Hahn, R.T.; Kapadia, S.; Leipsic, J.; Lerakis, S.; Tuzcu, M.; Douglas, P.S. A Practical Guide to Multimodality Imaging of Transcatheter Aortic Valve Replacement. JACC Cardiovasc. Imaging 2012, 5, 441–455. [Google Scholar] [CrossRef]
- Nicoara, A.; Skubas, N.; Ad, N.; Finley, A.; Hahn, R.T.; Mahmood, F.; Mankad, S.; Nyman, C.B.; Pagani, F.; Porter, T.R.; et al. Guidelines for the Use of Transesophageal Echocardiography to Assist with Surgical Decision-Making in the Operating Room: A Surgery-Based Approach: From the American Society of Echocardiography in Collaboration with the Society of Cardiovascular Anesthesiologists and the Society of Thoracic Surgeons. J. Am. Soc. Echocardiogr. 2020, 33, 692–734. [Google Scholar] [PubMed]
- Mazomenos, E.B.; Chang, P.-L.; Rippel, R.A.; Rolls, A.; Hawkes, D.J.; Bicknell, C.D.; Desjardins, A.; Riga, C.V.; Stoyanov, D. Catheter manipulation analysis for objective performance and technical skills assessment in transcatheter aortic valve implantation. Int. J. Comput. Assist. Radiol. Surg. 2016, 11, 1121–1131. [Google Scholar] [CrossRef]
- Mazomenos, E.B.; Bansal, K.; Martin, B.; Smith, A.; Wright, S.; Stoyanov, D. Automated Performance Assessment in Transoesophageal Echocardiography with Convolutional Neural Networks; Springer International Publishing: Cham, Switzerland, 2018. [Google Scholar]
- Pather, N.; Birbara, N.; Sobhanmanesh, S.; Otton, J. Virtual reality for surgical training and preoperative planning. In Proceedings of the Experimental Biology 2018—EB 2018, San Diego, CA, USA, 21–25 April 2018. [Google Scholar]


















Disclaimer/Publisher’s Note: The statements, opinions and data contained in all publications are solely those of the individual author(s) and contributor(s) and not of MDPI and/or the editor(s). MDPI and/or the editor(s) disclaim responsibility for any injury to people or property resulting from any ideas, methods, instructions or products referred to in the content. |
© 2023 by the authors. Licensee MDPI, Basel, Switzerland. This article is an open access article distributed under the terms and conditions of the Creative Commons Attribution (CC BY) license (https://creativecommons.org/licenses/by/4.0/).
Share and Cite
Zhang, X.; Gosnell, J.; Nainamalai, V.; Page, S.; Huang, S.; Haw, M.; Peng, B.; Vettukattil, J.; Jiang, J. Advances in TEE-Centric Intraprocedural Multimodal Image Guidance for Congenital and Structural Heart Disease. Diagnostics 2023, 13, 2981. https://doi.org/10.3390/diagnostics13182981
Zhang X, Gosnell J, Nainamalai V, Page S, Huang S, Haw M, Peng B, Vettukattil J, Jiang J. Advances in TEE-Centric Intraprocedural Multimodal Image Guidance for Congenital and Structural Heart Disease. Diagnostics. 2023; 13(18):2981. https://doi.org/10.3390/diagnostics13182981
Chicago/Turabian StyleZhang, Xinyue, Jordan Gosnell, Varatharajan Nainamalai, Savannah Page, Sihong Huang, Marcus Haw, Bo Peng, Joseph Vettukattil, and Jingfeng Jiang. 2023. "Advances in TEE-Centric Intraprocedural Multimodal Image Guidance for Congenital and Structural Heart Disease" Diagnostics 13, no. 18: 2981. https://doi.org/10.3390/diagnostics13182981
APA StyleZhang, X., Gosnell, J., Nainamalai, V., Page, S., Huang, S., Haw, M., Peng, B., Vettukattil, J., & Jiang, J. (2023). Advances in TEE-Centric Intraprocedural Multimodal Image Guidance for Congenital and Structural Heart Disease. Diagnostics, 13(18), 2981. https://doi.org/10.3390/diagnostics13182981

