miR-126 Decreases Proliferation and Mammosphere Formation of MCF-7 and Predicts Prognosis of ER+ Breast Cancer
Abstract
1. Introduction
2. Results
2.1. Downregulation of miR-126 in ER+ BC Tissues
2.2. Overexpression of miR-126 in MCF-7 upon Transfection with miR-126 Mimics
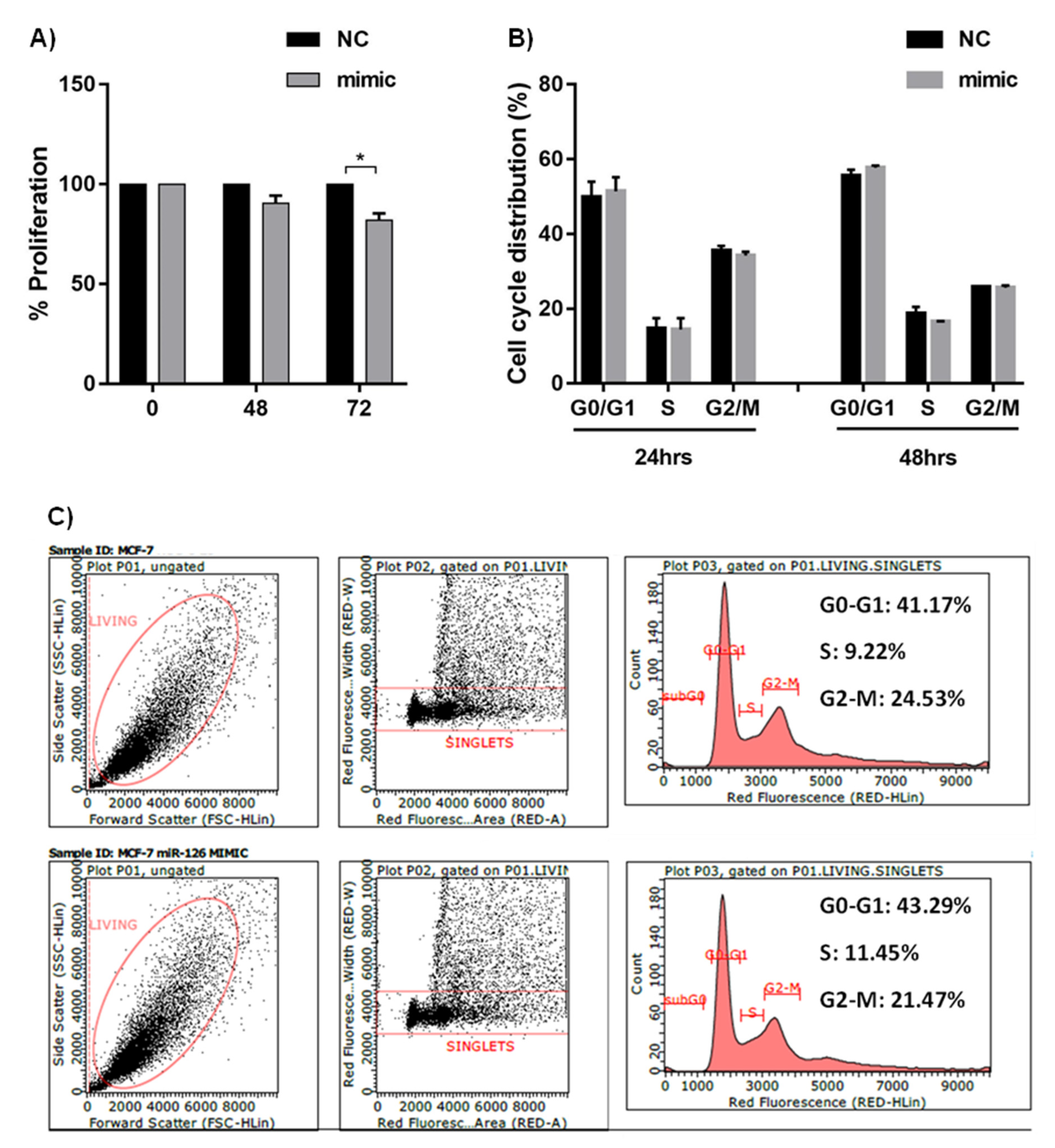
2.3. Decreased MCF-7 Cell Proliferation and No Effect on Cell Cycle Progression upon Overexpressing miR-126
2.4. Decreased Mammosphere-Forming Ability of MCF-7 upon Overexpressing miR-126
2.5. SLC7A5 and PLXNB2 as Potential Targets of miR-126
2.6. Correlation of High Expression of miR-126 or Low Expression of SLC7A5 with Better Overall Survival of ER+ BC Patients
3. Discussion
4. Materials and Methods
4.1. Breast Cancer Tissue Specimens
4.2. miRNA Microarray and Data Analysis
4.3. Cell Culture
4.4. Cell Transfection
4.5. Total RNA Extraction
4.6. miRNA Expression by Quantitative Real-Time Polymerase Chain Reaction (RT-qPCR)
4.7. Flow Cytometry
4.8. MTT Assay
4.9. Propidium Iodide Staining Assay
4.10. Mammospheres Assay
4.11. In Silico Predicted and Experimentally Validated Target Databases
4.12. Gene Expression of the Selected mRNA Targets by RT-qPCR
4.13. In Silico Kaplan–Meier Analysis
4.14. Statistical Analysis
5. Conclusions
Supplementary Materials
Author Contributions
Funding
Institutional Review Board Statement
Informed Consent Statement
Data Availability Statement
Acknowledgments
Conflicts of Interest
References
- Huang, Y.; Shen, X.J.; Zou, Q.; Wang, S.P.; Tang, S.M.; Zhang, G.Z. Biological functions of microRNAs: A review. J. Physiol. Biochem. 2010, 67, 129–139. [Google Scholar] [CrossRef]
- Polyak, K. Breast cancer: Origins and evolution. J. Clin. Investig. 2007, 117, 3155–3163. [Google Scholar] [CrossRef]
- Liu, Y.; Ma, H.; Yao, J. ERα, A Key Target for Cancer Therapy: A Review. OncoTargets Ther. 2020, 13, 2183–2191. [Google Scholar] [CrossRef]
- Howell, A.; Early Breast Cancer Trialists’ Collaborative Group. Tamoxifen for early breast cancer: An overview of the randomised trials. Early Breast Cancer Trialists’ Collaborative Group. Lancet 1998, 351, 1451–1467. [Google Scholar]
- Patel, R.R.; Sharma, C.G.N.; Jordan, V.C. Optimizing the antihormonal treatment and prevention of breast cancer. Breast Cancer 2007, 14, 113–122. [Google Scholar] [CrossRef]
- Pan, H.; Gray, R.; Braybrooke, J.; Davies, C.; Taylor, C.; McGale, P.; Peto, R.; Pritchard, K.I.; Bergh, J.; Dowsett, M.; et al. 20-Year Risks of Breast-Cancer Recurrence after Stopping Endocrine Therapy at 5 Years. N. Engl. J. Med. 2017, 377, 1836–1846. [Google Scholar] [CrossRef]
- Ha, M.; Kim, V.N. Regulation of microRNA biogenesis. Nat. Rev. Mol. Cell Biol. 2014, 15, 509–524. [Google Scholar] [CrossRef]
- Ardekani, A.M.; Naeini, M.M. The Role of MicroRNAs in Human Diseases. Avicenna J. Med. Biotechnol. 2010, 2, 161–179. [Google Scholar]
- Lee, R.C.; Feinbaum, R.L.; Ambros, V. The C. elegans heterochronic gene lin-4 encodes small RNAs with antisense complementarity to lin-14. Cell 1993, 75, 843–854. [Google Scholar] [CrossRef]
- Loh, H.-Y.; Norman, B.; Lai, K.-S.; Rahman, N.M.A.N.A.; Alitheen, N.B.M.; Osman, M.A. The Regulatory Role of MicroRNAs in Breast Cancer. Int. J. Mol. Sci. 2019, 20, 4940. [Google Scholar] [CrossRef]
- Howard, E.W.; Yang, X. microRNA Regulation in Estrogen Receptor-Positive Breast Cancer and Endocrine Therapy. Biol. Proced. Online 2018, 20, 17. [Google Scholar] [CrossRef] [PubMed]
- Nassar, F.; Talhouk, R.; Zgheib, N.K.; Tfayli, A.; El Sabban, M.; El Saghir, N.S.; Boulos, F.; Jabbour, M.N.; Chalala, C.; Boustany, R.-M.; et al. microRNA Expression in Ethnic Specific Early Stage Breast Cancer: An Integration and Comparative Analysis. Sci. Rep. 2017, 7, 16829. [Google Scholar] [CrossRef] [PubMed]
- Ebrahimi, F.; Gopalan, V.; Smith, R.A.; Lam, A.K.-Y. miR-126 in human cancers: Clinical roles and current perspectives. Exp. Mol. Pathol. 2014, 96, 98–107. [Google Scholar] [CrossRef]
- Lin, N.; Zhou, Y.; Lian, X.; Tu, Y. Down-regulation of tissue microRNA-126 was associated with poor prognosis in patients with cutaneous melanoma. Int. J. Clin. Exp. Med. 2015, 8, 4297–4301. [Google Scholar]
- Chen, S.; Lu, H.; Chen, G.; Yang, J.; Huang, W.; Wang, X.; Huang, S.; Gao, L.; Liu, J.; Fu, Z.; et al. Downregulation of miRNA-126-3p is associated with progression of and poor prognosis for lung squamous cell carcinoma. FEBS Open Bio 2020, 10, 1624–1641. [Google Scholar] [CrossRef]
- Cammarata, G.; Augugliaro, L.; Salemi, D.; Agueli, C.; La Rosa, M.; Dagnino, L.; Civiletto, G.; Messana, F.; Marfia, A.; Bica, M.G.; et al. Differential expression of specific microRNA and their targets in acute myeloid leukemia. Am. J. Hematol. 2010, 85, 331–339. [Google Scholar] [CrossRef] [PubMed]
- Ding, Q.; Wang, Q.; Ren, Y.; Zhu, H.Q.; Huang, Z. MicroRNA-126 attenuates cell apoptosis by targeting TRAF7 in acute myeloid leukemia cells. Biochem. Cell Biol. 2018, 96, 840–846. [Google Scholar] [CrossRef]
- Wang, C.-Z.; Yuan, P.; Li, Y. MiR-126 regulated breast cancer cell invasion by targeting ADAM9. Int. J. Clin. Exp. Pathol. 2015, 8, 6547–6553. [Google Scholar]
- Rouigari, M.; Dehbashi, M.; Tabatabaeian, H.; Ghaedi, K.; Mohammadynejad, P.; Azadeh, M. Evaluation of the Expression Level and Hormone Receptor Association of miR-126 in Breast Cancer. Indian J. Clin. Biochem. 2019, 34, 451–457. [Google Scholar] [CrossRef]
- Thomopoulou, K.; Papadaki, C.; Monastirioti, A.; Koronakis, G.; Mala, A.; Kalapanida, D.; Mavroudis, D.; Agelaki, S. MicroRNAs Regulating Tumor Immune Response in the Prediction of the Outcome in Patients with Breast Cancer. Front. Mol. Biosci. 2021, 8, 668534. [Google Scholar] [CrossRef]
- Tavazoie, S.F.; Alarcón, C.; Oskarsson, T.; Padua, D.; Wang, Q.; Bos, P.D.; Gerald, W.L.; Massague, J. Endogenous human microRNAs that suppress breast cancer metastasis. Nature 2008, 451, 147–152. [Google Scholar] [CrossRef] [PubMed]
- O’Brien, J.; Hayder, H.; Zayed, Y.; Peng, C. Overview of MicroRNA Biogenesis, Mechanisms of Actions, and Circulation. Front. Endocrinol. 2018, 9, 402. [Google Scholar] [CrossRef] [PubMed]
- Wang, F.; Zheng, Z.; Guo, J.; Ding, X. Correlation and quantitation of microRNA aberrant expression in tissues and sera from patients with breast tumor. Gynecol. Oncol. 2010, 119, 586–593. [Google Scholar] [CrossRef] [PubMed]
- Alhasan, L. MiR-126 Modulates Angiogenesis in Breast Cancer by Targeting VEGF-A -mRNA. Asian Pac. J. Cancer Prev. 2019, 20, 193–197. [Google Scholar] [CrossRef]
- Cosan, D.T.; Öner, Ç.; Sahin, F.M. Micro RNA-126 coordinates cell behavior and signaling cascades according to characteristics of breast cancer cells. Bratisl. Med. J. 2017, 117, 639–647. [Google Scholar] [CrossRef]
- Zhang, H.; Zhou, Q.-M.; Lu, Y.-Y.; DU, J.; Su, S.-B. Aidi Injection (艾迪注射液) Alters the Expression Profiles of MicroRNAs in Human Breast Cancer Cells. J. Tradit. Chin. Med. 2011, 31, 10–16. [Google Scholar] [CrossRef]
- Zhang, J.; Du, Y.-Y.; Lin, Y.-F.; Chen, Y.-T.; Yang, L.; Wang, H.-J.; Ma, D. The cell growth suppressor, mir-126, targets IRS-1. Biochem. Biophys. Res. Commun. 2008, 377, 136–140. [Google Scholar] [CrossRef]
- Baserga, R. The contradictions of the insulin-like growth factor 1 receptor. Oncogene 2000, 19, 5574–5581. [Google Scholar] [CrossRef]
- Taniguchi, K.; Kohno, R.-I.; Ayada, T.; Kato, R.; Ichiyama, K.; Morisada, T.; Oike, Y.; Yonemitsu, Y.; Maehara, Y.; Yoshimura, A. Spreds Are Essential for Embryonic Lymphangiogenesis by Regulating Vascular Endothelial Growth Factor Receptor 3 Signaling. Mol. Cell. Biol. 2007, 27, 4541–4550. [Google Scholar] [CrossRef]
- Deng, S.; Hirschberg, A.; Worzfeld, T.; Penachioni, J.Y.; Korostylev, A.; Swiercz, J.M.; Kuner, R. Plexin-B2, but not Plexin-B1, critically modulates neuronal migration and patterning of the developing nervous system in vivo. J. Neurosci. 2007, 27, 6333–6347. [Google Scholar] [CrossRef]
- Gurrapu, S.; Pupo, E.; Franzolin, G.; Lanzetti, L.; Tamagnone, L. Sema4C/PlexinB2 signaling controls breast cancer cell growth, hormonal dependence and tumorigenic potential. Cell Death Differ. 2018, 25, 1259–1275. [Google Scholar] [CrossRef] [PubMed]
- Xiang, G.; Cheng, Y. MiR-126-3p inhibits ovarian cancer proliferation and invasion via targeting PLXNB2. Reprod. Biol. 2018, 18, 218–224. [Google Scholar] [CrossRef] [PubMed]
- Wang, Q.; Holst, J. L-type amino acid transport and cancer: Targeting the mTORC1 pathway to inhibit neoplasia. Am. J. Cancer Res. 2015, 5, 1281–1294. [Google Scholar] [PubMed]
- El Ansari, R.; Craze, M.L.; Miligy, I.; Diez-Rodriguez, M.; Nolan, C.C.; Ellis, I.O.; Rakha, E.A.; Green, A.R. The amino acid transporter SLC7A5 confers a poor prognosis in the highly proliferative breast cancer subtypes and is a key therapeutic target in luminal B tumours. Breast Cancer Res. 2018, 20, 1–17. [Google Scholar] [CrossRef]
- Bodoor, K.; Almomani, R.; Alqudah, M.; Haddad, Y.; Samouri, W. LAT1 (SLC7A5) Overexpression in Negative Her2 Group of Breast Cancer: A Potential Therapy Target. Asian Pac. J. Cancer Prev. 2020, 21, 1453–1458. [Google Scholar] [CrossRef]
- Furuya, M.; Horiguchi, J.; Nakajima, H.; Kanai, Y.; Oyama, T. Correlation of L-type amino acid transporter 1 and CD98 expression with triple negative breast cancer prognosis. Cancer Sci. 2012, 103, 382–389. [Google Scholar] [CrossRef]
- Liang, Z.; Cho, H.T.; Williams, L.; Zhu, A.; Liang, K.; Huang, K.; Wu, H.; Jiang, C.; Hong, S.; Crowe, R.; et al. Potential Biomarker of L-type Amino Acid Transporter 1 in Breast Cancer Progression. Nucl. Med. Mol. Imaging 2010, 45, 93–102. [Google Scholar] [CrossRef]
- Ichinoe, M.; Mikami, T.; Yanagisawa, N.; Yoshida, T.; Hana, K.; Endou, H.; Okayasu, I.; Sengoku, N.; Ogata, H.; Saegusa, M.; et al. Prognostic values of L-type amino acid transporter 1 and CD98hc expression in breast cancer. J. Clin. Pathol. 2021, 74, 589–595. [Google Scholar] [CrossRef]
- Shennan, D.; Thomson, J.; Barber, M.; Travers, M. Functional and molecular characteristics of system l in human breast cancer cells. Biochim. Biophys. Acta (BBA) Biomembr. 2003, 1611, 81–90. [Google Scholar] [CrossRef][Green Version]
- Shennan, D.; Thomson, J.; Gow, I.; Travers, M.; Barber, M. l-Leucine transport in human breast cancer cells (MCF-7 and MDA-MB-231): Kinetics, regulation by estrogen and molecular identity of the transporter. Biochim. Biophys. Acta (BBA) Biomembr. 2004, 1664, 206–216. [Google Scholar] [CrossRef]
- Shennan, D.B.; Thomson, J. Inhibition of system L (LAT1/CD98hc) reduces the growth of cultured human breast cancer cells. Oncol. Rep. 2008, 20, 885–889. [Google Scholar] [CrossRef] [PubMed]
- Miko, E.; Margitai, Z.; Czimmerer, Z.; Várkonyi, I.; Dezso, B.; Lányi, Á.; Bacso, Z.; Scholtz, B. miR-126 inhibits proliferation of small cell lung cancer cells by targeting SLC7A5. FEBS Lett. 2011, 585, 1191–1196. [Google Scholar] [CrossRef] [PubMed]
- Törnroos, R.; Tina, E.; Eremo, A.G. SLC7A5 is linked to increased expression of genes related to proliferation and hypoxia in estrogen-receptor-positive breast cancer. Oncol. Rep. 2021, 47, 1–10. [Google Scholar] [CrossRef] [PubMed]
- Volinia, S.; Bertagnolo, V.; Grassilli, S.; Brugnoli, F.; Manfrini, M.; Galasso, M.; Scatena, C.; Mazzanti, C.M.; Lessi, F.; Naccarato, G.; et al. Levels of miR-126 and miR-218 are elevated in ductal carcinoma in situ (DCIS) and inhibit malignant potential of DCIS derived cells. Oncotarget 2018, 9, 23543–23553. [Google Scholar] [CrossRef]
- Liu, Y.; Cai, Q.; Bao, P.-P.; Su, Y.; Cai, H.; Wu, J.; Ye, F.; Guo, X.; Zheng, W.; Zheng, Y.; et al. Tumor tissue microRNA expression in association with triple-negative breast cancer outcomes. Breast Cancer Res. Treat. 2015, 152, 183–191. [Google Scholar] [CrossRef]
- Lombardo, Y.; de Giorgio, A.; Coombes, C.R.; Stebbing, J.; Castellano, L. Mammosphere Formation Assay from Human Breast Cancer Tissues and Cell Lines. J. Vis. Exp. 2015, 2015, e52671. [Google Scholar] [CrossRef]
- Lanczky, A.; Nagy, A.; Bottai, G.; Munkacsy, G.; Szabo, A.; Santarpia, L.; Gyorffy, B. miRpower: A web-tool to validate survival-associated miRNAs utilizing expression data from 2178 breast cancer patients. Breast Cancer Res. Treat. 2016, 160, 439–446. [Google Scholar] [CrossRef]






| Target | Name | microT-CDS | TargetScan | Tarbase | Validated Relation of miRNA with BC | Validated Relation of miRNA with Other Cancers |
|---|---|---|---|---|---|---|
| SLC7A5 | solute carrier family 7- member 5 | Yes | Yes | Yes | No | Yes |
| PLXNB2 | plexin B2 | Yes | Yes | No | No | Yes |
| CRK | CRK proto-oncogene, adaptor protein | No | Yes | No | No | Yes |
| PLK2 | polo-like kinase 2 | Yes | Yes | No | No | Yes |
| SPRED1 | Sprouty-related EVH1 domain containing 1 | Yes | Yes | No | No | Yes |
| IRS1 | insulin receptor substrate 1 | Yes | Yes | No | Yes | Yes |
| Gene | Primer | Sequence | Concentration (nM) |
|---|---|---|---|
| SLC7A5 | SLC7A5-F | 5′-GGAAGGGTGATGTGTCCAATC-3′ | 200 |
| SLC7A5-R | 5′-TAATGCCAGCACAATGTTCCC-3′ | ||
| PLXNB2 | PLXNB2-F | 5′-AGCCTCTTCAAGGGCATCTG-3′ | 200 |
| PLXNB2-R | 5′-GCCACGAAAGACTTCTCCCC-3′ | ||
| CRK | CRK-F | 5′-GGAGACATCTTGAGAATCCGGG-3′ | 200 |
| CRK-R | 5′-ACGTAAGGGACTGGAATCATCC-3′ | ||
| PLK2 | PLK2-F | 5′-CTACGCCGCAAAAATTATTCCTC-3′ | 200 |
| PLK2-R | 5′-TCTTTGTCCTCGAAGTAGTGGT-3′ | ||
| SPRED1 | SPRED1-F | 5′-CAGCCAGGCTTGGACATTCA-3′ | 400 |
| SPRED1-R | 5′-TGGGACTTTAGGCTTCCACAT-3′ | ||
| IRS1 | IRS1-F | 5′-CCCAGGACCCGCATTCAAA-3′ | 500 |
| IRS1-R | 5′-GGCGGTAGATACCAATCAGGT-3′ | ||
| GAPDH | GAPDH-F | 5′-ACAACTTTGGTATCGTGGAAGG-3′ | 500 |
| GAPDH-R | 5′-GCCATCACGCCACAGTTTC-3′ |
Publisher’s Note: MDPI stays neutral with regard to jurisdictional claims in published maps and institutional affiliations. |
© 2022 by the authors. Licensee MDPI, Basel, Switzerland. This article is an open access article distributed under the terms and conditions of the Creative Commons Attribution (CC BY) license (https://creativecommons.org/licenses/by/4.0/).
Share and Cite
Msheik, Z.S.; Nassar, F.J.; Chamandi, G.; Itani, A.R.; Gadaleta, E.; Chalala, C.; Alwan, N.; Nasr, R.R. miR-126 Decreases Proliferation and Mammosphere Formation of MCF-7 and Predicts Prognosis of ER+ Breast Cancer. Diagnostics 2022, 12, 745. https://doi.org/10.3390/diagnostics12030745
Msheik ZS, Nassar FJ, Chamandi G, Itani AR, Gadaleta E, Chalala C, Alwan N, Nasr RR. miR-126 Decreases Proliferation and Mammosphere Formation of MCF-7 and Predicts Prognosis of ER+ Breast Cancer. Diagnostics. 2022; 12(3):745. https://doi.org/10.3390/diagnostics12030745
Chicago/Turabian StyleMsheik, Zahraa S., Farah J. Nassar, Ghada Chamandi, Abdul Rahman Itani, Emanuala Gadaleta, Claude Chalala, Nisreen Alwan, and Rihab R. Nasr. 2022. "miR-126 Decreases Proliferation and Mammosphere Formation of MCF-7 and Predicts Prognosis of ER+ Breast Cancer" Diagnostics 12, no. 3: 745. https://doi.org/10.3390/diagnostics12030745
APA StyleMsheik, Z. S., Nassar, F. J., Chamandi, G., Itani, A. R., Gadaleta, E., Chalala, C., Alwan, N., & Nasr, R. R. (2022). miR-126 Decreases Proliferation and Mammosphere Formation of MCF-7 and Predicts Prognosis of ER+ Breast Cancer. Diagnostics, 12(3), 745. https://doi.org/10.3390/diagnostics12030745

