Data-Driven UPLC-Orbitrap MS Analysis in Astrochemistry
Abstract
1. Introduction
2. Results
2.1. Complexity of Astrochemical Organic Matter—The Need for Additional Analytical Dimensions
2.2. Classifying Chemical Families—Bringing Order into the Chemical Diversity
2.3. Comparison of Murchison with Allende—A Difference in Isomeric Diversity
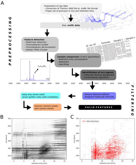
3. Materials and Methods
3.1. Extraction of Meteorites
3.2. UPLC-Orbitrap MS Analysis
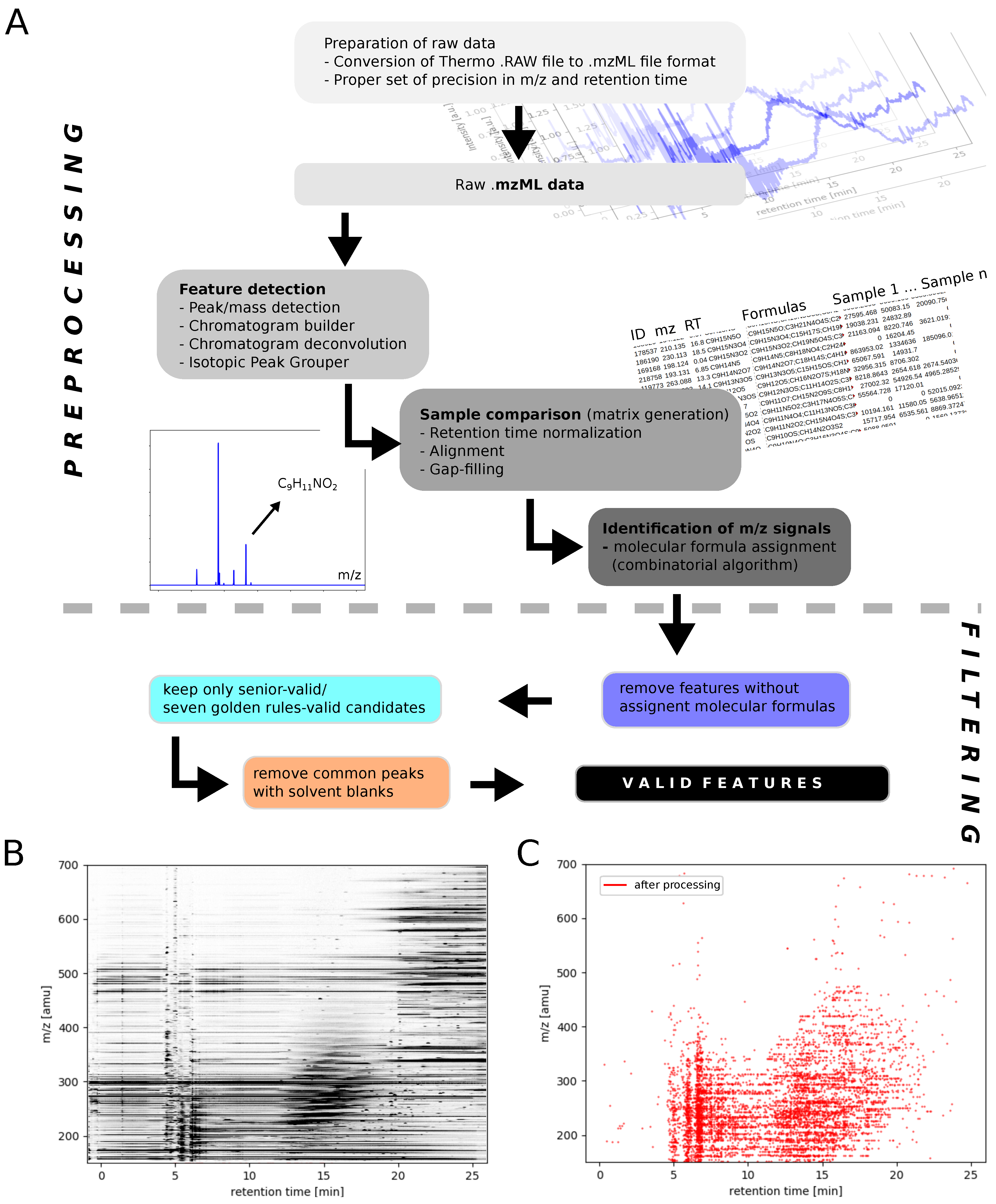
3.3. Data Analysis
4. Conclusions
Supplementary Materials
Author Contributions
Funding
Acknowledgments
Conflicts of Interest
References
- Öberg, K.I. Photochemistry and astrochemistry: Photochemical pathways to interstellar complex organic molecules. Chem. Rev. 2016, 116, 9631–9663. [Google Scholar] [CrossRef]
- Danger, G.; Orthous-Daunay, F.R.; de Marcellus, P.; Modica, P.; Vuitton, V.; Duvernay, F.; Flandinet, L.; d’Hendecourt, L.L.S.; Thissen, R.; Chiavassa, T. Characterization of laboratory analogs of interstellar/cometary organic residues using very high resolution mass spectrometry. Geochim. Cosmochim. Acta 2013, 118, 184–201. [Google Scholar]
- Danger, G.; Fresneau, A.; Mrad, N.A.; De Marcellus, P.; Orthous-Daunay, F.R.; Duvernay, F.; Vuitton, V.; d’Hendecourt, L.L.S.; Thissen, R.; Chiavassa, T. Insight into the molecular composition of laboratory organic residues produced from interstellar/pre-cometary ice analogues using very high resolution mass spectrometry. Geochim. Cosmochim. Acta 2016, 189, 184–196. [Google Scholar] [CrossRef]
- Fresneau, A.; Mrad, N.A.; d’Hendecourt, L.L.; Duvernay, F.; Flandinet, L.; Orthous-Daunay, F.R.; Vuitton, V.; Thissen, R.; Chiavassa, T.; Danger, G. Cometary Materials Originating from Interstellar Ices: Clues from Laboratory Experiments. Astrophys. J. 2017, 837, 168. [Google Scholar] [CrossRef]
- Altwegg, K.; Balsiger, H.; Bar-Nun, A.; Berthelier, J.J.; Bieler, A.; Bochsler, P.; Briois, C.; Calmonte, U.; Combi, M.R.; Cottin, H.; et al. Prebiotic chemicals—Amino acid and phosphorus—In the coma of comet 67P/Churyumov–Gerasimenko. Sci. Adv. 2016, 2, e1600285. [Google Scholar] [CrossRef]
- Fray, N.; Bardyn, A.; Cottin, H.; Altwegg, K.; Baklouti, D.; Briois, C.; Colangeli, L.; Engrand, C.; Fischer, H.; Glasmachers, A.; et al. High-molecular-weight organic matter in the particles of comet 67P/Churyumov–Gerasimenko. Nature 2016, 538, 72–74. [Google Scholar] [CrossRef] [PubMed]
- Sandford, S.A.; Aléon, J.; Alexander, C.M.; Araki, T.; Bajt, S.; Baratta, G.A.; Borg, J.; Bradley, J.P.; Brownlee, D.E.; Brucato, J.R.; et al. Organics captured from comet 81P/Wild 2 by the Stardust spacecraft. Science 2006, 314, 1720–1724. [Google Scholar] [CrossRef]
- Schmitt-Kopplin, P.; Gabelica, Z.; Gougeon, R.D.; Fekete, A.; Kanawati, B.; Harir, M.; Gebefuegi, I.; Eckel, G.; Hertkorn, N. High molecular diversity of extraterrestrial organic matter in Murchison meteorite revealed 40 years after its fall. Proc. Natl. Acad. Sci. USA 2010, 107, 2763–2768. [Google Scholar] [CrossRef] [PubMed]
- Ruf, A.; Kanawati, B.; Hertkorn, N.; Yin, Q.Z.; Moritz, F.; Harir, M.; Lucio, M.; Michalke, B.; Wimpenny, J.; Shilobreeva, S.; et al. Previously unknown class of metalorganic compounds revealed in meteorites. Proc. Natl. Acad. Sci. USA 2017, 114, 2819–2824. [Google Scholar] [CrossRef]
- Hertkorn, N.; Harir, M.; Schmitt-Kopplin, P. Nontarget analysis of Murchison soluble organic matter by high-field NMR spectroscopy and FTICR mass spectrometry. Magn. Reson. Chem. 2015, 53, 754–768. [Google Scholar] [CrossRef]
- Caro, G.M.; Meierhenrich, U.; Schutte, W.; Barbier, B.; Segovia, A.A.; Rosenbauer, H.; Thiemann, W.P.; Brack, A.; Greenberg, J. Amino acids from ultraviolet irradiation of interstellar ice analogues. Nature 2002, 416, 403–406. [Google Scholar] [CrossRef]
- Meinert, C.; Myrgorodska, I.; De Marcellus, P.; Buhse, T.; Nahon, L.; Hoffmann, S.V.; d’Hendecourt, L.L.S.; Meierhenrich, U.J. Ribose and related sugars from ultraviolet irradiation of interstellar ice analogs. Science 2016, 352, 208–212. [Google Scholar] [CrossRef]
- Elsila, J.E.; Aponte, J.C.; Blackmond, D.G.; Burton, A.S.; Dworkin, J.P.; Glavin, D.P. Meteoritic amino acids: Diversity in compositions reflects parent body histories. ACS Cent. Sci. 2016, 2, 370–379. [Google Scholar] [CrossRef]
- Cooper, G.; Kimmich, N.; Belisle, W.; Sarinana, J.; Brabham, K.; Garrel, L. Carbonaceous meteorites as a source of sugar-related organic compounds for the early Earth. Nature 2001, 414, 879–883. [Google Scholar] [CrossRef] [PubMed]
- Callahan, M.P.; Smith, K.E.; Cleaves, H.J.; Ruzicka, J.; Stern, J.C.; Glavin, D.P.; House, C.H.; Dworkin, J.P. Carbonaceous meteorites contain a wide range of extraterrestrial nucleobases. Proc. Natl. Acad. Sci. USA 2011, 108, 13995–13998. [Google Scholar] [CrossRef]
- Meinert, C.; Filippi, J.J.; de Marcellus, P.; Le Sergeant d’Hendecourt, L.; Meierhenrich, U.J. N-(2-Aminoethyl) glycine and amino acids from interstellar ice analogues. ChemPlusChem 2012, 77, 186–191. [Google Scholar] [CrossRef]
- Kaiser, R.; Stockton, A.; Kim, Y.; Jensen, E.; Mathies, R. On the formation of dipeptides in interstellar model ices. Astrophys. J. 2013, 765, 111. [Google Scholar] [CrossRef]
- Ligterink, N.; Terwisscha van Scheltinga, J.; Taquet, V.; Jørgensen, J.; Cazaux, S.; van Dishoeck, E.; Linnartz, H. The formation of peptide-like molecules on interstellar dust grains. Mon. Not. R. Astron. Soc. 2018, 480, 3628–3643. [Google Scholar] [CrossRef]
- Ruf, A.; d’Hendecourt, L.; Schmitt-Kopplin, P. Data-Driven Astrochemistry: One Step Further within the Origin of Life Puzzle. Life 2018, 8, 18. [Google Scholar] [CrossRef] [PubMed]
- Hordijk, W.; Steel, M.; Kauffman, S.A. Molecular Diversity Required for the Formation of Autocatalytic Sets. Life 2019, 9, 23. [Google Scholar] [CrossRef]
- Gibb, E.; Whittet, D.; Boogert, A.; Tielens, A. Interstellar ice: The infrared space observatory legacy. Astrophys. J. Suppl. Ser. 2004, 151, 35. [Google Scholar] [CrossRef]
- McCarthy, M.; Chen, W.; Travers, M.; Thaddeus, P. Microwave spectra of 11 polyyne carbon chains. Astrophys. J. Suppl. Ser. 2000, 129, 611. [Google Scholar] [CrossRef]
- Hewins, R.H.; Bourot-Denise, M.; Zanda, B.; Leroux, H.; Barrat, J.A.; Humayun, M.; Göpel, C.; Greenwood, R.C.; Franchi, I.A.; Pont, S.; et al. The Paris meteorite, the least altered CM chondrite so far. Geochim. Cosmochim. Acta 2014, 124, 190–222. [Google Scholar] [CrossRef]
- Goesmann, F.; Rosenbauer, H.; Bredehöft, J.H.; Cabane, M.; Ehrenfreund, P.; Gautier, T.; Giri, C.; Krüger, H.; Le Roy, L.; MacDermott, A.J.; et al. Organic compounds on comet 67P/Churyumov–Gerasimenko revealed by COSAC mass spectrometry. Science 2015, 349, aab0689. [Google Scholar] [CrossRef]
- Somogyi, Á.; Thissen, R.; Orthous-Daunay, F.R.; Vuitton, V. The role of ultrahigh resolution fourier transform mass spectrometry (FT-MS) in astrobiology-related research: Analysis of meteorites and tholins. Int. J. Mol. Sci. 2016, 17, 439. [Google Scholar] [CrossRef]
- Briois, C.; Thissen, R.; Thirkell, L.; Aradj, K.; Bouabdellah, A.; Boukrara, A.; Carrasco, N.; Chalumeau, G.; Chapelon, O.; Colin, F.; et al. Orbitrap mass analyser for in situ characterisation of planetary environments: Performance evaluation of a laboratory prototype. Planet. Space Sci. 2016, 131, 33–45. [Google Scholar] [CrossRef]
- Selliez, L.; Briois, C.; Carrasco, N.; Thirkell, L.; Thissen, R.; Ito, M.; Orthous-Daunay, F.R.; Chalumeau, G.; Colin, F.; Cottin, H.; et al. Identification of organic molecules with a laboratory prototype based on the Laser Ablation-CosmOrbitrap. Planet. Space Sci. 2019, 170, 42–51. [Google Scholar] [CrossRef]
- Tsuda, Y.; Yoshikawa, M.; Abe, M.; Minamino, H.; Nakazawa, S. System design of the Hayabusa 2—Asteroid sample return mission to 1999 JU3. Acta Astronaut. 2013, 91, 356–362. [Google Scholar] [CrossRef]
- Lauretta, D.; Balram-Knutson, S.; Beshore, E.; Boynton, W.V.; d’Aubigny, C.D.; DellaGiustina, D.; Enos, H.; Golish, D.; Hergenrother, C.; Howell, E.; et al. OSIRIS-REx: Sample return from asteroid (101955) Bennu. Space Sci. Rev. 2017, 212, 925–984. [Google Scholar] [CrossRef]
- Forcisi, S.; Moritz, F.; Lucio, M.; Lehmann, R.; Stefan, N.; Schmitt-Kopplin, P. Solutions for low and high accuracy mass spectrometric data matching: A data-driven annotation strategy in nontargeted metabolomics. Anal. Chem. 2015, 87, 8917–8924. [Google Scholar] [CrossRef]
- Moritz, F. Deep Metabotyping of Exhaled Breath Condensate (EBC)–Characterization of Surrogate Markers for Systemic Metabolism and Non-Invasive Diagnostics in Diabetes. Ph.D. Thesis, Technische Universität München, München, Germany, 2014. [Google Scholar]
- Gautier, T.; Schmitz-Afonso, I.; Touboul, D.; Szopa, C.; Buch, A.; Carrasco, N. Development of HPLC-Orbitrap method for identification of N-bearing molecules in complex organic material relevant to planetary environments. Icarus 2016, 275, 259–266. [Google Scholar] [CrossRef]
- Forcisi, S.; Moritz, F.; Kanawati, B.; Tziotis, D.; Lehmann, R.; Schmitt-Kopplin, P. Liquid chromatography–mass spectrometry in metabolomics research: Mass analyzers in ultra high pressure liquid chromatography coupling. J. Chromatogr. A 2013, 1292, 51–65. [Google Scholar] [CrossRef]
- Tugizimana, F.; Steenkamp, P.; Piater, L.; Dubery, I. A conversation on data mining strategies in LC-MS untargeted metabolomics: Pre-processing and pre-treatment Steps. Metabolites 2016, 6, 40. [Google Scholar] [CrossRef]
- Van Krevelen, D. Graphical-statistical method for the study of structure and reaction processes of coal. Fuel 1950, 29, 269–284. [Google Scholar]
- Tziotis, D.; Hertkorn, N.; Schmitt-Kopplin, P. Kendrick-analogous network visualisation of ion cyclotron resonance Fourier transform mass spectra: Improved options for the assignment of elemental compositions and the classification of organic molecular complexity. Eur. J. Mass Spectrom. 2011, 17, 415–421. [Google Scholar] [CrossRef]
- Kwok, S. Organic Matter in the Universe; John Wiley & Sons: Hoboken, NJ, USA, 2011. [Google Scholar]
- Popova, O.P.; Jenniskens, P.; Emel’yanenko, V.; Kartashova, A.; Biryukov, E.; Khaibrakhmanov, S.; Shuvalov, V.; Rybnov, Y.; Dudorov, A.; Grokhovsky, V.I.; et al. Chelyabinsk airburst, damage assessment, meteorite recovery, and characterization. Science 2013, 342, 1069–1073. [Google Scholar] [CrossRef]
- Schmitt-Kopplin, P.; Harir, M.; Kanawati, B.; Tziozis, D.; Hertkorn, N.; Gabelica, Z. Chemical footprint of the solvent soluble extraterrestrial organic matter occluded in Sołtmany ordinary chondrite. Meteorites 2012, 2, 79–92. [Google Scholar]
- Bartoschewitz, R.; Appel, P.; Barrat, J.A.; Bischoff, A.; Caffee, M.W.; Franchi, I.A.; Gabelica, Z.; Greenwood, R.C.; Harir, M.; Harries, D.; et al. The Braunschweig meteorite- a recent L6 chondrite fall in Germany. Chemie der Erde 2017, 77, 207–224. [Google Scholar] [CrossRef]
- Jenniskens, P.; Rubin, A.E.; Yin, Q.Z.; Sears, D.W.; Sandford, S.A.; Zolensky, M.E.; Krot, A.N.; Blair, L.; Kane, D.; Utas, J.; et al. Fall, recovery, and characterization of the Novato L6 chondrite breccia. Meteorit. Planet. Sci. 2014, 49, 1388–1425. [Google Scholar] [CrossRef]
- Yamashita, Y.; Naraoka, H. Two homologous series of alkylpyridines in the Murchison meteorite. Geochem. J. 2014, 48, 519–525. [Google Scholar] [CrossRef]
- Naraoka, H.; Yamashita, Y.; Yamaguchi, M.; Orthous-Daunay, F.R. Molecular evolution of N-containing cyclic compounds in the parent body of the Murchison meteorite. ACS Earth Space Chem. 2017, 1, 540–550. [Google Scholar] [CrossRef]
- Hashiguchi, M.; Naraoka, H. High-mass resolution molecular imaging of organic compounds on the surface of Murchison meteorite. Meteorit. Planet. Sci. 2019, 54, 452–468. [Google Scholar] [CrossRef]
- Naraoka, H.; Hashiguchi, M. Distinct distribution of soluble N-heterocyclic compounds between CM and CR chondrites. Geochem. J. 2019, 53, 33–40. [Google Scholar] [CrossRef]
- Sephton, M.A. Organic compounds in carbonaceous meteorites. Nat. Prod. Rep. 2002, 19, 292–311. [Google Scholar] [CrossRef] [PubMed]
- Remusat, L.; Derenne, S.; Robert, F.; Knicker, H. New pyrolytic and spectroscopic data on Orgueil and Murchison insoluble organic matter: A different origin than soluble? Geochim. Cosmochim. Acta 2005, 69, 3919–3932. [Google Scholar] [CrossRef]
- Cronin, J.; Pizzarello, S.; Epstein, S.; Krishnamurthy, R. Molecular and isotopic analyses of the hydroxy acids, dicarboxylic acids, and hydroxydicarboxylic acids of the Murchison meteorite. Geochim. Cosmochim. Acta 1993, 57, 4745–4752. [Google Scholar] [CrossRef]
- Rubin, A.E.; Trigo-Rodríguez, J.M.; Huber, H.; Wasson, J.T. Progressive aqueous alteration of CM carbonaceous chondrites. Geochim. Cosmochim. Acta 2007, 71, 2361–2382. [Google Scholar] [CrossRef]
- Vinogradoff, V.; Le Guillou, C.; Bernard, S.; Binet, L.; Cartigny, P.; Brearley, A.; Remusat, L. Paris vs. Murchison: Impact of hydrothermal alteration on organic matter in CM chondrites. Geochim. Cosmochim. Acta 2017, 212, 234–252. [Google Scholar] [CrossRef]
- Kojima, T.; Tomeoka, K. Indicators of aqueous alteration and thermal metamorphism on the CV parent body: Microtextures of a dark inclusion from Allende. Geochim. Cosmochim. Acta 1996, 60, 2651–2666. [Google Scholar] [CrossRef]
- Pearson, V.; Sephton, M.; Franchi, I.; Gibson, J.; Gilmour, I. Carbon and nitrogen in carbonaceous chondrites: Elemental abundances and stable isotopic compositions. Meteorit. Planet. Sci. 2006, 41, 1899–1918. [Google Scholar] [CrossRef]
- Eddhif, B.; Allavena, A.; Liu, S.; Ribette, T.; Mrad, N.A.; Chiavassa, T.; d’Hendecourt, L.L.S.; Sternberg, R.; Danger, G.; Geffroy-Rodier, C.; et al. Development of liquid chromatography high resolution mass spectrometry strategies for the screening of complex organic matter: Application to astrophysical simulated materials. Talanta 2018, 179, 238–245. [Google Scholar] [CrossRef] [PubMed]
- Pluskal, T.; Castillo, S.; Villar-Briones, A.; Orešič, M. MZmine 2: Modular framework for processing, visualizing, and analyzing mass spectrometry-based molecular profile data. BMC Bioinform. 2010, 11, 395. [Google Scholar] [CrossRef] [PubMed]
- Kessner, D.; Chambers, M.; Burke, R.; Agus, D.; Mallick, P. ProteoWizard: Open source software for rapid proteomics tools development. Bioinformatics 2008, 24, 2534–2536. [Google Scholar] [CrossRef] [PubMed]
- Martens, L.; Chambers, M.; Sturm, M.; Kessner, D.; Levander, F.; Shofstahl, J.; Tang, W.H.; Römpp, A.; Neumann, S.; Pizarro, A.D.; et al. mzML—A community standard for mass spectrometry data. Mol. Cell. Proteom. 2011, 10, R110.000133. [Google Scholar] [CrossRef]
- Senior, J.K. Partitions and their representative graphs. Am. J. Math. 1951, 73, 663–689. [Google Scholar] [CrossRef]
- Kind, T.; Fiehn, O. Seven Golden Rules for heuristic filtering of molecular formulas obtained by accurate mass spectrometry. BMC Bioinform. 2007, 8, 105. [Google Scholar] [CrossRef]




© 2019 by the authors. Licensee MDPI, Basel, Switzerland. This article is an open access article distributed under the terms and conditions of the Creative Commons Attribution (CC BY) license (http://creativecommons.org/licenses/by/4.0/).
Share and Cite
Ruf, A.; Poinot, P.; Geffroy, C.; Le Sergeant d’Hendecourt, L.; Danger, G. Data-Driven UPLC-Orbitrap MS Analysis in Astrochemistry. Life 2019, 9, 35. https://doi.org/10.3390/life9020035
Ruf A, Poinot P, Geffroy C, Le Sergeant d’Hendecourt L, Danger G. Data-Driven UPLC-Orbitrap MS Analysis in Astrochemistry. Life. 2019; 9(2):35. https://doi.org/10.3390/life9020035
Chicago/Turabian StyleRuf, Alexander, Pauline Poinot, Claude Geffroy, Louis Le Sergeant d’Hendecourt, and Gregoire Danger. 2019. "Data-Driven UPLC-Orbitrap MS Analysis in Astrochemistry" Life 9, no. 2: 35. https://doi.org/10.3390/life9020035
APA StyleRuf, A., Poinot, P., Geffroy, C., Le Sergeant d’Hendecourt, L., & Danger, G. (2019). Data-Driven UPLC-Orbitrap MS Analysis in Astrochemistry. Life, 9(2), 35. https://doi.org/10.3390/life9020035

