Immunomodulatory Effects of a Tick Salivary Serpin on Psoriasis-like Inflammation
Abstract
1. Introduction
2. Materials and Methods
2.1. Animals
2.2. Cloning, Expression, and Purification of Iripin-3
2.3. Mannan-Induced Psoriasis-like Inflammation Model and Samples Collection
2.4. H&E and Immunohistochemistry Staining
2.5. Immunofluorescence Staining
2.6. Flow Cytometry
2.7. RNA Isolation and qRT-PCR
2.8. Statistical Analysis
3. Results
3.1. Iripin-3 Decreases Mannan-Induced Psoriasis-like Inflammation


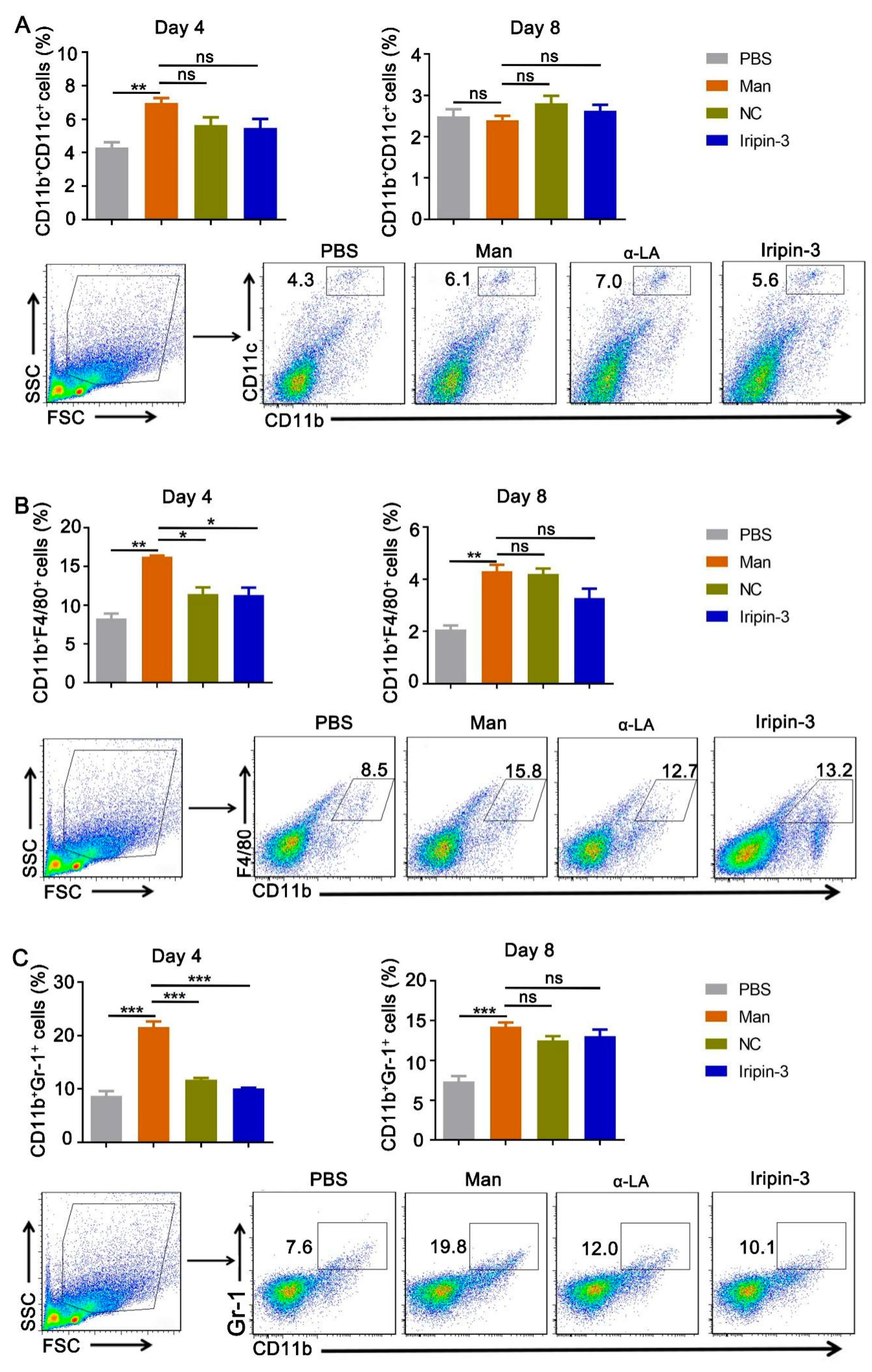
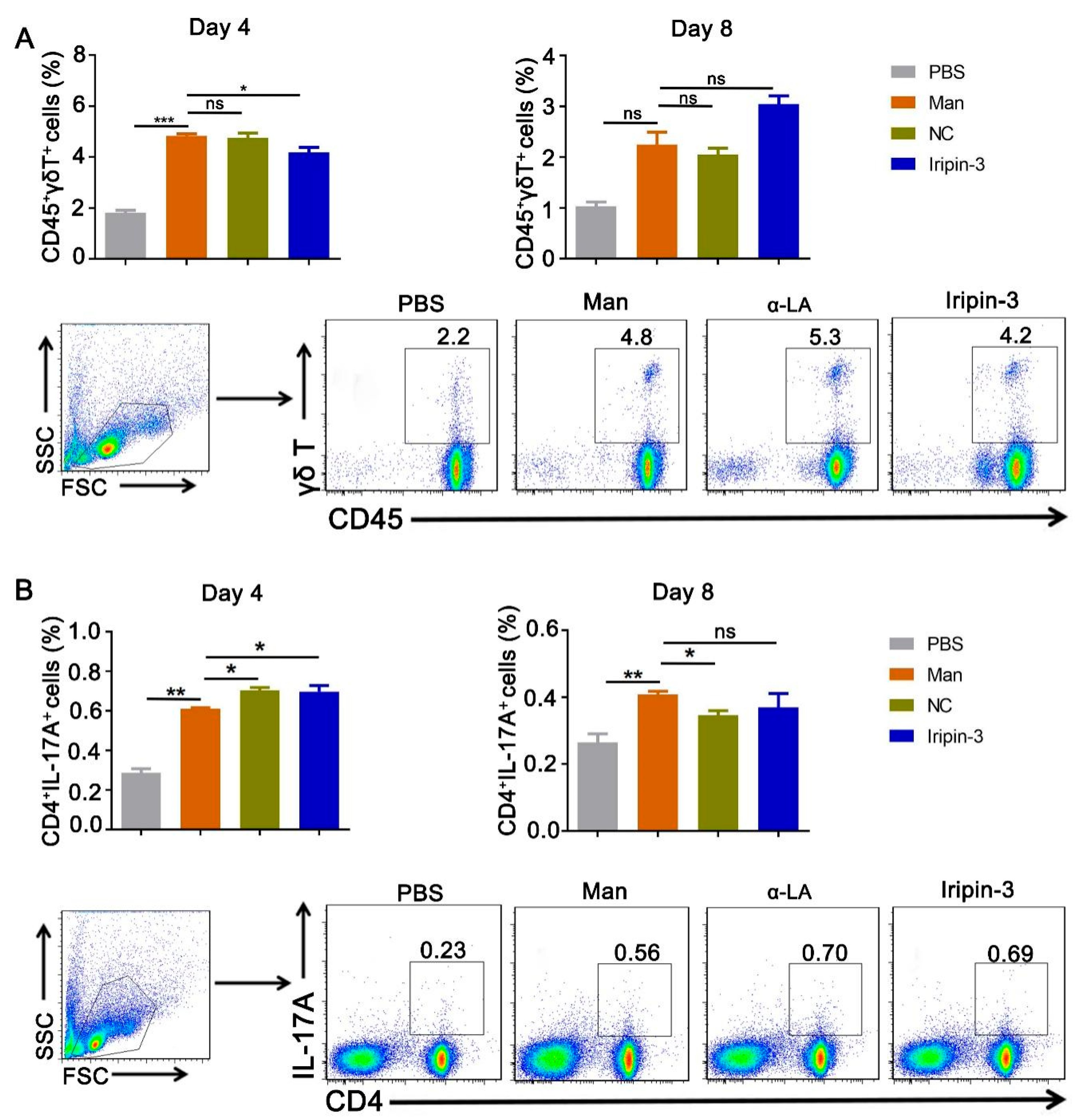
3.2. Dendritic Cells and γδ T Cells in Secondary Lymphoid Organs Contributed to Decreased Psoriasis After Iripin-3 Treatment


3.3. Iripin-3 Decreased Mannan-Induced Skin Inflammation by Affecting the IL-23/IL-17 Axis

| Cytokine | Day 4 PBS | Day 4 Man | Day 4 NC | Day 4 Iripin-3 | Day 8 PBS | Day 8 Man | Day 8 NC | Day 8 Iripin-3 |
|---|---|---|---|---|---|---|---|---|
| TNF-α | 1.0 | 7.0 | 3.4 | 1.3 | 1.0 | 5.5 | 4.3 | 4.0 |
| IL-6 | 1.0 | 3.0 | 1.4 | 6.3 | 1.0 | 3.9 | 2.9 | 4.2 |
| IL-22 | 1.0 | 20.3 | 6.8 | 4.3 | 1.0 | 7.1 | 4.6 | 1.1 |
| IL-23 | 1.0 | 7.4 | 3.2 | 1.3 | 1.0 | 2.4 | 2.3 | 1.6 |
| IL-17A | 1.0 | 3.6 | 2.3 | 1.0 | 0.9 | 3.2 | 2.3 | 3.1 |
| IL-17E | 1.0 | 5.8 | 16.7 | 2.8 | 1.0 | 4.3 | 3.6 | 3.6 |
| IL-17F | 1.0 | 6.5 | 5.4 | 3.8 | 1.0 | 8.6 | 7.0 | 3.0 |
| IL-4 | 4.4 | 1.0 | 1.1 | 1.7 | 2.6 | 0.4 | 0.6 | 1.3 |
| IL-10 | 11.3 | 1.0 | 1.0 | 5.8 | 5.4 | 0.9 | 1.2 | 3.8 |
4. Discussion
Author Contributions
Funding
Institutional Review Board Statement
Informed Consent Statement
Data Availability Statement
Conflicts of Interest
References
- Griffiths, C.E.M.; Armstrong, A.W.; Gudjonsson, J.E.; Barker, J.N.W.N. Psoriasis. Lancet 2021, 397, 1301–1315. [Google Scholar] [CrossRef]
- Conrad, C.; Gilliet, M. Psoriasis: From Pathogenesis to Targeted Therapies. Clin. Rev. Allergy Immunol. 2018, 54, 102–113. [Google Scholar] [CrossRef] [PubMed]
- Armstrong, A.W.; Read, C. Pathophysiology, Clinical Presentation, and Treatment of Psoriasis: A Review. JAMA 2020, 323, 1945–1960. [Google Scholar] [CrossRef] [PubMed]
- Li, B.; Huang, L.; Lv, P.; Li, X.; Liu, G.; Chen, Y.; Wang, Z.; Qian, X.; Shen, Y.; Li, Y.; et al. The role of Th17 cells in psoriasis. Immunol. Res. 2020, 68, 296–309. [Google Scholar] [CrossRef]
- Singh, R.; Koppu, S.; Perche, P.O.; Feldman, S.R. The Cytokine Mediated Molecular Pathophysiology of Psoriasis and Its Clinical Implications. Int. J. Mol. Sci. 2021, 22, 12793. [Google Scholar] [CrossRef]
- Corazza, V.; Cusano, F.; De Pita, O.; Rossi, L.; Virno, G.G. Methotrexate in the therapeutic pathway of patients with psoriasis. Analysis of clinical practice data and comparison with guidelines. Dermatol. Rep. 2022, 14, 9454. [Google Scholar] [CrossRef]
- Alabas, O.A.; Mason, K.J.; Yiu, Z.Z.N.; Hampton, P.J.; Reynolds, N.J.; Owen, C.M.; Bewley, A.; Laws, P.M.; Warren, R.B.; Lunt, M.; et al. Effectiveness and persistence of acitretin, ciclosporin, fumaric acid esters and methotrexate for patients with moderate-to-severe psoriasis: A cohort study from BADBIR. Br. J. Dermatol. 2023, 188, 618–627. [Google Scholar] [CrossRef]
- Naeini, F.F.; Mohaghegh, F.; Jelvan, M.; Asilian, A.; Saber, M. Cyclosporine or methotrexate, which one is more promising in the treatment of lichen planopilaris?; A comparative clinical trial. Int. Immunopharmacol. 2020, 86, 106765. [Google Scholar] [CrossRef] [PubMed]
- Onishi, Y.; Mori, T.; Yamazaki, H.; Takenaka, K.; Yamaguchi, H.; Shingai, N.; Ozawa, Y.; Iida, H.; Ota, S.; Uchida, N.; et al. Cyclosporine/methotrexate versus tacrolimus/methotrexate with or without anti-thymocyte globulin as GVHD prophylaxis in adult patients with aplastic anemia. Ann. Hematol. 2021, 100, 217–228. [Google Scholar] [CrossRef]
- Lowes, M.A.; Bowcock, A.M.; Krueger, J.G. Pathogenesis and therapy of psoriasis. Nature 2007, 445, 866–873. [Google Scholar] [CrossRef]
- Hayter, S.M.; Cook, M.C. Updated assessment of the prevalence, spectrum and case definition of autoimmune disease. Autoimmun. Rev. 2012, 11, 754–765. [Google Scholar] [CrossRef] [PubMed]
- Diederich, M. Natural products target the hallmarks of chronic diseases Preface. Biochem. Pharmacol. 2020, 173, 113828. [Google Scholar] [CrossRef] [PubMed]
- Nuzzo, G.; Senese, G.; Gallo, C.; Albiani, F.; Romano, L.; d’Ippolito, G.; Manzo, E.; Fontana, A. Antitumor Potential of Immunomodulatory Natural Products. Mar. Drugs 2022, 20, 386. [Google Scholar] [CrossRef] [PubMed]
- Francischetti, I.M.; Sa-Nunes, A.; Mans, B.J.; Santos, I.M.; Ribeiro, J.M. The role of saliva in tick feeding. Front. Biosci. Landmark Ed. 2009, 14, 2051–2088. [Google Scholar] [CrossRef]
- Nuttall, P.A. Wonders of tick saliva. Ticks Tick Borne Dis. 2019, 10, 470–481. [Google Scholar] [CrossRef]
- Abbas, M.N.; Chlastakova, A.; Jmel, M.A.; Iliaki-Giannakoudaki, E.; Chmelar, J.; Kotsyfakis, M. Serpins in Tick Physiology and Tick-Host Interaction. Front. Cell. Infect. Microbiol. 2022, 12, 892770. [Google Scholar] [CrossRef]
- Jmel, M.A.; Aounallah, H.; Bensaoud, C.; Mekki, I.; Chmelar, J.; Faria, F.; M’Ghirbi, Y.; Kotsyfakis, M. Insights into the Role of Tick Salivary Protease Inhibitors during Ectoparasite-Host Crosstalk. Int. J. Mol. Sci. 2021, 22, 892. [Google Scholar] [CrossRef]
- Chlastakova, A.; Kotal, J.; Berankova, Z.; Kascakova, B.; Martins, L.A.; Langhansova, H.; Prudnikova, T.; Ederova, M.; Kuta Smatanova, I.; Kotsyfakis, M.; et al. Iripin-3, a New Salivary Protein Isolated From Ixodes ricinus Ticks, Displays Immunomodulatory and Anti-Hemostatic Properties In Vitro. Front. Immunol. 2021, 12, 626200. [Google Scholar] [CrossRef]
- Wu, H.; Ou, J.; Li, K.; Wang, T.; Nandakumar, K.S. Comparative studies on mannan and imiquimod induced experimental plaque psoriasis inflammation in inbred mice. Clin. Exp. Immunol. 2023, 211, 288–300. [Google Scholar] [CrossRef]
- Wu, H.; Jmel, M.A.; Chai, J.; Tian, M.; Xu, X.; Hui, Y.; Nandakumar, K.S.; Kotsyfakis, M. Tick cysteine protease inhibitors suppress immune responses in mannan-induced psoriasis-like inflammation. Front. Immunol. 2024, 15, 1344878. [Google Scholar] [CrossRef]
- Klein, M.; Bruhl, T.J.; Staudt, V.; Reuter, S.; Grebe, N.; Gerlitzki, B.; Hoffmann, M.; Bohn, T.; Ulges, A.; Stergiou, N.; et al. Tick Salivary Sialostatin L Represses the Initiation of Immune Responses by Targeting IRF4-Dependent Transcription in Murine Mast Cells. J. Immunol. 2015, 195, 621–631. [Google Scholar] [CrossRef]
- Wu, H.M.; Zeng, L.H.; Ou, J.X.; Wang, T.T.; Chen, Y.; Nandakumar, K.S. Estrogen Acts Through Estrogen Receptor-beta to Promote Mannan-Induced Psoriasis-Like Skin Inflammation. Front. Immunol. 2022, 13, 818173. [Google Scholar] [CrossRef]
- Wu, H.; Nandakumar, K.S. Epicutaneous Application of Mannan Induces Psoriasis-like Inflammation in an Inbred Mouse Strain. Bio. Protoc. 2023, 13, e4845. [Google Scholar] [CrossRef]
- Chmelar, J.; Oliveira, C.J.; Rezacova, P.; Francischetti, I.M.; Kovarova, Z.; Pejler, G.; Kopacek, P.; Ribeiro, J.M.; Mares, M.; Kopecky, J.; et al. A tick salivary protein targets cathepsin G and chymase and inhibits host inflammation and platelet aggregation. Blood 2011, 117, 736–744. [Google Scholar] [CrossRef] [PubMed]
- Chmelar, J.; Kotal, J.; Langhansova, H.; Kotsyfakis, M. Protease Inhibitors in Tick Saliva: The Role of Serpins and Cystatins in Tick-host-Pathogen Interaction. Front. Cell. Infect. Microbiol. 2017, 7, 216. [Google Scholar] [CrossRef]
- Tamagawa-Mineoka, R.; Katoh, N.; Kishimoto, S. Platelet activation in patients with psoriasis: Increased plasma levels of platelet-derived microparticles and soluble P-selectin. J. Am. Acad. Dermatol. 2010, 62, 621–626. [Google Scholar] [CrossRef] [PubMed]
- Herster, F.; Bittner, Z.; Codrea, M.C.; Archer, N.K.; Heister, M.; Loffler, M.W.; Heumos, S.; Wegner, J.; Businger, R.; Schindler, M.; et al. Platelets Aggregate With Neutrophils and Promote Skin Pathology in Psoriasis. Front. Immunol. 2019, 10, 1867. [Google Scholar] [CrossRef]
- Garshick, M.S.; Tawil, M.; Barrett, T.J.; Salud-Gnilo, C.M.; Eppler, M.; Lee, A.; Scher, J.U.; Neimann, A.L.; Jelic, S.; Mehta, N.N.; et al. Activated Platelets Induce Endothelial Cell Inflammatory Response in Psoriasis via COX-1. Arterioscler. Thromb. Vasc. Biol. 2020, 40, 1340–1351. [Google Scholar] [CrossRef] [PubMed]
- Garshick, M.S.; Ward, N.L.; Krueger, J.G.; Berger, J.S. Cardiovascular Risk in Patients With Psoriasis: JACC Review Topic of the Week. J. Am. Coll. Cardiol. 2021, 77, 1670–1680. [Google Scholar] [CrossRef]
- Herster, F.; Karbach, S.; Chatterjee, M.; Weber, A.N.R. Platelets: Underestimated Regulators of Autoinflammation in Psoriasis. J. Investig. Dermatol. 2021, 141, 1395–1403. [Google Scholar] [CrossRef]
- Cai, Y.; Shen, X.; Ding, C.; Qi, C.; Li, K.; Li, X.; Jala, V.R.; Zhang, H.G.; Wang, T.; Zheng, J.; et al. Pivotal role of dermal IL-17-producing gammadelta T cells in skin inflammation. Immunity 2011, 35, 596–610. [Google Scholar] [CrossRef]
- Ma, H.L.; Liang, S.; Li, J.; Napierata, L.; Brown, T.; Benoit, S.; Senices, M.; Gill, D.; Dunussi-Joannopoulos, K.; Collins, M.; et al. IL-22 is required for Th17 cell-mediated pathology in a mouse model of psoriasis-like skin inflammation. J. Clin. Investig. 2008, 118, 597–607. [Google Scholar] [CrossRef]
- Li, H.; Yao, Q.; Mariscal, A.G.; Wu, X.D.; Hulse, J.; Pedersen, E.; Helin, K.; Waisman, A.; Vinkel, C.; Thomsen, S.F.; et al. Epigenetic control of IL-23 expression in keratinocytes is important for chronic skin inflammation. Nat. Commun. 2018, 9, 1420. [Google Scholar] [CrossRef]
- Zhou, X.; Chen, Y.; Cui, L.; Shi, Y.; Guo, C. Advances in the pathogenesis of psoriasis: From keratinocyte perspective. Cell Death Dis. 2022, 13, 81. [Google Scholar] [CrossRef]
- Lowes, M.A.; Russell, C.B.; Martin, D.A.; Towne, J.E.; Krueger, J.G. The IL-23/T17 pathogenic axis in psoriasis is amplified by keratinocyte responses. Trends Immunol. 2013, 34, 174–181. [Google Scholar] [CrossRef]
- Furue, M.; Furue, K.; Tsuji, G.; Nakahara, T. Interleukin-17A and Keratinocytes in Psoriasis. Int. J. Mol. Sci. 2020, 21, 1275. [Google Scholar] [CrossRef] [PubMed]
- Hayek, S.S.; Neuman, R.; Kavtaradze, N.; Sher, S.; Jones, D.; Li, Q.; Zhao, L.; Chen, S.C.; Waller, E.; Quyyumi, A. Tumor necrosis factor-alpha antagonism with etanercept improves endothelial progenitor cell counts in patients with psoriasis: Etanercept, vascular function and endothelial progenitor cells in psoriasis. Int. J. Cardiol. 2015, 182, 387–389. [Google Scholar] [CrossRef] [PubMed]
- Gallucci, R.M.; Simeonova, P.P.; Matheson, J.M.; Kommineni, C.; Guriel, J.L.; Sugawara, T.; Luster, M.I. Impaired cutaneous wound healing in interleukin-6-deficient and immunosuppressed mice. FASEB J. 2000, 14, 2525–2531. [Google Scholar] [CrossRef] [PubMed]
- Lin, Z.Q.; Kondo, T.; Ishida, Y.; Takayasu, T.; Mukaida, N. Essential involvement of IL-6 in the skin wound-healing process as evidenced by delayed wound healing in IL-6-deficient mice. J. Leukoc. Biol. 2003, 73, 713–721. [Google Scholar] [CrossRef]
- Wang, X.P.; Schunck, M.; Kallen, K.J.; Neumann, C.; Trautwein, C.; Rose-John, S.; Proksch, E. The interleukin-6 cytokine system regulates epidermal permeability barrier homeostasis. J. Investig. Dermatol. 2004, 123, 124–131. [Google Scholar] [CrossRef]
- Xing, Z.; Gauldie, J.; Cox, G.; Baumann, H.; Jordana, M.; Lei, X.F.; Achong, M.K. IL-6 is an antiinflammatory cytokine required for controlling local or systemic acute inflammatory responses. J. Clin. Investig. 1998, 101, 311–320. [Google Scholar] [CrossRef]
- Kaplanski, G.; Marin, V.; Montero-Julian, F.; Mantovani, A.; Farnarier, C. IL-6: A regulator of the transition from neutrophil to monocyte recruitment during inflammation. Trends Immunol. 2003, 24, 25–29. [Google Scholar] [CrossRef]
- Gabay, C.; Smith, M.F.; Eidlen, D.; Arend, W.P. Interleukin 1 receptor antagonist (IL-1Ra) is an acute-phase protein. J. Clin. Investig. 1997, 99, 2930–2940. [Google Scholar] [CrossRef]
- Jin, J.O.; Han, X.; Yu, Q. Interleukin-6 induces the generation of IL-10-producing Tr1 cells and suppresses autoimmune tissue inflammation. J. Autoimmun. 2013, 40, 28–44. [Google Scholar] [CrossRef] [PubMed]
- Visentin, C.; Broggini, L.; Sala, B.M.; Russo, R.; Barbiroli, A.; Santambrogio, C.; Nonnis, S.; Dubnovitsky, A.; Bolognesi, M.; Miranda, E.; et al. Glycosylation Tunes Neuroserpin Physiological and Pathological Properties. Int. J. Mol. Sci. 2020, 21, 3235. [Google Scholar] [CrossRef]
- Zeng, F.; Du, S.; Wu, M.; Dai, C.; Li, J.; Wang, J.; Hu, G.; Cai, P.; Wang, L. The oncogenic kinase TOPK upregulates in psoriatic keratinocytes and contributes to psoriasis progression by regulating neutrophils infiltration. Cell Commun. Signal. 2024, 22, 386. [Google Scholar] [CrossRef]
- Tavares, L.P.; Bruggemann, T.R.; Cagnina, R.E.; Nshimiyimana, R.; Villasenor-Altamirano, A.B.; Rezende, R.M.; Lanser, T.B.; Liu, X.; Bateman, M.E.; Krishnamoorthy, N.; et al. Siglec-F(+) neutrophils promote the resolution of acute lung injury through ALOX15 induction. Sci. Immunol. 2025, 10, eaeb2657. [Google Scholar] [CrossRef]
- Hagert, C.; Sareila, O.; Kelkka, T.; Jalkanen, S.; Holmdahl, R. The Macrophage Mannose Receptor Regulate Mannan-Induced Psoriasis, Psoriatic Arthritis, and Rheumatoid Arthritis-Like Disease Models. Front. Immunol. 2018, 9, 114. [Google Scholar] [CrossRef]
- Wei, Q.; Deng, Y.; Yang, Q.; Zhan, A.; Wang, L. The markers to delineate different phenotypes of macrophages related to metabolic disorders. Front. Immunol. 2023, 14, 1084636. [Google Scholar] [CrossRef] [PubMed]
- Seifert, M.; Sterry, W.; Effenberger, E.; Rexin, A.; Friedrich, M.; Haeussler-Quade, A.; Volk, H.D.; Asadullah, K. The antipsoriatic activity of IL-10 is rather caused by effects on peripheral blood cells than by a direct effect on human keratinocytes. Arch. Dermatol. Res. 2000, 292, 164–172. [Google Scholar] [CrossRef] [PubMed]
- Hahn, M.; Ghoreschi, K. The role of IL-4 in psoriasis. Expert Rev. Clin. Immunol. 2017, 13, 171–173. [Google Scholar] [CrossRef]
- Sieminska, I.; Pieniawska, M.; Grzywa, T.M. The Immunology of Psoriasis-Current Concepts in Pathogenesis. Clin. Rev. Allergy Immunol. 2024, 66, 164–191. [Google Scholar] [CrossRef] [PubMed]
- Guo, J.; Zhang, H.; Lin, W.; Lu, L.; Su, J.; Chen, X. Signaling pathways and targeted therapies for psoriasis. Signal Transduct. Target. Ther. 2023, 8, 437. [Google Scholar] [CrossRef]
- Wang, S.; Kozai, M.; Hiraishi, M.; Rubel, M.Z.U.; Ichii, O.; Inaba, M.; Matsuo, K.; Takada, K. Roles of tumor necrosis factor-like ligand 1A in gammadeltaT-cell activation and psoriasis pathogenesis. Front. Immunol. 2024, 15, 1340467. [Google Scholar] [CrossRef]
- Xu, H.; Agalioti, T.; Zhao, J.; Steglich, B.; Wahib, R.; Vesely, M.C.A.; Bielecki, P.; Bailis, W.; Jackson, R.; Perez, D.; et al. The induction and function of the anti-inflammatory fate of T(H)17 cells. Nat. Commun. 2020, 11, 3334. [Google Scholar] [CrossRef]
- Kim, J.; Lee, J.; Lee, J.; Kim, K.; Li, X.; Zhou, W.; Cao, J.; Krueger, J.G. Psoriasis harbors multiple pathogenic type 17 T-cell subsets: Selective modulation by risankizumab. J. Allergy Clin. Immunol. 2025, 155, 1898–1912. [Google Scholar] [CrossRef]
- Maas, C.; de Maat, S. Therapeutic SERPINs: Improving on Nature. Front. Cardiovasc. Med. 2021, 8, 648349. [Google Scholar] [CrossRef]
- Dong, C.; Lin, J.M.; Lu, X.; Zhu, J.; Lin, L.; Xu, J.; Du, J. Fibroblasts with high matrix metalloproteinase 2 expression regulate CD8+ T-cell residency and inflammation via CD100 in psoriasis. Br. J. Dermatol. 2024, 191, 405–418. [Google Scholar] [CrossRef]
- Zhang, Y.; Chen, Z.; Guo, J.; Wan, Q.; Zhang, Y.; Li, H.; Rao, H.; Yang, J.; Xu, P.; Chen, H.; et al. Factor XII and prekallikrein promote microvascular inflammation and psoriasis in mice. Br. J. Pharmacol. 2024, 181, 3760–3778. [Google Scholar] [CrossRef] [PubMed]
| Feature | Scores |
|---|---|
| Munro’s small abscess in stratum corneum | 2 |
| Hyperkeratosis | 0.5 |
| Hypokeratosis | 1 |
| Thinning/disappearing of granular layer in epidermis | 1 |
| Thickening of spinous layer | 1 |
| Skin protuberances and undulations | 0.5–1.5 * |
| Infiltration of mononuclear or multinuclear cells | 0.5–1.5 * |
| Upper mastoid | 0.5 |
| Telangiectasia | 0.5 |
| Target Gene | Forward Primer | Reverse Primer | Accession Number |
|---|---|---|---|
| β-actin | ACCGTGAAAAGATGACCCAG | GTACGACCAGAGGCATACAG | NM_007393 |
| TNF-α | ACGCTCTTCTGTCTACTGAACT | ATCTGAGTGTGAGGGTCTGG | NM_013693 |
| IL-6 | GAGAAAAGAGTTGTGCAATGGC | CCAGTTTGGTAGCATCCATCAT | NM_001314054 |
| IL-17A | CCCCTAAGAAACCCCCACG | TAAAGTCCACAGAAAAACAAACACG | NM_010552 |
| IL-17E | ACAGGGACTTGAATCGGGTC | TGGTAAAGTGGGACGGAGTTG | NM_080729 |
| IL-17F | GTCAGGAAGACAGCACCA | AGCCAACTTTTAGGAGCA | NM_145856 |
| IL-22 | CATGCAGGAGGTGGTACCTT | CAGACGCAAGCATTTCTCAG | XM_006513865 |
| IL-23-P19 | AGCAACTTCACACCTCCCTAC | ACTGCTGACTAGAACTCAGGC | NM_031252 |
| IL-4 | GTCATCCTGCTCTTCTTTCTCG | TTGGCACATCCATCTCCGT | NM_021283 |
| IL-10 | GGCCTTCCCTACTTCACAAG | GGCCTTCCCTACTTCACAAG | NM_000572 |
Disclaimer/Publisher’s Note: The statements, opinions and data contained in all publications are solely those of the individual author(s) and contributor(s) and not of MDPI and/or the editor(s). MDPI and/or the editor(s) disclaim responsibility for any injury to people or property resulting from any ideas, methods, instructions or products referred to in the content. |
© 2026 by the authors. Licensee MDPI, Basel, Switzerland. This article is an open access article distributed under the terms and conditions of the Creative Commons Attribution (CC BY) license.
Share and Cite
Jmel, M.A.; Wu, H.; Baaten, C.C.F.M.J.; Xu, X.; Nandakumar, K.S.; Kotsyfakis, M. Immunomodulatory Effects of a Tick Salivary Serpin on Psoriasis-like Inflammation. Life 2026, 16, 427. https://doi.org/10.3390/life16030427
Jmel MA, Wu H, Baaten CCFMJ, Xu X, Nandakumar KS, Kotsyfakis M. Immunomodulatory Effects of a Tick Salivary Serpin on Psoriasis-like Inflammation. Life. 2026; 16(3):427. https://doi.org/10.3390/life16030427
Chicago/Turabian StyleJmel, Mohamed Amine, Huimei Wu, Constance C. F. M. J. Baaten, Xueqing Xu, Kutty Selva Nandakumar, and Michail Kotsyfakis. 2026. "Immunomodulatory Effects of a Tick Salivary Serpin on Psoriasis-like Inflammation" Life 16, no. 3: 427. https://doi.org/10.3390/life16030427
APA StyleJmel, M. A., Wu, H., Baaten, C. C. F. M. J., Xu, X., Nandakumar, K. S., & Kotsyfakis, M. (2026). Immunomodulatory Effects of a Tick Salivary Serpin on Psoriasis-like Inflammation. Life, 16(3), 427. https://doi.org/10.3390/life16030427

