Sex-Specific Adaptations in Alzheimer’s Disease and Ischemic Stroke: A Longitudinal Study in Male and Female APPswe/PS1dE9 Mice
Abstract
1. Introduction
2. Materials and Method
2.1. Animals
2.2. Study Design
2.3. Transient Middle Cerebral Artery Occlusion
2.4. Systolic Blood Pressure: Tail-Cuff Plethysmography
2.5. Morris Water Maze
2.5.1. Acquisition and Probe Trial
2.5.2. Search Strategy Analysis
2.5.3. Cognitive Score
2.6. Automated Locomotion and Trajectory Analysis
2.6.1. Centroids
2.6.2. Distance
2.7. MRI Protocol
2.7.1. Hippocampal Volume and Cortical Thickness
2.7.2. Cerebral Blood Flow
2.7.3. Diffusion Tensor Imaging
2.8. Tissue Preparation
2.9. Immunohistochemistry
2.10. Quantification
2.11. Polarized Light Imaging
2.12. Aβ ELISA
2.13. Statistics
3. Results
3.1. Body Weight
3.2. Systolic Blood Pressure
3.3. Digital Ventilated Cages—Distance
3.4. Morris Water Maze
3.4.1. Acquisition
3.4.2. Probe
3.4.3. Cognitive Score
3.5. Cortical Thickness
3.6. Hippocampal Volume
3.7. Cerebral Blood Flow
3.7.1. Cortex
3.7.2. Hippocampus
3.7.3. Thalamus
3.8. Diffusion Tensor Imaging
3.9. Fractional Anisotropy
3.10. Mean Diffusivity
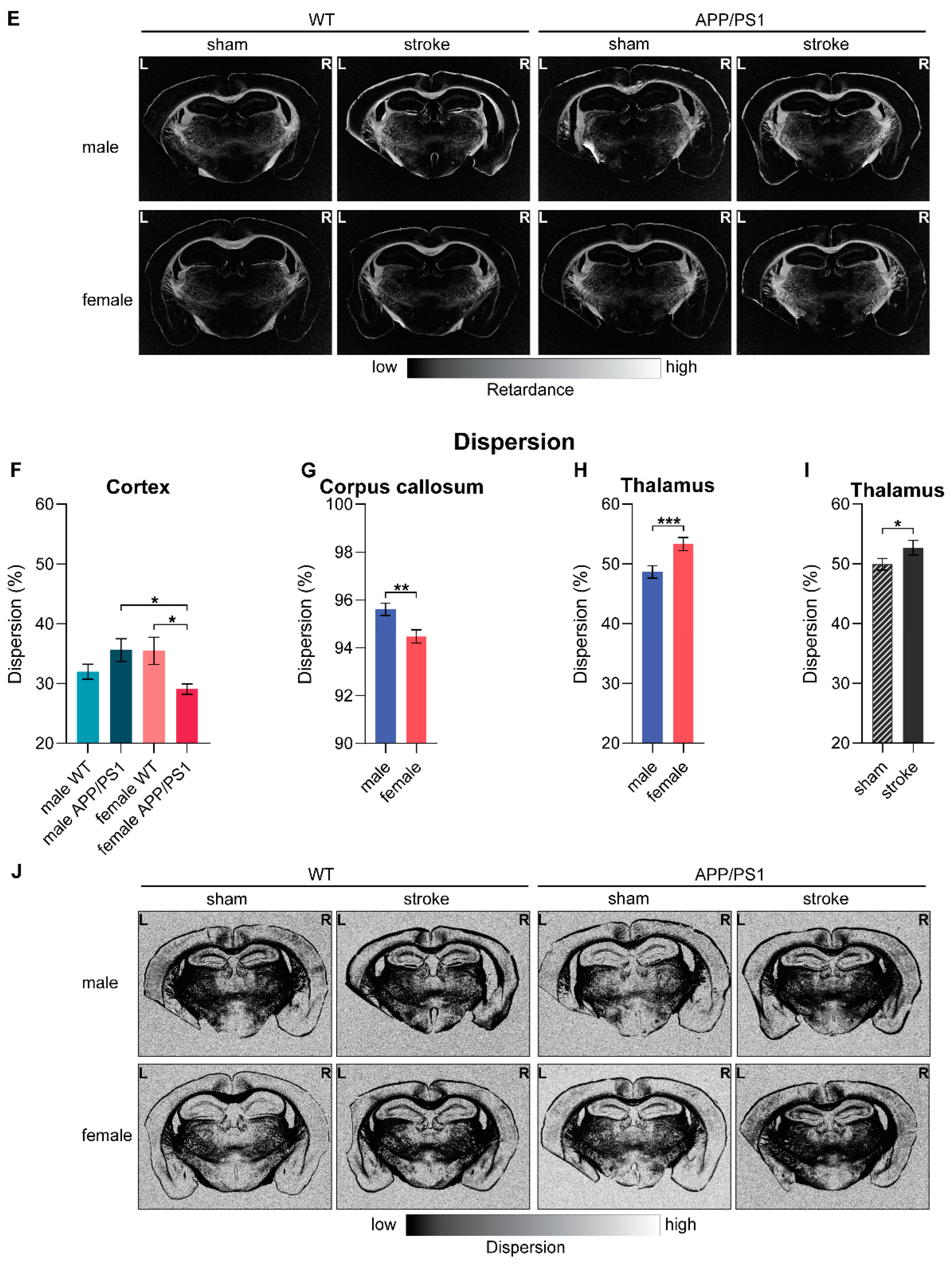
3.11. Polarized Light Imaging
3.11.1. Retardance
3.11.2. Dispersion
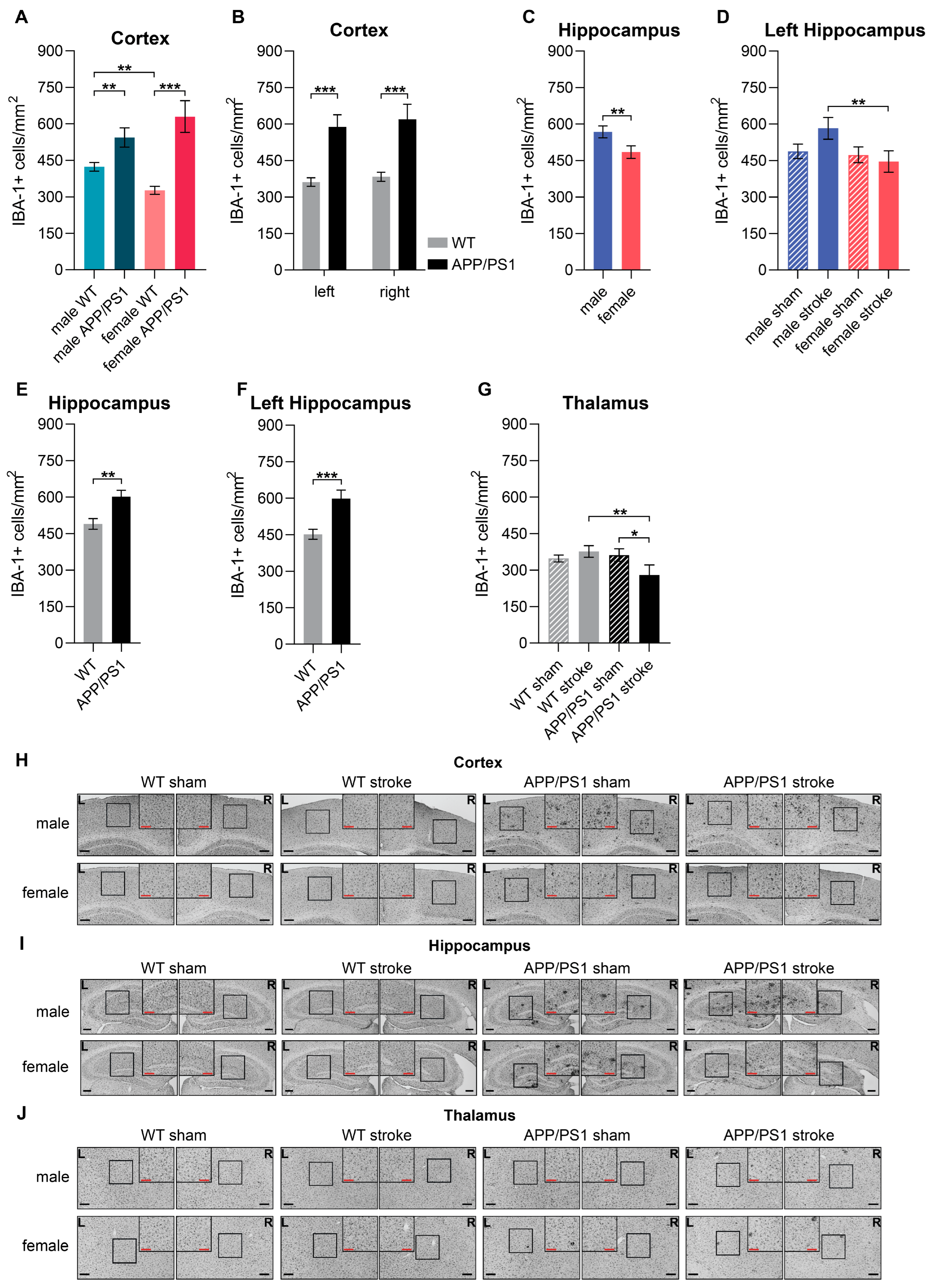
3.12. Neuroinflammation
3.13. Amyloid Beta
4. Discussion
4.1. Cognition and Locomotion
4.2. Body Weight
4.3. Cerebral Blood Flow
4.4. Structural Changes
4.5. White Matter Integrity
4.6. Gray Matter Integrity
4.7. Neuroinflammation
4.8. Limitations
5. Conclusions
Supplementary Materials
Author Contributions
Funding
Institutional Review Board Statement
Informed Consent Statement
Data Availability Statement
Acknowledgments
Conflicts of Interest
References
- Traylor, M.; Adib-Samii, P.; Harold, D.; Alzheimer’s Disease Neuroimaging Initiative, The International Stroke Genetics Consortium (ISGC), UK Young Lacunar Stroke DNA Resource; Dichgans, M.; Williams, J.; Lewis, C.M.; Markus, H.S.; METASTROKE and International Genomics of Alzheimer’s Project (IGAP) Investigators; Fornage, M.; et al. Shared genetic contribution to ischemic stroke and Alzheimer’s disease. Ann. Neurol. 2016, 79, 739–747. [Google Scholar] [CrossRef] [PubMed]
- Attems, J.; Jellinger, K.A. The overlap between vascular disease and Alzheimer’s disease-lessons from pathology. BMC Med. 2014, 12, 206. [Google Scholar] [CrossRef]
- de Bruijn, R.F.; Ikram, M.A. Cardiovascular risk factors and future risk of Alzheimer’s disease. BMC Med. 2014, 12, 130. [Google Scholar] [CrossRef]
- Kalaria, R.N. The role of cerebral ischemia in Alzheimer’s disease. Neurobiol. Aging 2000, 21, 321–330. [Google Scholar] [CrossRef] [PubMed]
- Zhang, Y.; Chen, H.; Li, R.; Sterling, K.; Song, W. Amyloid β-based therapy for Alzheimer’s disease: Challenges, successes and future. Signal Transduct. Target. Ther. 2023, 8, 248. [Google Scholar] [CrossRef] [PubMed]
- Sweeney, M.D.; Montagne, A.; Sagare, A.P.; Nation, D.A.; Schneider, L.S.; Chui, H.C.; Harrington, M.G.; Pa, J.; Law, M.; Wang, D.J. Vascular dysfunction—The disregarded partner of Alzheimer’s disease. Alzheimer’s Dement. 2019, 15, 158–167. [Google Scholar] [CrossRef] [PubMed]
- Hays, C.C.; Zlatar, Z.Z.; Wierenga, C.E. The utility of cerebral blood flow as a biomarker of preclinical Alzheimer’s disease. Cell. Mol. Neurobiol. 2016, 36, 167–179. [Google Scholar] [CrossRef]
- Toledo, J.B.; Arnold, S.E.; Raible, K.; Brettschneider, J.; Xie, S.X.; Grossman, M.; Monsell, S.E.; Kukull, W.A.; Trojanowski, J.Q. Contribution of cerebrovascular disease in autopsy confirmed neurodegenerative disease cases in the National Alzheimer’s Coordinating Centre. Brain 2013, 136, 2697–2706. [Google Scholar] [CrossRef]
- Langbaum, J.B.; Chen, K.; Launer, L.J.; Fleisher, A.S.; Lee, W.; Liu, X.; Protas, H.D.; Reeder, S.A.; Bandy, D.; Yu, M. Blood pressure is associated with higher brain amyloid burden and lower glucose metabolism in healthy late middle-age persons. Neurobiol. Aging 2012, 33, 827.e11–827.e19. [Google Scholar] [CrossRef]
- van de Haar, H.J.; Jansen, J.F.; van Osch, M.J.; van Buchem, M.A.; Muller, M.; Wong, S.M.; Hofman, P.A.; Burgmans, S.; Verhey, F.R.; Backes, W.H. Neurovascular unit impairment in early Alzheimer’s disease measured with magnetic resonance imaging. Neurobiol. Aging 2016, 45, 190–196. [Google Scholar] [CrossRef] [PubMed]
- Rabin, J.S.; Schultz, A.P.; Hedden, T.; Viswanathan, A.; Marshall, G.A.; Kilpatrick, E.; Klein, H.; Buckley, R.F.; Yang, H.-S.; Properzi, M. Interactive associations of vascular risk and β-amyloid burden with cognitive decline in clinically normal elderly individuals: Findings from the Harvard Aging Brain Study. JAMA Neurol. 2018, 75, 1124–1131. [Google Scholar] [CrossRef]
- Chi, N.-F.; Chien, L.-N.; Ku, H.-L.; Hu, C.-J.; Chiou, H.-Y. Alzheimer disease and risk of stroke: A population-based cohort study. Neurology 2013, 80, 705–711. [Google Scholar] [CrossRef] [PubMed]
- Tolppanen, A.-M.; Lavikainen, P.; Solomon, A.; Kivipelto, M.; Soininen, H.; Hartikainen, S. Incidence of stroke in people with Alzheimer disease: A national register–based approach. Neurology 2013, 80, 353–358. [Google Scholar] [CrossRef] [PubMed]
- Kuźma, E.; Lourida, I.; Moore, S.F.; Levine, D.A.; Ukoumunne, O.C.; Llewellyn, D.J. Stroke and dementia risk: A systematic review and meta-analysis. Alzheimer’s Dement. 2018, 14, 1416–1426. [Google Scholar] [CrossRef] [PubMed]
- Vijayan, M.; Reddy, P.H. Stroke, vascular dementia, and Alzheimer’s disease: Molecular links. J. Alzheimer’s Dis. 2016, 54, 427–443. [Google Scholar] [CrossRef]
- Eisenmenger, L.B.; Peret, A.; Famakin, B.M.; Spahic, A.; Roberts, G.S.; Bockholt, J.H.; Johnson, K.M.; Paulsen, J.S. Vascular contributions to Alzheimer’s disease. Transl. Res. 2023, 254, 41–53. [Google Scholar] [CrossRef] [PubMed]
- Pluta, R.; Ułamek-Kozioł, M. The role of degenerative pathways in the development of irreversible consequences after brain ischemia. Neural Regen. Res. 2019, 14, 982. [Google Scholar] [CrossRef] [PubMed]
- Klohs, J. An integrated view on vascular dysfunction in Alzheimer’s disease. Neurodegener. Dis. 2020, 19, 109–127. [Google Scholar] [CrossRef] [PubMed]
- Yoon, C.W.; Bushnell, C.D. Stroke in women: A review focused on epidemiology, risk factors, and outcomes. J. Stroke 2023, 25, 2–15. [Google Scholar] [CrossRef]
- Haast, R.A.; Gustafson, D.R.; Kiliaan, A.J. Sex differences in stroke. J. Cereb. Blood Flow Metab. 2012, 32, 2100–2107. [Google Scholar] [CrossRef] [PubMed]
- Zhu, D.; Montagne, A.; Zhao, Z. Alzheimer’s pathogenic mechanisms and underlying sex difference. Cell. Mol. Life Sci. 2021, 78, 4907–4920. [Google Scholar] [CrossRef]
- Laws, K.R.; Irvine, K.; Gale, T.M. Sex differences in cognitive impairment in Alzheimer’s disease. World J. Psychiatry 2016, 6, 54. [Google Scholar] [CrossRef] [PubMed]
- Percie du Sert, N.; Hurst, V.; Ahluwalia, A.; Alam, S.; Avey, M.T.; Baker, M.; Browne, W.J.; Clark, A.; Cuthill, I.C.; Dirnagl, U. The ARRIVE guidelines 2.0: Updated guidelines for reporting animal research. J. Cereb. Blood Flow Metab. 2020, 40, 1769–1777. [Google Scholar] [CrossRef] [PubMed]
- Engel, O.; Kolodziej, S.; Dirnagl, U.; Prinz, V. Modeling stroke in mice-middle cerebral artery occlusion with the filament model. JoVE (J. Vis. Exp.) 2011, 47, e2423. [Google Scholar] [CrossRef]
- Curdt, N.; Schmitt, F.W.; Bouter, C.; Iseni, T.; Weile, H.C.; Altunok, B.; Beindorff, N.; Bayer, T.A.; Cooke, M.B.; Bouter, Y. Search strategy analysis of Tg4-42 Alzheimer Mice in the Morris Water Maze reveals early spatial navigation deficits. Sci. Rep. 2022, 12, 5451. [Google Scholar] [CrossRef]
- Wiesmann, M.; Jansen, D.; Zerbi, V.; Broersen, L.M.; Garthe, A.; Kiliaan, A.J. Improved spatial learning strategy and memory in aged Alzheimer AβPPswe/PS1dE9 mice on a multi-nutrient diet. J. Alzheimer’s Dis. 2013, 37, 233–245. [Google Scholar] [CrossRef] [PubMed]
- Iannello, F. Non-intrusive high throughput automated data collection from the home cage. Heliyon 2019, 5, e01454. [Google Scholar] [CrossRef] [PubMed]
- Shenk, J.; Lohkamp, K.J.; Wiesmann, M.; Kiliaan, A.J. Automated analysis of stroke mouse trajectory data with traja. Front. Neurosci. 2020, 14, 518. [Google Scholar] [CrossRef] [PubMed]
- Franklin, K.B.; Paxinos, G. Paxinos and Franklin’s the Mouse Brain in Stereotaxic Coordinates, Compact: The Coronal Plates and Diagrams; Academic Press: Cambridge, MA, USA, 2019. [Google Scholar]
- Calahorra, J.; Shenk, J.; Wielenga, V.H.; Verweij, V.; Geenen, B.; Dederen, P.J.; Peinado Herreros, M.Á.; Siles, E.; Wiesmann, M.; Kiliaan, A.J. Hydroxytyrosol, the major phenolic compound of olive oil, as an acute therapeutic strategy after ischemic stroke. Nutrients 2019, 11, 2430. [Google Scholar] [CrossRef]
- Wiesmann, M.; Zinnhardt, B.; Reinhardt, D.; Eligehausen, S.; Wachsmuth, L.; Hermann, S.; Dederen, P.J.; Hellwich, M.; Kuhlmann, M.T.; Broersen, L.M. A specific dietary intervention to restore brain structure and function after ischemic stroke. Theranostics 2017, 7, 493. [Google Scholar] [CrossRef] [PubMed]
- Zerbi, V.; Jansen, D.; Wiesmann, M.; Fang, X.; Broersen, L.M.; Veltien, A.; Heerschap, A.; Kiliaan, A.J. Multinutrient diets improve cerebral perfusion and neuroprotection in a murine model of Alzheimer’s disease. Neurobiol. Aging 2014, 35, 600–613. [Google Scholar] [CrossRef]
- Zerbi, V.; Kleinnijenhuis, M.; Fang, X.; Jansen, D.; Veltien, A.; Van Asten, J.; Timmer, N.; Dederen, P.J.; Kiliaan, A.J.; Heerschap, A. Gray and white matter degeneration revealed by diffusion in an Alzheimer mouse model. Neurobiol. Aging 2013, 34, 1440–1450. [Google Scholar] [CrossRef] [PubMed]
- Le Bihan, D.; Mangin, J.F.; Poupon, C.; Clark, C.A.; Pappata, S.; Molko, N.; Chabriat, H. Diffusion tensor imaging: Concepts and applications. J. Magn. Reson. Imaging Off. J. Int. Soc. Magn. Reson. Med. 2001, 13, 534–546. [Google Scholar] [CrossRef] [PubMed]
- Feldman, H.M.; Yeatman, J.D.; Lee, E.S.; Barde, L.H.; Gaman-Bean, S. Diffusion tensor imaging: A review for pediatric researchers and clinicians. J. Dev. Behav. Pediatr. 2010, 31, 346–356. [Google Scholar] [CrossRef]
- Alexander, A.L.; Hurley, S.A.; Samsonov, A.A.; Adluru, N.; Hosseinbor, A.P.; Mossahebi, P.; Tromp, D.P.; Zakszewski, E.; Field, A.S. Characterization of cerebral white matter properties using quantitative magnetic resonance imaging stains. Brain Connect. 2011, 1, 423–446. [Google Scholar] [CrossRef] [PubMed]
- Janssen, C.I.; Jansen, D.; Mutsaers, M.P.; Dederen, P.J.; Geenen, B.; Mulder, M.T.; Kiliaan, A.J. The effect of a high-fat diet on brain plasticity, inflammation and cognition in female ApoE4-knockin and ApoE-knockout mice. PLoS ONE 2016, 11, e0155307. [Google Scholar] [CrossRef] [PubMed]
- Wiesmann, M.; Roelofs, M.; van der Lugt, R.; Heerschap, A.; Kiliaan, A.J.; Claassen, J.A. Angiotensin II, hypertension and angiotensin II receptor antagonism: Roles in the behavioural and brain pathology of a mouse model of Alzheimer’s disease. J. Cereb. Blood Flow Metab. 2017, 37, 2396–2413. [Google Scholar] [CrossRef] [PubMed]
- Mollink, J.; Hiemstra, M.; Miller, K.; Huszar, I.; Jenkinson, M.; Raaphorst, J.; Wiesmann, M.; Ansorge, O.; Pallebage-Gamarallage, M.; van Cappellen van Walsum, A. White matter changes in the perforant path area in patients with amyotrophic lateral sclerosis. Neuropathol. Appl. Neurobiol. 2019, 45, 570–585. [Google Scholar] [CrossRef] [PubMed]
- Mollink, J.; Kleinnijenhuis, M.; van Walsum, A.-M.v.C.; Sotiropoulos, S.N.; Cottaar, M.; Mirfin, C.; Heinrich, M.P.; Jenkinson, M.; Pallebage-Gamarallage, M.; Ansorge, O. Evaluating fibre orientation dispersion in white matter: Comparison of diffusion MRI, histology and polarized light imaging. Neuroimage 2017, 157, 561–574. [Google Scholar] [CrossRef]
- Lohkamp, K.J.; Kiliaan, A.J.; Shenk, J.; Verweij, V.; Wiesmann, M. The impact of voluntary exercise on stroke recovery. Front. Neurosci. 2021, 15, 695138. [Google Scholar] [CrossRef] [PubMed]
- Lohkamp, K.J.; van Den Hoek, A.M.; Solé-Guardia, G.; Lisovets, M.; Alves Hoffmann, T.; Velanaki, K.; Geenen, B.; Verweij, V.; Morrison, M.C.; Kleemann, R. The Preventive Effect of Exercise and Oral Branched-Chain Amino Acid Supplementation on Obesity-Induced Brain Changes in Ldlr−/−. Leiden Mice. Nutr. 2023, 15, 1716. [Google Scholar] [CrossRef] [PubMed]
- Axer, M.; Grässel, D.; Kleiner, M.; Dammers, J.; Dickscheid, T.; Reckfort, J.; Hütz, T.; Eiben, B.; Pietrzyk, U.; Zilles, K. High-resolution fiber tract reconstruction in the human brain by means of three-dimensional polarized light imaging. Front. Neuroinformatics 2011, 5, 34. [Google Scholar] [CrossRef] [PubMed]
- Mazure, C.M.; Swendsen, J. Sex differences in Alzheimer’s disease and other dementias. Lancet Neurol. 2016, 15, 451–452. [Google Scholar] [CrossRef] [PubMed]
- Cao, D.; Lu, H.; Lewis, T.L.; Li, L. Intake of sucrose-sweetened water induces insulin resistance and exacerbates memory deficits and amyloidosis in a transgenic mouse model of Alzheimer disease. J. Biol. Chem. 2007, 282, 36275–36282. [Google Scholar] [CrossRef] [PubMed]
- Lonnemann, N.; Korte, M.; Hosseini, S. Repeated performance of spatial memory tasks ameliorates cognitive decline in APP/PS1 mice. Behav. Brain Res. 2023, 438, 114218. [Google Scholar] [CrossRef]
- Ruan, J.; Yao, Y. Behavioral tests in rodent models of stroke. Brain Hemorrhages 2020, 1, 171–184. [Google Scholar] [CrossRef] [PubMed]
- Zhang, H.; Lin, S.; Chen, X.; Gu, L.; Zhu, X.; Zhang, Y.; Reyes, K.; Wang, B.; Jin, K. The effect of age, sex and strains on the performance and outcome in animal models of stroke. Neurochem. Int. 2019, 127, 2–11. [Google Scholar] [CrossRef]
- Wu, Z.; Cheng, L.; Yang, G.-Y.; Tong, S.; Sun, J.; Miao, F. Functional Activation-Informed Structural Changes during Stroke Recovery: A Longitudinal MRI Study. BioMed Res. Int. 2017, 2017, 4345205. [Google Scholar] [CrossRef]
- Poehlman, E.T.; Dvorak, R.V. Energy expenditure, energy intake, and weight loss in Alzheimer disease. Am. J. Clin. Nutr. 2000, 71, 650S–655S. [Google Scholar] [CrossRef] [PubMed]
- Tao, Y.; Peters, M.E.; Drye, L.T.; Devanand, D.P.; Mintzer, J.E.; Pollock, B.G.; Porsteinsson, A.P.; Rosenberg, P.B.; Schneider, L.S.; Shade, D.M. Sex differences in the neuropsychiatric symptoms of patients with Alzheimer’s disease. Am. J. Alzheimer’s Dis. Other Dement.® 2018, 33, 450–457. [Google Scholar] [CrossRef]
- Eikelboom, W.S.; Pan, M.; Ossenkoppele, R.; Coesmans, M.; Gatchel, J.R.; Ismail, Z.; Lanctôt, K.L.; Fischer, C.E.; Mortby, M.E.; van den Berg, E. Sex differences in neuropsychiatric symptoms in Alzheimer’s disease dementia: A meta-analysis. Alzheimer’s Res. Ther. 2022, 14, 48. [Google Scholar] [CrossRef] [PubMed]
- Winter, B.; Juckel, G.; Viktorov, I.; Katchanov, J.; Gietz, A.; Sohr, R.; Balkaya, M.; Hörtnagl, H.; Endres, M. Anxious and hyperactive phenotype following brief ischemic episodes in mice. Biol. Psychiatry 2005, 57, 1166–1175. [Google Scholar] [CrossRef] [PubMed]
- Viggiano, D. The hyperactive syndrome: Metanalysis of genetic alterations, pharmacological treatments and brain lesions which increase locomotor activity. Behav. Brain Res. 2008, 194, 1–14. [Google Scholar] [CrossRef] [PubMed]
- Fréchou, M.; Margaill, I.; Marchand-Leroux, C.; Beray-Berthat, V. Behavioral tests that reveal long-term deficits after permanent focal cerebral ischemia in mouse. Behav. Brain Res. 2019, 360, 69–80. [Google Scholar] [CrossRef]
- Sergi, G.; De Rui, M.; Coin, A.; Inelmen, E.M.; Manzato, E. Weight loss and Alzheimer’s disease: Temporal and aetiologic connections. Proc. Nutr. Soc. 2013, 72, 160–165. [Google Scholar] [CrossRef] [PubMed]
- Forlivesi, S.; Cappellari, M.; Bonetti, B. Obesity paradox and stroke: A narrative review. Eat. Weight Disord.-Stud. Anorex. Bulim. Obes. 2021, 26, 417–423. [Google Scholar] [CrossRef] [PubMed]
- Pugh, P.L.; Richardson, J.C.; Bate, S.T.; Upton, N.; Sunter, D. Non-cognitive behaviours in an APP/PS1 transgenic model of Alzheimer’s disease. Behav. Brain Res. 2007, 178, 18–28. [Google Scholar] [CrossRef] [PubMed]
- Doorduijn, A.S.; De Van Der Schueren, M.A.; Van De Rest, O.; De Leeuw, F.A.; Hendriksen, H.M.; Teunissen, C.E.; Scheltens, P.; Van Der Flier, W.M.; Visser, M. Energy intake and expenditure in patients with Alzheimer’s disease and mild cognitive impairment: The NUDAD project. Alzheimer’s Res. Ther. 2020, 12, 116. [Google Scholar] [CrossRef]
- White, H.K.; McConnell, E.S.; Bales, C.W.; Kuchibhatla, M. A 6-month observational study of the relationship between weight loss and behavioral symptoms in institutionalized Alzheimer’s disease subjects. J. Am. Med. Dir. Assoc. 2004, 5, 89–97. [Google Scholar] [CrossRef] [PubMed]
- Adesuyan, M.; Jani, Y.H.; Alsugeir, D.; Howard, R.; Wong, I.C.; Wei, L.; Brauer, R. Trends in the incidence of dementia in people with hypertension in the UK 2000 to 2021. Alzheimer’s Dement. Diagn. Assess. Dis. Monit. 2023, 15, e12466. [Google Scholar] [CrossRef] [PubMed]
- Wiesmann, M.; Zerbi, V.; Jansen, D.; Lütjohann, D.; Veltien, A.; Heerschap, A.; Kiliaan, A.J. Hypertension, cerebrovascular impairment, and cognitive decline in aged AβPP/PS1 mice. Theranostics 2017, 7, 1277. [Google Scholar] [CrossRef] [PubMed]
- Faraco, G.; Iadecola, C. Hypertension: A harbinger of stroke and dementia. Hypertension 2013, 62, 810–817. [Google Scholar] [CrossRef]
- Waigi, E.W.; Pernomian, L.; Crockett, A.M.; Costa, T.J.; Townsend Jr, P.; Webb, R.C.; McQuail, J.A.; McCarthy, C.G.; Hollis, F.; Wenceslau, C.F. Vascular dysfunction occurs prior to the onset of amyloid pathology and Aβ plaque deposits colocalize with endothelial cells in the hippocampus of female APPswe/PSEN1dE9 mice. GeroScience 2024, 46, 5517–5536. [Google Scholar] [CrossRef]
- Guo, Y.; Li, X.; Zhang, M.; Chen, N.; Wu, S.; Lei, J.; Wang, Z.; Wang, R.; Wang, J.; Liu, H. Age-and brain region-associated alterations of cerebral blood flow in early Alzheimer’s disease assessed in AβPPSWE/PS1ΔE9 transgenic mice using arterial spin labeling. Mol. Med. Rep. 2019, 19, 3045–3052. [Google Scholar] [CrossRef] [PubMed]
- Okonkwo, O.C.; Xu, G.; Oh, J.M.; Dowling, N.M.; Carlsson, C.M.; Gallagher, C.L.; Birdsill, A.C.; Palotti, M.; Wharton, W.; Hermann, B.P. Cerebral blood flow is diminished in asymptomatic middle-aged adults with maternal history of Alzheimer’s disease. Cereb. Cortex 2014, 24, 978–988. [Google Scholar] [CrossRef]
- Bokkers, R.P.; Hernandez, D.A.; Merino, J.G.; Mirasol, R.V.; Van Osch, M.J.; Hendrikse, J.; Warach, S.; Latour, L.L. Whole-brain arterial spin labeling perfusion MRI in patients with acute stroke. Stroke 2012, 43, 1290–1294. [Google Scholar] [CrossRef] [PubMed]
- Biose, I.J.; Oremosu, J.; Bhatnagar, S.; Bix, G.J. Promising cerebral blood flow enhancers in acute ischemic stroke. Transl. Stroke Res. 2023, 14, 863–889. [Google Scholar] [CrossRef] [PubMed]
- Dong, S.; Maniar, S.; Manole, M.D.; Sun, D. Cerebral hypoperfusion and other shared brain pathologies in ischemic stroke and Alzheimer’s disease. Transl. Stroke Res. 2018, 9, 238–250. [Google Scholar] [CrossRef]
- Pimentel-Coelho, P.M.; Michaud, J.-P.; Rivest, S. Effects of mild chronic cerebral hypoperfusion and early amyloid pathology on spatial learning and the cellular innate immune response in mice. Neurobiol. Aging 2013, 34, 679–693. [Google Scholar] [CrossRef] [PubMed]
- Fisher, D.W.; Bennett, D.A.; Dong, H. Sexual dimorphism in predisposition to Alzheimer’s disease. Neurobiol. Aging 2018, 70, 308–324. [Google Scholar] [CrossRef]
- Katusic, Z.S.; d’Uscio, L.V.; He, T. Emerging roles of endothelial nitric oxide in preservation of cognitive health. Stroke 2023, 54, 686–696. [Google Scholar] [CrossRef]
- Burwell, R.D.; Saddoris, M.P.; Bucci, D.J.; Wiig, K.A. Corticohippocampal contributions to spatial and contextual learning. J. Neurosci. 2004, 24, 3826–3836. [Google Scholar] [CrossRef] [PubMed]
- Pini, L.; Pievani, M.; Bocchetta, M.; Altomare, D.; Bosco, P.; Cavedo, E.; Galluzzi, S.; Marizzoni, M.; Frisoni, G.B. Brain atrophy in Alzheimer’s disease and aging. Ageing Res. Rev. 2016, 30, 25–48. [Google Scholar] [CrossRef] [PubMed]
- Schaapsmeerders, P.; van Uden, I.W.; Tuladhar, A.M.; Maaijwee, N.A.; van Dijk, E.J.; Rutten-Jacobs, L.C.; Arntz, R.M.; Schoonderwaldt, H.C.; Dorresteijn, L.D.; de Leeuw, F.E. Ipsilateral hippocampal atrophy is associated with long-term memory dysfunction after ischemic stroke in young adults. Hum. Brain Mapp. 2015, 36, 2432–2442. [Google Scholar] [CrossRef] [PubMed]
- Zanier, E.R.; Pischiutta, F.; Villa, P.; Paladini, A.; Montinaro, M.; Micotti, E.; Orrù, A.; Cervo, L.; De Simoni, M.G. Six-month ischemic mice show sensorimotor and cognitive deficits associated with brain atrophy and axonal disorganization. CNS Neurosci. Ther. 2013, 19, 695–704. [Google Scholar] [CrossRef] [PubMed]
- Rao, Y.L.; Ganaraja, B.; Murlimanju, B.; Joy, T.; Krishnamurthy, A.; Agrawal, A. Hippocampus and its involvement in Alzheimer’s disease: A review. 3 Biotech 2022, 12, 55. [Google Scholar] [CrossRef] [PubMed]
- Liang, S.; Huang, J.; Liu, W.; Jin, H.; Li, L.; Zhang, X.; Nie, B.; Lin, R.; Tao, J.; Zhao, S. Magnetic resonance spectroscopy analysis of neurochemical changes in the atrophic hippocampus of APP/PS1 transgenic mice. Behav. Brain Res. 2017, 335, 26–31. [Google Scholar] [CrossRef] [PubMed]
- Hanzel, C.E.; Pichet-Binette, A.; Pimentel, L.S.; Iulita, M.F.; Allard, S.; Ducatenzeiler, A.; Do Carmo, S.; Cuello, A.C. Neuronal driven pre-plaque inflammation in a transgenic rat model of Alzheimer’s disease. Neurobiol. Aging 2014, 35, 2249–2262. [Google Scholar] [CrossRef]
- Grand’Maison, M.; Zehntner, S.P.; Ho, M.-K.; Hébert, F.; Wood, A.; Carbonell, F.; Zijdenbos, A.P.; Hamel, E.; Bedell, B.J. Early cortical thickness changes predict β-amyloid deposition in a mouse model of Alzheimer’s disease. Neurobiol. Dis. 2013, 54, 59–67. [Google Scholar] [CrossRef]
- Yang, H.; Hou, T.; Wang, W.; Luo, Y.; Yan, F.; Jia, J. The effect of chronic cerebral hypoperfusion on amyloid-β metabolism in a transgenic mouse model of Alzheimer’s disease (PS1V97L). J. Alzheimer’s Dis. 2018, 62, 1609–1621. [Google Scholar] [CrossRef]
- Fox, N.; Black, R.; Gilman, S.; Rossor, M.; Griffith, S.; Jenkins, L.; Koller, M. Effects of Aβ immunization (AN1792) on MRI measures of cerebral volume in Alzheimer disease. Neurology 2005, 64, 1563–1572. [Google Scholar] [CrossRef] [PubMed]
- Sowell, E.R.; Peterson, B.S.; Kan, E.; Woods, R.P.; Yoshii, J.; Bansal, R.; Xu, D.; Zhu, H.; Thompson, P.M.; Toga, A.W. Sex differences in cortical thickness mapped in 176 healthy individuals between 7 and 87 years of age. Cereb. Cortex 2007, 17, 1550–1560. [Google Scholar] [CrossRef] [PubMed]
- Markham, J.; Jurgens, H.; Auger, C.; De Vries, G.; Arnold, A.; Juraska, J. Sex differences in mouse cortical thickness are independent of the complement of sex chromosomes. Neuroscience 2003, 116, 71–75. [Google Scholar] [CrossRef]
- Reid, S.N.; Juraska, J.M. Sex differences in the gross size of the rat neocortex. J. Comp. Neurol. 1992, 321, 442–447. [Google Scholar] [CrossRef]
- Wang, J.; Tanila, H.; Puoliväli, J.; Kadish, I.; van Groen, T. Gender differences in the amount and deposition of amyloidβ in APPswe and PS1 double transgenic mice. Neurobiol. Dis. 2003, 14, 318–327. [Google Scholar] [CrossRef]
- Li, X.; Feng, Y.; Wu, W.; Zhao, J.; Fu, C.; Li, Y.; Ding, Y.; Wu, B.; Gong, Y.; Yang, G. Sex differences between APPswePS1dE9 mice in A-beta accumulation and pancreatic islet function during the development of Alzheimer’s disease. Lab. Anim. 2016, 50, 275–285. [Google Scholar] [CrossRef] [PubMed]
- Kao, Y.-H.; Chou, M.-C.; Chen, C.-H.; Yang, Y.-H. White matter changes in patients with Alzheimer’s disease and associated factors. J. Clin. Med. 2019, 8, 167. [Google Scholar] [CrossRef] [PubMed]
- Racine, A.M.; Adluru, N.; Alexander, A.L.; Christian, B.T.; Okonkwo, O.C.; Oh, J.; Cleary, C.A.; Birdsill, A.; Hillmer, A.T.; Murali, D. Associations between white matter microstructure and amyloid burden in preclinical Alzheimer’s disease: A multimodal imaging investigation. NeuroImage Clin. 2014, 4, 604–614. [Google Scholar] [CrossRef] [PubMed]
- Regenhardt, R.W.; Takase, H.; Lo, E.H.; Lin, D.J. Translating concepts of neural repair after stroke: Structural and functional targets for recovery. Restor. Neurol. Neurosci. 2020, 38, 67–92. [Google Scholar] [CrossRef]
- Dijkhuizen, R.M.; van der Marel, K.; Otte, W.M.; Hoff, E.I.; van der Zijden, J.P.; van der Toorn, A.; van Meer, M.P. Functional MRI and diffusion tensor imaging of brain reorganization after experimental stroke. Transl. Stroke Res. 2012, 3, 36–43. [Google Scholar] [CrossRef] [PubMed]
- van der Zijden, J.P.; van der Toorn, A.; van der Marel, K.; Dijkhuizen, R.M. Longitudinal in vivo MRI of alterations in perilesional tissue after transient ischemic stroke in rats. Exp. Neurol. 2008, 212, 207–212. [Google Scholar] [CrossRef] [PubMed]
- Wiesmann, M.; Timmer, N.M.; Zinnhardt, B.; Reinhard, D.; Eligehausen, S.; Königs, A.; Ben Jeddi, H.; Dederen, P.J.; Jacobs, A.H.; Kiliaan, A.J. Effect of a multinutrient intervention after ischemic stroke in female C57Bl/6 mice. J. Neurochem. 2018, 144, 549–564. [Google Scholar] [CrossRef]
- Umarova, R.M.; Beume, L.; Reisert, M.; Kaller, C.P.; Klöppel, S.; Mader, I.; Glauche, V.; Kiselev, V.G.; Catani, M.; Weiller, C. Distinct white matter alterations following severe stroke: Longitudinal DTI study in neglect. Neurology 2017, 88, 1546–1555. [Google Scholar] [CrossRef] [PubMed]
- Liu, G.; Peng, K.; Dang, C.; Tan, S.; Chen, H.; Xie, C.; Xing, S.; Zeng, J. Axial diffusivity changes in the motor pathway above stroke foci and functional recovery after subcortical infarction. Restor. Neurol. Neurosci. 2018, 36, 173–182. [Google Scholar] [CrossRef] [PubMed]
- Budde, M.D.; Janes, L.; Gold, E.; Turtzo, L.C.; Frank, J.A. The contribution of gliosis to diffusion tensor anisotropy and tractography following traumatic brain injury: Validation in the rat using Fourier analysis of stained tissue sections. Brain 2011, 134, 2248–2260. [Google Scholar] [CrossRef] [PubMed]
- Dickson, T.C.; Chung, R.S.; McCormack, G.H.; Staal, J.A.; Vickers, J.C. Acute reactive and regenerative changes in mature cortical axons following injury. Neuroreport 2007, 18, 283–288. [Google Scholar] [CrossRef] [PubMed]
- Shu, X.; Qin, Y.-Y.; Zhang, S.; Jiang, J.-J.; Zhang, Y.; Zhao, L.-Y.; Shan, D.; Zhu, W.-Z. Voxel-based diffusion tensor imaging of an APP/PS1 mouse model of Alzheimer’s disease. Mol. Neurobiol. 2013, 48, 78–83. [Google Scholar] [CrossRef]
- Qin, Y.-Y.; Li, M.-W.; Zhang, S.; Zhang, Y.; Zhao, L.-Y.; Lei, H.; Oishi, K.; Zhu, W.-Z. In vivo quantitative whole-brain diffusion tensor imaging analysis of APP/PS1 transgenic mice using voxel-based and atlas-based methods. Neuroradiology 2013, 55, 1027–1038. [Google Scholar] [CrossRef] [PubMed]
- Goulay, R.; Mena Romo, L.; Hol, E.M.; Dijkhuizen, R.M. From stroke to dementia: A comprehensive review exposing tight interactions between stroke and amyloid-β formation. Transl. Stroke Res. 2020, 11, 601–614. [Google Scholar] [CrossRef] [PubMed]
- Chen, X.; Chen, L.; Lin, G.; Wang, Z.; Kodali, M.C.; Li, M.; Chen, H.; Lebovitz, S.G.; Ortyl, T.C.; Li, L. White matter damage as a consequence of vascular dysfunction in a spontaneous mouse model of chronic mild chronic hypoperfusion with eNOS deficiency. Mol. Psychiatry 2022, 27, 4754–4769. [Google Scholar] [CrossRef]
- Zhou, C.-n.; Chao, F.-l.; Zhang, Y.; Jiang, L.; Zhang, L.; Luo, Y.-m.; Xiao, Q.; Chen, L.-m.; Tang, Y. Sex differences in the white matter and myelinated fibers of APP/PS1 mice and the effects of running exercise on the sex differences of AD mice. Front. Aging Neurosci. 2018, 10, 243. [Google Scholar] [CrossRef] [PubMed]
- Zhai, Y.; Yamashita, T.; Nakano, Y.; Sun, Z.; Shang, J.; Feng, T.; Morihara, R.; Fukui, Y.; Ohta, Y.; Hishikawa, N. Chronic cerebral hypoperfusion accelerates Alzheimer’s disease pathology with cerebrovascular remodeling in a novel mouse model. J. Alzheimer’s Dis. 2016, 53, 893–905. [Google Scholar] [CrossRef] [PubMed]
- Tae, W.-S.; Ham, B.-J.; Pyun, S.-B.; Kang, S.-H.; Kim, B.-J. Current clinical applications of diffusion-tensor imaging in neurological disorders. J. Clin. Neurol. 2018, 14, 129–140. [Google Scholar] [CrossRef] [PubMed]
- Boucher, J.; Marcotte, K.; Bedetti, C.; Houzé, B.; Descoteaux, M.; Brisebois, A.; García, A.O.; Rochon, E.; Leonard, C.; Desautels, A. Longitudinal evolution of diffusion metrics after left hemisphere ischaemic stroke. Brain Commun. 2023, 5, fcad313. [Google Scholar] [CrossRef]
- Kinney, J.W.; Bemiller, S.M.; Murtishaw, A.S.; Leisgang, A.M.; Salazar, A.M.; Lamb, B.T. Inflammation as a central mechanism in Alzheimer’s disease. Alzheimer’s Dement. Transl. Res. Clin. Interv. 2018, 4, 575–590. [Google Scholar] [CrossRef]
- Pluta, R.; Januszewski, S.; Czuczwar, S.J. Neuroinflammation in post-ischemic neurodegeneration of the brain: Friend, foe, or both? Int. J. Mol. Sci. 2021, 22, 4405. [Google Scholar] [CrossRef] [PubMed]
- Solberg, N.O.; Chamberlin, R.; Vigil, J.R.; Deck, L.M.; Heidrich, J.E.; Brown, D.C.; Brady, C.I.; Vander Jagt, T.A.; Garwood, M.; Bisoffi, M. Optical and SPION-Enhanced MR imaging shows that trans-stilbene inhibitors of NF-κB concomitantly lower alzheimer’s disease plaque formation and microglial activation in AβPP/PS-1 transgenic mouse brain. J. Alzheimer’s Dis. 2014, 40, 191–212. [Google Scholar] [CrossRef]
- Meadowcroft, M.D.; Connor, J.R.; Yang, Q.X. Cortical iron regulation and inflammatory response in Alzheimer’s disease and APPSWE/PS1ΔE9 mice: A histological perspective. Front. Neurosci. 2015, 9, 255. [Google Scholar] [CrossRef]
- Govindpani, K.; McNamara, L.G.; Smith, N.R.; Vinnakota, C.; Waldvogel, H.J.; Faull, R.L.; Kwakowsky, A. Vascular dysfunction in Alzheimer’s disease: A prelude to the pathological process or a consequence of it? J. Clin. Med. 2019, 8, 651. [Google Scholar] [CrossRef] [PubMed]
- Holloway, O.G.; King, A.E.; Ziebell, J.M. Microglia demonstrate local mixed inflammation and a defined morphological shift in an APP/PS1 mouse model. J. Alzheimer’s Dis. 2020, 77, 1765–1781. [Google Scholar] [CrossRef]
- Leyh, J.; Paeschke, S.; Mages, B.; Michalski, D.; Nowicki, M.; Bechmann, I.; Winter, K. Classification of microglial morphological phenotypes using machine learning. Front. Cell. Neurosci. 2021, 15, 701673. [Google Scholar] [CrossRef]
- Barca, C.; Kiliaan, A.J.; Foray, C.; Wachsmuth, L.; Hermann, S.; Faber, C.; Schäfers, M.; Wiesmann, M.; Jacobs, A.H.; Zinnhardt, B. A longitudinal PET/MRI study of colony-stimulating factor 1 receptor–mediated microglia depletion in experimental stroke. J. Nucl. Med. 2022, 63, 446–452. [Google Scholar] [CrossRef]
- Villa, A.; Vegeto, E.; Poletti, A.; Maggi, A. Estrogens, neuroinflammation, and neurodegeneration. Endocr. Rev. 2016, 37, 372–402. [Google Scholar] [CrossRef] [PubMed]
- Kemppainen, S.; Hämäläinen, E.; Miettinen, P.O.; Koistinaho, J.; Tanila, H. Behavioral and neuropathological consequences of transient global ischemia in APP/PS1 Alzheimer model mice. Behav. Brain Res. 2014, 275, 15–26. [Google Scholar] [CrossRef]
- Minkeviciene, R.; Rheims, S.; Dobszay, M.B.; Zilberter, M.; Hartikainen, J.; Fülöp, L.; Penke, B.; Zilberter, Y.; Harkany, T.; Pitkänen, A.; et al. Amyloid β-induced neuronal hyperexcitability triggers progressive epilepsy. J. Neurosci. 2009, 29, 3453–3462. [Google Scholar] [CrossRef] [PubMed]












Disclaimer/Publisher’s Note: The statements, opinions and data contained in all publications are solely those of the individual author(s) and contributor(s) and not of MDPI and/or the editor(s). MDPI and/or the editor(s) disclaim responsibility for any injury to people or property resulting from any ideas, methods, instructions or products referred to in the content. |
© 2025 by the authors. Licensee MDPI, Basel, Switzerland. This article is an open access article distributed under the terms and conditions of the Creative Commons Attribution (CC BY) license (https://creativecommons.org/licenses/by/4.0/).
Share and Cite
Lohkamp, K.J.; Timmer, N.; Solé Guardia, G.; Shenk, J.; Verweij, V.; Geenen, B.; Dederen, P.J.; Bakker, L.; Egitimci, C.; Yoldas, R.; et al. Sex-Specific Adaptations in Alzheimer’s Disease and Ischemic Stroke: A Longitudinal Study in Male and Female APPswe/PS1dE9 Mice. Life 2025, 15, 333. https://doi.org/10.3390/life15030333
Lohkamp KJ, Timmer N, Solé Guardia G, Shenk J, Verweij V, Geenen B, Dederen PJ, Bakker L, Egitimci C, Yoldas R, et al. Sex-Specific Adaptations in Alzheimer’s Disease and Ischemic Stroke: A Longitudinal Study in Male and Female APPswe/PS1dE9 Mice. Life. 2025; 15(3):333. https://doi.org/10.3390/life15030333
Chicago/Turabian StyleLohkamp, Klara J., Nienke Timmer, Gemma Solé Guardia, Justin Shenk, Vivienne Verweij, Bram Geenen, Pieter J. Dederen, Lieke Bakker, Cansu Egitimci, Rengin Yoldas, and et al. 2025. "Sex-Specific Adaptations in Alzheimer’s Disease and Ischemic Stroke: A Longitudinal Study in Male and Female APPswe/PS1dE9 Mice" Life 15, no. 3: 333. https://doi.org/10.3390/life15030333
APA StyleLohkamp, K. J., Timmer, N., Solé Guardia, G., Shenk, J., Verweij, V., Geenen, B., Dederen, P. J., Bakker, L., Egitimci, C., Yoldas, R., Verhaeg, M., Kothuis, J., Nieuwenhuis, D., Wiesmann, M., & Kiliaan, A. J. (2025). Sex-Specific Adaptations in Alzheimer’s Disease and Ischemic Stroke: A Longitudinal Study in Male and Female APPswe/PS1dE9 Mice. Life, 15(3), 333. https://doi.org/10.3390/life15030333

