Tracing In-Hospital COVID-19 Outcomes: A Multistate Model Exploration (TRACE)
Abstract
1. Introduction
2. Materials and Methods
2.1. Materials
- First period: From the beginning of the pandemic until 21 June 2020.
- Second period: From 22 June to 6 December 2020.
- Third period: From 7 December 2020 to 14 March 2021.
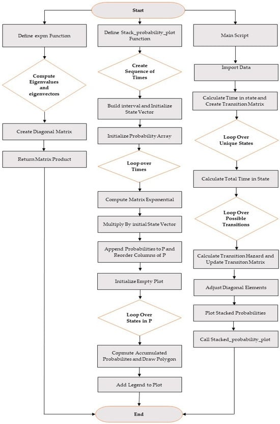
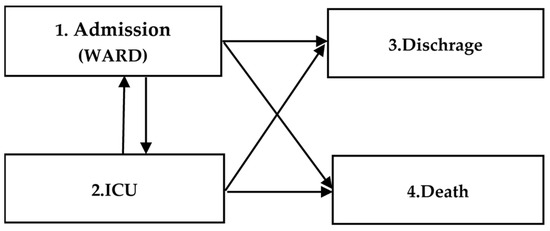
2.2. Methods
2.3. Statistical Analysis
2.3.1. Sub-Group Analysis
2.3.2. Statistical Methods
3. Results
4. Discussion
5. Conclusions
Supplementary Materials
Author Contributions
Funding
Institutional Review Board Statement
Informed Consent Statement
Data Availability Statement
Acknowledgments
Conflicts of Interest
References
- World Health Organization. Available online: https://www.emro.who.int/health-topics/infectious-diseases/index.html (accessed on 17 September 2024).
- Dangerfield, C.; Fenichel, E.P.; Finnoff, D.; Hanley, N.; Hargreaves Heap, S.; Shogren, J.F.; Toxvaerd, F. Challenges of integrating economics into epidemiological analysis of and policy responses to emerging infectious diseases. Epidemics 2022, 39, 100585. [Google Scholar] [CrossRef]
- Anka, A.U.; Tahir, M.I.; Abubakar, S.D.; Alsabbagh, M.; Zian, Z.; Hamedifar, H.; Sabzevari, A.; Azizi, G. Coronavirus disease 2019 (COVID-19): An overview of the immunopathology, serological diagnosis and management. Scand. J. Immunol. 2021, 93, e12998. [Google Scholar] [CrossRef]
- WHO COVID-19 Dashboard. Available online: https://data.who.int/dashboards/covid19/cases?n=c (accessed on 1 January 2024).
- Cascella, M.; Rajnik, M.; Aleem, A.; Dulebohn, S.C.; Di Napoli, R. Features, Evaluation, and Treatment of Coronavirus (COVID-19). In StatPearls; StatPearls Publishing LLC: Treasure Island, FL, USA, 2023. [Google Scholar]
- Hougaard, P. Multi-state models: A review. Lifetime Data Anal. 1999, 5, 239–264. [Google Scholar] [CrossRef]
- Meira-Machado, L.; de Uña-Alvarez, J.; Cadarso-Suárez, C.; Andersen, P.K. Multi-state models for the analysis of time-to-event data. Stat. Methods Med. Res. 2009, 18, 195–222. [Google Scholar] [CrossRef]
- Andersen, P.K.; Keiding, N. Multi-state models for event history analysis. Stat. Methods Med. Res. 2002, 11, 91–115. [Google Scholar] [CrossRef]
- Stone, K.; Zwiggelaar, R.; Jones, P.; Mac Parthaláin, N. A systematic review of the prediction of hospital length of stay: Towards a unified framework. PLoS Digit. Health 2022, 1, e0000017. [Google Scholar] [CrossRef]
- Baek, H.; Cho, M.; Kim, S.; Hwang, H.; Song, M.; Yoo, S. Analysis of length of hospital stay using electronic health records: A statistical and data mining approach. PLoS ONE 2018, 13, e0195901. [Google Scholar] [CrossRef]
- Bueno, H.; Ross, J.S.; Wang, Y.; Chen, J.; Vidán, M.T.; Normand, S.L.; Curtis, J.P.; Drye, E.E.; Lichtman, J.H.; Keenan, P.S.; et al. Trends in length of stay and short-term outcomes among Medicare patients hospitalized for heart failure, 1993–2006. JAMA 2010, 303, 2141–2147. [Google Scholar] [CrossRef]
- Huang, S.; Vieillard-Baron, A.; Evrard, B.; Prat, G.; Chew, M.S.; Balik, M.; Clau-Terré, F.; De Backer, D.; Mekontso Dessap, A.; Orde, S.; et al. Echocardiography phenotypes of right ventricular involvement in COVID-19 ARDS patients and ICU mortality: Post-hoc (exploratory) analysis of repeated data from the ECHO-COVID study. Intensive Care Med. 2023, 49, 946–956. [Google Scholar] [CrossRef]
- González-Jiménez, P.; Méndez, R.; Latorre, A.; Piqueras, M.; Balaguer-Cartagena, M.N.; Moscardó, A.; Alonso, R.; Hervás, D.; Reyes, S.; Menéndez, R. Neutrophil Extracellular Traps and Platelet Activation for Identifying Severe Episodes and Clinical Trajectories in COVID-19. Int. J. Mol. Sci. 2023, 24, 6690. [Google Scholar] [CrossRef]
- Edmundson, J.; Skoblenick, K.; Rosychuk, R.J. Flow through the Emergency Department for Patients Presenting with Substance Use Disorder in Alberta, Canada. West. J. Emerg. Med. 2023, 24, 717–727. [Google Scholar] [CrossRef]
- Hazard, D.; Kaier, K.; von Cube, M.; Grodd, M.; Bugiera, L.; Lambert, J.; Wolkewitz, M. Joint analysis of duration of ventilation, length of intensive care, and mortality of COVID-19 patients: A multistate approach. BMC Med. Res. Methodol. 2020, 20, 206. [Google Scholar] [CrossRef]
- Jerrett, M.; Nau, C.L.; Young, D.R.; Butler, R.K.; Batteate, C.M.; Padilla, A.; Tartof, S.Y.; Su, J.; Burnett, R.T.; Kleeman, M.J. Air pollution and the sequelae of COVID-19 patients: A multistate analysis. Environ. Res. 2023, 236, 116814. [Google Scholar] [CrossRef]
- Ali, A.S.; Sheikh, D.; Chandler, T.R.; Furmanek, S.; Huang, J.; Ramirez, J.A.; Arnold, F.; Cavallazzi, R. Cardiovascular Complications Are the Primary Drivers of Mortality in Hospitalized Patients with SARS-CoV-2 Community-Acquired Pneumonia. Chest 2023, 163, 1051–1060. [Google Scholar] [CrossRef]
- International Conference on Prevention and Infection Control 2023. Antimicrob. Resist. Infect. Control 2023, 12, 81. [CrossRef]
- 58th EASD Annual Meeting of the European Association for the Study of Diabetes. Diabetologia 2022, 65, 1–469. [CrossRef]
- Shaw, P.A.; Yang, J.B.; Mowery, D.L.; Schriver, E.R.; Mahoney, K.B.; Bar, K.J.; Ellenberg, S.S. Determinants of hospital outcomes for patients with COVID-19 in the University of Pennsylvania Health System. PLoS ONE 2022, 17, e0268528. [Google Scholar] [CrossRef]
- Christopher, H.J.; Francesca, G.; Kevin, K.; Alice, C.; Maria, G.; Marcello, T.; Silvana, C.; Danilo, C.; Daniela De, A.; Anne, P. Trends in outcomes following COVID-19 symptom onset in Milan: A cohort study. BMJ Open 2022, 12, e054859. [Google Scholar] [CrossRef]
- Mehri, A.; Sotoodeh Ghorbani, S.; Farhadi-Babadi, K.; Rahimi, E.; Barati, Z.; Taherpour, N.; Izadi, N.; Shahbazi, F.; Mokhayeri, Y.; Seifi, A.; et al. Risk Factors Associated with Severity and Death from COVID-19 in Iran: A Systematic Review and Meta-Analysis Study. J. Intensive Care Med. 2023, 38, 825–837. [Google Scholar] [CrossRef]
- Peña-Ramos, J.A.; Recuero-López, F.; Sánchez-Bayón, A.; Sastre, F.J. Evaluation of Spanish Health System during the COVID-19 Pandemic: Accountability and Wellbeing Results. Int. J. Environ. Res. Public Health 2021, 18, 12907. [Google Scholar] [CrossRef]
- Bagus, P.; Peña-Ramos, J.A.; Sánchez-Bayón, A. COVID-19 and the Political Economy of Mass Hysteria. Int. J. Environ. Res. Public Health 2021, 18, 1376. [Google Scholar] [CrossRef] [PubMed]
- Statista. Available online: https://www.statista.com/statistics/1102882/cases-of-coronavirus-confirmed-in-spain-in-2020-by-region/ (accessed on 17 September 2024).
- Alimohamadi, Y.; Yekta, E.M.; Sepandi, M.; Sharafoddin, M.; Arshadi, M.; Hesari, E. Hospital length of stay for COVID-19 patients: A systematic review and meta-analysis. Multidiscip. Respir. Med. 2022, 17, 856. [Google Scholar] [CrossRef] [PubMed]
- Gostin, L.O.; Friedman, E.A.; Wetter, S.A. Responding to Covid-19: How to Navigate a Public Health Emergency Legally and Ethically. Hast. Cent. Rep. 2020, 50, 8–12. [Google Scholar] [CrossRef] [PubMed]
- Arenas Jimenez, M.D.; Méndez, A.; Furaz, K.; Botella, A.; Yetman, D.; Cazar, R.; Cabana, M.L.; Handel, M.; Sanchez, M.L.; Delgado, M.; et al. Impact of the COVID pandemic on vascular access creation for haemodialysis in 16 Spanish haemodialysis centres. Clin. Kidney J. 2022, 15, 1340–1347. [Google Scholar] [CrossRef]
- Martinuka, O.; Hazard, D.; Marateb, H.R.; Mansourian, M.; Mañanas, M.Á.; Romero, S.; Rubio-Rivas, M.; Wolkewitz, M. Methodological biases in observational hospital studies of COVID-19 treatment effectiveness: Pitfalls and potential. Front. Med. 2024, 11, 1362192. [Google Scholar] [CrossRef]
- Martinuka, O.; Hazard, D.; Marateb, H.R.; Maringe, C.; Mansourian, M.; Rubio-Rivas, M.; Wolkewitz, M. Target trial emulation with multi-state model analysis to assess treatment effectiveness using clinical COVID-19 data. BMC Med. Res. Methodol. 2023, 23, 197. [Google Scholar] [CrossRef] [PubMed]
- von Cube, M.; Schumacher, M.; Wolkewitz, M. Basic parametric analysis for a multi-state model in hospital epidemiology. BMC Med. Res. Methodol. 2017, 17, 111. [Google Scholar] [CrossRef]
- Liu, Y.; Mao, B.; Liang, S.; Yang, J.W.; Lu, H.W.; Chai, Y.H.; Wang, L.; Zhang, L.; Li, Q.H.; Zhao, L.; et al. Association between age and clinical characteristics and outcomes of COVID-19. Eur. Respir. J. 2020, 55, 2001112. [Google Scholar] [CrossRef]
- Marateb, H.R.; von Cube, M.; Sami, R.; Haghjooy Javanmard, S.; Mansourian, M.; Amra, B.; Soltaninejad, F.; Mortazavi, M.; Adibi, P.; Khademi, N.; et al. Absolute mortality risk assessment of COVID-19 patients: The Khorshid COVID Cohort (KCC) study. BMC Med. Res. Methodol. 2021, 21, 146. [Google Scholar] [CrossRef]
- Guo, Z.; Zhang, Z.; Prajapati, M.; Li, Y. Lymphopenia Caused by Virus Infections and the Mechanisms Beyond. Viruses 2021, 13, 1876. [Google Scholar] [CrossRef]
- Fabião, J.; Sassi, B.; Pedrollo, E.F.; Gerchman, F.; Kramer, C.K.; Leitão, C.B.; Pinto, L.C. Why do men have worse COVID-19-related outcomes? A systematic review and meta-analysis with sex adjusted for age. Braz. J. Med. Biol. Res. 2022, 55, e11711. [Google Scholar] [CrossRef] [PubMed]
- Chaturvedi, R.; Lui, B.; Aaronson, J.A.; White, R.S.; Samuels, J.D. COVID-19 complications in males and females: Recent developments. J. Comp. Eff. Res. 2022, 11, 689–698. [Google Scholar] [CrossRef]
- Chen, Y.; Klein, S.L.; Garibaldi, B.T.; Li, H.; Wu, C.; Osevala, N.M.; Li, T.; Margolick, J.B.; Pawelec, G.; Leng, S.X. Aging in COVID-19: Vulnerability, immunity and intervention. Ageing Res. Rev. 2021, 65, 101205. [Google Scholar] [CrossRef]
- Mantovani, A.; Byrne, C.D.; Zheng, M.H.; Targher, G. Diabetes as a risk factor for greater COVID-19 severity and in-hospital death: A meta-analysis of observational studies. Nutr. Metab. Cardiovasc. Dis. 2020, 30, 1236–1248. [Google Scholar] [CrossRef] [PubMed]
- Holt, R.I.G.; Cockram, C.S.; Ma, R.C.W.; Luk, A.O.Y. Diabetes and infection: Review of the epidemiology, mechanisms and principles of treatment. Diabetologia 2024, 67, 1168–1180. [Google Scholar] [CrossRef]
- Chen, G.; Zhao, X.; Chen, X.; Liu, C. Early decrease in blood lymphocyte count is associated with poor prognosis in COVID-19 patients: A retrospective cohort study. BMC Pulm. Med. 2023, 23, 453. [Google Scholar] [CrossRef]
- Toori, K.U.; Qureshi, M.A.; Chaudhry, A. Lymphopenia: A useful predictor of COVID-19 disease severity and mortality. Pak. J. Med. Sci. 2021, 37, 1984–1988. [Google Scholar] [CrossRef] [PubMed]
- Argun Barış, S.; Boyacı, H.; Akhan, S.; Mutlu, B.; Deniz, M.; Başyiğit, İ. Charlson Comorbidity Index in Predicting Poor Clinical Outcomes and Mortality in Patients with COVID-19. Turk. Thorac. J. 2022, 23, 145–153. [Google Scholar] [CrossRef]
- Cavuşoğlu Türker, B.; Türker, F.; Ahbab, S.; Hoca, E.; Urvasızoğlu, A.O.; Cetin, S.I.; Ataoğlu, H.E. Evaluation of the Charlson Comorbidity Index and Laboratory Parameters as Independent Early Mortality Predictors in COVID-19 Patients. Int. J. Gen. Med. 2022, 15, 6301–6307. [Google Scholar] [CrossRef]
- ISO—International Organization for Standardization. The ISO 13606 EHR Standard. 2019. Available online: http://www.en13606.org/ (accessed on 17 September 2024).










| Death | Discharged | Overall | p-Value | |
|---|---|---|---|---|
| (N = 437) | (N = 1848) | (N = 2285) | ||
| Age | ||||
| Mean (SD) | 74.8 (10.8) | 64.0 (14.9) | 66.1 (14.8) | <0.001 |
| Median [Min, Max] | 75.5 [42, 100] | 64.7 [18, 103] | 67.6 [18, 103] | |
| Gender | ||||
| Male | 311 (71.2%) | 1110 (60.1%) | 1421 (62.2%) | <0.001 |
| Female | 126 (28.8%) | 738 (39.9%) | 864 (37.8%) | |
| Diabetes | ||||
| Non-Diabetic | 326 (74.6%) | 1524 (82.5%) | 1850 (81.0%) | <0.001 |
| Diabetes | 111 (25.4%) | 324 (17.5%) | 435 (19.0%) | |
| Lymphocyte (×106/L) | ||||
| Mean (SD) | 945 (1670) | 1100 (1750) | 1070 (1730) | 0.0809 |
| Median [Min, Max] | 750 [0, 30,800] | 960 [20.0, 66,100] | 910 [0, 66,100] | |
| Missing | 6 (1.4%) | 12 (0.6%) | 18 (0.8%) | |
| CCI | ||||
| 0 | 134 (30.7%) | 1020 (55.2%) | 1154 (50.5%) | <0.001 |
| >0 | 303 (69.03%) | 828 (44.8%) | 1131 (49.5%) |
Disclaimer/Publisher’s Note: The statements, opinions and data contained in all publications are solely those of the individual author(s) and contributor(s) and not of MDPI and/or the editor(s). MDPI and/or the editor(s) disclaim responsibility for any injury to people or property resulting from any ideas, methods, instructions or products referred to in the content. |
© 2024 by the authors. Licensee MDPI, Basel, Switzerland. This article is an open access article distributed under the terms and conditions of the Creative Commons Attribution (CC BY) license (https://creativecommons.org/licenses/by/4.0/).
Share and Cite
Mohammadi, H.; Marateb, H.R.; Momenzadeh, M.; Wolkewitz, M.; Rubio-Rivas, M. Tracing In-Hospital COVID-19 Outcomes: A Multistate Model Exploration (TRACE). Life 2024, 14, 1195. https://doi.org/10.3390/life14091195
Mohammadi H, Marateb HR, Momenzadeh M, Wolkewitz M, Rubio-Rivas M. Tracing In-Hospital COVID-19 Outcomes: A Multistate Model Exploration (TRACE). Life. 2024; 14(9):1195. https://doi.org/10.3390/life14091195
Chicago/Turabian StyleMohammadi, Hamed, Hamid Reza Marateb, Mohammadreza Momenzadeh, Martin Wolkewitz, and Manuel Rubio-Rivas. 2024. "Tracing In-Hospital COVID-19 Outcomes: A Multistate Model Exploration (TRACE)" Life 14, no. 9: 1195. https://doi.org/10.3390/life14091195
APA StyleMohammadi, H., Marateb, H. R., Momenzadeh, M., Wolkewitz, M., & Rubio-Rivas, M. (2024). Tracing In-Hospital COVID-19 Outcomes: A Multistate Model Exploration (TRACE). Life, 14(9), 1195. https://doi.org/10.3390/life14091195

