Could Biparametric MRI Replace Multiparametric MRI in the Management of Prostate Cancer?
Abstract
Simple Summary
Abstract
1. Introduction
- PI-RADS score 1: Very low (clinically significant cancer highly unlikely);
- PI-RADS score 2: Low (clinically significant cancer unlikely);
- PI-RADS score 3: Intermediate (clinically significant cancer equivocal);
- PI-RADS score 4: High (clinically significant cancer likely);
- PI-RADS score 5: Very high (clinically significant cancer highly likely) [26].
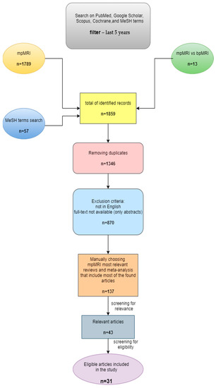
2. Materials and Methods
- The importance of mpMRI in PCa management—8 selected articles; some of the most relevant, of date articles regarding the role and limitations of mpMRI were selected and compared with one another.
- Comparison between mpMRI and bpMRI regarding PCa management—23 selected articles; we choose the most relevant studies, that compare the two imaging techniques regarding diagnosis, treatment, and follow-up of patients with PCa.
3. Results
3.1. The Importance of mpMRI in PCa Management
3.2. The Comparison between mpMRI and bpMRI Regarding PCa Management
4. Discussion
5. Conclusions
5.1. Limitations of the Study
5.2. Future Directions
Author Contributions
Funding
Institutional Review Board Statement
Informed Consent Statement
Data Availability Statement
Conflicts of Interest
References
- Schatten, H. Brief Overview of Prostate Cancer Statistics, Grading, Diagnosis and Treatment Strategies. In Cell & Molecular Biology of Prostate Cancer; Schatten, H., Ed.; Advances in Experimental Medicine and Biology; Springer International Publishing: Cham, Switzerland, 2018; Volume 1095, pp. 1–14. ISBN 978-3-319-95692-3. [Google Scholar]
- Cimadamore, A.; Cheng, M.; Santoni, M.; Lopez-Beltran, A.; Battelli, N.; Massari, F.; Galosi, A.B.; Scarpelli, M.; Montironi, R. New Prostate Cancer Targets for Diagnosis, Imaging, and Therapy: Focus on Prostate-Specific Membrane Antigen. Front. Oncol. 2018, 8, 653. [Google Scholar] [CrossRef] [PubMed]
- Pernar, C.H.; Ebot, E.M.; Wilson, K.M.; Mucci, L.A. The Epidemiology of Prostate Cancer. Cold Spring Harb. Perspect. Med. 2018, 8, a030361. [Google Scholar] [CrossRef] [PubMed]
- Leitzmann, M.; Rohrmann, S. Risk Factors for the Onset of Prostatic Cancer: Age, Location, and Behavioral Correlates. CLEP 2012, 1, 1–11. [Google Scholar] [CrossRef] [PubMed]
- Perdana, N.R.; Mochtar, C.A.; Umbas, R.; Hamid, A.R.A. The Risk Factors of Prostate Cancer and Its Prevention: A Literature Review. Acta Med. Indones. 2016, 48, 228–238. [Google Scholar]
- Yacoub, J.H.; Oto, A. MR Imaging of Prostate Zonal Anatomy. Radiol. Clin. N. Am. 2018, 56, 197–209. [Google Scholar] [CrossRef]
- Bhatia-Gaur, R.; Donjacour, A.A.; Sciavolino, P.J.; Kim, M.; Desai, N.; Young, P.; Norton, C.R.; Gridley, T.; Cardiff, R.D.; Cunha, G.R.; et al. Roles for Nkx3.1 in Prostate Development and Cancer. Genes Dev. 1999, 13, 966–977. [Google Scholar] [CrossRef]
- Frick, J.; Aulitzky, W. Physiology of the Prostate. Infection 1991, 19, S115–S118. [Google Scholar] [CrossRef]
- Verze, P.; Cai, T.; Lorenzetti, S. The Role of the Prostate in Male Fertility, Health and Disease. Nat. Rev. Urol. 2016, 13, 379–386. [Google Scholar] [CrossRef]
- Aaron, L.; Franco, O.E.; Hayward, S.W. Review of Prostate Anatomy and Embryology and the Etiology of Benign Prostatic Hyperplasia. Urol. Clin. N. Am. 2016, 43, 279–288. [Google Scholar] [CrossRef]
- McNeal, J.E.; Redwine, E.A.; Freiha, F.S.; Stamey, T.A. Zonal Distribution of Prostatic Adenocarcinoma: Correlation with Histologic Pattern and Direction of Spread. Am. J. Surg. Pathol. 1988, 12, 897–906. [Google Scholar] [CrossRef]
- Carlsson, S.V.; Vickers, A.J. Screening for Prostate Cancer. Med. Clin. N. Am. 2020, 104, 1051–1062. [Google Scholar] [CrossRef]
- Chair of Urology, Department of General and Oncological Urology of the Collegium Medicum in Bydgoszcz, Nicolaus Copernicus University in Toruń, Poland; Tyloch, J.F.; Wieczorek, A.P. Department of Paediatric Radiology of the Medical University of Lublin Standardy Badania Ultrasonograficznego Gruczołu Krokowego. Część 1. J. Ultrason. 2016, 16, 378–390. [Google Scholar] [CrossRef]
- Merriel, S.W.D.; Funston, G.; Hamilton, W. Prostate Cancer in Primary Care. Adv. Ther. 2018, 35, 1285–1294. [Google Scholar] [CrossRef]
- Stenman, U.-H.; Leinonen, J.; Zhang, W.-M.; Finne, P. Prostate-Specific Antigen. Semin. Cancer Biol. 1999, 9, 83–93. [Google Scholar] [CrossRef] [PubMed]
- Velasquez, M.C.; Prakash, N.S.; Venkatramani, V.; Nahar, B.; Punnen, S. Imaging for the Selection and Monitoring of Men on Active Surveillance for Prostate Cancer. Transl. Androl. Urol. 2018, 7, 228–235. [Google Scholar] [CrossRef] [PubMed]
- Lo, K.L.; Chui, K.L.; Leung, C.-H.; Ma, S.F.; Lim, K.; Ng, T.; Wong, J.; Li, J.K.; Mak, S.K.; Ng, C.F. Outcomes of Transperineal and Transrectal Ultrasound-Guided Prostate Biopsy. Hong Kong Med. J. 2019, 25, 209–215. [Google Scholar] [CrossRef] [PubMed]
- Sarkar, S.; Das, S. A Review of Imaging Methods for Prostate Cancer Detection: Supplementary Issue: Image and Video Acquisition and Processing for Clinical Applications. Biomed Eng. Comput. Biol. 2016, 7s1, BECB.S34255. [Google Scholar] [CrossRef] [PubMed]
- Mottet, N.; van den Bergh, R.C.N.; Briers, E.; Van den Broeck, T.; Cumberbatch, M.G.; De Santis, M.; Fanti, S.; Fossati, N.; Gandaglia, G.; Gillessen, S.; et al. EAU-EANM-ESTRO-ESUR-SIOG Guidelines on Prostate Cancer—2020 Update. Part 1: Screening, Diagnosis, and Local Treatment with Curative Intent. Eur. Urol. 2021, 79, 243–262. [Google Scholar] [CrossRef] [PubMed]
- Stabile, A.; Giganti, F.; Rosenkrantz, A.B.; Taneja, S.S.; Villeirs, G.; Gill, I.S.; Allen, C.; Emberton, M.; Moore, C.M.; Kasivisvanathan, V. Multiparametric MRI for Prostate Cancer Diagnosis: Current Status and Future Directions. Nat. Rev. Urol. 2020, 17, 41–61. [Google Scholar] [CrossRef]
- O’Shea, A.; Harisinghani, M. PI-RADS: Multiparametric MRI in Prostate Cancer. Magn. Reson. Mater. Phy. 2022, 35, 523–532. [Google Scholar] [CrossRef]
- Kinsella, N.; Helleman, J.; Bruinsma, S.; Carlsson, S.; Cahill, D.; Brown, C.; Van Hemelrijck, M. Active Surveillance for Prostate Cancer: A Systematic Review of Contemporary Worldwide Practices. Transl. Androl. Urol. 2018, 7, 83–97. [Google Scholar] [CrossRef] [PubMed]
- Romero-Otero, J.; García-Gómez, B.; Duarte-Ojeda, J.M.; Rodríguez-Antolín, A.; Vilaseca, A.; Carlsson, S.V.; Touijer, K.A. Active Surveillance for Prostate Cancer. Int. J. Urol. 2016, 23, 211–218. [Google Scholar] [CrossRef] [PubMed]
- Hassanzadeh, E.; Glazer, D.I.; Dunne, R.M.; Fennessy, F.M.; Harisinghani, M.G.; Tempany, C.M. Prostate Imaging Reporting and Data System Version 2 (PI-RADS v2): A Pictorial Review. Abdom. Radiol. 2017, 42, 278–289. [Google Scholar] [CrossRef] [PubMed]
- Padhani, A.R.; Weinreb, J.; Rosenkrantz, A.B.; Villeirs, G.; Turkbey, B.; Barentsz, J. Prostate Imaging-Reporting and Data System Steering Committee: PI-RADS v2 Status Update and Future Directions. Eur. Urol. 2019, 75, 385–396. [Google Scholar] [CrossRef]
- Junker, D.; Quentin, M.; Nagele, U.; Edlinger, M.; Richenberg, J.; Schaefer, G.; Ladurner, M.; Jaschke, W.; Horninger, W.; Aigner, F. Evaluation of the PI-RADS Scoring System for MpMRI of the Prostate: A Whole-Mount Step-Section Analysis. World J. Urol. 2015, 33, 1023–1030. [Google Scholar] [CrossRef] [PubMed]
- Scialpi, M.; D’Andrea, A.; Martorana, E.; Malaspina, C.M.; Aisa, M.C.; Napoletano, M.; Orlandi, E.; Rondoni, V.; Scialpi, P.; Pacchiarini, D.; et al. Biparametric MRI of the Prostate. Turk. J. Urol. 2017, 43, 401–409. [Google Scholar] [CrossRef]
- Malikova, H.; Holesta, M. Gadolinium Contrast Agents-Are They Really Safe? J. Vasc. Access 2017, 18, S1–S7. [Google Scholar] [CrossRef]
- Page, M.J.; McKenzie, J.E.; Bossuyt, P.M.; Boutron, I.; Hoffmann, T.C.; Mulrow, C.D.; Shamseer, L.; Tetzlaff, J.M.; Akl, E.A.; Brennan, S.E.; et al. The PRISMA 2020 Statement: An Updated Guideline for Reporting Systematic Reviews. BMJ 2021, 372, n71. [Google Scholar] [CrossRef]
- Kumar, V.; Bora, G.S.; Kumar, R.; Jagannathan, N.R. Multiparametric (Mp) MRI of Prostate Cancer. Prog. Nucl. Magn. Reson. Spectrosc. 2018, 105, 23–40. [Google Scholar] [CrossRef]
- Boesen, L. Multiparametric MRI in Detection and Staging of Prostate Cancer. Dan. Med. J. 2017, 64, B5327. [Google Scholar]
- O’Connor, L.; Wang, A.; Walker, S.M.; Yerram, N.; Pinto, P.A.; Turkbey, B. Use of Multiparametric Magnetic Resonance Imaging (MpMRI) in Localized Prostate Cancer. Expert Rev. Med. Devices 2020, 17, 435–442. [Google Scholar] [CrossRef] [PubMed]
- Wu, R.C.; Lebastchi, A.H.; Hadaschik, B.A.; Emberton, M.; Moore, C.; Laguna, P.; Fütterer, J.J.; George, A.K. Role of MRI for the Detection of Prostate Cancer. World J. Urol. 2021, 39, 637–649. [Google Scholar] [CrossRef] [PubMed]
- Demirel, H.C.; Davis, J.W. Multiparametric Magnetic Resonance Imaging: Overview of the Technique, Clinical Applications in Prostate Biopsy and Future Directions. Turk. J. Urol. 2018, 44, 93–102. [Google Scholar] [CrossRef] [PubMed]
- Brown, L.C.; Ahmed, H.U.; Faria, R.; El-Shater Bosaily, A.; Gabe, R.; Kaplan, R.S.; Parmar, M.; Collaco-Moraes, Y.; Ward, K.; Hindley, R.G.; et al. Multiparametric MRI to Improve Detection of Prostate Cancer Compared with Transrectal Ultrasound-Guided Prostate Biopsy Alone: The PROMIS Study. Health Technol. Assess 2018, 22, 1–176. [Google Scholar] [CrossRef] [PubMed]
- Chiam, K.; Carle, C.; Hughes, S.; Kench, J.G.; Woo, H.H.; Lord, S.; Smith, D.P. Use of Multiparametric Magnetic Resonance Imaging (MpMRI) in Active Surveillance for Low-Risk Prostate Cancer: A Scoping Review on the Benefits and Harm of MpMRI in Different Biopsy Scenarios. Prostate Cancer Prostatic Dis. 2021, 24, 662–673. [Google Scholar] [CrossRef]
- Niu, X.; Chen, X.; Chen, Z.; Chen, L.; Li, J.; Peng, T. Diagnostic Performance of Biparametric MRI for Detection of Prostate Cancer: A Systematic Review and Meta-Analysis. Am. J. Roentgenol. 2018, 211, 369–378. [Google Scholar] [CrossRef]
- Choi, M.H.; Kim, C.K.; Lee, Y.J.; Jung, S.E. Prebiopsy Biparametric MRI for Clinically Significant Prostate Cancer Detection With PI-RADS Version 2: A Multicenter Study. Am. J. Roentgenol. 2019, 212, 839–846. [Google Scholar] [CrossRef]
- Pecoraro, M.; Messina, E.; Bicchetti, M.; Carnicelli, G.; Del Monte, M.; Iorio, B.; La Torre, G.; Catalano, C.; Panebianco, V. The Future Direction of Imaging in Prostate Cancer: MRI with or without Contrast Injection. Andrology 2021, 9, 1429–1443. [Google Scholar] [CrossRef]
- de Rooij, M.; Israël, B.; Bomers, J.G.R.; Schoots, I.G.; Barentsz, J.O. Can Biparametric Prostate Magnetic Resonance Imaging Fulfill Its PROMIS? Eur. Urol. 2020, 78, 512–514. [Google Scholar] [CrossRef]
- Scialpi, M.; Martorana, E.; Scialpi, P.; D’Andrea, A.; Torre, R.; Di Blasi, A.; Signore, S. Round Table: Arguments in Supporting Abbreviated or Biparametric MRI of the Prostate Protocol. Abdom. Radiol. 2020, 45, 3974–3981. [Google Scholar] [CrossRef]
- Tamada, T.; Kido, A.; Yamamoto, A.; Takeuchi, M.; Miyaji, Y.; Moriya, T.; Sone, T. Comparison of Biparametric and Multiparametric MRI for Clinically Significant Prostate Cancer Detection With PI-RADS Version 2.1. J. Magn. Reason. Imaging 2021, 53, 283–291. [Google Scholar] [CrossRef] [PubMed]
- Wang, B.; Gao, J.; Zhang, Q.; Zhang, C.; Liu, G.; Wei, W.; Huang, H.; Fu, Y.; Li, D.; Zhang, B.; et al. Investigating the Equivalent Performance of Biparametric Compared to Multiparametric MRI in Detection of Clinically Significant Prostate Cancer. Abdom. Radiol. 2020, 45, 547–555. [Google Scholar] [CrossRef] [PubMed]
- Davenport, M.S.; Shankar, P.R. Biparametric Prostate MRI Influencing Care Patterns in a Caribbean Population. Radiol. Imaging Cancer 2020, 2, e200096. [Google Scholar] [CrossRef] [PubMed]
- Junker, D.; Steinkohl, F.; Fritz, V.; Bektic, J.; Tokas, T.; Aigner, F.; Herrmann, T.R.W.; Rieger, M.; Nagele, U. Comparison of Multiparametric and Biparametric MRI of the Prostate: Are Gadolinium-Based Contrast Agents Needed for Routine Examinations? World J. Urol. 2019, 37, 691–699. [Google Scholar] [CrossRef] [PubMed]
- Boesen, L.; Nørgaard, N.; Løgager, V.; Balslev, I.; Bisbjerg, R.; Thestrup, K.-C.; Winther, M.D.; Jakobsen, H.; Thomsen, H.S. Assessment of the Diagnostic Accuracy of Biparametric Magnetic Resonance Imaging for Prostate Cancer in Biopsy-Naive Men: The Biparametric MRI for Detection of Prostate Cancer (BIDOC) Study. JAMA Netw. Open. 2018, 1, e180219. [Google Scholar] [CrossRef] [PubMed]
- Thestrup, K.-C.D.; Løgager, V.; Boesen, L.; Thomsen, H.S. Comparison of Bi- and Multiparametric Magnetic Resonance Imaging to Select Men for Active Surveillance. Acta Radiol. Open 2019, 8, 205846011986635. [Google Scholar] [CrossRef] [PubMed]
- Sherrer, R.L.; Glaser, Z.A.; Gordetsky, J.B.; Nix, J.W.; Porter, K.K.; Rais-Bahrami, S. Comparison of Biparametric MRI to Full Multiparametric MRI for Detection of Clinically Significant Prostate Cancer. Prostate Cancer Prostatic Dis. 2019, 22, 331–336. [Google Scholar] [CrossRef]
- Woo, S.; Suh, C.H.; Kim, S.Y.; Cho, J.Y.; Kim, S.H.; Moon, M.H. Head-to-Head Comparison Between Biparametric and Multiparametric MRI for the Diagnosis of Prostate Cancer: A Systematic Review and Meta-Analysis. Am. J. Roentgenol. 2018, 211, W226–W241. [Google Scholar] [CrossRef]
- Alabousi, M.; Salameh, J.-P.; Gusenbauer, K.; Samoilov, L.; Jafri, A.; Yu, H.; Alabousi, A. Biparametric vs Multiparametric Prostate Magnetic Resonance Imaging for the Detection of Prostate Cancer in Treatment-Naïve Patients: A Diagnostic Test Accuracy Systematic Review and Meta-Analysis. BJU Int. 2019, 124, 209–220. [Google Scholar] [CrossRef]
- Di Campli, E.; Delli Pizzi, A.; Seccia, B.; Cianci, R.; d’Annibale, M.; Colasante, A.; Cinalli, S.; Castellan, P.; Navarra, R.; Iantorno, R.; et al. Diagnostic Accuracy of Biparametric vs Multiparametric MRI in Clinically Significant Prostate Cancer: Comparison between Readers with Different Experience. Eur. J. Radiol. 2018, 101, 17–23. [Google Scholar] [CrossRef]
- Cho, J.; Ahn, H.; Hwang, S.I.; Lee, H.J.; Choe, G.; Byun, S.-S.; Hong, S.K. Biparametric versus Multiparametric Magnetic Resonance Imaging of the Prostate: Detection of Clinically Significant Cancer in a Perfect Match Group. Prostate Int. 2020, 8, 146–151. [Google Scholar] [CrossRef] [PubMed]
- Girometti, R.; Cereser, L.; Bonato, F.; Zuiani, C. Evolution of Prostate MRI: From Multiparametric Standard to Less-Is-Better and Different-Is Better Strategies. Eur. Radiol. Exp. 2019, 3, 5. [Google Scholar] [CrossRef]
- Wallström, J.; Geterud, K.; Kohestani, K.; Maier, S.E.; Månsson, M.; Pihl, C.-G.; Socratous, A.; Arnsrud Godtman, R.; Hellström, M.; Hugosson, J. Bi- or Multiparametric MRI in a Sequential Screening Program for Prostate Cancer with PSA Followed by MRI? Results from the Göteborg Prostate Cancer Screening 2 Trial. Eur. Radiol. 2021, 31, 8692–8702. [Google Scholar] [CrossRef] [PubMed]
- Caglic, I.; Sushentsev, N.; Shah, N.; Warren, A.Y.; Lamb, B.W.; Barrett, T. Comparison of Biparametric versus Multiparametric Prostate MRI for the Detection of Extracapsular Extension and Seminal Vesicle Invasion in Biopsy Naïve Patients. Eur. J. Radiol. 2021, 141, 109804. [Google Scholar] [CrossRef] [PubMed]
- Franco, F.B.; Fennessy, F.M. Arguments against Using an Abbreviated or Biparametric Prostate MRI Protocol. Abdom. Radiol. 2020, 45, 3982–3989. [Google Scholar] [CrossRef] [PubMed]
- Xu, L.; Zhang, G.; Shi, B.; Liu, Y.; Zou, T.; Yan, W.; Xiao, Y.; Xue, H.; Feng, F.; Lei, J.; et al. Comparison of Biparametric and Multiparametric MRI in the Diagnosis of Prostate Cancer. Cancer Imaging 2019, 19, 90. [Google Scholar] [CrossRef] [PubMed]
- Litwin, M.S.; Tan, H.-J. The Diagnosis and Treatment of Prostate Cancer: A Review. JAMA 2017, 317, 2532. [Google Scholar] [CrossRef]
- Panzone, J.; Byler, T.; Bratslavsky, G.; Goldberg, H. Transrectal Ultrasound in Prostate Cancer: Current Utilization, Integration with MpMRI, HIFU and Other Emerging Applications. CMAR 2022, 14, 1209–1228. [Google Scholar] [CrossRef]
- Descotes, J.-L. Diagnosis of Prostate Cancer. Asian J. Urol. 2019, 6, 129–136. [Google Scholar] [CrossRef]
- Ghai, S.; Haider, M. Multiparametric-MRI in Diagnosis of Prostate Cancer. Indian J. Urol. 2015, 31, 194. [Google Scholar] [CrossRef]
- Kasivisvanathan, V.; Rannikko, A.S.; Borghi, M.; Panebianco, V.; Mynderse, L.A.; Vaarala, M.H.; Briganti, A.; Budäus, L.; Hellawell, G.; Hindley, R.G.; et al. MRI-Targeted or Standard Biopsy for Prostate-Cancer Diagnosis. New Eng. J. Med. 2018, 378, 1767–1777. [Google Scholar] [CrossRef] [PubMed]
- Bokhorst, L.P.; Valdagni, R.; Rannikko, A.; Kakehi, Y.; Pickles, T.; Bangma, C.H.; Roobol, M.J. A Decade of Active Surveillance in the PRIAS Study: An Update and Evaluation of the Criteria Used to Recommend a Switch to Active Treatment. Eur. Urol. 2016, 70, 954–960. [Google Scholar] [CrossRef] [PubMed]
- McDonald, J.S.; Hunt, C.H.; Kolbe, A.B.; Schmitz, J.J.; Hartman, R.P.; Maddox, D.E.; Kallmes, D.F.; McDonald, R.J. Acute Adverse Events Following Gadolinium-Based Contrast Agent Administration: A Single-Center Retrospective Study of 281 945 Injections. Radiology 2019, 292, 620–627. [Google Scholar] [CrossRef] [PubMed]
- Greenberg, J.W.; Koller, C.R.; Casado, C.; Triche, B.L.; Krane, L.S. A Narrative Review of Biparametric MRI (BpMRI) Implementation on Screening, Detection, and the Overall Accuracy for Prostate Cancer. Ther. Adv. Urol. 2022, 14, 175628722210963. [Google Scholar] [CrossRef] [PubMed]
- Schieda, N.; Blaichman, J.I.; Costa, A.F.; Glikstein, R.; Hurrell, C.; James, M.; Jabehdar Maralani, P.; Shabana, W.; Tang, A.; Tsampalieros, A.; et al. Gadolinium-Based Contrast Agents in Kidney Disease: A Comprehensive Review and Clinical Practice Guideline Issued by the Canadian Association of Radiologists. Can J. Kidney Health Dis. 2018, 5, 205435811877857. [Google Scholar] [CrossRef] [PubMed]
- Shamam, Y.M.; De Jesus, O. Nephrogenic Systemic Fibrosis. In StatPearls; StatPearls Publishing: Treasure Island (FL), CA , USA, 2022. [Google Scholar]
- Kribben, A.; Witzke, O.; Hillen, U.; Barkhausen, J.; Daul, A.E.; Erbel, R. Nephrogenic Systemic Fibrosis. J. Am. Coll. Cardiol. 2009, 53, 1621–1628. [Google Scholar] [CrossRef]
- Ghadimi, M.; Sapra, A. Magnetic Resonance Imaging Contraindications. In StatPearls; StatPearls Publishing: Treasure Island, CA, USA, 2022. [Google Scholar]
- Al-Shemmari, A.F.; Herbland, A.; Akudjedu, T.N.; Lawal, O. Radiographer’s Confidence in Managing Patients with Claustrophobia during Magnetic Resonance Imaging. Radiography 2022, 28, 148–153. [Google Scholar] [CrossRef] [PubMed]
- Ploussard, G.; Rouvière, O.; Rouprêt, M.; van den Bergh, R.; Renard-Penna, R. The Current Role of MRI for Guiding Active Surveillance in Prostate Cancer. Nat. Rev. Urol. 2022, 19, 357–365. [Google Scholar] [CrossRef]
- Sklinda, K.; Mruk, B.; Walecki, J. Active Surveillance of Prostate Cancer Using Multiparametric Magnetic Resonance Imaging: A Review of the Current Role and Future Perspectives. Med. Sci. Monit 2020, 26, e920252-1. [Google Scholar] [CrossRef]
- Lee, C.H.; Tan, T.W.; Tan, C.H. Multiparametric MRI in Active Surveillance of Prostate Cancer: An Overview and a Practical Approach. Korean J. Radiol. 2021, 22, 1087. [Google Scholar] [CrossRef]
- Moe, A.; Hayne, D. Transrectal Ultrasound Biopsy of the Prostate: Does It Still Have a Role in Prostate Cancer Diagnosis? Transl. Androl. Urol. 2020, 9, 3018–3024. [Google Scholar] [CrossRef]
- Chen, T.; Zhang, Z.; Tan, S.; Zhang, Y.; Wei, C.; Wang, S.; Zhao, W.; Qian, X.; Zhou, Z.; Shen, J.; et al. MRI Based Radiomics Compared With the PI-RADS V2.1 in the Prediction of Clinically Significant Prostate Cancer: Biparametric vs Multiparametric MRI. Front. Oncol. 2022, 11, 792456. [Google Scholar] [CrossRef] [PubMed]
- Cattarino, S.; Forte, V.; Salciccia, S.; Drudi, F.M.; Cantisani, V.; Sciarra, A.; Fasulo, A.; Ciccariello, M. MRI Ultrasound Fusion Biopsy in Prostate Cancer Detection: Are Randomized Clinical Trials Reproducible in Everyday Clinical Practice? Urologia 2019, 86, 9–16. [Google Scholar] [CrossRef] [PubMed]
- Renard-Penna, R.; Zhang-Yin, J.; Montagne, S.; Aupin, L.; Bruguière, E.; Labidi, M.; Latorzeff, I.; Hennequin, C. Targeting Local Recurrence After Surgery with MRI Imaging for Prostate Cancer in the Setting of Salvage Radiation Therapy. Front. Oncol. 2022, 12, 775387. [Google Scholar] [CrossRef] [PubMed]


| Abbreviation | Terms |
|---|---|
| AS | Active surveillance |
| BPH | Benign prostate hyperplasia |
| bpMRI | Biparametric MRI |
| CZ | Central zone |
| DWI | Diffusion-weighted images |
| DCE/DCEI | Dynamic contrast-enhanced imaging |
| ESUR | European Society of Urogenital Radiology |
| GBCA | Gadolinium-based contrast agents |
| MRI | Magnetic resonance imaging |
| mpMRI | Multiparametric MRI |
| NPV | Negative predictive value |
| PZ | Peripheral zone |
| PET-CT | Positon emission tomography and computed tomography |
| PPV | Positive predictive value |
| PRISMA | Preferred Reporting Items for Systematic Reviews and Meta-Analysis |
| PCa | Prostate cancer |
| PI-RADS | Prostate Imaging-Reporting and Data System |
| PSA | Prostate-specific antigen |
| TZ | Transition zone |
| TRUS | Transrectal ultrasound |
| US | ultrasound |
| No. | Title | Authors | Year of Public. | Advantages of Method | Disadvantages of Method |
|---|---|---|---|---|---|
| 1 | Multiparametric (mp) MRI of Prostate Cancer | V. Kumar et al. [30] | 2018 | high negative predictive value; detection and localization of suspicious lesions—decrease sample error of biopsy; reduce unnecessary biopsies; | adverse reactions to contrast agents |
| 2 | Multiparametric MRI for prostate cancer diagnosis: current status and future directions | A. Stabile et al. [20] | 2020 | less frequently used in non-academic centers; disagreements, even among experienced radiologists. | |
| 3 | Use of multiparametric magnetic resonance imaging (mpMRI) in active surveillance for low-risk prostate cancer: a scoping review on the benefits and harm of mpMRI in different biopsy scenarios | K. Chiam et al. [36] | 2021 | more limited in active surveillance than in detection of Pca | |
| 4 | Use of multiparametric magnetic resonance imaging (mpMRI) in localized prostate cancer | L. O’Connor et al. [32] | 2020 | more accurate visualization and sampling of localized prostate cancer; advancements in focal therapy for prostate cancer; | utility for excluding prostate cancer is still unclear; delay in the treatment of clinically significant MRI “invisible” lesions |
| 5 | Role of MRI in the detection of prostate cancer | R.C. Wu et al. [33] | 2021 | increasing the sensitivity to detect clinically significant prostate cancer; limiting the diagnosis of small-volume, low-risk cancers | |
| 6 | Multiparametric magnetic resonance imaging: Overview of the technique, clinical applications in prostate biopsy, and future directions | H. C. Demirel et al. [34] | 2018 | the use of surveillance reduces the number of annual biopsies as long as the lesion does not increase in PIRADS; local recurrence after radical prostatectomy—mpMRI may show vascularization and contrast enhancement in the operation area | 64% of multifocal cancers were found in the final pathology of RP materials, whereas mpMRI was only able to detect 21% of these foci |
| 7 | Multiparametric MRI to improve detection of prostate cancer compared with transrectal ultrasound-guided prostate biopsy alone: the PROMIS study | L.C. Brown et al. [35] | 2018 | less overdiagnosis; less overtreatment | studies mostly evaluate only the peripheral zone of the prostate |
| 8 | Multiparametric MRI in the detection and staging of prostate cancer | L. Boesen [31] | 2018 | can improve the detection rate of clinically significant Pca | contraindications: non-MRI compatible pacemakers, magnetic implants, severe claustrophobia, previous moderate or severe reactions to gadolinium-based contrast substances |
| mpMRI Sensitivity | mpMRI Specificity | bpMRI Sensitivity | bpMRI Specificity | |
|---|---|---|---|---|
| extracapsular extension | 66% | 84% | 59% | 87% |
| seminal vesicle invasion | 83% | 97% | 66% | 92% |
| No. | Article Title | Authors | mpMRI Sensitivity | mpMRI Specificity | bpMRI Sensitivity | bmMRI Specificity |
|---|---|---|---|---|---|---|
| 1 | Diagnostic Performance of Biparametric MRI for Detection of Prostate Cancer: A Systematic Review and Meta-Analysis | Niu et al. [37] | 85% | 77% | 80% | 80% |
| 2 | Comparison of bi- and multiparametric magnetic resonance imaging to select men for active surveillance | Thesthrup et al. [47] | 76% | 89% | 74% | 90% |
| 3 | Biparametric versus Multiparametric Prostate MRI for the Detection of Prostate Cancer in Treatment-Naive Patients: A Diagnostic Test Accuracy Systematic Review and Meta-Analysis | Alabousi et al. [50] | 85% | 74% | 88% | 72% |
| 4 | Evolution of prostate MRI: from multiparametric standard to less-is-better and different-is better strategies | Girometti et al. [53] | 94% | 84% | 93% | 87% |
| 5 | Comparison of biparametric and multiparametric MRI in the diagnosis of prostate cancer | Xu et al. [57] | 77% | 84% | 76% | 79% |
Disclaimer/Publisher’s Note: The statements, opinions and data contained in all publications are solely those of the individual author(s) and contributor(s) and not of MDPI and/or the editor(s). MDPI and/or the editor(s) disclaim responsibility for any injury to people or property resulting from any ideas, methods, instructions or products referred to in the content. |
© 2023 by the authors. Licensee MDPI, Basel, Switzerland. This article is an open access article distributed under the terms and conditions of the Creative Commons Attribution (CC BY) license (https://creativecommons.org/licenses/by/4.0/).
Share and Cite
Iacob, R.; Stoicescu, E.-R.; Cerbu, S.; Manolescu, D.-L.; Bardan, R.; Cumpănaş, A. Could Biparametric MRI Replace Multiparametric MRI in the Management of Prostate Cancer? Life 2023, 13, 465. https://doi.org/10.3390/life13020465
Iacob R, Stoicescu E-R, Cerbu S, Manolescu D-L, Bardan R, Cumpănaş A. Could Biparametric MRI Replace Multiparametric MRI in the Management of Prostate Cancer? Life. 2023; 13(2):465. https://doi.org/10.3390/life13020465
Chicago/Turabian StyleIacob, Roxana, Emil-Robert Stoicescu, Simona Cerbu, Diana-Luminiţa Manolescu, Răzvan Bardan, and Alin Cumpănaş. 2023. "Could Biparametric MRI Replace Multiparametric MRI in the Management of Prostate Cancer?" Life 13, no. 2: 465. https://doi.org/10.3390/life13020465
APA StyleIacob, R., Stoicescu, E.-R., Cerbu, S., Manolescu, D.-L., Bardan, R., & Cumpănaş, A. (2023). Could Biparametric MRI Replace Multiparametric MRI in the Management of Prostate Cancer? Life, 13(2), 465. https://doi.org/10.3390/life13020465

