Platelet-Derived Biomaterials Exert Chondroprotective and Chondroregenerative Effects on Diabetes Mellitus-Induced Intervertebral Disc Degeneration
Abstract
:1. Introduction
2. Materials and Methods
2.1. Cell Culture
2.2. Cell Viability and Proliferation
2.3. Platelet-Derived Biomaterials (PDB) Preparations
2.4. Real-Time Polymerase Chain Reaction (qPCR)
- SOX9—
- Forward: AGACCTTTGGGCTGCCTTAT;Reverse: TAGCCTCCCTCACTCCAAGA
- Col II—
- Forward: CCTTCCTGCGCCTGCTGTC;Reverse: GGCCCGGATCTCCACGTC
- Aggrecan—
- Forward: CCGCTACGACGCCATCTG;Reverse: CCCCCACTCCAAAGAAGTTTT
- β-actin—
- Forward: AGAGCTACGAGCTGCCTGAC;Reverse: AGCACTGTGTTGGCGTACAG
2.5. Western Blotting Analysis
2.6. Determination of Reactive Oxygen Species (ROS)
2.7. Animal Study
2.8. Histological and Immunohistological Analysis
2.9. Statistical Analysis
3. Results
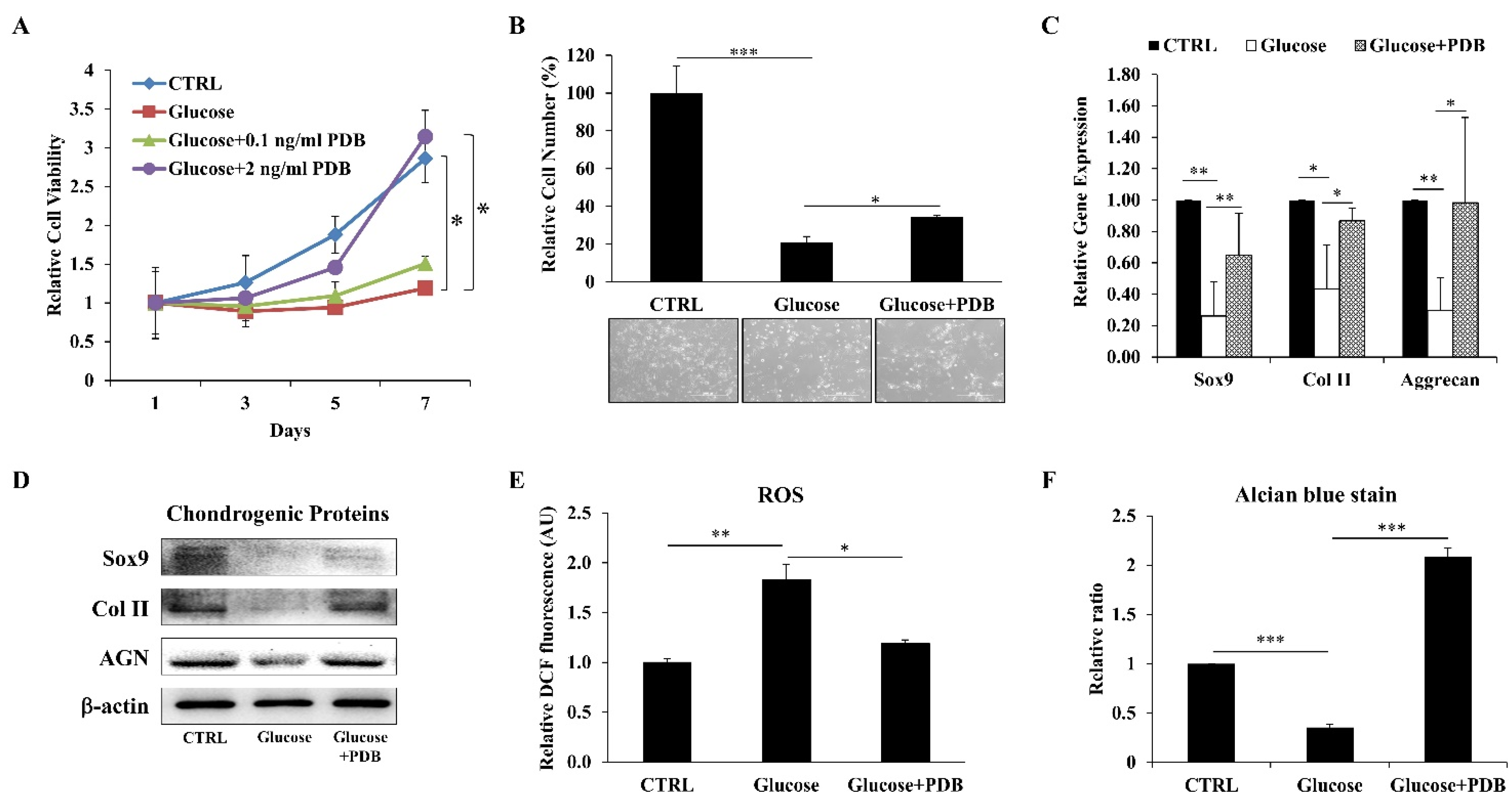
3.1. High Glucose Suppresses Chondrogenic Potential of ihNPs
3.2. Chondroprotective Effects of Platelet-Derived Biomaterials (PDB) in the HGM-Treated ihNPs
3.3. Establishment of Streptozotocin + Nicotinamide (STZ + NA) and High-Fat Diet-Induced Type 2 Diabetes Mellitus (T2DM) Mice Model
3.4. PDB Ameliorates T2DM-Induced IVDD In Vivo
3.5. PDB Restores Chondrogenic Markers in T2DM-Induced IVDD Mice Model
4. Discussion
Author Contributions
Funding
Institutional Review Board Statement
Informed Consent Statement
Data Availability Statement
Conflicts of Interest
References
- Luoma, K.; Riihimäki, H.; Luukkonen, R.; Raininko, R.; Viikari-Juntura, E.; Lamminen, A. Low back pain in relation to lumbar disc degeneration. Spine 2000, 25, 487–492. [Google Scholar] [CrossRef]
- Yosef, T.; Nureye, D.; Tekalign, E. Poor Glycemic Control and Its Contributing Factors Among Type 2 Diabetes Patients at Adama Hospital Medical College in East Ethiopia. Diabetes Metab. Syndr. Obes. 2021, 14, 3273–3280. [Google Scholar] [CrossRef] [PubMed]
- Deshpande, A.D.; Harris-Hayes, M.; Schootman, M. Epidemiology of diabetes and diabetes-related complications. Phys. Ther. 2008, 88, 1254–1264. [Google Scholar] [CrossRef] [PubMed] [Green Version]
- Mobbs, R.J.; Newcombe, R.L.; Chandran, K.N. Lumbar discectomy and the diabetic patient: Incidence and outcome. J. Clin. Neurosci. 2001, 8, 10–13. [Google Scholar] [CrossRef] [PubMed] [Green Version]
- Liu, X.; Pan, F.; Ba, Z.; Wang, S.; Wu, D. The potential effect of type 2 diabetes mellitus on lumbar disc degeneration: A retrospective single-center study. J. Orthop. Surg. Res. 2018, 13, 1–5. [Google Scholar] [CrossRef]
- Yang, D.; Zhu, D.; Zhu, S.; Feng, F.; Gong, C.; Chen, C.; Chen, L. 17β-Estradiol/extrogen receptor β alleviates apoptosis and enhances matrix biosynthesis of nucleus pulposus cells through regulating oxidative damage under a high glucose condition. Biomed. Pharmacother. 2018, 107, 1004–1009. [Google Scholar] [CrossRef]
- Jiang, Z.; Lu, W.; Zeng, Q.; Li, D.; Ding, L.; Wu, J. High glucose-induced excessive reactive oxygen species promote apoptosis through mitochondrial damage in rat cartilage endplate cells. J. Orthop. Res. ® 2018, 36, 2476–2483. [Google Scholar] [CrossRef] [PubMed] [Green Version]
- Wang, W.; Li, P.; Xu, J.; Wu, X.; Guo, Z.; Fan, L.; Song, R.; Wang, J.; Wei, L.; Teng, H. Resveratrol attenuates high glucose-induced nucleus pulposus cell apoptosis and senescence through activating the ROS-mediated PI3K/Akt pathway. Biosci. Rep. 2018, 38. [Google Scholar] [CrossRef] [Green Version]
- Satake, K.; Kanemura, T.; Matsumoto, A.; Yamaguchi, H.; Ishikawa, Y. Predisposing factors for surgical site infection of spinal instrumentation surgery for diabetes patients. Eur. Spine J. 2013, 22, 1854–1858. [Google Scholar] [CrossRef] [Green Version]
- Pull ter Gunne, A.F.; Hosman, A.J.; Cohen, D.B.; Schuetz, M.; Habil, D.; van Laarhoven, C.J.; van Middendorp, J.J. A methodological systematic review on surgical site infections following spinal surgery: Part 1: Risk factors. Spine 2012, 37, 2017–2033. [Google Scholar] [CrossRef]
- Takahashi, S.; Suzuki, A.; Toyoda, H.; Terai, H.; Dohzono, S.; Yamada, K.; Matsumoto, T.; Yasuda, H.; Tsukiyama, K.; Shinohara, Y.; et al. Characteristics of diabetes associated with poor improvements in clinical outcomes after lumbar spine surgery. Spine 2013, 38, 516–522. [Google Scholar] [CrossRef]
- Zhang, Y.; Chee, A.; Thonar, E.J.; An, H.S. Intervertebral disk repair by protein, gene, or cell injection: A framework for rehabilitation-focused biologics in the spine. PM R 2011, 3, S88–S94. [Google Scholar] [CrossRef] [PubMed]
- Abdel Hafez, S.M.N.; Zenhom, N.M.; Abdel-Hamid, H.A. Effects of platelet rich plasma on experimentally induced diabetic heart injury. Int. Immunopharmacol. 2021, 96, 107814. [Google Scholar] [CrossRef] [PubMed]
- Shao, S.; Pan, R.; Chen, Y. Autologous Platelet-Rich Plasma for Diabetic Foot Ulcer. Trends Endocrinol. Metab. 2020, 31, 885–890. [Google Scholar] [CrossRef] [PubMed]
- Hattori, H.; Ishihara, M. Feasibility of improving platelet-rich plasma therapy by using chitosan with high platelet activation ability. Exp. Ther. Med. 2017, 13, 1176–1180. [Google Scholar] [CrossRef] [Green Version]
- Chiou, C.-S.; Wu, C.-M.; Dubey, N.K.; Lo, W.-C.; Tsai, F.-C.; Tung, T.D.X.; Hung, W.-C.; Hsu, W.-C.; Chen, W.-H.; Deng, W.-P. Mechanistic insight into hyaluronic acid and platelet-rich plasma-mediated anti-inflammatory and anti-apoptotic activities in osteoarthritic mice. Aging 2018, 10, 4152. [Google Scholar] [CrossRef] [PubMed]
- Kim, H.J.; Yeom, J.S.; Koh, Y.G.; Yeo, J.E.; Kang, K.T.; Kang, Y.M.; Chang, B.S.; Lee, C.K. Anti-inflammatory effect of platelet-rich plasma on nucleus pulposus cells with response of TNF-α and IL-1. J. Orthop. Res. 2014, 32, 551–556. [Google Scholar] [CrossRef] [PubMed]
- Wu, C.C.; Chen, W.H.; Zao, B.; Lai, P.L.; Lin, T.C.; Lo, H.Y.; Shieh, Y.H.; Wu, C.H.; Deng, W.P. Regenerative potentials of platelet-rich plasma enhanced by collagen in retrieving pro-inflammatory cytokine-inhibited chondrogenesis. Biomaterials 2011, 32, 5847–5854. [Google Scholar] [CrossRef]
- Lo, W.C.C.C.S.; Tsai, F.C.; Chan, C.H.; Mao, S.; Deng, Y.H.; Wu, C.Y.; Peng, B.Y.; Deng, W.P. Platelet-derived Biomaterials inhibit Nicotine-induced Intervertebral Disc Degeneration through Regulating IGF-1/AKT/IRS-1 Signaling Axis. Cell Transplant. 2021, in press. [Google Scholar] [CrossRef]
- Liu, M.-C.; Chen, W.-H.; Wu, L.-C.; Hsu, W.-C.; Lo, W.-C.; Yeh, S.-D.; Wang, M.-F.; Zeng, R.; Deng, W.-P. Establishment of a promising human nucleus pulposus cell line for intervertebral disc tissue engineering. Tissue Eng. Part C Methods 2014, 20, 1–10. [Google Scholar] [CrossRef]
- Kiyono, T.; Foster, S.A.; Koop, J.I.; McDougall, J.K.; Galloway, D.A.; Klingelhutz, A.J. Both Rb/p16 INK4a inactivation and telomerase activity are required to immortalize human epithelial cells. Nature 1998, 396, 84–88. [Google Scholar] [CrossRef]
- Hung, S.C.; Yang, D.M.; Chang, C.F.; Lin, R.J.; Wang, J.S.; Low-Tone Ho, L.; Yang, W.K. Immortalization without neoplastic transformation of human mesenchymal stem cells by transduction with HPV16 E6/E7 genes. Int. J. Cancer 2004, 110, 313–319. [Google Scholar] [CrossRef]
- Chen, W.H.; Lo, W.C.; Lee, J.J.; Su, C.H.; Lin, C.T.; Liu, H.Y.; Lin, T.W.; Lin, W.C.; Huang, T.Y.; Deng, W.P. Tissue-engineered intervertebral disc and chondrogenesis using human nucleus pulposus regulated through TGF-β1 in platelet-rich plasma. J. Cell. Physiol. 2006, 209, 744–754. [Google Scholar] [CrossRef]
- Wei, H.-J.; Wu, A.T.; Hsu, C.-H.; Lin, Y.-P.; Cheng, W.-F.; Su, C.-H.; Chiu, W.-T.; Whang-Peng, J.; Douglas, F.L.; Deng, W.-P. The development of a novel cancer immunotherapeutic platform using tumor-targeting mesenchymal stem cells and a protein vaccine. Mol. Ther. 2011, 19, 2249–2257. [Google Scholar] [CrossRef] [Green Version]
- Chen, W.-H.; Liu, H.-Y.; Lo, W.-C.; Wu, S.-C.; Chi, C.-H.; Chang, H.-Y.; Hsiao, S.-H.; Wu, C.-H.; Chiu, W.-T.; Chen, B.-J. Intervertebral disc regeneration in an ex vivo culture system using mesenchymal stem cells and platelet-rich plasma. Biomaterials 2009, 30, 5523–5533. [Google Scholar] [CrossRef] [PubMed]
- Morita, K.; Miyamoto, T.; Fujita, N.; Kubota, Y.; Ito, K.; Takubo, K.; Miyamoto, K.; Ninomiya, K.; Suzuki, T.; Iwasaki, R. Reactive oxygen species induce chondrocyte hypertrophy in endochondral ossification. J. Exp. Med. 2007, 204, 1613–1623. [Google Scholar] [CrossRef] [PubMed]
- Elamin, N.; Fadlalla, I.; Omer, S.; Ibrahim, H.J.I.J.o.D.; Research, C. Histopathological alteration in STZ-nicotinamide diabetic rats, a complication of diabetes or a toxicity of STZ? Int. J. Diabetes Clin. Res. 2018, 5, 1–9. [Google Scholar]
- O’Connell, G.D.; Vresilovic, E.J.; Elliott, D.M.J.S. Comparison of animals used in disc research to human lumbar disc geometry. Spine 2007, 32, 328–333. [Google Scholar] [CrossRef] [PubMed]
- Showalter, B.L.; Beckstein, J.C.; Martin, J.T.; Beattie, E.E.; Orías, A.A.E.; Schaer, T.P.; Vresilovic, E.J.; Elliott, D.M.J.S. Comparison of animal discs used in disc research to human lumbar disc: Torsion mechanics and collagen content. Spine 2012, 37, E900. [Google Scholar] [CrossRef] [PubMed] [Green Version]
- Jarman, J.P.; Arpinar, V.E.; Baruah, D.; Klein, A.P.; Maiman, D.J.; Muftuler, L.T.J.E.S.J. Intervertebral disc height loss demonstrates the threshold of major pathological changes during degeneration. Eur. Spine J. 2015, 24, 1944–1950. [Google Scholar] [CrossRef]
- SUDHIR, G.; BALASUBRAMANIAM, S.; JAYABALAN, V.; SUNDARAM, S.; KUMAR, V.; KAILASH, K. Does Type II Diabetes Induce Early Senescence and Degeneration in Human Intervertebral Discs? A Tissue Biomarker Evaluation. Int. J. Spine Surg. 2020, 14, 341–346. [Google Scholar] [CrossRef] [PubMed]
- Kakadiya, G.; Gohil, K.; Gandbhir, V.; Shakya, A.; Soni, Y. Hyperglycemia and its influence on development of lumbar degenerative disc disease. North Am. Spine Soc. J. 2020, 2, 100015. [Google Scholar] [CrossRef]
- Agius, R.; Galea, R.; Fava, S. Bone mineral density and intervertebral disc height in type 2 diabetes. J. Diabetes its Complicat. 2016, 30, 644–650. [Google Scholar] [CrossRef]
- Fields, A.J.; Berg-Johansen, B.; Metz, L.N.; Miller, S.; La, B.; Liebenberg, E.C.; Coughlin, D.G.; Graham, J.L.; Stanhope, K.L.; Havel, P.J. Alterations in intervertebral disc composition, matrix homeostasis and biomechanical behavior in the UCD-T2DM rat model of type 2 diabetes. J. Orthop. Res. 2015, 33, 738–746. [Google Scholar] [CrossRef] [Green Version]
- Jiang, L.; Zhang, X.; Zheng, X.; Ru, A.; Ni, X.; Wu, Y.; Tian, N.; Huang, Y.; Xue, E.; Wang, X. Apoptosis, senescence, and autophagy in rat nucleus pulposus cells: Implications for diabetic intervertebral disc degeneration. J. Orthop. Res. 2013, 31, 692–702. [Google Scholar] [CrossRef]
- Illien-Junger, S.; Grosjean, F.; Laudier, D.M.; Vlassara, H.; Striker, G.E.; Iatridis, J.C. Combined anti-inflammatory and anti-AGE drug treatments have a protective effect on intervertebral discs in mice with diabetes. PLoS One 2013, 8, e64302. [Google Scholar] [CrossRef] [Green Version]
- Zarin, M.; Karbalaei, N.; Keshtgar, S.; Nemati, M. Platelet-rich plasma improves impaired glucose hemostasis, disrupted insulin secretion, and pancreatic oxidative stress in streptozotocin-induced diabetic rat. Growth Factors 2019, 37, 226–237. [Google Scholar] [CrossRef]
- Busik, J.V.; Mohr, S.; Grant, M.B. Hyperglycemia-induced reactive oxygen species toxicity to endothelial cells is dependent on paracrine mediators. Diabetes 2008, 57, 1952–1965. [Google Scholar] [CrossRef] [Green Version]
- Cheng, X.; Ni, B.; Zhang, F.; Hu, Y.; Zhao, J. High Glucose-Induced Oxidative Stress Mediates Apoptosis and Extracellular Matrix Metabolic Imbalances Possibly via p38 MAPK Activation in Rat Nucleus Pulposus Cells. J. Diabetes Res. 2016, 2016, 3765173. [Google Scholar] [CrossRef] [PubMed] [Green Version]
- Wang, J.; Hu, J.; Chen, X.; Huang, C.; Lin, J.; Shao, Z.; Gu, M.; Wu, Y.; Tian, N.; Gao, W.; et al. BRD4 inhibition regulates MAPK, NF-κB signals, and autophagy to suppress MMP-13 expression in diabetic intervertebral disc degeneration. Faseb J. 2019, 33, 11555–11566. [Google Scholar] [CrossRef] [PubMed]
- Moussa, M.; Lajeunesse, D.; Hilal, G.; El Atat, O.; Haykal, G.; Serhal, R.; Chalhoub, A.; Khalil, C.; Alaaeddine, N. Platelet rich plasma (PRP) induces chondroprotection via increasing autophagy, anti-inflammatory markers, and decreasing apoptosis in human osteoarthritic cartilage. Exp. Cell Res. 2017, 352, 146–156. [Google Scholar] [CrossRef]
- Rizal, D.M.; Hermilasari, R.D.; Wirohadidjojo, Y.W. Effect of Platelet-Rich Plasma (PRP) on testicular damage in streptozotocin-induced diabetic rats. Bali Med. J. 2020, 9, 351–355. [Google Scholar] [CrossRef]
- D’Esposito, V.; Lecce, M.; Marenzi, G.; Cabaro, S.; Ambrosio, M.R.; Sammartino, G.; Misso, S.; Migliaccio, T.; Liguoro, P.; Oriente, F.; et al. Platelet-rich plasma counteracts detrimental effect of high-glucose concentrations on mesenchymal stem cells from Bichat fat pad. J. Tissue Eng. Regen. Med. 2020, 14, 701–713. [Google Scholar] [CrossRef]
- Cavallo, C.; Roffi, A.; Grigolo, B.; Mariani, E.; Pratelli, L.; Merli, G.; Kon, E.; Marcacci, M.; Filardo, G. Platelet-Rich Plasma: The Choice of Activation Method Affects the Release of Bioactive Molecules. Biomed. Res. Int. 2016, 2016, 6591717. [Google Scholar] [CrossRef]
- Masoudi, E.; Ribas, J.; Kaushik, G.; Leijten, J.; Khademhosseini, A. Platelet-Rich Blood Derivatives for Stem Cell-Based Tissue Engineering and Regeneration. Curr. Stem. Cell Rep. 2016, 2, 33–42. [Google Scholar] [CrossRef] [PubMed] [Green Version]
- Jerome, M.A.; Lutz, C.; Lutz, G.E. Risks Intradiscal Orthobiologic Injections: A Review of the Literature and Case Series Presentation. Int. J. Spine Surg. 2021, 15, 26–39. [Google Scholar] [CrossRef] [PubMed]
- Ramzy, M.M.; Essawy, T.A.; Shamaa, A.; Mohammed, S.S.A. Evaluation of the effect of platelet rich plasma on wound healing in the tongue of normal and streptozotocin-induced diabetic albino rats: Histological, immunohistochemical, and ultrastructural study. Open Access Maced. J. Med. Sci. 2020, 8, 666–689. [Google Scholar] [CrossRef]
- Bulam, H.; Ayhan, S.; Yilmaz, G.; Sezgin, B.; Sibar, S.; Tuncer, S.; Findikcioglu, K.; Latifoglu, O. The effect of subcutaneous platelet-rich plasma injection on viability of auricular cartilage grafts. J. Craniofacial Surg. 2015, 26, 1495–1499. [Google Scholar] [CrossRef]
- Wang, Z.; Li, L.; Du, R.; Yan, J.; Liu, N.; Yuan, W.; Jiang, Y.; Xu, S.; Ye, F.; Yuan, G. CML/RAGE signal induces calcification cascade in diabetes. Diabetol. Metab. Syndr. 2016, 8, 1–12. [Google Scholar] [CrossRef] [Green Version]
- Nguyen, N.; Naik, V.; Speer, M.Y. Diabetes mellitus accelerates cartilaginous metaplasia and calcification in atherosclerotic vessels of LDLr mutant mice. Cardiovasc. Pathol. 2013, 22, 167–175. [Google Scholar] [CrossRef] [Green Version]
- Onodera, Y.; Teramura, T.; Takehara, T.; Fukuda, K.J.F.O.B. Hyaluronic acid regulates a key redox control factor Nrf2 via phosphorylation of Akt in bovine articular chondrocytes. FEBS Open Bio 2015, 5, 476–484. [Google Scholar] [CrossRef] [PubMed] [Green Version]
- Yin, W.; Park, J.-I.; Loeser, R.F.J.J.o.B.C. Oxidative stress inhibits insulin-like growth factor-I induction of chondrocyte proteoglycan synthesis through differential regulation of phosphatidylinositol 3-Kinase-Akt and MEK-ERK MAPK signaling pathways. J. Biol. Chem. 2009, 284, 31972–31981. [Google Scholar] [CrossRef] [PubMed] [Green Version]
- Tsingas, M.; Ottone, O.K.; Haseeb, A.; Barve, R.A.; Shapiro, I.M.; Lefebvre, V.; Risbud, M.V. Sox9 deletion causes severe intervertebral disc degeneration characterized by apoptosis, matrix remodeling, and compartment-specific transcriptomic changes. Matrix Biol. 2020, 94, 110–133. [Google Scholar] [CrossRef] [PubMed]
- El-Tahawy, N.F.; Rifaai, R.A.; Saber, E.a.; Saied, S.R.; Ibrahim, R.A. Effect of platelet rich plasma (prp) injection on the endocrine pancreas of the experimentally induced diabetes in male albino rats: A histological and immunohistochemical study. J. Diabetes Metab 2017, 8, 2. [Google Scholar] [CrossRef]







Publisher’s Note: MDPI stays neutral with regard to jurisdictional claims in published maps and institutional affiliations. |
© 2021 by the authors. Licensee MDPI, Basel, Switzerland. This article is an open access article distributed under the terms and conditions of the Creative Commons Attribution (CC BY) license (https://creativecommons.org/licenses/by/4.0/).
Share and Cite
Lo, W.-C.; Chang, C.-C.; Chan, C.-H.; Singh, A.K.; Deng, Y.-H.; Lin, C.-Y.; Tsao, W.; Chien, S.-T.; Lin, C.-H.; Deng, W.-P. Platelet-Derived Biomaterials Exert Chondroprotective and Chondroregenerative Effects on Diabetes Mellitus-Induced Intervertebral Disc Degeneration. Life 2021, 11, 1054. https://doi.org/10.3390/life11101054
Lo W-C, Chang C-C, Chan C-H, Singh AK, Deng Y-H, Lin C-Y, Tsao W, Chien S-T, Lin C-H, Deng W-P. Platelet-Derived Biomaterials Exert Chondroprotective and Chondroregenerative Effects on Diabetes Mellitus-Induced Intervertebral Disc Degeneration. Life. 2021; 11(10):1054. https://doi.org/10.3390/life11101054
Chicago/Turabian StyleLo, Wen-Cheng, Chun-Chao Chang, Chun-Hao Chan, Abhinay Kumar Singh, Yue-Hua Deng, Chia-Ying Lin, Wen Tsao, Shaw-Ting Chien, Chang-Hsien Lin, and Win-Ping Deng. 2021. "Platelet-Derived Biomaterials Exert Chondroprotective and Chondroregenerative Effects on Diabetes Mellitus-Induced Intervertebral Disc Degeneration" Life 11, no. 10: 1054. https://doi.org/10.3390/life11101054
APA StyleLo, W.-C., Chang, C.-C., Chan, C.-H., Singh, A. K., Deng, Y.-H., Lin, C.-Y., Tsao, W., Chien, S.-T., Lin, C.-H., & Deng, W.-P. (2021). Platelet-Derived Biomaterials Exert Chondroprotective and Chondroregenerative Effects on Diabetes Mellitus-Induced Intervertebral Disc Degeneration. Life, 11(10), 1054. https://doi.org/10.3390/life11101054

