Next Article in Journal
Security by Design for Industrial Control Systems from a Cyber–Physical System Perspective: A Systematic Mapping Study
Previous Article in Journal
Optimization of Composite Sandwich Structures: A Review
 
 
Font Type:
Arial Georgia Verdana
Font Size:
Aa Aa Aa
Line Spacing:
Column Width:
Background:
Article

Research on the Equal Probability Grouping Method for Automatic Fitting of Deep Groove Ball Bearings

by
Peiqi Yang
1,2,
Haoyi Wang
1,2,*,
Xuejun Li
1,2 and
Linli Jiang
1,2
1
College of Mechanical and Electrical Engineering and Automation, Foshan University, Foshan 528000, China
2
Key Laboratory of Rotor Vibration Monitoring and Diagnosis Technology for Machinery Industry, Foshan 528000, China
*
Author to whom correspondence should be addressed.
Machines 2025, 13(7), 537; https://doi.org/10.3390/machines13070537
Submission received: 4 May 2025 / Revised: 3 June 2025 / Accepted: 10 June 2025 / Published: 20 June 2025
(This article belongs to the Section Machine Design and Theory)

Abstract

At present, the fitting process of deep groove ball bearings has the problems of low manual production efficiency and poor performance of fitted bearings. For the automatic bearing fitting production line, there are some problems, such as a low success rate of fitting and easy interruption of the production process. In this article, two grouping methods, the equidistant grouping method and the equal probability grouping method, are proposed. We establish a dimensional deviation distribution model by measuring the dimensional deviation of deep groove ball bearing components. Using the bearing component dimensional deviation distribution model, we carry out the equidistant grouping method and the equal probability grouping method to fit the bearing component. And the influence of the traditional bearing fitting method and the two grouping methods on the success rate of deep groove ball bearing fitting is compared and analyzed. This research found that the traditional bearing fitting method is easy to fall into local optimization, and too many unmatched components which have a larger dimensional deviation lead to the interruption of the fitting process. The success rate of the traditional fitting method is lower than grouping methods. For the two grouping methods, the equal probability grouping method can ensure that the probability of each group of components entering the automatic production line is the same. Compared with the equidistant grouping method, it is easier to make it possible to fit the bearing component. The equal probability grouping method is recommended.

1. Introduction

The fitting process is the core to the rolling bearing production process. This process has a great influence on the performance and longevity of the bearings [1]. It involves grouping and fitting components such as inner rings, outer rings and balls according to certain criteria. Bearing fittings are selected by accurately measuring the raceway diameters of the inner and outer rings to ensure that their dimensions are within the specified tolerances. After the bearing fitting is completed, the interval between the inner ring, outer ring and ball, i.e., the clearance, is one of the important indexes of the bearing service performance. The dimension and distribution of the clearance has a significant impact on the smoothness of the bearing’s operation, noise level, load distribution and life [2,3,4]. Therefore, the precise control of the bearing fitting selection on the system clearance is the key to ensure the service performance and reliability of the bearings.
At present, the rolling bearing fitting process in many factories is still based on manual sorting and fitting. However, this method causes high labor intensity and low efficiency. Due to the inability to optimize the overall clearance selection, it is easy to cause an unstable bearing quality and component waste [5,6]. Especially in the process of fitting, due to the lack of cage isolation of the steel balls, balls easily collide with each other, which leads to a larger fitting error. With the increase in the degree of automation of bearing fitting technology, the modern assembly lines of some bearing companies have been promoted [7,8,9,10]. At present, the traditional optimal selection method is commonly used in current automated bearing assembly lines. On the one hand, it improves the fitting accuracy. But on the other hand, it is easy to cause components with larger deviations to remain in the waiting area for a long time [11]. As the automatic assembly line continues to run, these larger deviations in components may gradually fill up the waiting area, which ultimately leads to production interruption and affects the efficiency of the bearing fitting.
Several scholars have proposed innovative solutions to the bearing assembly optimization problem. Wang [12] simulated the process of bearing fitting by computer and selected the optimal combination to maximize the number of inner and outer ring fittings. Liu [13] has improved the assembly process of deep groove ball bearings and angular contact ball bearings by targeting the radial clearance, realized the group interchangeability or full interchangeability of the bearing components, reduced the dispersion of the bearing quality characteristic value, and made the rework products reduced significantly. Xu [14] studied the rolling bearing selection optimization method with clearance and roller error as constraints and the bearing assembly qualification rate as the objective to establish the rolling bearing selection optimization algorithm based on the Hungarian algorithm. However, Xu did not put forward a solution for the large-volume component fitting method. Kannan et al. [15] established a corresponding part selection model for the single-size chain part selection problem with the minimum assembly tolerance as the optimization objective and used the particle swarm algorithm to achieve the objective optimization. However, the performance of the particle swarm algorithm is more sensitive to the parameters, and it is easy to fall into the local optimum with improper parameter selection. Jeevanantham [16] proposed a new hierarchical clustering method for group tolerance, which predicts the accuracy of assembly variations by pre-fitting calculations. So, the assembly is able to confirm the required clearance specifications and obtain a grouping method that satisfies the clearance specification. Jia [17] addressed the difficulty of solving advanced tolerance design problems using traditional optimization techniques, using genetic algorithms to transform the nonlinear multivariate optimal tolerance design problem into a multimodal solution space that can generate combinations. However, the parameters are highly sensitive, and improper parameter selection does not optimize well and falls into a local optimum. Cong [18] proposed a selective assembly method based on the genetic algorithm, aiming to improve the assembly success rate and reduce the number of remaining components by optimizing the grouping strategy and assembly process. Taking deep groove ball bearings as an example, one first considers the tolerance range of the components, sets the number of groups for different components, and then sets the upper and lower tolerance limits for each group according to the tolerance range of the components. If the measured tolerance is within the tolerance range of the group, the components will be grouped until all components are allocated. Zmarzły [19] studied the measurement method and measuring device of the radial internal clearance of rolling bearings to achieve an accurate measurement of the radial clearance of bearings and provide basic data for subsequent research on its relationship to the vibration level. Oswald [20] studied the influence of the internal clearance of rolling bearings on the load distribution and fatigue life of deep groove ball bearings and cylindrical roller bearings under radial load. Fang [21] studied and discussed the influence of internal clearance on the stiffness and stiffness fluctuation of ball bearings under different working conditions. However, there are fewer studies on large-scale bearing grouping, and there is generally a problem of falling into local optimization, resulting in the actual production still adopting the traditional method.
Due to the increasingly widespread application of computer-aided manufacturing technology, computer-aided selection has become a commonly used method in product fitting processes [22,23]. Tuproposed an optimization method based on the genetic algorithm for the selective fitting of valve products and verified the effectiveness of the method through practical cases. Sun et al. [24] studied optimization methods for complex mechanical assembly processes, combined with computer optimization for assembly processes of gasoline engine systems with different levels of complexity, which improved product quality and the assembly qualification rate. Ren et al. [25] studied the selection of waveguide components in radar assembly under multiple quality requirements. Considering assembly accuracy and qualification rate, a unified selection information model with multiple quality requirements in three-dimensional space has been established. This model achieved optimization of waveguide components’ selection. Babu et al. [26] analyzed the problem of selecting the number of assembly groups and used the Taguchi loss model to calculate the deviation between assembly tolerances and the mean value. An Artificial Immune System (AIS) algorithm was proposed to obtain the optimal combination with the minimum assembly tolerance. Wang [27] and Geetha [28] used genetic algorithms to minimize assembly tolerance changes in complex assemblies while avoiding the production of residual parts. However, there is relatively little research on the selection and matching of bearing fitting. So, this article proposes a grouping selection method for bearing fitting.
In response to the optimization selection problem of deep groove ball bearings, this article uses a large amount of measured data on the dimensional deviation of the inner and outer rings to perform normal estimation of the dimensional deviation and establish its dimensional deviation distribution model. Based on the dimensional deviation distribution model of the inner and outer rings of deep groove ball bearings, this paper proposes two grouping methods for dimensional deviation: the equidistant grouping method and the equal probability grouping method. The success rates of bearing fitting using two grouping methods were compared and analyzed through computer simulation and bearing fitting experiments.

2. Methodology and Theory

2.1. The Traditional Fitting Method

The radial clearance of the bearing after fitting is calculated by this formula:
G = D o D i 2 d
where D o is the outer ring raceway diameter, D i is the inner ring raceway diameter and d is the bearing ball diameter.
The commonly used bearing fitting equipment is used to precisely measure the diameter of the inner and outer ring raceway of the bearing and then select the appropriate dimension of the ball according to the required clearance range of the bearing fitting to ensure that the radial clearance of the bearing after fitting is within the required clearance range of the product.
The traditional fitting method is based on the waiting area of the outer ring. The specific process is as follows: firstly, the first outer ring in the waiting area is matched with each inner ring and each group of steel balls. After the matching is completed, the second outer ring in the waiting area is matched with each inner ring and each group of steel balls in turn, and the process advances in this order according to this law. Assume that the inner and outer rings each have 6 waiting area lanes and that there are 2 sizes of steel balls. At this point, matching each set of outer rings to the inner ring produces 36 sets of data. Further, matching 2 more sets of balls expands the data to 72 sets. Out of these 72 data sets, the set with the tolerance within the specified range and the value closest to 0 is selected, and the fitting operation is performed based on this set of data. The specific process is shown in Figure 1.
However, there are obvious drawbacks to this method. Due to the obsession with finding the optimum clearance value, bearing components with larger dimensional deviations remain in the waiting area for long periods of time, making it difficult to match them with the right components. This situation may directly lead to interruptions in the fitting process, affecting the overall production efficiency and increasing the uncertainty cost of the production process.

2.2. Equidistant Grouping Method for Bearing Component Dimensional Deviation

The core idea of the equidistant grouping method for bearing component dimensional deviation is to evenly divide the inner and outer rings of the bearing into n groups according to the dimensional deviation spacing. The inner ring in group i corresponds to the outer ring in group   i , i = 1,2 , , n . In the process of fitting, as long as there are inner and outer ring components with the same group number, the components can be selected and fitted. Regardless of the dimensional deviation of the inner and outer rings, it can be ensured that the clearance after fitting meets the production clearance standards.
Due to the fact that the diameter tolerance of the balls in actual products is generally smaller than the diameter tolerance of the inner and outer rings of bearings, this article mainly focuses on the selection and grouping method of the diameter tolerance of the inner and outer rings of deep groove ball bearings to ensure that the radial clearance meets the product requirements during bearing fitting. The deviation range of the inner and outer raceway diameter of deep groove ball bearings produced in the same batch basically follows a normal distribution, and the upper and lower deviations are basically symmetrical relative to the zero point. However, the clearance value standard for deep groove ball bearings is basically positive clearance, and the clearance value range is not symmetrical the zero point, causing inconvenience in grouping the inner and outer rings of the bearing.
Assuming the clearance value range of a certain bearing is G m i n ,   G m a x , the overall size deviation range of the outer ring of the bearing is D o l t ,   D o u t , and the overall size deviation range of the inner ring is D i l t ,   D i u t . Ignoring the ball deviation in Formula (1) can obtain
G m i n < D o t D i t < G m a x
where D o t is the outer ring tolerance, and D i t is the inner ring tolerance.
For the equidistant grouping method of dimensional deviation, in order to ensure that the inner and outer rings can meet the required clearance range after fitting, when grouping the inner and outer rings of the bearing, Formula (2) can be obtained as follows:
G m i n < D o u t D i t 1 < G m a x
where D o u t is the overall outer ring upper tolerance, and D i t 1 is the inner ring tolerance of the first group. Due to the known value of D o u t , the range of tolerance for the first group of the inner rings can be obtained as follows:
G m i n D o u t < D i t 1 < G m a x D o u t
D o u t G m i n > D i t 1 > D o u t G m a x
D i u t > D i t 1 > D i l t 1
In actual production, the value of D o u t G m i n may not be equal to D i u t but rather may be bigger than D i u t . The first group of the bearing inner ring is G i l t 1 ,   G i u t , the theoretical inner ring grouping width is W i t = G i u t G i l t 1 and the theoretical grouping number can be calculated as follows:
n i t = D i u t D i l t W i t = D i u t D i l t D i u t D i l t 1
However, n i t is not necessarily an integer. In order to ensure that the clearance meets the requirements, it is necessary to improve the grouping accuracy and increase the number of groups. The actual number of groups n i is n i t rounded up.
For the outer ring component of the bearing, Formula (7) can be obtained from Formula (1) as follows:
G m i n < D o t 1 D i l t < G m a x
where D o t 1 is the outer ring tolerance of the first group, and D i l t is the overall inner ring lower tolerance. Due to the known value of D i l t , the range of tolerance for the first group of the outer rings can be obtained as follows:
G m i n + D i l t < D o t 1 < G m a x + D i l t
In actual production, the value of G m i n + D i l t may not be equal to D o l t , but rather may be smaller than D o l t . The first group of the bearing outer ring is D o l t ,   D o u t 1 , the theoretical outer ring grouping width is W o t = D o u t 1 D o l t and the theoretical grouping number can be calculated as follows:
n o t = D o u t D o l t W o t = D o u t D o l t D o u t 1 D o l t
Similarly, n o t is not necessarily an integer. In order to ensure that the clearance meets the requirements, it is necessary to improve the grouping accuracy and increase the number of groups. The actual number of groups n o is n o t rounded up.
If n o = n i , then the number of groups is n = n o = n i . If n o n i , then the number of groups is the lager one of n o and n i , that is n = m a x ( n o , n i ) . As shown in Figure 2, the actual grouping width is as follows:
W o = D i u t D i l t n
W i = D i u t D i l t n

2.3. Equal Probability Grouping Method for Bearing Component Dimensional Deviation

The core idea of the equal probability grouping method for bearing dimensional deviation is to group the inner and outer ring dimensional deviations that meet the clearance requirements after fitting into n groups based on the probability of occurrence. The upper and lower limits of the dimensional deviation of each bearing component are obtained by dividing the probability density function curve of the overall bearing dimensional deviation into equal areas. The inner ring in group i corresponds to the outer ring in group i, i = 1,2 , , n . In the process of fitting, as long as there are inner and outer ring components with the same group number, the components can be selected and fitted.
Similar to equidistant grouping method, assuming the clearance value range of a certain bearing is G m i n ,   G m a x , the overall size deviation range of the outer ring of the bearing is G o l t ,   G o u t and the overall size deviation range of the inner ring is G i l t ,   G i u t . Ignoring the ball deviation in Formula (1) can obtain
G m i n < D o t D i t < G m a x
where D o t is the outer ring tolerance, and D i t is the inner ring tolerance.
In order to ensure that the inner and outer rings can meet the required clearance range after fitting, when grouping the inner and outer rings of the bearing, Formula (2) can be obtained as follows:
G m i n < D o u t D i t 1 < G m a x
where D o u t is the overall outer ring upper tolerance, and D i t 1 is the inner ring tolerance of the first group. Due to the known value of D o u t , the range of tolerance for the first group of the inner rings can be obtained as follows:
G m i n D o u t < D i t 1 < G m a x D o u t
D o u t G m i n > D i t 1 > D o u t G m a x
D i u t > D i t 1 > D i l t 1
In actual production, the value of D o u t G m i n may not be equal to D i u t , but rather may be bigger than D i u t . The first group of the bearing inner ring is D i l t 1 ,   D i u t , and the theoretical inner ring grouping width is W i t = D i u t D i l t 1 . However, for the equal probability grouping method, the overall integrated area S i and the first group width integrated area S i 1 are calculated based on the probability density function curve of the overall dimensional deviation of the bearing inner ring. The theoretical number of groups for the equal probability grouping method is as follows:
n i t = S i S i 1
Nevertheless, n i t is not necessarily an integer. In order to ensure that the clearance meets the requirements, it is necessary to improve the grouping accuracy and increase the number of groups. The actual number of groups n i is n i t rounded up.
Similarly, for the outer ring component of the bearing, Formula (7) can be obtained from Formula (1) as follows:
G m i n < D o t 1 D i l t < G m a x
where D o t 1 is the outer ring tolerance of the first group, and D i l t is the overall inner ring lower tolerance. Due to the known value of D i l t , the range of tolerance for the first group of the outer rings can be obtained as follows:
G m i n + D i l t < D o t 1 < G m a x + D i l t
In actual production, the value of G m i n + D i l t may not be equal to D o l t , but rather may be smaller than D o l t . The first group of the bearing outer ring is D o l t ,   D o u t 1 , and the theoretical outer ring grouping width is W o t = D o u t 1 D o l t . Now, for the equal probability grouping method, the overall integrated area S o and the first group width integrated area S o 1 are calculated based on the probability density function curve of the overall dimensional deviation of the bearing outer ring. The theoretical number of groups for the equal probability grouping method is as follows:
n o t = S o S o 1
Similarly, n o t is not necessarily an integer. In order to ensure that the clearance meets the requirements, it is necessary to improve the grouping accuracy and increase the number of groups. The actual number of groups n o is n o t rounded up.
If n o = n i , then the number of groups is n = n o = n i . If n o n i , then the number of groups is the larger one of n o and n i , that is n = m a x ( n o , n i ) . The actual grouping width is determined by dividing the probability density function curve of the dimensional deviation of the inner and outer rings into equal integral areas based on the number of groups, as shown in Figure 3.

2.4. Ball Compensation Adjustment Mechanism

In the fitting process, the ball is the component used to fill the inner and outer rings of bearings, and the dimension directly affects the clearance. There are seven specifications for balls: −8, −4, −2, 0, 2, 4, 8 μm. During the grouping process, due to the normal distribution of the component dimension, the number of samples at both ends of the probability density curve significantly decreased. To ensure that components with extreme deviation values can participate in the fitting operation, it is usually necessary to expand the tolerance range of the first groups. However, this may result in a clearance deviation of the components within the group exceeding the process specification requirements after fitting. By selecting balls of different specifications, the clearance can be dynamically adjusted. The clearance value of the bearing after fitting can be obtained using Formula (1). If the clearance after fitting exceeds the specified clearance range, the ball should be replaced to ensure that the adjusted clearance meets the requirements.

3. Experiment

3.1. Experimental Equipment

As shown in Figure 4 and Figure 5, the intelligent deep groove ball bearing assembly line built on this experimental platform adopts a modular linear layout. The system integrates some core modules such as the inner and outer ring loading unit, the high-precision automatic inspection unit of the inner and outer ring end surface diameter, the automatic inspection unit of the raceway diameter, the dynamic sorting device, the intelligent automatic fitting device, and the clearance detection device/vibration detection device. The assembly line machine is distributed along a straight-line layout, except that the semi-automatic manual loading link requires manual intervention. The rest of the process moves through the industrial bus to achieve the whole process of closed-loop control and to ensure the synchronization of data acquisition and process execution.
Before the measurement begins, the contact sensor needs to be calibrated to ensure measurement accuracy. The calibration process is carried out using standard bearing components of known dimensions, and the system automatically calibrates the zero point and the range of the sensor. The bearing component enters the fitting system after the inner/outer diameter end height detection. After entering the fitting machine, the bearing component passes through the contact sensor to measure the component raceway diameter value, as shown in Figure 6. When measuring, the sensor probe moves outward to contact the raceway wall of the component, and the three probes of the contact sensor obtain the diameter data of the component through three-point measurement. The contact sensor is based on the inductive displacement detection principle, through the constant probe scanning measurement along the groove bus. It can achieve the inner and outer ring raceway dimension of real-time acquisition. After the measurement of the raceway diameter value, the inner and outer ring dimensional deviation data is constructed through independent dual-channel storage architecture to form a data set, which provides data support for the subsequent small-sample sampling estimation and equal probability split set. Then, the components enter the waiting area of the inner and outer raceway, respectively. Later, group selection is carried out in the waiting area, as shown in Figure 7. After group selection, the inner and outer ring components enter the ball loading area, and the system adjusts the bearing clearance according to the value of the component raceway diameter, the ball specifications and the production specified clearance to ensure that the bearing clearance is in the range of the production specified clearance.

3.2. Experiment Process

This experiment compares the differences of the number of successful fittings and the continuity of the production line between the traditional matching method, the equidistant grouping method and the equal probability grouping method.
The deep groove ball bearing which is used in this experiment is 6210. The range of radial clearance is 6   μ m ,   23   μ m . Before the experiment, clear the components in the waiting area of the assembly line, and write the execution programs of equidistant grouping and equal probability grouping methods into the controller of the fitting equipment. Use those two grouping methods for fitting experiments, respectively. The dimensions of 3000 sets of 6210 deep groove ball bearing components used in the experiment have been measured. The distribution model is constructed by fitting the normal distribution. According to the distribution model of the inner and outer ring dimensional deviation and grouping method, the number of equidistant grouping and equal probability grouping methods is calculated. The number of equidistant groupings is 10, and the number of equal probability groupings is 11. If the clearance exceeds the allowable range after the fitting, the dynamic ball compensation adjustment mechanism will be triggered, and the adjacent balls will be replaced until the clearance is qualified. For each experiment, 3000 sets of deep groove ball bearing components will be put into the production line for fitting experiments. Record the number of successful fittings and the remaining components in the waiting area with different fitting methods in real time. Count the number of fitted bearings and the group number of unmatched components in the waiting area when production is suspended and analyze the balance of unmatched components.

4. Results and Discussion

4.1. Distribution Model of Bearing Components Dimensional Deviation

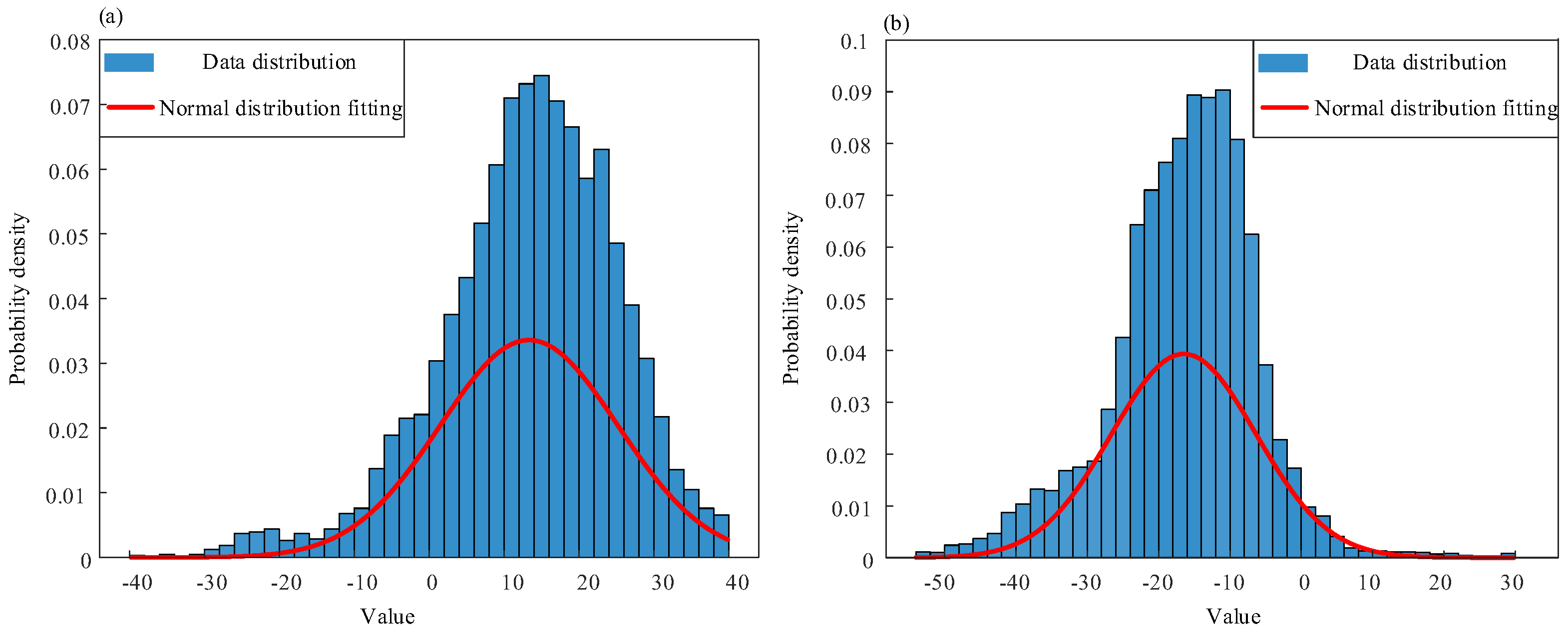
For the machining deviation of the outer and inner raceway dimensions, the normal distribution parameters can be estimated by collecting multiple bearing components’ diameter data. The assembly line has recorded several diameters of inner and outer rings which were fitted on. Statistical analysis was conducted on the dimensional deviation of the inner and outer rings of 3000 bearings, and the results are shown in Figure 8.
Normal distribution fitting was performed on 3000 groups of outer and inner ring dimensional deviation which was collected by the assembly line. The calculated outer ring dimensional normal distribution parameters are μ D o = 13.22, σ D o = 12.07. The calculated inner ring dimensional normal distribution parameters are μ D i = −16.60, σ D i = 10.46, where μ is the mean value, and σ is the standard deviation.

4.2. Comparison of Two Grouping Methods

The outer ring raceway diameter dimensional deviation range is D o l t = 40   μ m ,   D o u t = 44   μ m . The inner ring raceway diameter dimensional deviation range is D i l t = 54   μ m , D i u t = 30   μ m . The clearance range of the 6210 deep groove ball bearing is G m i n = 6   μ m ,   G m a x = 23   μ m .
Calculated by the equidistant grouping method, for the inner ring component, it can be obtained from Formula (9) that 38 > D i l t 1 > 21 , and the theoretical grouping width W i t = G i u t G i l t 1 = 30 21 = 9 . Then, the theoretical grouping number n i t = D i u t D i l t W i t = 9.3 , and the actual grouping number n i = 10. Similarly, for the outer ring component, it can be obtained from Formula (11) that 48 < D o u t 1 < 31 , and the theoretical grouping width W o t = D o u t 1 D o l t = 9 . Then, the theoretical grouping number n o t = D o u t D o l t W o t = 9.3 , and the actual grouping number n i = 10. So, the grouping number of the equidistant grouping method is 10. The grouping is shown in Table 1 and Figure 9.
Calculated by the equal probability grouping method, for the inner ring component, it can be obtained from Formula (9) that 38 > D i l t 1 > 21 , and the theoretical first grouping width W i t 1 = G i u t G i l t 1 = 30 21 = 9 . The number of the grouping can be calculated from the proportion of the first group width integral area size to the total probability density curve integral area size. Then, the theoretical grouping number n i t = S i S i 1 = 10.6 . The actual grouping number n i = 11. Similarly, for the outer ring component, it can be obtained from Formula (11) that 48 < D o u t 1 < 31 , and the theoretical grouping width W o t = D o u t 1 D o l t = 9 . The number of groupings can be calculated from the proportion of the first group width integral area size to the total probability density curve integral area size. Then, the theoretical grouping number n o t = S o S o 1 = 4 . So, the final grouping number n = m a x ( n o , n i ) = 11. The grouping is shown in Table 2 and Figure 10.
Although each group of equidistant grouping method meets the clearance range, the probability of each group entering the fitting line is different. For example, the probability of the outer ring dimensional deviation group 7 is 27%. However, the probability of the outer ring dimensional deviation group 10 is 3%. When components with low probability of occurrence enter the fitting line, it is difficult to encounter components with the same group number entering the fitting line for assembly. This situation will cause the accumulation of bearing components in the waiting area of the fitting line and eventually lead to the termination of the fitting process.
While there are some dimensional deviations between the first group and the last group of components with the equal probability method that may not meet the clearance range, the ball compensation adjustment mechanism can be carried out during the fitting process. The equal probability grouping method can ensure that each bearing component group has the same probability of occurrence. There will be no component accumulation in the waiting area to ensure the continuous fitting process.

4.3. Experimental Analysis of Fitting Quantity

According to the comparison of the fitting quantity with the two grouping methods in Figure 11, the fitting quantity with the equidistant grouping method is 2403, and the fitting quantity with the equal probability grouping method is 2953. It is shown in Table 3 that for the equidistant grouping method, the components in the waiting area at the time of the fitting process termination were five components from the 10th group of the outer ring, while there were no components from the 10th group of the inner ring, resulting in production termination. However, for the equal probability grouping method, the components in the waiting area of the inner and outer ring were evenly distributed when the fitting process was terminated. Not only that, but even the number of groups with the equal probability grouping method is more than the number with the equidistant grouping method, and the number of successful fitting components with the equal probability grouping method is larger than that with the equidistant grouping method. It is shown that the component distribution of the equal probability grouping is more balanced, which reduces the process termination caused by an insufficiency of same group components. Thus, the equal probability grouping method can achieve a higher number of successful fittings.

4.4. Future Research Direction

As mentioned above, the dimensions of 3000 sets of 6210 deep groove ball bearing components used in the experiment were measured before the fitting process. The distribution model was constructed by using these bearing component dimensions’ measurement data. However, in actual production, it is impossible to measure all bearing component dimensions before the fitting process. This is a limitation of this method. In future research, a real-time measurement and dynamic modeling method should be developed to integrate the equal probability grouping method.

5. Conclusions

In this paper, two grouping methods of bearing component dimensional deviation distribution, equidistant and equal probability, were proposed to solve the problem that large quantities of deep groove ball bearing fitting selections are easy to fall into a local optimal solution and cause the process to be easily terminated. The two grouping methods were compared and analyzed, and the conclusions are as follows:
  • The traditional fitting methods tend to fall into local optimal solutions when searching for the optimal clearance, and the clearance of the produced bearings is concentrated in the optimal clearance zone. As a result, components with large dimensional deviations remain in the waiting area, and the success rate of bearing fitting is low, which ultimately leads to the interruption of the production process.
  • By dividing the dimensional deviation of the inner and outer rings of bearings into fixed intervals, the clearance of each group after fitting can meet the process specification. However, the uneven distribution of the component occurrence probability leads to the low occurrence probability group bearing component (for example, the first or last group of bearing components is less than 5%) being easy to accumulate in the waiting area, causing a high risk of fitting process termination. Through experimental verification, the success rates of traditional fitting methods, equidistant grouping methods and equal probability grouping methods are 72.9%, 80.1% and 98.4%, respectively. The success rate of both grouping fitting methods is higher than the traditional fitting methods. However, the success rate of the equidistant grouping method is only 7.2% higher than the traditional grouping method.
  • The equal probability grouping method is based on the dimensional deviation distribution model for the probability equilibrium division to ensure that each group has the same probability of occurrence in the fitting process and effectively avoids the problem of component accumulation. Although the initial clearance of the first and last groups may exceed the limit due to the extreme dimensional deviation, the clearance can be adjusted to the qualified range in real time through the ball dynamic compensation mechanism (such as changing the steel ball specification), taking into account the production continuity and assembly accuracy. Among the two grouping fitting methods, the equal probability grouping method has an 18.3% higher success rate in fitting than the equal spacing grouping method. The equal probability grouping method can significantly improve the fitting success rate of the deep groove ball bearing. It is a recommended fitting method to use in the deep groove ball bearing fitting process.

Author Contributions

Conceptualization, X.L.; methodology, P.Y. and H.W.; software, P.Y.; validation, H.W.; investigation, H.W.; resources, P.Y. and H.W.; data curation, P.Y.; writing—original draft preparation, H.W.; writing—review and editing, X.L.; visualization, H.W.; supervision, L.J.; project administration, X.L.; funding acquisition, L.J. All authors have read and agreed to the published version of the manuscript.

Funding

This research was funded by the National Key Research and Development Program of China under Grant 2021YFB2011100.

Data Availability Statement

Data are contained within the article.

Conflicts of Interest

The authors declare that they have no conflicts of interest.

References

  1. Li, Q.; Liang, P.; Zhang, W.; Ying, M. Improvement of angular contact ball bearing assembly process. Bearings 2013, 18–19. [Google Scholar] [CrossRef]
  2. Song, X.; Yu, Z.; Yao, Z. Micro deep groove ball bearing sleeve optimization. Bearings 2003, 11–14. [Google Scholar] [CrossRef]
  3. Chen, G.; Jin, D.; Chen, C.; Su, S.; Li, L. Optimization of clearance matching between inner and outer rings of bearings. Mech. Transm. 2017, 41, 78–81+93. [Google Scholar]
  4. Yang, T.; Wu, D.; Qiu, S.; Guo, S.; Li, X.; Han, Q. The STAP-Net: A new health perception and prediction framework for bearing-rotor systems under special working conditions. Reliab. Eng. Syst. Saf. 2025, 254, 110633. [Google Scholar] [CrossRef]
  5. Liu, M.; Guo, J.; Li, Q. A Study on the Selection Method in Precision Coordination of Mechanical Products. J. Mech. Eng. 2004, 6, 165–168. [Google Scholar] [CrossRef]
  6. Yu, Q.; Sun, Q.; Liu, Q.; Li, Z.; Gong, P. Rapid optimization scheme for multi-batch bearing assembly. Bearings 2020, 6–9. [Google Scholar] [CrossRef]
  7. Wang, Z.; Lu, J.; Wang, Q.; Zhu, H.; Ji, C. Process improvement of rapid optimization scheme for multi-batch bearing assembly. Bearings 2023, 41–43. [Google Scholar] [CrossRef]
  8. Zhang, Z.; Yin, Y.; Yang, H.; Ao, Z.; He, C. Intelligent selection method to improve the bearing clearance rate. Bearings 2016, 15–17. [Google Scholar] [CrossRef]
  9. Zhang, Z.Q.; Deng, Z.F.; Li, R.D. On Adaptable Design of Auto Assembly Machine Product Platform for Small Shaft and Sleeve Subassemblies. Key Eng. Mater. 2014, 589, 675–679. [Google Scholar] [CrossRef]
  10. Zhang, Z.Q.; Deng, Z.F.; Li, R.D. Development of Parameterized Design System of Auto Assembly Machine Product Platform for Small Shaft and Sleeve Subassemblies. Key Eng. Mater. 2014, 589, 712–716. [Google Scholar] [CrossRef]
  11. Meier, N.; Georgiadis, A. Automatic assembling of bearings including clearance measurement. Procedia CIRP 2016, 41, 242–246. [Google Scholar] [CrossRef]
  12. Wang, L.; Chen, X.; Zhang, T.; Gu, J.; Gu, J. Selection method of maximum assembly rate for precision ball bearings with small batch of unequal parts. Mech. Des. Res. 2017, 33, 93–96. [Google Scholar]
  13. Liu, F. Deep groove ball bearing and angular contact ball bearing assembly process improvement. Bearings 2013, 25–28. [Google Scholar] [CrossRef]
  14. Xu, L.; Yang, X.; Zhang, Z. Optimization of deep groove ball bearing ring customization based on integrated AGNES & GA algorithm. Bearings 2018, 9–14. [Google Scholar] [CrossRef]
  15. Kannan, S.; Sivasubramanian, R.; Jayabalan, V.J. Particle swarm optimization for minimizing assembly variation in selective assembly. Int. J. Adv. Manuf. Technol. 2009, 42, 793–803. [Google Scholar] [CrossRef]
  16. Rajeshkannan, A.; Jeevanantham, A.K.; Chaitanya, S.V. Tolerance analysis in selective assembly of multiple component features to control assembly variation using matrix model and genetic algorithm. Int. J. Precis. Eng. 2019, 20, 1801–1815. [Google Scholar]
  17. Jia, L.; Wang, Y.; Fan, L. Multiobjective bilevel optimization for production-distribution planning problems using hybrid genetic algorithm. Int. J. Comput. Integr. Manuf. 2014, 21, 77–90. [Google Scholar] [CrossRef]
  18. Lu, C.; Fei, J.F. An approach to minimizing surplus parts in selective assembly with genetic algorithm. Proc. Inst. Mech. Eng. Part B J. Eng. Manuf. 2015, 229, 508–520. [Google Scholar] [CrossRef]
  19. Zmarzły, P. Influence of the internal clearance of ball bearings on the vibration level. Eng. Mech. 2018, 2018, 961–964. [Google Scholar]
  20. Oswald, F.B.; Zaretsky, E.V.; Poplawski, J.V. Effect of internal clearance on load distribution and life of radially loaded ball and roller bearings. Tribol. Trans. 2012, 55, 245–265. [Google Scholar] [CrossRef]
  21. Wan, S.; Zhang, J.; Hong, J.; Fang, B. Research on the influence of clearance variation on the stiffness fluctuation of ball bearing under different operating conditions. J. Mech. Des. 2021, 143, 023403. [Google Scholar]
  22. Tan, M.H.Y.; Wu, C.F.J. Generalized selective assembly. IIE Trans. 2012, 44, 27–42. [Google Scholar] [CrossRef]
  23. Ponnaiah, P. Minimize clearance variation in selective assembly by using Genetic Algorithm. Int. J. Appl. Eng. Res. 2015, 10, 29643–29652. [Google Scholar]
  24. Sun, Z.; Xia, P.; Yao, Y. Research on the application of assembly optimization in complex assembly. Mech. Des. Manuf. 2008, 147–149. [Google Scholar] [CrossRef]
  25. Ren, S.; Liu, J.; He, Y.; Jiang, K.; Guo, C. Selective assembly method under multi-quality requirements of mechanical products. Comput. Integr. Manuf. Syst. 2014, 20, 2117–2126. [Google Scholar]
  26. Babu, J.R.; Asha, A. Tolerance modelling in selective assembly for minimizing linear assembly tolerance variation and assembly cost by using Taguchi and AIS algorithm. Int. J. Adv. Manuf. Technol. 2014, 75, 869–881. [Google Scholar] [CrossRef]
  27. Wang, W.; Li, D.; Chen, J. Minimizing assembly variation in selective assembly for complex assemblies using genetic algorithm. In Proceedings of the 2011 Second International Conference on Mechanic Automation and Control Engineering, Hohhot, China, 15–17 July 2011; pp. 1401–1406. [Google Scholar]
  28. Geetha, K.; Ravindran, D.; Kumar, M.S.; Islam, M.N. Multi-objective optimization for optimum tolerance synthesis with process and machine selection using a genetic algorithm. Int. J. Adv. Manuf. Technol. 2013, 67, 2439–2457. [Google Scholar] [CrossRef]
Figure 1. The traditional fitting method.
Figure 1. The traditional fitting method.
Machines 13 00537 g001
Figure 2. Equidistant grouping tolerance band.
Figure 2. Equidistant grouping tolerance band.
Machines 13 00537 g002
Figure 3. Equal probability tolerance band.
Figure 3. Equal probability tolerance band.
Machines 13 00537 g003
Figure 4. Intelligent assembly line of bearing components.
Figure 4. Intelligent assembly line of bearing components.
Machines 13 00537 g004
Figure 5. Intelligent assembly pipeline structure diagram of bearing assembly.
Figure 5. Intelligent assembly pipeline structure diagram of bearing assembly.
Machines 13 00537 g005
Figure 6. Contact measurement sensor.
Figure 6. Contact measurement sensor.
Machines 13 00537 g006
Figure 7. Waiting area physical map.
Figure 7. Waiting area physical map.
Machines 13 00537 g007
Figure 8. Distribution model of inner and outer rings’ dimensional deviation (a) outer rings (b) inner rings.
Figure 8. Distribution model of inner and outer rings’ dimensional deviation (a) outer rings (b) inner rings.
Machines 13 00537 g008
Figure 9. Equidistant grouping method diagram (a) Outer ring equidistant grouping (b) Inner ring equidistant grouping.
Figure 9. Equidistant grouping method diagram (a) Outer ring equidistant grouping (b) Inner ring equidistant grouping.
Machines 13 00537 g009
Figure 10. Equal probability grouping diagram (a) Outer ring equal probability group (b) Inner ring equal probability grouping.
Figure 10. Equal probability grouping diagram (a) Outer ring equal probability group (b) Inner ring equal probability grouping.
Machines 13 00537 g010
Figure 11. The number of successful fittings with two grouping methods.
Figure 11. The number of successful fittings with two grouping methods.
Machines 13 00537 g011
Table 1. Equidistant grouping interval of each group.
Table 1. Equidistant grouping interval of each group.
Groups Outer   Ring   Interval   ( μ m ) Inner   Ring   Interval   ( μ m )
Group 1[−40.0, −31.6)[−54.0, −45.6)
Group 2[−31.6, −23.2)[−45.6, −37.2)
Group 3[−23.2, −14.8)[−37.2, −28.8)
Group 4[−14.8, −6.4)[−28.8, −20.4)
Group 5[−6.4, 2.0)[−20.4, −12.0)
Group 6[2.0, 10.4)[−12.0, −3.6)
Group 7[10.4, 18.8)[−3.6, 4.8)
Group 8[18.8, 27.2)[4.8, 13.2)
Group 9[27.2, 35.6)[13.2, 21.6)
Group 10[35.6, 44.0][21.6, 30.0]
Table 2. Equal probability grouping for each grouping range.
Table 2. Equal probability grouping for each grouping range.
GroupsOuter Ring Interval (μm)Inner Ring Interval (μm)
Group 1[−40.0, −2.7)[−54.0, −30.5)
Group 2[−2.7, −3.5)[−30.5, −24.2)
Group 3[3.5, 7.5)[−24.2, −21.3)
Group 4[7.5, 10.5)[−21.3, −19.0)
Group 5[10.5, 13.0)[−19.0, −16.6)
Group 6[13.0, 15.4)[−16.6, −14.5)
Group 7[15.4, 18.0)[−14.5, −12.5)
Group 8[18.0, 20.8)[−12.5, −10.5)
Group 9[20.8, 23.8)[−10.5, −8.3)
Group 10[23.8, 27.8)[−8.3, −5.1)
Group 11[27.8, 44.0][−5.1, −29.8]
Table 3. The remaining components in the waiting area after the fitting termination.
Table 3. The remaining components in the waiting area after the fitting termination.
MethodRemaining Components in the Waiting Area
EquidistantOuter ring components
[9, 10, 8, 8, 10, 10, 10, 1, 6, 3, 1, 1,3, 1,10, 9]
Inner ring components
[5, 4, 7, 2, 7, 5, 5, 4, 5, 4, 2, 7, 2, 2, 7, 4]
Equal probabilityOuter ring components
[6, 6, 5, 7, 6, 5, 5, 11, 11, 11, 5, 1, 7, 7, 6, 1]
Inner ring components
[8, 3, 3, 8,10, 8, 4, 2, 9, 4, 4, 3, 2, 2, 10, 4]
Disclaimer/Publisher’s Note: The statements, opinions and data contained in all publications are solely those of the individual author(s) and contributor(s) and not of MDPI and/or the editor(s). MDPI and/or the editor(s) disclaim responsibility for any injury to people or property resulting from any ideas, methods, instructions or products referred to in the content.

Share and Cite

MDPI and ACS Style

Yang, P.; Wang, H.; Li, X.; Jiang, L. Research on the Equal Probability Grouping Method for Automatic Fitting of Deep Groove Ball Bearings. Machines 2025, 13, 537. https://doi.org/10.3390/machines13070537

AMA Style

Yang P, Wang H, Li X, Jiang L. Research on the Equal Probability Grouping Method for Automatic Fitting of Deep Groove Ball Bearings. Machines. 2025; 13(7):537. https://doi.org/10.3390/machines13070537

Chicago/Turabian Style

Yang, Peiqi, Haoyi Wang, Xuejun Li, and Linli Jiang. 2025. "Research on the Equal Probability Grouping Method for Automatic Fitting of Deep Groove Ball Bearings" Machines 13, no. 7: 537. https://doi.org/10.3390/machines13070537

APA Style

Yang, P., Wang, H., Li, X., & Jiang, L. (2025). Research on the Equal Probability Grouping Method for Automatic Fitting of Deep Groove Ball Bearings. Machines, 13(7), 537. https://doi.org/10.3390/machines13070537

Note that from the first issue of 2016, this journal uses article numbers instead of page numbers. See further details here.

Article Metrics

Back to TopTop