A Robust Operation Method with Advanced Adiabatic Compressed Air Energy Storage for Integrated Energy System under Failure Conditions
Abstract
:1. Introduction
2. Operation Models for IES
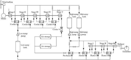
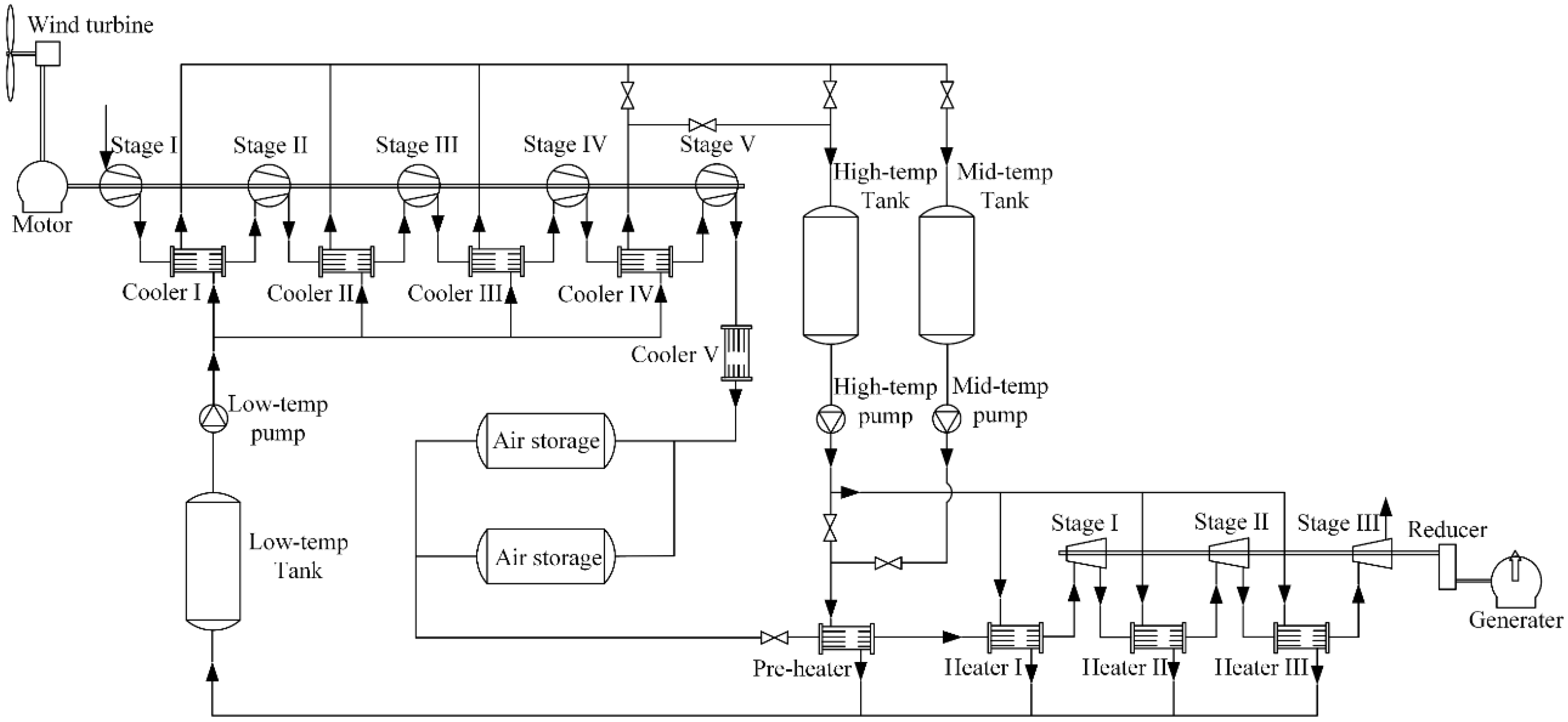
2.1. IES Composition
2.2. Thermodynamic Model
3. The Proposed Robust Operation of IES
3.1. Modeling of IES Failure
3.2. Our Robust Operation Method
4. Simulations and Analysis of Results
4.1. Model Validation
4.1.1. AA-CAES Model
4.1.2. IES Model
4.2. Simulation of IES under Steady Conditions
4.3. Simulation of IES under Dynamic Conditions
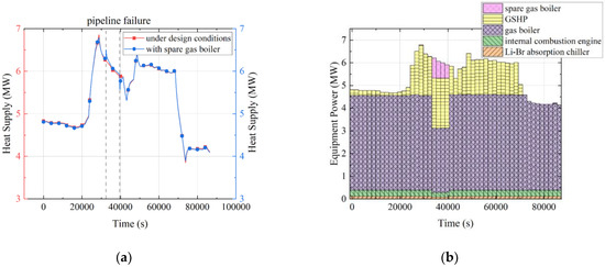
4.3.1. Operation of the IES during Failure Period
4.3.2. Economic Analysis
5. Conclusions
- The pump failure under steady conditions affected the heat subnet of the IES, which caused the heat supply of the IES to drop from 7 MW to 6.62 MW. The pipeline failure affected both heat and power subnets of the IES, which caused the heat supply of the IES to drop from 7 MW to 6.65 MW and the additional 10 kW purchased power.
- The operation method using AA-CAES guaranteed the robust operation of the IES during failure periods. The heat supply of the IES was kept above 6.95 MW while the surplus of electric power was kept above 90 kW, which proved the effectiveness of the joint operation of the AA-CAES and the IES in ensuring the robust operation of the IES.
- In the dynamic operation of the IES, both methods using AA-CAES and spare gas boiler ensured safe and stable operation during the failure period. The income of the AA-CAES method was a bit higher (RMB 1036.96) than the income of the spare gas boiler method, which verified the advantage of AA-CAES for the robust operation of the IES.
- Although the AA-CAES is effective in realizing the robust operation of the IES, the output power of the AA-CAES needs to be precisely controlled in the joint operation. Since the energy storage process of the AA-CAES stores both electricity and heat, simultaneous electricity and heat release is suggested.
Author Contributions
Funding
Institutional Review Board Statement
Informed Consent Statement
Data Availability Statement
Conflicts of Interest
Abbreviations
| IES | Integrated energy system |
| CAES | Compressed air energy storage |
| A-CAES | Adiabatic compressed air energy storage |
| AA-CAES | Advanced adiabatic compressed air energy storage |
| TES | Thermal energy storage |
| GSHP | Ground source heat pump |
| CHP | Combined heat and power |
| Li-Br | Lithium bromide |
References
- Rathor, S.K.; Saxena, D. Energy Management System for Smart Grid: An Overview and Key Issues. Int. J. Energy Res. 2020, 44, 1–43. [Google Scholar] [CrossRef]
- Li, J.; Liu, J.; Yan, P.; Li, X.; Zhou, G.; Yu, D. Operation Optimization of Integrated Energy System under a Renewable Energy Dominated Future Scene Considering Both Independence and Benefit: A Review. Energies 2021, 14, 1103. [Google Scholar] [CrossRef]
- Ren, G.; Wan, J.; Liu, J.; Yu, D.; Söder, L. Analysis of Wind Power Intermittency Based on Historical Wind Power Data. Energy 2018, 150, 482–492. [Google Scholar] [CrossRef]
- Garacía Vera, Y.E.; Dufo-López, R.; Bernal-Agustín, J.L. Energy Management in Microgrids with Renewable Energy Sources: A Literature Review. Appl. Sci. 2019, 9, 3854. [Google Scholar] [CrossRef] [Green Version]
- Zia, M.F.; Elbouchikhi, E.; Benbouzid, M. Microgrids Energy Management Systems: A Critical Review on Methods, Solutions, and Prospects. Appl. Energy 2018, 222, 1033–1055. [Google Scholar] [CrossRef]
- Hu, X.; Zhang, H.; Chen, D.; Li, Y.; Wang, L.; Zhang, F.; Cheng, H. Multi-objective Planning for Integrated Energy Systems Considering Both Exergy and Economy. Energy 2020, 197, 117155. [Google Scholar] [CrossRef]
- Zhao, J.; Chen, L.; Wang, Y.; Liu, Q. A Review of System Modeling Assessment and Operational Optimization for Integrated Energy Systems. Sci. China Inf. Sci. 2021, 64, 191201. [Google Scholar] [CrossRef]
- Xu, Y.; Yan, C.; Liu, H.; Wang, J.; Yang, Z.; Jiang, Y. Smart Energy Systems: A Critical Review on Design and Operation Optimization. Sustain. Cities Soc. 2020, 62, 102369. [Google Scholar] [CrossRef]
- Pan, Y.; Mei, F.; Zhou, C.; Shi, T.; Zheng, J. Analysis on Integrated Energy System Cascading Failures Considering Interaction of Coupled Heating and Power Networks. IEEE Access 2019, 7, 89752–89765. [Google Scholar] [CrossRef]
- Li, Z.; Wang, Z.; Fu, Y.; Zhao, N. Energy Supply Reliability Assessment of the Integrated Energy System Considering Complementary and Optimal Operation during Failure. IET Gener. Transm. Distrib. 2021, 15, 1897–1907. [Google Scholar] [CrossRef]
- Moslehi, S.; Reddy, A. Sustainability of Integrated Energy Systems: A Performance-based Resilience Assessment Methodology. Appl. Energy 2018, 228, 487–498. [Google Scholar] [CrossRef]
- Benjamin, M.F.D.; Tan, R.R.; Razon, L.F. A Methodology for Criticality Analysis in Integrated Energy Systems. Clean Technol. Environ. Policy 2015, 17, 935–946. [Google Scholar] [CrossRef]
- Dehghani, M.; Ghiasi, M.; Niknam, T.; Ghadimi, N.; Taghizadeh-Hesary, F. Blockchain-Based Securing of Data Exchange in a Power Transmission System Considering Congestion Management and Social Welfare. Sustainability 2021, 13, 90. [Google Scholar] [CrossRef]
- Budt, M.; Wolf, D.; Span, R.; Yan, J. A Review on Compressed Air Energy Storage: Basic Principles, Past milestones and Recent Developments. Appl. Energy 2016, 170, 250–268. [Google Scholar] [CrossRef]
- Zhou, Q.; Du, D.; Lu, C.; He, Q.; Liu, W. A Review of Thermal Energy Storage in Compressed Air Energy Storage System. Energy 2019, 188, 115993. [Google Scholar] [CrossRef]
- Venkataramani, G.; Parankusam, P.; Ramalingam, V.; Wang, J. A Review on Compressed Air Energy Storage—A Pathway for Smart Grid and Polygeneration. Renew. Sustain. Energy Rev. 2016, 62, 895–907. [Google Scholar] [CrossRef]
- Razmi, A.R.; Soltani, M.; Ardehali, A.; Gharali, K.; Dusseault, M.B.; Nathwani, J. Design, Thermodynamic, and Wind Assessments of a Compressed Air Energy Storage (CAES) Integrated with Two Adjacent Wind Farms: A Case Study at Abhar and Kahak Sites, Iran. Energy 2021, 221, 119902. [Google Scholar] [CrossRef]
- Mucci, S.; Bischi, A.; Briola, S.; Baccioli, A. Small-scale Adiabatic Compressed Air Energy Storage: Control Strategy Analysis via Dynamic Modelling. Energy Convers. Manag. 2021, 243, 114358. [Google Scholar] [CrossRef]
- Kaiser, F.; Weber, R.; Krüger, U. Thermodynamic Steady-State Analysis and Comparison of Compressed Air Energy Storage (CAES) Concepts. Int. J. Thermodyn. 2018, 21, 144–156. [Google Scholar] [CrossRef]
- Jiang, R.; Cai, Z.; Peng, K.; Yang, M. Thermo-economic Analysis and Multi-objective Optimization of Polygeneration System Based on Advanced Adiabatic Compressed Air Energy Storage System. Energy Convers. Manag. 2021, 229, 113724. [Google Scholar] [CrossRef]
- Yin, B.; Li, Y.; Miao, S.; Lin, Y.; Zhao, H. An Economy and Reliability Co-optimization Planning Method of Adiabatic Compressed Air Energy Storage for Urban Integrated Energy System. J. Energy Storage 2021, 40, 102691. [Google Scholar] [CrossRef]
- Du, R.; He, Y.; Chen, H.; Xu, Y.; Li, W.; Deng, J. Performance and Economy of Trigenerative Adiabatic Compressed Air Energy Storage System Based on Multi-parameter Analysis. Energy 2022, 238, 121695. [Google Scholar] [CrossRef]
- Olabi, A.G.; Wilberforce, T.; Ramadan, M.; Abdelkareem, M.A.; Alami, A.H. Compressed Air Energy Systems: Components and Operating Parameters—A Review. J. Energy Storage 2021, 34, 102000. [Google Scholar] [CrossRef]
- Mousavi, S.B.; Adib, M.; Soltani, M.; Razmi, A.R.; Nathwani, J. Transient Thermodynamic Modeling and Economic Analysis of an Adiabatic Compressed Air Energy Storage (A-CAES) Based on Cascade Packed Bed Thermal Energy Storage with Encapsulated Phase Change Materials. Energy Convers. Manag. 2021, 243, 114379. [Google Scholar] [CrossRef]
- Yang, D.; Wang, M.; Yang, R.; Zheng, Y.; Pandzic, H. Optimal Dispatching of an Energy System with Integrated Compressed Air Energy Storage and Demand Response. Energy 2021, 234, 121232. [Google Scholar] [CrossRef]
- Wang, H.; Zhang, C.; Li, K.; Ma, X. Game Theory-based Multi-agent Capacity Optimization for Integrated Energy Systems with Compressed Air Energy Storage. Energy 2021, 221, 119777. [Google Scholar] [CrossRef]
- Hemmati, M.; Mirzaei, M.A.; Abapour, M.; Zare, K.; Mohammadi-ivatloo, B.; Mehrjerdi, H.; Marzband, M. Economic-environmental Analysis of Combined Heat and Power-based Reconfigurable Microgrid Integrated with Multiple Energy Storage and Demand Response Program. Sustain. Cities Soc. 2021, 69, 102790. [Google Scholar] [CrossRef]
- Zhang, S.; Miao, S.; Li, Y.; Yin, B.; Li, C. Regional Integrated Energy System Dispatch Strategy Considering Advanced Adiabatic Compressed Air Energy Storage Device. Int. J. Electr. Eng. 2021, 125, 106519. [Google Scholar] [CrossRef]
- Wojcik, J.D.; Wang, J. Feasibility Study of Combined Cycle Gas Turbine (CCGT) Power Plant Integration with Adiabatic Compressed Air Energy Storage (ACAES). Appl. Energy 2018, 221, 477–489. [Google Scholar] [CrossRef]
- Han, Z.; Ma, F.; Wu, D.; Zhang, H.; Dong, F.; Li, P.; Xiao, L. Collaborative Optimization Method and Operation Performances for a Novel Integrated Energy System Containing Adiabatic Compressed Air Energy Storage and Organic Rankie Cycle. J. Energy Storage 2021, 41, 102942. [Google Scholar] [CrossRef]
- Kalantzis, N.; Pezouvanis, A.; Ebrahimi, K.M. Internal Combustion Engine Model for Combined Heat and Power (CHP) Systems Design. Energies 2017, 10, 1948. [Google Scholar] [CrossRef] [Green Version]
- Ma, G.; Zhang, Y.; Yue, M.; Shi, Y. Thermal Economy Study on the Waste Heat Utilization of a Double Reheat Unit under Coupled Steam Turbine and Boiler. Appl. Therm. Eng. 2020, 175, 115112. [Google Scholar] [CrossRef]
- Liu, Z.; Xu, W.; Qian, C.; Chen, X.; Jin, G. Investigation on the Feasibility and Performance of Ground Source Heat Pump (GSHP) in Three Citied in Cold Climate Zone, China. Renew. Energy 2015, 84, 89–96. [Google Scholar] [CrossRef]
- Xie, R.; Chen, M.; Liu, W.; Jian, H.; Shi, Y. Digital Twin Technologies for Turbomachinery in a Life Cycle Perspective: A Review. Sustainability 2021, 13, 2495. [Google Scholar] [CrossRef]
- Fu, Y.; Zhou, X.; Zhou, H. Application of Water Pump Proportionality Law to Heating and Air Conditioning Systems. Appl. Mech. Mater. 2013, 353–356, 3054–3061. [Google Scholar] [CrossRef]
- Arnaldos, J.; Casal, J.; Montiel, H.; Sánchez-Carricondo, M.; Vílchez, J.A. Design of a Computer Tool for the Evaluation of the Consequences of Accidental Natural Gas Releases in Distribution Pipes. J. Loss Prev. Process Ind. 1998, 11, 135–148. [Google Scholar] [CrossRef]
- Mei, S.; Wang, J.; Tian, F.; Chen, L.; Xue, X.; Lu, Q.; Zhou, Y.; Zhou, X. Design and Engineering Implementation of Non-supplementary Fired Compressed Air Energy Storage System: TICC-500. Sci. China Technol. Sci. 2015, 58, 600–611. [Google Scholar] [CrossRef]
- Hentschel, J.; Zindler, H.; Spliethoff, H. Modelling and Transient Simulation of a Supercritical Coal-fired Power Plant: Dynamic Response to Extended Secondary Control Power Output. Energy 2017, 137, 927–940. [Google Scholar] [CrossRef]
- Siikonen, T. Numerical Method for One-dimensional Two-phase Flow. Numer. Heat Transf. 1987, 12, 1–18. [Google Scholar] [CrossRef]
- Kapor, J.S.; Lucey, A.D.; Pitman, M.W. A Mesh-Free Compliant-Wall Fluid-Structure Interaction Model. In Proceedings of the 2011 19th International Congress on Modelling and Simulation (MODSIM), Perth, Australia, 12–16 December 2011; MSSANZ: Canberra, Australia, 2011; pp. 551–557. [Google Scholar] [CrossRef]













| Equipment Name | Installed Capacity | Type of Energy |
|---|---|---|
| internal combustion engine | 575 kW | Electricity, heat |
| Li-Br absorption chiller | 275 kW | Heat |
| GSHP | 2 MW | Heat |
| gas boiler | 4.2 MW | Heat |
| spare gas boiler | 4.2 MW | Heat |
| Equipment Name | Temperature (°C) | Pressure (MPa) |
|---|---|---|
| high-temp tank | 120 | \ |
| mid-temp tank | 100 | \ |
| low-temp tank | 45 | \ |
| air storage | \ | 10 |
| Number | Assumptions in the IES Model |
|---|---|
| 1 | IES can purchase electricity from the external network at any time. |
| 2 | The power of equipment can be adjusted from 0 to designed power. |
| 3 | The heat demand is adjusted by the water temperature on the user side. |
| Number | Assumptions in the AA-CAES Model |
|---|---|
| 1 | The wind turbine provides 200 kW of electric power at any time. |
| 2 | The water temperature in tanks will not drop after the energy storage process. |
| 3 | Two air storages are combined into one air storage with the same volume. |
| Parameters | AA-CAES Method | Spare Gas Boiler Method |
|---|---|---|
| gas consumption (m3) | 11,942.34 | 11,971.61 |
| generated electricity (kWh) | 3695.26 | 3341.26 |
| power consumption (kWh) | 7812.23 | 8464.23 |
| gas cost (CNY) | 37,260.10 | 37,351.42 |
| electricity cost (CNY) | 3869.95 | 4815.59 |
| heating income (CNY) | 46,100 | 46,100 |
| operating income (CNY) | 4969.95 | 3932.99 |
Publisher’s Note: MDPI stays neutral with regard to jurisdictional claims in published maps and institutional affiliations. |
© 2022 by the authors. Licensee MDPI, Basel, Switzerland. This article is an open access article distributed under the terms and conditions of the Creative Commons Attribution (CC BY) license (https://creativecommons.org/licenses/by/4.0/).
Share and Cite
Xie, R.; Liu, W.; Chen, M.; Shi, Y. A Robust Operation Method with Advanced Adiabatic Compressed Air Energy Storage for Integrated Energy System under Failure Conditions. Machines 2022, 10, 51. https://doi.org/10.3390/machines10010051
Xie R, Liu W, Chen M, Shi Y. A Robust Operation Method with Advanced Adiabatic Compressed Air Energy Storage for Integrated Energy System under Failure Conditions. Machines. 2022; 10(1):51. https://doi.org/10.3390/machines10010051
Chicago/Turabian StyleXie, Rong, Weihuang Liu, Muyan Chen, and Yanjun Shi. 2022. "A Robust Operation Method with Advanced Adiabatic Compressed Air Energy Storage for Integrated Energy System under Failure Conditions" Machines 10, no. 1: 51. https://doi.org/10.3390/machines10010051
APA StyleXie, R., Liu, W., Chen, M., & Shi, Y. (2022). A Robust Operation Method with Advanced Adiabatic Compressed Air Energy Storage for Integrated Energy System under Failure Conditions. Machines, 10(1), 51. https://doi.org/10.3390/machines10010051
