Next Article in Journal
A Higher-Order Uniformly Convergent Numerical Method for a Singularly Perturbed Nonlinear Reaction–Diffusion Equation
Previous Article in Journal
Splitting of Conditional Expectations and Liftings in Product Spaces II
 
 
Due to scheduled maintenance work on our servers, there may be short service disruptions on this website between 11:00 and 12:00 CEST on March 28th.
Font Type:
Arial Georgia Verdana
Font Size:
Aa Aa Aa
Line Spacing:
Column Width:
Background:
Article

A Method of Lines Scheme with Third-Order Finite Differences for Burgers–Huxley Equation

by
Muhammad Yaseen
1,
Muhammad Ameer Hamza
1,
Khidir Shaib Mohamed
2,* and
Naglaa Mohammed
2
1
Department of Mathematics, University of Sargodha, Sargodha 40100, Pakistan
2
Department of Mathematics, College of Sciences, Qassim University, Buraydah 51452, Saudi Arabia
*
Author to whom correspondence should be addressed.
Axioms 2026, 15(3), 158; https://doi.org/10.3390/axioms15030158
Submission received: 26 January 2026 / Revised: 18 February 2026 / Accepted: 22 February 2026 / Published: 25 February 2026
(This article belongs to the Section Mathematical Analysis)

Abstract

The Burgers–Huxley equation is a nonlinear partial differential equation that incorporates convective, diffusive and reactive effects and arises in various reaction–diffusion and fluid flow models. In this paper, a numerical method based on the method of lines is proposed for its solution. The spatial derivatives are approximated using a third-order finite difference scheme, which converts the governing partial differential equation into a system of ordinary differential equations. The resulting semi-discrete system is solved in time using the classical fourth-order Runge–Kutta method. The stability and convergence properties of the proposed scheme are analyzed to establish its numerical reliability. Several numerical experiments are presented to illustrate the accuracy and efficiency of the method. The computed results confirm that the proposed approach provides accurate and stable solutions for the Burgers–Huxley equation.

1. Introduction

Nonlinear partial differential equations (PDEs) play a fundamental role in the mathematical modeling of a wide rage of physical, chemical, biological and engineering phenomena. Among these equations, the Burgers–Huxley equation (BHE) is of particular interest, as it combines the nonlinear convection term of the Burgers equation with the reaction–diffusion structure of the Huxley equation. This coupling enables the modeling of complex processes such as viscous fluid flow, wave propagation and reaction–diffusion dynamics. Due to the strong nonlinearity of the governing equation, closed-form analytical solutions are rarely available and numerical methods therefore constitute an essential tool for its investigation.
The generalized Burgers–Huxley equation is given by
Φ t + α Φ μ Φ s 2 Φ s 2 = β Φ ( 1 Φ μ ) ( Φ μ λ ) , s [ a , b ] , t > 0 ,
subject to the initial condition
Φ ( s , 0 ) = λ 2 + λ 2 tanh η 1 s 1 μ
and the boundary conditions
Φ ( a , t ) = λ 2 + λ 2 tanh η 1 η 2 t 1 μ , Φ ( b , t ) = λ 2 + λ 2 tanh η 1 1 η 2 t 1 μ , t > 0 .
An exact solution of Equation (1) is known and is expressed as
Φ ( s , t ) = λ 2 + λ 2 tanh η 1 s η 2 t 1 μ ,
where
η 1 = α μ + α 2 + 4 β ( 1 + μ ) λ 4 ( 1 + μ ) ,
η 2 = λ α 1 + μ ( 1 + μ λ ) α + α 2 + 4 β ( 1 + μ ) λ 2 ( 1 + μ ) ,
and the parameters satisfy β 0 , μ > 0 , and λ ( 0 , 1 ) . This formulation highlights the interaction between convection, diffusion and reaction mechanisms within the Burgers–Huxley framework. Several classical equations arise as special cases of Equation (1). When α = 0 and μ = 1 , then equation reduces to Huxley equation
Φ t 2 Φ s 2 = β Φ ( 1 Φ ) ( Φ λ )
which is commonly used to model nerve pulse propagation and pattern formation in biological systems.
Setting β = 0 and μ = 1 yields the Burgers equation
Φ t + α Φ Φ s 2 Φ s 2 = 0 ,
a fundamental model for nonlinear wave propagation in dissipative media. When α = 0 , β = 1 , and μ = 1 , the FitzHugh–Nagumo equation is recovered, given by
Φ t 2 Φ s 2 = Φ ( 1 Φ ) ( Φ λ ) .
The classical Burgers–Huxley equation corresponds to the case μ = 1 with α 0 and β 0 . These reductions illustrate the versatility of the generalized Burgers–Huxley equation in capturing a broad class of nonlinear phenomena.
Since its introduction, Equation (1) has attracted considerable attention in the literature. Wang et al.  [1] provided one of the earliest investigations of the equation, and numerous numerical methods have been developed for its approximate solution. Spectral and pseudospectral approaches have been employed by Javidi [2] and Darvishi et al. [3], while compact finite difference schemes were proposed by Hammad and El-Azab [4]. Khattak [5] developed a computational meshless approach to the generalized BHE. Sari and Gurarslan [6] used a polynomial differential quadrature approach to find the numerical solution of the BH equation. For the numerical solution of the generalized BH equation, Dehghan et al. [7] developed two numerical techniques based on the interpolating scaling functions and mixed-collocation finite difference schemes. Biazar and Muhammadi [8] used the differential transform method to solve the BH equation. Using a modified predictor–corrector approach based on a fourth-order time finite difference scheme, Bratsos [9] solved the generalized BH equation. Zarebnia and Aliniya  [10] solved the BH equation using a mesh-free collocation technique based on sine functions. To solve the BH equation, Batiha et al. [11] used He’s variational iteration method without using any discretization. The generalized BH equation’s quickly convergent analytical series solution was obtained by Hashim et al. [12] by the application of the Adomian decomposition method.
Inan and Bahadir [13] used the implicit exponential finite difference method to achieve a numerical solution of the BH equation. Batiha et al. [14] employed the New Iterative Method (NIM) to solve the generalized Burgers–Huxley equation, showing that the method yields accurate and rapidly convergent solutions without linearization. Their results confirmed the effectiveness of the NIM in analyzing nonlinear reaction–diffusion models. The Galerkin [15] method, exponential time differencing scheme [16], and higher-order finite difference schemes are among the numerical techniques used to obtain the numerical solution of the BH equation.
A standard approach for interpolating or approximating data that is rapid to generate, consistent numerically and able to reproduce data shape with a second degree of continuity when compared to polynomials is the B-spline collocation scheme. In order to discover the numerical solutions of the differential equations, many numerical approaches based on various kinds of B-spline functions have recently been used. A numerical method based on modified cubic B-spline functions was proposed by Mittal and Tripathi [17] to get approximations for the solutions to the generalized Burgers, Fisher and generalized BH equations. The numerical solution of the BH equation was recently computed by Bukhari et al. [18] using the local radial basis functions differential collocation method. Dağ, İ., et al. [19] used cubic B-splines, which are smooth piecewise polynomial functions, to solve Burger’s equation. Lohar [20] utilized the variable mesh cubic spline technique for the N-wave solution of Burger’s equation. Sahin et al. [21] used B-spline collocation methods for numerical solutions of Burger’s equation. Abbasbandy et al. [22] achieved a numerical solution of Burger’s equation by the Adomian Decomposition method.
Inc et al. [23] investigate new solutions for the fractional-order Burgers–Huxley equation using advanced mathematical approaches. Wen and Chaolu [24] developed a neural network approach tailored to this equation, and Mohan and Khan [25] analyzed the generalized Burgers–Huxley equation for existence, uniqueness, and regularity, alongside numerical studies, whereas Wang [26] applied variational principles to derive an approximate solution. Majeed et al. [27] used fractional derivatives with B-spline functions to approximate solutions. Loyinmi and Akinfe [28] introduced the Elzaki transform for efficient solutions, while Kumar, Yadav, and Nagar [29] demonstrated the application of a Deep Galerkin neural network to solve both the generalized Burgers–Huxley and Huxley equations. Hayat et al. [30] provide a solution to the time-fractional Burgers–Huxley equation using the Mittag–Leffler function, enhancing understanding of fractional dynamics. Arora et al. [31] introduce a Hermite spline collocation technique to study various generalized Burgers equations, including Burgers–Huxley and Burgers–Fisher. Verma and Kayenat [32] develop a Mickens-type nonstandard finite difference scheme for efficiently solving the generalized Burgers–Huxley equation. Sánchez-Pérez et al. [33] used a non-dimensionality technique to analyze the Burgers–Huxley equation, providing solutions under specific boundary conditions. Mohan [34] explores mild solutions for the stochastic form of the generalized Burgers–Huxley equation, broadening the scope of its applications. Chin [35] applies the Galerkin method to analyze solutions of the Burgers–Huxley equation, demonstrating the effectiveness of this approach in numerical methods. Zhong et al. [36] combine a high-order Haar wavelet scheme with the Runge–Kutta method to solve the generalized Burgers–Huxley and Burgers–Fisher equations. Akram et al. [37] construct a higher-order numerical approximation for the generalized fractional Burgers–Huxley equation, enhancing solution accuracy. Khan et al. [38] analyze stationary forms of the generalized Burgers–Huxley equation using conforming, nonconforming, and discontinuous Galerkin methods.
Kuzenov et al. [39] proposed a nonlinear compact-polynomial numerical scheme for solving elliptic differential equations, demonstrating improved accuracy and stability compared with classical finite difference approaches, and highlighting its effectiveness for achieving high-precision solutions of boundary value problems. Yousif et al. [40] developed advanced numerical techniques based on logarithmic non-polynomial spline functions for conformable time-fractional differential equations, providing accurate and efficient approximations and extending spline-based methods to fractional-order models.
Motivated by these developments, to solve the generalized Burgers–Huxley equation, this research provides a high-order numerical technique that integrates a third-order finite difference scheme, the method of lines, and fourth-order Runge–Kutta time-stepping. The approach negates the requirement for ghost points (artificial points outside the domain that are frequently used to handle boundaries in finite difference stencils) via biased spatial formulas that remain within the computational domain. The method is evaluated over a wide range of physical parameters, revealing great accuracy, computational effectiveness, and practicality for smooth nonlinear solutions.
The main contributions of this research can be listed as follows. We propose a high-order numerical method that incorporates a third-order finite difference scheme for spatial discretization, a method of lines approach, and fourth-order Runge–Kutta time-stepping. One of the main advantages of our numerical method is that it employs biased spatial difference formulas that stay strictly inside the computational domain, thus avoiding the need for ghost cells (auxiliary points inside the domain, usually needed in finite difference schemes). Our method is rigorously tested for a broad range of physical parameters ( α , β , λ , μ ), and it shows outstanding accuracy (with errors as low as 10 13 for diffusion-dominated problems), efficiency (requiring only O ( M ) operations per time step), and robustness for smooth nonlinear solutions. Detailed stability and convergence analyses are also included, and we derive explicit CFL-type constraints and a global error bound of O ( h 2 + Δ t 4 ) .
The paper’s structure is as follows: A numerical method for solving the Burgers–Huxley equation based on the third-order approximation and the method of lines is presented in Section 2. The suggested scheme’s stability and convergence analyses are covered in depth in Section 3 and Section 4. We perform a comparative analysis in Section 5 between our numerical results and the results from some other approaches given in the literature. Finally, the conclusion of our findings as well as the effectiveness of the suggested strategy are discussed.

2. Derivation of the Scheme

Let M N and define the uniform step size h = b a M . We partition the spatial interval [ a , b ] into M equal subintervals [ s j , s j + 1 ] , j = 0 , 1 , 2 , . . . , M + 1 , where a = s 0 < s 1 < . . . < s M 1 < s M < s M + 1 = b , s j = a + j h . This generates a rectangular mesh consisting of grid points ( s i , t n ) , where s i denotes the spatial nodes and t n denotes discrete time levels. The computational range is R = [ a , b ] × ( 0 , ) , together with boundary lines s = a and s = b and the initial line t = 0 .
In the method of lines, the spatial derivatives in (1) are approximated on the spatial grid, resulting in a system of ordinary differential equations (ODEs) in time. We first construct third-order accurate finite difference approximations for the second spatial derivative using the five-point one-sided formula [41]
2 Φ ( s , t ) s 2 = 1 h 2 μ 1 Φ ( s h , t ) + μ 2 Φ ( s , t ) + μ 3 Φ ( s + h , t ) + μ 4 Φ ( s + 2 h , t ) + μ 5 Φ ( s + 3 h , t ) .
Remark 1.
The choice of a non-symmetric stencil for the second derivative is motivated by the need to maintain third-order accuracy uniformly across the domain, including near boundaries. While symmetric stencils (e.g., central differences) are natural for interior points, they require special handling at boundaries. The one-sided formulation allows us to develop consistent boundary-adjusted stencils (19) and (24) that preserve the formal order of accuracy without extending the stencil asymmetrically. This approach follows standard practice in high-order finite difference methods.
Since this approximation is not symmetric, the five coefficients μ 1 , , μ 5 must be determined. Expanding Φ ( s h , t ) , Φ ( s + h , t ) , Φ ( s + 2 h , t ) and Φ ( s + 3 h , t ) by Taylor series, we obtain
h 2 2 Φ ( s , t ) s 2 = ( μ 1 + μ 2 + μ 3 + μ 4 + μ 5 ) Φ ( s , t ) + ( μ 1 + μ 3 + 2 μ 4 + 3 μ 5 ) h Φ ( s , t ) s + 1 2 ! ( μ 1 + μ 3 + 4 μ 4 + 9 μ 5 ) h 2 2 Φ ( s , t ) s 2 + 1 3 ! ( μ 1 + μ 3 + 8 μ 4 + 27 μ 5 ) h 3 3 Φ ( s , t ) s 3 + 1 4 ! ( μ 1 + μ 3 + 16 μ 4 + 81 μ 5 ) h 4 4 Φ ( s , t ) s 4 + 1 5 ! ( μ 1 + μ 3 + 32 μ 4 + 243 μ 5 ) h 5 5 Φ ( s , t ) s 5 + . . .
Equating the coefficients of h k for k = 0 , 1 , 2 , 3 , 4 in (11) yields the linear system
μ 1 + μ 2 + μ 3 + μ 4 + μ 5 = 0 , μ 1 + μ 3 + 2 μ 4 + 3 μ 5 = 0 , μ 1 + μ 3 + 4 μ 4 + 9 μ 5 = 2 , μ 1 + μ 3 + 8 μ 4 + 27 μ 5 = 0 , μ 1 + μ 3 + 16 μ 4 + 81 μ 5 = 0 .
Solving (12), we obtain
μ 1 = 11 12 , μ 2 = 5 3 , μ 3 = 1 2 , μ 4 = 1 3 , μ 5 = 1 12 .
Substituting (13) into (10) gives the third-order approximation
2 Φ ( s , t ) s 2 = 1 12 h 2 { 11 Φ ( s h , t ) 20 Φ ( s , t ) + 6 Φ ( s + h , t ) + 4 Φ ( s + 2 h , t ) Φ ( s + 3 h , t ) } + h 3 12 5 Φ ( s , t ) s 5 + O ( h 4 ) a s h 0 .
To preserve third-order accuracy near the endpoints, additional approximations are required. We construct boundary-biased six-point formulas which retain the leading error term h 3 12 5 Φ s 5 . It is convenient to keep the factor ( 12 h 2 ) 1 as in (14).

2.1. Approximation at ( s , t ) = ( s m 1 , t n )

Consider the approximation of 2 Φ s 2 at ( s , t ) = ( s m 1 , t n ) of the form
12 h 2 2 Φ ( s , t ) s 2 = μ 1 Φ ( s 3 h , t ) + μ 2 Φ ( s 2 h , t ) + μ 3 Φ ( s h , t ) + μ 4 Φ ( s , t ) + μ 5 Φ ( s + h , t ) + μ 6 Φ ( s + 2 h , t ) + h 5 5 Φ ( s , t ) s 5 .
Expanding about ( s , t ) yields
12 h 2 2 Φ ( s , t ) s 2 = ( μ 1 + μ 2 + μ 3 + μ 4 + μ 5 + μ 6 ) Φ ( s , t ) + ( 3 μ 1 2 μ 2 μ 3 + μ 5 + 2 μ 6 ) h Φ ( s , t ) s + 1 2 ! ( 9 μ 1 + 4 μ 2 + μ 4 + 4 μ 6 ) h 2 2 Φ ( s , t ) s 2 + 1 3 ! ( 27 μ 1 8 μ 2 μ 3 + μ 5 + 8 μ 6 ) h 3 3 Φ ( s , t ) s 3 + 1 4 ! ( 81 μ 1 + 16 μ 2 + μ 3 + μ 5 + 16 μ 6 ) h 4 4 Φ ( s , t ) s 4 + 1 5 ! ( 243 μ 1 32 μ 2 μ 3 + μ 5 + 32 μ 6 ) h 5 5 Φ ( s , t ) s 5 + . . .
Equating coefficients of h i for ( i = 0 , 1 , 2 , 3 , 4 , 5 ) in (16) yields
μ 1 + μ 2 + μ 3 + μ 4 + μ 5 + μ 6 = 0 , 3 μ 1 2 μ 2 μ 3 + μ 5 + 2 μ 6 = 0 , 9 μ 1 + 4 μ 2 + μ 3 + μ 5 + 4 μ 6 = 24 , 27 μ 1 8 μ 2 μ 3 + μ 5 + 8 μ 6 = 0 , 81 μ 1 + 16 μ 2 + μ 3 + μ 5 + 16 μ 6 = 0 , 243 μ 1 32 μ 2 μ 3 + μ 5 + 32 μ 6 = 120 .
Solving (17) gives
μ 1 = 1 , μ 2 = 6 , μ 3 = 26 , μ 4 = 40 , μ 5 = 21 , μ 6 = 2 .
Hence,
2 Φ ( s , t ) s 2 = 1 12 h 2 { Φ ( s 3 h , t ) 6 Φ ( s 2 h , t ) + 26 Φ ( s h , t ) 40 Φ ( s , t ) + 21 Φ ( s + h , t ) 2 Φ ( s + 2 h , t ) } + h 3 12 5 Φ ( s , t ) s 5 + O ( h 4 ) a s h 0 .

2.2. Approximation at ( s , t ) = ( s m , t n )

Next, for the grid point ( s , t ) = ( s m , t n ) we consider the six-point approximation
12 h 2 2 Φ ( s , t ) s 2 = μ 1 Φ ( s 4 h , t ) + μ 2 Φ ( s 3 h , t ) + μ 3 Φ ( s 2 h , t ) + μ 4 Φ ( s h , t ) + μ 5 Φ ( s , t ) + μ 6 Φ ( x + h , t ) + h 5 5 Φ ( s , t ) s 5 .
Taylor expansion about ( s , t ) yields
12 h 2 2 Φ ( s , t ) s 2 = ( μ 1 + μ 2 + μ 3 + μ 4 + μ 5 + μ 6 ) Φ ( s , t ) + ( 4 μ 1 3 μ 2 2 μ 3 μ 4 + μ 6 ) h Φ ( s , t ) s + 1 2 ! ( 16 μ 1 + 9 μ 2 + 4 μ 3 + μ 4 + μ 6 ) h 2 2 Φ ( s , t ) s 2 + 1 3 ! ( 64 μ 1 27 μ 2 8 μ 3 μ 4 + μ 6 ) h 3 3 Φ ( s , t ) s 3 + 1 4 ! ( 256 μ 1 + 81 μ 2 + 16 μ 3 + μ 4 + μ 6 ) h 4 4 Φ ( s , t ) s 4 + 1 5 ! ( 1024 μ 1 243 μ 2 32 μ 3 μ 4 + μ 6 ) h 5 5 Φ ( s , t ) s 5 + . . .
Equating coefficients of h i for ( i = 0 , 1 , 2 , 3 , 4 , 5 ) in (21) gives
μ 1 + μ 2 + μ 3 + μ 4 + μ 5 + μ 6 = 0 , 4 μ 1 3 μ 2 2 μ 3 μ 4 + μ 6 = 0 , 16 μ 1 + 9 μ 2 + 4 μ 3 + μ 4 + μ 6 = 24 , 64 μ 1 27 μ 2 8 μ 3 μ 4 + μ 6 = 0 , 256 μ 1 + 81 μ 2 + 16 μ 3 + μ 4 + μ 6 = 0 , 1024 μ 1 243 μ 2 32 μ 3 μ 4 + μ 6 = 120 .
Solving (22) yields
μ 1 = 2 , μ 2 = 11 , μ 3 = 24 , μ 4 = 14 , μ 5 = 10 , μ 6 = 9 .
Therefore,
2 Φ ( s , t ) s 2 = 1 12 h 2 { 2 Φ ( s 4 h , t ) 11 Φ ( s 3 h , t ) + 24 Φ ( s 2 h , t ) 14 Φ ( s h , t ) 10 Φ ( s , t ) + 9 Φ ( s + h , t ) } + h 3 12 5 Φ ( s , t ) s 5 + O ( h 4 ) a s h 0 .

2.3. Semi-Discrete System (Method of Lines)

Using (14), (19) and (24) for the second spatial derivative together with the central difference approximation for the first derivative,
Φ s ( s i , t ) Φ i + 1 ( t ) Φ i 1 ( t ) 2 h ,
we obtain the following semi-discrete system of ODEs. For 1 i m 2 ,
Φ i t + α Φ i μ Φ i + 1 Φ i 1 2 h = β Φ i ( 1 Φ i μ ) ( Φ i μ λ ) + 1 12 h 2 { 11 Φ ( s i h , t ) 20 Φ ( s i , t ) + 6 Φ ( s i + h , t ) + 4 Φ ( s i + 2 h , t ) Φ ( s i + 3 h , t ) } , 1 i m 2 .
For i = m 1 ,
Φ m 1 t + α Φ m 1 μ ( Φ m Φ m 2 2 h ) = β Φ m 1 ( 1 Φ m 1 μ ) ( Φ m 1 μ λ ) + 1 12 h 2 { Φ ( s m 1 3 h , t ) 6 Φ ( s m 1 2 h , t ) + 26 Φ ( s m 1 h , t ) 40 Φ ( s m 1 , t ) + 21 Φ ( s m 1 + h , t ) 2 Φ ( b , t ) .
For i = m ,
Φ m t + α Φ m μ Φ m + 1 Φ m 1 2 h = β Φ m ( 1 Φ m μ ) ( Φ m μ λ ) + 1 12 h 2 { 2 Φ ( s m 4 h , t ) 11 Φ ( s m 3 h , t ) + 24 Φ ( s m 2 h , t ) 14 Φ ( s m h , t ) 10 Φ ( s m , t ) + 9 Φ ( b , t ) } .
Remark on boundary stencils. The approximations in (26) and (27) use only grid points within [ a , b ] , with Φ ( a , t ) and Φ ( b , t ) provided by the boundary conditions (3). No ghost points or extrapolation are required, as the six-point formulas are constructed to be evaluated at s m 1 and s m using values at s m 4 , , s m , b and s m 3 , , s m , b , respectively. The resulting system of ODEs is integrated in time using the classical fourth-order Runge–Kutta method (RK4) method.

3. Stability Analysis

This section presents a stability analysis of the proposed method. Since the generalized Burgers–Huxley Equation (1) is nonlinear, we first consider a linearized model in order to analyze the stability of the semi-discrete system. This can be achieved either by neglecting the reaction term (i.e., setting β = 0 ) or, alternatively, by freezing the nonlinear coefficient in the convective term by assuming
Φ μ c ( constant ) ,
so that α Φ μ Φ s α c Φ s . Under this linearization, Equation (1) reduces to the linear convection–diffusion equation
Φ t = 2 Φ 2 s α c Φ s .
After substituting the finite difference approximations for the spatial derivatives into Equation (28), we obtain a linear system of ordinary differential equations which can be written in matrix form
Φ ^ t = W Φ ^ ,
where W is the system matrix arising from the discrete convection and diffusion operators. For convenience, W is written as the sum of two matrices,
Φ ^ t = ( A + B ) Φ ^ , W = A + B .
Matrix A corresponds to the discretization of the first spatial derivative (central difference), while B represents the discrete second derivative operator based on the third-order formulas. Specifically, we define
A = α c 2 h 2 h 0 0 0 0 1 0 1 0 0 0 0 1 0 1 0 0 0 0 2 h ,
and
B = 1 12 h 2 12 h 2 0 0 0 0 0 11 20 6 4 1 0 1 6 26 40 21 2 0 2 11 24 14 10 9 0 0 0 0 0 0 12 h 2 .
The unknown vector is
Φ ^ = Φ 0 Φ 1 Φ M + 1 , j = 0 , 1 , 2 , , M + 1 .
Here, Φ 0 and Φ M + 1 correspond to boundary values prescribed by the boundary conditions.

3.1. Stability of RK4 Time Integration

To advance (29) in time, the classical fourth-order Runge–Kutta (RK4) method is applied. For the linear system (29), the RK4 iteration takes the form
n 1 = W Φ ^ k , n 2 = W Φ ^ k + Δ t 2 n 1 , n 3 = W Φ ^ k + Δ t 2 n 2 , n 4 = W Φ ^ k + Δ t n 3 , Φ ^ k + 1 = Φ ^ k + Δ t 6 n 1 + 2 n 2 + 2 n 3 + n 4 .
Here, Φ ^ k denotes the numerical solution vector at the kth time level. In order to conduct von Neumann stability analysis, we consider a trial solution of the form
Φ ^ k = ρ k e ι ω Δ t ,
where ρ k represents the amplification factor at time step k, ι = 1 and ω denotes the mode number. Substituting this representation into (31) yields
ρ k + 1 e ι ω Δ t = ρ k e ι ω Δ t + Δ t 6 n 1 + 2 n 2 + 2 n 3 + n 4 .
Now we substitute the expressions for n 1 , n 2 , n 3 , and n 4 into (32). Using the linearlity of W , we obtain
ρ k + 1 e ι ω Δ t = ρ k e ι ω Δ t + Δ t 6 ( W ρ k e ι ω Δ t + 2 W ρ k e ι ω Δ t + Δ t 2 n 1 + 2 W ρ k e ι ω Δ t + Δ t 2 n 2 + W ρ k e ι ω Δ t + Δ t n 3 ) .
After simplification, the RK4 update can be written as the action of a polynomial in W :
ρ k + 1 e ι ω Δ t = ρ k e ι ω Δ t I + Δ t W + ( Δ t W ) 2 2 + ( Δ t W ) 3 6 + ( Δ t W ) 4 24 .
Equivalently, (33) can be expressed in the iteration form
Φ ^ k + 1 = Φ ^ k I + Δ t W + ( Δ t W ) 2 2 + ( Δ t W ) 3 6 + ( Δ t W ) 4 24 .
From (34), we define amplification matrix C as
C = I + Δ t W + ( Δ t W ) 2 2 + ( Δ t W ) 3 6 + ( Δ t W ) 4 24 .
Hence, (34) becomes
Φ ^ k + 1 = C Φ ^ k .
To ensure stability, we examine the amplification matrix C . Stability is guaranteed if the spactral radius satisfies
ρ ( C ) 1 ,
where ρ ( · ) denotes the spactral radius. Since C is a polynomial in W , its eigenvalues are given by the RK4 stability polynomial evaluated at the eigenvalues of W . In particular, if λ is an eigenvalue of W , then the corresponding eigenvalue of C is
R ( Δ t λ ) = 1 + Δ t λ + ( Δ t λ ) 2 2 + ( Δ t λ ) 3 6 + ( Δ t λ ) 4 24 .
Therefore, the RK4 stability requirement can be expressed as
| R ( Δ t λ ) | 1 for all eigenvalues λ of W .
RK4 is an explicit scheme and is not A-stable. Consequently, its stability depends on the step size Δ t and on the spectral properties of the system matrix W . For stiff problems or when W has eigenvalues with large magnitudes, Δ t must be chosen to be sufficiently small so that Δ t , λ remains inside the stability region of RK4. Despite this limitation, the RK4 method is effective for a wide range of problems, provided that Δ t is selected appropriately.

3.2. Explicit Stability Condition in Terms of Δ t and h

To derive a usable stability restriction, the eigenvalues of the spatial discretization matrix W must be expressed in terms of the grid spacing h. For linearized convection–diffusion, Equation (28), W = A + B combines the discrete diffusion operator (second derivative) and convection operator (first derivative).
Using the third-order finite difference schemes introduced in Section 2, the eigenvalues of W can be approximated through Fourier analysis. Substituting a Fourier mode Φ j = e i ω j h into the spatial operator leads to the symbol
λ ^ ( θ ) = 1 12 h 2 11 e i θ 20 + 6 e i θ + 4 e 2 i θ e 3 i θ α c 2 h e i θ e i θ ,
where θ = ω h [ π , π ] . The real component of λ ^ originates from diffusion and remains negative, ensuring dissipative behavior, while the imaginary component is produced by convection.
For stability of the RK4 time integrator, the amplification factor must satisfy
| R ( Δ t λ ^ ( θ ) ) | 1 for all θ [ π , π ] ,
with the RK4 stability polynomial given by
R ( z ) = 1 + z + z 2 2 + z 3 6 + z 4 24 .
This requirement results in a CFL-type restriction linking the time step Δ t to the spatial mesh size h.
In diffusion-dominated regimes ( α c 0 ), the dominant eigenvalues behave like λ 4 / ( 3 h 2 ) , as inferred from the leading diffusion term. Since the RK4 stability interval on the negative real axis extends to approximately z 2.78 , we obtain the parabolic constraint
Δ t 2.78 4 / ( 3 h 2 ) = 2.085 h 2 ( diffusion - dominated ) .
When convection prevails, the eigenvalues are largely imaginary, with magnitude proportional to | α c | / h . The RK4 stability boundary along the imaginary axis reaches roughly | z | 2 2 2.828 , yielding the hyperbolic restriction
Δ t 2.828 | α c | / h = 2.828 h | α c | ( convection - dominated ) .
For mixed convection–diffusion problems, the time step must satisfy the tighter of the two bounds,
Δ t min C 1 h 2 ν , C 2 h | α c | ,
where ν = 1 denotes the diffusion coefficient, C 1 2.085 , and C 2 2.828 . All simulations reported in Section 5 respect this criterion, accounting for the stable behavior observed.
Remark 2.
The constants above are approximate and follow from Fourier analysis of the spatial scheme. For nonlinear settings, a slightly smaller time step may be advisable, especially in the presence of strong reaction terms. The experiments in Section 5 demonstrate that the chosen step sizes (e.g., Δ t = 0.0001 for Example 1 and Δ t = 0.5 for Example 2) remain well within these theoretical limits while preserving both stability and accuracy.

3.3. Remark on Nonlinear Stability

The stability study provided above is based on a linearized model obtained by freezing the nonlinear coefficient in the convection term Φ μ c . While this linearization approach is standard in the analysis of numerical methods for nonlinear PDEs, we acknowledge that it provides only the necessary conditions for the stability of the full nonlinear problem. For sufficiently smooth solutions and small time steps, the behavior of the nonlinear system locally approximates that of the linearized system. This heuristic principle, common in the method of lines literature, suggests that stability of the linearized problem is indicative of stability of the nonlinear problem when solutions remain smooth and step sizes are appropriately constrained. The numerical experiments presented in Section 5 serve as empirical validation of the method’s stability for the full nonlinear problem across a wide range of parameter values. The consistent agreement with the exact solutions and systematic error reduction observed in Table 1, Table 2, Table 3 and Table 4 demonstrate that the scheme remains stable for the nonlinear problem under chosen step sizes.

4. Convergence Analysis

The convergence analysis of the classical fourth-order Runge–Kutta (RK4) method for a system of ordinary differential equations aims to demonstrate that the numerical solution converges to the exact solution as the time step Δ t 0 . In the context of the method of lines, the spatial discretization of the Burgers–Huxley equation leads to a system of m + 1 ordinary differential equations in time. This section examines the local truncation error (LTE) of the RK4 method and its implications for global convergence. Consider the semi-discrete system obtained after spatial discretization,
Φ i t = F i ( t , Φ ) , i = 0 , 1 , 2 , , m , m + 1 ,
where t is the independent time variable, Φ = ( Φ 0 , Φ 1 , , Φ m + 1 ) T represents the numerical solution vector with Φ i = Φ ( s i , t ) and F i denotes the ith component of the right-hand-side function arising from the spatial discretization. Applying the classical RK4 method to the system (36), the numerical scheme can be written as
r 1 = F ( t n , Φ n ) , r 2 = F t n + Δ t 2 , Φ n + Δ t 2 r 1 , r 3 = F t n + Δ t 2 , Φ n + Δ t 2 r 2 , r 4 = F t n + Δ t , Φ n + Δ t r 3 , Φ n + 1 = Φ n + Δ t 6 r 1 + 2 r 2 + 2 r 3 + r 4 ,
where Φ n = Φ ( t n ) denotes the numerical solution at time level t = t n . The LTE of the RK4 method measures the error introduced in a single time step when the exact solution is substituted into the numerical scheme. For sufficiently smooth solutions, the LTE of the RK4 method is given by
L T E = 1 720 Δ t 5 Φ ( 5 ) ( ζ ) ,
where Φ ( 5 ) is the fifth derivative of the exact solution with respect to time and ζ [ t n , t n + Δ t ] . This expression shows that LTE is of the order O ( Δ t 5 ) and therefore decreases rapidly as Δ t 0 .
The global error of a numerical method arises from the accumulation of local truncation errors over all time steps. For a one-step method such as RK4, the global error is one order lower than the local truncation error, and hence the RK4 method exhibits fourth-order convergence in time. That is, the global error is proportional to O ( Δ t 4 ) . To further quantify the LTE, let us consider
P = max ζ [ t n , t n + Δ t ] Φ ( 5 ) ( ζ ) .
If the exact solution is sufficiently smooth and the fifth derivative is bounded, then P is finite. Using (38) and (39), we obtain the bound
| L T E | = 1 720 Δ t 5 Φ ( 5 ) ( ζ ) 1 720 Δ t 5 P ,
which ensures that the LTE tends to zero as Δ t 0 . The fourth-order convergence of the RK4 method implies that decreasing the time step Δ t leads to a rapid reduction in the numerical error, allowing high accuracy to be achieved with relatively few time steps compared to lower-order schemes. The maximum achievable accuracy in our scheme is determined by the spatial error O ( h 3 ) once the temporal error O ( Δ t 4 ) is made sufficiently small. In practice, we observed errors as low as 10 13 in Example 2 (Table 2) where smooth solutions and appropriate step sizes allowed the third-order spatial accuracy to dominate. Thus, the accuracy is ultimately limited by machine precision and smoothness of the solution, but our method reliably achieves near-machine-level precision for smooth test cases under appropriate resolution. However, it should be noted that RK4 is an explicit method, and for stiff systems smaller time steps may be required to maintain stability.

Combined Spatial and Temporal Error Analysis

The preceding analysis focused on the temporal discretization error of the RK4 method applied to the semi-discrete system of ODEs. To fully characterize the error of the proposed method, we must also account for the spatial discretization error introduced by the third-order finite difference scheme.
Let Φ ( s , t ) denote the exact solution of the continuous Burgers–Huxley equation, and let ϕ i ( t ) denote the semi-discrete solution satisfying the ODE system obtained after spatial discretization. The local truncation error of the spatial discretization is O ( h 3 ) , as established by the Taylor series expansions in Section 2. Consequently, the global spatial error in the semi-discrete solution ϕ i ( t ) at a fixed time t is also O ( h 3 ) , provided the semi-discrete system is stable.
Now, let Φ i n denote the fully discrete numerical solution at grid point s i and time level t n = n Δ t . The total error can be decomposed as:
Φ ( s i , t n ) Φ i n Φ ( s i , t n ) ϕ i ( t n ) Spatial error , O ( h 3 ) + ϕ i ( t n ) Φ i n Temporal error , O ( Δ t 4 ) .
Assuming the stability of both the spatial and temporal discretizations, the overall error of the proposed method is therefore
Total error = O ( h 3 ) + O ( Δ t 4 ) .
This theoretical estimate indicates that the scheme is third-order accurate in space and fourth-order accurate in time. In practice, to observe the combined convergence rate, the time step Δ t should be refined proportionally to h 3 / 4 so that both error components decrease at a comparable rate. The numerical experiments presented in Section 5 confirm this expected order of convergence, as the computed solutions exhibit rapid reduction in error with mesh refinement and the error profiles align with the predicted asymptotic behavior.
Remark 3.
This analysis shows that the nonlinear convective term introduces an O ( h 2 ) error, the reaction term contributes error bounded by the solution error itself, and the third-order diffusion scheme provides an O ( h 3 ) local truncation error that becomes dominant only in diffusion-dominated cases. In practice, choosing Δ t proportional to h ensures that temporal errors do not dominate. The numerical results in Section 5 confirm that the method achieves high accuracy and the expected convergence rates, validating the effectiveness of this approach.

5. Numerical Results

This section presents  the numerical results obtained for the generalized Burgers–Huxley equation.  Several test examples are considered in order to analyze and assess the accuracy and effectiveness of the proposed numerical scheme for different values of the parameters α , β , λ , and μ . The accuracy of the numerical solutions is evaluated by computing the following error measure:
  • Absolute Error:  exact approx .
Note: For numerical comparison, we primarily benchmark our results against [13]. While other high-order methods exist in the literature (e.g., [14]), many report error magnitudes similar to those in [13]—often matching to several decimal places or the same order of the 10th power. Since Ref. [13] provides comprehensive error data across a wide range of parameters ( α , β , μ , λ ) , matching our test cases, it serves as a consistent and representative benchmark for assessing the accuracy of the proposed scheme.
Example 1.
Consider Equation (1) with the parameter values α = 1 , β = 1 , λ = 0.001 and s [ 0 , 1 ] , which reduces to
Φ t + Φ μ Φ s 2 Φ s 2 = Φ ( 1 Φ μ ) ( Φ μ 0.001 ) , 0 s 1 , t > 0 .
The proposed method is applied to solve the above problem. In Table 1, the absolute errors computed by the present method are compared with those available in the literature for μ = 1 , 2 , and 3. Moreover, the CPU time associated with the present scheme for μ = 1 is also reported. The comparison is carried out with the implicit exponential finite difference method [13] and the Adomian decomposition method [12]. The results demonstrate that the proposed scheme produces smaller absolute errors across all tested parameter values and time levels. Figure 1 illustrates the space–time profiles of the numerical and exact solutions for μ = 1 , showing excellent agreement between the two solutions. Furthermore, the distribution of the absolute error in two-dimensional form for Δ t = 0.1 and μ = 1 is displayed in Figure 2, confirming the high accuracy of the proposed method.
Example 2.
Consider Equation (1) with parameter values α = 0.1 , β = 0.001 , λ = 0.0001 and s [ 0 , 1 ] , which reduces to the following form:
Φ t + 0.1 Φ μ Φ s 2 Φ 2 s = 0.001 Φ ( 1 Φ μ ) ( Φ μ 0.0001 ) , 0 s 1 t > 0 ,
The proposed numerical scheme is applied to solve the above problem. In Table 2, the absolute errors computed by the present method are compared with those available in the literature for μ = 1 , 2 , and 4. Moreover, the CPU time associated with the present scheme for μ = 1 is also reported. The results demonstrate that the present scheme consistently produces smaller absolute errors over all tested spatial points and time levels. Figure 3 displays the space–time graphs of the approximate and exact solutions for μ = 2 , illustrating excellent agreement between the numerical and analytical solutions. In addition, two-dimensional distribution of the absolute error for Δ t = 0.5 and μ = 2 is shown in Figure 4, further confirming the accuracy and stability of the proposed method.
Example 3.
Consider Equation (1) with parameter values α = 1 , μ = 1 , λ = 0.0001 and s [ 0 , 1 ] , which reduces to the following form:
Φ t + Φ Φ s 2 Φ 2 s = β Φ ( 1 Φ ) ( Φ 0.0001 ) , 0 s 1 t > 0 ,
The proposed numerical scheme is applied to solve the above problem for different values of the reaction parameter β . Table 3 presents a comparison of the absolute errors obtained using the present method with those reported in [13] for β = 1 , 10 and 100. Moreover, the CPU time associated with the present scheme for β = 1 is also reported. The results demonstrate that the proposed scheme yields consistently smaller absolute errors over all spatial locations and time levels considered, even as reaction strength increases. Figure 5 shows the space–time graphs of the approximate and exact solutions for β = 1 , indicating excellent agreement between the numerical and analytical solutions. In addition, the two-dimensional distribution of the error for Δ t = 0.8 and β = 2 is depicted in Figure 6, further illustrating the accuracy and robustness of the proposed method.
Example 4.
Consider Equation (1) with parameter values α = 5 , β = 10 , μ = 2 and s [ 0 , 1 ] , which reduces to the following form:
Φ t + 5 Φ 2 Φ s 2 Φ 2 s = 10 Φ ( 1 Φ 2 ) ( Φ 2 λ ) , 0 s 1 t > 0 ,
The proposed numerical scheme is applied to solve the above problem for different values of the parameter λ . Table 4 presents a comparison of the absolute errors obtained using the present method with those reported in [13] for λ = 10 3 , 10 4 and 10 5 . Moreover, the CPU time associated with the present scheme for λ = 10 3 is also reported. The numerical results demonstrate that the present scheme consistently yields smaller absolute errors than the reference method for all spatial locations and time levels considered, even for relatively small values of λ . Figure 7 depicts the space–time profiles of the approximate and exact solutions for λ = 10 4 , illustrating excellent agreement between the numerical and analytical solutions. Moreover, the two-dimensional distribution of the absolute error at t = 0.2 for λ = 10 5 is shown in Figure 8, further confirming the accuracy and robustness of the proposed scheme.
Computational Remarks. All simulations were performed in Mathematica  13.2 on a standard desktop computer. The computational time was measured using the built-in AbsoluteTiming command, and the CPU times are reported in scientific notation in the corresponding tables. Due to the explicit structure of the proposed scheme, the implementation remains straightforward with low memory requirements, and the overall computational cost scales linearly with the number of spatial grid points M. The time step Δ t was selected to satisfy the stability restriction derived in Section 3. For the grid sizes considered in the numerical examples ( h = 0.01 ), the total CPU time for each simulation was of the order 10 4 or 10 3 s, demonstrating the practical efficiency of the method for moderate-scale problems.

6. Conclusions

In this work, a numerical scheme based on the method of lines combined with third-order finite difference approximations for the spatial derivatives has been developed for the solution of the Burgers–Huxley equation. The resulting semi-discrete system was integrated in time using the classical fourth-order Runge–Kutta method. A detailed stability and convergence analysis was carried out to assess the theoretical properties of the proposed approach. The stability analysis demonstrated that the numerical solution remains bounded under appropriate time-step restrictions, while the convergence analysis confirmed fourth-order accuracy in time, provided that the solution is sufficiently smooth. These results establish the reliability and effectiveness of the proposed method. Several numerical experiments were presented to validate the theoretical analysis and to evaluate the performance of the scheme for different parameter settings. The numerical results showed good agreement with the exact solutions, and in comparison with existing methods reported in the literature, the proposed approach consistently produced smaller absolute errors. Overall, the proposed method provides an accurate and robust numerical framework for solving the Burgers–Huxley equation. The combination of high-order spatial discretization and efficient time integration makes the method a useful computational tool for studying nonlinear reaction–diffusion–convection models arising in applied mathematics and related fields.

Author Contributions

Conceptualization, M.Y. and M.A.H.; methodology, M.A.H. and K.S.M.; software, M.Y. and M.A.H.; validation, N.M., M.Y. and K.S.M.; formal analysis, M.A.H.; investigation, K.S.M.; resources, K.S.M. and M.Y.; data curation, M.A.H.; writing—original draft preparation, M.A.H. and M.Y.; writing—review and editing, K.S.M. and N.M.; visualization, M.A.H.; supervision, M.Y.; project administration, K.S.M.; funding acquisition, K.S.M. and N.M. All authors have read and agreed to the published version of the manuscript.

Funding

The researchers would like to thank the Deanship of Graduate Studies and Scientific Research at Qassim University for financial support (QU-APC-2026).

Data Availability Statement

Data is contained within the article.

Conflicts of Interest

The authors declare no conflicts of interest.

References

  1. Wang, X.Y.; Zhu, Z.S.; Lu, Y.K. Solitary wave solutions of the generalized Burgers–Huxley equation. J. Phys. A Math. Gen. 1990, 23, 271–274. [Google Scholar] [CrossRef]
  2. Javidi, M. A numerical solution of the generalized Burgers–Huxley equation by the pseudospectral method and Darvishi’s preconditioning. Appl. Math. Comput. 2006, 175, 1619–1628. [Google Scholar]
  3. Darvishi, M.T.; Kheybari, S.; Khani, F. Spectral collocation method and Darvishi’s preconditionings for solving the generalized Burgers–Huxley equation. Commun. Nonlinear Sci. Numer. Simul. 2008, 13, 2091–2103. [Google Scholar] [CrossRef]
  4. Hammad, D.A.; El-Azab, M.S. 2N-order compact finite difference scheme with collocation method for solving the generalized Burgers–Huxley and Burgers–Fisher equations. Appl. Math. Comput. 2015, 258, 296–311. [Google Scholar]
  5. Khattak, A.J. A computational meshless method for the generalized Burgers–Huxley equation. Appl. Math. Model. 2009, 33, 3718–3729. [Google Scholar] [CrossRef]
  6. Sari, M.; Gürarslan, G. Numerical solutions of the generalized Burgers–Huxley equation by a differential quadrature method. Math. Probl. Eng. 2009, 2009, 370765. [Google Scholar] [CrossRef]
  7. Dehghan, M.; Saray, B.N.; Lakestani, M. Mixed finite difference and Galerkin methods for solving Burgers equations using interpolating scaling functions. Math. Methods Appl. Sci. 2014, 37, 894–912. [Google Scholar] [CrossRef]
  8. Biazar, J.; Mohammadi, F. Application of the differential transform method to the generalized Burgers–Huxley equation. Appl. Appl. Math. Int. J. 2010, 5, 236–246. [Google Scholar]
  9. Bratsos, A.G. A fourth-order numerical scheme for solving the modified Burgers equation. Comput. Math. Appl. 2010, 60, 1393–1400. [Google Scholar] [CrossRef]
  10. Alinia, N.; Zarebnia, M. A numerical algorithm based on a new kind of tension B-spline function for solving the Burgers–Huxley equation. Numer. Algorithms 2019, 82, 1121–1142. [Google Scholar] [CrossRef]
  11. Batiha, B.; Noorani, M.S.M.; Hashim, I. Application of the variational iteration method to the generalized Burgers–Huxley equation. Chaos Solitons Fractals 2008, 36, 660–663. [Google Scholar] [CrossRef]
  12. Hashim, I.; Noorani, M.S.M.; Batiha, B. A note on the Adomian decomposition method for the generalized Huxley equation. Appl. Math. Comput. 2006, 181, 1439–1445. [Google Scholar] [CrossRef]
  13. Inan, B.; Bahadir, A.R. Numerical solutions of the generalized Burgers–Huxley equation by an implicit exponential finite difference method. J. Appl. Math. Stat. Inform. 2015, 11, 57–67. [Google Scholar] [CrossRef]
  14. Batiha, B.; Ghanim, F.; Batiha, K. Application of the new iterative method to the generalized Burgers–Huxley equation. Symmetry 2023, 15, 688. [Google Scholar] [CrossRef]
  15. El-Kady, M.; El-Sayed, S.M.; Fathy, H.E. Development of the Galerkin method for solving the generalized Burgers–Huxley equation. Math. Probl. Eng. 2013, 2013, 165492. [Google Scholar] [CrossRef]
  16. Handschuh, R.F.; Keith, T.G., Jr. Applications of an exponential finite-difference technique. Numer. Heat Transf. 1992, 22, 363–378. [Google Scholar] [CrossRef]
  17. Mittal, R.C.; Tripathi, A. Numerical solutions of generalized Burgers–Fisher and generalized Burgers–Huxley equations using collocation of cubic B-splines. Int. J. Comput. Math. 2015, 92, 1053–1077. [Google Scholar] [CrossRef]
  18. Bukhari, M.; Arshad, M.; Batool, S.; Saqlain, S.M. Numerical solution of the generalized Burgers–Huxley equation using local radial basis functions. Int. J. Adv. Appl. Sci. 2017, 4, 1–11. [Google Scholar] [CrossRef]
  19. Dağ, İ.; Irk, D.; Saka, B. A numerical solution of Burgers equation using cubic B-splines. Appl. Math. Comput. 2005, 163, 199–211. [Google Scholar] [CrossRef]
  20. Lohar, B.L.; Jain, P.C. Variable mesh cubic spline technique for N-wave solution of Burgers equation. J. Comput. Phys. 1981, 39, 433–442. [Google Scholar] [CrossRef]
  21. Dağ, İ.; Irk, D.; Sahin, A. B-spline collocation methods for numerical solutions of Burgers equation. Math. Probl. Eng. 2005, 2005, 521–538. [Google Scholar] [CrossRef]
  22. Abbasbandy, S.; Darvishi, M.T. A numerical solution of Burgers equation by time discretization of Adomian’s decomposition method. Appl. Math. Comput. 2005, 170, 95–102. [Google Scholar] [CrossRef]
  23. Inc, M.; Partohaghighi, M.; Akinlar, M.A.; Agarwal, P.; Chu, Y.M. New solutions of the fractional-order Burgers–Huxley equation. Results Phys. 2020, 18, 103290. [Google Scholar] [CrossRef]
  24. Wen, Y.; Chaolu, T. Study of the Burgers–Huxley equation using a neural network method. Axioms 2023, 12, 429. [Google Scholar] [CrossRef]
  25. Mohan, M.T.; Khan, A. On the generalized Burgers–Huxley equation: Existence, uniqueness, regularity, global attractors, and numerical studies. Discrete Contin. Dyn. Syst. Ser. B 2021, 26, 3943–3988. [Google Scholar] [CrossRef]
  26. Wang, K.J. Variational principle and approximate solution for the generalized Burgers–Huxley equation with fractal derivative. Fractals 2021, 29, 2150044. [Google Scholar] [CrossRef]
  27. Majeed, A.; Kamran, M.; Asghar, N.; Baleanu, D. Numerical approximation of the inhomogeneous time-fractional Burgers–Huxley equation with B-spline functions and Caputo derivative. Eng. Comput. 2022, 38, 885–900. [Google Scholar] [CrossRef]
  28. Loyinmi, A.C.; Akinfe, T.K. An algorithm for solving the Burgers–Huxley equation using the Elzaki transform. SN Appl. Sci. 2020, 2, 7. [Google Scholar] [CrossRef]
  29. Kumar, H.; Yadav, N.; Nagar, A.K. Numerical solution of the generalized Burgers–Huxley and Huxley equations using the deep Galerkin neural network method. Eng. Appl. Artif. Intell. 2022, 115, 105289. [Google Scholar] [CrossRef]
  30. Hayat, A.M.; Riaz, M.B.; Abbas, M.; Alosaimi, M.; Jhangeer, A.; Nazir, T. Numerical solution to the time-fractional Burgers–Huxley equation involving the Mittag-Leffler function. Mathematics 2024, 12, 2137. [Google Scholar] [CrossRef]
  31. Arora, S.; Jain, R.; Kukreja, V.K. A robust Hermite spline collocation technique to study the generalized Burgers–Huxley equation, generalized Burgers–Fisher equation, and modified Burgers equation. J. Ocean Eng. Sci. 2022, in press. [Google Scholar] [CrossRef]
  32. Verma, A.K.; Kayenat, S. An efficient Mickens-type NSFD scheme for the generalized Burgers–Huxley equation. J. Differ. Equ. Appl. 2020, 26, 1213–1246. [Google Scholar] [CrossRef]
  33. Sánchez-Pérez, J.F.; Solano-Ramírez, J.; Castro, E.; Conesa, M.; Marín-García, F.; García-Ros, G. Analysis of the Burgers–Huxley equation using the nondimensionalisation technique: Universal solution for Dirichlet and symmetry boundary conditions. Axioms 2023, 12, 1113. [Google Scholar] [CrossRef]
  34. Mohan, M.T. Mild solutions for the stochastic generalized Burgers–Huxley equation. J. Theor. Probab. 2022, 35, 1511–1536. [Google Scholar] [CrossRef]
  35. Chin, P.W. The analysis of the solution of the Burgers–Huxley equation using the Galerkin method. Numer. Methods Partial Differ. Equ. 2023, 39, 2787–2807. [Google Scholar] [CrossRef]
  36. Zhong, M.; Yang, Q.J.; Tian, S.F. The modified high-order Haar wavelet scheme with the Runge–Kutta method in the generalized Burgers–Fisher and generalized Burgers–Huxley equations. Mod. Phys. Lett. B 2021, 35, 2150419. [Google Scholar] [CrossRef]
  37. Akram, T.; Iqbal, A.; Kumam, P.; Sutthibutpong, T. A newly constructed numerical approximation and analysis of the generalized fractional Burgers–Huxley equation using a higher-order method. Results Phys. 2023, 54, 107119. [Google Scholar] [CrossRef]
  38. Khan, A.; Mohan, M.T.; Ruiz-Baier, R. Conforming, nonconforming, and DG methods for the stationary generalized Burgers–Huxley equation. J. Sci. Comput. 2021, 88, 52. [Google Scholar] [CrossRef]
  39. Kuzenov, V.V.; Ryzhkov, S.V.; Varaksin, A.Y. Development of a method for solving elliptic differential equations based on a nonlinear compact-polynomial scheme. J. Comput. Appl. Math. 2024, 451, 116098. [Google Scholar] [CrossRef]
  40. Yousif, M.A.; Agarwal, R.P.; Mohammed, P.O.; Lupas, A.A.; Jan, R.; Chorfi, N. Advanced methods for conformable time-fractional differential equations: Logarithmic non-polynomial splines. Axioms 2024, 13, 551. [Google Scholar] [CrossRef]
  41. Yaseen, M.; Batool, S. Utilizing a third-order difference scheme in the numerical method of lines for solving the heat equation. Phys. Scr. 2024, 99, 045204. [Google Scholar] [CrossRef]
Figure 1. Approximate and exact solutions for Example 1 when μ = 1 .
Figure 1. Approximate and exact solutions for Example 1 when μ = 1 .
Axioms 15 00158 g001
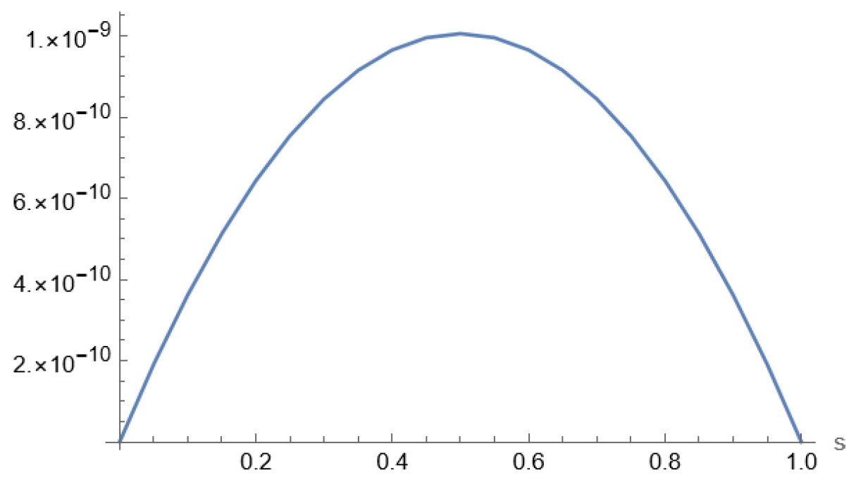
Figure 2. Absolute errors at t = 0.1 and μ = 1 with h = 0.05 for Example 1.
Figure 2. Absolute errors at t = 0.1 and μ = 1 with h = 0.05 for Example 1.
Axioms 15 00158 g002
Figure 3. Approximate and exact solutions for Example 2 when μ = 2 .
Figure 3. Approximate and exact solutions for Example 2 when μ = 2 .
Axioms 15 00158 g003
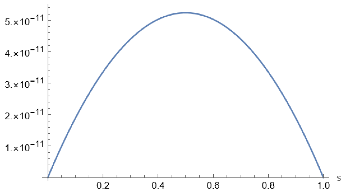
Figure 4. Absolute errors at t = 0.5 and μ = 2 with step size of h = 0.05 for Example 2.
Figure 4. Absolute errors at t = 0.5 and μ = 2 with step size of h = 0.05 for Example 2.
Axioms 15 00158 g004
Figure 5. Approximate and exact solutions for Example 3 when β = 1 .
Figure 5. Approximate and exact solutions for Example 3 when β = 1 .
Axioms 15 00158 g005
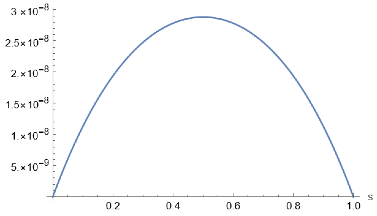
Figure 6. Absolute errors at t = 0.5 and β = 2 with h = 0.05 for Example 3.
Figure 6. Absolute errors at t = 0.5 and β = 2 with h = 0.05 for Example 3.
Axioms 15 00158 g006
Figure 7. Approximate and exact solutions for Example 4 when λ = 10 4 .
Figure 7. Approximate and exact solutions for Example 4 when λ = 10 4 .
Axioms 15 00158 g007
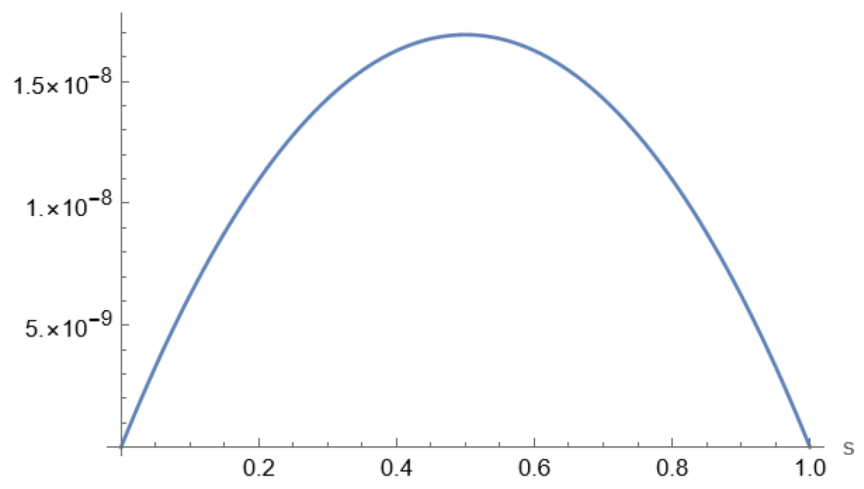
Figure 8. Absolute errors at t = 0.2 and λ = 10 5 when h = 0.05 for Example 4.
Figure 8. Absolute errors at t = 0.2 and λ = 10 5 when h = 0.05 for Example 4.
Axioms 15 00158 g008
Table 1. Comparison of the absolute errors when h = 0.01 for Example 1.
Table 1. Comparison of the absolute errors when h = 0.01 for Example 1.
xt μ = 1 μ = 2 μ = 3
PresentCPU Time (s) [13][12] Present [13] Present [13]
0.10.05 7.72 × 10 9 5.5 × 10 4 1.54 × 10 8 1.87 × 10 8 3.61 × 10 7 1.40 × 10 6 1.32 × 10 6 8.79 × 10 6
0.1 1.13 × 10 8 5.1 × 10 4 2.26 × 10 8 3.75 × 10 8 5.27 × 10 7 2.05 × 10 6 1.92 × 10 6 1.28 × 10 5
1 1.69 × 10 8 4.8 × 10 4 3.37 × 10 8 3.75 × 10 7 7.87 × 10 7 3.06 × 10 6 2.87 × 10 6 1.9 × 10 5
0.50.05 1.73 × 10 8 4.8 × 10 4 3.47 × 10 8 1.87 × 10 8 8.1 × 10 7 3.15 × 10 6 2.96 × 10 6 1.97 × 10 5
0.1 2.88 × 10 8 4.8 × 10 4 5.76 × 10 8 3.75 × 10 8 1.35 × 10 6 4.6 × 10 4 4.91 × 10 6 3.28 × 10 5
1 4.68 × 10 8 4.6 × 10 4 9.37 × 10 8 3.74 × 10 7 2.19 × 10 6 8.49 × 10 6 7.98 × 10 6 5.29 × 10 5
0.90.05 7.73 × 10 9 4.4 × 10 4 1.54 × 10 8 1.87 × 10 8 3.61 × 10 7 1.40 × 10 6 1.32 × 10 6 8.79 × 10 6
0.1 1.13 × 10 8 4.1 × 10 4 2.26 × 10 8 3.75 × 10 8 5.27 × 10 7 2.05 × 10 6 1.92 × 10 6 1.28 × 10 5
1 1.69 × 10 8 4.4 × 10 4 3.37 × 10 10 3.75 × 10 7 7.87 × 10 7 3.06 × 10 6 2.87 × 10 6 1.9 × 10 5
Table 2. Comparison of absolute errors when h = 0.01 for Example 2.
Table 2. Comparison of absolute errors when h = 0.01 for Example 2.
xt μ = 1 μ = 2 μ = 4
PresentCPU Time (s) [13]Present[13]Present[13]
0.10.2 1.13 × 10 13 9.3 × 10 4 1.56 × 10 13 1.67 × 10 11 3.84 × 10 11 2.1 × 10 10 1.28 × 10 9
0.5 1.29 × 10 13 7.03 × 10 4 1.78 × 10 13 1.89 × 10 11 4.35 × 10 11 2.38 × 10 10 1.44 × 10 9
0.8 1.29 × 10 13 6.4 × 10 4 1.78 × 10 13 1.90 × 10 11 4.38 × 10 11 2.40 × 10 10 1.46 × 10 9
0.50.2 3.07 × 10 13 7.4 × 10 4 4.24 × 10 13 4.52 × 10 11 1.04 × 10 10 5.71 × 10 10 3.47 × 10 9
0.5 3.55 × 10 13 7.03 × 10 4 4.91 × 10 13 5.24 × 10 11 1.21 × 10 10 6.61 × 10 10 4.02 × 10 9
0.8 3.58 × 10 13 7.3 × 10 4 4.95 × 10 13 5.28 × 10 11 1.22 × 10 10 6.66 × 10 10 4.04 × 10 9
0.90.2 1.13 × 10 13 1.7 × 10 3 1.56 × 10 13 1.67 × 10 11 3.84 × 10 11 2.10 × 10 10 1.28 × 10 9
0.5 1.28 × 10 13 1.0 × 10 3 1.77 × 10 13 1.89 × 10 11 4.35 × 10 11 2.38 × 10 10 1.44 × 10 9
0.8 1.29 × 10 13 8.4 × 10 4 1.78 × 10 13 1.90 × 10 11 4.38 × 10 11 2.40 × 10 10 1.46 × 10 9
Table 3. Comparison of absolute errors with h = 0.01 for Example 3.
Table 3. Comparison of absolute errors with h = 0.01 for Example 3.
xt β = 1 β = 10 β = 100
Present CPU Time (s) [13]Present [13]Present [13]
0.10.2 1.48 × 10 10 5.3 × 10 4 2.96 × 10 10 1.78 × 10 9 4.14 × 10 9 1.91 × 10 8 4.67 × 10 8
0.5 1.68 × 10 10 4.4 × 10 4 3.35 × 10 10 2.01 × 10 9 4.7 × 10 9 2.16 × 10 8 5.28 × 10 8
0.8 1.69 × 10 10 3.8 × 10 4 3.37 × 10 10 2.02 × 10 9 4.72 × 10 9 2.17 × 10 8 5.31 × 10 8
0.50.2 4.01 × 10 10 4.2 × 10 4 8.03 × 10 10 4.82 × 10 9 1.12 × 10 8 5.17 × 10 8 1.27 × 10 7
0.5 4.66 × 10 10 3.9 × 10 4 9.30 × 10 10 5.58 × 10 9 1.30 × 10 8 6.0 × 10 8 1.47 × 10 7
0.8 4.69 × 10 10 3.7 × 10 4 9.37 × 10 10 5.62 × 10 9 1.31 × 10 8 6.03 × 10 8 1.48 × 10 7
0.90.2 1.48 × 10 10 4.1 × 10 4 2.96 × 10 10 1.78 × 10 9 4.14 × 10 9 1.91 × 10 8 4.67 × 10 8
0.5 1.68 × 10 10 3.99 × 10 4 3.35 × 10 10 2.01 × 10 9 4.7 × 10 9 2.16 × 10 8 5.28 × 10 8
0.8 1.69 × 10 10 3.8 × 10 4 3.37 × 10 10 2.02 × 10 9 4.72 × 10 9 2.17 × 10 8 5.31 × 10 8
Table 4. Comparison of absolute errors when h = 0.01 for Example 4.
Table 4. Comparison of absolute errors when h = 0.01 for Example 4.
xt λ = 10 3 λ = 10 4 λ = 10 5
Present CPU Time (s) [13]Present [13]Present [13]
0.10.2 6.23 × 10 6 8.4 × 10 4 2.08 × 10 5 1.97 × 10 7 6.58 × 10 7 6.23 × 10 9 2.08 × 10 8
0.5 7.06 × 10 6 8.6 × 10 4 2.34 × 10 5 2.23 × 10 7 7.45 × 10 7 7.06 × 10 9 2.36 × 10 8
0.8 7.09 × 10 6 5.3 × 10 4 2.34 × 10 5 2.25 × 10 7 7.49 × 10 7 7.11 × 10 9 2.37 × 10 8
0.50.2 1.69 × 10 5 5.05 × 10 4 5.63 × 10 5 5.35 × 10 7 1.79 × 10 6 1.69 × 10 8 5.65 × 10 8
0.5 1.96 × 10 5 4.7 × 10 4 6.5 × 10 5 6.2 × 10 7 2.07 × 10 6 1.96 × 10 8 6.55 × 10 8
0.8 1.97 × 10 5 4.6 × 10 4 6.5 × 10 5 6.24 × 10 7 2.08 × 10 6 1.97 × 10 8 6.6 × 10 8
0.90.2 6.23 × 10 6 4.9 × 10 4 2.08 × 10 5 1.97 × 10 7 6.58 × 10 7 6.23 × 10 9 2.08 × 10 8
0.5 7.06 × 10 6 4.8 × 10 4 2.34 × 10 5 2.23 × 10 7 7.45 × 10 7 7.06 × 10 9 2.36 × 10 8
0.8 7.1 × 10 6 4.8 × 10 4 2.34 × 10 5 2.25 × 10 7 7.5 × 10 7 7.11 × 10 9 2.37 × 10 8
Disclaimer/Publisher’s Note: The statements, opinions and data contained in all publications are solely those of the individual author(s) and contributor(s) and not of MDPI and/or the editor(s). MDPI and/or the editor(s) disclaim responsibility for any injury to people or property resulting from any ideas, methods, instructions or products referred to in the content.

Share and Cite

MDPI and ACS Style

Yaseen, M.; Hamza, M.A.; Mohamed, K.S.; Mohammed, N. A Method of Lines Scheme with Third-Order Finite Differences for Burgers–Huxley Equation. Axioms 2026, 15, 158. https://doi.org/10.3390/axioms15030158

AMA Style

Yaseen M, Hamza MA, Mohamed KS, Mohammed N. A Method of Lines Scheme with Third-Order Finite Differences for Burgers–Huxley Equation. Axioms. 2026; 15(3):158. https://doi.org/10.3390/axioms15030158

Chicago/Turabian Style

Yaseen, Muhammad, Muhammad Ameer Hamza, Khidir Shaib Mohamed, and Naglaa Mohammed. 2026. "A Method of Lines Scheme with Third-Order Finite Differences for Burgers–Huxley Equation" Axioms 15, no. 3: 158. https://doi.org/10.3390/axioms15030158

APA Style

Yaseen, M., Hamza, M. A., Mohamed, K. S., & Mohammed, N. (2026). A Method of Lines Scheme with Third-Order Finite Differences for Burgers–Huxley Equation. Axioms, 15(3), 158. https://doi.org/10.3390/axioms15030158

Note that from the first issue of 2016, this journal uses article numbers instead of page numbers. See further details here.

Article Metrics

Back to TopTop