Abstract
The rapid progression of emerging technologies like the Internet of Things (IoT) and Big Data analytics for manufacturing has driven innovation across various industries worldwide. Production data are utilized to construct a model for quality evaluation and analysis applicable to components processed by machine tools, ensuring process quality for critical components and final product quality for the machine tools. Machine tool parts often encompass several quality characteristics concurrently, categorized into three types: smaller-the-better, larger-the-better, and nominal-the-better. In this paper, an evaluation index for the nominal-the-better quality characteristic was segmented into two single-sided Six Sigma quality indexes. Furthermore, the process quality of the entire component product was assessed by n single-sided Six Sigma quality indexes. According to numerous studies, machine tool manufacturers conventionally base their decisions on small sample sizes (n), considering timeliness and costs. However, this often leads to inconsistent evaluation results due to significant sampling errors. Therefore, this paper established fuzzy testing rules using the confidence intervals of the q single-sided Six Sigma quality indices, serving as the fuzzy quality evaluation model for components of machine tools.
Keywords:
machine tools; quality characteristics; single-sided Six Sigma quality indices; confidence intervals; fuzzy evaluation model MSC:
62C05; 62C86
1. Introduction
Numerous studies have indicated that an increasing number of machine tool manufacturers in the industry chain are responding to global warming and intensifying global competition. Accordingly, they prioritize the processing of competitive core parts in which they excel, while gradually outsourcing the production of components in which they are less proficient [1,2,3]. Many researchers have also highlighted that the in-process quality of each component can greatly influence the final product quality for machine tools. Consequently, a growing number of component-processing factories are striving to secure outsourcing orders from machine tool manufacturers by enhancing their process capabilities [4,5,6]. Obviously, as new technologies such as the Internet of Things (IoT) and Big Data analytics in manufacturing continue to swiftly advance, they are driving innovation across industries worldwide. A model for quality evaluation and analysis is built using production data, being suitable for all critical parts processed by machine tools. This model can verify the process quality for the key components and ensure the final product quality for the machine tools.
Chen et al. [7] claimed that several quality characteristics (QCs), composed of the smaller-the-better (STB), larger-the-better (LTB), and nominal-the-better (NTB) types, typically coexist in machine tool components. The tolerance for the NTB quality characteristic is given by , where T denotes the target value, , and USL and LSL represent the upper and lower specification limits, respectively. For example, the inner and outer diameters of an axis are considered NBT quality characteristics, while the axis itself is classified as an STB quality characteristic. Since these values are typically greater than zero and cannot be negative, therefore, the target value is denoted as (roundness), and only the USL value is defined. Additionally, some characteristics, such as axial roundness and runout, are classified as STB quality characteristics. Furthermore, the normal operating time (lifetime) of the axis, where a longer duration is preferable, is classified as a functional LTB quality characteristic, with only the LSL value defined. According to Wu et al. [8] and Yin et al. [9], all quality characteristics must satisfy the required process capabilities to ensure that the final component products achieve the quality levels expected by customers. Chen et al. [10] modified both the unilateral specification index and bilateral specification index proposed by Kane [11] to introduce two unilateral Six Sigma quality indices, and , and one bilateral Six Sigma quality index, . If the process mean m derived from the target value does not exceed 1.5 Sigma and the process standard deviation is equal to 1/6 of the tolerance, then the process quality can be said to have reached the Six Sigma quality level [12,13]. Following this concept, when the process quality reaches k Sigma quality level, the process mean m from the target value does not exceed 1.5 Sigma, and the process standard deviation is equal to 1/k of the tolerance. Therefore, when a process reaches the k Sigma quality level, the value of is at least k, and the relationship between and process yield (Yield%) is denoted as Yield% . In other words, when the process reaches the 6 Sigma level, the value of is greater than or equal to 6, and the process yield is given as 0.9999932. Evidently, the Six Sigma quality index can completely demonstrate both the process yield and process quality level.
In fact, is suitable for the processes with LTB quality characteristics, whereas is applicable to processes with STB quality characteristics. In addition, the Six Sigma quality index, Min {, }, is applicable to the processes with NTB quality characteristics. This paper assumes, without loss of generality, that components have a total of q quality characteristics, consisting of u STB, l LTB, and b NTB quality characteristics. In many engineering projects, , , and are used to establish quality assessment models for key parts. However, due to the complexity of the estimator, practical application can be challenging. According to numerous studies, machine tool manufacturers frequently make decisions based on small sample sizes (n), considering both timeliness and costs. Nevertheless, this practice often results in inconsistent evaluation results due to significant sampling errors [14,15,16]. To address the above problems, this paper applied the properties of that can be decomposed into and . Then, was replaced with and , and the confidence intervals of these q one-sided Six Sigma quality indexes for machine tool components were adopted. Subsequently, a fuzzy quality evaluation model was developed for machine tool components, aimed at facilitating industrial application. The fuzzy evaluation method proposed in this paper is not a traditional fuzzy method but is based on statistical confidence intervals [17,18]. This model can reduce the risk of misjudgments caused by sampling errors. At the same time, because it integrates expert knowledge and data accumulated from past experiences, it compensates for the issue of poor evaluation accuracy caused by small sample sizes (n). Additionally, the evaluation model established in this paper contributes to seizing improvement opportunities for all key parts and achieving the goal of enhancing quality levels. As engineers improve the process quality of all key parts, the quality levels of machine tools will also be boosted. This will not only increase the product value of all key parts and machine tools but also reduce the carbon footprint associated with rework and scrap after the product is sold. Finally, it can also lessen carbon emissions and cost losses resulting from maintenance.
The structure of the remaining sections is described as follows. Section 2 demonstrates how to establish the 100(1)% upper confidence limits for Six Sigma quality indices. Section 3 develops a fuzzy hypothesis testing method based on upper confidence limits and establishes a fuzzy quality evaluation model for machine tool components using these fuzzy testing rules. Section 4 illustrates the application of the proposed fuzzy quality evaluation model with a data case study. Finally, Section 5 presents the conclusions.
2. Upper Confidence Limits for Six Sigma Quality Indexes
As mentioned in the Introduction, Six Sigma quality indices can fully reflect process yields and process quality levels. Additionally, this section illustrates how to utilize this feature, along with Boole’s inequality and DeMorgan’s rules, to derive confidence intervals. Subsequently, the background information related to these confidence intervals, presented in the Introduction, is incorporated into this section to help readers better understand the upper confidence limits for Six Sigma quality indices.
The evaluation index containing NTB quality characteristics is divided into and . The total number of quality characteristics is q where u + b represents the total number of STB quality characteristics, and l + b represents the total number of LTB quality characteristics. Additionally, q single-sided Six Sigma quality indexes can be employed to assess the overall process quality of entire component product. Under the assumption of normality, supposing the random variable denotes a process distribution for the quality characteristic h, then will follow a normal distribution with a mean and a standard deviation , where h 1, 2, …, q. In an attempt to standardize tolerances for different quality characteristics, this paper denotes a random variable as . Then, follows a normal distribution with a mean and a standard deviation , where , , and
In Equation (1), and represent the upper specification limit and the lower specification limit of the quality characteristic h, respectively. Regarding Six Sigma quality indices, they are defined as follows:
where represents the total number of STB quality characteristics, and represents the total number of LTB quality characteristics. For the STB quality characteristics, the process yield is denoted as follows:
Similarly, for the LTB quality characteristics, the process yield is expressed in the following equation:
where denotes the cumulative function for the standard normal distribution. Based on Equations (3)–(5), is derived, and the product yield of the component is defined as follows:
As mentioned previously, when the process quality for each quality characteristic attains to the required quality level expected by the customer, the product can be considered qualified. Let Event represent the level of process quality for the hth quality characteristic satisfying the requirements of the specification, as shown below:
According to Equation (6), in this paper, we let Event , where Event denotes the product quality level of a critical component satisfying customer requirements. Based on Boole’s inequality and DeMorgan’s rules [19], the following expression holds:
Let the Six Sigma quality product index for critical components of machine tools be
Then, the product yield is written as . If the desired value of the Six Sigma quality product index is k, then the required value of the Six Sigma quality index for the quality characteristic h can be expressed as follows:
is the desired value of the quality level for each quality characteristic. Clearly, the value of exceeds the required value k of the product quality level. This result is consistent with the perspective presented by Chen et al. [10].
Let () denote a random sample of the quality characteristic h with the sample sizes of n. Then, the maximum likelihood estimation (MLE) of and can be expressed, respectively, as follows:
and
Therefore, the estimators of the Six Sigma quality indices for the quality characteristic h can be defined as follows:
Let the random variable be K . Then, K follows a chi-squared distribution with n 1 degrees of freedom (i.e., ). Thus,
where represents the lower 1 quantile of the chi-squared distribution with n 1 degrees of freedom.
For STB quality characteristics, this paper defines the random variable Z as
Z is distributed as a standardized normal distribution. Thus, we have
where denotes the upper quantile of the standardized normal distribution. Then, this paper defines Event and Event as follows:
Obviously, the probabilities of both Event and Event are equal to 1 . Drawing from Boole’s inequality and DeMorgan’s theorem, this paper obtains
where represents the complement for Event and represents the complement for Event . Thus,
Equivalently,
For LTB quality characteristics, this paper defines the random variable Z as follows:
Z is distributed as a standardized normal distribution. Accordingly, this paper obtains
where indicates the upper quantile of the standardized normal distribution. Then, this paper defines Event as follows:
Obviously, the probability of Event equals 1 . By means of Boole’s inequality and DeMorgan’s theorem, this paper obtains
where is the compliment of Event . Therefore,
Equivalently,
Next, according to the needs of practical operations, let () denote the observed values of () in this paper. Then, the observed values of and are expressed individually as follows:
Furthermore, the observed values of are defined as
As noted above, the observed values for the upper confidence limits of are written as
Based on the above observed values for the upper confidence limits of , this paper constructs a fuzzy membership function in the next section and develops upper confidence limits for the fuzzy testing method.
3. A Fuzzy Hypothesis Testing Method Based on Upper Confidence Limits
Many studies have highlighted that industries often need to make quick decisions with small sample sizes due to cost and time constraints. Confidence intervals are one of the tools used for conducting statistical tests in such situations. In the case of small sample sizes, the length of their confidence intervals is relatively wide, which can lead to substantial errors and increase the likelihood of misjudgments. Some studies have suggested that fuzzy tests based on confidence intervals can be effectively utilized when the sample sizes are not large. Since past data and expert experience can be incorporated, the precision of the tests can be maintained [20,21]. Therefore, in this paper, we develop a fuzzy testing approach for index using the upper limits of the index derived from the previous section. Additionally, the fuzzy evaluation points for the quality characteristic h, guided by the fuzzy testing rules, can lay the groundwork for the subsequent creation of the fuzzy radar evaluation chart.
As stated earlier, the required value of the Six Sigma quality index of the quality characteristic h is , assuming the required value of the Six Sigma quality product index is k. Also, the null hypothesis is written as : , while the alternative hypothesis is expressed as : . If the observed value of the upper confidence limit, denoted as , is adopted for statistical testing, then the testing rules are established as follows:
- (1)
- Suppose , is retained, leading to the conclusion that .
- (2)
- Suppose , is not retained, leading to the conclusion .
Based on the method introduced by Chen et al. [22] and the aforementioned rules for statistical testing, this paper develops a fuzzy hypothesis testing method utilizing the upper confidence limits. As described by Chen et al. [22], the of the triangular fuzzy number is obtained as
where
Accordingly, the fuzzy number with a half-triangular distribution is introduced as , where (1) and (0.01) can be shown as follows:
The membership function of the fuzzy number with a half-triangular distribution is defined as
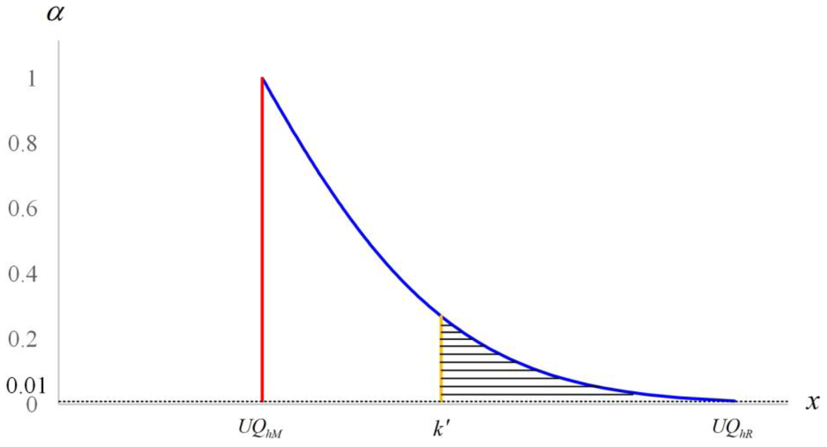
where is directed by . The membership function , represented with the vertical line x , is depicted in Figure 1.
Figure 1.
The membership function of the fuzzy number with a half-triangular distribution, represented with the vertical line x .
As suggested by Chen et al. [22], let Set denote the area in the graph for the membership function of the fuzzy number with a half-triangular distribution. In Figure 1, let Set represent the area between the membership function and the x-axis. Then,
Similarly, let Set denote the area from the vertical line x to the left of the membership function . Then,
According to Equations (33) and (34), 2 and are expressed, respectively, as follows:
and
Then, can be written as follows:
As noted by some studies, this paper defines 0 0.5 [22,23]. The fuzzy decision rules are listed as follows:
- (1)
- If , then reject and conclude that .
- (2)
- If , then do not reject and conclude that .
Attempting to facilitate practical application, we propose the decision value of the Six Sigma quality index for the quality characteristic h as follows:
According to Equation(38), the decision value of the Six Sigma quality index for the quality characteristic h will replace for decision making. The decision can be made simply by directly comparing the value with the required value , thus facilitating the work of the field engineer. It is also conducive to the promotion of this method in practice. Then, the fuzzy decision rules are reaffirmed below:
- (1)
- Supposing , is rejected, resulting in the conclusion that .
- (2)
- Supposing , is not rejected, resulting in the conclusion that .
4. An Example for Practical Application
Several studies have indicated that Central Taiwan is the hub of the machine tool industry. The industry chain of machine tools consists of machine tool manufacturers, crucial component suppliers, and various downstream machining manufacturers (i.e., customers) who purchase machine tools [24,25,26]. Components processed by machine tools typically exhibit several key quality characteristics (QCs), such as gears, shafts, and bearings. This study used a specific axis as an example, including outer diameter 1, outer diameter 2, cylindrical surface roundness, and concentricity. Additionally, it features a total of four quality characteristics, with two categorized under the STB type and two under the LTB type, as illustrated in Table 1 below.
Table 1.
The tolerances of four important QCs presented in the axis machining process.
Customers require that the process quality of the axis reach a minimum 5 Sigma quality level. According to Equation (10), the required process quality level for each quality characteristic is computed as
Thus, both the null and the alternative hypotheses are defined as
where h 1, 2, 3, 4, 5, 6. Then, this study randomly selected 30 samples, each containing 4 quality characteristics and a total of 6 evaluation indices. According to Equations (26), (27) and (38), the relevant sample statistics of these four quality characteristics were computed using EXCEL 2016 software as follows:
Quality engineers set 0.2 based on past accumulated data analysis results and professional experience. Then, according to the fuzzy testing rules set for Six Sigma quality indexes, the decision values, 4.646 and 4.184, are less than 5.33. Therefore, improvements are needed for Quality Characteristic 1 and Quality Characteristic 3. In fact, and 5.495. These two confidence upper limits both exceed the required index value of 5.33. According to statistical testing rules, cannot be rejected. However, the point estimates of the index are 4.254 and 3.804, which are both significantly lower than the required value of 5.33. Clearly, this discrepancy results from the excessively long confidence intervals caused by small sample sizes of n. Subsequently, taking the fifth index as an example, we compared the differences between the statistical testing method and the fuzzy testing method based on the sizes of the observed values, as shown in Table 2.
Table 2.
Comparisons between the statistical testing and fuzzy testing methods based on index observations.
According to Table 2, since small sample sizes of n result in relatively long confidence intervals, the statistical testing method does not reject when 3.7, because the upper limit of its confidence interval exceeds the required value of 5.33. This might lose opportunities for process improvements. In contrast, if the fuzzy testing method is applied, then is rejected, indicating that process improvements are necessary. As 5.0, the fuzzy testing method does not reject for 5.41, exceeding the required value of 5.33. Therefore, it is evident that in cases of smaller sample sizes of n, the method proposed in this paper is more reasonable than the statistical testing method, since it can incorporate past data and professional expertise [27].
5. Conclusions
Machine tool components typically encompass multiple quality characteristics simultaneously, composing STB, LTB, and NTB types. The index for evaluation with NTB quality characteristics is segmented into two single-sided Six Sigma quality indexes. Thus, the entire component product’s process quality can be assessed by q single-sided Six Sigma quality indexes to assure customers of all critical components’ process quality, as well as the final product quality of machine tools. Considering timeliness and costs, machine tool manufacturers usually make decisions using small sample sizes, denoted as n. Consequently, inconsistent evaluation results are often caused by substantial sampling errors. Therefore, in this paper, we proposed a 100(1)% confidence interval for the single-sided Six Sigma quality index, based on recommendations from studies that account for small sample sizes. First, we derived a triangular fuzzy number as well as determined its membership function. Subsequently, we utilized the membership function to build a fuzzy testing model incorporating the confidence intervals. This model can serve as a fuzzy quality evaluation model for machine tool components. Finally, we presented a case study to demonstrate how to apply this fuzzy evaluation model to machine tool components. In this paper, we adopted a method that can incorporate historical data and professional expertise. It is suggested that future research can involve the collection of data from practical cases to establish models for calculating historical data, thereby exploring the values of more scientifically to make objective decisions.
Author Contributions
Conceptualization, K.-S.C., K.-C.Y. and C.-M.Y.; methodology, K.-S.C. and C.-M.Y.; software, C.-H.C. (Chien-Hsin Cheng); validation, C.-H.C. (Chien-Hsin Cheng) and C.-H.C. (Chen-Hsu Chang); formal analysis, K.-S.C. and C.-M.Y.; resources, C.-H.C. (Chien-Hsin Cheng); data curation, C.-H.C. (Chen-Hsu Chang); writing—original draft preparation, K.-S.C., K.-C.Y., C.-H.C. (Chien-Hsin Cheng), C.-M.Y. and C.-H.C. (Chen-Hsu Chang); writing—review and editing, K.-S.C., K.-C.Y. and C.-M.Y.; visualization, C.-H.C. (Chien-Hsin Cheng); supervision, K.-S.C.; project administration, C.-M.Y. All authors have read and agreed to the published version of the manuscript.
Funding
This research received no external funding.
Data Availability Statement
The data that support the findings of this study are available from the corresponding author upon reasonable request.
Conflicts of Interest
The authors declare no conflicts of interest.
References
- Prajapati, H.; Kant, R.; Tripathi, S.M. An integrated framework for prioritizing the outsourcing performance outcomes. J. Glob. Oper. Strateg. Sourc. 2020, 13, 301–325. [Google Scholar] [CrossRef]
- Wu, C.; Lin, Y.; Barnes, D. An integrated decision-making approach for sustainable supplier selection in the chemical industry. Expert Syst. Appl. 2021, 184, 115553. [Google Scholar] [CrossRef]
- Tsai, C.K.; Phumchusri, N. Fuzzy analytical hierarchy process for supplier selection: A case study in an electronic component manufacturer. Eng. J. 2021, 25, 73–86. [Google Scholar] [CrossRef]
- Chen, H.Y.; Lin, K.P. Fuzzy supplier selection model based on lifetime performance index. Expert Syst. Appl. 2022, 208, 118135. [Google Scholar] [CrossRef]
- En-Nay, Z.; Moufid, I.; Makrini, A.E.; Markhi, H.E. Improved crowbar protection technique for DFIG using fuzzy logic. Int. J. Power Electron. Drive Syst. 2022, 13, 1779–1790. [Google Scholar] [CrossRef]
- Baraki, R.R.; Kianfar, F. A fuzzy mathematical model for supplier selection and order allocation considering green vehicle routing problem. Int. J. Logist. Syst. Manag. 2017, 27, 151–163. [Google Scholar] [CrossRef]
- Chen, K.S.; Wang, K.J.; Chang, T.C. A novel approach to deriving the lower confidence limit of indices Cpu, Cpl, and Cpk in assessing process capability. Int. J. Prod. Res. 2017, 55, 4963–4981. [Google Scholar] [CrossRef]
- Yin, X.; Niu, Z.; He, Z.; Li, Z.; Lee, D. An integrated computational intelligence technique based operating parameters optimization scheme for quality improvement-oriented process-manufacturing system. Comput. Ind. Eng. 2020, 140, 106284. [Google Scholar] [CrossRef]
- Wu, Y.; Chen, K.; Zeng, B.; Xu, H.; Yang, Y. Supplier selection in nuclear power industry with extended VIKOR method under linguistic information. Appl. Soft Comput. 2016, 48, 444–457. [Google Scholar] [CrossRef]
- Chen, K.S.; Chen, H.T.; Hang, T.C. The construction and application of Six Sigma quality indices. Int. J. Prod. Res. 2017, 55, 2365–2384. [Google Scholar] [CrossRef]
- Kane, V.E. Process capability indices. J. Qual. Technol. 1986, 18, 41–52. [Google Scholar] [CrossRef]
- Chatzistelios, G.; Kechagias, E.P.; Papadopoulos, G.A.; Gayialis, S.P. From scientific research to industrial application: A Lean Six Sigma system for improving the bill of materials of the packaging process. Int. J. Product. Qual. Manag. 2024, 41, 110–127. [Google Scholar] [CrossRef]
- Srinivasan, K.; Sarulkar, P.; Yadav, V.K. Operational excellence of the steel industry using the Lean Six Sigma approach: A case study. Int. J. Qual. Reliab. Manag. 2024, 41, 826–849. [Google Scholar] [CrossRef]
- Lo, W.; Yang, C.M.; Lai, K.K.; Li, S.Y.; Chen, C.H. Developing a novel fuzzy evaluation model by one-sided specification capability indices. Mathematics 2021, 9, 1076. [Google Scholar] [CrossRef]
- Wu, C.H.; Hsu, Y.C.; Pearn, W.L. An improved measure of quality loss for notching processes. Qual. Reliab. Eng. Int. 2021, 37, 108–122. [Google Scholar] [CrossRef]
- Xu, Y.; Zhang, X.; Meng, P. A novel intelligent deep learning-based uncertainty-guided network training in market price. IEEE Trans. Ind. Inform. 2022, 18, 5705–5711. [Google Scholar] [CrossRef]
- Ganesh, A.H.; Jaimaruthi, N.; Ramesh, R.; Seenivasan, M. On Testing of Fuzzy Hypothesis for Mean and Variance Using Centroid-Based New Distance Function Under Symmetric Fuzzy Environment. Contemp. Math. 2024, 5, 60–92. [Google Scholar] [CrossRef]
- Wu, C.W. Decision-making in testing process performance with fuzzy data. Eur. J. Oper. Res. 2009, 193, 499–509. [Google Scholar] [CrossRef]
- Sarah, L.; Harris, D. Digital Design and Computer Architecture; Morgan Kaufmann: Cambridge, MA, USA, 2016. [Google Scholar]
- Wu, M.F.; Chen, H.Y.; Chang, T.C.; Wu, C.F. Quality evaluation of internal cylindrical grinding process with multiple quality characteristics for gear products. Int. J. Prod. Res. 2019, 57, 6687–6701. [Google Scholar] [CrossRef]
- Huang, C.C.; Chang, T.C.; Chen, B.L. Fuzzy assessment model to judge quality level of machining processes involving bilateral tolerance using crisp data. J. Chin. Inst. Eng. 2021, 44, 1–10. [Google Scholar] [CrossRef]
- Chen, K.S.; Wang, C.H.; Tan, K.H. Developing a fuzzy green supplier selection model using Six Sigma quality indices. Int. J. Prod. Econ. 2019, 212, 1–7. [Google Scholar] [CrossRef]
- Buckley, J.J. Fuzzy statistics: Hypothesis testing. Soft Comput. 2005, 9, 512–518. [Google Scholar] [CrossRef]
- Chien, C.F.; Hong, T.Y.; Guo, H.Z. An empirical study for smart production for TFT-LCD to empower Industry 3.5. J. Chin. Inst. Eng. 2017, 40, 552–561. [Google Scholar] [CrossRef]
- Lu, C.C.; Dan, W.; Chen, X.; Tseng, C.K.; Chou, K.W. Evaluation of the operating performance of Taiwanese machine tool industry with the dynamic network DEA model. Enterp. Inf. Syst. 2020, 15, 87–104. [Google Scholar] [CrossRef]
- Oh, E.T.; Chen, K.M.; Wang, L.M.; Liu, R.J. Value creation in regional innovation systems: The case of Taiwan's machine tool enterprises. Technol. Forecast. Soc. Chang. 2015, 100, 118–129. [Google Scholar] [CrossRef]
- Chukhrova, N.; Johannssen, A. Two-tailed hypothesis testing for the median with fuzzy categories applied to the detection of health risks. Expert Syst. Appl. 2022, 192, 116362. [Google Scholar] [CrossRef]
Disclaimer/Publisher’s Note: The statements, opinions and data contained in all publications are solely those of the individual author(s) and contributor(s) and not of MDPI and/or the editor(s). MDPI and/or the editor(s) disclaim responsibility for any injury to people or property resulting from any ideas, methods, instructions or products referred to in the content. |
© 2024 by the authors. Licensee MDPI, Basel, Switzerland. This article is an open access article distributed under the terms and conditions of the Creative Commons Attribution (CC BY) license (https://creativecommons.org/licenses/by/4.0/).
