Abstract
In this paper, we focus on the asymptotic stability of the trajectories governed by the differential inequalities with mixed delays using the fixed-point theorem. It is interesting that the Halanay inequality is a special case of the differential inequality studied in this paper. Our results generalize and improve the existing results on Halanay inequality. Finally, three numerical examples are utilized to illustrate the effectiveness of the obtained results.
MSC:
34A34; 34C11
1. Introduction
In this paper, we investigate the stability of the trajectory governed by the following differential inequality with mixed delays:
where is a positive constant, is the upper-right Dini derivative defined by
is neutral-type operator which is defined by
with as and .
The operator A in (2) is a neutral-type operator which has –operator form; see [1]. Neutral-type functional differential equations and dynamic systems with –operator have been extensively studied; see [2,3,4,5,6] and related references. Hence, the study of properties of differential inequalities (1) is helpful for the study of neutral-type dynamical systems. In this paper, we need the following lemmas for neutral-type operator A and the Banach contraction mapping principle.
Lemma 1
([7]). Let the operator defined by (2). If , then operator A has continuous inverse on , satisfying
where .
Lemma 2
(Banach contraction mapping principle [8]). Let X be a Banach space with the norm . Let , where is a non-empty closed set. If there exists such that for all , then T has unique fixed point satisfying .
We also need the following definition:
Definition 1.
If is a solution of system (1) and is any solution of system (1) satisfying
We call is globally asymptotic stable.
The class of differential inequalities (1) contains classic Halanay inequalities and generalized Halanay inequalities. In (1), when and are constants, the differential inequality (1) is classic Halanay inequalities. Halanay [9,10] first studied the asymptotic stability of Halanay inequalities. After that, more results for generalized Halanay inequalities had been obtained; see [11,12,13,14,15,16,17,18].
In past decades, the theory of computational methods for neutral-type delay differential equations has been studied by many authors, and a a great many interesting results have been obtained. Since there exists a neutral-type operator in (1), the research results of this article have wide applications in neutral-type delay differential equations and other fields.
The results obtained in this article are based on the fixed-point theorem. The fixed-point theorem has wide applications in many branches of mathematics. Jabbar [19] studied the applications of Hardy and Rogers type contractive condition and common fixed-point theorem in cone 2-metric space. Niezgoda [20] considered a companion preorder to –majorization type fixed-point theorem. Aydi et al. [21] obtained a fixed-point theorem for set-valued quasi-contraction maps in b-metric spaces. For more applications of fixed-point theorem, see [22,23,24].
We also use the theoretical results to analyze some dynamical properties in delay dynamical systems. We list the major contributions of this paper as follows:
- (1)
- Halanay inequality and generalized Halanay inequality are the special forms of delay inequality (1). Therefore, the theoretical results of this article can be used to study more general delay dynamical systems. Specifically, the results of this paper can be used to conveniently study neutral-type differential dynamical systems.
- (2)
- Specifically, the results of this paper can be used to conveniently study neutral-type differential dynamical systems. Example 1 contains a first-order neutral-type differential equation, which can be used to model models of biological populations and lossless transmission systems. Examples 2 and 3 contain first-order nonlinear equations with mixed delays. Many neural networks, physical models, chemical models, and infectious disease models can be described by Examples 2 and 3.
- (3)
- The uniform positiveness of coefficient function is no longer required which is different from corresponding ones in [11,12,13,14,15].
2. Main Results
Theorem 1.
Assume that satisfies (1), and there exists constant such that, for ,
- (i)
- and
- (ii)
- as .
Then as .
Proof.
Consider the following delay differential system:
By (3), we have
and
Define a Banach space by
Define the operator by
The initial value for . Obviously, is continuous on . Next, we prove that . From (5) and condition (ii), we obtain
Since as , then for any , there exists such that
From (7) and Lemma 1, we obtain
From (8) and condition (ii), we obtain
From (9) and condition (ii), there exists , for any such that
From (9) and (10), we have which implies
Since and as , hence for any , there exists such that
From (12) and Lemma 1, we obtain
From (13) and condition (ii), we obtain
From (14) and condition (ii), there exists , for any such that
From (14) and (15), we have which implies
For any , there exists such that for . By condition (ii), we have
By condition (ii), there exists , for any such that
From (17) and (18), we have which implies
As and . Then for any , there exists such that and . Thus, when , by condition (ii) we have
By condition (ii), there exists , for any and such that
From (20) and (21), we have which implies
Hence, in view of (5), (6), (11), (16), (19), and (22), we obtain that as and . For , from Lemma 1 and condition (i), we have
In view of and Lemma 2, it follows that is a contraction mapping. has a unique fixed point on is a solution of (3) with initial condition , i.e., is a solution of (3) with initial condition .
Now, we show that the zero solution of (3) is stable. If is a solution of (3) with an initial condition . Since then is bounded on . From (5), condition (ii) and Lemma 1, for any we have
which implies
Therefore, system (4) is asymptotically stable, and the delay inequality (1) is asymptotically stable. □
Now, we provide some corollaries for Halanay inequalities and generalized Halanay inequalities. If we set in (1), consider the following delay inequality:
where is a positive constant, is the upper-right Dini derivative, with as and .
Corollary 1.
Assume that satisfies (23), and there exists constant such that, for ,
- (i)
- (ii)
- as .
Then as .
If we set in (1), consider the following delay inequality:
where is a positive constant, is the upper-right Dini derivative, with as and .
Corollary 2.
Assume that satisfies (24) and there exists constant such that, for ,
- (i)
- (ii)
- as .
Then as .
If we set in (1), consider the following delay inequality:
where is a positive constant, is the upper-right Dini derivative,
with as and .
Corollary 3.
Assume that satisfies (25), and there exists constant such that, for ,
- (i)
- (ii)
- as .
as .
Remark 1.
The fixed-point theorem is the main tool for obtaining the results of this paper. We found that the main method of studying Halanay inequality is Lyapunov’s direct method; see [13,14,15,16]. We only found that the authors studied the asymptotic behavior of solutions for a class of generalized Halanay inequalities using the fixed-point method in [12]. Furthermore, the delay inequality studied in this paper contains neutral-type operators, which is more general than Halanay inequality. Therefore, the results of this paper have wider applicability, particularly since we can conveniently study neutral-type differential equations using the results of this paper.
Remark 2.
The theory of time scales unifies discrete systems and continuous systems. In recent years, many researchers have focused on the study of Halanay inequality on time scales. In [25], Ou, Jia, and Erbe studied the following generalized Halanay inequality on time scales:
where , is an arbitrary time scale, the means of other coefficients can be found in [25]. Using the theory of time scales, the authors obtained dynamic behaviors for the delay system (26). Wen, Yu, and Wang [26] studied generalized Halanay inequalities for dissipativity of Volterra functional differential equations. Then, in [27], the author extends a result of [26] to Halanay inequality on time scales with unbounded coefficients. For more results about Halanay inequality on time scales, see [28,29,30]. In future work, we will study neutral-type delay differential inequalities on time scales.
3. Examples
In this section, we give three numerical examples to test and verify our main results.
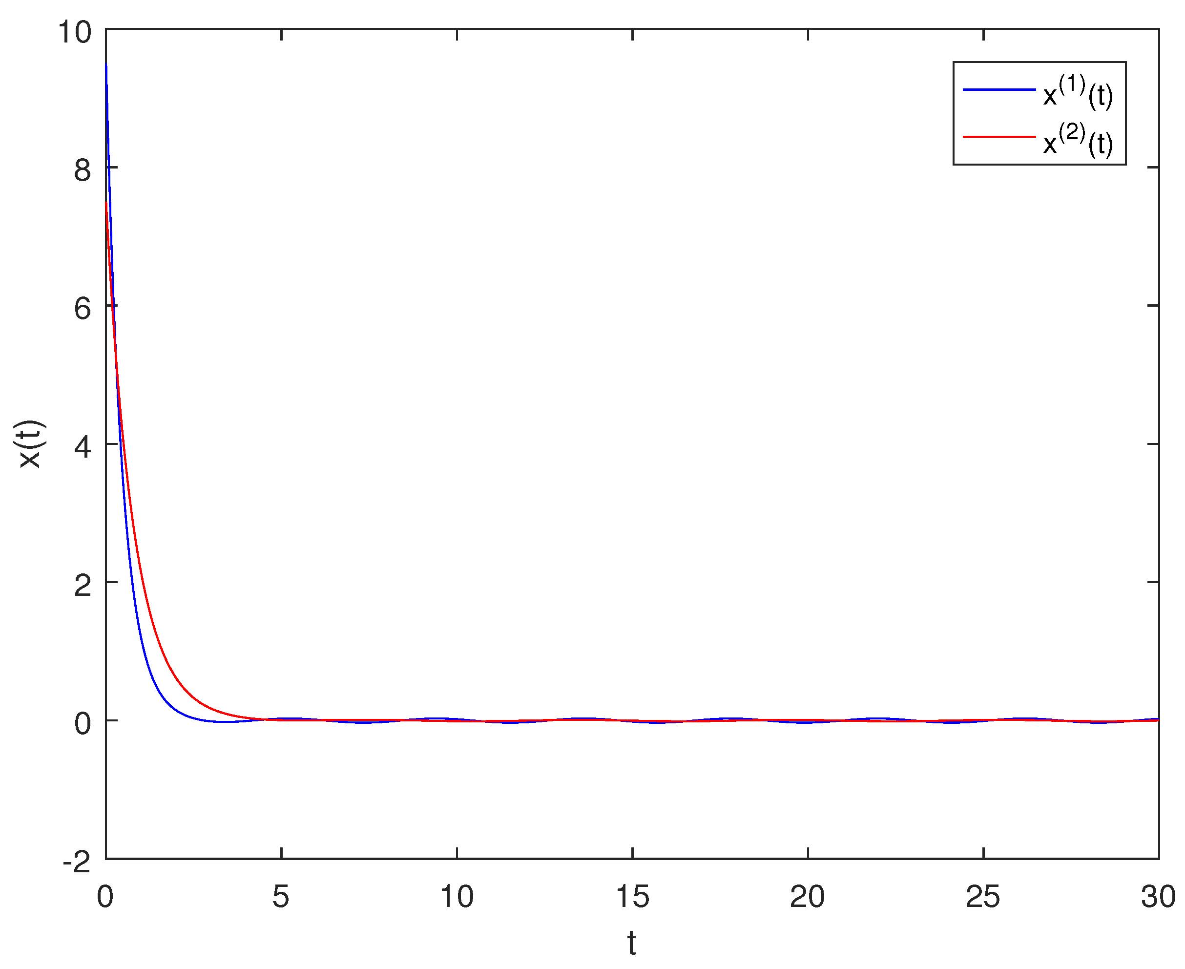
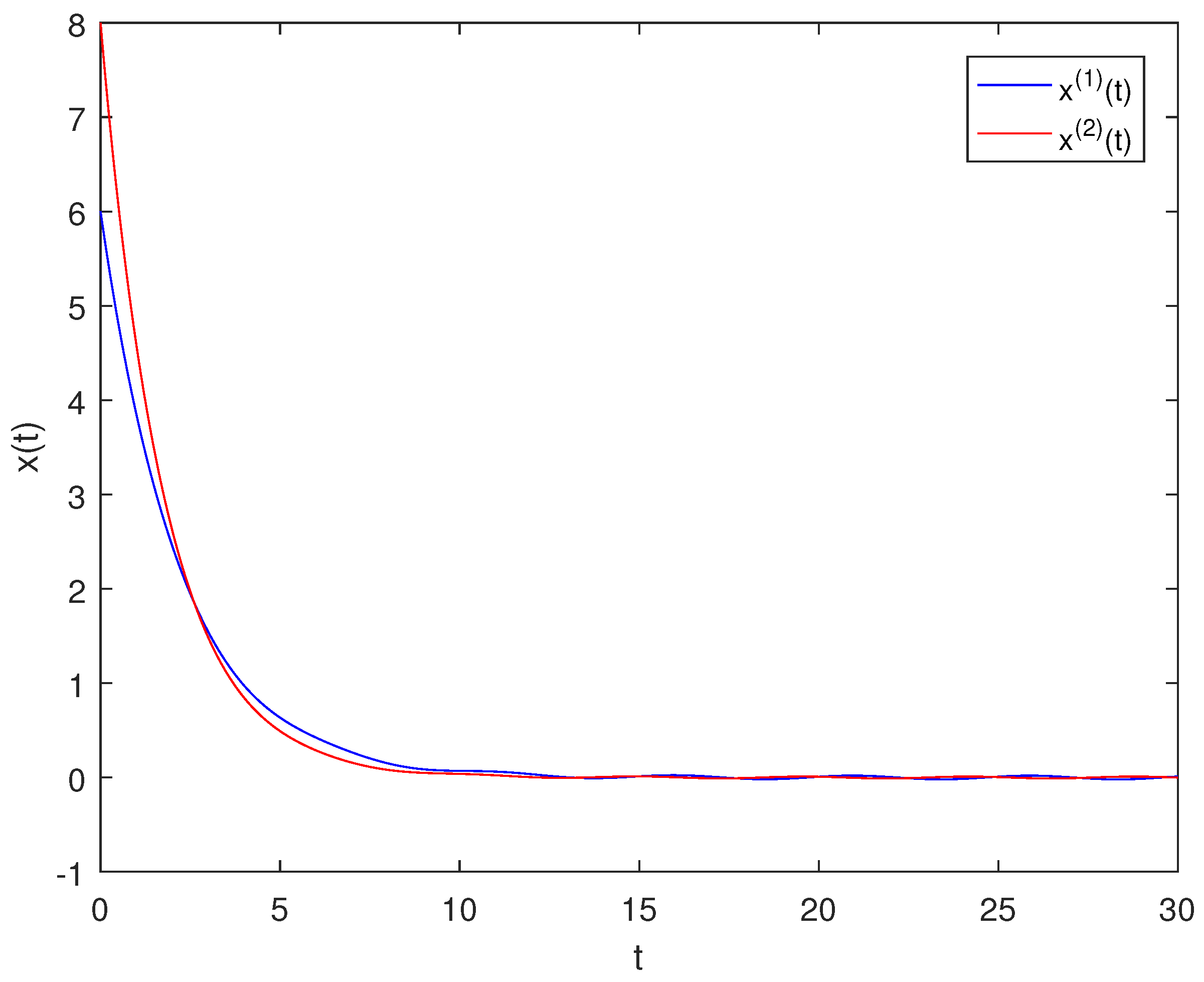
Example 1.
Consider the following delay differential inequality:
where
Then, we have as , and
Hence, all conditions of Theorem 1 hold, we know that as . We choose different initial conditions and , simulation results present in Figure 1 which verify the validity of our theoretical results.
Figure 1.
The states’ trajectory of the system (27) with different initial conditions.
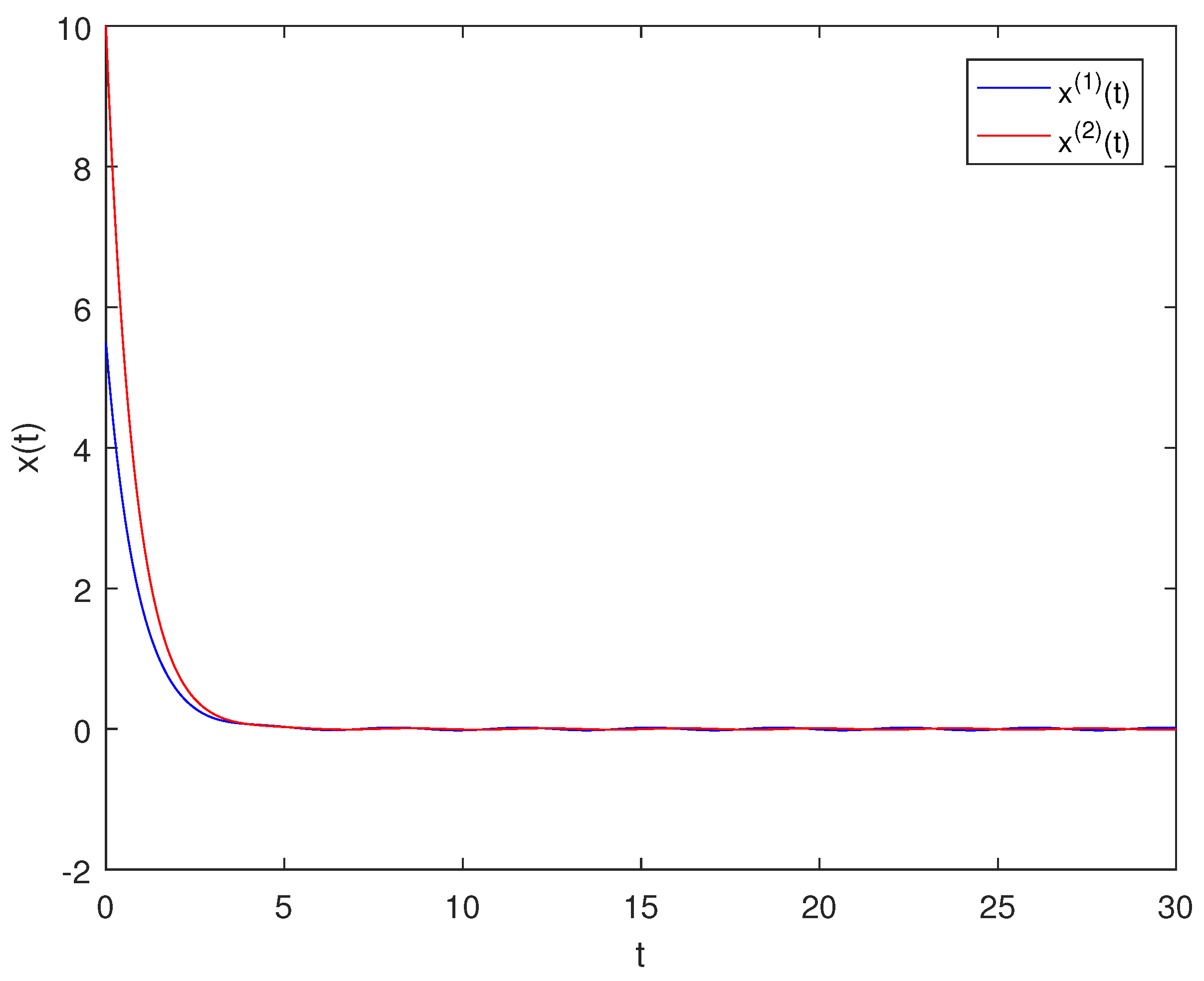
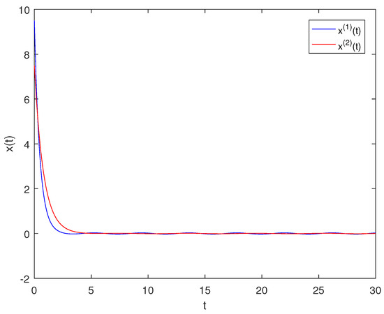
Example 2.
Consider the following delay differential inequality:
where
Then, we have as , and
Hence, all conditions of Corollary 1 hold, we know that as . We choose different initial conditions and , simulation results present in Figure 2 which verify the validity of our theoretical results.
Figure 2.
The states’ trajectory of the system (28) with different initial conditions.
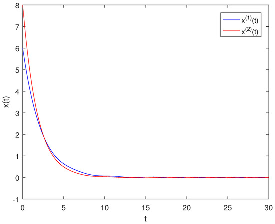
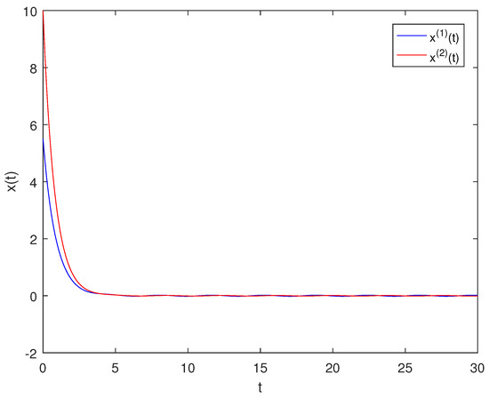
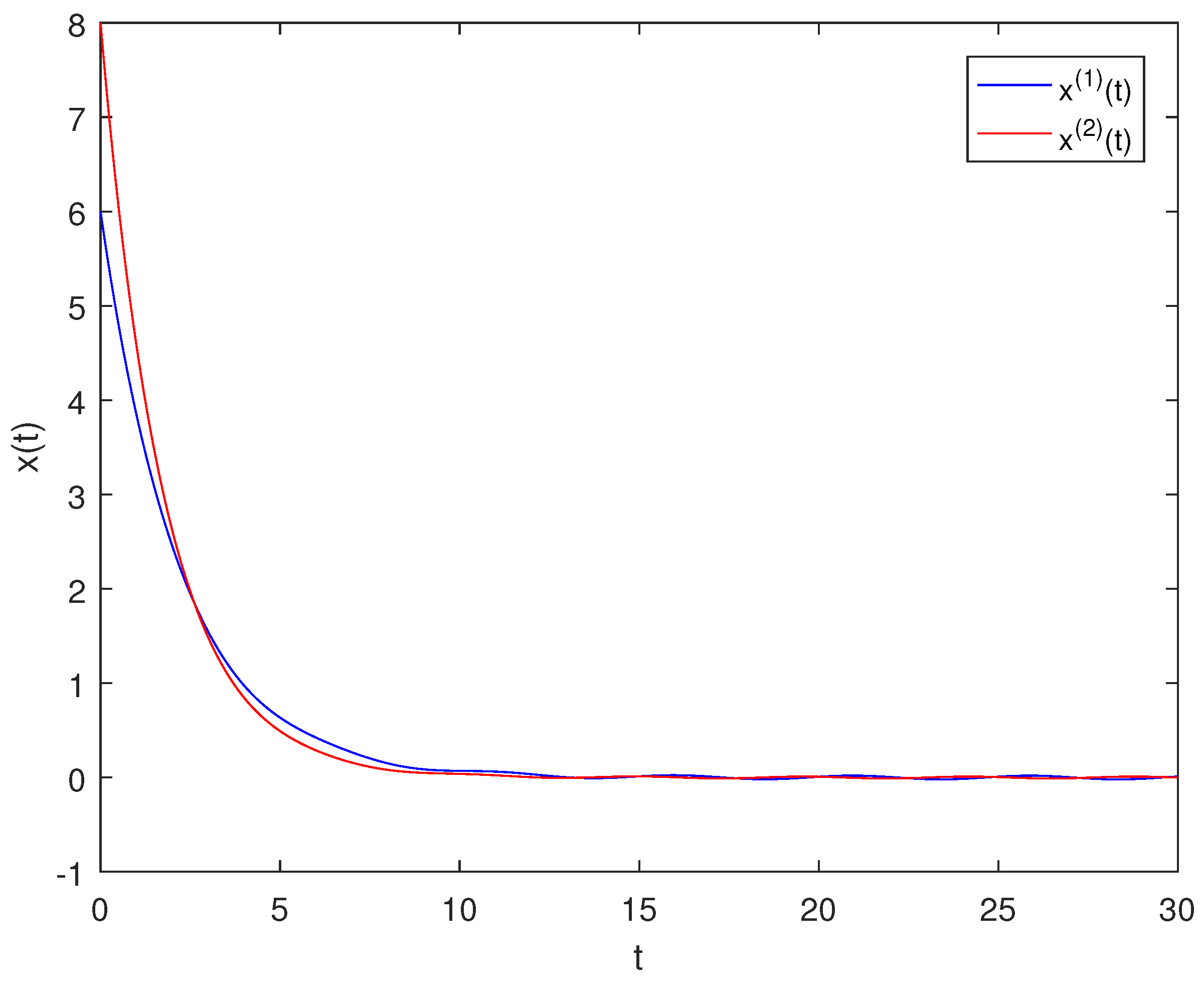
Example 3.
Consider the following delay differential inequality:
where
Then, we have as , and
Hence, all conditions of Corollary 3 hold, we know that as . We choose different initial conditions and , simulation results present in Figure 3, which verify the validity of our theoretical results.
Figure 3.
The states’ trajectory of the system (29) with different initial conditions.
4. Conclusions
In this paper, we used the fixed-point theorem to investigate delay inequalities with neutral-type operators and obtained some sufficient conditions of asymptotic stability. We presented some numerical examples to test and verify the theoretical results. It should be emphasized that system (1) includes the Halanay inequality and its extension. We believe that studying system (1) can help us understand the Halanay inequality in a broader context.
Also, to the authors’ knowledge, although there have been many results on the study of the Halanay inequality on general time scales, we have not found any research results on system (1). In future work, we are devoted to studying system (1) on time scales. We also investigate system (1) with pulse response and random disturbance in the subsequent study of this field.
Author Contributions
Writing original draft, B.D.; Methodology, X.L. and A.S. All authors have read and agreed to the published version of the manuscript.
Funding
This work is supported by the Doctor Training Program of Jiyang College, Zhejiang Agriculture and Forestry University (RC2022D03), Anqing Normal University Campus Key Project (ZK202302ZD).
Data Availability Statement
Data are contained within the article.
Conflicts of Interest
The authors declare no conflict of interest.
References
- Hale, J.; Lunel, S. Introduction to Functional Differential Equations; Springer-Verlag: Berlin, Germany, 1993. [Google Scholar]
- Yu, Y. Global exponential convergence for a class of neutral functional differential equations with proportional delays. Math. Methods Appl. Sci. 2016, 39, 4520–4525. [Google Scholar] [CrossRef]
- Shi, K.; Zhu, H.; Zhong, S.; Zeng, Y.; Zhang, Y. New stability analysis for neutral type neural networks with discrete and distributed delays using a multiple integral approach. J. Frankl. Inst. 2015, 352, 155–176. [Google Scholar] [CrossRef]
- Yao, L. Global convergence of CNNs with neutral type delays and D operator. Neural Comput. Appl. 2018, 29, 105–109. [Google Scholar] [CrossRef]
- Li, F. Positive periodic solutions for a kind of second-order neutral differential equations with variable coefficient and delay. Mediterr. J. Math. 2018, 15, 134–153. [Google Scholar]
- Xiao, S. Global Exponential Convergence of HCNNs with Neutral Type Proportional Delays and D Operator. Neural Process. Lett. 2019, 49, 347–356. [Google Scholar] [CrossRef]
- Xin, Y.; Cheng, Z.B. Neutral operator with variable parameter and third-order neutral differential equation. Adv. Diff. Equ. 2014, 273, 1–18. [Google Scholar] [CrossRef]
- Hadžić, O. Fixed Point Theory in Topological Vector Spaces; Novi Sad, Serbia. 1984. Available online: https://www.kurims.kyoto-u.ac.jp/EMIS/journals/NSJOM/Papers/10/NSJOM_10_023_029.pdf (accessed on 1 March 2024).
- Halanay, A. Differential Equations; Academic Press: New York, NY, USA, 1966. [Google Scholar]
- Halanay, A. Differential equations: Stability, oscillations, time lags. SIAM Rev. 1975, 10, 93–94. [Google Scholar]
- Ou, B.; Jia, B.; Erbe, L. An extended Halanay inequality with unbounded coefficient functions on time scales. J. Inequal. Appl. 2016, 2016, 316. [Google Scholar] [CrossRef]
- Wang, C.; Chen, H.; Lin, R.; Sheng, Y.; Jiao, F. New generalized Halanay inequalities and relative applications to neural networks with variable delays. Bound. Value Probl. 2023, 2023, 95. [Google Scholar] [CrossRef]
- Baker, C. Development and application of Halanay-type theory: Evolutionary differential and difference equations with time lag. J. Comput. Appl. Math. 2010, 234, 2663–2682. [Google Scholar] [CrossRef]
- Ivanov, A.; Liz, E.; Trofimchuk, S. Halanay inequality, Yorke 32 stability criterion, and differential equations with maxima. Tokohu Math. J. 2002, 54, 277–295. [Google Scholar]
- Liu, B.; Lu, W.; Chen, T. Generalized Halanay inequalities and their applications to neural networks with unbounded time-varying delays. IEEE Trans. Neural Netw. 2011, 22, 1508–1513. [Google Scholar] [CrossRef] [PubMed]
- Xu, L. Generalized discrete Halanay inequalities and the asymptotic behavior of nonlinear discrete systems. Bull. Korean Math. Soc. 2013, 50, 1555–1565. [Google Scholar] [CrossRef][Green Version]
- Ruan, D.; Liu, W.; Yang, M.; Huang, Z.; Guo, X. Novel stability results for Halanay inequality and applications to delay neural networks. IEEE Access 2020, 8, 19504–19511. [Google Scholar] [CrossRef]
- Wen, L.; Wang, W.; Yu, Y. Dissipativity and asymptotic stability of nonlinear neutral delay integro-differential equations. Nonlinear Anal. 2010, 72, 1746–1754. [Google Scholar] [CrossRef]
- Jabbar, S. Hardy and Rogers type Contractive condition and common fixed point theorem in Cone 2-metric space for a family of self-maps. Adv. Fuzzy Math. 2022, 17, 165–173. [Google Scholar]
- Niezgoda, M. A companion preorder to G-majorization and a Tarski type fixed-point theorem section: Convex analysis. J. Fixed Point Theory Appl. 2023, 25, 1–5. [Google Scholar] [CrossRef]
- Aydi, H.; Bota, M.; Karapinar, E.; Mitrovic, S. A fixed point theorem for set-valued quasicontractions in b-metric spaces. Fixed Point Theory Appl. 2012, 2012, 88. [Google Scholar] [CrossRef]
- Harandi, A. Fixed point theory for set-valued quasi-contraction maps in metric spaces. Appl. Math. Lett. 2011, 24, 1791–1794. [Google Scholar] [CrossRef]
- Daffer, P.; Kaneko, H. Fixed points of generalized contractive Multi-valued mappings. J. Math. Anal. Appl. 1995, 192, 655–666. [Google Scholar] [CrossRef]
- Singh, S.; Czerwik, S.; Krol, K.; Singh, A. Coincidences and fixed points points of hybrid contractions. Tamsui Oxf. J. Math. Sci. 2008, 24, 401–416. [Google Scholar]
- Ou, B.; Jia, B.; Erbe, L. An extended Halanay inequality of integral type on time scales. Electron. J. Qual. Theory Differ. Equ. 2015, 38, 1–11. [Google Scholar] [CrossRef]
- Wen, L.; Yu, Y.; Wang, W. Generalized Halanay inequalities for dissipativity of Volterra functional differential equations. J. Math. Anal. Appl. 2008, 347, 169–178. [Google Scholar] [CrossRef]
- Ou, B. Halanay inequality on time scales with unbounded coefficient and its applications. Indian J. Pure Appl. Math. 2020, 51, 1023–1038. [Google Scholar] [CrossRef]
- Jia, B.; Erbe, L.; Mert, R. A Halanay-type inequality on time scales in higher dimensional spaces. Math. Inequal. Appl. 2014, 17, 813–821. [Google Scholar] [CrossRef]
- Agarwal, R.; Kim, Y.; Sen, S. New discrete Halanay inequalities: Stability of difference equations. Commun. Appl. Anal. 2008, 12, 83–90. [Google Scholar]
- Adivar, M.; Bohner, E.A. Halanay type inequalities on time scales with applications. Nonlinear Anal. 2011, 74, 7519–7531. [Google Scholar] [CrossRef][Green Version]
Disclaimer/Publisher’s Note: The statements, opinions and data contained in all publications are solely those of the individual author(s) and contributor(s) and not of MDPI and/or the editor(s). MDPI and/or the editor(s) disclaim responsibility for any injury to people or property resulting from any ideas, methods, instructions or products referred to in the content. |
© 2024 by the authors. Licensee MDPI, Basel, Switzerland. This article is an open access article distributed under the terms and conditions of the Creative Commons Attribution (CC BY) license (https://creativecommons.org/licenses/by/4.0/).


