Abstract
By using a weighted average dwell time approach, the finite-region stability and stabilization problems are investigated for a class of two-dimensional switched systems with actuator saturation in the Fornasini–Marchesini local state-space model. Firstly, we analyze the finite-region stability of the system studied by introducing the weighted average dwell time approach for the first time. Secondly, the classical state feedback control method is introduced to the system. Based on the established conditions, sufficient criteria are derived to ensure the resulting closed-loop system is finite-region-stable. Finally, a numerical example is provided to show the effectiveness of the provided design approach.
MSC:
34A38; 93D09; 37B25
1. Introduction
Two-dimensional (2-D) systems whose states depend on two independent variables, which play an important role in air drying, seismographic data processing, digital signal processing, and so on [1,2], have attracted the attention of many scholars over the past decade. Many essential results of 2-D switched systems have been proposed such as stability analysis [3,4,5,6], control [7], dissipative control [8,9,10,11], filtering problems [12,13], and fault detection problems [14]. Notably, 2-D switched systems can described by the Roesser model [15], the Fornasini–Marchesini local state-space (FMLSS) model [16], and others. In particular, the Roesser model can be transformed into the FMLSS model. In recent years, some prominent progress has been made in the study of 2-D system stability analysis and controller design. The common methods for analyzing the stability of 2-D switched systems are the average dwell time (ADT) method [17,18,19] and the mode-dependent average dwell time (MDADT) method [20,21]. However, ADT and MDADT methods are two extremes and have their advantages and disadvantages. The former considers the compensation effect between subsystems without considering the differences between them, while the latter considers the differences between subsystems but neglects the compensation effect between them. The weighted average dwell time (WADT) switching technique [22] provides a more flexible method in practice, in which both the differences and compensation effects between subsystems can be considered simultaneously by selecting appropriate weighting coefficients. It is worth noting that for 2-D switched systems, although there have been many studies on Lyapunov asymptotic stability (LAS), there is limited research to analyze finite-region stability (FRS). That is one of the main motivations for the current work.
Due to the existence of hard limitations, actuator saturation is a quite common and inherent phenomenon in the control of many physical systems. The actuator saturation may degrade the system performance, and even lead to system instability. Hence, it is worth noting that from the perspective of practical applications, actuator saturation should be taken into account due to physical, technical, and safety constraints, which usually leads to nonlinear behavior, so it is necessary to discuss the stability of actuator-saturated systems. Therefore, considering actuator saturation in the stabilization of 2-D FMLSS switched systems is a more practical technique. The analyses of Lyapunov stability, finite-time stability, and FRS play an essential role. In recent years, the finite-time stability and stabilization of one-dimensional switched systems have attracted widespread attention [23,24]. The FRS of 2-D switched systems is an extension of the finite-time stability of one-dimension switched systems. Unfortunately, there are few existing studies on the FRS of 2-D switched systems. The concept of FRS and finite-region boundedness (FRB) was initially introduced in [25,26] for 2-D systems. In [25], the authors studied the FRS and FRB of 2-D systems based on the Roesser model, but they did not consider system switching. Subsequently, research on FRS and finite-region dissipativity, along with finite-region dissipative control with missing measurements, has been explored for 2-D systems in studies such as [27,28]. Recently, the novel problems of (input–output) FRS have been first discussed in [29], and the positivity characteristic and the saturation constraint, as well as the switched mechanism, have been taken into account in [30]. In this article, we consider the FRS of 2-D systems affected by switching signals, and it is based on the FMLSS model, which is more general than the Roesser model.
The main contribution of this article is to use the WADT method for the first time to study the finite-region state feedback control problem of 2-D switched systems under saturation constraints and establish sufficient solvability conditions to ensure the FRS of the system.
The rest of this article is organized as follows: In Section 2, the issues to be studied and some necessary preliminaries are provided. Section 3 involves the FRS analysis and finite-region stabilization of 2-D switched systems with actuator saturation using the WADT method. A numerical example is provided to demonstrate the effectiveness of the proposed method in Section 4. Section 5 presents the conclusion of this paper.
The notations used in this paper are shown in the Notation in Nomenclatures section.
2. Problem Statements and Preliminaries
Consider the following system with input saturation described by the FMLSS model:
and the input saturation function is defined as follows:
with , where is the state vector of the system; denotes the measured output; and represents the input vector. is called a switching signal, where M denotes the number of subsystems. The matrices , and are known matrices with appropriate dimensions for . To be more specific, from the structural feature of system (1), it is observed that the state values at point are related to those at both and .
The finite region considered in this paper is a triangular region defined as follows:
where N is a given positive integer.
The boundary condition of the 2-D switched system (1) is represented as follows:
Define this boundary condition within the triangular finite-region as follows:
In this context, condition (2) implies that when , the following holds: .
It is assumed that the switching only occurs at in this paper. This means that the switching signal is solely dependent on the . To denote this, we adopt the notation , that is, when . Moreover, we can describe as , , where represents the switching instant. When , it signifies that the subsystem is active during the interval .
The aim of this paper is to analyze the problem of the finite-region state feedback control for 2-D switched systems with actuator saturation. Before that, we provide some definitions to be used. Firstly, we will introduce the definition of FRS for 2-D switched FMLSS model (1) with .
Definition 1
([25]). Given a positive integer N, a positive definite matrix Υ, a switching signal , and positive constants , with , the 2-D system (1) with zero control input is said to be finite-region-stable with respect to , if
holds for all when the boundary condition given in (2) satisfies
Remark 1.
For 2-D switched systems, the FRS and LAS are two distinct definitions. The 2-D switched system could be LAS but not FRS and vice versa. It is significant to notice that these two definitions cannot be mutually inferred. For example, Theorem 3.1 in reference [30] states that the 2-D switched system is FRS, where indicates that it is not LAS.
Conversely, consider the following system with two subsystems:
where is the state vector of the system, and
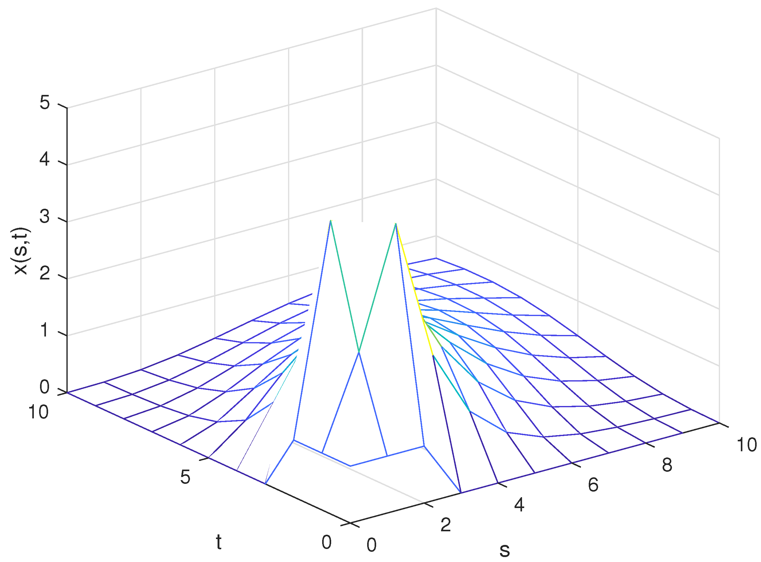
Take , , , , and then the triangular region is . Define this boundary condition as . When , the following holds: . As shown in Figure 1, the value of the point (2, 1) in the given triangular region is equal to , indicating that the system is not FRS with respect to . However, after crossing the triangular region, rapidly decreases towards zero, as increases towards ; that is, the system is LAS, as shown in Figure 1, but not FRS. The corresponding simulation diagram in the paper uses gradient colors to reflect the three-dimensional effect.
Figure 1.
Responses of the system with two subsystems.
The positive constant is referred to as the dwell time, satisfying the condition for all . This condition ensures that there is a minimum duration between consecutive switching times. We propose the concept of WADT for 2-D switched systems in this paper to obtain more general stability results.
Definition 2.
Let . Define as the switching numbers of the subsystem in . can be defined as the total duration that the k-th subsystem remains active within the interval , where . If there exist positive numbers , , and variable positive scalars ,
where and ; is called the fast weighted average dwell time, and denotes chatter bounds.
Assumption 1.
Suppose that, for some , the signal in the paper satisfies the following inequality:
for all , .
Remark 2.
It should be observed that the MDADT method ignores the compensatory interactions among subsystems, which depend on the switching times for the respective subsystems. The WADT considers both the compensatory of subsystems and the differences between subsystems. The weighting coefficients are affected by the switching frequency and the rate of descent of the Lyapunov function [31,32]. In order to reduce computational complexity, we make Assumption 1 to eliminate the influence of switching frequency on the calculation of weighting coefficients. Assumption 1 requires a certain balance in the switching between subsystems, which provides strong conditions for switching but also brings convenience to the design of switching signals.
3. Finite-Region Stability Analysis and Stabilization
In this section, finite-region stability for a 2-D switched system (1) under actuator saturation using the WADT method is discussed. After that, the controller is designed for system (1) to ensure the finite-region stability of the resulting closed-loop system.
3.1. Finite-Region Stability Analysis
This subsection introduces a theorem that establishes a set of sufficient conditions of stability of a 2-D switched system (1) with .
Theorem 1.
Given positive integer N and scalars , , a positive definite matrix Υ, and two positive scalars and (), consider a 2-D switched system (1) with the boundary condition (4). If there exist matrices such that, for any ,
where stands for ADT of the i-th mode and , . Then, the system (1) with exhibits finite-region stability with respect to , where , , , , , .
Proof of Theorem 1.
Select the Lyapunov candidate function for 2-D switched system (1) with as follows:
where .
with
and . Using Schur complement to condition (7) produces , which implies that, for any ,
The total switching number of the switching signal on the interval is denoted as . The switching points within this interval are ordered as , where is defined as . For any , suppose that ; then, one has
In view of the boundary condition (4), it is derived that
and one further obtains
From (8), the following inequality holds at every switching instant .
Then, when , the following is derived:
where represents . Combined with (16)–(18), the following expression can be obtained:
Due to
and based on (19), (5), and Assumption 1, we have
where .
The subsequent theorems are all derived from WADT switching to investigate the finite-region stabilization of a 2-D switched system.
3.2. Finite-Region Stabilization
In this subsection, we design the state feedback controller for the 2-D switched system (1) as follows:
where represents the feedback gain matrix that requires design.
Here, a set of diagonal matrices are denoted as , with diagonal elements being either 0 or 1. For example, when , it can be expressed as follows:
Obviously, consists of elements, and when is also an element in , where .
For a matrix , the polyhedral set is defined as follows:
where is the row of the matrix .
For a positive scalar and a positive definite matrix , an ellipsoid is defined as the set of points satisfying the condition , that is,
Lemma 1
([33]). Given and , for any , we have
where is the convex hull.
From the state feedback controller (23), one obtains
By Lemma 1 and (1), (25), one knows that when , for any , one can obtain the resulting closed-loop system as follows:
where .
Theorem 2.
Given positive integer N and scalars , a positive definite matrix Υ, and two positive scalars and (), consider a 2-D closed-loop system (26) with boundary condition (4). If there exist , such that
and the conditions (8) and (9) given in Theorem 1 hold, then the considered system (26) exhibits finite-region stability with respect to under the WADT scheme of the switching signal that fulfills (10), where .
Proof of Theorem 2.
When , from the condition (28), we obtain . The remaining proof is basically the same as the previous proof, which is omitted here. □
From a computational perspective, the conditions stated in Theorem 2 do not conform to the standard LMI conditions. In particular, to find a feasible solution using the LMI toolbox of Matlab 2023, we will translate the conditions of Theorem 2 into LMI conditions in the following theorem:
Theorem 3.
For given positive integer N and scalars , , a positive definite matrix Υ, and two positive scalars and (), consider a 2-D switched system (1) with the boundary condition (4). If there exist such that, for any ,
where is the row of ,
and the WADT of switching signal satisfies
and
where stands for ADT of the mode and . Then, the 2-D switched system (1) exhibits finite-region stability with respect to , where . Additionally, the controller gains are given by .
Proof of Theorem 3.
Choose (11) as the Lyapunov function, where and . In the subsequent analysis, we will demonstrate that the conditions outlined in Theorem 3 ensure the validity of Theorem 2.
At the same time, notice that , and denote . Then, perform pre- and post-multiply (32) by , respectively. According to Schur complement, (28) can be ensured by (32). The condition (29) can ensure that the following inequality holds:
where
Meanwhile, perform pre- and post-multiply (36) by , respectively. By using the Schur complement, we can ensure (27).
Without considering the actuator saturation, the following corollary can be derived from Theorem 3:
Corollary 1.
For given positive integer N and scalars , , a positive definite matrix Υ, and two positive scalars and (), consider a 2-D switched system (1) without the actuator saturation satisfying the boundary condition (4). If there exist such that, for any ,
and the conditions (30), (31), (33) and (34) hold, where
For any switching signal satisfying WADT (35), the 2-D switched system (1) exhibits finite-region stability with respect to , where Additionally, the controller gains are given by .
4. A Numerical Example
In this section, we demonstrate the effectiveness and advantages of the proposed method through an example.
Example 1.
Consider a 2-D switched system (1), with the corresponding parameters selected as follows:
By calculating (34), the minimum feasible value of is 7.9589 when satisfying the conditions (29)–(35) of Theorem 3. By selecting , a set of feasible solutions can be obtained as follows:
From (35), by calculation, . . . It is assumed that the boundary condition satisfies the following condition:
where and .
Furthermore, the state feedback controller is given as follows:
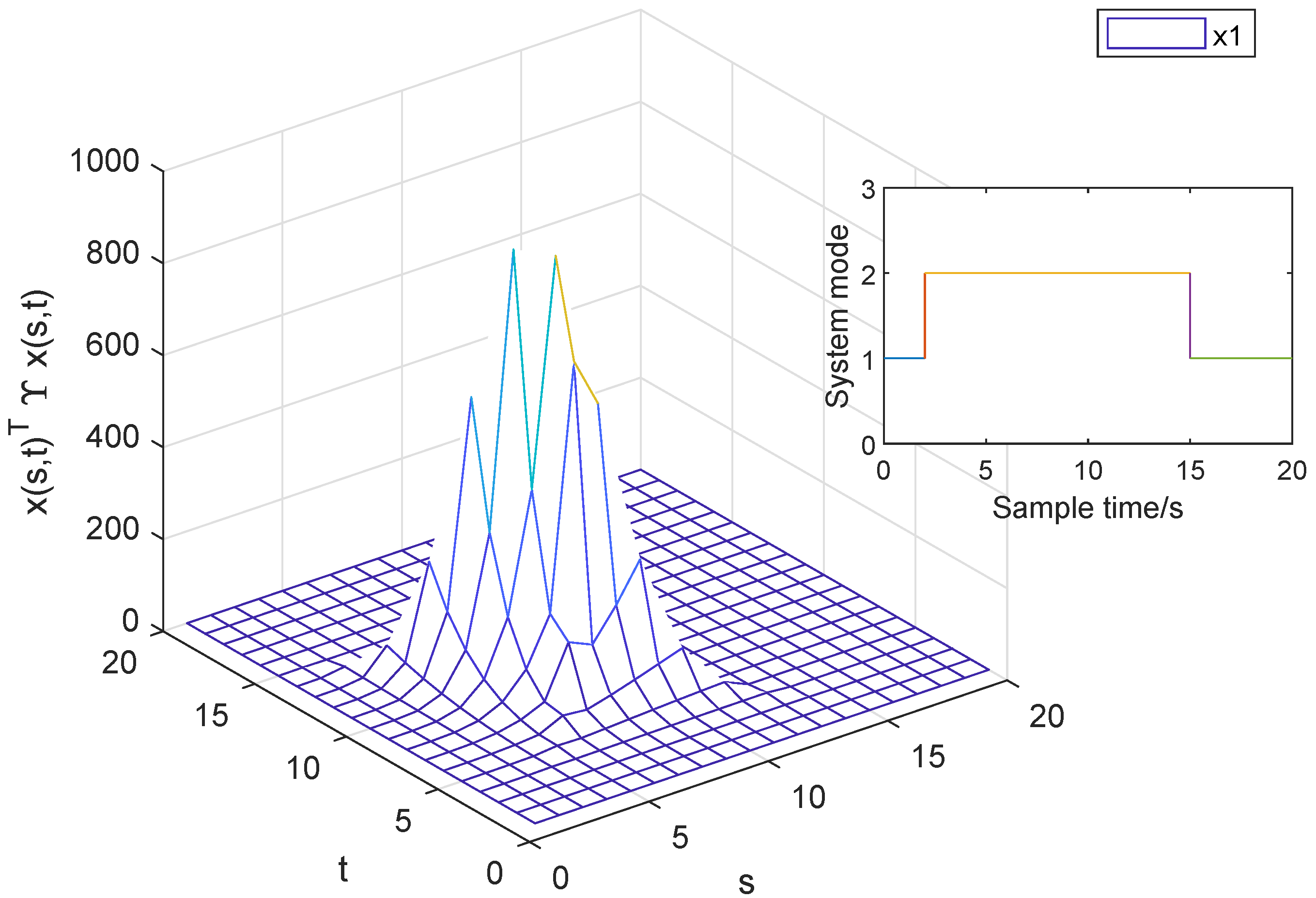
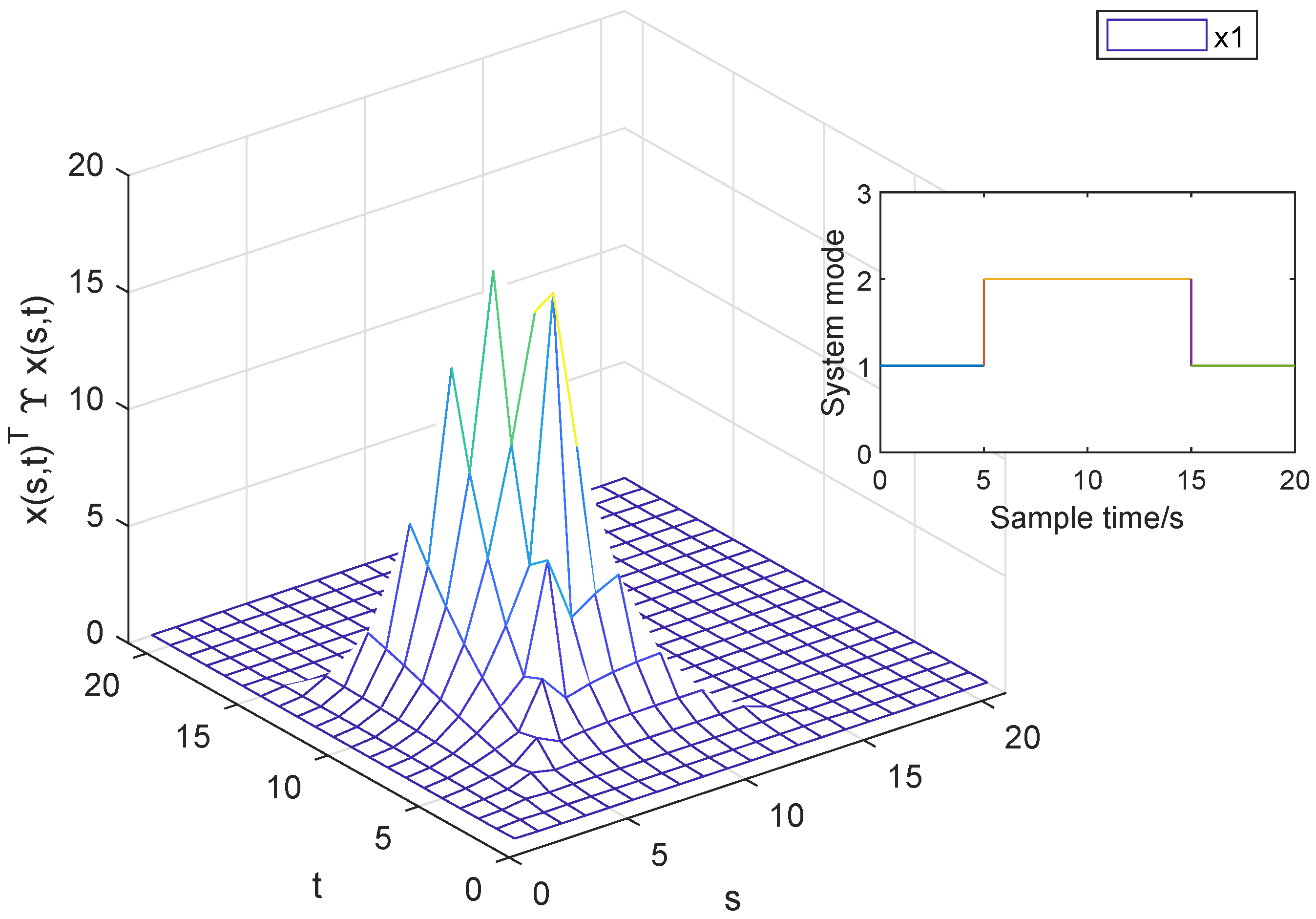
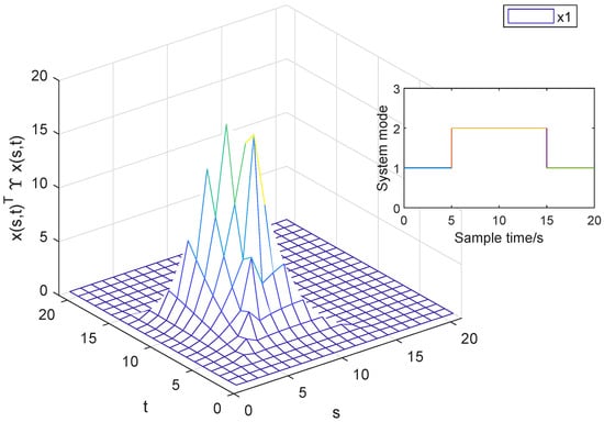
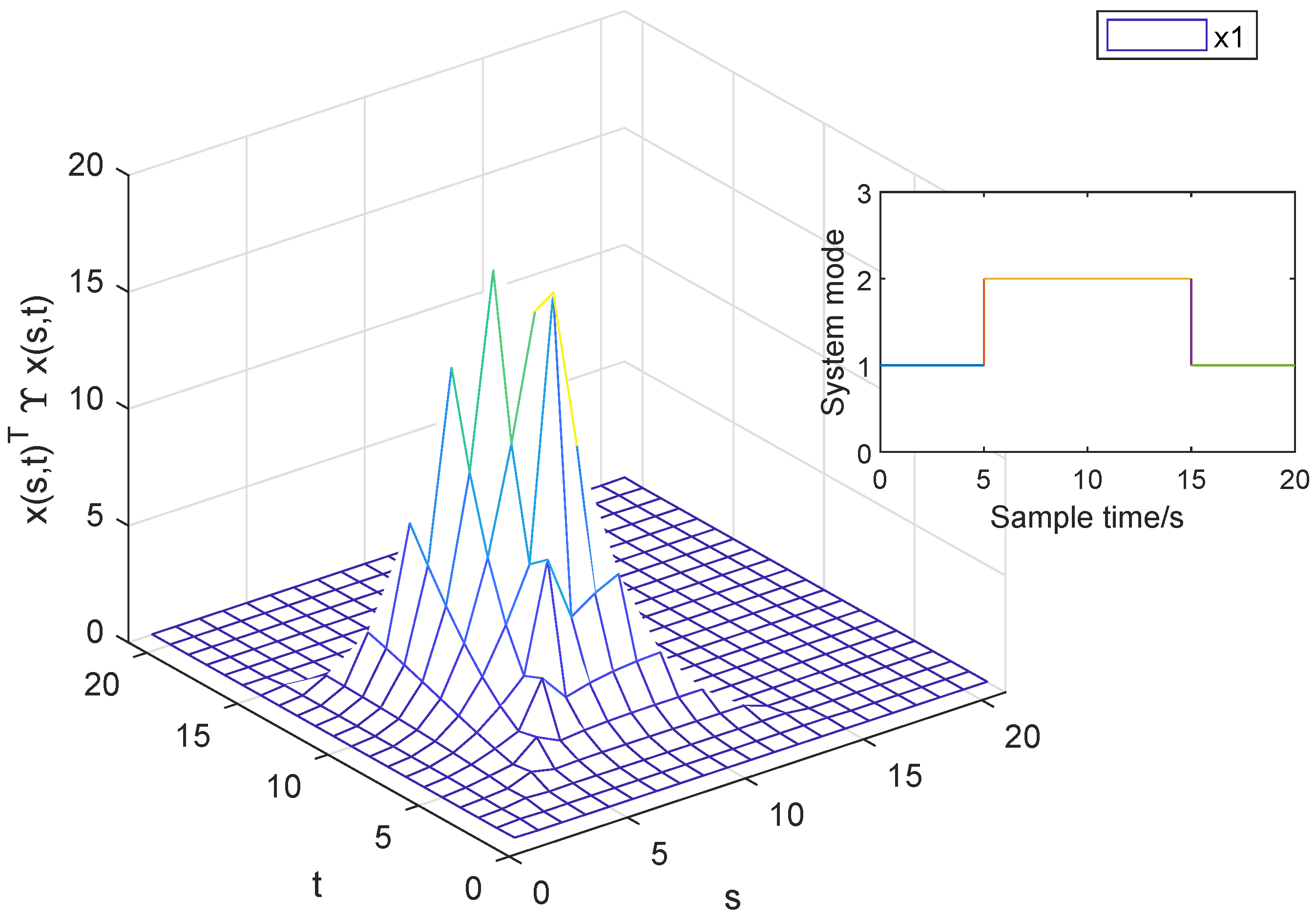
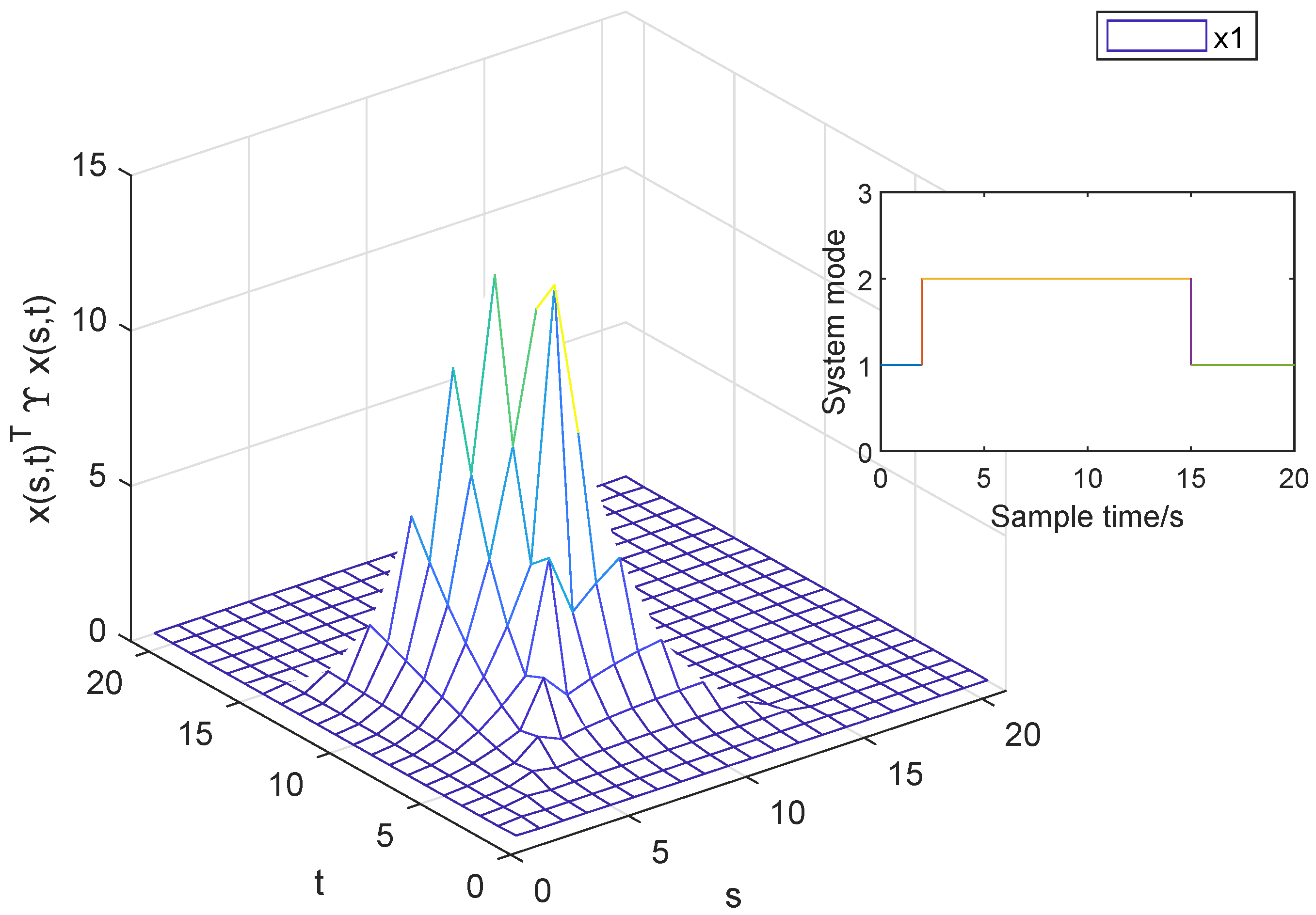
Figure 2 illustrates the state responses of system (1) by selecting and . Figure 3 illustrates the state responses of system (1) by selecting and . These indicate that the considered 2-D switched system (1) does not exhibit finite-region stability about . Figure 4 and Figure 5 display the trajectories of for the resulting closed-loop system (26) when implementing the state feedback controller (23) with the specified matrices by selecting , and , , respectively. The input saturation satisfies Equation (25). Here, we take as an example, and other situations are similar. The input saturations are , respectively.
Figure 2.
Responses of system (1) with , and .
Figure 3.
Responses of system (1) with , and .
5. Conclusions
This article provides sufficient conditions for the finite-region stability and stabilization for 2-D switched systems with actuator saturation. The finite region stability conditions for switched FMLSS models were obtained using the WADT method, and a control scheme was designed to achieve the finite region stability in the closed-loop system. It is worth noting that the conditions given in this article can be transformed into LMIs, which can be directly solved using the MATLAB 2023 toolbox. The last numerical example demonstrates the effectiveness of the proposed method.
Author Contributions
Conceptualization, Q.Y.; methodology, Q.Y. and W.S.; software, W.S.; validation, Q.Y. and W.S.; formal analysis, Q.Y. and W.S.; investigation, Q.Y. and W.S.; resources, Q.Y. and W.S.; data curation, W.S.; writing—original draft preparation, Q.Y. and W.S.; writing—review and editing, Q.Y. and W.S.; visualization, Q.Y. and W.S.; supervision, Q.Y.; project administration, Q.Y.; funding acquisition, Q.Y. and W.S. All authors have read and agreed to the published version of the manuscript.
Funding
This research was funded by the Fundamental Research Program of Shanxi Province (202103021224249) and the Fund Program for the Scientific Activities of Selected Returned Overseas Professionals in Shanxi Province (20220023).
Data Availability Statement
The data supporting the reported results are available from the corresponding author upon reasonable request.
Conflicts of Interest
The authors declare no conflicts of interest.
Nomenclatures
The following abbreviations are used in this manuscript:
| Abbreviations | |
| FMLSS | Fornasini–Marchesini local state-space |
| ADT | Average dwell time |
| MDADT | Mode-dependent average dwell time |
| WADT | Weighted average dwell time |
| FRS | Finite-region stability |
| LAS | Lyapunov asymptotic stability |
| Notation | Description |
| the Euclidean vector norm | |
| The n-dimensional Euclidean space | |
| The set of natural numbers | |
| The set of positive integers | |
| X is a positive definite and real symmetric matrix | |
| The transpose of matrix X | |
| I | Identity matrix |
| * | The omitted symbol of the term caused by symmetry |
| A diagonal matrix with diagonal elements | |
| The eigenvalues of a matrix X | |
| The minimum eigenvalue of a matrix X | |
| The maximum eigenvalue of a matrix X | |
| □ | The completion of the proof |
References
- Kaczorek, T. Two-Dimension Linear Systems; Spring: Berlin, Germany, 1985. [Google Scholar]
- Du, C.; Xie, L. H∞ Control and Filtering of Two-Dimensional Systems; Springer: Berlin, Germany, 2002. [Google Scholar]
- Cheng, P.; Wang, H.; Stojanovic, V.; He, S.; Shi, K.; Luan, X. Asynchronous fault detection observer for 2-D Markov jump systems. IEEE Trans. Cybern. 2021, 52, 13623–13634. [Google Scholar] [CrossRef] [PubMed]
- Yeganefar, N.; Ghamgui, M.; Moulay, E. Lyapunov theory for 2-D nonlinear Roesser models: Application to asymptotic and exponential stability. IEEE Trans. Autom. Control 2013, 58, 1299–1304. [Google Scholar] [CrossRef]
- Duan, Z.; Liang, J.; Xiang, Z. H∞ control for continuous-discret system in T-S fuzzy model with finite frequency specifications. Discrete Cont. Dyn.-S 2022, 15, 3155–3172. [Google Scholar]
- Bachelier, O.; Yeganefar, N.; Mehdi, D.; Paszke, W. On stabilization of 2D Roesser Models. IEEE Trans. Autom. Control 2017, 62, 2505–2511. [Google Scholar] [CrossRef]
- Shi, S.; Fei, Z.; Li, J. Finite-time H∞ control of switched systems with mode-dependent average dwell time. J. Franklin Inst. 2016, 353, 221–234. [Google Scholar] [CrossRef]
- Wang, J.; Liang, J.; Zhang, C.T. Dissipativity analysis and synthesis for positive Roesser systems under the switched mechanism and Takagi-Sugeno fuzzy rules. Inform. Sci. 2021, 546, 234–252. [Google Scholar] [CrossRef]
- Wang, L.; Chen, W.; Li, L. Dissipative stability analysis and control of two-dimensional Fornasinia-Marchesini local state-space model. Int. J. Syst. Sci. 2017, 48, 1744–1751. [Google Scholar] [CrossRef]
- Sakthivel, R.; Saravanakumar, T.; Kaviarasan, B.; Marshar, A.S. Dissipativity based repetitive control for switched stochastic dynamical systems. Appl. Math. Comput. 2016, 291, 340–353. [Google Scholar] [CrossRef]
- Yang, R.; Ding, S.; Zheng, W.X. Co-design of event-triggered mechanism and dissipativity-based output feedback controller for two-dimensional systems. Automatica 2021, 130, 109694. [Google Scholar] [CrossRef]
- Wang, J.; Liang, J.; Zhang, C.-T.; Fan, D. Robust dissipative filtering for impulsive switched positive systems described by the Fornasini-Marchesini second model. J. Franklin Inst. 2022, 359, 123–144. [Google Scholar] [CrossRef]
- Duan, Z.; Zhou, J.; Shen, J. Finite frequency filter design for nonlinear 2-D continuous systems in T-S form. J. Franklin Inst. 2017, 354, 8606–8625. [Google Scholar] [CrossRef]
- Duan, Z.; Ding, F.; Liang, J.; Xiang, Z. Observer-based fault detection for continuous-discrete systems in T-S fuzzy model. Nonlinear Anal. Hybrid Syst. 2023, 50, 101379. [Google Scholar] [CrossRef]
- Li, X.; Gao, H. Robust finite frequency H∞ filtering for uncertain 2-D Roesser systems. Automatica 2012, 48, 1163–1170. [Google Scholar] [CrossRef]
- Ahn, C.K.; Shi, P.; Basin, M.V. Two-dimensional dissipative control and filtering for Roesser model. IEEE Trans. Autom. Control 2015, 60, 1745–1759. [Google Scholar] [CrossRef]
- Wu, L.; Yang, R.; Shi, P.; Su, X. Stability analysis and stabilization of 2-D switched systems under arbitrary and restricted switchings. Automatica 2015, 59, 206–215. [Google Scholar] [CrossRef]
- Xiang, Z.; Huang, S. Stability analysis and stabilization of discrete-time 2D switched systems. Circ. Syst. Signal Process. 2013, 32, 401–414. [Google Scholar] [CrossRef]
- Duan, Z.; Xiang, Z.; Karimi, H.R. Delay-dependent exponential stabilization of positive 2D switched state-delayed systems in the Roesser model. Inform. Sci. 2014, 272, 173–184. [Google Scholar] [CrossRef]
- Wang, J.; Liang, J. Robust finite-horizon stability and stabilization for positive switched FM-II model with actuator saturation. Nonlinear Anal. Hybrid Syst. 2020, 35, 100829. [Google Scholar] [CrossRef]
- Fei, Z.; Shi, S.; Zhao, C.; Wu, L. Asynchronous control for 2-D switched systems with mode-dependent average dwell time. Automatica 2017, 79, 198–206. [Google Scholar] [CrossRef]
- Yu, Q.; Lv, H. Stability analysis for discret-time switched systems with stable and unstable modes based on a weighted average dwell time approach. Nonlinear Anal. Hybrid Syst. 2020, 38, 100949. [Google Scholar] [CrossRef]
- Zhang, T.; Cao, J.; Li, X. Lyapunov conditions for finite-time input-to-state stability of impulsive switched systems. IEEE/CAA J. Autom. Sin. 2024, 11, 1057–1059. [Google Scholar] [CrossRef]
- Wang, W.; Qi, X.; Zhong, S.; Liu, F. Finite-time boundedness and control design of uncertain switched systems with time-varying delay under new switching rules. Int. J. Robust Nonlinear Control 2024, 34, 456–480. [Google Scholar] [CrossRef]
- Zhang, G.; Wang, W. Finite-region stability and finite-region boundedness for 2-D Roesser models. Math. Methods Appl. Sci. 2016, 39, 5757–5769. [Google Scholar] [CrossRef]
- Zhang, G.; Harry, H.L.; Wang, W.; Gao, J. Input-output finite-region stability and stabilization for discrete 2-D Fornasini-Marchesini models. Syst. Control Lett. 2017, 99, 9–16. [Google Scholar] [CrossRef]
- Li, L.; Yang, R.; Feng, Z.; Wu, L. Event-triggered dissipative control for 2-D switched systems. Inf. Sci. 2022, 589, 802–812. [Google Scholar] [CrossRef]
- Yang, R.; Li, L.; Su, X. Finite-region dissipative dynamic output feedback control for 2-D FM systems with missing measurements. Inf. Sci. 2020, 514, 1–14. [Google Scholar] [CrossRef]
- Hua, D.; Wang, W.; Yu, W.; Wang, Y. Finite-region stabilization via dynamic output feedback for 2-D Roesser models. Math. Methods Appl. Sci. 2018, 41, 2140–2151. [Google Scholar] [CrossRef]
- Hua, D.; Wang, W.; Ren, Y.; Yao, J. Finite-region stabilization and H∞ control for 2-D FMLSS asynchronously switched system. J. Frankl. Inst. 2020, 357, 9127–9153. [Google Scholar] [CrossRef]
- Yu, Q.; Zhai, G.S. New stability criteria of switched systems with unstable modes under a weighted ADT scheme. Int. J. Syst. Sci. 2021, 52, 2735–2751. [Google Scholar] [CrossRef]
- Yu, Q.; Yuan, X.Y. Stability analysis for positive switched systems having stable and unstable subsystems based on a weighted average dwell time scheme. ISA Trans. 2023, 136, 275–283. [Google Scholar] [CrossRef]
- Hu, T.; Lin, Z. Control Systems with Actuator Saturation; Springer: Boston, MA, USA, 2001. [Google Scholar]
Disclaimer/Publisher’s Note: The statements, opinions and data contained in all publications are solely those of the individual author(s) and contributor(s) and not of MDPI and/or the editor(s). MDPI and/or the editor(s) disclaim responsibility for any injury to people or property resulting from any ideas, methods, instructions or products referred to in the content. |
© 2024 by the authors. Licensee MDPI, Basel, Switzerland. This article is an open access article distributed under the terms and conditions of the Creative Commons Attribution (CC BY) license (https://creativecommons.org/licenses/by/4.0/).




