Increasing the Fine Flaky Graphite Recovery in Flotation via a Combined MultipleTreatments Technique of Middlings
Abstract
:1. Introduction
2. Materials and Methods
2.1. Materials
2.2. Methods
3. Results and Discussion
3.1. Experimental Parameters of Rougher Flotation
3.2. Open Circuit Test
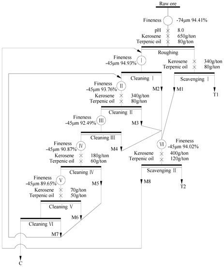
3.3. Closed-Circuit Test
3.4. Middling Treatment Test
3.5. The Proposed Closed-Circuit Test
4. Conclusions
Acknowledgments
Author Contributions
Conflicts of Interest
References
- Florena, F.F.; Syarifuddin, F.; Hanam, E.S.; Trisko, N.; Kustiyanto, E.; Enilisiana; Rianto, A.; Arinton, G. Floatability study of graphite ore from southeast Sulawesi (Indonesia). In AIP Conference Proceedings; American Institute of Physics: College Park, MD, USA, 2016; Volume 1712, No. 050005. [Google Scholar]
- Acharya, B.; Rao, D.; Prakash, S.; Reddy, P.; Biswal, S. Processing of low grade graphite ores of Orissa, India. Miner. Eng. 1996, 9, 1165–1169. [Google Scholar] [CrossRef]
- Mitchell, C. Industrial Minerals Laboratory Manual: Flake Graphite; British Geological Survey: Nottingham, UK, 1992. [Google Scholar]
- Zhang, X.; Zhang, L.Y.; Qiu, Y.S.; Qu, X. Beneficiation of a Low-Grade Flaky Graphite Ore from Australia by Flotation. In Advanced Materials Research; Trans Tech Publication: Zurich, Switzerland, 2015; pp. 188–192. [Google Scholar]
- Luke, L.; Chang, Y. Industrial Mineralogy: Materials, Processes, and Uses; Prentice Hall: Upper Saddle River, NJ, USA, 2002. [Google Scholar]
- Oney, O.; Samanli, S. Optimization of the Graphite Flotation Parameters Using a Central Composite Design, Optimization; IJETMAS: Delhi, India, 2016; Volume 4, pp. 15–16. [Google Scholar]
- Crossley, P. Graphite—High-tech supply sharpens up. Ind. Miner. 2000, 398, 31–47. [Google Scholar]
- Chelgani, S.C.; Rudolph, M.; Kratzsch, R.; Sandmann, D.; Gutzmer, J. A review of graphite beneficiation techniques. Miner. Process. Extr. Metall. Rev. 2016, 37, 58–68. [Google Scholar] [CrossRef]
- Nagaraj, D. Minerals Recovery and Processing, Kirk-Othmer Encyclopedia of Chemical Technology; John Wiley & Sons Inc.: Hoboken, NJ, USA, 2005. [Google Scholar]
- Weng, X.; Li, H.; Song, S.; Liu, Y. Reducing the Entrainment of Gangue Fines in Low Grade Microcrystalline Graphite Ore Flotation Using Multi-Stage Grinding-Flotation Process. Minerals 2017, 7, 38. [Google Scholar] [CrossRef]
- Andrews, P.R. The Beneficiation of Canadian Graphite Ores—A Review of Processing Studies at CANMET. CIM Bull. 1992, 85, 76–83. [Google Scholar]
- Mukherjee, S. Industrial Mineralogy: Mineral Processing, Beneficiations and Other Related Mineral Usage. In Appl. Mineral.; Springer: Berlin, Germany, 2011; pp. 428–489. [Google Scholar]
- Jianping, X.; Xin, Z.; Lingyan, Z. Experimental research on beneficiation of aphanitic graphite ore from Jilin area by flotation. China Non-Met. Miner. Ind. 2015, 5, 19–22. [Google Scholar]
- Wakamatsu, T.; Numata, Y. Flotation of graphite. Miner. Eng. 1991, 4, 975–982. [Google Scholar] [CrossRef]
- Zhang, L.; Huang, W.; Qiu, Y.; Pan, L.; Tu, W. Experimental Study on Purification of a Low-carbon Graphite Ore by Flotation. Wuhan Ligong Daxue Xuebao (J. Wuhan Univ. Technol.) 2011, 33, 107–111. [Google Scholar]
- Zhang, L.; Li, X.; Qiu, Y.; Guan, J.; Peng, W.; Qin, Y.; Jiang, F. Experimental Research on Beneficiation of a Refractory Graphite Ore from Sichuan. Jinshu Kuangshan/Met. Mine 2012, 7, 95–98. [Google Scholar]
- Qiu, Y.; Yu, Y.; Zhang, L.; Qian, Y.; Ouyang, Z. An Investigation of Reverse Flotation Separation of Sericite from Graphite by Using a Surfactant: MF. Minerals 2016, 6, 57. [Google Scholar] [CrossRef]
- Yu, X.-B.; Fang, H.-P.; Xiao, Y.-J.; Zhang, L.-Y. Experimental study on purification of a fine-scaled graphite ore by flotation. Conserv. Util. Miner. Resour. 2000, 1, 003. [Google Scholar]
- Qiming, F. Study on Wet Grinding Parameters for Producing Ultra-fine Graphite Particles. China Non-Met. Min. Ind. Her. 2003, 6, 005. [Google Scholar]
- Arbiter, N. Flotation. In SME Mineral Processing Handbook; Society of Mining Engineering: New York, NY, USA, 1985. [Google Scholar]










| Composition | SiO2 | Al2O3 | TFe2O3 | MgO | CaO | Na2O | K2O |
| Content, % | 47.85 | 8.17 | 4.84 | 2.26 | 2.59 | 1.87 | 2.46 |
| Composition | TiO2 | P2O5 | MnO | H2O | SO3 | loss | FC |
| Content, % | 0.54 | 0.28 | 0.034 | 0.13 | 2.04 | 28.43 | 25.95 |
| Species | Feldspar | Graphite | Quartz | Mica | Tremolite | Chlorite | Phosphorite | Others |
|---|---|---|---|---|---|---|---|---|
| Content % | 28 | 25 | 25 | 10 | 6 | 2 | 2 | 3 |
| Flotation Parameters | Roughing | Cleanning I | Cleanning II | Cleanning III | Cleanning IV | Cleanning V | Cleanning VI | Scavenging |
|---|---|---|---|---|---|---|---|---|
| Pulp density (wt %) | 20 | 10.55 | 6.89 | 5.41 | 4.52 | 4.06 | 3.70 | 11.67 |
| Forth height (mm) | 19 | 24 | 26 | 26 | 25 | 26 | 25 | 13 |
| Products | Yield % | FC % | Recovery % |
|---|---|---|---|
| Concentrate | 14.18 | 94.23 | 51.81 |
| M1 | 12.11 | 24.14 | 11.45 |
| M2 | 17.54 | 13.15 | 9.03 |
| M3 | 6.75 | 19.08 | 5.04 |
| M4 | 3.95 | 45.23 | 7.00 |
| M5 | 2.00 | 50.77 | 3.97 |
| M6 | 1.56 | 63.11 | 3.86 |
| M7 | 1.18 | 79.72 | 3.67 |
| T | 40.73 | 2.45 | 3.91 |
| Raw ore | 100.00 | 25.54 | 100.00 |
| Products | Yield % | FC % | Recovery % |
|---|---|---|---|
| Concentrate | 22.87 | 89.77 | 79.48 |
| T | 77.13 | 6.87 | 20.52 |
| Raw ore | 100.00 | 25.83 | 100.00 |
| Product | Yield/% | FC/% | Recovery/% |
|---|---|---|---|
| Concentrate | 17.86 | 86.52 | 60.36 |
| M8 | 14.12 | 57.36 | 31.64 |
| T1 | 40.05 | 2.34 | 3.66 |
| T2 | 27.97 | 3.98 | 4.35 |
| Raw ore | 100.00 | 25.60 | 100.00 |
| Flotation Parameters | Roughing | Cleanning I | Cleanning II | Cleanning III | Cleanning IV | Cleanning V | Cleanning VI | Scavenging I | Scavenging II |
|---|---|---|---|---|---|---|---|---|---|
| Pulp density (wt %) | 20 | 17.54 | 11.90 | 10.18 | 9.15 | 7.70 | 6.57 | 12.27 | 11.47 |
| Forth height (mm) | 19 | 26 | 29 | 31 | 29 | 30 | 28 | 14 | 18 |
| Product | Yield % | FC % | Recovery % |
|---|---|---|---|
| Concentrate | 25.71 | 92.01 | 91.14 |
| T1 | 40.05 | 2.26 | 3.49 |
| T2 | 34.24 | 4.07 | 5.37 |
| Raw ore | 100.00 | 25.95 | 100.00 |
© 2017 by the authors. Licensee MDPI, Basel, Switzerland. This article is an open access article distributed under the terms and conditions of the Creative Commons Attribution (CC BY) license (http://creativecommons.org/licenses/by/4.0/).
Share and Cite
Peng, W.; Qiu, Y.; Zhang, L.; Guan, J.; Song, S. Increasing the Fine Flaky Graphite Recovery in Flotation via a Combined MultipleTreatments Technique of Middlings. Minerals 2017, 7, 208. https://doi.org/10.3390/min7110208
Peng W, Qiu Y, Zhang L, Guan J, Song S. Increasing the Fine Flaky Graphite Recovery in Flotation via a Combined MultipleTreatments Technique of Middlings. Minerals. 2017; 7(11):208. https://doi.org/10.3390/min7110208
Chicago/Turabian StylePeng, Weijun, Yangshuai Qiu, Lingyan Zhang, Junfang Guan, and Shaoxian Song. 2017. "Increasing the Fine Flaky Graphite Recovery in Flotation via a Combined MultipleTreatments Technique of Middlings" Minerals 7, no. 11: 208. https://doi.org/10.3390/min7110208
APA StylePeng, W., Qiu, Y., Zhang, L., Guan, J., & Song, S. (2017). Increasing the Fine Flaky Graphite Recovery in Flotation via a Combined MultipleTreatments Technique of Middlings. Minerals, 7(11), 208. https://doi.org/10.3390/min7110208

