Microfacies Analysis of Mixed Siliciclastic-Carbonate Deposits in the Early-Middle Ordovician Meitan Formation in the Upper Yangtze Platform in SW China: Implications for Sea-Level Changes during the GOBE
Abstract
:1. Introduction
2. Geological Setting
3. Materials and Methods
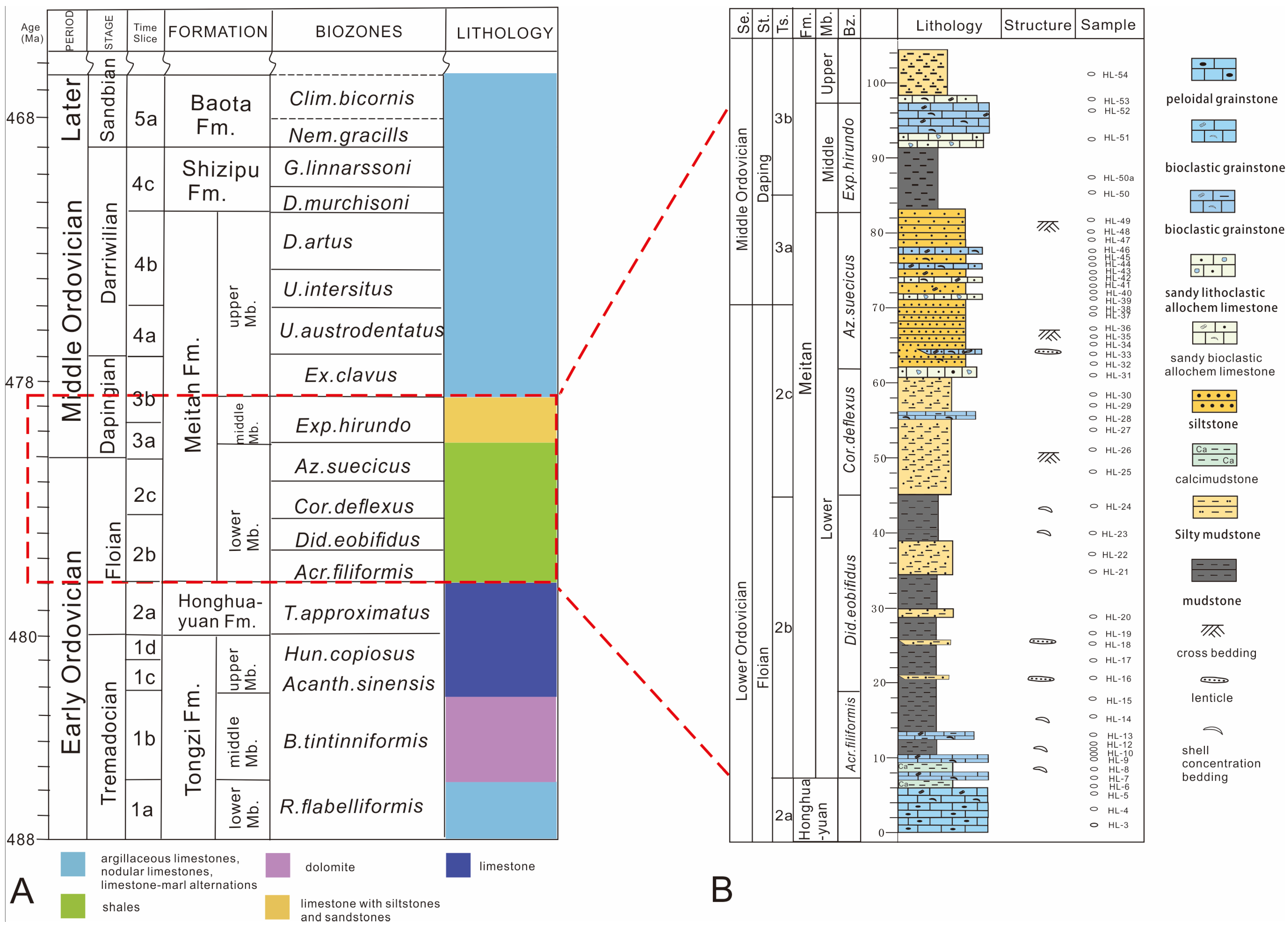
3.1. Research Section
3.2. Point-Count Groups
3.3. Cluster Analysis
4. Results
4.1. MF-1 Peloidal Grainstone
4.2. MF-2 Bioclastic Grainstone
4.3. MF-3 Bioclastic Packstone
4.4. MF-4 Sandy Lithoclastic Allochem Limestone
4.5. MF-5 Sandy Bioclastic Allochem Limestone
4.6. MF-6 Sandstone
4.7. MF-7 Calcimudstone
4.8. MF-8 Silty Mudstone
4.9. MF-9 Mudstone
5. Discussion
5.1. Point-Count Groups
5.2. Sequence of Microfacies
5.3. Drowning of the Carbonate Platform and Shelf-Ramp Transition
5.4. Sea-Level Changes in the Upper Yangtze Platform and Global Sea-Level Changes
5.5. Impact of Sea-Level Change on the Great Ordovician Biodiversification Event
6. Conclusions
Author Contributions
Funding
Data Availability Statement
Acknowledgments
Conflicts of Interest
References
- Cocks, L.; Torsvik, T. Earth geography from 500 to 400 million years ago: A faunal and palaeomagnetic review. J. Geol. Soc. 2002, 159, 631–644. [Google Scholar] [CrossRef]
- Torsvik, T.H.; van der Voo, R.; Doubrovine, P.V.; Burke, K.; Steinberger, B.; Ashwal, L.D.; Trønnes, R.G.; Webb, S.J.; Bull, A.L. Deep mantle structure as a reference frame for movements in and on the Earth. Proc. Natl. Acad. Sci. USA 2014, 111, 8735–8740. [Google Scholar] [CrossRef] [PubMed]
- Torsvik, T.H. Earth history: A journey in time and space from base to top. Tectonophysics 2019, 760, 297–313. [Google Scholar] [CrossRef]
- Scotese, C.R. An atlas of phanerozoic paleogeographic maps: The seas come in and the seas go out. Ann. Rev. Earth Planet. Sci. 2021, 49, 679–728. [Google Scholar] [CrossRef]
- Scotese, C.R. Ordovician plate tectonic and palaeogeographical maps. In A Global Synthesis of the Ordovician System: Part 1; Harper, D.A.T., Lefebvre, B., Percival, I.G., Servais, T., Eds.; Geological Society: London, UK, 2023; Volume 532, pp. 91–109. [Google Scholar] [CrossRef]
- Sepkoski, J.J., Jr. A kinetic model for Phanerozoic taxonomic diversity: I. Analysis of marine orders. Paleobiology 1978, 4, 223–251. [Google Scholar] [CrossRef]
- Sepkoski, J.J., Jr. A kinetic model for Phanerozoic taxonomic diversity: II. Early Phanerozoic families and multiple equilibria. Paleobiology 1979, 5, 222–251. [Google Scholar] [CrossRef]
- Sepkoski, J.J., Jr. A factor analytic description of the Phanerozoic marine fossil record. Paleobiology 1981, 7, 36–53. [Google Scholar] [CrossRef]
- Webby, B.D.; Droser, M.L.; Paris, F.; Percival, I. The Great Ordovician Biodiversification Event; Columbia University Press: New York, NY, USA, 2004. [Google Scholar]
- Harper, D.A.T. The Ordovician biodiversification: Setting an agenda for marine life. Palaeogeogr. Palaeoclimatol. Palaeoecol. 2006, 232, 148–166. [Google Scholar] [CrossRef]
- Servais, T.; Owen, A.W.; Harper, D.A.T.; Kröger, B.; Munnecke, A. The Great Ordovician Biodiversification Event (GOBE): The palaeoecological dimension. Palaeogeogr. Palaeoclimatol. Palaeoecol. 2010, 294, 99–119. [Google Scholar] [CrossRef]
- Zhang, Y.D.; Zhan, R.B.; Fan, J.X.; Cheng, J.F.; Liu, X. Principal aspects of the Ordovician biotic radiation. Sci. China Earth Sci. 2010, 53, 382–394. [Google Scholar] [CrossRef]
- Zhan, R.B.; Jin, J.S.; Liu, J.B. Investigation on the great Ordovician biodiversification event (GOBE): Review and prospect. Chin. Sci. Bull. 2013, 58, 3357–3371. (In Chinese) [Google Scholar] [CrossRef]
- Harper, D.A.T.; Zhan, R.B.; Jin, J.S. The Great Ordovician Biodiversification Event: Reviewing two decades of research on diversity’s big bang illustrated by mainly brachiopod data. Palaeoworld 2015, 24, 75–85. [Google Scholar] [CrossRef]
- Rasmussen, C.M.Ø.; Ullmann, C.V.; Jakobsen, K.G.; Lindskog, A.; Hansen, J.; Hansen, T.; Eriksson, M.E.; Dronov, A.; Frei, R.; Korte, C.; et al. Onset of main Phanerozoic marine radiation sparked by emerging Mid Ordovician icehouse. Sci. Rep. 2016, 6, 18884. [Google Scholar] [CrossRef] [PubMed]
- Servais, T.; Perrier, V.; Danelian, T.; Klug, C.; Martin, R.; Munnecke, A.; Nowak, H.; Nützel, A.; Vandenbroucke, T.R.A.; Williams, M.; et al. The onsetof the ‘Ordovician Plankton Revolution’ in the late Cambrian. Palaeogeogr. Palaeoclimatol. Palaeoecol. 2016, 458, 12–28. [Google Scholar] [CrossRef]
- Stigall, A.L.; Freeman, R.L.; Edwards, C.T.; Rasmussen, C.M. A multidisciplinary perspective on the Great Ordovician Biodiversification Event and the development of the early Paleozoic world. Palaeogeogr. Palaeoclimatol. Palaeoecol. 2020, 543, 109521. [Google Scholar] [CrossRef]
- Miller, A.I.; Mao, S. Association of orogenic activity with the Ordovician radiation of marine life. Geology 1995, 23, 305–308. [Google Scholar] [CrossRef]
- Wilson, M.A.; Palmer, T.J.; Guensburg, T.E.; Finton, C.D.; Kaufman, L.E. The development of an Early Ordovician hard ground community in response to rapid sea-floor calcite precipitation. Lethaia 1992, 25, 19–34. [Google Scholar] [CrossRef]
- Bambach, R.K. Seafood through time: Changes in biomass, energetics, and productivity in the marine ecosystem. Paleobiology 1993, 19, 372–397. [Google Scholar] [CrossRef]
- Chen, W.Z.; Tian, J.C.; Lin, X.B.; Liang, Q.S.; Wang, X.; Yi, D.X.; Li, Y.Y. Climate fluctuations during the Ordovician-Silurian transition period in South China: Implications for paleoenvironmental evolution and organic matter enrichment. Palaeogeogr. Palaeoclimatol. Palaeoecol. 2023, 613, 111411. [Google Scholar] [CrossRef]
- Rothman, D.H. Global biodiversity and the ancient carbon cycle. Proc. Natl. Acad. Sci. USA 2001, 98, 4305–4310. [Google Scholar] [CrossRef]
- Cornette, J.L.; Lieberman, B.S.; Goldstein, R.H. Documenting a significant relationship between macroevolutionary origination rates and Phanerozoic pCO2 levels. Proc. Natl. Acad. Sci. USA 2002, 99, 7832–7835. [Google Scholar] [CrossRef] [PubMed]
- Ross, J.; Ross, C.A. Ordovician sea-level fluctuations. Glob. Perspect. Ordovician Geol. 1992, 22, 327–335. [Google Scholar]
- Luan, X.C.; Brett, C.E.; Zhan, R.B.; Liu, J.B.; Wu, R.C.; Liang, Y. Microfacies analysis of the Lower-Middle Ordovician succession at Xiangshuidong, southwestern Hubei Province, and the drowning and shelf-ramp transition of a carbonate platform in the Yangtze region. Palaeogeogr. Palaeoclimatol. Palaeoecol. 2017, 485, 68–83. [Google Scholar] [CrossRef]
- Liang, Y.; Hints, O.; Luan, X.C.; Tang, P.; Nõlvak, J.; Zhan, R.B. Lower and Middle Ordovician chitinozoans from Honghuayuan, South China: Biodiversity patterns and response to environmental changes. Palaeogeogr. Palaeoclimatol. Palaeoecol. 2018, 500, 95–105. [Google Scholar] [CrossRef]
- Paris, F.; Nolvak, J. Biological interpretation and palaeobiodiversity of a cryptic fossil group: The “chitinozoan animal”. Geobios 1999, 32, 315–324. [Google Scholar] [CrossRef]
- Yan, K.; Li, J.; Liu, J.B. Biodiversity of Early-Middle Ordovician acritarchs and sea level changes in South China. Chin. Sci. Bull. 2005, 50, 2362–2368. (In Chinese) [Google Scholar] [CrossRef]
- Nielsen, A.T. Ordovician sea level changes: A Baltoscandian perspective. In The Great Ordovician Biodiversification Event; Webby, B., Paris, F., Droser, M., Percival, I., Eds.; Columbia University Press: Warren, OR, USA, 2004; pp. 84–94. [Google Scholar]
- Liu, J. Sea-level changes during the Early-Mid Ordovician radiation of South China. Originations, Radiations and Biodiversity Changes-Evidences From the Chinese Fossil Record 335. In Originations, Radiations and Biodiversity Changes-Evidences from the Chinese Fossil Record; Rong, J.Y., Fang, Z.J., Zhou, Z.H., Zhan, R.B., Yuan, X.L., Eds.; Science Press: Beijing, China, 2006. [Google Scholar]
- Munnecke, A.; Zhang, Y.D.; Liu, X.; Cheng, J.F. Stable carbon isotope stratigraphy in the Ordovician of South China. Palaeogeogr. Palaeoclimatol. Palaeoecol. 2011, 307, 17–43. [Google Scholar] [CrossRef]
- Wang, X.F.; Chen, X.H. Ordovician chitinozoan diversification events in China. Sci. China Ser. D-Earth Sci. 2004, 47, 874–879. (In Chinese) [Google Scholar] [CrossRef]
- Chen, P.F.; Zhan, R.B. The lower to middle Ordovician Dawan formation and its coeval rocks in the Yangtze region. J. Stratigr. 2006, 30, 11–20. (In Chinese) [Google Scholar]
- Yan, K.; Li, J. Ordovician biostratigraphy of acritarchs from the Meitan Formation of Honghuayuan section, Tongzi, Guizhou, southwest China. J. Stratigr. 2005, 29, 236–256. (In Chinese) [Google Scholar]
- Zhan, R.B.; Rong, J.Y.; Cheng, J.H.; Chen, P.F. Early-Mid Ordovician brachiopod diversification in South China. Sci. China Ser. D Earth Sci. 2005, 48, 662–675. [Google Scholar] [CrossRef]
- Zhang, Y.D.; Liu, X.; Zhan, R.B. Penstones from the lower part of the Meitan Formation of the Gaoqiao Ordovician in Zunyi, Guizhou. J. Paleontol. 2007, 46, 145–166. (In Chinese) [Google Scholar]
- Wu, R.C.; Percival, I.G.; Zhan, R.B. Biodiversification of Early to Middle Ordovician conodonts: A case study from the Zitai Formation of Anhui Province, eastern China. Alcheringa 2010, 34, 75–86. [Google Scholar] [CrossRef]
- Sun, H.J.; Yang, Y.N.; Peng, J.; Zhao, Y.L.; Yang, X.L. Characterization of the brachiopod assemblage from the lower part of the Early Ordovician Meitan Formation, Wudang, Guiyang. J. Guizhou Univ. (Nat. Sci. Ed.) 2011, 28, 23–29. (In Chinese) [Google Scholar]
- Liang, Y.; Servais, T.; Tang, P.; Liu, J.B.; Wang, W.H. Tremadocian (Early Ordovician) chitinozoan biostratigraphy of South China: An update. Rev. Palaeobot. Palynol. 2017, 247, 149–163. [Google Scholar] [CrossRef]
- Zhang, Y.D.; Zhan, R.B.; Zhen, Y.Y.; Wang, Z.H.; Yuan, W.W.; Fang, X.; Ma, X.; Zhang, J.P. Ordovician integrative stratigraphy and timescale of China. Sci. China Earth Sci. 2019, 62, 61–88. [Google Scholar] [CrossRef]
- Wu, F.Y.; Wan, B.; Zhao, L.; Xiao, W.J.; Zhu, R.X. Tethys geodynamics. J. Petrol. 2020, 36, 1627–1674. (In Chinese) [Google Scholar]
- Zhan, R.B.; Harper, D.A. Biotic diachroneity during the Ordovician Radiation: Evidence from South China. Lethaia 2006, 39, 211–226. [Google Scholar] [CrossRef]
- Zhang, Y.B.; Zhou, Z.Y.; Zhang, J.M. Late Early Ordovician—Early Middle Ordovician Darriwilian sedimentary differentiation in the Yangtze massif. J. Stratigr. 2002, 26, 302–314. (In Chinese) [Google Scholar]
- Reijmer, J.J.G.; Everaars, J.S.L. Carbonate platform facies reflected in carbonate basin facies (Triassic, Northern Calcareous Alps, Austria). Facies 1991, 25, 253–277. [Google Scholar] [CrossRef]
- Reijmer, J.J.G.; Ten Kate, W.G.H.Z.; Sprenger, A.; Schlager, W. Calciturbidite composition related to exposure and flooding of a carbonate platform (Triassic, Eastern Alps). Sedimentology 1991, 38, 1059–1074. [Google Scholar] [CrossRef]
- Reijmer, J.J.G. Compositional variations during phases of progradation and retrogradation of a Triassic carbonate platform (Picco di Vallandro/Dürrenstein, Dolomites, Italy). Geol. Rundsch. 1998, 87, 436–448. [Google Scholar] [CrossRef]
- Wang, H.; Zhong, H.T.; Chen, A.Q.; Li, K.R.; He, H.; Qi, Z.; Zheng, D.Y.; Zhao, H.Y.; Hou, M.C. A knowledge graph for standard carbonate microfacies and its application in the automatical reconstruction of the relative sea-level curve. Geosci. Front. 2023, 14, 101535. [Google Scholar] [CrossRef]
- Flügel, E.; Munnecke, A. Microfacies of Carbonate Rocks: Analysis, Interpretation and Application; Springer: Berlin/Heidelberg, Germany, 2010. [Google Scholar]
- Shi, G.R. Multivariate data analysis in palaeoecology and palaeobiogeography—A review. Palaeogeogr. Palaeoclimatol. Palaeoecol. 1993, 105, 199–234. [Google Scholar] [CrossRef]
- Palma, R.M. Analysis of carbonate microfacies in the Chachao Formation(cretaceous), Barda Blanca-malargüe, Mendoza province-Argentina: A cluster analytic approach. Carbonates Evaporites 1996, 11, 182–194. [Google Scholar] [CrossRef]
- Brachert, T.C.; Betzler, C.; Braga, J.C.; Martin, J.M. Microtaphofacies of a warmtemperate carbonate ramp (uppermost Tortonian/lowermost Messinian, southern Spain). Palaios 1998, 13, 459–475. [Google Scholar] [CrossRef]
- Halfar, J.; Godinez-Orta, L.; Ingle, J.C. Microfacies analysis of recent carbonate environments in the southern Gulf of California, Mexico—A model for warm temperate to subtropical carbonate formation. Palaios 2000, 15, 323–342. [Google Scholar] [CrossRef]
- Lanfranchi, A.; Berra, F.; Jadoul, F. Compositional changes in sigmoidal carbonate clinoforms (Late Tithonian, eastern Sardinia, Italy): Insights from quantitative microfacies analyses. Sedimentology 2011, 58, 2039–2060. [Google Scholar] [CrossRef]
- Jarochowska, E. High-resolution microtaphofacies analysis of a carbonate tidal channel and tidally influenced lagoon, Pigeon Creek, San Salvador Island, Bahamas. Palaios 2012, 27, 151–170. [Google Scholar] [CrossRef]
- Stehlik-Barry, K.; Babinec, A.J. Data Analysis with IBM SPSS Statistics; Packt Publishing Ltd.: Birmingham, UK, 2017. [Google Scholar]
- Dunham, R.J. Classification of carbonate rocks according to depositional textures. In Classification of Carbonate Rocks—A Symposium; Ham, W.E., Ed.; American Association of Petroleum Geologists: Tulsa, OK, USA, 1962. [Google Scholar]
- Mount, J. Mixed siliciclastic and carbonate sediments: A proposed first-order textural and compositional classification. Sedimentology 1985, 32, 435–442. [Google Scholar] [CrossRef]
- Li, Q.J.; Li, Y.; Wang, J.P.; Kiessling, W. Early Ordovician lithistid sponge–Calathium reefs on the Yangtze Platform and their paleoceanographic implications. Palaeogeogr. Palaeoclimatol. Palaeoecol. 2015, 425, 84–96. [Google Scholar] [CrossRef]
- Li, Q.J.; Li, Y.; Zhang, Y.D.; Munnecke, A. Dissecting Calathium-microbial frameworks: The significance of calathids for the Middle Ordovician reefs in the Tarim Basin, northwestern China. Palaeogeogr. Palaeoclimatol. Palaeoecol. 2017, 474, 66–78. [Google Scholar] [CrossRef]
- Mount, J.F. Mixing of siliciclastic and carbonate sediments in shallow shelf environments. Geology 1984, 12, 432–435. [Google Scholar] [CrossRef]
- Young, G.C.; Laurie, J.R. An Australian Phanerozoic Timescale; Oxford University Press: New York, USA, 1996. [Google Scholar]
- Liu, J. Lower Ordovician Pendulum Stratigraphy and Radiolarian Fauna of Northern China; Osaka City University: Osaka, Japan, 1998. [Google Scholar]
- Webby, B.D.; Cooper, R.A.; Bergström, S.M.; Paris, F. Stratigraphic framework and time slices. In The Great Ordovician Biodiversification Event; Webby, B.D., Paris, F., Droser, M.L., Percival, I., Eds.; Columbia University Press: New York, NY, USA, 2004; pp. 41–51. [Google Scholar]
- Zhang, S.; Barnes, C.R. Arenigian (Early Ordovician) sea-level history and the response of conodont communities, western Newfoundland. Can. J. Earth Sci. 2004, 41, 843–865. [Google Scholar] [CrossRef]
- Barnes, C.R. Was There an Ordovician Superplume Event. In The Great Ordovician Biodiversification Event; Webby, B., Paris, F., Droser, M., Percival, I., Eds.; Columbia University Press: Warren, OR, USA, 2004; pp. 77–80. [Google Scholar]
- Li, Q.J.; Li, Y.; Kershaw, S.; Zhang, Y.Y.; Deng, X.J. Middle chert of the Kara Ordovician Meitan Formation, Fenggang Refuge, Qianbei: A typical warm-water phase. J. Microsomal Paleontol. 2010, 27, 150–158. (In Chinese) [Google Scholar]









| Point-Count Groups | Descriptions | References |
|---|---|---|
| Peloids | Peloids are carbonate grains significantly smaller than lithoclasts and microbialites, and exhibit the size ranges spanning from 0.1 mm to 0.5 mm. These grains have multiple proposed origins: (a) the most abundant can be microbiogenic peloids, characterized by irregular and diverse shapes with inconspicuous internal structures; (b) mud peloids lacking an internal structure represent the reworking of lithified lime mud and micritic clasts; and (c) micritized grains. | [48] |
| Bioclasts | This category comprises bioclasts that lack diagnostic attributes for specific paleo-environmental identifications, such as trilobites, echinoderms, and discrete. | [48] |
| Clasts | The observed clasts can be categorized as synsedimentary or postsedimentary lime clasts, indicating the reworking of partially consolidated carbonate sediments or pre-existing lithified material. These clasts exhibit a broad spectrum of shapes and sizes, ranging from angular to rounded. The sizes span a wide range from less than 0.2 mm to several decameters. Very small clasts are hardly distinguishable from peloids. | [48] |
| Micrite | This group includes micrite and microspar ranging from 64 to about 30 μm in diameter. | [48] |
| Sparite | The spar cements growing in their original cavities are included. However, in certain thin sections, the presence of pseudospars can be mixed into this category due to the difficulty in distinguishing in certain cases. | [48] |
| Sands | In the classification presented, sands are considered to include quartz, feldspar, other silicates, and heavy minerals that range from 0.0625 to 2 mm in diameter. | [48] |
| Mud | Fine sand gradually transitions into mud, a term employed in this context to denote siliciclastic sediment with a diameter smaller than 0.0625 mm. It commonly consists of a mixture of silt and clay particles. | [48] |
| Point-Count Groups | Peloids | Bioclasts | Clasts | Sparite | Micrite | Sands | Mud |
|---|---|---|---|---|---|---|---|
| Peloids | 1.00 | ||||||
| Bioclasts | 0.04 | 1.00 | |||||
| Clasts | 0.01 | 0.21 | 1.00 | ||||
| Sparite | 0.37 ** | 0.36 ** | 0.27 | 1.00 | |||
| Micrite | −0.27 | 0.08 | 0.20 | −0.43 ** | 1.00 | ||
| Sands | −0.01 | −0.27 | 0.17 | −0.35 * | 0.32 * | 1.00 | |
| Mud | −0.39 ** | −0.41 ** | −0.45 ** | −0.49 ** | −0.22 | −0.18 | 1.00 |
Disclaimer/Publisher’s Note: The statements, opinions and data contained in all publications are solely those of the individual author(s) and contributor(s) and not of MDPI and/or the editor(s). MDPI and/or the editor(s) disclaim responsibility for any injury to people or property resulting from any ideas, methods, instructions or products referred to in the content. |
© 2023 by the authors. Licensee MDPI, Basel, Switzerland. This article is an open access article distributed under the terms and conditions of the Creative Commons Attribution (CC BY) license (https://creativecommons.org/licenses/by/4.0/).
Share and Cite
Wang, X.; Lin, X.; Tian, J.; Liang, Q.; Chen, W.; Wu, B. Microfacies Analysis of Mixed Siliciclastic-Carbonate Deposits in the Early-Middle Ordovician Meitan Formation in the Upper Yangtze Platform in SW China: Implications for Sea-Level Changes during the GOBE. Minerals 2023, 13, 1239. https://doi.org/10.3390/min13101239
Wang X, Lin X, Tian J, Liang Q, Chen W, Wu B. Microfacies Analysis of Mixed Siliciclastic-Carbonate Deposits in the Early-Middle Ordovician Meitan Formation in the Upper Yangtze Platform in SW China: Implications for Sea-Level Changes during the GOBE. Minerals. 2023; 13(10):1239. https://doi.org/10.3390/min13101239
Chicago/Turabian StyleWang, Xing, Xiaobing Lin, Jingchun Tian, Qingshao Liang, Weizhen Chen, and Baiyi Wu. 2023. "Microfacies Analysis of Mixed Siliciclastic-Carbonate Deposits in the Early-Middle Ordovician Meitan Formation in the Upper Yangtze Platform in SW China: Implications for Sea-Level Changes during the GOBE" Minerals 13, no. 10: 1239. https://doi.org/10.3390/min13101239
APA StyleWang, X., Lin, X., Tian, J., Liang, Q., Chen, W., & Wu, B. (2023). Microfacies Analysis of Mixed Siliciclastic-Carbonate Deposits in the Early-Middle Ordovician Meitan Formation in the Upper Yangtze Platform in SW China: Implications for Sea-Level Changes during the GOBE. Minerals, 13(10), 1239. https://doi.org/10.3390/min13101239
