Strategies to Screen and Evaluate Brain Targeting Antibodies Using an iPSC-Derived Blood–Brain Barrier Model
Abstract
1. Introduction
2. Materials and Methods
2.1. Library Construction
2.2. Phage Display
2.3. Next Generation Sequencing (NGS)
2.4. Phage Displayed Antibody Library Transcytosis Screen on iPSC-BMEC-like Cells
2.5. Computational Modeling of WT 46.1 and Its Variants
2.6. Protein Production
2.7. Membrane Binding and Endocytosis Assay
2.8. Luciferase-Based Transcytosis Assay
3. Results
3.1. Antibody Library Creation, Screening, and Lead Candidate Selection
3.2. Evaluation of Binding, Internalization, and Transcytosis of Antibody Variants from the Screening Outputs in the iPSC-Derived BBB Model
3.3. CDR Histidine Mutation
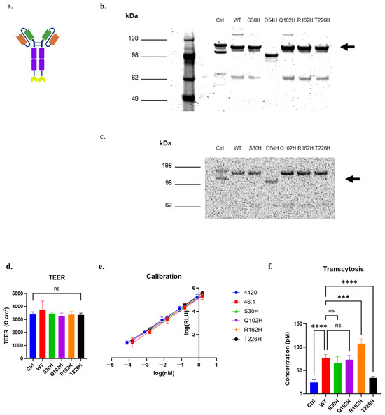
3.4. Evaluation of Binding, Internalization, and Transcytosis of Targeted Histidine CDR Variants in iPSC-Derived BBB Model
4. Discussion
5. Conclusions
Supplementary Materials
Author Contributions
Funding
Data Availability Statement
Acknowledgments
Conflicts of Interest
References
- Misra, A.; Ganesh, S.; Shahiwala, A.; Shah, S. Drug Delivery to the Central Nervous System: A Review. J. Pharm. Pharm. Sci 2003, 6, 252–273. [Google Scholar]
- Choi, E.S.; Shusta, E.V. Strategies to Identify, Engineer, and Validate Antibodies Targeting Blood–Brain Barrier Receptor-Mediated Transcytosis Systems for CNS Drug Delivery. Expert Opin. Drug Deliv. 2023, 20, 1789–1800. [Google Scholar] [CrossRef]
- St-Amour, I.; Paré, I.; Alata, W.; Coulombe, K.; Ringuette-Goulet, C.; Drouin-Ouellet, J.; Vandal, M.; Soulet, D.; Bazin, R.; Calon, F. Brain Bioavailability of Human Intravenous Immunoglobulin and Its Transport through the Murine Blood-Brain Barrier. J. Cereb. Blood Flow Metab. 2013, 33, 1983–1992. [Google Scholar] [CrossRef]
- Couch, J.A.; Yu, Y.J.; Zhang, Y.; Tarrant, J.M.; Fuji, R.N.; Meilandt, W.J.; Solanoy, H.; Tong, R.K.; Hoyte, K.; Luk, W.; et al. Addressing Safety Liabilities of TfR Bispecific Antibodies That Cross the Blood-Brain Barrier. Sci. Transl. Med. 2013, 5, 183ra57. [Google Scholar] [CrossRef]
- Grimm, H.P.; Schumacher, V.; Schäfer, M.; Imhof-Jung, S.; Freskgård, P.-O.; Brady, K.; Hofmann, C.; Rüger, P.; Schlothauer, T.; Göpfert, U.; et al. Delivery of the BrainshuttleTM Amyloid-Beta Antibody Fusion Trontinemab to Non-Human Primate Brain and Projected Efficacious Dose Regimens in Humans. mAbs 2023, 15, 2261509. [Google Scholar] [CrossRef]
- Hoffmann-La Roche. Brainshuttle AD: A Multiple Ascending Dose Study to Investigate the Safety, Tolerability, Pharmacokinetics, and Pharmacodynamics of RO7126209 Following Intravenous Infusion in Participants with Prodromal or Mild to Moderate Alzheimer’s Disease; Hoffmann-La Roche: Basel, Switzerland, 2025. [Google Scholar]
- Roche Presents Novel Therapeutic and Diagnostic Advancements in Alzheimer’s at AD/PD 2025. Available online: https://www.roche.com/media/releases/med-cor-2025-04-03 (accessed on 1 September 2025).
- Ullman, J.C.; Arguello, A.; Getz, J.A.; Bhalla, A.; Mahon, C.S.; Wang, J.; Giese, T.; Bedard, C.; Kim, D.J.; Blumenfeld, J.R.; et al. Brain Delivery and Activity of a Lysosomal Enzyme Using a Blood-Brain Barrier Transport Vehicle in Mice. Sci. Transl. Med. 2020, 12, eaay1163. [Google Scholar] [CrossRef]
- DenaliTherapeutics. A Study to Determine the Efficacy and Safety of DNL310 vs Idursulfase in Pediatric and Young Adult Participants With Neuronopathic (nMPS II) or Non-Neuronopathic Mucopolysaccharidosis Type II (nnMPS II) (COMPASS); DenaliTherapeutics: San Francisco, CA, USA, 2025. [Google Scholar]
- Denali Pipeline. Available online: https://www.denalitherapeutics.com/pipeline (accessed on 1 September 2025).
- Okuyama, T.; Eto, Y.; Sakai, N.; Nakamura, K.; Yamamoto, T.; Yamaoka, M.; Ikeda, T.; So, S.; Tanizawa, K.; Sonoda, H.; et al. A Phase 2/3 Trial of Pabinafusp Alfa, IDS Fused with Anti-Human Transferrin Receptor Antibody, Targeting Neurodegeneration in MPS-II. Mol. Ther. 2021, 29, 671–679. [Google Scholar] [CrossRef]
- JCR Pharmaceuticals Products. Available online: https://www.jcrpharm.co.jp/en/site/en/biopharmaceutical/product.html (accessed on 1 September 2025).
- Pizzo, M.E.; Plowey, E.D.; Khoury, N.; Kwan, W.; Abettan, J.; DeVos, S.L.; Discenza, C.B.; Earr, T.; Joy, D.; Lye-Barthel, M.; et al. Transferrin Receptor–Targeted Anti-Amyloid Antibody Enhances Brain Delivery and Mitigates ARIA. Science 2025, 389, eads3204. [Google Scholar] [CrossRef]
- Pornnoppadol, G.; Bond, L.G.; Lucas, M.J.; Zupancic, J.M.; Kuo, Y.-H.; Zhang, B.; Greineder, C.F.; Tessier, P.M. Bispecific Antibody Shuttles Targeting CD98hc Mediate Efficient and Long-Lived Brain Delivery of IgGs. Cell Chem. Biol. 2023, 31, 361–372.e8. [Google Scholar] [CrossRef]
- Giugliani, R.; Giugliani, L.; De Oliveira Poswar, F.; Donis, K.C.; Corte, A.D.; Schmidt, M.; Boado, R.J.; Nestrasil, I.; Nguyen, C.; Chen, S.; et al. Neurocognitive and Somatic Stabilization in Pediatric Patients with Severe Mucopolysaccharidosis Type i after 52 Weeks of Intravenous Brain-Penetrating Insulin Receptor Antibody-Iduronidase Fusion Protein (valanafusp alpha): An Open Label Phase 1-2 Trial. Orphanet J. Rare Dis. 2018, 13, 110. [Google Scholar] [CrossRef]
- Boado, R.J.; Hui, E.K.W.; Lu, J.Z.; Pardridge, W.M. Glycemic Control and Chronic Dosing of Rhesus Monkeys with a Fusion Protein of Iduronidase and a Monoclonal Antibody against the Human Insulin Receptor. Drug Metab. Dispos. 2012, 40, 2021–2025. [Google Scholar] [CrossRef]
- Pardridge, W.M.; Boado, R.J.; Giugliani, R.; Schmidt, M. Plasma Pharmacokinetics of Valanafusp Alpha, a Human Insulin Receptor Antibody-Iduronidase Fusion Protein, in Patients with Mucopolysaccharidosis Type I. BioDrugs 2018, 32, 169–176. [Google Scholar] [CrossRef] [PubMed]
- Alata, W.; Yogi, A.; Brunette, E.; Delaney, C.E.; Faassen, H.; Hussack, G.; Iqbal, U.; Kemmerich, K.; Haqqani, A.S.; Moreno, M.J.; et al. Targeting Insulin-like Growth Factor-1 Receptor (IGF1R) for Brain Delivery of Biologics. FASEB J. 2022, 36, e22208. [Google Scholar] [CrossRef] [PubMed]
- Lee, S.H.; An, S.; Ahn, J.; Shin, J.-W.; Kim, D.; Eom, J.; Son, Y.; Sung, E.; Park, S.M.; Choi, Y.R.; et al. BBB-Crossing Trojan Horse Bispecific Antibody Specifically Targeting Aggregated a-Synuclein for the Treatment of Parkinson’s Disease (PD). In Proceedings of the Keystone Symposia on Molecular and Cellular Biology, Breckenridge, CO, USA, 23–26 January 2023. [Google Scholar]
- Muruganandam, A.; Tanha, J.; Narang, S.; Stanimirovic, D. Selection of Phage-displayed Llama Single-domain Antibodies That Transmigrate across Human Blood-brain Barrier Endothelium. FASEB J. 2002, 16, 1–22. [Google Scholar] [CrossRef] [PubMed]
- Lessard, E.; Rennie, K.; Haqqani, A.; Ling, B.; Whitfield, J.; Paradis, A.; Araujo, J.; Yoganathan, N.; Gillard, J.; Stanimirovic, D.; et al. Pharmacokinetics and Pharmacodynamic Effect of a Blood-Brain Barrier-Crossing Fusion Protein Therapeutic for Alzheimer’s Disease in Rat and Dog. Pharm. Res. 2022, 39, 1497–1507. [Google Scholar] [CrossRef]
- Abulrob, A.; Sprong, H.; Van Bergen En Henegouwen, P.; Stanimirovic, D. The Blood-Brain Barrier Transmigrating Single Domain Antibody: Mechanisms of Transport and Antigenic Epitopes in Human Brain Endothelial Cells. J. Neurochem. 2005, 95, 1201–1214. [Google Scholar] [CrossRef]
- Stanimirovic, D.B.; Sandhu, J.K.; Costain, W.J. Emerging Technologies for Delivery of Biotherapeutics and Gene Therapy Across the Blood–Brain Barrier. BioDrugs 2018, 32, 547–559. [Google Scholar] [CrossRef]
- Georgieva, J.V.; Goulatis, L.I.; Stutz, C.C.; Canfield, S.G.; Song, H.W.; Gastfriend, B.D.; Shusta, E.V. Antibody Screening Using a Human iPSC-Based Blood-Brain Barrier Model Identifies Antibodies That Accumulate in the CNS. FASEB J. 2020, 34, 12549–12564. [Google Scholar] [CrossRef]
- Georgieva, J.V.; Katt, M.; Ye, Z.; Umlauf, B.J.; Wenthur, C.J.; Shusta, E.V. The 46.1 Antibody Mediates Neurotensin Uptake into the CNS and the Effects Depend on the Route of Intravenous Administration. Pharmaceutics 2022, 14, 1706. [Google Scholar] [CrossRef]
- Yu, Y.J.; Zhang, Y.; Kenrick, M.; Hoyte, K.; Luk, W.; Lu, Y.; Atwal, J.; Elliott, J.M.; Prabhu, S.; Watts, R.J.; et al. Boosting Brain Uptake of a Therapeutic Antibody by Reducing Its Affinity for a Transcytosis Target. Sci. Transl. Med. 2011, 3, 84ra44. [Google Scholar] [CrossRef]
- Preston, J.E.; Joan Abbott, N.; Begley, D.J. Transcytosis of Macromolecules at the Blood-Brain Barrier. Adv. Pharmacol. 2014, 71, 147–163. [Google Scholar] [CrossRef]
- Praggastis, M.; Gale, K.; Baik, A.; Aaron, N.; Rothman, N.; Zhang, X.; Giovannone, N.; Hwang-Wong, E.; Cygnar, K.D. Delivering Therapeutic Lysosomal Enzyme to the CNS: A Rapid, Large-Scale Screen Identifies Optimal Characteristics of BBB-Crossing TFRC Antibodies. Mol. Genet. Metab. 2023, 138, 107277. [Google Scholar] [CrossRef]
- Haqqani, A.S.; Thom, G.; Burrell, M.; Delaney, C.E.; Brunette, E.; Baumann, E.; Sodja, C.; Jezierski, A.; Webster, C.; Stanimirovic, D.B. Intracellular Sorting and Transcytosis of the Rat Transferrin Receptor Antibody OX26 across the Blood-Brain Barrier in Vitro Is Dependent on Its Binding Affinity. J. Neurochem. 2018, 146, 735–752. [Google Scholar] [CrossRef] [PubMed]
- Thom, G.; Burrell, M.; Haqqani, A.S.; Yogi, A.; Lessard, E.; Brunette, E.; Delaney, C.; Baumann, E.; Callaghan, D.; Rodrigo, N.; et al. Enhanced Delivery of Galanin Conjugates to the Brain through Bioengineering of the Anti-Transferrin Receptor Antibody OX26. Mol. Pharm. 2018, 15, 1420–1431. [Google Scholar] [CrossRef] [PubMed]
- Zuchero, Y.J.Y.; Chen, X.; Bien-Ly, N.; Bumbaca, D.; Tong, R.K.; Gao, X.; Zhang, S.; Hoyte, K.; Luk, W.; Huntley, M.A.; et al. Discovery of Novel Blood-Brain Barrier Targets to Enhance Brain Uptake of Therapeutic Antibodies. Neuron 2016, 89, 70–82. [Google Scholar] [CrossRef]
- Niewoehner, J.; Bohrmann, B.; Collin, L.; Urich, E.; Sade, H.; Maier, P.; Rueger, P.; Stracke, J.O.; Lau, W.; Tissot, A.C.; et al. Increased Brain Penetration and Potency of a Therapeutic Antibody Using a Monovalent Molecular Shuttle. Neuron 2014, 81, 49–60. [Google Scholar] [CrossRef]
- Villaseñor, R.; Schilling, M.; Sundaresan, J.; Lutz, Y.; Collin, L. Sorting Tubules Regulate Blood-Brain Barrier Transcytosis. Cell Rep. 2017, 21, 3256–3270. [Google Scholar] [CrossRef]
- Wouters, Y.; Jaspers, T.; Rué, L.; Serneels, L.; De Strooper, B.; Dewilde, M. VHHs as Tools for Therapeutic Protein Delivery to the Central Nervous System. Fluids Barriers CNS 2022, 19, 79. [Google Scholar] [CrossRef]
- Lajoie, J.M.; Katt, M.E.; Waters, E.A.; Herrin, B.R.; Shusta, E.V. Identification of Lamprey Variable Lymphocyte Receptors That Target the Brain Vasculature. Sci. Rep. 2022, 12, 6044. [Google Scholar] [CrossRef]
- Stutz, C.C.; Georgieva, J.V.; Shusta, E.V. Coupling Brain Perfusion Screens and next Generation Sequencing to Identify Blood–Brain Barrier Binding Antibodies. AIChE J. 2018, 64, 4229–4236. [Google Scholar] [CrossRef]
- Urich, E.; Schmucki, R.; Ruderisch, N.; Kitas, E.; Certa, U.; Jacobsen, H.; Schweitzer, C.; Bergadano, A.; Ebeling, M.; Loetscher, H.; et al. Cargo Delivery into the Brain by in Vivo Identified Transport Peptides. Sci. Rep. 2015, 5, 14104. [Google Scholar] [CrossRef]
- Ye, Z.; Gastfriend, B.D.; Umlauf, B.J.; Lynn, D.M.; Shusta, E.V. Antibody-Targeted Liposomes for Enhanced Targeting of the Blood- Brain Barrier. Pharm. Res. 2022, 39, 1523–1534. [Google Scholar] [CrossRef]
- Padlan, E.A. Anatomy of the Antibody Molecule. Mol. Immunol. 1994, 31, 169–217. [Google Scholar] [CrossRef]
- Peng, H.-P.; Hsu, H.-J.; Yu, C.-M.; Hung, F.-H.; Tung, C.-P.; Huang, Y.-C.; Chen, C.-Y.; Tsai, P.-H.; Yang, A.-S. Antibody CDR Amino Acids Underlying the Functionality of Antibody Repertoires in Recognizing Diverse Protein Antigens. Sci. Rep. 2022, 12, 12555. [Google Scholar] [CrossRef]
- Yang, W.P.; Green, K.; Pinz-Sweeney, S.; Briones, A.T.; Burton, D.R.; Barbas, C.F. CDR Walking Mutagenesis for the Affinity Maturation of a Potent Human Anti-HIV-1 Antibody into the Picomolar Range. J. Mol. Biol. 1995, 254, 392–403. [Google Scholar] [CrossRef]
- Mahon, C.M.; Lambert, M.A.; Glanville, J.; Wade, J.M.; Fennell, B.J.; Krebs, M.R.; Armellino, D.; Yang, S.; Liu, X.; O’Sullivan, C.M.; et al. Comprehensive Interrogation of a Minimalist Synthetic CDR-H3 Library and Its Ability to Generate Antibodies with Therapeutic Potential. J. Mol. Biol. 2013, 425, 1712–1730. [Google Scholar] [CrossRef]
- De Kruif, J.; Boel, E.; Logtenberg, T. Selection and Application of Human Single Chain Fv Antibody Fragments from a Semi-Synthetic Phage Antibody Display Library with Designed CDR3 Regions. J. Mol. Biol. 1995, 248, 97–105. [Google Scholar] [CrossRef] [PubMed]
- Tillotson, B.J.; Goulatis, L.I.; Parenti, I.; Duxbury, E.; Shusta, E.V. Engineering an Anti-Transferrin Receptor ScFv for pH-Sensitive Binding Leads to Increased Intracellular Accumulation. PLoS ONE 2015, 10, e0145820. [Google Scholar] [CrossRef] [PubMed]
- Venet, S.; Ravn, U.; Buatois, V.; Gueneau, F.; Calloud, S.; Kosco-Vilbois, M.; Fischer, N. Transferring the Characteristics of Naturally Occurring and Biased Antibody Repertoires to Human Antibody Libraries by Trapping CDRH3 Sequences. PLoS ONE 2012, 7, e43471. [Google Scholar] [CrossRef]
- Sidhu, S.S.; Li, B.; Chen, Y.; Fellouse, F.A.; Eigenbrot, C.; Fuh, G. Phage-Displayed Antibody Libraries of Synthetic Heavy Chain Complementarity Determining Regions. J. Mol. Biol. 2004, 338, 299–310. [Google Scholar] [CrossRef] [PubMed]
- Esparza, T.J.; Su, S.; Francescutti, C.M.; Rodionova, E.; Kim, J.H.; Brody, D.L. Enhanced in Vivo Blood Brain Barrier Transcytosis of Macromolecular Cargo Using an Engineered pH-Sensitive Mouse Transferrin Receptor Binding Nanobody. Fluids Barriers CNS 2023, 20, 64. [Google Scholar] [CrossRef]
- Sade, H.; Baumgartner, C.; Hugenmatter, A.; Moessner, E.; Freskgård, P.O.; Niewoehner, J. A Human Blood-Brain Barrier Transcytosis Assay Reveals Antibody Transcytosis Influenced by pH-Dependent Receptor Binding. PLoS ONE 2014, 9, e96340. [Google Scholar] [CrossRef] [PubMed]
- O’connell, D.; Becerril, B.; Roy-Burman, A.; Daws, M.; Marks, J.D. Phage versus Phagemid Libraries for Generation of Human Monoclonal Antibodies. J. Mol. Biol. 2002, 321, 49–56. [Google Scholar] [CrossRef]
- Zhou, Y.; Marks, J.D. Identification of Target and Function Specific Antibodies for Effective Drug Delivery. In Therapeutic Antibodies: Methods and Protocols; Dimitrov, A.S., Ed.; Methods in Molecular BiologyTM; Humana Press: Totowa, NJ, USA, 2009; Volume 525, pp. 145–160. ISBN 978-1-934115-92-3. [Google Scholar]
- Zaccolo, M.; Williams, D.M.; Brown, D.M.; Gherardi, E. An Approach to Random Mutagenesis of DNA Using Mixtures of Triphosphate Derivatives of Nucleoside Analogues. J. Mol. Biol. 1996, 255, 589–603. [Google Scholar] [CrossRef]
- Daugherty, P.S.; Chen, G.; Iverson, B.L.; Georgiou, G. Quantitative Analysis of the Effect of the Mutation Frequency on the Affinity Maturation of Single Chain Fv Antibodies. Proc. Natl. Acad. Sci. USA 2000, 97, 2029–2034. [Google Scholar] [CrossRef]
- Lippmann, E.S.; Azarin, S.M.; Kay, J.E.; Nessler, R.A.; Wilson, H.K.; Al-Ahmad, A.; Palecek, S.P.; Shusta, E.V. Derivation of Blood-Brain Barrier Endothelial Cells from Human Pluripotent Stem Cells. Nat. Biotechnol. 2012, 30, 783–791. [Google Scholar] [CrossRef] [PubMed]
- Lippmann, E.S.; Al-Ahmad, A.; Azarin, S.M.; Palecek, S.P.; Shusta, E.V. A Retinoic Acid-Enhanced, Multicellular Human Blood-Brain Barrier Model Derived from Stem Cell Sources. Sci. Rep. 2014, 4, 4160. [Google Scholar] [CrossRef]
- Stebbins, M.J.; Wilson, H.K.; Canfield, S.G.; Qian, T.; Palecek, S.P.; Shusta, E.V. Differentiation and Characterization of Human Pluripotent Stem Cell-Derived Brain Microvascular Endothelial Cells. Methods 2016, 101, 93–102. [Google Scholar] [CrossRef] [PubMed]
- Roy, A.; Kucukural, A.; Zhang, Y. I-TASSER: A Unified Platform for Automated Protein Structure and Function Prediction. Nat. Protoc. 2010, 5, 725–738. [Google Scholar] [CrossRef]
- Yang, J.; Yan, R.; Roy, A.; Xu, D.; Poisson, J.; Zhang, Y. The I-TASSER Suite: Protein Structure and Function Prediction. Nat. Methods 2014, 12, 7–8. [Google Scholar] [CrossRef]
- Zhang, Y. I-TASSER Server for Protein 3D Structure Prediction. BMC Bioinform. 2008, 9, 40. [Google Scholar] [CrossRef] [PubMed]
- Xu, J.L.; Davis, M.M. Diversity in the CDR3 Region of V(H) Is Sufficient for Most Antibody Specificities. Immunity 2000, 13, 37–45. [Google Scholar] [CrossRef]
- Sela-Culang, I.; Kunik, V.; Ofran, Y. The Structural Basis of Antibody-Antigen Recognition. Front. Immunol. 2013, 4, 302. [Google Scholar] [CrossRef] [PubMed]
- Nisthal, A.; Wang, C.Y.; Ary, M.L.; Mayo, S.L. Protein Stability Engineering Insights Revealed by Domain-Wide Comprehensive Mutagenesis. Proc. Natl. Acad. Sci. USA 2019, 116, 16367–16377. [Google Scholar] [CrossRef]
- Dehghanpoor, R.; Ricks, E.; Hursh, K.; Gunderson, S.; Farhoodi, R.; Haspel, N.; Hutchinson, B.; Jagodzinski, F. Predicting the Effect of Single and Multiple Mutations on Protein Structural Stability. Molecules 2018, 23, 251. [Google Scholar] [CrossRef]
- Tsishyn, M.; Hermans, P.; Pucci, F.; Rooman, M. Residue Conservation and Solvent Accessibility Are (Almost) All You Need for Predicting Mutational Effects in Proteins. Bioinformatics 2025, 41, btaf322. [Google Scholar] [CrossRef]
- Murtaugh, M.L.; Fanning, S.W.; Sharma, T.M.; Terry, A.M.; Horn, J.R. A Combinatorial Histidine Scanning Library Approach to Engineer Highly pH-Dependent Protein Switches. Protein Sci. 2011, 20, 1619–1631. [Google Scholar] [CrossRef] [PubMed]
- Schröter, C.; Günther, R.; Rhiel, L.; Becker, S.; Toleikis, L.; Doerner, A.; Becker, J.; Schönemann, A.; Nasu, D.; Neuteboom, B.; et al. A Generic Approach to Engineer Antibody pH-Switches Using Combinatorial Histidine Scanning Libraries and Yeast Display. mAbs 2015, 7, 138–151. [Google Scholar] [CrossRef]
- Lee, P.S.; MacDonald, K.G.; Massi, E.; Chew, P.V.; Bee, C.; Perkins, P.; Chau, B.; Thudium, K.; Lohre, J.; Nandi, P.; et al. Improved Therapeutic Index of an Acidic pH-Selective Antibody. mAbs 2022, 14, 2024642. [Google Scholar] [CrossRef]
- Romero, P.A.; Arnold, F.H. Exploring Protein Fitness Landscapes by Directed Evolution. Nat. Rev. Mol. Cell Biol. 2009, 10, 866–876. [Google Scholar] [CrossRef]
- Drummond, D.A.; Iverson, B.L.; Georgiou, G.; Arnold, F.H. Why High-Error-Rate Random Mutagenesis Libraries Are Enriched in Functional and Improved Proteins. J. Mol. Biol. 2005, 350, 806–816. [Google Scholar] [CrossRef]
- Arnold, F.H. When Blind Is Better: Protein Design by Evolution. Nat. Biotechnol. 1998, 16, 617–618. [Google Scholar] [CrossRef]
- Kelow, S.P.; Adolf-Bryfogle, J.; Dunbrack, R.L. Hiding in Plain Sight: Structure and Sequence Analysis Reveals the Importance of the Antibody DE Loop for Antibody-Antigen Binding. mAbs 2020, 12, 1840005. [Google Scholar] [CrossRef]
- Makabe, K.; Nakanishi, T.; Tsumoto, K.; Tanaka, Y.; Kondo, H.; Umetsu, M.; Sone, Y.; Asano, R.; Kumagai, I. Thermodynamic Consequences of Mutations in Vernier Zone Residues of a Humanized Anti-Human Epidermal Growth Factor Receptor Murine Antibody, 528. J. Biol. Chem. 2008, 283, 1156–1166. [Google Scholar] [CrossRef] [PubMed]
- Stave, J.W.; Lindpaintner, K. Antibody and Antigen Contact Residues Define Epitope and Paratope Size and Structure. J. Immunol. 2013, 191, 1428–1435. [Google Scholar] [CrossRef] [PubMed]
- Persson, H.; Ye, W.; Wernimont, A.; Adams, J.J.; Koide, A.; Koide, S.; Lam, R.; Sidhu, S.S. CDR-H3 Diversity Is Not Required for Antigen Recognition by Synthetic Antibodies. J. Mol. Biol. 2013, 425, 803–811. [Google Scholar] [CrossRef]
- Fernández-Quintero, M.L.; Kroell, K.B.; Hofer, F.; Riccabona, J.R.; Liedl, K.R. Mutation of Framework Residue H71 Results in Different Antibody Paratope States in Solution. Front. Immunol. 2021, 12, 630034. [Google Scholar] [CrossRef] [PubMed]
- Mantle, J.L.; Min, L.; Lee, K.H. Minimum Transendothelial Electrical Resistance Thresholds for the Study of Small and Large Molecule Drug Transport in a Human in Vitro Blood–Brain Barrier Model. Mol. Pharm. 2016, 13, 4191–4198. [Google Scholar] [CrossRef]







| Clone | Mutations | Input Library | 60-Min | 90-Min | 120-Min | |
|---|---|---|---|---|---|---|
| Round I | Round II | |||||
| WT | 11.73% | 26.32% | 13.91% | 14.13% | 19.92% | |
| RM1 | N84S I207T | <0.01% | 0.00% | 0.98% | 5.43% | 1.32% |
| RM2 | K172E | 0.02% | 5.26% | 0.49% | 4.35% | N.D. |
| RM3 | S118P A143V Y169H M181V I208T | <0.01% | 0.00% | N.D. | 3.26% | N.D. |
| RM4 | A88T P177L | <0.01% | 5.26% | 0.00% | 1.09% | N.D. |
| RM5 | L138P A217T | <0.01% | 5.26% | 1.96% | 2.17% | 0.44% |
| RM6 | S186G N199D | <0.01% | 0.00% | 1.47% | 6.52% | 1.75% |
Disclaimer/Publisher’s Note: The statements, opinions and data contained in all publications are solely those of the individual author(s) and contributor(s) and not of MDPI and/or the editor(s). MDPI and/or the editor(s) disclaim responsibility for any injury to people or property resulting from any ideas, methods, instructions or products referred to in the content. |
© 2025 by the authors. Licensee MDPI, Basel, Switzerland. This article is an open access article distributed under the terms and conditions of the Creative Commons Attribution (CC BY) license (https://creativecommons.org/licenses/by/4.0/).
Share and Cite
Choi, E.S.; Sahota, S.; Burnham, E.; Ding, Y.; Shusta, E.V. Strategies to Screen and Evaluate Brain Targeting Antibodies Using an iPSC-Derived Blood–Brain Barrier Model. Antibodies 2025, 14, 102. https://doi.org/10.3390/antib14040102
Choi ES, Sahota S, Burnham E, Ding Y, Shusta EV. Strategies to Screen and Evaluate Brain Targeting Antibodies Using an iPSC-Derived Blood–Brain Barrier Model. Antibodies. 2025; 14(4):102. https://doi.org/10.3390/antib14040102
Chicago/Turabian StyleChoi, Eun Seo, Sophia Sahota, Emily Burnham, Yunfeng Ding, and Eric V. Shusta. 2025. "Strategies to Screen and Evaluate Brain Targeting Antibodies Using an iPSC-Derived Blood–Brain Barrier Model" Antibodies 14, no. 4: 102. https://doi.org/10.3390/antib14040102
APA StyleChoi, E. S., Sahota, S., Burnham, E., Ding, Y., & Shusta, E. V. (2025). Strategies to Screen and Evaluate Brain Targeting Antibodies Using an iPSC-Derived Blood–Brain Barrier Model. Antibodies, 14(4), 102. https://doi.org/10.3390/antib14040102

