Species-Dependent Structural Variations in Single-Domain Antibodies
Abstract
1. Introduction
2. Materials and Methods
2.1. Data Collection and Eligibility Criteria
- PLabDab-nano (Oxford Protein Informatics Group). A curated database integrating sdAbs sequences and structural information, designed to facilitate comparative analysis and antibody engineering [32].
- Structural Antibody Database (SAbDab-nano). A subset of the SAbDab database focused on sdAbs, which compiles high-quality structural and functional annotations from the Protein Data Bank (PDB) [33].
- Integrative Camelid Antibody (iCAN) database, which provides a comprehensive collection of camelid sdAbs along with the associated experimental metadata [34].
- Integrated Nanobody Database Initiative (INDI). A broad resource incorporating multiple sources of sdAb data. In this study, three subsets were incorporated: (i) AbGenbank-derived sequences, (ii) structure-based entries, and (iii) manually curated records [35].
- sdAb-DB. A dedicated repository of synthetic single-domain antibodies, containing sequence and antigen-specific annotations.
- NbThermo. A specialized dataset that reports sdAb thermostability values alongside sequence information [36].
2.2. Data Processing
- Initial merging and quality control. All records were concatenated into a single data frame. Entries missing any mandatory fields (sdAbs identifier, species, complete sequences or FRs/CDRs) were removed at this stage. Records lacking only optional metadata, namely antigen description, affinity or DOI, were retained.
- Species harmonization. Species annotations varied substantially across datasets. Therefore, the nomenclature was standardized and consolidated into four categories: Llama glama (Llama), Vicugna pacos (Alpaca), Camelus dromedarius (dromedary camel), and Camelus bactrianus (Bactrian camel). Entries with ambiguous or generic (e.g., ‘camelid’ or ‘mixed library’) were excluded to prevent misclassification.
- Sequence verification and reconstruction. Where full-length sequences were unavailable, but all CDRs and FRs were present, complete sequences were reconstructed by concatenating these regions. Entries missing one or more CDRs were removed since they were considered indispensable for downstream analyses. Additionally, to ensure consistent structural representation across entries, a custom Python function was developed which integrates the AbNumber library, which employs ANARCI. This library employs OPIG/IMGT-style antibody numbering to derive FR and CDR boundaries from full-length sdAbs sequences. It can also reconstruct missing elements when sufficient annotations are available. Entries that could not be reconstructed were deleted (Figure 2b).
- Removal of duplicates. Exact duplicate entries were removed using the full-length sequence field as the primary key.
- Detection and removal of artificially ordered sequences. During the quality control process, an additional filtering step was implemented to identify sequences that were artificially ordered or non-biological. In some cases, we found that deposited sdAb entries contained amino acid strings in which the residues had been deliberately ordered (e.g., in alphabetical order) or presented as homopolymers (e.g., “AAAA…”). It is thought that these anomalies arise when authors intentionally obscure the true sequence for reasons such as intellectual property protection or confidentiality. To address this issue, a dedicated function was used to identify suspicious patterns, including:
- Alphabetically ordered sequences (e.g., “ACDEFGHIKLMNPQRSTVWY”), which are not compatible with genuine protein structures.
- Low-complexity or homopolymer strings, such as extended runs of a single amino acid (e.g., poly-A or poly-G).
2.3. Determination of FRs Conservation and Entropy
2.4. Analysis of the Amino Acids
- Cysteine (C): counts and frequencies were recorded both globally and by region to detect canonical cysteine positions and potential non-canonical cysteine insertions that might form additional disulfide bonds.
- Lysine (K): counts were computed per region to evaluate the distribution of positively charged residues, which may influence antigen binding or overall molecular stability.
2.5. Statistical Analysis
3. Results
3.1. MO-IISA: A Database of sdAbs with Known Targets
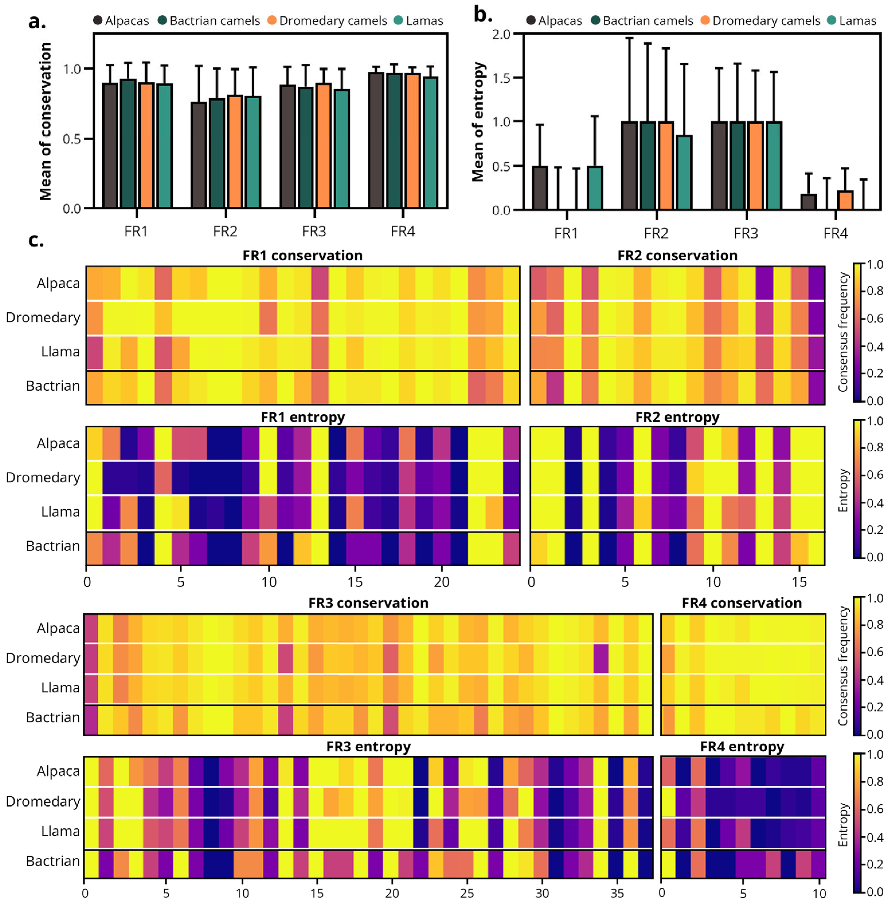
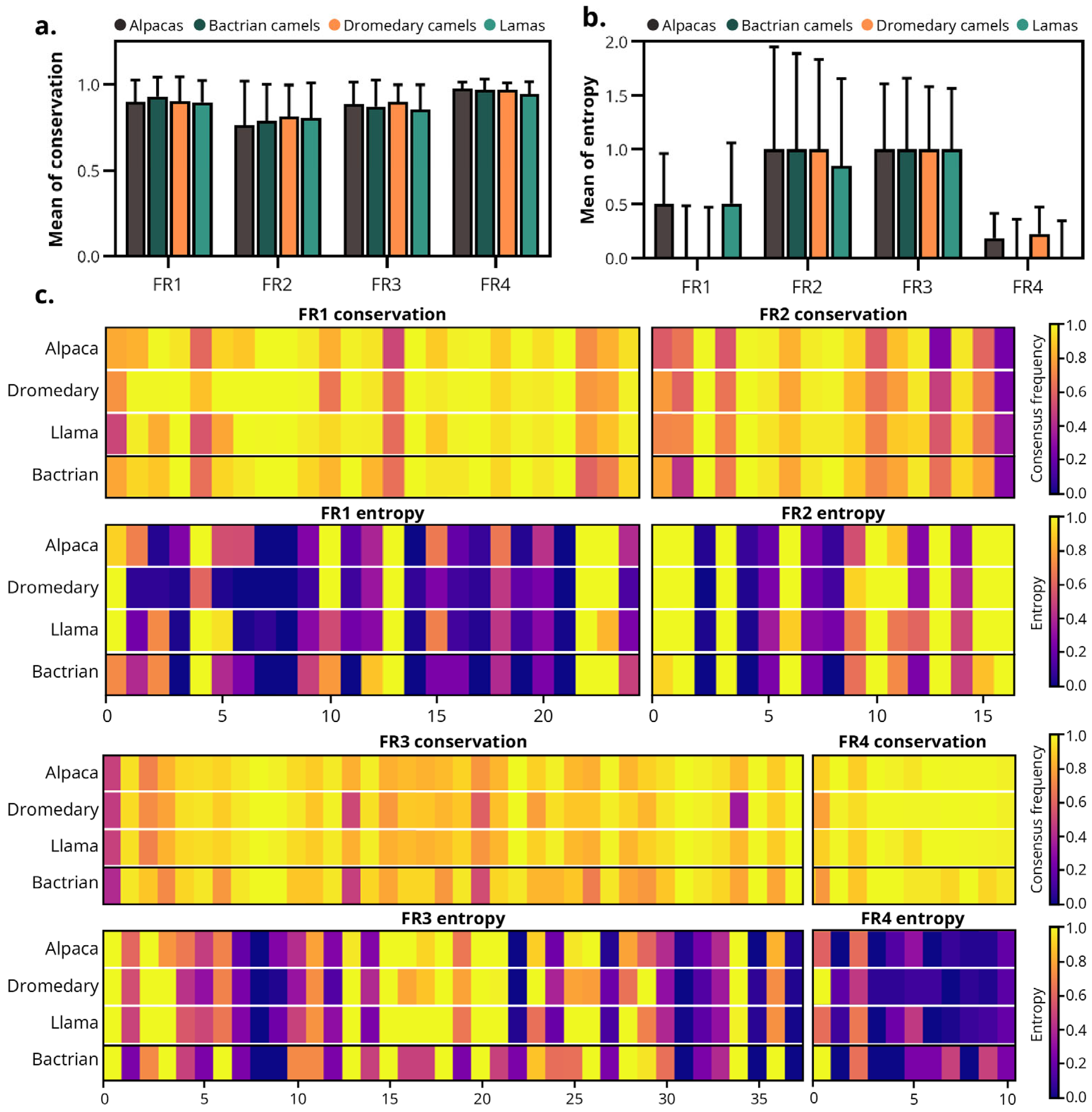
3.2. Framework Conservation and Entropy Are Not Species-Dependent
3.3. CDRs from Alpaca-Derived sdAbs Are Smaller than in Other Species
3.4. FRs Harbor Most Lysine and Cysteine Residues in Bactrian and Dromedary Camels
4. Discussion
5. Conclusions
6. Limitations of the Study
- Species coverage and bias. The number of sdAbs per species is not balanced. There is substantially more llama- and alpaca-derived sdAbs, while data for Bactrian camels are scarce (n = 35) and were excluded from statistical analyses, limiting inferences for that species. Additionally, Bactrian-derived sdAbs originate from a single source database, and it cannot be ruled out that they may derive from the same individual, which limits their representativeness of the species.
- Selection by reported targets. By focusing on sdAbs with known antigen targets or validation, variants present in massive libraries without characterization may be underrepresented, introducing a bias towards more studied antigens and formats. Some antigens in the database are nonspecific (e.g., “human” or referenced in the included DOI) and will require further study. No specific reporting of paratope sequence was provided.
- Absence of large-scale structural data. The study focuses on sequence and derived metrics. It does not systematically integrate resolved 3D structures, quantitative affinities, or stability data for all sdAbs, which limits the ability to establish direct correlations between sequence traits and functional properties.
- Uncertain CDR delineation of sdAbs. A major limitation of our analysis is that a substantial subset of sdAbs was sourced from external databases where the method used to delineate CDRs is unknown. This lack of traceability can introduce numbering heterogeneity (e.g., IMGT, Kabat, Chothia, AHo), errors at FR/CDR boundaries, and consequent biases in conservation metrics, length estimates, and variability maps.
- Generalization of data. Implications for bioconjugation (e.g., Lys/Cys accessibility) are inferred from average distributions; individual cases, particularly those containing non-canonical cysteines in CDRs, require specific experimental validation to confirm their specific reactivity and impact.
Supplementary Materials
Author Contributions
Funding
Data Availability Statement
Acknowledgments
Conflicts of Interest
References
- Conrath, K.E.; Wernery, U.; Muyldermans, S.; Nguyen, V.K. Emergence and Evolution of Functional Heavy-Chain Antibodies in Camelidae. Dev. Comp. Immunol. 2003, 27, 87–103. [Google Scholar] [CrossRef]
- Nguyen, V.K.; Desmyter, A.; Muyldermans, S. Functional Heavy-Chain Antibodies in Camelidae. Adv. Immunol. 2001, 79, 261–296. [Google Scholar]
- Hamers-Casterman, C.; Atarhouch, T.; Muyldermans, S.; Robinson, G.; Hammers, C.; Songa, E.B.; Bendahman, N.; Hammers, R. Naturally Occurring Antibodies Devoid of Light Chains. Nature 1993, 363, 446–448. [Google Scholar] [CrossRef]
- Muyldermans, S.; Smider, V.V. Distinct Antibody Species: Structural Differences Creating Therapeutic Opportunities. Curr. Opin. Immunol. 2016, 40, 7–13. [Google Scholar] [CrossRef]
- Daley, L.P.; Gagliardo, L.F.; Duffy, M.S.; Smith, M.C.; Appleton, J.A. Application of Monoclonal Antibodies in Functional and Comparative Investigations of Heavy-Chain Immunoglobulins in New World Camelids. Clin. Vaccine Immunol. 2005, 12, 380–386. [Google Scholar] [CrossRef][Green Version]
- Arbabi-Ghahroudi, M. Camelid Single-Domain Antibodies: Promises and Challenges as Lifesaving Treatments. Int. J. Mol. Sci. 2022, 23, 5009. [Google Scholar] [CrossRef] [PubMed]
- Zhang, W.-D.; Wang, W.-H.; Jia, S. Distribution of Immunoglobulin G Antibody Secretory Cells in Small Intestine of Bactrian Camels (Camelus bactrianus). BMC Vet. Res. 2015, 11, 222. [Google Scholar] [CrossRef] [PubMed]
- Muyldermans, S. Nanobodies: Natural Single-Domain Antibodies. Annu. Rev. Biochem. 2013, 82, 775–797. [Google Scholar] [CrossRef]
- Muyldermans, S.; Baral, T.N.; Retamozzo, V.C.; De Baetselier, P.; De Genst, E.; Kinne, J.; Leonhardt, H.; Magez, S.; Nguyen, V.K.; Revets, H.; et al. Camelid Immunoglobulins and Nanobody Technology. Vet. Immunol. Immunopathol. 2009, 128, 178–183. [Google Scholar] [CrossRef] [PubMed]
- Beghein, E.; Gettemans, J. Nanobody Technology: A Versatile Toolkit for Microscopic Imaging, Protein–Protein Interaction Analysis, and Protein Function Exploration. Front. Immunol. 2017, 8, 771. [Google Scholar] [CrossRef]
- Muyldermans, S.; Atarhouch, T.; Saldanha, J.; Barbosa, J.A.R.G.; Hamers, R. Sequence and Structure of V H Domain from Naturally Occurring Camel Heavy Chain Immunoglobulins Lacking Light Chains. Protein Eng. Des. Sel. 1994, 7, 1129–1135. [Google Scholar] [CrossRef]
- Ruiz-López, E.; Schuhmacher, A.J. Transportation of Single-Domain Antibodies through the Blood–Brain Barrier. Biomolecules 2021, 11, 1131. [Google Scholar] [CrossRef]
- Ji, F.; Ren, J.; Vincke, C.; Jia, L.; Muyldermans, S. Nanobodies: From Serendipitous Discovery of Heavy Chain-Only Antibodies in Camelids to a Wide Range of Useful Applications. In Single-Domain Antibodies: Methods and Protocols; Springer: New York, NY, USA; pp. 3–17.
- Muyldermans, S. A Guide to: Generation and Design of Nanobodies. FEBS J. 2021, 288, 2084–2102. [Google Scholar] [CrossRef]
- Chow, K.M.; Whiteheart, S.W.; Smiley, J.R.; Sharma, S.; Boaz, K.; Coleman, M.J.; Maynard, A.; Hersh, L.B.; Vander Kooi, C.W. Immunization of Alpacas (Lama pacos) with Protein Antigens and Production of Antigen-Specific Single Domain Antibodies. J. Vis. Exp. 2019, 2019, e58471. [Google Scholar] [CrossRef] [PubMed]
- Salema, V.; Fernández, L.Á. Escherichia coli Surface Display for the Selection of Nanobodies. Microb. Biotechnol. 2017, 10, 1468–1484. [Google Scholar] [CrossRef] [PubMed]
- Muyldermans, S.; Cambillau, C.; Wyns, L. Recognition of Antigens by Single-Domain Antibody Fragments: The Superfluous Luxury of Paired Domains. Trends Biochem. Sci. 2001, 26, 230–235. [Google Scholar] [CrossRef] [PubMed]
- Lefranc, M.-P. IMGT, the International ImMunoGeneTics Information System. Cold Spring Harb. Protoc. 2011, 2011, pdb.top115. [Google Scholar] [CrossRef]
- De Genst, E.; Silence, K.; Decanniere, K.; Conrath, K.; Loris, R.; Kinne, J.; Muyldermans, S.; Wyns, L. Molecular Basis for the Preferential Cleft Recognition by Dromedary Heavy-Chain Antibodies. Proc. Natl. Acad. Sci. USA 2006, 103, 4586–4591. [Google Scholar] [CrossRef]
- Abskharon, R.N.N.; Giachin, G.; Wohlkonig, A.; Soror, S.H.; Pardon, E.; Legname, G.; Steyaert, J. Probing the N-Terminal β-Sheet Conversion in the Crystal Structure of the Human Prion Protein Bound to a Nanobody. J. Am. Chem. Soc. 2014, 136, 937–944. [Google Scholar] [CrossRef]
- Chothia, C.; Lesk, A.M.; Gherardi, E.; Tomlinson, I.M.; Walter, G.; Marks, J.D.; Llewelyn, M.B.; Winter, G. Structural Repertoire of the Human VH Segments. J. Mol. Biol. 1992, 227, 799–817. [Google Scholar] [CrossRef]
- Riechmann, L.; Muyldermans, S. Single Domain Antibodies: Comparison of Camel VH and Camelised Human VH Domains. J. Immunol. Methods 1999, 231, 25–38. [Google Scholar] [CrossRef]
- Chothia, C.; Novotný, J.; Bruccoleri, R.; Karplus, M. Domain Association in Immunoglobulin Molecules. J. Mol. Biol. 1985, 186, 651–663. [Google Scholar] [CrossRef]
- Vu, K.B.; Ghahroudi, M.A.; Wyns, L.; Muyldermans, S. Comparison of Llama VH Sequences from Conventional and Heavy Chain Antibodies. Mol. Immunol. 1997, 34, 1121–1131. [Google Scholar] [CrossRef]
- Conrath, K.; Vincke, C.; Stijlemans, B.; Schymkowitz, J.; Decanniere, K.; Wyns, L.; Muyldermans, S.; Loris, R. Antigen Binding and Solubility Effects upon the Veneering of a Camel VHH in Framework-2 to Mimic a VH. J. Mol. Biol. 2005, 350, 112–125. [Google Scholar] [CrossRef] [PubMed]
- Sundberg, E.J.; Mariuzza, R.A. Molecular Recognition in Antibody-Antigen Complexes. Adv. Protein Chem. 2002, 61, 119–160. [Google Scholar]
- Govaert, J.; Pellis, M.; Deschacht, N.; Vincke, C.; Conrath, K.; Muyldermans, S.; Saerens, D. Dual Beneficial Effect of Interloop Disulfide Bond for Single Domain Antibody Fragments. J. Biol. Chem. 2012, 287, 1970–1979. [Google Scholar] [CrossRef] [PubMed]
- Zhang, L.; Yang, T.; Zhang, Y.; Yan, J.; Li, J.; Xu, W.; Zhu, W.; Wang, X. Comparative Analysis of CDR3 Length-Dependent Patterns in VHHs. Front. Immunol. 2025, 16, 1647230. [Google Scholar] [CrossRef] [PubMed]
- Conrath, K.E.; Lauwereys, M.; Galleni, M.; Matagne, A.; Freère, J.-M.; Kinne, J.; Wyns, L.; Muyldermans, S. β-Lactamase Inhibitors Derived from Single-Domain Antibody Fragments Elicited in the Camelidae. Antimicrob. Agents Chemother. 2001, 45, 2807–2812. [Google Scholar] [CrossRef]
- Li, X.; Duan, X.; Yang, K.; Zhang, W.; Zhang, C.; Fu, L.; Ren, Z.; Wang, C.; Wu, J.; Lu, R.; et al. Comparative Analysis of Immune Repertoires between Bactrian Camel’s Conventional and Heavy-Chain Antibodies. PLoS ONE 2016, 11, e0161801. [Google Scholar] [CrossRef]
- Tu, Z.; Huang, X.; Fu, J.; Hu, N.; Zheng, W.; Li, Y.; Zhang, Y. Landscape of Variable Domain of Heavy-chain-only Antibody Repertoire from Alpaca. Immunology 2020, 161, 53–65. [Google Scholar] [CrossRef]
- Gordon, G.L.; Greenshields-Watson, A.; Agarwal, P.; Wong, A.; Boyles, F.; Hummer, A.; Lujan Hernandez, A.G.; Deane, C.M. PLAbDab-Nano: A Database of Camelid and Shark Nanobodies from Patents and Literature. Nucleic Acids Res. 2025, 53, D535–D542. [Google Scholar] [CrossRef] [PubMed]
- Schneider, C.; Raybould, M.I.J.; Deane, C.M. SAbDab in the Age of Biotherapeutics: Updates Including SAbDab-Nano, the Nanobody Structure Tracker. Nucleic Acids Res. 2022, 50, D1368–D1372. [Google Scholar] [CrossRef]
- Zuo, J.; Li, J.; Zhang, R.; Xu, L.; Chen, H.; Jia, X.; Su, Z.; Zhao, L.; Huang, X.; Xie, W. Institute Collection and Analysis of Nanobodies (ICAN): A Comprehensive Database and Analysis Platform for Nanobodies. BMC Genom. 2017, 18, 797. [Google Scholar] [CrossRef] [PubMed]
- Deszyński, P.; Młokosiewicz, J.; Volanakis, A.; Jaszczyszyn, I.; Castellana, N.; Bonissone, S.; Ganesan, R.; Krawczyk, K. INDI—Integrated Nanobody Database for Immunoinformatics. Nucleic Acids Res. 2022, 50, D1273–D1281. [Google Scholar] [CrossRef] [PubMed]
- Valdes-Tresanco, M.S.; Valdes-Tresanco, M.E.; Molina-Abad, E.; Moreno, E. NbThermo: A New Thermostability Database for Nanobodies. Database 2023, 2023, baad021. [Google Scholar] [CrossRef]
- Xiong, S.; Liu, Z.; Yi, X.; Liu, K.; Huang, B.; Wang, X. NanoLAS: A Comprehensive Nanobody Database with Data Integration, Consolidation and Application. Database 2024, 2024, 3. [Google Scholar] [CrossRef]
- Foss Hansen, S.; Heggelund, L.R.; Revilla Besora, P.; Mackevica, A.; Boldrin, A.; Baun, A. Nanoproducts—What Is Actually Available to European Consumers? Environ. Sci. Nano 2016, 3, 169–180. [Google Scholar] [CrossRef]
- Wilton, E.E.; Opyr, M.P.; Kailasam, S.; Kothe, R.F.; Wieden, H.J. SdAb-DB: The Single Domain Antibody Database. ACS Synth. Biol. 2018, 7, 2480–2484. [Google Scholar] [CrossRef]
- Arras, P.; Yoo, H.B.; Pekar, L.; Schröter, C.; Clarke, T.; Krah, S.; Klewinghaus, D.; Siegmund, V.; Evers, A.; Zielonka, S. A Library Approach for the de Novo High-Throughput Isolation of Humanized VHH Domains with Favorable Developability Properties Following Camelid Immunization. MAbs 2023, 15, 2261149. [Google Scholar] [CrossRef]
- Frenken, L.G.J.; Van Der Linden, R.H.J.; Hermans, P.W.J.J.; Bos, J.W.; Ruuls, R.C.; De Geus, B.; Verrips, C.T. Isolation of Antigen Specific Llama VHH Antibody Fragments and Their High Level Secretion by Saccharomyces cerevisiae. J. Biotechnol. 2000, 78, 11–21. [Google Scholar] [CrossRef]
- Perruchini, C.; Pecorari, F.; Bourgeois, J.P.; Duyckaerts, C.; Rougeon, F.; Lafaye, P. Llama VHH Antibody Fragments against GFAP: Better Diffusion in Fixed Tissues than Classical Monoclonal Antibodies. Acta Neuropathol. 2009, 118, 685–695. [Google Scholar] [CrossRef]
- Jiang, W.; Rosenberg, J.N.; Wauchope, A.D.; Tremblay, J.M.; Shoemaker, C.B.; Weeks, D.P.; Oyler, G.A. Generation of a Phage-Display Library of Single-Domain Camelid VHH Antibodies Directed against Chlamydomonas reinhardtii Antigens, and Characterization of VHHs Binding Cell-Surface Antigens. Plant J. 2013, 76, 709–717. [Google Scholar] [CrossRef]
- Miyazaki, N.; Kiyose, N.; Akazawa, Y.; Takashima, M.; Hagihara, Y.; Inoue, N.; Matsuda, T.; Ogawa, R.; Inoue, S.; Ito, Y. Isolation and Characterization of Antigen-Specific Alpaca (Lama pacos) VHH Antibodies by Biopanning Followed by High-Throughput Sequencing. J. Biochem. 2015, 158, 205–215. [Google Scholar] [CrossRef]
- Maass, D.R.; Sepulveda, J.; Pernthaner, A.; Shoemaker, C.B. Alpaca (Lama pacos) as a Convenient Source of Recombinant Camelid Heavy Chain Antibodies (VHHs). J. Immunol. Methods 2007, 324, 13–25. [Google Scholar] [CrossRef] [PubMed]
- Van Der Linden, R.; De Geus, B.; Stok, W.; Bos, W.; Van Wassenaar, D.; Verrips, T.; Frenken, L. Induction of Immune Responses and Molecular Cloning of the Heavy Chain Antibody Repertoire of Lama glama. J. Immunol. Methods 2000, 240, 185–195. [Google Scholar] [CrossRef]
- Tsukahara, N.; Murakami, A.; Motohashi, M.; Nakayama, H.; Kondo, Y.; Ito, Y.; Azuma, T.; Kishimoto, H. An Alpaca Single-Domain Antibody (VHH) Phage Display Library Constructed by CDR Shuffling Provided High-Affinity VHHs against Desired Protein Antigens. Int. Immunol. 2022, 34, 421–434. [Google Scholar] [CrossRef] [PubMed]
- Hanke, L.; Sheward, D.J.; Pankow, A.; Vidakovics, L.P.; Karl, V.; Kim, C.; Urgard, E.; Smith, N.L.; Astorga-Wells, J.; Ekström, S.; et al. Multivariate Mining of an Alpaca Immune Repertoire Identifies Potent Cross-Neutralizing SARS-CoV-2 Nanobodies. Sci. Adv. 2022, 8, eabm0220. [Google Scholar] [CrossRef] [PubMed]
- Ruiz-López, E.; Jovčevska, I.; González-Gómez, R.; Tejero, H.; Al-Shahrour, F.; Muyldermans, S.; Schuhmacher, A.J. Nanobodies Targeting ABCC3 for Immunotargeted Applications in Glioblastoma. Sci. Rep. 2022, 12, 22581. [Google Scholar] [CrossRef]
- Wan, R.; Liu, A.; Hou, X.; Lai, Z.; Li, J.; Yang, N.; Tan, J.; Mo, F.; Hu, Z.; Yang, X.; et al. Screening and Antitumor Effect of an Anti-CTLA-4 Nanobody. Oncol. Rep. 2018, 39, 511–518. [Google Scholar] [CrossRef]
- Ben Abderrazek, R.; Ksouri, A.; Idoudi, F.; Dhaouadi, S.; Hamdi, E.; Vincke, C.; Farah, A.; Benlasfar, Z.; Majdoub, H.; El Ayeb, M.; et al. Neutralizing Dromedary-Derived Nanobodies Against BotI-Like Toxin from the Most Hazardous Scorpion Venom in the Middle East and North Africa Region. Front. Immunol. 2022, 13, 863012. [Google Scholar] [CrossRef]
- Wang, X.; Sheng, Y.; Ji, P.; Deng, Y.; Sun, Y.; Chen, Y.; Nan, Y.; Hiscox, J.A.; Zhou, E.-M.; Liu, B.; et al. A Broad-Specificity Neutralizing Nanobody against Hepatitis E Virus Capsid Protein. J. Immunol. 2024, 213, 442–455. [Google Scholar] [CrossRef]
- Salhi, I.; Bessalah, S.; Snoun, D.; Khorchani, T.; Hammadi, M. Construction of a Nanobodies Phage Display Library from an Escherichia coli Immunized Dromedary. Iran. J. Biotechnol. 2020, 18, 16–23. [Google Scholar] [CrossRef]
- Li, S.; Jiang, K.; Wang, T.; Zhang, W.; Shi, M.; Chen, B.; Hua, Z. Nanobody against PDL1. Biotechnol. Lett. 2020, 42, 727–736. [Google Scholar] [CrossRef] [PubMed]
- Liu, C.; Lin, H.; Cao, L.; Wang, K.; Sui, J. Research Progress on Unique Paratope Structure, Antigen Binding Modes, and Systematic Mutagenesis Strategies of Single-Domain Antibodies. Front. Immunol. 2022, 13, 1059771. [Google Scholar] [CrossRef] [PubMed]
- Salvador, J.-P.; Vilaplana, L.; Marco, M.-P. Nanobody: Outstanding Features for Diagnostic and Therapeutic Applications. Anal. Bioanal. Chem. 2019, 411, 1703–1713. [Google Scholar] [CrossRef]
- Gettemans, J.; de Dobbelaer, B. Transforming Nanobodies into High-Precision Tools for Protein Function Analysis. Am. J. Physiol. Cell Physiol. 2021, 320, C195–C215. [Google Scholar] [CrossRef]
- Mitchell, L.S.; Colwell, L.J. Comparative Analysis of Nanobody Sequence and Structure Data. Proteins Struct. Funct. Bioinform. 2018, 86, 697–706. [Google Scholar] [CrossRef]
- Hambach, J.; Mann, A.M.; Bannas, P.; Koch-Nolte, F. Targeting Multiple Myeloma with Nanobody-Based Heavy Chain Antibodies, Bispecific Killer Cell Engagers, Chimeric Antigen Receptors, and Nanobody-Displaying AAV Vectors. Front. Immunol. 2022, 13, 1005800. [Google Scholar] [CrossRef]
- Yamamoto, K.; Nagatoishi, S.; Matsunaga, R.; Nakakido, M.; Kuroda, D.; Tsumoto, K. Affinity-stability Trade-off Mechanism of Residue 35 in Framework Region 2 of VHH Antibodies with Β-hairpin CDR3. Protein Sci. 2025, 34, e70095. [Google Scholar] [CrossRef]
- Massa, S.; Xavier, C.; De Vos, J.; Caveliers, V.; Lahoutte, T.; Muyldermans, S.; Devoogdt, N. Site-Specific Labeling of Cysteine-Tagged Camelid Single-Domain Antibody-Fragments for Use in Molecular Imaging. Bioconjugate Chem. 2014, 25, 979–988. [Google Scholar] [CrossRef]
- Liu, Y.; Yi, L.; Li, Y.; Wang, Z. Jirimutu Characterization of Heavy-Chain Antibody Gene Repertoires in Bactrian Camels. J. Genet. Genom. 2023, 50, 38–45. [Google Scholar] [CrossRef]
- Mendoza, M.N.; Jian, M.; King, M.T.; Brooks, C.L. Role of a Noncanonical Disulfide Bond in the Stability, Affinity, and Flexibility of a VHH Specific for the Listeria Virulence Factor InlB. Protein Sci. 2020, 29, 990–1003. [Google Scholar] [CrossRef] [PubMed]
- Medina Pérez, V.M.; Baselga, M.; Schuhmacher, A.J. Single-Domain Antibodies as Antibody–Drug Conjugates: From Promise to Practice—A Systematic Review. Cancers 2024, 16, 2681. [Google Scholar] [CrossRef] [PubMed]
- Xu, M.; Zhao, Z.; Deng, P.; Sun, M.; Chiu, C.K.C.; Wu, Y.; Wang, H.; Bi, Y. Functional Divergence in the Affinity and Stability of Non-Canonical Cysteines and Non-Canonical Disulfide Bonds: Insights from a VHH and VNAR Study. Int. J. Mol. Sci. 2024, 25, 9801. [Google Scholar] [CrossRef] [PubMed]






Disclaimer/Publisher’s Note: The statements, opinions and data contained in all publications are solely those of the individual author(s) and contributor(s) and not of MDPI and/or the editor(s). MDPI and/or the editor(s) disclaim responsibility for any injury to people or property resulting from any ideas, methods, instructions or products referred to in the content. |
© 2025 by the authors. Licensee MDPI, Basel, Switzerland. This article is an open access article distributed under the terms and conditions of the Creative Commons Attribution (CC BY) license (https://creativecommons.org/licenses/by/4.0/).
Share and Cite
Baselga, M.; Sánchez-Prieto, J.; Medina Pérez, V.M.; Schuhmacher, A.J. Species-Dependent Structural Variations in Single-Domain Antibodies. Antibodies 2025, 14, 100. https://doi.org/10.3390/antib14040100
Baselga M, Sánchez-Prieto J, Medina Pérez VM, Schuhmacher AJ. Species-Dependent Structural Variations in Single-Domain Antibodies. Antibodies. 2025; 14(4):100. https://doi.org/10.3390/antib14040100
Chicago/Turabian StyleBaselga, Marta, Javier Sánchez-Prieto, Víctor Manuel Medina Pérez, and Alberto J. Schuhmacher. 2025. "Species-Dependent Structural Variations in Single-Domain Antibodies" Antibodies 14, no. 4: 100. https://doi.org/10.3390/antib14040100
APA StyleBaselga, M., Sánchez-Prieto, J., Medina Pérez, V. M., & Schuhmacher, A. J. (2025). Species-Dependent Structural Variations in Single-Domain Antibodies. Antibodies, 14(4), 100. https://doi.org/10.3390/antib14040100

