The Impact of Multidimensional Regional Integration on Low-Carbon Development: Empirical Evidence from the Yangtze River Delta
Abstract
1. Introduction
2. Literature Review
3. Mechanism of Action and Research Hypotheses
3.1. Theoretical Framework and Synergistic Effects of Integration in the Yangtze River Delta Urban Agglomeration
3.2. Urban–Rural Integration and Low-Carbon Development
3.3. Innovation Coordination and Low-Carbon Development
3.4. Infrastructure Connectivity and Low-Carbon Development
3.5. Ecological Co-Governance and Low-Carbon Development
3.6. Service Sharing and Low-Carbon Development
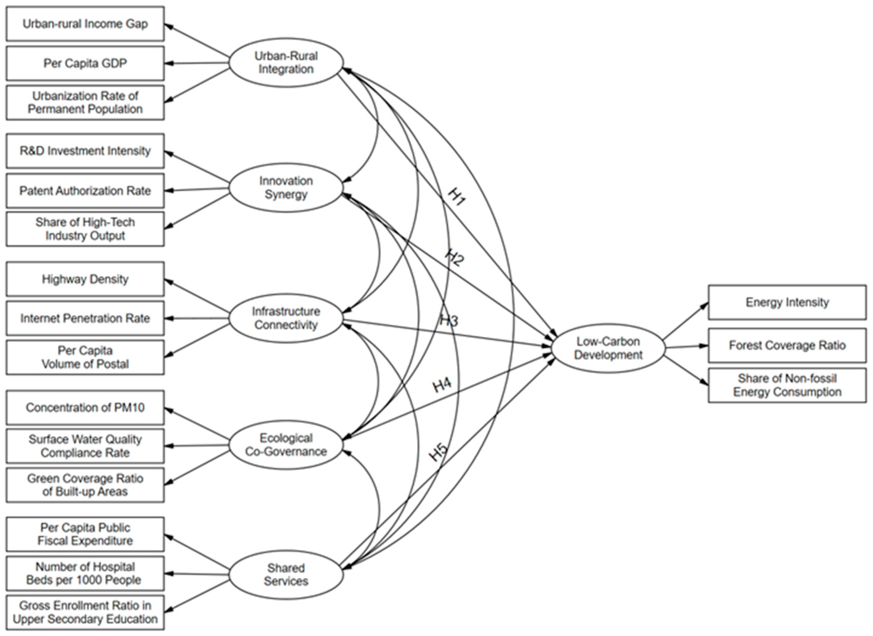
4. Construct Measurement and Model Specification
4.1. Construct Measurement
4.2. Data Sources
4.3. Structural Equation Modeling (SEM)
4.4. Initial Structural Equation Model Specification
5. Empirical Analysis
5.1. Descriptive Statistics
5.2. Reliability and Validity Analysis
5.3. Testing the Pathways of the Yangtze River Delta Urban Agglomeration Integration on Low-Carbon Development
- (1)
- In the measurement model, the standardized factor loadings of each observed variable on its corresponding latent construct needed to be above 0.6 (with a minimum acceptable level of 0.5). Meanwhile, their squared multiple correlations (SMC) were expected to be ideally greater than 0.36 and not less than 0.25. These thresholds ensure that the latent constructs have enough association and explanatory power for their observed indicators.
- (2)
- Referring to the Modification Indices (MI) output from AMOS, correlations between specific measurement error terms were only allowed when they were theoretically justified, to reduce residual correlations and improve the overall model fit.
5.4. Robustness Test
5.5. Discussion
6. Measurement and Analysis of Low-Carbon Development Levels in the Yangtze River Delta Urban Agglomeration
6.1. Construction of a Comprehensive Evaluation Model for Low-Carbon Development
6.2. Analysis of Low-Carbon Development Levels in the Yangtze River Delta Urban Agglomeration
- (1)
- Dual-high cities (e.g., Changzhou, Yancheng): Both explicit performance and systemic momentum are at advanced levels. This indicates a positive interaction among policy support, technological innovation, and emission reduction outcomes, highlighting the beneficial role of institutional design and market mechanisms in advancing coordinated low-carbon development. Consequently, they serve as regional benchmarks for collaborative green growth and provide replicable models for other cities.
- (2)
- System-driven cities (e.g., Jiaxing, Shaoxing): These cities show strong systemic momentum but relatively lag in explicit performance, indicating that their solid policy and innovation bases have not yet fully translated into measurable emission reductions during the observation period. This “conversion deficit” may arise from barriers in commercializing green technologies, limited industrial chain coordination, or a lack of market incentives, similar to the “green patent paradox” seen in some European innovation regions.
- (3)
- Performance-dominant cities (e.g., Wuxi, Suqian): These cities exhibit strong explicit performance but have relatively weak systemic momentum, indicating that their achievements may depend more on short-term administrative measures or external investments rather than on institutionalized and endogenous low-carbon capacity. The long-term viability of this model remains uncertain.
- (4)
- Dual-low cities (e.g., Tongling, Huangshan): These cities perform poorly in both explicit performance and systemic momentum, highlighting common challenges faced by traditional industrial cities and ecological function zones during the transition. They are hindered by structural bottlenecks such as a reliance on a single industry (e.g., Tongling’s dependence on metallurgy) and the limited conversion of ecological value into economic growth. Breakthroughs in these cities will require industrial restructuring and the promotion of eco-industrialization.
7. Conclusions and Policy Recommendations
7.1. Conclusions
7.2. Policy Recommendations
8. Research Limitations and Future Prospects
Author Contributions
Funding
Data Availability Statement
Conflicts of Interest
Appendix A
| Variable | Excluding “Proportion of Non-Fossil Energy Consumption” | Baseline SEM Model | ||
|---|---|---|---|---|
| Unstandardized Coefficient | Significance | Unstandardized Coefficient | Significance | |
| Urban–Rural Integration | 3.714 *** | Significant | 1.973 *** | Significant |
| Innovation Coordination | −1.616 | Not Significant | −0.126 | Not Significant |
| Infrastructure Connectivity | −2.164 ** | Significant | 2.032 *** | Significant |
| Ecological Co-Governance | 0.711 | Not Significant | −0.358 | Not Significant |
| Shared Services | 4.260 *** | Significant | −2.677 *** | Significant |
References
- Liu, Z.; Deng, Z.; He, G.; Wang, H.; Zhang, X.; Lin, J.; Qi, Y.; Liang, X. Challenges and opportunities for carbon neutrality in China. Nat. Rev. Earth Environ. 2022, 3, 141–155. [Google Scholar] [CrossRef]
- Zhao, C.; Ju, S.; Xue, Y.; Ren, T.; Ji, Y.; Chen, X. China’s energy transitions for carbon neutrality: Challenges and opportunities. Carbon Neutrality 2022, 1, 7. [Google Scholar] [CrossRef]
- IPCC. Climate Change 2023: Synthesis Report; Summary for Policymakers: Geneva, Switzerland, 2023. [Google Scholar]
- Yan, D.; Li, P. Can regional integration reduce urban carbon emissions? An empirical study based on the Yangtze River Delta, China. Int. J. Environ. Res. Public Health 2023, 20, 1395. [Google Scholar] [CrossRef] [PubMed]
- Ceccacci, A.; Mulazzani, L.; Malorgio, G. Local partnerships for the development of coastal regions: A review of Fisheries Local Action Groups with focus on the Mediterranean. New Medit 2022, 21, 31–45. [Google Scholar] [CrossRef]
- Myat, A.; Rahman, M.M.; Akbar, M. Nanofluid-Enhanced HVAC&R Systems (2015–2025): Experimental, Numerical, and AI-Driven Insights with a Strategic Roadmap. Sustainability 2025, 17, 7371. [Google Scholar] [CrossRef]
- Ramos, M.; Thijssen, L.; Coenders, M. Labour market discrimination against Moroccan minorities in the Netherlands and Spain: A cross-national and cross-regional comparison. J. Ethn. Migr. Stud. 2021, 47, 1261–1284. [Google Scholar] [CrossRef]
- Viner, J. The Customs Union Issue; Oxford University Press: Oxford, UK, 1950. [Google Scholar]
- Balassa, B. The Theory of Economic Integration; Routledge: London, UK, 1961. [Google Scholar]
- Badinger, H. Growth Effects of Economic Integration: Evidence from the EU Member States. Rev. World Econ. 2005, 141, 50–78. [Google Scholar] [CrossRef]
- Crescenzi, R.; Di Cataldo, M.; Faggian, A. Internationalized at work and localistic at home: The ‘split’ Europeanization behind Brexit. Pap. Reg. Sci. 2018, 97, 117–133. [Google Scholar] [CrossRef]
- Grossman, G.M.; Krueger, A.B. Economic Growth and the Environment. Q. J. Econ. 1995, 110, 353–377. [Google Scholar] [CrossRef]
- Costantini, V.; Crespi, F. Public policies for a sustainable energy sector: Regulation, diversity and fostering of innovation. J. Evol. Econ. 2013, 23, 401–429. [Google Scholar] [CrossRef]
- Stern, D.I. The environmental Kuznets curve after 25 years. J. Bioeconomics 2017, 19, 7–28. [Google Scholar] [CrossRef]
- Xiao, R.; Tan, G.; Huang, B.; Li, J.; Luo, Y. Pathways to sustainable development: Regional integration and carbon emissions in China. Energy Rep. 2022, 8, 5137–5145. [Google Scholar] [CrossRef]
- Wang, W.; Chen, Y.; Pei, X. Can agricultural trade openness facilitate agricultural carbon reduction? Evidence from Chinese provincial data. J. Clean. Prod. 2024, 441, 140877. [Google Scholar] [CrossRef]
- Xie, R.; Fang, J.; Liu, C. The effects of transportation infrastructure on urban carbon emissions. Appl. Energy 2017, 196, 199–207. [Google Scholar] [CrossRef]
- Li, J.; Wang, P.; Ma, S. The impact of different transportation infrastructures on urban carbon emissions: Evidence from China. Energy 2024, 295, 131041. [Google Scholar] [CrossRef]
- UNEP. Green Economy and Regional Cooperation Report 2022; UNEP: Nairobi, Kenya, 2022. [Google Scholar]
- OECD. OECD Regional Outlook 2023: The Longstanding Geography of Inequalities; OECD: Paris, France, 2023. [Google Scholar]
- Emerson, K.; Nabatchi, T.; Balogh, S. An Integrative Framework for Collaborative Governance. J. Public Adm. Res. Theory 2012, 22, 1–29. [Google Scholar] [CrossRef]
- Geels, F.W. Technological transitions as evolutionary reconfiguration processes: A multi-level perspective and a case-study. Res. Policy 2002, 31, 1257–1274. [Google Scholar] [CrossRef]
- Arzo, S.; Hong, M. Resilient green infrastructure: Navigating environmental resistance for sustainable development, social mobility in climate change policy. Heliyon 2024, 10, e33524. [Google Scholar] [CrossRef]
- Li, X.; Zhou, G.; Cui, S.; Wang, H.; Liu, H.; Yu, X. Impact of Urban-Rural Integrated Development on Carbon Emission Intensity of Land Use: A Case Study of the Changsha--Zhuzhou--Xiangtan Urban Agglomeration. Trop. Geogr. 2025, 45, 874–889. [Google Scholar]
- Zhou, Y.; Liu, Y.; Wu, W.; Li, Y. Effects of rural–urban development transformation on energy consumption and CO2 emissions: A regional analysis in China. Renew. Sustain. Energy Rev. 2015, 52, 863–875. [Google Scholar] [CrossRef]
- Yu, K.; Li, Z. Coupling coordination and spatial network characteristics of carbon emission efficiency and urban green innovation in the Yellow River Basin, China. Sci. Rep. 2024, 14, 27690. [Google Scholar] [CrossRef]
- Zhang, L.; Chen, H.; Li, S.; Liu, Y. How road network transformation may be associated with reduced carbon emissions: An exploratory analysis of 19 major Chinese cities. Sustain. Cities Soc. 2023, 95, 104575. [Google Scholar] [CrossRef]
- Yu, Z.; Zhao, Q. Research on the coordinated governance mechanism of cross-regional and cross-basin ecological compensation in the Yangtze River Delta. Int. J. Environ. Res. Public Health 2022, 19, 9881. [Google Scholar] [CrossRef]
- Peng, L.; Sun, N.; Jiang, Z.; Yan, Z.; Xu, J. The impact of urban–rural integration on carbon emissions of rural household energy consumption: Evidence from China. Environ. Dev. Sustain. 2025, 27, 1799–1827. [Google Scholar] [CrossRef]
- Liu, Y.; Deng, Y.; Peng, B. The impact of digital financial inclusion on green and low-carbon agricultural development. Agriculture 2023, 13, 1748. [Google Scholar] [CrossRef]
- Lin, B.; Li, Z. Towards the world’s low-carbon development: The role of clean energy. Appl. Energy 2022, 307, 118160. [Google Scholar] [CrossRef]
- Chen, S. Renewable energy technology innovation and urbanization: Insights from China. Sustain. Cities Soc. 2024, 102, 105241. [Google Scholar] [CrossRef]
- Fragkiadakis, K.; Fragkos, P.; Paroussos, L. Low-carbon R&D can boost EU growth and competitiveness. Energies 2020, 13, 5236. [Google Scholar] [CrossRef]
- Hailemariam, A.; Ivanovski, K.; Dzhumashev, R. Does R&D investment in renewable energy technologies reduce greenhouse gas emissions? Appl. Energy 2022, 327, 120056. [Google Scholar] [CrossRef]
- Zambrano-Monserrate, M.A.; Soto, G.H.; Ahakwa, I.; Manigandan, P. Dynamic effects on modern renewable energy generation: The role of patents in clean energy technology. Energy 2024, 311, 133340. [Google Scholar] [CrossRef]
- Jiao, J.; Yang, Y.; Bai, Y. The impact of inter-industry R&D technology spillover on carbon emission in China. Nat. Hazards 2018, 91, 913–929. [Google Scholar] [CrossRef]
- Zhang, M.; Imran, M.; Juanatas, R.A. Innovate, conserve, grow: A comprehensive analysis of technological innovation, energy utilization, and carbon emission in BRICS. Nat. Resour. Forum 2025, 49, 2998–3021. [Google Scholar]
- Olaleye, I.A.; Mokogwu, C.; Olufemi-Phillips, A.Q.; Adewale, T.T. Innovative frameworks for sustainable transportation coordination to reduce carbon footprints in logistics. Int. J. Sci. Technol. Res. Arch. 2024, 7, 68–75. [Google Scholar] [CrossRef]
- Saleem, M.U.; Shakir, M.; Usman, M.R.; Bajwa, M.H.T.; Shabbir, N.; Shams Ghahfarokhi, P.; Daniel, K. Integrating innovative energy management system with internet of things and cloud computing for efficient demand side management in smart grids. Energies 2023, 16, 4835. [Google Scholar] [CrossRef]
- Wu, Y.; Martens, P.; Krafft, T. Public awareness, lifestyle and low-carbon city transformation in China: A systematic literature review. Sustainability 2022, 14, 10121. [Google Scholar] [CrossRef]
- Li, Y.; Peng, J.; Ni, M.; Bai, Y.; Liu, Q.; Li, C. Air pollution control and carbon reduction policies: Assessing effectiveness in alleviating PM2. 5-associated mortality in China. Environ. Int. 2024, 188, 108742. [Google Scholar] [CrossRef] [PubMed]
- Zhuang, Y.; Zhang, Q. Evaluating municipal water management options with the incorporation of water quality and energy consumption. Water Resour. Manag. 2015, 29, 35–61. [Google Scholar] [CrossRef]
- Gong, Y.; Luo, X. Experimental study on the carbon sequestration benefit in urban residential green space based on urban ecological carrying capacity. Sustainability 2022, 14, 7780. [Google Scholar] [CrossRef]
- Xie, R. Enhancing Green Economic Transition: Unveiling the Impact and Mechanisms of Integrated Human Capital on Green Total Factor Productivity. SAGE Open 2025, 15, 21582440251363313. [Google Scholar] [CrossRef]
- Ma, H.; Chen, Q. Social environment, low-carbon cognition and low-carbon consumption behaviors of youth groups: Evidence from Xizang, China. Front. Psychol. 2025, 16, 1494761. [Google Scholar] [CrossRef]
- Worsham, M.; Brecha, R.J. Carbon lock-in: An obstacle in higher education’s decarbonization pathways. J. Environ. Stud. Sci. 2017, 7, 435–449. [Google Scholar] [CrossRef]
- Zhang, X.; Yun, R.; Wang, L.; Duan, X. Characteristics and Differences of Urban Agglomeration Integrated Development in the Yangtze River Economic Belt. Resour. Environ. Yangtze Basin 2023, 32, 1872–1884. [Google Scholar] [CrossRef]
- Zhang, Z.; Jiang, W. Can Regional Integration Promote High-quality Urban Development? A Quasi-natural Experiment from the Integrated National Strategy of the Yangtze River Delta. J. Yunnan Univ. Financ. Econ. 2024, 40, 16–34. [Google Scholar] [CrossRef]
- Zhang, F.; Zhang, J.; Wang, X. Evaluation of Multi-Dimensional Coordinated Development in the Yangtze River Delta Urban Agglomeration Under the SDGs Framework. Sustainability 2025, 17, 7663. [Google Scholar] [CrossRef]
- Yang, G.; Zhang, G.; Cao, D.; Gao, X.; Wang, X.; Yang, S.; Jiang, P.; Zha, D.; Shan, Y. A comprehensive city-level final energy consumption dataset including renewable energy for China, 2005–2021. Sci. Data 2024, 11, 738. [Google Scholar] [CrossRef]
- Liu, Q.; Cheng, K.; Zhuang, Y. Estimation of city energy consumption in China based on downscaling energy balance tables. Energy 2022, 256, 124658. [Google Scholar] [CrossRef]
- Liu, Z.; Kong, L. Characteristics, Problems, and Basic Strategies of Regional Integration Development in the Yangtze River Delta. J. Anhui Univ. 2019, 43, 137–147. [Google Scholar] [CrossRef]
- Gu, H.; Duan, Q. Construction and Establishment of Regional Integration Index—Taking Xining and Haidong as Examples. J. Renmin Univ. China 2015, 29, 92–99. [Google Scholar]
- Cao, Z.; Tian, Y.; Zhang, Q.; Weng, S. Research on Driving Factors and Development Evaluation of Urban Logistics System Based on Structural Equation Model—A Case Study of Guangxi. Chin. J. Syst. Sci. 2025, 33, 1–6. [Google Scholar]


| Latent Variable | Manifest Indicator | Symbol | Definition/Calculation | Indicator Attribute |
|---|---|---|---|---|
| Low-Carbon Development | Energy Intensity (Tons of Standard Coal per 10,000 CNY) | Y1 | Total energy consumption/GDP | − |
| Forest Coverage Ratio (%) | Y2 | Forest area/Land area | + | |
| Share of Non-fossil Energy Consumption (%) | Y3 | Non-fossil energy consumption/Total energy consumption | + | |
| Urban–Rural Integration | Urban–rural Income Gap (Times) | X1 | Per capita disposable income of urban residents/Per capita disposable income of rural residents | − |
| Per Capita GDP (CNY per Capita) | X2 | GDP/Number of permanent residents | + | |
| Urbanization Rate of Permanent Population (%) | X3 | Urban population/Permanent resident population | + | |
| Innovation coordination | R&D Investment Intensity (%) | X4 | Total R&D investment of the whole society/GDP | + |
| Patent Authorization Rate (%) | X5 | Number of authorized patents/Number of patent applications | + | |
| Share of High-Tech Industry Output (%) | X6 | Output value of high-tech industries/Gross output value of industrial enterprises above designated size | + | |
| Infrastructure Connectivity | Highway Density (km/100 km2) | X7 | Total highway mileage/Land area of the region | + |
| Internet Penetration Rate (%) | X8 | Number of internet users/Resident population | + | |
| Per Capita Volume of Postal (CNY per Capita) | X9 | Total postal and telecommunications business volume/Number of permanent residents | + | |
| Ecological Co-Governance | Concentration of PM10 (μg/m3) | X10 | Annual average concentration of inhalable particulate matter | − |
| Surface Water Quality Compliance Rate (%) | X11 | Number of surface water monitoring sections meeting Class III or above water quality standards/Total number of monitoring sections | + | |
| Green Coverage Ratio of Built-up Areas (%) | X12 | Green coverage area in built-up areas/Built-up area | + | |
| Shared Services | Per Capita Public Fiscal Expenditure (CNY per Capita) | X13 | General public budget expenditure of the region/Number of permanent residents in the region | + |
| Number of Hospital Beds per 1000 People (Beds per Thousand People) | X14 | (Number of hospital beds in medical and health institutions/Total population) × 1000 | + | |
| Gross Enrollment Ratio in Upper Secondary Education (%) | X15 | (Number of students in regular senior high schools + Number of students in adult senior high schools + Number of students in secondary vocational schools)/Total population in the eligible age group for senior high school education | + |
| Variable Name | M | Mdn | Min | Max | SD | Skew | Kurt | N |
|---|---|---|---|---|---|---|---|---|
| Energy Intensity | 0.613 | 0.557 | 0.104 | 2.180 | 0.282 | 1.520 | 3.800 | 615 |
| Forest Coverage Ratio | 35.583 | 27.330 | 6.200 | 83.250 | 19.579 | 0.799 | −0.517 | 615 |
| Share of Non-fossil Energy Consumption | 1.390 | 0.793 | 0.017 | 12.522 | 1.632 | 2.587 | 8.915 | 615 |
| Urban–Rural Income Gap | 2.172 | 2.102 | 0.231 | 3.606 | 0.378 | 0.648 | 1.612 | 615 |
| Per Capita GDP | 74,517.670 | 66,463.000 | 7288.000 | 206,300.000 | 41,597.080 | 0.713 | −0.115 | 615 |
| Urbanization Rate of Permanent Population | 61.327 | 61.840 | 29.100 | 89.600 | 12.668 | −0.102 | −0.172 | 615 |
| R&D Investment Intensity | 1.991 | 2.010 | 0.100 | 4.400 | 0.883 | 0.053 | −0.531 | 615 |
| Patent Authorization Rate | 70.137 | 70.306 | 24.196 | 107.509 | 16.889 | −0.251 | −0.642 | 615 |
| Share of High-Tech Industry Output | 36.800 | 35.600 | 4.900 | 73.200 | 11.859 | 0.267 | 0.134 | 615 |
| Highway Density | 0.044 | 0.038 | 0.007 | 0.368 | 0.028 | 4.035 | 34.065 | 615 |
| Internet Penetration Rate | 29.436 | 28.280 | 1.420 | 83.750 | 15.931 | 0.238 | −0.768 | 615 |
| Per Capita Volume of Postal | 0.215 | 0.147 | 0.013 | 1.475 | 0.220 | 2.686 | 7.855 | 615 |
| Concentration of PM10 | 74.032 | 73.000 | 0.102 | 143.000 | 20.904 | 0.241 | −0.112 | 615 |
| Surface Water Quality Compliance Rate | 75.777 | 83.300 | 0.000 | 100.000 | 25.593 | −0.999 | 0.102 | 615 |
| Green Coverage Ratio of Built-up Areas | 42.057 | 42.480 | 21.740 | 77.780 | 3.794 | 0.301 | 18.258 | 615 |
| Per Capita Public Fiscal Expenditure | 10,672.479 | 9734.367 | 1576.791 | 38,748.558 | 5694.497 | 1.426 | 3.366 | 615 |
| Number of Hospital Beds per 1000 People | 5.087 | 5.060 | 1.635 | 8.794 | 1.393 | 0.050 | −0.684 | 615 |
| Gross Enrollment Ratio in Upper Secondary Education | 97.704 | 99.000 | 55.200 | 136.250 | 8.779 | −0.486 | 6.020 | 615 |
| Latent Variable | VIF | Tolerance |
|---|---|---|
| Urban–Rural Integration | 5.088 | 0.197 |
| Innovation Coordination | 3.834 | 0.261 |
| Infrastructure Connectivity | 3.017 | 0.331 |
| Ecological Co-Governance | 1.618 | 0.618 |
| Shared Services | 3.776 | 0.265 |
| Parameter | Overall Scale | Low-Carbon Development | Urban–Rural Integration | Innovation Coordination | Infrastructure Connectivity | Ecological Co-Governance | Shared Service |
|---|---|---|---|---|---|---|---|
| Number of Items | 18 | 3 | 3 | 3 | 3 | 3 | 3 |
| Cronbach’s Alpha | 0.958 | 0.805 | 0.934 | 0.682 | 0.771 | 0.654 | 0.868 |
| KMOMeasure | 0.966 | 0.611 | 0.743 | 0.534 | 0.617 | 0.627 | 0.623 |
| Bartlett’s Test (Approx. χ2) | 11,786.882 *** | 876.353 *** | 1633.615 *** | 589.723 *** | 581.556 *** | 280.587 *** | 1382.852 *** |
| Fit Type | Fit Index | Model Fit Evaluation | Reference Standard | Judgment | |
|---|---|---|---|---|---|
| Initial Model | Modifies Model | ||||
| Absolute Fit | GFI | 0.869 | 0.946 | ≥0.9 (good), ≥0.8 (acceptable) | Good Fit |
| AGFI | 0.813 | 0.911 | ≥0.9 (good), ≥0.8 (acceptable) | Good Fit | |
| RMSEA | 0.091 | 0.057 | <0.08 | Good Fit | |
| CMIN/DF | 6.107 | 2.966 | <3 | Good Fit | |
| Parsimony Fit | PCFI | 0.743 | 0.662 | ≥0.5 | Good Fit |
| PNFI | 0.736 | 0.656 | ≥0.5 | Good Fit | |
| PGFI | 0.610 | 0.570 | ≥0.5 | Good Fit | |
| Incremental Fit | IFI | 0.948 | 0.983 | ≥0.9 (good), ≥0.8 (acceptable) | Good Fit |
| CFI | 0.948 | 0.983 | ≥0.9 (good), ≥0.8 (acceptable) | Good Fit | |
| TLI | 0.934 | 0.974 | ≥0.9 (good), ≥0.8 (acceptable) | Good Fit | |
| NFI | 0.939 | 0.974 | ≥0.9 (good), ≥0.8 (acceptable) | Good Fit | |
| Path | Unstandardized Coefficient | S.E. | T-Value | Hypothesis | Significance | ||
|---|---|---|---|---|---|---|---|
| Low-Carbon Development | <--- | Urban–Rural Integration | 1.973 *** | 0.57 | 3.463 | H1 | Significant |
| Low-Carbon Development | <--- | Innovation Coordination | −0.126 | 0.231 | −0.544 | H2 | Not Significant |
| Low-Carbon Development | <--- | Infrastructure Connectivity | 2.032 *** | 0.542 | 3.751 | H3 | Significant |
| Low-Carbon Development | <--- | Ecological Co-Governance | −0.358 | 0.352 | −1.017 | H4 | Not Significant |
| Low-Carbon Development | <--- | Shared Services | −2.677 *** | 0.805 | −3.327 | H5 | Significant |
| Variable | Panel Fixed-Effects Model | Baseline SEM Model | ||
|---|---|---|---|---|
| Unstandardized Coefficient | Significance | Unstandardized Coefficient | Significance | |
| Urban–Rural Integration | 0.313 *** | Significant | 1.973 *** | Significant |
| Innovation Coordination | 0.077 | Not Significant | −0.126 | Not Significant |
| Infrastructure Connectivity | 0.128 ** | Significant | 2.032 *** | Significant |
| Ecological Co-Governance | 0.094 | Not Significant | −0.358 | Not Significant |
| Shared Services | 0.210 *** | Significant | −2.677 *** | Significant |
| Path | Standardized Path Coefficient | Normalized Coefficient | ||
|---|---|---|---|---|
| Low-Carbon Development | <--- | Urban–Rural Integration | 1.751 *** | 1.867 |
| Low-Carbon Development | <--- | Innovation Coordination | −0.107 | −0.114 |
| Low-Carbon Development | <--- | Infrastructure Connectivity | 1.185 *** | 1.263 |
| Low-Carbon Development | <--- | Ecological Co-Governance | −0.213 | −0.227 |
| Low-Carbon Development | <--- | Shared Services | −1.678 *** | −1.789 |
| Energy Intensity (Y1) | <--- | Low-Carbon Development | 0.939 *** | 0.398 |
| Forest Coverage Ratio (Y2) | <--- | Low-Carbon Development | 0.522 *** | 0.221 |
| Share of Non-fossil Energy Consumption (Y3) | <--- | Low-Carbon Development | 0.896 *** | 0.380 |
| Urban–rural Income Gap (X1) | <--- | Urban–Rural Integration | 0.847*** | 0.311 |
| Per Capita GDP (X2) | <--- | Urban–Rural Integration | 0.977 *** | 0.358 |
| Urbanization Rate of Permanent Population (X3) | <--- | Urban–Rural Integration | 0.903 *** | 0.331 |
| R&D Investment Intensity (X4) | <--- | Innovation Coordination | 0.903 *** | 0.449 |
| Patent Authorization Rate (X5) | <--- | Innovation Coordination | 0.266 *** | 0.132 |
| Share of High-Tech Industry Output (X6) | <--- | Innovation Coordination | 0.843 *** | 0.419 |
| Highway Density (X7) | <--- | Infrastructure Connectivity | 0.701 *** | 0.314 |
| Internet Penetration Rate (X8) | <--- | Infrastructure Connectivity | 0.929 *** | 0.416 |
| Per Capita Volume of Postal (X9) | <--- | Infrastructure Connectivity | 0.603 *** | 0.270 |
| Concentration of PM10 (X10) | <--- | Ecological Co-Governance | 0.733*** | 0.385 |
| Surface Water Quality Compliance Rate (X11) | <--- | Ecological Co-Governance | 0.578 *** | 0.303 |
| Green Coverage Ratio of Built-up Areas (X12) | <--- | Ecological Co-Governance | 0.594 *** | 0.312 |
| Per Capita Public Fiscal Expenditure (X13) | <--- | Shared Services | 0.980 *** | 0.388 |
| Number of Hospital Beds per 1000 People (X14) | <--- | Shared Services | 0.931 *** | 0.369 |
| Gross Enrollment Ratio in Upper Secondary Education (X15) | <--- | Shared Services | 0.615 *** | 0.243 |
| City | η | Rank | ζ | Rank | City | η | Rank | ζ | Rank |
|---|---|---|---|---|---|---|---|---|---|
| Shanghai | 0.969 | 14 | 1.190 | 3 | Quzhou | 0.761 | 33 | 1.055 | 9 |
| Nanjing | 0.984 | 6 | 0.604 | 38 | Zhoushan | 0.877 | 28 | 1.038 | 11 |
| Wuxi | 0.999 | 1 | 0.811 | 27 | Taizhou (Zhejiang) | 0.925 | 24 | 0.715 | 34 |
| Xuzhou | 0.980 | 9 | 0.470 | 39 | Lishui | 0.751 | 34 | 1.060 | 8 |
| Changzhou | 0.999 | 1 | 1.009 | 15 | Hefei | 0.987 | 4 | 1.124 | 4 |
| Suzhou (Jiangsu) | 0.981 | 7 | 1.014 | 14 | Huaibei | 0.900 | 25 | 0.831 | 24 |
| Nantong | 0.957 | 17 | 0.993 | 16 | Bozhou | 0.749 | 35 | 0.753 | 31 |
| Lianyungang | 0.968 | 15 | 0.984 | 17 | Suzhou (Anhui) | 0.977 | 12 | 0.785 | 30 |
| Huaian | 0.843 | 31 | 0.918 | 20 | Bengbu | 0.995 | 2 | 0.802 | 28 |
| Yancheng | 0.945 | 20 | 1.083 | 6 | Fuyang | 0.978 | 11 | 0.819 | 26 |
| Yangzhou | 0.999 | 1 | 0.704 | 35 | Huainan | 0.893 | 27 | 0.658 | 37 |
| Zhenjiang | 0.936 | 22 | 0.735 | 33 | Chuzhou | 0.994 | 3 | 0.746 | 32 |
| Taizhou (Jiangsu) | 0.999 | 1 | 1.034 | 12 | Luan | 0.894 | 26 | 1.028 | 13 |
| Suqian | 0.999 | 1 | 0.703 | 36 | Maanshan | 0.947 | 19 | 0.880 | 22 |
| Hangzhou | 0.949 | 18 | 1.077 | 7 | Wuhu | 0.935 | 23 | 0.970 | 18 |
| Ningbo | 0.739 | 36 | 0.953 | 19 | Xuancheng | 0.985 | 5 | 0.796 | 29 |
| Wenzhou | 0.974 | 13 | 1.043 | 10 | Tongling | 0.871 | 29 | 0.326 | 41 |
| Jiaxing | 0.980 | 8 | 1.469 | 1 | Cizhou | 0.979 | 10 | 0.877 | 23 |
| Huzhou | 0.866 | 30 | 1.099 | 5 | Anqing | 0.966 | 16 | 0.828 | 25 |
| Shaoxing | 0.726 | 37 | 1.342 | 2 | Huangshan | 0.941 | 21 | 0.368 | 40 |
| Jinhua | 0.778 | 32 | 0.888 | 21 |
Disclaimer/Publisher’s Note: The statements, opinions and data contained in all publications are solely those of the individual author(s) and contributor(s) and not of MDPI and/or the editor(s). MDPI and/or the editor(s) disclaim responsibility for any injury to people or property resulting from any ideas, methods, instructions or products referred to in the content. |
© 2025 by the authors. Licensee MDPI, Basel, Switzerland. This article is an open access article distributed under the terms and conditions of the Creative Commons Attribution (CC BY) license (https://creativecommons.org/licenses/by/4.0/).
Share and Cite
Zhang, F.; Zhang, J.; Hussain, M. The Impact of Multidimensional Regional Integration on Low-Carbon Development: Empirical Evidence from the Yangtze River Delta. Land 2025, 14, 2071. https://doi.org/10.3390/land14102071
Zhang F, Zhang J, Hussain M. The Impact of Multidimensional Regional Integration on Low-Carbon Development: Empirical Evidence from the Yangtze River Delta. Land. 2025; 14(10):2071. https://doi.org/10.3390/land14102071
Chicago/Turabian StyleZhang, Fang, Jianjun Zhang, and Muhammad Hussain. 2025. "The Impact of Multidimensional Regional Integration on Low-Carbon Development: Empirical Evidence from the Yangtze River Delta" Land 14, no. 10: 2071. https://doi.org/10.3390/land14102071
APA StyleZhang, F., Zhang, J., & Hussain, M. (2025). The Impact of Multidimensional Regional Integration on Low-Carbon Development: Empirical Evidence from the Yangtze River Delta. Land, 14(10), 2071. https://doi.org/10.3390/land14102071
