Residential Satisfaction of Subsidized Housing Estates in Post-Reform China: Roles of the Built and Social Environments
Abstract
1. Introduction
2. Literature Review
3. Materials and Methods
3.1. Conceptual Framework
3.2. Case Selection and Data Collection
3.3. Analytical Methods
4. Results
4.1. Descriptive Analysis
4.2. Structural Equation Modeling (SEM) Analysis
4.2.1. Modeling Procedure
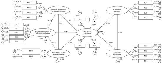
4.2.2. The Impact of the Built Environment on Residential Satisfaction
4.2.3. The Contribution of the Social Environment to Residential Satisfaction
5. Discussion
5.1. The Influencing Mechanism of Residential Satisfaction of SHEs
5.2. Policy Implications for Improving Residential Satisfaction of SHEs
6. Conclusions
Author Contributions
Funding
Data Availability Statement
Conflicts of Interest
Appendix A
| Latent Variables | Observed Variables | Description |
|---|---|---|
| Residential Satisfaction | Overall residential satisfaction (RS1) | Residents’ overall satisfaction with their current residence: very dissatisfied, dissatisfied, neutral, satisfied, very satisfied. |
| Estate management (RS2) | Satisfaction with the estate management: very dissatisfied, dissatisfied, neutral, satisfied, very satisfied. | |
| Safety condition (RS3) | Perceived safety within the SHEs: very unsafe, unsafe, neutral, safe, very safe. | |
| Aspiration to stay in SHEs for the long term (RS4) | “I would like to continue to live in this housing estate”: strongly disagree, disagree, neutral, agree, strongly agree. | |
| Objective Attributes of the Built Environment | Housing size (OBE1) | Housing area per capita (m2). |
| Accessibility to public transportation (OBE2) | Distance to the subway/bus station (m). | |
| Accessibility to public facilities/services (OBE3) | Distance to the nearest public facilities/services (m). | |
| Accessibility to public spaces (OBE4) | Distance to the nearest public spaces (m). | |
| Subjective Perceptions of the Built Environment | Convenience of public transportation (SBE1) | Convenience of public transportation: very dissatisfied, dissatisfied, neutral, satisfied, very satisfied. |
| Satisfaction with the provision of public facilities/services within the SHEs (SBE2) | Satisfaction with the provision of public facilities/services within the SHEs: very dissatisfied, dissatisfied, neutral, satisfied, very satisfied. | |
| Satisfaction with the provision of public facilities/services outside the SHEs (SBE2) | Satisfaction with the provision of public facilities/services outside the SHEs: very dissatisfied, dissatisfied, neutral, satisfied, very satisfied. | |
| Satisfaction with the provision of community open space (SBE3) | Satisfaction with the provision of community open space: very dissatisfied, dissatisfied, neutral, satisfied, very satisfied. | |
| Satisfaction with the provision of public space (SBE4) | Satisfaction with the provision of public space: very dissatisfied, dissatisfied, neutral, satisfied, very satisfied. | |
| Expectations for the Built Environment | Expectations of accessibility to places of work (EBE1) | “I HOPE that the distance from my house to places of work does not differ from that of most people in the city”: strongly disagree, disagree, neutral, agree, strongly agree. |
| Expectations of accessibility to large public facilities (EBE2) | “I HOPE that the distance from my house to large public facilities does not differ from that of most people in the city”: strongly disagree, disagree, neutral, agree, strongly agree. | |
| Participation in Community Activities | Participation in technical training (CA1) | Self-reported involvement in technical training in the last year: none, 1–2, 3–6, 7–12, >12. |
| Participation in recreational activities (CA2) | Self-reported involvement in recreational activities in the last year: none, 1–2, 3–6, 7–12, >12. | |
| Participation in volunteer activities (CA3) | Self-reported involvement in volunteer activities in the last year: none, 1–2, 3–6, 7–12, >12. | |
| Participation in discussions on community development issues (CA4) | Self-reported involvement in discussions on community development issues in the last year: none, 1–2, 3–6, 7–12, >12. | |
| Cognition of Neighborly Relationship | Friends made (NR1) | Number of friends made in the housing estates: none, 1–4, 5–9, 10–20, more than 20. |
| Casual interactions (NR2) | “When I meet neighbors on the street, I say ‘hi’ or chat with them”: strongly disagree, disagree, neutral, agree, strongly agree. | |
| Social contacts (NR3) | Frequency of social contacts with neighbors: less than once a month, 2–3 times a month, once a week, 2–3 times a week, every day. | |
| Reciprocity (NR4) | “I help my neighbors or seek help from them, if necessary”: strongly disagree, disagree, neutral, agree, strongly agree. |
References
- Amérigo, M.; Aragones, J.I. A theoretical and methodological approach to the study of residential satisfaction. J. Environ. Psychol. 1997, 17, 47–57. [Google Scholar] [CrossRef]
- Riazi, M.; Emami, A. Residential satisfaction in affordable housing: A mixed method study. Cities 2018, 82, 1–9. [Google Scholar] [CrossRef]
- Biswas, B.; Sultana, Z.; Priovashini, C.; Ahsan, M.N.; Mallick, B. The emergence of residential satisfaction studies in social research: A bibliometric analysis. Habitat Int. 2021, 109, 102336. [Google Scholar] [CrossRef]
- Hui, E.C.M.; Yu, K.H. Residential mobility and aging population in Hong Kong. Habitat Int. 2009, 33, 10–14. [Google Scholar] [CrossRef]
- Permentier, M.; Bolt, G.; Van Ham, M. Determinants of neighbourhood satisfaction and perception of neighbourhood reputation. Urban Stud. 2011, 48, 977–996. [Google Scholar] [CrossRef]
- Lee, E.; Park, N.K. Housing Satisfaction and Quality of Life among Temporary Residents in the United States. Hous. Soc. 2010, 37, 43–67. [Google Scholar] [CrossRef]
- Sirgy, M.J.; Cornwell, T. How Neighborhood Features Affect Quality of Life. Soc. Indic. Res. 2002, 59, 79–114. [Google Scholar] [CrossRef]
- Wang, D.; Wang, F. Contributions of the Usage and Affective Experience of the Residential Environment to Residential Satisfaction. Hous. Stud. 2016, 31, 42–60. [Google Scholar] [CrossRef]
- Ibem, E.O.; Amole, D. Residential Satisfaction in Public Core Housing in Abeokuta, Ogun State, Nigeria. Soc. Indic. Res. 2012, 113, 563–581. [Google Scholar] [CrossRef]
- Galster, G.; Hesser, G. Residential satisfaction: Compositional and contextual correlates. Environ. Behav. 1981, 13, 735–758. [Google Scholar] [CrossRef]
- Barcus, H. Urban-rural migration in the USA: An analysis of residential satisfaction. Reg. Stud. 2004, 38, 643–657. [Google Scholar] [CrossRef]
- Jiang, W.; Feng, T.; Timmermans, H.; Li, H. A gap-theoretical path model of residential satisfaction and intention to move house applied to renovated historical blocks in two Chinese cities. Cities 2017, 71, 19–29. [Google Scholar] [CrossRef]
- Ogu, V.I. Urban residential satisfaction and the planning implications in a developing world context: The example of Benin City, Nigeria. Int. Plan. Stud. 2002, 7, 37–53. [Google Scholar] [CrossRef]
- Jiboye, A.D. Post-occupancy evaluation of residential satisfaction in Lagos, Nigeria: Feedback for residential improvement. Front. Archit. Res. 2012, 1, 236–243. [Google Scholar] [CrossRef]
- Wei, Z.; Chen, T. Dilemma of pursuing livability in China’s urban planning: The case of Longguicheng housing estate in Guangzhou. J. Hous. Built Environ. 2023, 39, 557–572. [Google Scholar] [CrossRef]
- Wei, Z.; Chen, T. Review on Social Sustainability of Subsidized Housing Estates in China and Its Planning Strategy: Towards an Analytical Framework. In Proceedings of the ICCREM, Xi’an, China, 23–24 September 2023; pp. 323–336. [Google Scholar]
- Wu, F. Introduction: Leaving the soil. In Creating Chinese Urbanism: Urban Revolution and Governance Change; UCL Press: London, UK, 2022; p. 19. [Google Scholar]
- Wei, Z.; Liu, Y.; He, S.; Mo, H. Housing differentiation in transitional urban China. Cities 2020, 96, 102469. [Google Scholar] [CrossRef]
- Piekałkiewicz, M. Why do economists study happiness? Econ. Labour Relat. Rev. 2017, 28, 361–377. [Google Scholar] [CrossRef]
- Wei, Z.; Chiu, R.L.H. Livability of subsidized housing estates in marketized socialist China: An institutional interpretation. Cities 2018, 83, 108–117. [Google Scholar] [CrossRef]
- The State Council the People’s Republic of China. Available online: http://english.www.gov.cn/statecouncil/ministries/202109/01/content_WS612ed2bbc6d0df57f98df761.html (accessed on 23 March 2024).
- Canter, D.; Rees, K. A multivariate model of housing satisfaction. Int. Rev. Appl. Psychol. 1982, 31, 185–207. [Google Scholar] [CrossRef]
- Mesch, G.S.; Manor, O. Social ties, environmental perception, and local attachment. Environ. Behav. 1998, 30, 504–519. [Google Scholar] [CrossRef]
- Ibem, E.O.; Aduwo, E.B. Assessment of residential satisfaction in public housing in Ogun State, Nigeria. Habitat Int. 2013, 40, 163–175. [Google Scholar] [CrossRef]
- Azimi, N.; Esmaeilzadeh, Y. Assessing the relationship between house types and residential satisfaction in Tabriz, Iran. Int. J. Urban Sci. 2017, 21, 185–203. [Google Scholar] [CrossRef]
- Fang, Y.; Liu, Z.; Chen, Y. Housing inequality in urban China: Theoretical debates, empirical evidences, and future directions. J. Plan. Lit. 2020, 35, 41–53. [Google Scholar] [CrossRef]
- Chen, J.; Yang, Z.; Wang, Y.P. The new Chinese model of public housing: A step forward or backward? Hous. Stud. 2014, 29, 534–550. [Google Scholar] [CrossRef]
- Li, J.; Stehlik, M.; Wang, Y. Assessment of barriers to public rental housing exits: Evidence from tenants in Beijing, China. Cities 2019, 87, 153–165. [Google Scholar] [CrossRef]
- Smrke, U.; Blenkus, M.; Socan, G. Residential satisfaction questionnaires: A systematic review. Urbani Izziv 2018, 29, 67–82. [Google Scholar] [CrossRef]
- Shen, Y.; Fu, X. Impacts of built environment and perceived neighborhood characteristics on residents’ satisfaction: Evidence from the Shanghai suburbs. Prog. Geogr. 2019, 5, 686–697. [Google Scholar]
- Ibem, E.O.; Ayo-Vaughan, E.A.; Oluwunmi, A.O.; Alagbe, O.A. Residential satisfaction among low-income earners in government-subsidized housing estates in Ogun State, Nigeria. In Urban Forum; Springer: Dordrecht, The Netherlands, 2019; Volume 30, pp. 75–96. [Google Scholar]
- Lu, M. Determinants of residential satisfaction: Ordered logit vs. regression models. Growth Chang. 1999, 30, 264–287. [Google Scholar] [CrossRef]
- Yuan, Y.; Ding, K.; Cao, X.; Wu, X. A review of neighborhood satisfaction. Urban Dev. Stud. 2018, 10, 105–111. [Google Scholar]
- Galster, G.C. Evaluating indicators for housing policy: Residential satisfaction vs marginal improvement priorities. Soc. Indic. Res. 1985, 16, 415–448. [Google Scholar] [CrossRef]
- Cutter, S.L. Residential satisfaction and the suburban homeowner. Urban Geogr. 2013, 3, 315–327. [Google Scholar] [CrossRef]
- Campbell, A.; Converse, P.E.; Rodgers, W.L. The Quality of American Life: Perceptions, Evaluations, and Satisfactions; Russell Sage Foundation: New York, NY, USA, 1976. [Google Scholar]
- Rossi, P.H. Why Families Move: A Study in the Social Psychology of Urban Residential Mobility; Free Press: Glencoe, IL, USA, 1955; p. 220. [Google Scholar]
- Morris, E.W.; Winter, M. A theory of family housing adjustment. J. Marriage Fam. 1975, 37, 79–88. [Google Scholar] [CrossRef]
- Jagun, A.; Brown, D.R.; Milburn, N.G.; Gary, L.E. Residential satisfaction and socioeconomic and housing characteristics of urban black adults. J. Black Stud. 1990, 21, 40–51. [Google Scholar] [CrossRef]
- Lin, S.; Li, Z. Residential satisfaction of migrants in Wenzhou, an “ordinary city” of China. Habitat Int. 2017, 66, 76–85. [Google Scholar] [CrossRef]
- Rioux, L.; Werner, C. Residential satisfaction among aging people living in place. J. Environ. Psychol. 2011, 31, 158–169. [Google Scholar] [CrossRef]
- Fernández-Portero, C.; Alarcón, D.; Padura, Á.B. Dwelling conditions and life satisfaction of older people through residential satisfaction. J. Environ. Psychol. 2017, 49, 1–7. [Google Scholar] [CrossRef]
- Osman, F.O.; Moustafa, Y.M.; Fahmy, A.A. Residential satisfaction in gated communities according to stages in the life cycle with reference to Cairo, Egypt. J. Eng. Appl. Sci. 2021, 68, 41. [Google Scholar] [CrossRef]
- Ge, J.; Hokao, K. Research on residential lifestyles in Japanese cities from the viewpoints of residential preference, residential choice and residential satisfaction. Landsc. Urban Plan. 2006, 78, 165–178. [Google Scholar] [CrossRef]
- Amérigo, M.; Aragonés, J.I. Residential satisfaction in council housing. J. Environ. Psychol. 1990, 10, 313–325. [Google Scholar] [CrossRef]
- Fang, Y. Residential satisfaction, moving intention and moving behaviours: A study of redeveloped neighbourhoods in inner-city Beijing. Hous. Stud. 2006, 21, 671–694. [Google Scholar] [CrossRef]
- Mohit, M.A.; Ibrahim, M.; Rashid, Y.R. Assessment of residential satisfaction in newly designed public low-cost housing in Kuala Lumpur, Malaysia. Habitat Int. 2010, 34, 18–27. [Google Scholar] [CrossRef]
- Kim, S.; Hwang, J.; Lee, M.H. Effect of housing support programs on residential satisfaction and the housing cost burden: Analysis of the effect of housing support programs in Korea based on household attributes. Land 2022, 11, 1392. [Google Scholar] [CrossRef]
- Zhan, D.; Meng, B.; Zhang, W.Z. A Study on Residential Satisfaction and Its Behavioral Intention in Beijing. Geogr. Res. 2014, 33, 336–348. [Google Scholar]
- Niu, J.; Zhao, M. Analysis on factors influencing of yurts residence satisfaction based on structural equation model. Sci. Technol. Dev. 2018, 14, 750–756. [Google Scholar]
- Chen, J.; Pellegrini, P.; Wang, H. Comparative Residents’ Satisfaction Evaluation for Socially Sustainable Regeneration—The Case of Two High-Density Communities in Suzhou. Land 2022, 11, 1483. [Google Scholar] [CrossRef]
- Chen, L.; Zhang, W.; Yang, Y.; Yu, J. Disparities in residential environment and satisfaction among urban residents in Dalian, China. Habitat Int. 2013, 40, 100–108. [Google Scholar] [CrossRef]
- Li, J.; Li, D.; Ning, X.; Sun, J.; Du, H. Residential satisfaction among resettled tenants in public rental housing in Wuhan, China. J. Hous. Built Environ. 2019, 34, 1125–1148. [Google Scholar] [CrossRef]
- Huang, Z.; Du, X. Assessment and determinants of residential satisfaction with public housing in Hangzhou, China. Habitat Int. 2015, 47, 218–230. [Google Scholar] [CrossRef]
- Cao, X.J. How does neighborhood design affect life satisfaction? Evidence from Twin Cities. Travel. Behav. Soc. 2016, 5, 68–76. [Google Scholar] [CrossRef]
- Zarghami, E.; Olfat, M.; Fatourehchi, D. An investigation into the relationship between quality of life of the elderly in relation to physical spaces in order to select an ideal residence. J. Hous. Built Environ. 2018, 8, 8–9. [Google Scholar] [CrossRef]
- Chen, J.; Pellegrini, P.; Xu, Y.; Ma, G.; Wang, H.; An, Y.; Feng, X. Evaluating residents’ satisfaction before and after regeneration. The case of a high-density resettlement neighbourhood in Suzhou, China. Cogent Soc. Sci. 2022, 8, 2144137. [Google Scholar] [CrossRef]
- Milić, J.; Zhou, J. Residential satisfaction among young people in post-socialist countries: The case of Serbia. J. Hous. Built Env. 2018, 33, 715–730. [Google Scholar] [CrossRef]
- Parkes, A.; Kearns, A.; Atkinson, R. What makes people dissatisfied with their neighbourhoods? Urban Stud. 2002, 39, 2413–2438. [Google Scholar] [CrossRef]
- Adriaanse, C.C.M. Measuring residential satisfaction: A residential environmental satisfaction scale (RESS). J. Hous. Built Environ. 2007, 22, 287–304. [Google Scholar] [CrossRef]
- Vemuri, A.W.; Morgan, G.J.; Wilson, M.A.; Burch, J.W.R. A tale of two scales: Evaluating the relationship among life satisfaction, social capital, income, and the natural environment at individual and neighborhood levels in metropolitan Baltimore. Environ. Behav. 2011, 43, 3–25. [Google Scholar] [CrossRef]
- Weidemann, S.; Anderson, J.R. A conceptual framework for residential satisfaction. In Home Environments; Altman, I., Werner, C.M., Eds.; Plenum Press: London, UK, 1985; Volume 8. [Google Scholar]
- Amérigo, M. A model of residential satisfaction. In Socio-Environmental Metamorphoses: Builtscape, Landscape, Ethnoscape; Aristides, M., Karaletsou, K., Eds.; Aristotle University of Thessaloniki: Salonica, Greece, 1992; Volume V, pp. 411–417. [Google Scholar]
- Hur, M.; Nasar, J.L.; Chun, B. Neighborhood satisfaction, physical and perceived naturalness and openness. J. Environ. Psychol. 2010, 30, 52–59. [Google Scholar] [CrossRef]
- Fornell, C.; Johnson, M.D.; Anderson, E.W.; Cha, J.; Bryant, B.E. The american customer satisfaction index: Nature, purpose, and findings. J. Mark. 1996, 60, 7–18. [Google Scholar] [CrossRef]
- Anderson, E.W. Cross-category variation in customer satisfaction and retention. Mark. Lett. 1994, 5, 19–30. [Google Scholar] [CrossRef]
- Van Ryzin, G.G.; Muzzio, D.; Immerwahr, S.; Gulick, L.; Martinez, E. Drivers and consequences of citizen satisfaction: An application of the American customer satisfaction index model to New York City. Public Adm. Rev. 2004, 64, 331–341. [Google Scholar] [CrossRef]
- Kuo, Y.C.; Huh, Y.; Hwang, B.G. A Comparative analysis of residents’ satisfaction with apartment building management and maintenance services in South Korea and Taiwan. Qual. Quant. 2022, 56, 395–412. [Google Scholar] [CrossRef]
- Sun, S.; Chen, R.; Qin, S.; Liu, L. Evaluating the Public Participation Processes in Community Regeneration Using the EPST Model: A Case Study in Nanjing, China. Land 2022, 11, 1405. [Google Scholar] [CrossRef]
- Gan, X.; Zuo, J.; Wen, T.; She, Y. Exploring the adequacy of massive constructed public housing in China. Sustainability 2019, 11, 1949. [Google Scholar] [CrossRef]
- Emami, A.; Sadeghlou, S. Residential satisfaction: A narrative literature review towards identification of core determinants and indicators. Hous. Theory Soc. 2021, 38, 512–540. [Google Scholar] [CrossRef]
- Du, T.; Zeng, N.; Huang, Y.; Vejre, H. Relationship between the dynamics of social capital and the dynamics of residential satisfaction under the impact of urban renewal. Cities 2020, 107, 102933. [Google Scholar] [CrossRef]
- Kale, A. Building attachments to places of settlement: A holistic approach to refugee wellbeing in Nelson, Aotearoa New Zealand. J. Environ. Psychol. 2019, 65, 101315. [Google Scholar] [CrossRef]
- Tao, L.; Wong, F.K.; Hui, E.C. Residential satisfaction of migrant workers in China: A case study of Shenzhen. Habitat Int. 2014, 42, 193–202. [Google Scholar] [CrossRef]
- Gou, Z.; Xie, X.; Lu, Y.; Khoshbakht, M. Quality of life (QoL) survey in Hong Kong: Understanding the importance of housing environment and needs of residents from different housing sectors. Int. J. Environ. Res. Public Health 2018, 15, 219. [Google Scholar] [CrossRef] [PubMed]
- Kwon, H.J.; Beamish, J.O. Older adults in multifamily housing: Residential satisfaction and intention to move. Fam. Consum. Sci. Res. J. 2013, 42, 40–54. [Google Scholar] [CrossRef]
- Addo, I.A. Assessing residential satisfaction among low income households in multi-habited dwellings in selected low income communities in Accra. Urban Stud. 2016, 53, 631–650. [Google Scholar] [CrossRef]
- Chan, E.; Lee, G.K. Critical factors for improving social sustainability of urban renewal projects. Soc. Indic. Res. 2008, 85, 243–256. [Google Scholar] [CrossRef]
- Karuppannan, S.; Sivam, A. Social sustainability and neighbourhood design: An investigation of residents’ satisfaction in Delhi. Local Environ. 2011, 16, 849–870. [Google Scholar] [CrossRef]
- Jansen, S.J.T. Why is Housing Always Satisfactory? A Study into the Impact of Cognitive Restructuring and Future Perspectives on Housing Appreciation. Soc. Indic. Res. 2014, 116, 353–371. [Google Scholar] [CrossRef]
- Liu, Z.; Liao, L.; Niu, C. Residential satisfaction of community social capital: An empirical study of middle and low-income residents in urban Beijing. Hum. Geogr. 2015, 30, 21–27. [Google Scholar]
- Wei, Z.; Chen, T.; Chiu, R.L.; Chan, E.H. Policy transferability on public housing at the city level: Singapore to Guangzhou in China. J. Urban Plan. Dev. 2017, 143, 05017010. [Google Scholar] [CrossRef]
- The People’s Government of Guangzhou Municipality. Available online: https://www.gz.gov.cn/zwgk/sjfb/tjgb/content/post_7286236.html (accessed on 9 May 2024).
- Guangzhou Statistics Bureau. Available online: http://tjj.gz.gov.cn/zzfwzq/tjgb/content/post_8542999.html (accessed on 9 May 2024).
- Hoyle, R.; Isherwood, J. Reporting results from structural equation modeling analyses in Archives of Scientific Psychology. Arch. Sci. Psychol. 2013, 1, 14–22. [Google Scholar] [CrossRef]
- Wright, S. Correlation and causation. J. Agric. Res. 1921, 20, 557–585. [Google Scholar]
- Byrne, B.M. Structural Equation Modeling with AMOS: Basic Concepts, Applications, and Programming; Routledge: New York, NY, USA, 2010. [Google Scholar]
- Kline, R. Principles and Practice of Structural Equation Modeling, 5th ed.; Guilford Publications: New York, NY, USA, 2005. [Google Scholar]
- Hair, J.; Black, W.; Babin, B.; Anderson, R.; Tatham, R. Multivariate Data Analysis, 6th ed.; Pearson Prentice Hall: Old Bridge, NJ, USA, 2006. [Google Scholar]
- Stevens, J. Applied Multivariate Statistics for the Social Sciences, 4th ed.; Lawrence Erlbaum Associates: Mahwah, NJ, USA, 1996. [Google Scholar]
- Fornell, C.; Larcker, D.F. Evaluating structural equation models with unobservable variables and measurement error. J. Mark. Res. 1981, 18, 39–50. [Google Scholar] [CrossRef]
- Wei, Z.; Tang, Q.; Zhen, F. Spatial and social heterogeneities of residents’ online shopping behaviors within a large Chinese city: The case of Weifang. Appl. Geogr. 2024, 167, 103289. [Google Scholar] [CrossRef]
- Fisher, M.J.; King, J. The self-directed learning readiness scale for nursing education revisited: A confirmatory factor analysis. Nurse Educ. Today 2010, 30, 44–48. [Google Scholar] [CrossRef] [PubMed]
- Hu, L.; Bentler, P. Fit indices in covariance structure modeling: Sensitivity to underparameterized model misspecification. Psychol. Methods 1998, 3, 424. [Google Scholar] [CrossRef]
- Veenhoven, R. Developments in satisfaction-research. Soc. Indic. Res. 1996, 37, 1–46. [Google Scholar] [CrossRef]
- Han, H.; Xu, Y.; Wang, W.; Xu, W.; Chen, Q.; Yang, C. The influence of community built environment on the residential satisfaction of the elderly: A case study of Hefei City, Anhui Province. Hum. Geogr. 2022, 37, 118–128. [Google Scholar]
- Shen, H. On the testing model of customers’ satisfaction in budget-type hostels based on the framework of ACSI. Tour. Trib. 2011, 26, 58–62. [Google Scholar]
- McGuinn, K.K.; Mosher-Ashley, P.M. Participation in recreational activities and its effect on perception of life satisfaction in residential settings. Act. Adapt. Aging 2001, 25, 77–86. [Google Scholar] [CrossRef]
- Kahana, E.; Lovegreen, L.; Kahana, B.; Kahana, M. Person, environment, and person-environment fit as influences on residential satisfaction of elders. Environ. Behav. 2003, 35, 434–453. [Google Scholar] [CrossRef]
- Salleh, A.G. Neighbourhood factors in private low-cost housing in Malaysia. Habitat Int. 2008, 32, 485–493. [Google Scholar] [CrossRef]
- Ghafourian, M.; Hesari, E. Evaluating the model of causal relations between sense of place and residential satisfaction in Iranian Public Housing (the case of Mehr housing in Pardis, Tehran). Soc. Indic. Res. 2018, 139, 695–721. [Google Scholar] [CrossRef]
- Christoph, B. The relation between life satisfaction and the material situation: A re-evaluation using alternative measures. Soc. Indic. Res. 2010, 98, 475–499. [Google Scholar] [CrossRef]
- Brisson, D.; Usher, C.L. The effects of informal neighborhood bonding social capital and neighborhood context on homeownership for families living in poverty. J. Urban Aff. 2007, 29, 65–75. [Google Scholar] [CrossRef]
- Curley, A.M. Relocating the poor: Social capital and neighborhood resources. J. Urban Aff. 2010, 32, 79–103. [Google Scholar] [CrossRef]
- Lee, K.Y.; Jeong, M.G. Residential environmental satisfaction, social capital, and place attachment: The case of Seoul, Korea. J. Hous. Built Environ. 2021, 36, 559–575. [Google Scholar] [CrossRef]
- Mo, H.; Wei, Z. Evolution of Community Planning in China under the context of Improving the Quality of Residential Environments: Case Study on Subsidized Housing Estates in Guangzhou. South Archit. 2021, 5, 38–43. [Google Scholar]






| Latent Variables | Observed Variables | Sources |
|---|---|---|
| Residential Satisfaction | Overall residential satisfaction (RS1) | Tao et al., 2014 [74] |
| Estate management (RS2) | Ibem et al., 2013 [9] Tao et al., 2014 [74] | |
| Safety condition (RS3) | Tao et al., 2014 [74] Gou et al., 2018 [75] | |
| Aspiration to stay in SHEs for the long term (RS4) | Kwon et al., 2013 [76] Li et al., 2019 [53] Du et al., 2020 [72] | |
| Objective Attributes of the Built Environment | Housing size (OBE1) | Li et al., 2019 [53] |
| Accessibility to public transportation (OBE2) | Cao et al., 2015 [55] | |
| Accessibility to public facilities/services (OBE3) | Cao et al., 2015 [55] | |
| Accessibility to public spaces (OBE4) | Cao et al., 2015 [55] | |
| Subjective Perceptions of the Built Environment | Convenience of public transportation (SBE1) | Li et al., 2019 [53] |
| Satisfaction with the provision of public facilities/services within the SHEs (SBE2) | Addo, 2016 [77] | |
| Satisfaction with the provision of public facilities/services outside the SHEs (SBE2) | Gan et al., 2016 [70] | |
| Satisfaction with the provision of community open space (SBE3) | Chan et al., 2008 [78] Karuppannan et al., 2011 [79] | |
| Satisfaction with the provision of public space (SBE4) | Chan et al., 2008 [78] Karuppannan et al., 2011 [79] | |
| Expectations for the Built Environment | Expectations of accessibility to places of work (EBE1) | Jiboye, 2012 [14] Jansen, 2014 [80] Tao et al., 2014 [74] |
| Expectations of accessibility to large public facilities (EBE2) | Jiboye, 2012 [14] Jansen, 2014 [80] | |
| Participation in Community Activities | Participation in technical training (CA1) | Hur et al., 2008 [64] Kale, 2019 [73] Du et al., 2020 [72] |
| Participation in recreational activities (CA2) | Hur et al., 2008 [64] Du et al., 2020 [72] | |
| Participation in volunteer activities (CA3) | Hur et al., 2008 [64] Du et al., 2020 [72] | |
| Participation in discussions on community development issues (CA4) | Hur et al., 2008 [64] Du et al., 2020 [72] | |
| Cognition of Neighborly Relationship | Friends made (NR1) | Tao et al., 2014 [74] Liu et al., 2015 [81] |
| Casual interactions (NR2) | Liu et al., 2015 [81] | |
| Social contacts (NR3) | Vemuri et al., 2011 [61] | |
| Reciprocity (NR4) | Vemuri et al., 2011 [61] Liu et al., 2015 [81] |
| Frequency | Percent | |
|---|---|---|
| Gender | ||
| Male | 503 | 55.46% |
| Female | 404 | 44.54% |
| Age | ||
| 18–30 | 52 | 5.73% |
| 31–40 | 67 | 7.39% |
| 41–50 | 190 | 20.95% |
| 51–60 | 390 | 43.00% |
| 61 years and above | 208 | 22.93% |
| Education level | ||
| Primary school or below | 180 | 19.85% |
| Secondary school | 557 | 61.41% |
| College or above | 170 | 18.74% |
| Monthly household expense | ||
| 2000 or below | 488 | 53.80% |
| 2000–5000 | 393 | 43.33% |
| 5000 or above | 26 | 2.87% |
| Living allowance recipient | ||
| Yes | 104 | 11.47% |
| No | 803 | 88.53% |
| Dimensions | Total | Stage I | Stage II | Stage III |
|---|---|---|---|---|
| Safety condition | 2.69 | 2.79 | 2.92 | 2.54 |
| Estate management | 3.00 | 2.70 | 3.03 | 3.11 |
| Willingness to reside in the long term | 3.94 | 3.54 | 4.03 | 4.07 |
| Overall residential satisfaction | 3.47 | 3.38 | 3.70 | 3.40 |
| Items | Unstandardized Parameter Estimates | Standardized Parameter Estimates | CFA | |||||
|---|---|---|---|---|---|---|---|---|
| Unstd. | S.E. | C.R. | p | Std. | SMC | CR | AVE | |
| Residential satisfaction | 0.690 | 0.362 | ||||||
| RS1 | 1.000 | - | - | - | 0.664 | 0.441 | ||
| RS2 | 1.377 | 0.088 | 15.735 | *** | 0.691 | 0.477 | ||
| RS3 | 0.991 | 0.073 | 13.495 | *** | 0.558 | 0.311 | ||
| RS4 | 0.85 | 0.073 | 11.647 | *** | 0.468 | 0.219 | ||
| Objective Attributes of the Built Environment | 0.776 | 0.478 | ||||||
| OBE1 | 1.000 | - | - | - | 0.473 | 0.224 | ||
| OBE2 | 1.005 | 0.078 | 12.825 | *** | 0.650 | 0.423 | ||
| OBE3 | 200.231 | 14.609 | 13.706 | *** | 0.927 | 0.859 | ||
| OBE4 | 406.83 | 32.011 | 12.709 | *** | 0.638 | 0.407 | ||
| Subjective Perceptions of the Built Environment | 0.828 | 0.500 | ||||||
| SBE1 | 1.000 | - | - | - | 0.442 | 0.195 | ||
| SBE2 | 1.620 | 0.127 | 12.749 | *** | 0.787 | 0.619 | ||
| SBE3 | 1.477 | 0.116 | 12.764 | *** | 0.790 | 0.624 | ||
| SBE4 | 1.319 | 0.107 | 12.381 | *** | 0.722 | 0.521 | ||
| SBE5 | 1.243 | 0.100 | 12.454 | *** | 0.734 | 0.539 | ||
| Expectations for the Built Environment | 0.867 | 0.763 | ||||||
| EBE1 | 1.000 | 0.863 | 0.745 | |||||
| EBE2 | 1.051 | 0.054 | 19.643 | *** | 0.884 | 0.781 | ||
| Community Activities | 0.729 | 0.404 | ||||||
| CA1 | 1.000 | 0.620 | 0.384 | |||||
| CA2 | 1.904 | 0.145 | 13.100 | *** | 0.609 | 0.371 | ||
| CA3 | 1.472 | 0.105 | 13.979 | *** | 0.731 | 0.534 | ||
| CA4 | 0.869 | 0.069 | 12.563 | *** | 0.570 | 0.325 | ||
| Neighborly Relationship | 0.691 | 0.367 | ||||||
| NR1 | 1.000 | 0.548 | 0.300 | |||||
| NR2 | 0.915 | 0.076 | 12.091 | *** | 0.791 | 0.626 | ||
| NR3 | 0.674 | 0.061 | 11.084 | *** | 0.523 | 0.274 | ||
| NR4 | 0.829 | 0.075 | 11.035 | *** | 0.519 | 0.269 | ||
| Model Goodness of Fit | χ2/df | RMSEA | GFI | AGFI | CFI |
|---|---|---|---|---|---|
| Corrected value by Bollen–Stine | 1.015 | 0.004 | 0.972 | 0.962 | 0.996 |
| Ideal value [94] | <3.000 | <0.080 | >0.900 | >0.900 | >0.950 |
| Fitting evaluation | Ideal | Ideal | Ideal | Ideal | Ideal |
| Objective Attributes of the Built Environment | Subjective Perception of the Built Environment | Expectations for the Built Environment | Community Activities | Neighborly Relationship | ||
|---|---|---|---|---|---|---|
| Subjective perceptions of the Built Environment | Total | 0.314 | 0.368 | |||
| Direct | 0.158 | 0.368 | ||||
| Indirect | 0.157 | |||||
| Expectations for the Built Environment | Total | 0.426 | ||||
| Direct | 0.426 | |||||
| Indirect | ||||||
| Neighborly Relationship | Total | 0.173 | ||||
| Direct | 0.173 | |||||
| Indirect | ||||||
| Residential Satisfaction | Total | 0.135 | 0.749 | 0.373 | 0.153 | 0.128 |
| Direct | –0.142 | 0.749 | 0.098 | 0.131 | 0.128 | |
| Indirect | 0.277 | 0.275 | 0.022 |
Disclaimer/Publisher’s Note: The statements, opinions and data contained in all publications are solely those of the individual author(s) and contributor(s) and not of MDPI and/or the editor(s). MDPI and/or the editor(s) disclaim responsibility for any injury to people or property resulting from any ideas, methods, instructions or products referred to in the content. |
© 2024 by the authors. Licensee MDPI, Basel, Switzerland. This article is an open access article distributed under the terms and conditions of the Creative Commons Attribution (CC BY) license (https://creativecommons.org/licenses/by/4.0/).
Share and Cite
Tang, Q.; Wei, Z.; Huang, S. Residential Satisfaction of Subsidized Housing Estates in Post-Reform China: Roles of the Built and Social Environments. Land 2024, 13, 899. https://doi.org/10.3390/land13070899
Tang Q, Wei Z, Huang S. Residential Satisfaction of Subsidized Housing Estates in Post-Reform China: Roles of the Built and Social Environments. Land. 2024; 13(7):899. https://doi.org/10.3390/land13070899
Chicago/Turabian StyleTang, Qijing, Zongcai Wei, and Shaoqi Huang. 2024. "Residential Satisfaction of Subsidized Housing Estates in Post-Reform China: Roles of the Built and Social Environments" Land 13, no. 7: 899. https://doi.org/10.3390/land13070899
APA StyleTang, Q., Wei, Z., & Huang, S. (2024). Residential Satisfaction of Subsidized Housing Estates in Post-Reform China: Roles of the Built and Social Environments. Land, 13(7), 899. https://doi.org/10.3390/land13070899

