The Impacts of Perceived Safety and Service Quality on Perceived Accessibility by Public Transport in Melbourne
Abstract
1. Introduction
2. Literature Review: Conceptual Understandings of Perceived Accessibility, Perceived Safety, and Perceived Service Quality
3. Materials and Methods
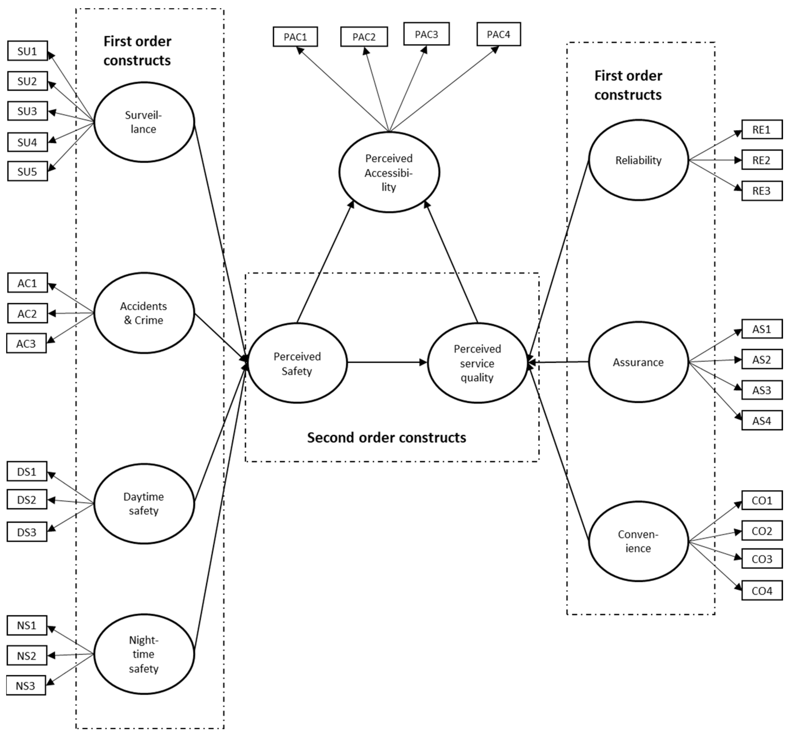
3.1. Study Hypotheses
- Perceived safety has a direct effect on perceived accessibility to public transport (H1);
- Perceived service quality has a direct effect on perceived accessibility to public transport (H2);
- Perceived safety has a direct effect on perceived service quality (H3);
- Perceived service quality has a mediating effect between perceived safety and perceived accessibility (H4).
3.2. Description of the Study Area
3.3. Data Collection
3.4. Survey Measures
3.5. Data Analysis
4. Results
5. Discussion
6. Limitations
7. Conclusions
Author Contributions
Funding
Institutional Review Board Statement
Informed Consent Statement
Data Availability Statement
Acknowledgments
Conflicts of Interest
References
- Parkhurst, G.; Meek, S. The effectiveness of park-and-ride as a policy measure for more sustainable mobility. In Parking Issues and Policies; Emerald Group Publishing Limited: West Yorkshire, UK, 2014; Volume 5, pp. 185–211. [Google Scholar]
- De Vos, J.; Schwanen, T.; Van Acker, V.; Witlox, F. Travel and subjective well-being: A focus on findings, methods and future research needs. Transp. Rev. 2013, 33, 421–442. [Google Scholar] [CrossRef]
- Jamei, E.; Chan, M.; Chau, H.W.; Gaisie, E.; Lättman, K. Perceived accessibility and key influencing factors in transportation. Sustainability 2022, 14, 10806. [Google Scholar] [CrossRef]
- Chau, H.-W.; Gaisie, E.; Jamei, E.; Chan, M.; Lättman, K. Perceived Accessibility: Impact of Social Factors and Travel Modes in Melbourne’s West. Appl. Sci. 2024, 14, 6399. [Google Scholar] [CrossRef]
- Lättman, K.; Olsson, L.E.; Friman, M. Development and test of the perceived accessibility scale (PAC) in public transport. J. Transp. Geogr. 2016, 54, 257–263. [Google Scholar] [CrossRef]
- Olsson, L.E.; Gärling, T.; Ettema, D.; Friman, M.; Fujii, S. Happiness and satisfaction with work commute. Soc. Indic. Res. 2013, 111, 255–263. [Google Scholar] [CrossRef]
- Lättman, K.; Friman, M.; Olsson, L.E. Perceived accessibility of public transport as a potential indicator of social inclusion. Soc. Incl. 2016, 4, 36–45. [Google Scholar] [CrossRef]
- Gunn, L.; Kroen, A.; De Gruyter, C.; Higgs, C.; Saghapour, T.; Davern, M. Early delivery of equitable and healthy transport options in new suburbs: Policy, place and people. J. Transp. Health 2020, 18, 100870. [Google Scholar] [CrossRef]
- Ryan, M.; Lin, T.; Xia, J.C.; Robinson, T. Comparison of perceived and measured accessibility between different age groups and travel modes at Greenwood Station, Perth, Australia. Eur. J. Transp. Infrastruct. Res. 2016, 16, 406–423. [Google Scholar] [CrossRef]
- Friman, M.; Lättman, K.; Olsson, L.E. Public transport quality, safety, and perceived accessibility. Sustainability 2020, 12, 3563. [Google Scholar] [CrossRef]
- Economist Intelligence Unit. The Global Liveability Index 2024. Available online: https://www.eiu.com/n/webinars/global-liveability-index-2024/ (accessed on 16 October 2024).
- Kim, S.; Ulfarsson, G.F.; Hennessy, J.T. Analysis of light rail rider travel behavior: Impacts of individual, built environment, and crime characteristics on transit access. Transp. Res. Part A Policy Pract. 2007, 41, 511–522. [Google Scholar] [CrossRef]
- Delbosc, A.; Currie, G. Modelling the causes and impacts of personal safety perceptions on public transport ridership. Transp. Policy 2012, 24, 302–309. [Google Scholar] [CrossRef]
- Wang, X.; Yuen, K.F.; Shi, W.; Ma, F. The determinants of passengers’ safety behaviour on public transport. J. Transp. Health 2020, 18, 100905. [Google Scholar] [CrossRef]
- Badiora, A.I.; Ojewale, O.S.; Okunola, O.H. Perceived risk and fear of crime in public transport nodes: The experience from Nigerian transit environment. Int. J. Crim. Justice Sci. 2015, 10, 139–151. [Google Scholar]
- Van Lierop, D.; El-Geneidy, A. Enjoying loyalty: The relationship between service quality, customer satisfaction, and behavioral intentions in public transit. Res. Transp. Econ. 2016, 59, 50–59. [Google Scholar] [CrossRef]
- De Oña, J.; De Oña, R.; Eboli, L.; Mazzulla, G. Perceived service quality in bus transit service: A structural equation approach. Transp. Policy 2013, 29, 219–226. [Google Scholar] [CrossRef]
- Andrews, F.; Henderson-Wilson, C.; Townsend, M. Parenting and place: Pilot study exploring the experiences of women from inner and outer Melbourne suburbs. In Proceedings of the Fifth Healthy Cities Conference Proceedings: Working Together to Achieve Liveable Cities, Geelong, QLD, Australia, 6–8 June 2012; AST Management Pty Ltd.: Nerang, QLD, Australia, 2012; pp. 1–11. [Google Scholar]
- De Meester, F.; Van Dyck, D.; De Bourdeaudhuij, I.; Deforche, B.; Sallis, J.F.; Cardon, G. Active living neighborhoods: Is neighborhood walkability a key element for Belgian adolescents? BMC Public Health 2012, 12, 7. [Google Scholar] [CrossRef]
- Johansson, H.; Sandvik, K.O.; Zsidákovits, J.; Łutczyk, G. A need for new methods in the paradigm shift from mobility to sustainable accessibility. Transp. Res. Procedia 2016, 14, 412–421. [Google Scholar] [CrossRef]
- Solá, A.G.; Vilhelmson, B.; Larsson, A. Understanding sustainable accessibility in urban planning: Themes of consensus, themes of tension. J. Transp. Geogr. 2018, 70, 1–10. [Google Scholar] [CrossRef]
- Pot, F.J.; van Wee, B.; Tillema, T. Perceived accessibility: What it is and why it differs from calculated accessibility measures based on spatial data. J. Transp. Geogr. 2021, 94, 103090. [Google Scholar] [CrossRef]
- Lättman, K.; Olsson, L.E.; Friman, M. A new approach to accessibility–Examining perceived accessibility in contrast to objectively measured accessibility in daily travel. Res. Transp. Econ. 2018, 69, 501–511. [Google Scholar] [CrossRef]
- Ryan, J.; Pereira, R.H. What are we missing when we measure accessibility? Comparing calculated and self-reported accounts among older people. J. Transp. Geogr. 2021, 93, 103086. [Google Scholar] [CrossRef]
- Sundling, C.; Berglund, B.; Nilsson, M.E.; Emardson, R.; Pendrill, L.R. Overall accessibility to traveling by rail for the elderly with and without functional limitations: The whole-trip perspective. Int. J. Environ. Res. Public Health 2014, 11, 12938–12968. [Google Scholar] [CrossRef] [PubMed]
- Farrington, J.H. The new narrative of accessibility: Its potential contribution to discourses in (transport) geography. J. Transp. Geogr. 2007, 15, 319–330. [Google Scholar] [CrossRef]
- Eboli, L.; Mazzulla, G. A stated preference experiment for measuring service quality in public transport. Transp. Plan. Technol. 2008, 31, 509–523. [Google Scholar] [CrossRef]
- Department for Transport, England. People’s Perceptions of Personal Security and Their Concerns About Crime on Public Transport: The Literature Review. Available online: https://trid.trb.org/View/697731 (accessed on 12 October 2024).
- Abenoza, R.F.; Ceccato, V.; Susilo, Y.O.; Cats, O. Individual, travel, and bus stop characteristics influencing travelers’ safety perceptions. Transp. Res. Rec. 2018, 2672, 19–28. [Google Scholar] [CrossRef]
- Ouali, L.A.B.; Graham, D.J.; Barron, A.; Trompet, M. Gender differences in the perception of safety in public transport. J. R. Stat. Soc. Ser. A Stat. Soc. 2020, 183, 737–769. [Google Scholar] [CrossRef]
- Page, O.; Moeketsi, P.; Schurink, W. Crime and Crime Prevention on Public Transport; Unisa Press: Pretoria, South Africa, 2001. [Google Scholar]
- Gardner, N.; Cui, J.; Coiacetto, E. Harassment on public transport and its impacts on women’s travel behaviour. Aust. Plan. 2017, 54, 8–15. [Google Scholar] [CrossRef]
- Neupane, G.; Chesney-Lind, M. Violence against women on public transport in Nepal: Sexual harassment and the spatial expression of male privilege. Int. J. Comp. Appl. Crim. Justice 2014, 38, 23–38. [Google Scholar] [CrossRef]
- Gekoski, A.; Gray, J.M.; Horvath, M.A.H.; Edwards, S.; Emirali, A.; Adler, J.R. What works’ in Reducing Sexual Harassment and Sexual Offences on Public Transport Nationally and Internationally: A Rapid Evidence Assessment; British Transport Police and Department for Transport: London, UK, 2015. [Google Scholar]
- Cheng, Y.-H.; Chen, S.-Y. Perceived accessibility, mobility, and connectivity of public transportation systems. Transp. Res. Part A Policy Pract. 2015, 77, 386–403. [Google Scholar] [CrossRef]
- Guirao, B.; García-Pastor, A.; López-Lambas, M.E. The importance of service quality attributes in public transportation: Narrowing the gap between scientific research and practitioners’ needs. Transp. Policy 2016, 49, 68–77. [Google Scholar] [CrossRef]
- Sam, E.F.; Hamidu, O.; Daniels, S. SERVQUAL analysis of public bus transport services in Kumasi metropolis, Ghana: Core user perspectives. Case Stud. Transp. Policy 2018, 6, 25–31. [Google Scholar] [CrossRef]
- Schneider, I.E.; Guo, T.; Schroeder, S. Quality of life: Assessment for Transportation Performance Measures; Minnesota Department of Transportation: St Paul, MN, USA, 2013. [Google Scholar]
- Legacy, C.; Curtis, C.; Scheurer, J. Planning transport infrastructure: Examining the politics of transport planning in Melbourne, Sydney and Perth. Urban Policy Res. 2017, 35, 44–60. [Google Scholar] [CrossRef]
- Xia, T.; Zhang, Y.; Braunack-Mayer, A.; Crabb, S. Public attitudes toward encouraging sustainable transportation: An Australian case study. Int. J. Sustain. Transp. 2017, 11, 593–601. [Google Scholar] [CrossRef]
- Goodman, R. Melbourne–Growth challenges for a liveable city. DisP-Plan. Rev. 2018, 54, 6–17. [Google Scholar] [CrossRef]
- Halden, D. The use and abuse of accessibility measures in UK passenger transport planning. Res. Transp. Bus. Manag. 2011, 2, 12–19. [Google Scholar] [CrossRef]
- Machado-León, J.L.; de Oña, R.; Baouni, T.; de Oña, J. Railway transit services in Algiers: Priority improvement actions based on users perceptions. Transp. Policy 2017, 53, 175–185. [Google Scholar] [CrossRef]
- Vitman-Schorr, A.; Ayalon, L.; Khalaila, R. Perceived accessibility to services and sites among Israeli older adults. J. Appl. Gerontol. 2019, 38, 112–136. [Google Scholar] [CrossRef]
- Grujičić, D.; Ivanović, I.; Jović, J.; Đorić, V. Customer perception of service quality in public transport. Transport 2014, 29, 285–295. [Google Scholar] [CrossRef]
- Australian Bureau of Statistcs. Capital City Growth the Highest on Record. Available online: https://www.abs.gov.au/media-centre/media-releases/capital-city-growth-highest-record (accessed on 29 October 2024).
- Centre for Population. 2023 Population Statement. Available online: https://population.gov.au/sites/population.gov.au/files/2023-12/2023-population-statement.pdf (accessed on 29 October 2024).
- Star Weekly. Wyndham Ranks First for Population Growth. Available online: https://wyndham.starweekly.com.au/news/wyndham-ranks-first-for-population-growth/ (accessed on 29 October 2024).
- City of Wyndham. Population Forecast: Population Summary. Available online: https://forecast.id.com.au/wyndham/population-summary (accessed on 29 October 2024).
- City of Wyndham. Welcome to the City of Wyndham Community Profile. Available online: https://profile.id.com.au/wyndham/#:~:text=The%20City%20of%20Wyndham%20Estimated,kilometres%20from%20the%20Melbourne%20CBD (accessed on 29 October 2024).
- Lawrie, I.; Stone, J. Better Buses for Melbourne’s West. Available online: https://msd.unimelb.edu.au/__data/assets/pdf_file/0003/4224729/Better-Buses-for-Melbournes-West-launch.pdf (accessed on 16 October 2024).
- Paul, M. Hundreds of Millions of Dollars in Funding for Growth Areas not Allocated, Despite Huge Demand. Available online: https://www.abc.net.au/news/2022-11-03/melbourne-outer-suburbs-infrastructure-funding-gaic/101604554 (accessed on 29 October 2024).
- Wyndham City Council. Wyndham Integrated Transport Strategy. Available online: https://www.wyndham.vic.gov.au/sites/default/files/2023-03/2023%20Wyndham%20Integrated%20Transport%20Strategy%20-%20Adopted%20-%202023-02-28.pdf (accessed on 19 October 2024).
- Currie, G.; Delbosc, A.; Pavkova, K. Alarming Trends in the Growth of Forced Car Ownership in Melbourne. Available online: https://www.monash.edu/__data/assets/pdf_file/0004/1515676/ATRF2018_Paper_8_Forced-Car-Ownership-in-Melbourne-.pdf (accessed on 25 May 2024).
- Craven, J.; Horan, E.; Goulding, R. Population growth and infrastructure development in Melbourne. WIT Trans. Ecol. Environ. 2014, 191, 509–520. [Google Scholar] [CrossRef]
- Wyndham TV. Crime Rate up in Wyndham According to Latest Crime Statistics. Available online: https://www.wyndhamtv.com.au/crime-rate-up-in-wyndham-according-to-latest-crime-statistics/ (accessed on 19 October 2024).
- Wyndham City Council. Community Safety in Wyndham: Empowering Communities—Community Engagement Summary Report. Available online: https://www.wyndham.vic.gov.au/sites/default/files/2023-05/Community%20Safety%20in%20Wyndham%20Finding%20Report%202022.pdf (accessed on 19 October 2024).
- City of Wyndham. Community Profile: Point Cook. Available online: https://profile.id.com.au/wyndham/population?WebID=130 (accessed on 30 October 2024).
- Department of Transport Planning and Local Infrastructure. Plan Melbourne: Metropolitan Planning Strategy. Available online: https://www.planning.vic.gov.au/guides-and-resources/strategies-and-initiatives/melbournes-strategic-planning-history/plan-melbourne-2014 (accessed on 2 November 2024).
- Chau, H.-W.; Gilzean, I.; Jamei, E.; Lesley, P.; Preece, T.; Quirke, M. Comparative analysis of 20-minute neighbourhood policies and practices in Melbourne and Scotland. Urban Plan. 2022, 7, 13–24. [Google Scholar] [CrossRef]
- Wyndham City Council. Wyndham Active Transport Strategy 2020. Available online: https://www.wyndham.vic.gov.au/activetransportstrategy2020 (accessed on 2 November 2024).
- Hair, J.F.; Risher, J.J.; Sarstedt, M.; Ringle, C.M. When to use and how to report the results of PLS-SEM. Eur. Bus. Rev. 2019, 31, 2–24. [Google Scholar] [CrossRef]
- Kuppelwieser, V.G.; Sarstedt, M. Applying the future time perspective scale to advertising research. Int. J. Advert. 2014, 33, 113–136. [Google Scholar] [CrossRef]
- Wong, K.K.-K. Partial least squares structural equation modeling (PLS-SEM) techniques using SmartPLS. Mark. Bull. 2013, 24, 1–32. [Google Scholar]
- Becker, J.-M.; Klein, K.; Wetzels, M. Hierarchical latent variable models in PLS-SEM: Guidelines for using reflective-formative type models. Long Range Plan. 2012, 45, 359–394. [Google Scholar] [CrossRef]
- Matthews, L.; Hair, J.; Matthews, R. PLS-SEM: The holy grail for advanced analysis. Mark. Manag. J. 2018, 28, 1–13. [Google Scholar]
- Tehseen, S.; Sajilan, S.; Gadar, K.; Ramayah, T. Assessing cultural orientation as a reflective-formative second order construct-a recent PLS-SEM approach. Rev. Integr. Bus. Econ. Res. 2017, 6, 38–63. [Google Scholar]
- Hulland, J. Use of partial least squares (PLS) in strategic management research: A review of four recent studies. Strateg. Manag. J. 1999, 20, 195–204. [Google Scholar] [CrossRef]
- Hair, J.F.; Astrachan, C.B.; Moisescu, O.I.; Radomir, L.; Sarstedt, M.; Vaithilingam, S.; Ringle, C.M. Executing and interpreting applications of PLS-SEM: Updates for family business researchers. J. Fam. Bus. Strategy 2021, 12, 100392. [Google Scholar] [CrossRef]
- Henseler, J.; Ringle, C.M.; Sarstedt, M. A new criterion for assessing discriminant validity in variance-based structural equation modeling. J. Acad. Mark. Sci. 2015, 43, 115–135. [Google Scholar] [CrossRef]
- Law, L.; Fong, N. Applying partial least squares structural equation modeling (PLS-SEM) in an investigation of undergraduate students’ learning transfer of academic English. J. Engl. Acad. Purp. 2020, 46, 100884. [Google Scholar] [CrossRef]
- Curl, A. The importance of understanding perceptions of accessibility when addressing transport equity. J. Transp. Land Use 2018, 11, 1147–1162. [Google Scholar] [CrossRef]
- Burns, L.D. Transportation: Temporal and Spatial Components of Accessibility; Lexington Books: Lanham, MD, USA, 1980. [Google Scholar]
- Liu, Y.; Gao, Q.; Rau, P.-L.P. Chinese passengers’ security perceptions of ride-hailing services: An integrated approach combining general and situational perspectives. Travel Behav. Soc. 2022, 26, 250–269. [Google Scholar] [CrossRef]
- Su, D.N.; Nguyen-Phuoc, D.Q.; Johnson, L.W. Effects of perceived safety, involvement and perceived service quality on loyalty intention among ride-sourcing passengers. Transportation 2021, 48, 369–393. [Google Scholar] [CrossRef]
- Velho, R.; Holloway, C.; Symonds, A.; Balmer, B. The effect of transport accessibility on the social inclusion of wheelchair users: A mixed method analysis. Soc. Incl. 2016, 4, 24–35. [Google Scholar] [CrossRef]
- Sundling, C.; Ceccato, V. The impact of rail-based stations on passengers’ safety perceptions. A systematic review of international evidence. Transp. Res. Part F Traffic Psychol. Behav. 2022, 86, 99–120. [Google Scholar] [CrossRef]
- Zhang, C.; Liu, Y.; Lu, W.; Xiao, G. Evaluating passenger satisfaction index based on PLS-SEM model: Evidence from Chinese public transport service. Transp. Res. Part A Policy Pract. 2019, 120, 149–164. [Google Scholar] [CrossRef]
- Veitch Lister Consulting. Transport Planning for the Australian Infrastructure Audit: Transport Modelling Report for Melbourne. Available online: https://www.infrastructureaustralia.gov.au/sites/default/files/2019-08/Transport%20Modelling%20Report%20for%20Melbourne.pdf (accessed on 1 November 2024).
- Matthews, L. Applying multigroup analysis in PLS-SEM: A step-by-step process. In Partial Least Squares Path Modeling: Basic Concepts, Methodological Issues and Applications; Springer: Cham, Switzerland, 2017; pp. 219–243. [Google Scholar]






| Variable | Subgroup | Number (%) |
|---|---|---|
| Gender | Male | 65 (41.7) |
| Female | 89 (57.1) | |
| Prefer not to say/unspecified | 2 (1.2) | |
| Age (years) | 18–29 | 39 (25.2) |
| 30–59 | 98 (63.2) | |
| 60+ | 18 (11.6) | |
| Employment status | Employed | 97 (62.1) |
| Studying | 31 (19.9) | |
| Unemployed | 6 (3.8) | |
| Retired/home duties | 22 (14.1) | |
| Primary travel mode | Walking/cycling | 6 (3.8) |
| Driving | 71 (45.5) | |
| Public transport | 69 (44.3) | |
| Others | 5 (3.2) | |
| Public transport use | Frequent (two or more days per week) | 102 (65.4) |
| Infrequent (less than twice a week) | 54 (34.6) | |
| Distance to nearest public transport station/stop | Up to 20 min | 112 (71.8) |
| More than 20 min | 44 (28.2) |
| Code | Measurement Item/Question |
|---|---|
| Perceived accessibility (PAC) | |
| PAC1 | It is easy to do my daily activities with public transport |
| PAC2 | If public transport was my only mode of travel, I would be able to continue living the way I want |
| PAC3 | It is possible to do the activities I prefer with public transport |
| PAC4 | Access to my preferred activities is satisfying with public transport |
| Construct | Code | Measurement Item/Question |
|---|---|---|
| Perceived safety (PS) | ||
| Surveillance | SU1 | I feel safe when CCTV cameras are installed at public transport stations/stops |
| SU2 | I feel safe as proper lighting is installed at public transport stations/stops | |
| SU3 | I feel safe when police are present at public transport stations/stops | |
| SU4 | I feel safe as proper lighting is installed onboard | |
| SU5 | I feel safe when police are present onboard | |
| Accidents and Crime | AC1 | I feel safe from traffic accidents when waiting at public transport stations/stops |
| AC2 | I feel safe from traffic accidents onboard | |
| AC3 | I feel safe from crime onboard | |
| Daytime safety | DS1 | I feel safe when walking to/from public transport stations/stops in the daytime |
| DS2 | I feel safe when waiting at public transport stations/stops in the daytime | |
| DS3 | I feel safe to take public transport in the daytime | |
| Nighttime safety | NS1 | I feel safe when walking to/from public transport stations/stops at night |
| NS2 | I feel safe when waiting at public transport stations/stops at night | |
| NS3 | I feel safe to take public transport at night | |
| Perceived service quality (PSQ) | ||
| Reliability | RE1 | Public transport never breaks down during my journey |
| RE2 | The frequency of public transport service is adequate | |
| RE3 | Connection of public transport service to other transport is adequate | |
| Assurance | AS1 | Drivers are always polite |
| AS2 | Drivers are skillful and experienced in driving | |
| AS3 | Drivers appear neat and tidy | |
| AS4 | Drivers are ready to assist passengers | |
| Convenience | CO1 | Air conditioning onboard is appropriate (not too cold or hot) |
| CO2 | Buses are accessible to all (including disabled and older adults) | |
| CO3 | Planned public transport not in service is communicated in advance | |
| CO4 | Unplanned public transport not in service is communicated promptly | |
| Construct | Item | Loadings | CR | AVE | HTMT |
|---|---|---|---|---|---|
| Surveillance | SU1 | 0.828 | 0.871 | 0.576 | 0.159–0.624 |
| SU2 | 0.838 | ||||
| SU3 | 0.678 | ||||
| SU4 | 0.796 | ||||
| SU5 | 0.633 | ||||
| Accidents | AC1 | 0.795 | 0.865 | 0.682 | 0.213–0.626 |
| AC2 | 0.844 | ||||
| AC3 | 0.837 | ||||
| Daytime safety | DS1 | 0.854 | 0.904 | 0.759 | 0.218–0.624 |
| DS2 | 0.889 | ||||
| DS3 | 0.871 | ||||
| Nighttime safety | NS1 | 0.926 | 0.950 | 0.864 | 0.217–0.785 |
| NS2 | 0.942 | ||||
| NS3 | 0.921 | ||||
| Reliability | RE1 | 0.703 | 0.862 | 0.678 | 0.159–0.835 |
| RE2 | 0.869 | ||||
| RE3 | 0.885 | ||||
| Assurance | AS1 | 0.855 | 0.878 | 0.645 | 0.178–0.432 |
| AS2 | 0.836 | ||||
| AS3 | 0.824 | ||||
| AS4 | 0.687 | ||||
| Convenience | CO1 | 0.736 | 0.842 | 0.572 | 0.203–0.835 |
| CO2 | 0.733 | ||||
| CO3 | 0.739 | ||||
| CO4 | 0.816 |
| Direct Effect | Indirect Effect | Total Effect | ||
|---|---|---|---|---|
| Perceived accessibility | Perceived accessibility | Perceived accessibility | Perceived service quality | |
| Perceived safety | 0.405 *** | 0.154 *** | 0.559 *** | 0.406 *** |
| Perceived service quality | 0.381 *** | n/a | 0.381 *** | n/a |
Disclaimer/Publisher’s Note: The statements, opinions and data contained in all publications are solely those of the individual author(s) and contributor(s) and not of MDPI and/or the editor(s). MDPI and/or the editor(s) disclaim responsibility for any injury to people or property resulting from any ideas, methods, instructions or products referred to in the content. |
© 2024 by the authors. Licensee MDPI, Basel, Switzerland. This article is an open access article distributed under the terms and conditions of the Creative Commons Attribution (CC BY) license (https://creativecommons.org/licenses/by/4.0/).
Share and Cite
Chau, H.-W.; Chan, M.; Jamei, E.; Lättman, K. The Impacts of Perceived Safety and Service Quality on Perceived Accessibility by Public Transport in Melbourne. Land 2024, 13, 1928. https://doi.org/10.3390/land13111928
Chau H-W, Chan M, Jamei E, Lättman K. The Impacts of Perceived Safety and Service Quality on Perceived Accessibility by Public Transport in Melbourne. Land. 2024; 13(11):1928. https://doi.org/10.3390/land13111928
Chicago/Turabian StyleChau, Hing-Wah, Melissa Chan, Elmira Jamei, and Katrin Lättman. 2024. "The Impacts of Perceived Safety and Service Quality on Perceived Accessibility by Public Transport in Melbourne" Land 13, no. 11: 1928. https://doi.org/10.3390/land13111928
APA StyleChau, H.-W., Chan, M., Jamei, E., & Lättman, K. (2024). The Impacts of Perceived Safety and Service Quality on Perceived Accessibility by Public Transport in Melbourne. Land, 13(11), 1928. https://doi.org/10.3390/land13111928

