Abstract
Mountainous land types are characterized by a scarcity of observational data, particularly in remote areas such as the Kunlun Mountains, where conventional Automatic Weather Stations (AWSs) typically do not record land surface temperature (LST) data. This study aims to develop and evaluate models for converting air temperature (TA) to LST using newly established meteorological station data from the Kunlun Mountain Gradient Observation System, thereby providing time-continuous LST data for AWSs. We constructed a conceptual model to explore the relationship between 1.5 m TA and LST and instantiated it using three machine learning algorithms: Support Vector Machine (SVR), Convolutional Neural Network (CNN), and CatBoost. The results demonstrated that the CatBoost algorithm outperformed the others under complex terrain and climatic conditions, achieving a coefficient of determination (R2) of 0.997 and the lowest root mean square error (RMSE) of 0.627 °C, indicating superior robustness and accuracy. Consequently, CatBoost was selected as the optimal model. Additionally, this study analyzed the spatiotemporal distribution characteristics of cloud cover in the Kunlun Mountain region using the MOD11A1 product and assessed the uncertainties introduced by the 8-day average compositing method of the MOD11A2 product. The results revealed significant discrepancies between the monthly average LST derived from polar-orbiting satellites and the hourly composite monthly LST measured on-site or under ideal cloud-free conditions. These differences were particularly pronounced in high-altitude regions (4000 m and above), with the greatest differences occurring in winter, reaching up to 10.2 °C. These findings emphasize the importance of hourly LST calculations based on AWSs for accurately assessing the spatiotemporal characteristics of LST in the Kunlun Mountains, thus providing more precise spatiotemporal support for remote sensing applications in high-altitude regions.
1. Introduction
Land surface temperature (LST), as a critical physical parameter in the land–atmosphere system, plays a pivotal role in energy and water vapor exchange [1,2,3]. It is essential in fields, including climate change [4,5,6], ecological monitoring [7,8], and environmental assessment [9]. In recent years, the rapid advancement of remote sensing technology has facilitated the widespread use of LST data across various domains. However, the presence of clouds presents significant challenges for remote sensing LST products, hindering their ability to provide ideal, large-scale, and spatially continuous LST information. These products often rely on multi-day compositing to generate approximate values in time series, which can introduce random errors and climate decision-making. To ensure the accuracy and applicability of these remote sensing data, ground-based LST validation is essential [10,11,12]. Traditional Automatic Weather Stations (AWSs), however, typically record only basic meteorological variables such as air temperature (TA), wind speed, wind direction, relative humidity, atmospheric pressure, and precipitation. This limitation makes it difficult to directly provide LST data across extensive areas with varied surface conditions [13]. This underscores the importance of developing models that can convert TA data from AWSs into LST, a key research direction aimed at enhancing the precision of remote sensing LST validation.
Since being designated as one of the 54 Essential Climate Variables (ECVs) by the Global Climate Observing System (GCOS) [14,15,16], the routine observation of LST has become increasingly urgent. However, in practical applications, the high cost of equipment such as thermal infrared LST sensors and radiative component sensors (radiometers) makes widespread deployment difficult within a short timeframe [17]. This challenge is particularly pronounced in remote and uninhabited regions such as the Kunlun Mountains, where data transmission relies on the BeiDou Navigation Satellite System instead of conventional SIM card-based communication tools. Moreover, the addition of more observational variables increases the burden on BeiDou transmission for individual stations, leading to overall delays in data transmission from AWSs. Even if these issues are resolved, the relatively short duration of LST observations, compared to the existing six basic meteorological variables (e.g., TA, precipitation), limits the ability to integrate LST with these variables to provide reliable decision support for climate change studies. The insufficient duration of LST observations is also one of the reasons for the relative scarcity of research on LST time series characteristics. Therefore, developing models that use TA as the primary variable, along with other observational factors, to convert these into LST data can partially alleviate these issues. As LST sensors are gradually deployed, these models and algorithms will be further validated and refined. However, current research on the conversion between a site’s LST and TA remains underdeveloped, particularly in complex mountainous environments.
LST is defined as the skin temperature of the Earth’s surface and differs significantly from TA observations [18]. LST exhibits a rapid response to changes in radiation, wind speed, cloud cover, and surface characteristics, making it a fast-response variable. In the analysis of long-term time series characteristics, LST is more sensitive to climate change responses compared to soil temperatures at other depths [19]. Currently, the primary methods for obtaining LST information rely on radiometric measurements, including infrared thermometers, infrared thermal cameras, and satellite-based thermal infrared LST retrieval techniques. However, these radiometric LST measurement devices are predominantly deployed at research stations and national meteorological stations, resulting in LST data with limited observation duration and sparse spatial distribution [20]. In contrast, while AWSs are densely distributed, they cannot directly capture LST information. Nevertheless, the comprehensive meteorological variables recorded by AWSs provide a potential opportunity for converting TA into LST. A substantial body of research has explored the relationship between TA and LST. One study found that the diurnal variation in air temperature directly impacts soil temperature, with the maximum effect reaching depths of up to 40 cm. The shallower the depth, the greater the impact [21,22]. Zhang Min et al. [23] analyzed the daily and monthly variations in the difference between ground temperature and TA using daily average data from Liaocheng City from 1981 to 2000, developing a prediction model for daily average ground temperature based on daily average TA and achieving promising results. Li Chao et al. [24] conducted a comparative study of LST and near-surface TA over a grassland surface, analyzing the annual, seasonal, and daily distribution characteristics of LST and TA using data from Hefei Station from 2002 to 2005. Additionally, Jiang Huifei et al. [25] employed meteorological statistics and climatology methods to analyze daily average TA data from 1955 to 1999 and daily ground temperature data from 1981 to 1999 from Haidian Ground Meteorological Station in Beijing, constructing a ground temperature prediction model based on TA and exploring the annual variation patterns in the ground–air temperature difference. Cresswell et al. [26] established the relationship between LST and TA using LST data from the Meteosat satellite combined with an empirical model based on the solar zenith angle, a method particularly suitable for regions lacking ground-based observations. Mostovoy et al. [27] successfully established a statistical relationship between MODIS LST data and the daily maximum and minimum TA at a height of 1.5 m in the Mississippi River Basin. Although model accuracy may decrease under certain conditions (e.g., cloudy weather or extreme temperatures), the overall performance was satisfactory. Riddering et al. [28] explored how NOAA AVHRR sensor data could be converted into accurate near-surface air temperature estimates and suggested that future improvements could be made by incorporating more complex models or combining other data sources to enhance the simulation of the relationship between TA and LST. However, research on the relationship between LST and TA primarily mainly relied on remote sensing LST products, which had errors that are challenging to control within 1.5 K [1,18] and are highly affected by cloud and rain interference, leading to biases in the established relationship models. Moreover, the six basic hourly meteorological variables recorded by AWSs have not been fully utilized in existing studies, particularly regarding their temporal characteristics and nonlinear relationships with LST. This limitation hinders the real-time and accurate conversion of TA to LST. In contrast, machine learning methods can overcome the limitations of traditional approaches by providing more effective solutions for nonlinear multivariable problems, thereby improving the accuracy of LST calculations.
Machine learning is an effective tool for uncovering the nonlinear mapping relationships between meteorological observation variables, observation times, and LST. However, constructing accurate models in the Kunlun Mountain region, which is characterized by significant altitudinal gradients and highly heterogeneous surface conditions, presents significant challenges. Addressing these challenges requires not only more extensive prior knowledge but also the inclusion of additional observational sites to enhance the robustness of machine learning models. To enhance the applicability of temperature conversion models in this region, LST observation stations were specifically installed along an elevation gradient at intervals of approximately 1000 m. The Kunlun Mountain Gradient Observation System, established in October 2023, comprises two types of stations: five Supersites and 13 AWSs (Figure 1). In this study, we utilize the six basic meteorological variables recorded on an hourly scale by AWSs, with 1.5 m TA as the primary variable and the remaining variables acting as auxiliary data, to explore methods for converting TA into LST. Detailed methodologies are provided in subsequent sections. Using the Kunlun Mountain region as a case study, this research aims to (1) develop an effective and stable method for converting TA recorded by AWSs into LST in mountainous regions, thereby augmenting AWSs with LST observation capabilities and addressing the long-standing limitation of AWSs being unable to directly observe LST and (2) analyze the impact of cloud cover on remote sensing LST observations in the Kunlun Mountain region and evaluate the uncertainties associated with existing multi-day average compositing methods when applied in this area. The findings of this study will provide critical decision-making support for future research and related projects in the Kunlun Mountain region.
Figure 1.
Overview of study area.
2. Materials and Methods
2.1. Study Area
The Kunlun Mountains, located in western China, form a geographic subunit along the northern edge of the Tibetan Plateau [29]. The range extends between latitudes 34° N–41° N and longitudes 73.5° E–99° E, spanning across the provinces of Xinjiang, Tibet, and Qinghai [30] and intersecting 20 county-level administrative units (Figure 1). The Kunlun Mountains stretch approximately 2500 km in length, with an average elevation exceeding 5000 m, and the highest peak, Mount Qogir, reaching an altitude of 8611 m [31]. The Kunlun Mountains can be divided into three sections: the western, central, and eastern segments. The western section extends from the eastern edge of the Pamir Plateau to the source of the Yulong Kashgar River; the central section stretches from the Yulong Kashgar River source area to the Qimantagh Mountain Pass near Qiemo; and the eastern section extends from the Qimantagh Mountain Pass to the northwestern part of the Sichuan Basin. The terrain of the Kunlun Mountains is highly complex, encompassing various landforms such as high mountains, valleys, glaciers, and deserts. The region receives an annual precipitation ranging from approximately 100 to 500 mm, with an average annual temperature below 0 °C [29]. The climate is extremely harsh, characterized by low annual temperatures, sparse precipitation, and the majority of precipitation occurring in solid form. The climatic features of the Kunlun Mountains are strongly influenced by their high altitude, displaying typical alpine climate characteristics, with temperatures significantly decreasing with elevation. The winters are long and extremely cold, while the summers are relatively short and cool. Due to the influence of the westerlies, the western part of the Kunlun Mountains receives relatively more precipitation, whereas the central and eastern parts are more arid. The Kunlun Mountains are also home to numerous glaciers, serving as a major water source for the Tibetan Plateau and surrounding regions. The dominant vegetation types include alpine meadows and alpine steppes, with small patches of alpine shrubs and coniferous forests distributed along the eastern and western flanks of the range [32,33]. The study area largely consists of uninhabited regions with very limited meteorological observations, especially at high altitudes, where the deployment of AWSs faces significant challenges. However, this area is crucial for understanding global climate change, regional water resource management, and ecological conservation. Therefore, conducting research on the conversion between air temperature TA and LST using data from the Kunlun Mountain Gradient Observation System can provide important scientific insights for climate change studies in this region.
2.2. Datasets
2.2.1. Remote Sensing Data
This study utilized several remote sensing datasets, including the MOD13A2 Vegetation Index product, MOD11A2, MYD11A1, and MOD11A1 LST products derived from the MODIS sensor, as well as the VNP21D and VNP21N day and night LST data derived from the VIIRS sensor.
The Land Processes Distributed Active Archive Center (LADDC) provided the MOD13A2, MYD13A2, MOD11A1, and MYD11A1 data for the period from July 2002 to June 2024. The MOD13A2 and MYD13A2 products are 16-day composites of the Enhanced Vegetation Index (EVI) and Normalized Difference Vegetation Index (NDVI) [34]. In this study, the NDVI product is used within the air-to-land temperature model to characterize land surface types, capturing spatial heterogeneity. Since vegetation status represents a relatively stable characteristic of the land surface, reflecting its thermal capacity and showing minimal short-term variation, the 16-day composite NDVI product was selected for this research.
The MYD11A1, MOD11A1, VNP21D, and VNP21N datasets provide LST data at a spatial resolution of 1 km × 1 km [35,36], which were used in this study for the cross-validation of LST reconstructed from AWSs. The MODIS sensor, one of NASA’s primary Earth observation instruments, has been operational on the Terra and Aqua satellites since 2000, continuously providing global LST data (Table 1). MODIS employs a split-window algorithm, estimating LST based on the atmospheric transmission characteristics across different spectral bands. Depending on the satellite platform, MODIS offers two LST products at a 1 km spatial resolution: MYD11A1 (Aqua) and MOD11A1 (Terra) [36]. Terra and Aqua satellites provide up to four passes per day over the same location. The VIIRS sensor, co-developed by the National Oceanic and Atmospheric Administration (NOAA) and NASA, is mounted on the Suomi National Polar-orbiting Partnership (Suomi NPP) and NOAA-20 satellites. VIIRS uses an emissivity algorithm to estimate LST based on the emissivity characteristics of the land surface in different spectral bands. Since 2012 (Suomi NPP) and 2018 (NOAA-20), VIIRS has provided 1 km spatial resolution LST products (Table 1). Given that Suomi NPP and NOAA-20 share the same overpass times, this study selected the longer and more stable time series of LST products from Suomi NPP for analysis.
Table 1.
Detailed information about the MODIS and VIIRS LST products.
Although there are some scale differences between the LST reconstructed from AWSs and the remote sensing products, which introduce uncertainties in the validation results, the cross-validation still provides statistically significant references for the reconstructed LST. To ensure data quality, we implemented strict quality control measures for the MYD11A1, MOD11A1, VNP21D, and VNP21N datasets. Specifically, for MYD11A1 and MOD11A1, we applied a quality control criterion with an average LST error ≤1 K. Similarly, for VNP21D and VNP21N, we enforced a quality control LST accuracy ≤1 K. This rigorous quality control further enhanced the reliability of the cross-validation results.
Additionally, using the MOD11A1 product as an example, we evaluated the impact of cloud cover on the data availability of satellite observations over the Kunlun Mountain region by utilizing the QC_Day and QC_Night fields provided in the dataset. Based on the compositing method of the MOD11A2 data, we synthesized a monthly LST product from the MOD11A1 data. We then compared the MOD11A2 and the monthly synthesized LST products with corresponding station data, analyzing the uncertainties between the composite products and the actual LST due to cloud cover impacts at 8-day and monthly scales.
2.2.2. In Situ Data
In this study, the Supersites are equipped with SI-411 infrared temperature sensors to record LST, providing data support for constructing air-to-land temperature conversion models. The AWSs, on the other hand, are utilized to calculate LST. The Supersites not only record LST but also collect wind speed and direction at 10 m height, as well as TA, relative humidity, atmospheric pressure, and precipitation at 1.5 m height. To maintain consistency with the observation frequency of the AWSs, the Supersites record LST every 10 min, while other meteorological variables are recorded hourly. The Supersites arranged along the elevation gradient are as follows: Yeyike (2449 m), Karasai (3044 m), Aksusai (3934 m), Khunjerab (4700 m), and Wolonggang (5896 m). The longitude, latitude, elevation, and surface type of these five Supersites in the Kunlun Mountain Gradient Observation System are detailed in Table 2.
Table 2.
Detailed information on the Supersites in the Kunlun Mountain Gradient Observation System.
In this study, the time range of data collected from each Supersite is as follows: Yeyike Supersite from January 2021 to December 2022; Karasai Supersite from April 2023 to June 2024; Aksusai Supersite from July 2021 to June 2024; Khunjerab Supersite from July 2018 to June 2021; and Wolonggang Supersite from November 2023 to June 2024. The arrangement of these Supersites ensures that the observation stations are evenly distributed along the Kunlun Mountain elevation gradient, approximately every 1000 m, while covering the major surface types in the region. All data underwent rigorous quality checks, and after invalid data were removed, the remaining data were used to construct and evaluate the machine learning models for converting air temperature to ground temperature.
Although AWSs do not have the capability to observe LST directly, they have the advantage of being established earlier, thus possessing longer time series of meteorological variables, making them suitable for reconstructing LST time series. The data recorded by AWSs include wind speed and direction at 10 m height, as well as TA, relative humidity, atmospheric pressure, and precipitation at 1.5 m height. These six hourly recorded variables were used as inputs to generate corresponding LST data at each site.
2.2.3. Data Processing
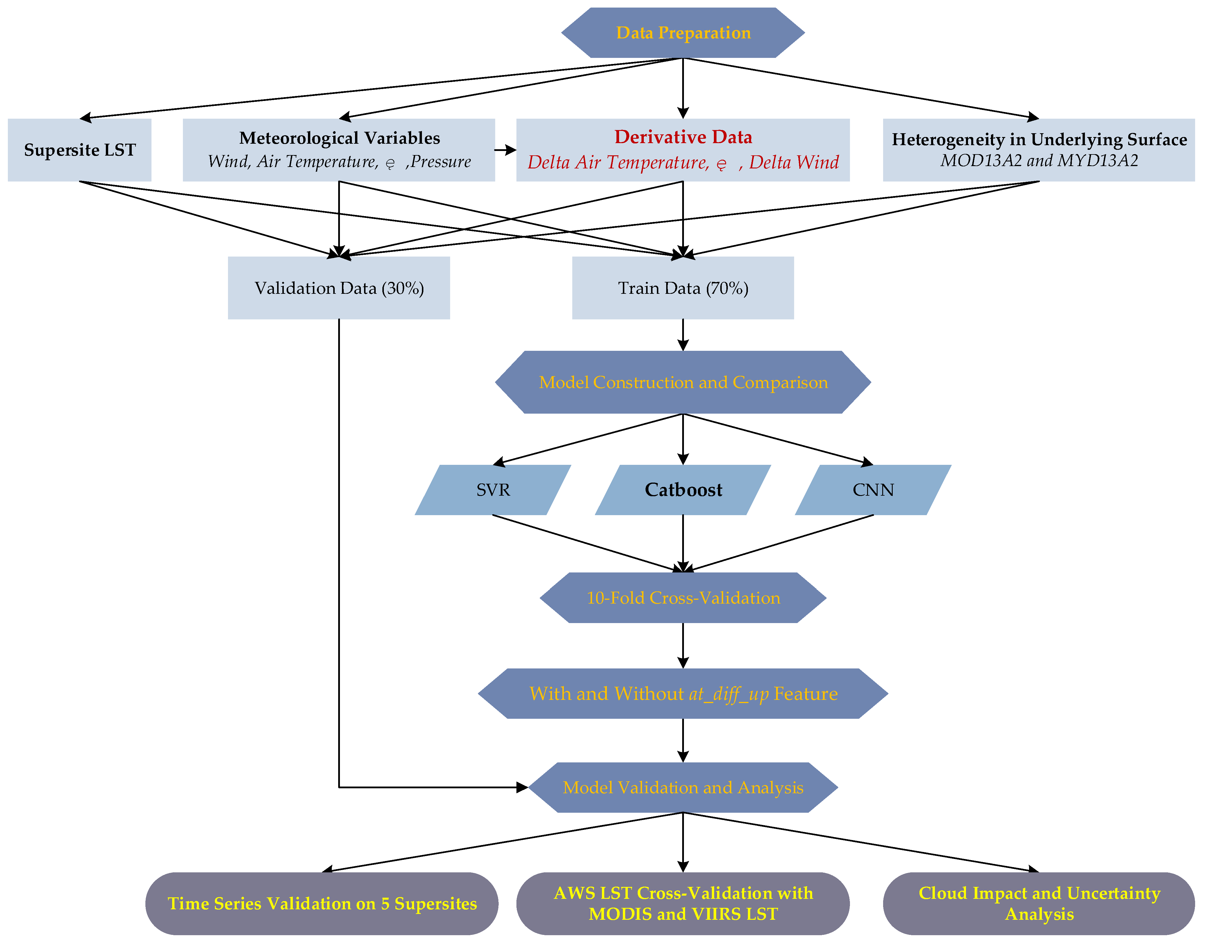
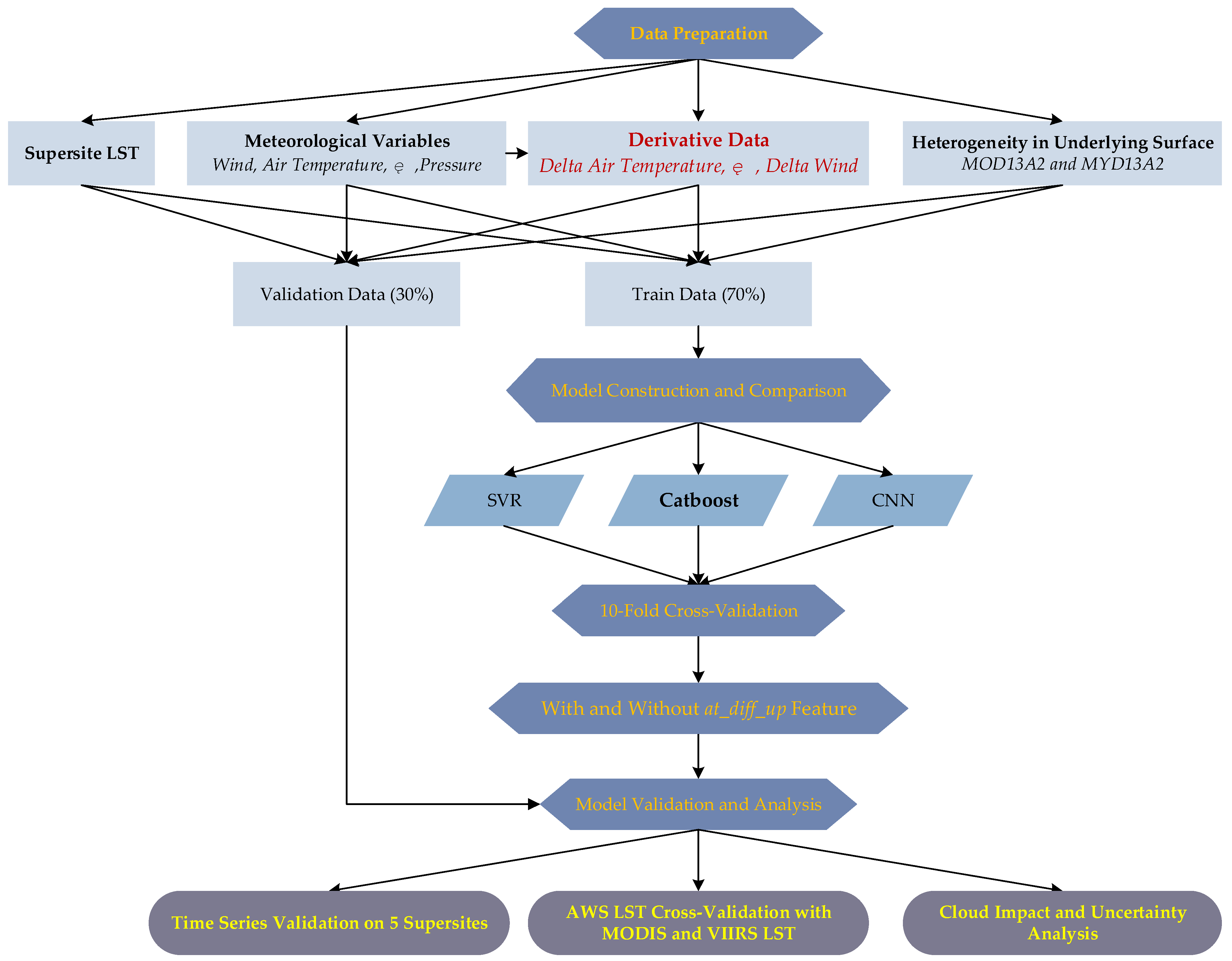
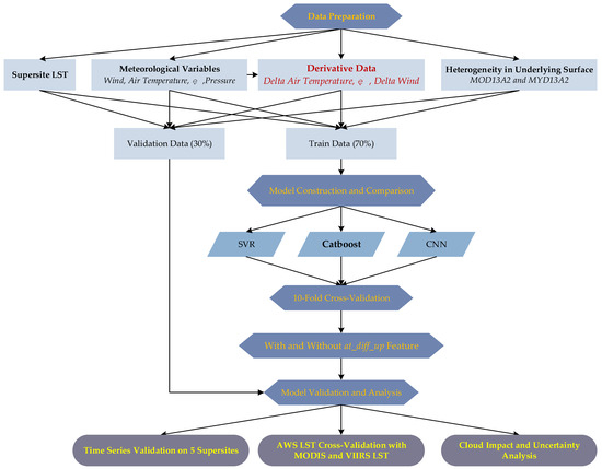
In this study, we constructed and evaluated the “air-to-land temperature conversion” machine learning model to estimate LST at AWS sites within the Kunlun Mountain Gradient Observation System. Additionally, we analyzed the impact of cloud cover on LST in the Kunlun Mountains by utilizing the LST records from the Supersites (Figure 2). The detailed data processing steps are outlined below:
Figure 2.
Flowchart of data processing steps. Note: The red text section represents the Derivative Data constructed based on the conceptual model proposed in this article.
(1) Data Unification and Sample Database Construction. First, all data were standardized to local time, and a sample database was constructed. Using AWS observations, we generated derived data to capture LST and TA variations, including changes in air temperature (ΔTA), changes in wind speed (Δ wind speed), and temporal features (hour, day of the year, and month). The derived data, combined with meteorological observations from the five Supersites, and surface heterogeneity data (MOD13A2 and MYD13A2) were used as feature vectors, while the measured LST from the Supersites served as the target vector, forming the basis of the sample database.
(2) Algorithm Selection and Optimal Model Determination. First, 70% of the sample database was randomly selected as training data. A grid search was conducted to identify the optimal parameters for three machine learning algorithms: CatBoost, Support Vector Machine Regression (SVR), and Convolutional Neural Networks (CNNs). Using the control variable method and 10-fold cross-validation, we analyzed the effect of ΔTA at different altitudes on model stability and determined the optimal machine learning algorithm for converting TA to LST. The remaining 30% of the database served as validation data to assess the accuracy of the optimal model, and feature importance analysis was performed for the selected model.
(3) Accuracy Assessment of Simulated LST Results. The optimal model was employed to simulate the LST time series at the Supersites. To evaluate the model’s performance across the five elevation gradients in the Kunlun Mountains, the simulated LST data were compared with the recorded LST data at both daily and monthly scales, assessing the model’s accuracy and consistency.
(4) Cross-Validation with Satellite LST. The LST at AWSs was simulated and cross-validated against LST data from the Suomi NPP VIIRS at the time of satellite overpasses (VNP21A1D and VNP21A1N) as well as MODIS LST data from the Terra and Aqua satellites (MOD11A1 and MYD11A1). Although spatial representational differences exist between satellite and station LST measurements, the cross-validation results provided an objective assessment of the accuracy of the model developed in this study.
(5) Data availability evaluation of Satellited LST. Clouds are typically a critical factor influencing the application of satellite-based thermal infrared LST in mountainous regions. To assess the data availability of satellite LST, we used the MOD11A1 product from 2001 to 2023 to calculate the cloud-free ratio for each pixel location in the Kunlun Mountains during satellite overpasses.
(6) Uncertainty Assessment of Multi-Day Compositing Methods. Cloud cover can severely disrupt the spatial continuity of instantaneous LST data, limiting its practical application value. Although the MOD11A2 8-day average composite data helped mitigate the issue of spatial discontinuity, uncertainties remained, particularly across different elevation gradients in the Kunlun Mountains. To assess the uncertainty introduced by the compositing of polar-orbiting satellite instantaneous remote sensing observations, we performed statistical analyses using four datasets based on LST data recorded at the Supersites and the MYD11A2 compositing method:
- MOD11A2 LST (8-Day): Represents the daytime and nighttime averages of MOD11A2 LST in cloud-free conditions over 8 days.
- Site LST in Terra Scan Time (8-Day): Synthesized data at the same observation times as MOD11A2, using the cloud-free LST from MOD11A1 corresponding to the observation times at the Supersites.
- Site LST No Clouds (8-Day): The result of 8-day synthesis using LST at the Supersites during the two daily overpasses of MOD11A1 under ideal conditions (no cloud interference).
- Site LST 24h (8-Day): Represents the 8-day synthesis of LST data recorded over 24 h at the Supersites, serving as the relative true value or reference for the 8-day composite LST.
The difference between MOD11A2 LST (8-Day) and Site LST in Terra Scan Time (8-Day), given the identical observation times, highlights the discrepancy between ground-based LST and remote sensing LST, providing a measure of the accuracy of the MOD11A2 LST (8-Day) data. The difference between Site LST in Terra Scan Time (8-Day) and Site LST No Clouds (8-Day), both derived from station observation data, reveals the uncertainty in the 8-day composite LST when cloud conditions are present. By comparing Site LST in Terra Scan Time (8-Day) and Site LST No Clouds (8-Day) with Site LST 24h (8-Day), we assessed whether the instantaneous composite LST from remote sensing accurately represents the daily mean LST and its representativeness across the vertical gradient of the Kunlun Mountains.
(7) Monthly uncertainty Assessment of Compositing Methods. Using the same methodology as the 8-day composite analysis, we generated four datasets at a monthly scale: MOD11A2 LST, Site LST in Terra Scan Time, Site LST No Clouds, and Site LST 24h. A statistical comparative analysis was performed to assess the uncertainty introduced by cloud cover at the monthly scale.
2.3. Methods
2.3.1. Mechanism of Air Temperature and Land Surface Temperature Conversion
Our analysis of observational data revealed a linear correlation between TA and LST under specific conditions, although certain differences, known as the land–air temperature difference, persisted. These differences result from the combined influence of various environmental factors. By examining data from AWSs, the inter-relationship between LST, TA, and the land–air temperature difference can be abstracted into the following Formula (1):
where represents the ground–air temperature difference, which is a comprehensive variable characterizing environmental factors and is the fundamental reason for the instability in the relationship between LST and TA. Therefore, we can further generalize Equation (1) into the following Formula (2):
is the result of the combined effects of basic meteorological variables (such as TA, atmospheric pressure, relative humidity, wind speed, wind direction, and precipitation), time (t), and constants (such as elevation and surface properties). Our experimental validation shows that the model constructed based on Equation (2) can accurately and in real-time estimate LST.
Both LST and TA are continuously varying variables, and the LST observed at any given moment is the result of energy exchanges between the atmosphere and the land surface. Therefore, this study adopted a process-oriented approach, considering the energy exchange between LST and TA as a dynamic process. By leveraging the hourly recorded data from AWSs, we incorporated the difference between the current and previous hour’s TA as a feature variable into the LST estimation model. Equation (2) can thus be represented as:
where the subscript denotes the meteorological variables at the current time, and represents the variables from the previous time step. In this study, is defined as the hourly cooling rate for air temperature.
2.3.2. Machine Learning Algorithms for Air-to-Land Temperature Conversion
Categorical Boosting—Catboost. The Catboost algorithm, a gradient boosting decision tree (GBDT) method, is designed to handle complex data heterogeneity, high noise, and feature interdependence better than traditional methods like XGBoost and LightGBM [37]. The Catboost algorithm has demonstrated superior accuracy and stability compared to random forests and Support Vector Machines, while also achieving higher computational efficiency [2,38,39]. Catboost differs from traditional GBDT algorithms by using feature vectors, rather than average target vectors, as the node segmentation criterion [40]. This approach allows Catboost to exploit feature vector connections, enrich feature dimensions, and minimize the impact of frequent target vectors. The algorithm employs a greedy learning strategy that combines all features to build decision trees [41], addressing overfitting by sorting gradient boosting, incorporating prior distribution terms, and filtering noisy data.
In practical applications, Catboost’s greedy learning approach can lead to a high computational burden when building decision trees due to its dense numerical features. However, this can be mitigated using GPUs in the Python interface, which supports parallel processing across multiple GPU threads.
Convolutional Neural Network—CNN. CNN is a deep learning model extensively used in image processing and analysis. CNNs are designed to extract local features through convolutional layers and build high-dimensional representations by combining multi-layered features, capturing the spatial hierarchical structure of the data [42]. A typical CNN architecture includes convolutional layers for feature extraction, pooling layers for downsampling to reduce computational complexity, and fully connected layers for output prediction. By adjusting the fully connected layers, we adapted the CNN for regression modeling, enabling it to predict land surface temperatures with high accuracy.
The CNN model was built using the TensorFlow framework, with GPU acceleration employed to reduce computational costs and enhance processing efficiency.
Support Vector Machine regression—SVM. SVM is a machine learning method based on the principle of structural risk minimization [43], capable of handling nonlinear regression problems. SVM works by utilizing a kernel function to project data into a higher-dimensional space, where linear regression can be applied. The method achieves a global optimum by solving a convex quadratic programming problem. By identifying the hyperplane that maximizes the margin between classes, SVM ensures better generalization to new data. In regression tasks, SVM is adapted into Support Vector Regression (SVR), where it finds applications beyond its original classification purpose. The introduction of a loss function enables SVM to effectively address regression problems, making it a robust tool for mapping complex relationships. SVR’s ability to project data into a high-dimensional space via kernel functions allows it to linearly separate data in cases where the original problem is nonlinear. However, SVR is prone to overfitting, particularly when the number of features exceeds the number of samples. Despite this, its performance in handling high-dimensional data remains superior, making it one of the ideal choices for this research. The SVR model’s strength lies in its ability to process high-dimensional data efficiently and achieve a global optimal solution [44] in contrast to neural networks, which may become trapped in local optima.
The SVR model was implemented in a Python environment, enabling precise mapping of the complex, nonlinear interactions between the derived meteorological variables and land surface temperature.
In this study, Catboost, CNN, and SVR were employed to establish and analyze the intricate mapping relationships between derived variables—such as Delta air temperature, Delta wind speed, and time (represented as hours, day of the year, and months)—and land surface temperature.
2.3.3. Validation Methods
In this study, the mapping relationship between meteorological variables, derivative data, heterogeneity in the underlying surface, and Supersite LST was constructed by training Catboost, CNN, and SVR with and without at_diff_up six models. The “10-fold cross-validation” method was selected to initially evaluate the 6 machine learning models [45,46,47]. Using “10-fold cross-validation”, in our study, training data from five supersites were randomly divided into ten groups. Nine of them were cyclically used as training data to fit the model. The remaining group was used for validation. The mean metric of the fitting accuracy obtained ten times was taken as the final accuracy of this model. The use of 10-fold cross-validation can effectively reduce systematic error, random error, and coarse error to achieve the theoretical maximum precision of a machine learning model [48].
The standard deviation and Pearson correlation coefficient were used to analyze the correlation between modeled LST simulated by 13 AWSs and satellite LST products (MODIS and VIIRS). In the Taylor diagrams, all correlation values underwent significance testing, indicating that the probability values for these correlations are less than 0.01. The coefficient of determination (R2), mean absolute error (MAE), and root mean square error (RMSE) were used as the evaluation metrics of the air-to-land temperature conversion model. Hyperparameter search, verification, and comparison were carried out based on these metrics.
3. Results
3.1. Selection and Analysis of the Optimal Air-to-Land Temperature Conversion Model
In this study, we employed three mainstream machine learning algorithms—SVR, CNN, and CatBoost—to construct the air-to-land temperature conversion models. Using a 10-fold cross-validation strategy, we selected the optimal model and analyzed the effect of introducing the variable at_diff_up on model uncertainty. Finally, we assessed the accuracy of the optimal model within the Kunlun Mountain Gradient Observation System using measured data.
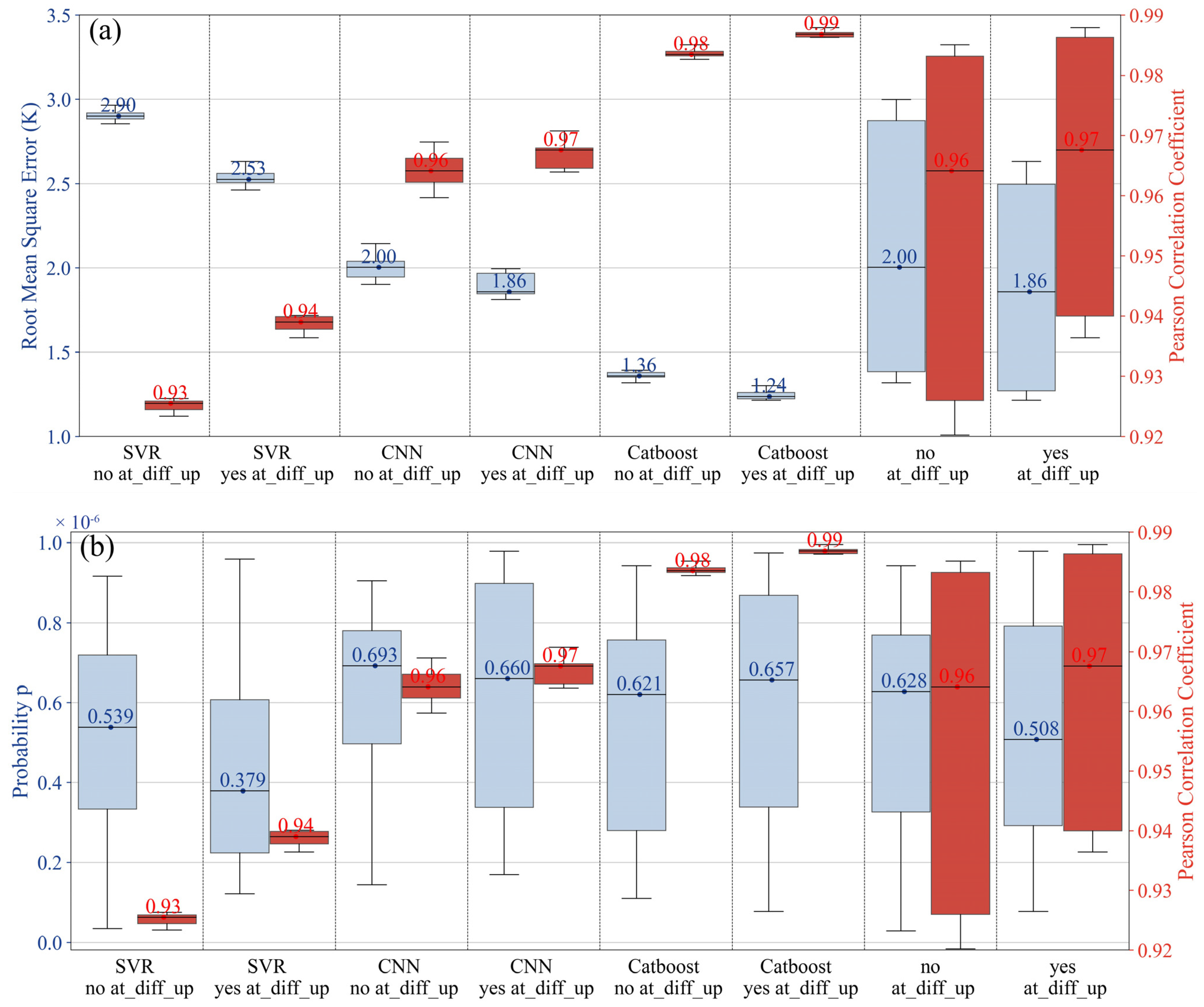
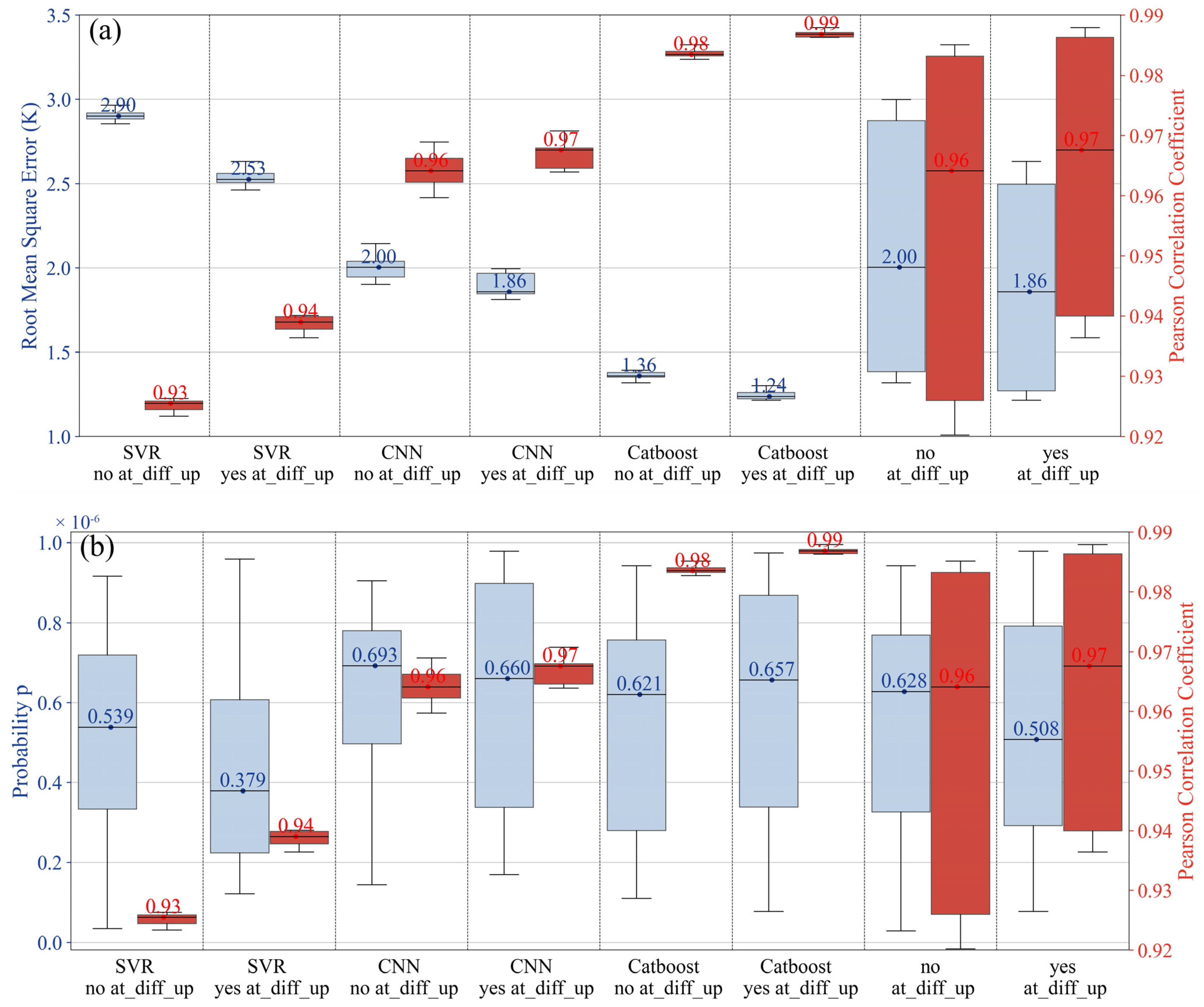
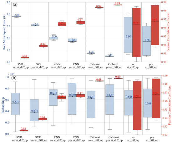
The results indicated that the inclusion of the at_diff_up variable significantly and consistently improved the model’s accuracy (see Figure 3). A comparison of the two rightmost units in the box plots reveals that the median of the RMSE in the box plot decreased notably after adding the at_diff_up feature, while the R2 notably increased. Additionally, the box length substantially reduced, indicating a marked reduction in model uncertainty. This finding suggests that at_diff_up enhances the robustness of the model. Therefore, using the difference in air temperature between the previous hour (at_diff_up), the next hour, and the current hour to represent the heat or energy flux of the land surface is highly effective. This approach partially compensates for the absence of radiative observation data at conventional weather stations and allows for the back-calculation of LST using basic meteorological variables.
Figure 3.
Comparison of 10-fold cross-validation of three machine learning algorithms for whether at_diff_up participates or not. (a) is a box plot of RMSE against the Pearson correlation coefficient, (b) is the box plot of significance test probability p against the Pearson correlation coefficient. Note: The feature variable denoted by at_diff_up represents the difference between the current hourly 1.5 m atmospheric temperature and the corresponding value from the preceding hour.
In the comparison of algorithm accuracy, we found that the overall performance ranked as CatBoost > CNN > SVR. CatBoost outperformed the other algorithms in both the coefficient of determination and RMSE. Moreover, in the uncertainty comparison, the ten-fold cross-validation results for CNN were more dispersed, indicating that the models constructed with CNN had the highest uncertainty. In contrast, CatBoost’s cross-validation results were the most concentrated, suggesting the lowest uncertainty. Overall, the uncertainty comparison ranked as CatBoost > SVR > CNN. Consequently, CatBoost was ultimately selected as the optimal machine learning algorithm for air-to-land temperature conversion in this study.
We assessed the appropriateness of feature selection through an analysis of feature importance (Figure 4). The results indicated that the 1.5 m TA had the highest correlation with LST at the corresponding observation time, making it the most significant contributor to the model, with a contribution rate of 41.7%. This underscores TA as the primary variable in the model. The vertical elevation of the stations significantly impacts ground energy exchange; in this study, atmospheric pressure was used to represent the relative location and weather conditions of the stations. Atmospheric pressure provided crucial auxiliary information for the air-to-land temperature conversion model, contributing 21.83%. The hour of the day (HH) in local time was included as a variable representing the diurnal variation in LST, with a contribution rate of 12.23%. This highlights that LST in the Kunlun Mountain region exhibits significant diurnal variation, which is minimally affected by the variable cloud cover and convective precipitation (0.0%). The NDVI, used to characterize the surface conditions, contributed 6.92% of the auxiliary information. Due to the lack of radiative observation data in conventional AWSs, we used the time difference in the 1.5 m air temperature (at_diff_up) to represent the impact of atmospheric temperature changes on surface energy balance. Finally, the day of the year (DD) was incorporated to provide information on the annual variation in LST in the model, contributing 4.35%.
Figure 4.
Importance box graph of Catboost, the corresponding optimal parameters based on the grid search, and the model validation accuracy metric. Note: ** represents significance through a p < 0.01 correlation test.
By carefully selecting these feature variables, this study enhanced the rationality and interpretability of the machine learning model. Ultimately, the LST calculation model based on the CatBoost algorithm achieved a high level of validation accuracy, with an R2 of 0.988 and an RMSE of 1.551 °C.
3.2. Accuracy Evaluation of the Optimal Model
We evaluated the accuracy of the optimal model using two methods: (1) by selecting stations within the Kunlun Mountain Gradient Observation System that have LST observations, calculating LST, and comparing it with the observed LST (see Figure 5) and (2) by using AWS data without LST observations as input to the optimal model and cross-validating the simulated results with MODIS and VIIRS remote sensing LST data.


Figure 5.
Comparison of Supersite-based measured LST with Catboost-simulated LST across the Kunlun Mountain Vertical Gradient. Note: The elevations of Yeyike, Kalasai, Akesusai, Khunjerab, and Wolonggang are 2275 m, 3013 m, 3934.7 m, 4700 m, and 5896 m, respectively.
The five Supersites—Yeyike, Kalasai, Akesusai, Khunjerab, and Wolonggang—exhibit an elevation difference of approximately 1000 m, collectively covering almost the entire elevation range of 2000 to 6000 m in the Kunlun Mountains, along with various surface cover types. Accuracy assessments based on the observed LST at these five stations indicate that the 1.5 m air temperature to LST conversion model developed using the CatBoost algorithm in this study has high applicability (see Figure 5). The comparison of diurnal and monthly variations shows that the trends in LST simulated by the CatBoost model are highly consistent with the actual LST. The accuracy evaluation at the Yeyike, Kalasai, Akesusai, Khunjerab, and Wolonggang stations shows that the R2 at each station is 0.997, 0.989, 0.991, 0.968, and 0.888, respectively, while the RMSE is 0.627 °C, 1.314 °C, 1.342 °C, 1.203 °C, and 1.227 °C, respectively. The Yeyike station is located in a shrub and farmland area with significant vegetation cover, which results in a higher environmental heat capacity and more stable LST compared to other stations. This stability makes it easier for the model to simulate LST at an hourly scale, leading to a lower error at the Yeyike station. The Kalasai, Akesusai, and Khunjerab stations have surface covers consisting primarily of sparse vegetation, about 2 cm in height, interspersed with gravel during the summer, and are covered by snow during the winter. Despite the approximately 3000 m elevation span among these three stations, the differences in their accuracy metrics are minimal. The Wolonggang station’s surface is mainly composed of snow and bare rock, with rapid changes in the state of water. During snowmelt, the relative humidity often reaches 100%, leading to rapid changes in LST over short periods. These rapid changes make it challenging for the model to accurately map the relationship between air temperature and LST, resulting in the lowest model accuracy at the Wolonggang station.
To further evaluate the model’s performance across different time periods, we conducted an analysis of ground-measured surface temperature data from five supersites across different seasons (Figure 6). The data show a declining trend in both R2 and RMSE along the elevation gradient. As elevation increases, the consistency between the measured data and the LST simulated by Catboost gradually decreases, indicating a reduction in the coefficient of determination with higher altitudes. This suggests that the overall performance of the model declines with increasing elevation. However, the RMSE metric also decreases, which we suspect is due to the lower variability in surface temperature at higher altitudes, where the range of temperature values is narrower. This narrower range leads to a lower RMSE. Therefore, when comparing accuracy across different site regions in this study, we place relatively greater emphasis on the R2 metric.
Figure 6.
Accuracy evaluation of the CatBoost model across different seasons at five supersites. Panels (a,b) represent the coefficient of determination and the root mean square error of the CatBoost model, respectively.
The analysis reveals a clear seasonal and altitudinal trend. Generally, sites at lower elevations, such as Yeyike (2275 m, cropland) and Kalasai (3013 m, grassland), show consistently high model performance, with coefficients exceeding 0.97 across all seasons and peaking when all data are combined. In contrast, at higher altitudes like Wolonggang (5896 m, snow and glacier surface) and Khunjerab (4700 m, snow and rock), performance drops, particularly in winter, where coefficients can dip below 0.92. This gradient suggests that higher-altitude sites with more complex, reflective surfaces and severe weather conditions pose greater challenges for accurate temperature modeling. Seasonally, spring and summer generally yield better model performance across all stations, likely due to more stable atmospheric conditions and clearer temperature signals. Conversely, winter shows a marked decrease, particularly at the highest sites like Wolonggang, highlighting the complexities added by snow cover and fluctuating temperatures. This seasonal and altitudinal analysis underscores the necessity for tailored modeling approaches that account for these factors when applying temperature estimation models across diverse terrains.
By inputting the basic meteorological variables from the AWSs into the LST model constructed using the CatBoost algorithm, we obtained hourly LST data for each AWS. We conducted cross-validation of the CatBoost-simulated LST data from June 2022 to June 2024 with the Suomi NPP VIIRS LST (VNP21A1D and VNP21A1N) and MODIS LST (MOD11A1 and MYD11A1) from the Terra and Aqua satellites to objectively assess the accuracy of the constructed model.
Ideally, the Suomi NPP VIIRS LST observes the LST at any given location only twice a day—once during the daytime and once at night. Seasonally, the correlation coefficient (r) between the CatBoost-simulated LST and Suomi NPP VIIRS LST generally shows the following trend: summer > autumn > spring > winter, with nighttime consistency being higher than daytime consistency (see Figure 7). However, in terms of the absolute difference (standard deviation) between the two, the trend is spring > autumn > summer > winter, with nighttime errors being smaller than daytime errors. From the annual, daytime, and nighttime statistical results, the errors are generally smaller in high-altitude areas, but the consistency with Suomi NPP VIIRS LST is lower. Conversely, in low-altitude areas, the LST errors are larger, but the consistency with Suomi NPP VIIRS LST is better.
Figure 7.
Cross-validated Taylor diagrams of Suomi NPP’s VIIRS LST versus Catboost-simulated LST for spring, summer, autumn, winter, daytime, nighttime, and yearly comparisons.
Under ideal conditions, Terra and Aqua satellites’ MODIS LST can observe the LST four times daily at the same location, with two observations each during the day and night. Overall, the numerical difference between the CatBoost-simulated LST and the MODIS LST from Terra and Aqua is significantly smaller than the difference between the CatBoost-simulated LST and the Suomi NPP VIIRS LST. This smaller difference is evident across all seasons—summer, autumn, spring, and winter—as well as during both daytime and nighttime and over the entire year. Seasonally, the correlation coefficient (r) between the CatBoost-simulated LST and Terra and Aqua’s MODIS LST follows the trend: autumn > summer > winter > spring, with daytime consistency being higher than nighttime consistency (see Figure 8). This result differs notably from the comparison between the CatBoost-simulated LST and the NPP VIIRS LST.
Figure 8.
Cross-validated Taylor diagrams of Terra and Aqua MODIS LST versus Catboost-simulated LST for spring, summer, autumn, winter, daytime, nighttime, and yearly comparisons.
The cross-validation results based on the two sets of satellite data show relatively high temporal consistency, with Pearson correlation coefficients exceeding 0.6 at almost all stations, indicating a significant strong linear relationship (p < 0.01). This significant linear correlation with remote sensing LST validates the spatial reasonableness of the CatBoost-based TA to LST model constructed in this study. However, the cross-validation results with both sets of remote sensing LST data also exhibit a large standard deviation. Several factors could contribute to this phenomenon. The primary reason might be the inherent difficulty in ensuring high accuracy in remote sensing LST retrievals over complex surfaces like those in the Kunlun Mountains. Additionally, the difference in spatial representativeness between the remotely sensed LST and the site-calculated LST could be another contributing factor. Both the MODIS LST from Terra and Aqua and the VIIRS LST from Suomi NPP represent a spatial grid of 1 km × 1 km, whereas the LST estimated by the CatBoost algorithm represents point-scale temperatures at the AWS locations.
3.3. Analysis of Uncertainty in Cloud Impact and Multi-Day Composite Satellite LST for Application
As we know, the LST observed by satellites is instantaneous, with a maximum of two overpasses per day at any given location by a single satellite. However, the spatiotemporal continuity of satellite-derived LST in mountainous regions is severely disrupted by cloud cover. To overcome the spatial discontinuity caused by clouds and precipitation, enabling remote sensing LST to be used for long-term climate change analysis, the U.S. Geological Survey (USGS) provides the MOD11A2 composite LST product. This product represents a simple average of all corresponding MYD11A1 LST pixels over an 8-day period. The 8-day compositing period was chosen because it corresponds to the repeat cycle of the ground tracks of the Terra and Aqua satellites. However, due to the random occurrence of clouds and precipitation, this compositing method introduces significant uncertainty in its application. Therefore, it is particularly important to assess the uncertainty in this compositing method within the cloud-prone Kunlun Mountain Gradient Observation System. To this end, we conducted an uncertainty analysis based on four datasets, calculated using site data and the MYD11A2 compositing method. These four datasets include MOD11A2 LST (8-Day), Site LST in Terra Scan Time (8-Day), Site LST No Clouds (8-Day), and Site LST 24h (8-Day).
First, using the MOD11A1 product, we assessed the data availability of LST in the Kunlun Mountain region under cloud influence across the spring, summer, autumn, and winter seasons, as well as at daytime, nighttime, and annual scales, over the 25-year period from June 2000 to June 2024. The annual data availability map (Figure 9g) illustrates the spatial distribution of cloud interference across the region. Overall, the data availability is higher in the eastern and central Kunlun Mountain regions, while it is lower in the western and northern areas. Spatial analysis at other time scales also shows that data availability is poorest in the western section of the Kunlun Mountains, followed by the eastern section, with the highest data availability in the central section of the plateau region. Moreover, data availability generally exhibits higher levels in high-altitude plains (above approximately 4500 m) and the lowest in high-altitude snow-capped mountain areas, where the frequency of cloud occurrence is very high. In the region surrounding the Tarim Basin, where the elevation rapidly rises from 2500 m to 3500 m, data availability is lower, with a higher frequency of cloud occurrence.

Figure 9.
Spatial distribution of MOD11A1 data availability under cloud influence from 2000 to 2023. Note: (a–g) represent the spatial distribution of data availability for spring, summer, autumn, winter, daytime, nighttime, and the entire year, respectively. (h) represents the spatial distribution of elevation.
In the seasonal variation analysis (Figure 8a–d), data availability is highest in the autumn across the entire Kunlun Mountain region, generally exceeding 65%, indicating relatively mild cloud interference across most of the study area. The lowest data availability is observed in the winter around the periphery of the Tarim Basin. Differences in data availability between daytime (Figure 9e) and nighttime (Figure 9f) are also evident, with nighttime data availability generally higher than daytime, particularly in high-altitude areas where clouds are fewer at night and more prevalent during the day. Among the Supersites, data availability generally follows the pattern of Yeyike > Akesusai > Wolonggang > Kalasai > Khunjerab. Correspondingly, the probability of cloud occurrence follows the opposite pattern: Khunjerab > Kalasai > Wolonggang > Akesusai > Yeyike.
Due to differences in the establishment order of the stations and data availability, different time periods were selected for statistical analysis at each site. For the Yeyike station, located at an elevation of 2275 m, data from January 2020 to December 2022 were used; for the Kalasai station at 3013 m, data from April 2023 to June 2024 were selected; for the Akesusai station at 3934.7 m, data from June 2022 to June 2024 were used; and for the Khunjerab station at 4700 m, data from January 2019 to December 2020 were selected. Due to the harsh environment and the relatively late establishment of the Wolonggang station at 5896 m, data from November 2023 to June 2024 were chosen for analysis.
The time series plots clearly show that the MOD11A2 LST (8-Day) and Site LST in Terra Scan Time (8-Day) exhibit unstable fluctuations over time, displaying relatively unsmooth characteristics (see Figure 10). This phenomenon may be attributed to the randomness of cloud cover. The random occurrence of clouds leads to an unstable number of data points contributing to the mean calculation. When the sample size is small, due to relatively high cloud cover, the mean may fail to accurately reflect the average characteristics of the 8-day LST. This unstable fluctuation often manifests as higher values, as the temperature under cloud cover is usually lower. When clouds frequently appear, the mean calculation may overlook these low values, resulting in a relatively elevated final average.

Figure 10.
Time series comparison of four datasets—8-Day Composite MOD11A2 LST, Site LST in Terra Scan Time, Site LST No Clouds, and Site LST 24h—based on observations from Kunlun Mountain Gradient Stations. Note: (a) Yeyike station represents the 2000 m gradient, (b) Kalasai represents the 3000 m gradient, (c) Akesuaai represents the 4000 m gradient, (d) Khunjurab represents the 5000 m gradient, and (e) Wolonggang represents the 6000 m gradient.
Furthermore, as the elevation decreases, the correlation among the four composite datasets in the time series becomes increasingly tight, indicating that the satellite-derived composite LST more accurately represents the true LST at lower elevations within the Kunlun Mountain Gradient Observation System. This phenomenon is particularly pronounced at elevations of 4000 m and below.
We conducted a statistical comparison analysis of the remote sensing-derived LST and station temperature data on a monthly scale using the same method as the 8-day composite (see Figure 11). Overall, as elevation increases, the discrepancy between MOD11A2 LST and station temperature data gradually becomes more pronounced, particularly during the winter and in high-altitude regions. This indicates that while MOD11A2 LST performs relatively reliably at lower elevations (e.g., 2000 m), its effectiveness as a representative of surface temperature data diminishes at higher elevations (4000 m and above) due to the increased randomness of cloud cover and environmental conditions.
Figure 11.
Comparative analysis of time series data from four distinct datasets—derived from monthly composite MOD11A2 LST and site-specific LST measurements at the Kunlun Mountain Gradient LST Observatory. The datasets include MOD11A2 LST, Site LST in Terra Scan Time, Site LST No Clouds, and Site LST 24h. Note: (a) Yeyike station represents the 2000 m gradient, (b) Kalasai represents the 3000 m gradient, (c) Akesuaai represents the 4000 m gradient, (d) Khunjurab represents the 5000 m gradient, and (e) Wolonggang represents the 6000 m gradient.
At the lower-altitude Yeyike station, the difference between MOD11A2 LST and the other three station temperature datasets is minimal. Particularly during the warm season from May to September, the four temperature datasets almost overlap, indicating that at an elevation of 2000 m, the remote sensing 8-day composite temperature can effectively reflect the actual surface temperature. However, during the winter months, the MOD11A2 LST data show a slight underestimation, especially in January and December, which may be due to the increased cloud cover affecting the accuracy of the remote sensing data. At the Kalasai station, with an increase in elevation, the difference between MOD11A2 LST and Site LST 24 h becomes more noticeable during the winter months, particularly from November to February. Although MOD11A2 LST remains relatively close to the station data during the summer months (June to September), in the winter, due to the impact of clouds and temperature fluctuations, MOD11A2 LST values often fall below the actual station observations. At the Akesusai station, located at 3934 m, the difference between MOD11A2 LST and Site LST in Terra Scan Time further increases, especially during the transitional seasons of spring and autumn. This suggests that at higher elevations, remote sensing data are more susceptible to the randomness of cloud cover, weakening the representativeness of MOD11A2 LST for surface temperature. Nevertheless, the temperature differences remain small during the summer, indicating that under relatively stable weather conditions, remote sensing data still perform well. At the Khunjerab station, located at 5000 m, the discrepancies between MOD11A2 LST and the other datasets are significant throughout most of the year. During the summer, MOD11A2 LST tends to be higher than the actual station temperatures, while in the winter, it tends to be lower. This indicates a higher level of uncertainty in MOD11A2 LST data at extremely high altitudes. At the highest station, Wolonggang, located at 6000 m, the differences between MOD11A2 LST and the station temperature data are particularly pronounced. In all months of the year, MOD11A2 LST is consistently lower than the station data, with the most significant differences occurring in the winter. This could be due to the frequent and severe changes in cloud cover and weather conditions in such extreme high-altitude areas, significantly reducing the reliability of MOD11A2 LST data in these environments.
4. Discussion
The core assumption of the LST calculation model developed in this study is that LST follows continuous curve characteristics and that substantial heat exchange occurs between the 1.5 m TA and the surface. Consequently, this study selected the 1.5 m TA as the primary variable and improved the accuracy of LST calculations by introducing additional auxiliary variables, such as atmospheric pressure and hour of the day.
During the model construction process, we chose not to include latitude, longitude, or elevation as feature vectors. This decision was made due to the spatial discreteness of the station observation data, particularly since elevation data tend to be discrete and statistically unique. Including such features could lead to model overfitting, where the model performs well on the training set but exhibits a rapid decline in performance on the test set. Additionally, due to the limited number of AWSs at high altitudes and the lack of LST observation data, incorporating latitude and elevation as feature vectors could diminish the model’s applicability in these regions. To address this, we used atmospheric pressure as a proxy for elevation, which not only provided relative location information for the stations but also reflected local weather conditions, thereby enhancing the model’s robustness and applicability. The CatBoost algorithm demonstrated higher robustness and accuracy in handling the complex terrain and climatic conditions of high-altitude regions, making it the optimal choice for converting TA to LST. This success is attributed to the gradient boosting framework employed by CatBoost [40], a concept first introduced by Friedman [49] and known to effectively manage high-dimensional data and complex models.
In the model for TA to LST, we utilized the vegetation indices provided by MOD13A2 and MYD13A2 as auxiliary information to express spatial heterogeneity. Both MOD13A2 and MYD13A2 provide NDVI and EVI. Compared to NDVI, EVI has the advantage of effectively reflecting vegetation density and soil background [50], and it performs exceptionally well in relatively homogeneous vegetated surfaces, such as grasslands and dense forest areas [51]. However, in regions characterized by high spatial heterogeneity, such as bare soil and sparsely vegetated areas, the performance of EVI is less optimal [51]. On the other hand, NDVI is less specifically targeted for vegetation information compared to EVI, but it is effective in distinguishing between various surface types like bare soil, rocks, snow cover, and glaciers [52,53,54,55]. In the Kunlun Mountain region, only the western side of the West Kunlun Mountains, which connects with the Pamir Plateau (near the Khunjerab supersite), has relatively high vegetation density. Other areas of the Kunlun Mountains are dominated by 3–4 cm grasslands, sparse shrubs, bare ground, rocks, snow cover, and glaciers. Therefore, NDVI was selected as a more suitable indicator to serve as auxiliary data for spatial heterogeneity in the machine learning model. Additionally, we considered using normalized LAI (Leaf Area Index) as a auxiliary data source to represent spatial heterogeneity, as LAI can capture the emissivity characteristics of the underlying vegetation. However, the primary land cover in the Kunlun Mountains is not vegetation, which led us to dismiss this approach. Furthermore, elevation data and their derivatives (such as slope and aspect) often have fixed values throughout the seasons and do not change over time. As such, including these data types in training site-level machine learning models could lead to reduced generalization capabilities, and thus, they were excluded from this study. NDVI not only represents spatial heterogeneity but also captures the temporal variability in the surface conditions, addressing the inherent spatial limitations of site-level data with its temporal aspect. Moving forward, we plan to further refine our conceptual model by considering satellite-retrieved surface broadband emissivity information (other than the emissivity products provided by MODIS) to enhance the calculation of surface temperature from air temperature at site-level observations.
Regarding the analysis of nighttime data availability, the results indicate that cloud interference is generally lower at night than during the day, particularly in high-altitude regions where nighttime cloud cover is minimal. Several factors may contribute to this phenomenon. Firstly, during the night, rapid heat loss from the surface and atmosphere to outer space results in a temperature drop, which reduces the atmosphere’s moisture-holding capacity and consequently lowers the likelihood of cloud formation, especially in dry, high-altitude areas [56]. Additionally, nighttime surface cooling stabilizes the lower atmosphere, suppressing the development of vertical air currents and further reducing cloud cover. In contrast, during the day, solar radiation heats the surface, enhancing air ascent and convective activity. In high-altitude areas, the combination of intense solar radiation and topography intensifies the formation of convective clouds, leading to higher daytime cloud cover [57].
When analyzing the spatial distribution characteristics of remote sensing LST under cloud influence, we found that the Khunjerab station, located at 4700 m, exhibited the lowest data availability across all seasons and at all temporal scales—yearly, daily, and nightly—compared to the other four Supersites. Both the 8-day composite analysis and the monthly scale comparison revealed a significant underestimation of MOD11A2 LST data compared to the other three site-synthesized datasets, particularly during the winter months of December, January, and February, with the January underestimation reaching as much as 10.2 °C. The low data availability at the Khunjerab station during winter is likely the main cause of this underestimation, leading us to speculate that in regions with high cloud cover, satellite-derived LST may randomly exhibit underestimation [1,58].
Furthermore, the spatiotemporal analysis of data availability showed that cloud occurrence is not entirely related to elevation but is instead influenced by the complexity of the terrain or the rate of elevation gain per unit area. In the western Kunlun Mountains, particularly along the G314 and G219 highways in Xinjiang, the terrain is complex, and data availability is extremely low. In contrast, along the G219 highway within Tibet, the terrain is relatively flat, resulting in higher data availability. In the central and eastern Kunlun Mountains, at elevations between 2500 and 4500 m, the terrain is generally steep, especially along the G219 highway in Xinjiang, leading to lower data availability and higher cloud occurrence. Additionally, this region falls within the mysterious precipitation belt of the Kunlun Mountains, where cloud and rain events are frequent.
Although the model demonstrated high accuracy in high-altitude and complex terrain conditions, it currently faces challenges related to data limitations and model stability. Firstly, due to the limited number of AWSs, especially in high-altitude regions with significant cloud cover, the model still has constraints in terms of data availability and broad applicability. Future research should incorporate more LST observation points over a wider area, particularly in high-altitude regions, to improve data coverage and the generalization ability of the model. Additionally, although the CatBoost algorithm was used to achieve high accuracy, the model shows a certain dependence on specific input variables and training datasets. Therefore, adjustments to model parameters and input variables may be required when applying it to other regions or under different climatic conditions. Lastly, we aim to further refine the conceptual model for converting air temperature to land surface temperature. The current version of the conceptual model is primarily based on the temperature difference between the air and the surface, which serves as a good starting point. However, we hope to enhance it in the future by building on physical concepts rather than relying mainly on machine learning to establish the mapping between variables. We believe that improving the physical basis of the model will further expand the potential applications of air-to-land surface temperature models.
5. Conclusions
In conclusion, this study addressed the urgent need for regular observation of LST, which is recognized as one of the 54 ECVs by GCOS. Our primary innovation lies in the development of a novel conceptual model for converting TA to LST, which was effectively instantiated using machine learning algorithms. This model fills a critical gap by enabling the reconstruction of historical LST data where AWSs lack direct observations. Furthermore, our analysis of cloud cover’s impact on LST availability demonstrated significant limitations in satellite-based LST observations, especially in high-altitude, complex mountainous regions. These findings underscore the importance and value of high-precision LST reconstruction from AWS data to support accurate environmental and climate assessments in these challenging terrains.
(1) This study developed a conceptual model for TA to LST and conducted a comparative analysis of the accuracy of LST calculations from 1.5 m TA using three machine learning algorithms: SVR, CNN, and CatBoost. The results demonstrated that the CatBoost algorithm performed the best within the Kunlun Mountain Gradient Observation System, achieving an R2 as high as 0.997 and the lowest RMSE of 0.627 °C. In contrast, CNN and SVR exhibited lower accuracy and greater uncertainty. This indicates that the CatBoost algorithm offers greater robustness and precision in handling complex high-altitude terrain and climatic conditions, making it the optimal choice for converting TA to LST.
(2) Through the analysis of the MOD11A1 product, this study revealed the spatiotemporal distribution characteristics of cloud cover in the Kunlun Mountain region and evaluated the uncertainties introduced by the 8-day average compositing method of the MOD11A2 product. Significant differences were observed between the monthly average LST obtained from polar-orbiting satellites (with two daily overpasses) and the hourly composite monthly LST measured on-site or under ideal cloud-free conditions. These discrepancies were particularly pronounced in high-altitude regions (4000 m and above), where the greatest differences occurred during the winter, exceeding 2 °C and reaching up to 10.2 °C. This finding underscores the importance of hourly LST calculations based on AWSs for accurately assessing the spatiotemporal characteristics of LST in the Kunlun Mountains, offering more precise spatiotemporal analysis compared to satellite-derived multi-day composite data.
This study has made significant progress in the conversion of TA to LST. However, there is still room for improvement in terms of data sources and model generalizability. Future research will focus on expanding data inputs, multi-region model validation, and uncertainty analysis to enhance the model’s reliability and adaptability across different environments.
Author Contributions
Conceptualization, Y.L. (Yongkang Li); methodology, Y.L. (Yongkang Li); software, Y.L. (Yongkang Li); validation, Y.L. (Yongkang Li); formal analysis, Y.L. (Yongkang Li), Y.L. (Yongqiang Liu) and Y.Y.; investigation, A.M.; resources, Q.H.; data curation, A.M.; writing—original draft preparation, Y.L. (Yongkang Li); writing—review and editing, Q.H., A.M., Y.Y., J.T. and Y.L. (Yongqiang Liu); visualization, Y.L. (Yongkang Li) and Y.L. (Yongqiang Liu); supervision, Q.H. and Y.L. (Yongqiang Liu); project administration, Q.H.; funding acquisition, Q.H. All authors have read and agreed to the published version of the manuscript.
Funding
This work was supported by the Second Tibetan Plateau Scientific Expedition and Research (STEP) Program (grant no. 2019QZKK010206-02) and the National Natural Science Foundation of China (grant no. 42030612), XJU2022BS056 and XJ2023G035.
Data Availability Statement
The data that support the findings of this study are available from the corresponding author upon reasonable request.
Conflicts of Interest
The authors declare no conflicts of interest.
References
- Li, Z.-L.; Tang, B.-H.; Wu, H.; Ren, H.; Yan, G.; Wan, Z.; Trigo, I.F.; Sobrino, J.A. Satellite-derived land surface temperature: Current status and perspectives. Remote Sens. Environ. 2013, 131, 14–37. [Google Scholar] [CrossRef]
- Li, Y.; Liu, Y.; Huang, W.; Yan, Y.; Tan, J.; He, Q. Applicability Assessment of Passive Microwave LST Downscaling over Semi–Homogeneous Desert Underlying Surface Based on Machine Learning. Remote Sens. 2023, 15, 2626. [Google Scholar] [CrossRef]
- Jia, A.; Liang, S.; Wang, D.; Ma, L.; Wang, Z.; Xu, S. Global hourly, 5km, all-sky land surface temperature data from 2011 to 2021 based on integrating geostationary and polar-orbiting satellite data. Earth Syst. Sci. Data 2023, 15, 869–895. [Google Scholar] [CrossRef]
- Li, Y.; Li, Z.-L.; Wu, H.; Zhou, C.; Liu, X.; Leng, P.; Yang, P.; Wu, W.; Tang, R.; Shang, G.-F.; et al. Biophysical impacts of earth greening can substantially mitigate regional land surface temperature warming. Nat. Commun. 2023, 14, 121. [Google Scholar] [CrossRef]
- Lin, L.; Di, L.; Zhang, C.; Guo, L. The Global Land Surface Temperature Change in the 21st Century—A Satellite Remote Sensing Based Assessment. IEEE J. Sel. Top. Appl. Earth Obs. Remote Sens. 2024, 17, 1756–1764. [Google Scholar] [CrossRef]
- Shen, Y.; Shen, H.; Cheng, Q.; Zhang, L. Generating Comparable and Fine-Scale Time Series of Summer Land Surface Temperature for Thermal Environment Monitoring. IEEE J. Sel. Top. Appl. Earth Obs. Remote Sens. 2021, 14, 2136–2147. [Google Scholar] [CrossRef]
- Liu, Y.; Yu, X.; Dang, C.; Yue, H.; Wang, X.; Niu, H.; Zu, P.; Cao, M. A dryness index TSWDI based on land surface temperature, sun-induced chlorophyll fluorescence, and water balance. ISPRS J. Photogramm. Remote Sens. 2023, 202, 581–598. [Google Scholar] [CrossRef]
- Shalishe, A.; Bhowmick, A.; Elias, K. Agricultural drought analysis and its association among land surface temperature, soil moisture and precipitation in Gamo Zone, Southern Ethiopia: A remote sensing approach. Nat. Hazards 2023, 117, 57–70. [Google Scholar] [CrossRef]
- Alexander, C. Normalised difference spectral indices and urban land cover as indicators of land surface temperature (LST). Int. J. Appl. Earth Obs. Geoinf. 2020, 86, 102013. [Google Scholar] [CrossRef]
- Zhao, W.; Li, Z.-L. Sensitivity study of soil moisture on the temporal evolution of surface temperature over bare surfaces. Int. J. Remote Sens. 2013, 34, 3314–3331. [Google Scholar] [CrossRef]
- Zhaoliang, L.; Sibo, D.; Bohui, T.; Hua, W.; Huazhong, R.; Guangjian, Y.; Ronglin, T.; Pei, L. Review of methods for land surface temperature derived from thermal infrared remotely sensed data. Natl. Remote Sens. Bull. 2016, 20, 899–920. [Google Scholar] [CrossRef]
- Ma, J.; Zhou, J.; Liu, S.; Wang, Y. Review on Validation of Remotely Sensed Land Surface Temperature. Adv. Earth Sci. 2017, 32, 615–629. [Google Scholar] [CrossRef]
- Zhenyan, Y.; Lihong, W.; Dawei, G.; Zhengquan, L.; Gaofeng, F. Quality control of automatic meteorological observation data. J. Meteorol. Sci. 2016, 36, 703–708. [Google Scholar] [CrossRef]
- Townshend, J.R.G.; Justice, C.O.; Skole, D.; Malingreau, J.P.; Cihlar, J.; Teillet, P.; Sadowski, F.; Ruttenberg, S. The 1 km resolution global data set: Needs of the International Geosphere Biosphere Programme. Int. J. Remote Sens. 1994, 15, 3417–3441. [Google Scholar] [CrossRef]
- Bojinski, S.; Verstraete, M.; Peterson, T.C.; Richter, C.; Simmons, A.; Zemp, M. The Concept of Essential Climate Variables in Support of Climate Research, Applications, and Policy. Bull. Am. Meteorol. Soc. 2014, 95, 1431–1443. [Google Scholar] [CrossRef]
- Pérez-Planells, L.; Niclòs, R.; Puchades, J.; Coll, C.; Göttsche, F.-M.; Valiente, J.A.; Valor, E.; Galve, J.M. Validation of Sentinel-3 SLSTR Land Surface Temperature Retrieved by the Operational Product and Comparison with Explicitly Emissivity-Dependent Algorithms. Remote Sens. 2021, 13, 2228. [Google Scholar] [CrossRef]
- Wang, Y.; Liu, Q.; Yang, J.; Xue, G.; Yao, C. Design and trial of surface temperature sensor based on CFD. J. Nanjing Univ. Inf. Sci. Technol. (Nat. Sci. Ed.) 2023, 15, 439–447. [Google Scholar] [CrossRef]
- Li, Z.-L.; Wu, H.; Duan, S.-B.; Zhao, W.; Ren, H.; Liu, X.; Leng, P.; Tang, R.; Ye, X.; Zhu, J.; et al. Satellite Remote Sensing of Global Land Surface Temperature: Definition, Methods, Products, and Applications. Rev. Geophys. 2023, 61, e2022RG000777. [Google Scholar] [CrossRef]
- Hejduk, A.J.; Hejduk, L.; Jóźwik, K. The relationship between air and soil temperature as a local indicator of climate change in a small agricultural catchment. Acta Sci. Pol. Form. Circumiectus 2019, 18, 161–175. [Google Scholar] [CrossRef]
- Han, X.; Li, S.; Fangli, D. Study of obtaining high resolution near-surface atmosphere temperature by using the land surface temperature from meteorological satellite data. Acta Meteorol. Sin. 2012, 70, 1107–1118. [Google Scholar]
- Adebayo, O.C.; Lawal, Y.B.; Obasi-Oma, O.R.; Ojo, J.S. Effect of Near-Earth Surface Temperature on Soil Temperature at 5 cm Depth. Phys. Sci. Int. J. 2022, 26, 45–54. [Google Scholar] [CrossRef]
- Bolat, İ. Hava sıcaklığı ile farklı derinlikte toprak sıcaklığı arasındaki ilişkiler: Bartın ili örneği, Türkiye. Anadolu Orman Araştırmaları Derg. 2024, 9, 144–149. [Google Scholar] [CrossRef]
- Zhang, M.; Zhang, R.; Wang, X. Correlation analysis between surface temperature and air temperature in Liaocheng city. J. Mar. Meteorol. 2005, 4, 19–20. [Google Scholar] [CrossRef]
- Li, C.; Liu, H.; Chi, R.; Chen, X.; Wei, H. Comparative study of grass land surface temperature and near-surface air temperature. Opt. Tech. 2009, 35, 635–639. [Google Scholar]
- Jiang, H.; Liao, S.; Yeerkejiang, A. Statistical Analysis on Relationship Between Soil Surface Temperature and Air Temperature. Chin. J. Agrometeorol. 2004, 25, 1–4. [Google Scholar]
- Cresswell, M.P.; Morse, A.P.; Thomson, M.C.; Connor, S.J. Estimating surface air temperatures, from Meteosat land surface temperatures, using an empirical solar zenith angle model. Int. J. Remote Sens. 1999, 20, 1125–1132. [Google Scholar] [CrossRef]
- Mostovoy, G.V.; King, R.; Reddy, K.R.; Kakani, V.G. Using MODIS LST data for high-resolution estimates of daily air temperature over Mississippi. In Proceedings of the International Workshop on the Analysis of Multi-Temporal Remote Sensing Images, Biloxi, MS, USA, 16–18 May 2005; pp. 76–80. [Google Scholar]
- Riddering, J.P.; Queen, L.P. Estimating near-surface air temperature with NOAA AVHRR. Can. J. Remote Sens. 2006, 32, 33–43. [Google Scholar] [CrossRef]
- Du, W.; Jia, P.; Du, G. Current biogeographical roles of the Kunlun Mountains. Ecol. Evol. 2022, 12, 8493–8506. [Google Scholar] [CrossRef]
- Youngun, Y.; Hsü, K. Origin of the Kunlun Mountains by arc-arc and arc-continent collisions. Isl. Arc 1994, 3, 75–89. [Google Scholar] [CrossRef]
- Bazai, N.A.; Cui, P.; Carling, P.A.; Wang, H.; Hassan, J.; Liu, D.; Zhang, G.; Jin, W. Increasing glacial lake outburst flood hazard in response to surge glaciers in the Karakoram. Earth-Sci. Rev. 2021, 212, 103432. [Google Scholar] [CrossRef]
- Flora of Tibet. Nature 1934, 133, 732. [CrossRef]
- Zheng, D. Physical-Geography of the Karakorum-Kunlun Mountains; Science Press: Beijing, China, 1999; Volume 37, pp. 74–187. [Google Scholar]
- Huete, A.; Justice, C.; Van Leeuwen, W. MODIS vegetation index (MOD13). Algorithm Theor. Basis Doc. 1999, 3, 295–309. [Google Scholar]
- Hulley, G.; Islam, T.; Freepartner, R.; Malakar, N. Visible Infrared Imaging Radiometer Suite (VIIRS) Land Surface Temperature and Emissivity Product Collection 1 Algorithm Theoretical Basis Document; Jet Propulsion Laboratory, National Aeronautics and Space Administration: Pasadena, CA, USA, 2016. [Google Scholar]
- Wan, Z. MODIS land-surface temperature algorithm theoretical basis document (LST ATBD). Inst. Comput. Earth Syst. Sci. Santa Barbar. 1999, 75, 18. [Google Scholar]
- Prokhorenkova, L.; Gusev, G.; Vorobev, A.; Dorogush, A.V.; Gulin, A. CatBoost: Unbiased boosting with categorical features. Adv. Neural Inf. Process. Syst. 2018, 31. [Google Scholar] [CrossRef]
- Li, Y.; Wang, X.; Ma, Y.; Hu, G.; Gui, H.; Zhang, G. Downscaling land surface temperature through AMSR–2 passive microwave observations by Catboost semiempirical algorithms. Arid Zone Res. 2021, 38, 1637–1649. [Google Scholar]
- Li, Y.; Wang, X.; Ma, Y.; Chen, B.; Yan, L.; Zhang, G. Downscaling Land Surface Temperature through AMSR-2 Observations by Using Machine Learning Algorithms. Remote Sens. Technol. Appl. 2022, 37, 474–487. [Google Scholar] [CrossRef]
- Zhang, K.; Schölkopf, B.; Muandet, K.; Wang, Z. Domain adaptation under target and conditional shift. In Proceedings of the International Conference on Machine Learning, Atlanta, GA, USA, 16–21 June 2013; pp. 819–827. [Google Scholar]
- Zhang, Y.; Zhao, Z.; Zheng, J. CatBoost: A new approach for estimating daily reference crop evapotranspiration in arid and semi-arid regions of Northern China. J. Hydrol. 2020, 588, 125087. [Google Scholar] [CrossRef]
- Pandey, J.; Asati, A.R. Lightweight convolutional neural network architecture implementation using TensorFlow lite. Int. J. Inf. Technol. 2023, 15, 2489–2498. [Google Scholar] [CrossRef]
- Vapnik, V.N. An overview of statistical learning theory. IEEE Trans. Neural Netw. 1999, 10, 988–999. [Google Scholar] [CrossRef]
- Chen, J.; Yin, Y.; Han, L.; Zhao, F. Optimization approaches for parameters of SVM. In Proceedings of the 11th International Conference on Modelling, Identification and Control (ICMIC2019), Tianjin, China, 1–4 December 2019; pp. 575–583. [Google Scholar]
- Fushiki, T. Estimation of prediction error by using K-fold cross-validation. Stat. Comput. 2011, 21, 137–146. [Google Scholar] [CrossRef]
- Berrar, D. Cross-Validation. In Encyclopedia of Bioinformatics and Computational Biology, 2nd ed.; Elsevier: Amsterdam, The Netherlands, 2019. [Google Scholar]
- Wong, T.-T.; Yeh, P.-Y. Reliable accuracy estimates from k-fold cross validation. IEEE Trans. Knowl. Data Eng. 2019, 32, 1586–1594. [Google Scholar] [CrossRef]
- Colliander, A.; Jackson, T.J.; Bindlish, R.; Chan, S.; Das, N.; Kim, S.B.; Cosh, M.H.; Dunbar, R.S.; Dang, L.; Pashaian, L.; et al. Validation of SMAP surface soil moisture products with core validation sites. Remote Sens. Environ. 2017, 191, 215–231. [Google Scholar] [CrossRef]
- Friedman, J.H. Greedy function approximation: A gradient boosting machine. Ann. Stat. 2001, 29, 1189–1232. [Google Scholar] [CrossRef]
- Martín-Ortega, P.; García-Montero, L.G.; Sibelet, N. Temporal Patterns in Illumination Conditions and Its Effect on Vegetation Indices Using Landsat on Google Earth Engine. Remote Sens. 2020, 12, 211. [Google Scholar] [CrossRef]
- Jarchow, C.J.; Didan, K.; Barreto-Muñoz, A.; Nagler, P.L.; Glenn, E.P. Application and Comparison of the MODIS-Derived Enhanced Vegetation Index to VIIRS, Landsat 5 TM and Landsat 8 OLI Platforms: A Case Study in the Arid Colorado River Delta, Mexico. Sensors 2018, 18, 1546. [Google Scholar] [CrossRef]
- Jia, W.; Shi, P.; Wang, J.a.; Ma, W.; Xia, X.; Zhou, Y. Monitoring rock desert formation caused by two different origins (ice-snow melting and drying) in the Qinghai-Tibet Plateau of China by considering topographic and meteorological elements. J. Arid Land 2022, 14, 849–866. [Google Scholar] [CrossRef]
- Wang, J.; Zhao, J.; Zhou, P.; Li, K.; Cao, Z.; Zhang, H.; Han, Y.; Luo, Y.; Yuan, X. Study on the Spatial and Temporal Evolution of NDVI and Its Driving Mechanism Based on Geodetector and Hurst Indexes: A Case Study of the Tibet Autonomous Region. Sustainability 2023, 15, 5981. [Google Scholar] [CrossRef]
- Singh, G.; Venkataraman, G.; Rao, Y.S.; Kumar, V.; Snehmani. InSAR Coherence Measurement Techniques for Snow Cover Mapping in Himalayan Region. In Proceedings of the IGARSS 2008—2008 IEEE International Geoscience and Remote Sensing Symposium, Boston, MA, USA, 7–11 July 2008; pp. IV-1077–IV-1080.
- Nabi, K.; Ali, K.; Ashraf, M.I.; Imran, A.B.; Ahmad, N. Assessment of land cover changes due to anthropogenic causes in the mountainous area of Ishkoman Watershed, Gilgit, Pakistan. In Bulletin of the Transilvania University of Brasov. Series II: Forestry, Wood Industry, Agricultural Food Engineering; Transilvania University Press: Brașov, Romania, 2021; pp. 25–46. [Google Scholar]
- Ahrens, C.D. Meteorology Today: An Introduction to Weather, Climate, and the Environment; Cengage Learning Canada Inc.: Toronto, ON, Canada, 2015. [Google Scholar]
- Garratt, J.R. The atmospheric boundary layer. Earth-Sci. Rev. 1994, 37, 89–134. [Google Scholar] [CrossRef]
- Emissivity, R.L.-S. A Physics-Based Algorithm for Retrieving Land-Surface Emissivity and Temperature from EOS/MODIS Data. IEEE Trans. Geosci. Remote Sens. 1997, 35, 980–996. [Google Scholar]
Disclaimer/Publisher’s Note: The statements, opinions and data contained in all publications are solely those of the individual author(s) and contributor(s) and not of MDPI and/or the editor(s). MDPI and/or the editor(s) disclaim responsibility for any injury to people or property resulting from any ideas, methods, instructions or products referred to in the content. |
© 2024 by the authors. Licensee MDPI, Basel, Switzerland. This article is an open access article distributed under the terms and conditions of the Creative Commons Attribution (CC BY) license (https://creativecommons.org/licenses/by/4.0/).














