A Generative Urban Space Design Method Based on Shape Grammar and Urban Induction Patterns
Abstract
1. Introduction
1.1. Background
1.2. Previous Research
1.2.1. Shape Grammar as an Analysis and Design Tool
1.2.2. Application of Shape Grammar in Historic District
1.2.3. Improvement of Shape Grammar by Pattern Language and Urban Inducing Patterns
1.3. Our Study
2. Materials and Methods
2.1. Study Area
2.2. Urban Space Design Grammar of Historic Districts
2.3. Workflow and Steps
- (1)
- Data analysis and determination of design goals: Sorting out and analyzing the original data of the block as the thought organizing before determining the design scheme, and determining the design goal of the case in combination with the master planning and case reference;
- (2)
- Determination of the urban space design ontology of the historic district: Structurally defining the objects, types, parts, and relationships in the urban space design field of the case historical district;
- (3)
- Feature extraction of original shape elements of the urban space design ontology of the historic district: extracting morphological and topological relationships of each object and between objects according to the definition of the urban space design ontology of the case historic district;
- (4)
- Editing and application of the urban space design grammar of the historic district: Determining new shape design rules as the generation elements in combination with the characteristics of ontology shape elements and design principles for completing grammar editing and scheme generation assisted based on grammatical structure sequence conforming to the design idea, combination of multiple UIPs, and setting of control parameters.
2.4. Operating Software Selection
3. Research and Implementation
3.1. Preprocessing Information
3.2. Ontology for Urban Space Design of the Historical District
3.3. Extraction of Original Shape Elements Features
3.4. Editing and Application of the Urban Space Design Grammar of the Historic District
3.4.1. Setting of Control Parameters
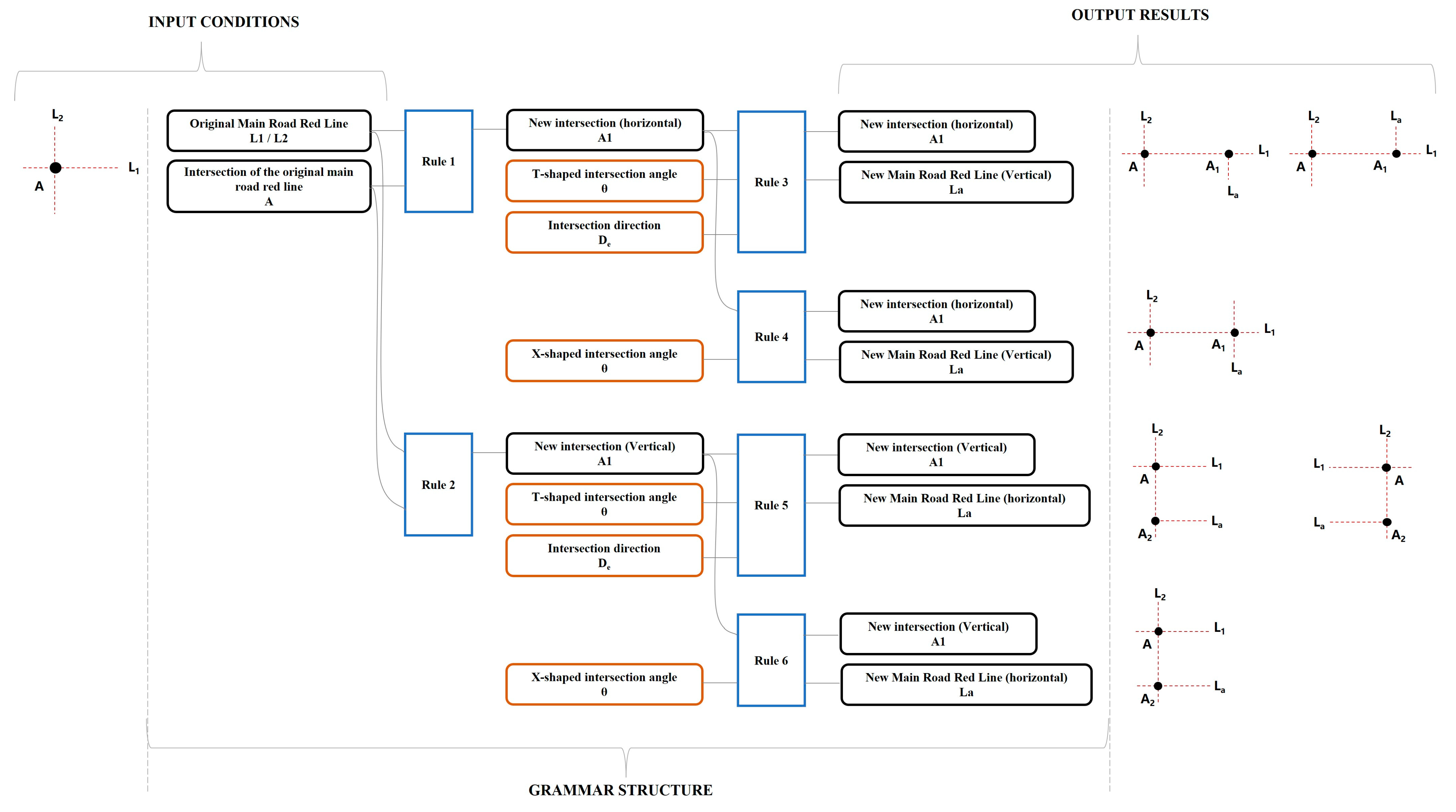
3.4.2. Development of Design Grammar Rules of New Shape Element
3.4.3. Determination of Grammatical Structure Sequence
3.4.4. Formulation of Urban Induction Patterns
4. Results
4.1. Model Generation
4.2. Scheme Comparison
4.3. Expand Application
5. Discussion and Conclusions
Author Contributions
Funding
Conflicts of Interest
References
- Yeoh, B.S.; Huang, S. The conservation-redevelopment dilemma in Singapore: The case of the Kampong Glam historic district. Cities 1996, 13, 411–422. [Google Scholar] [CrossRef]
- Knippschild, R.; Zöllter, C. Urban regeneration between cultural heritage preservation and revitalization: Experiences with a decision support tool in eastern Germany. Land 2021, 10, 547. [Google Scholar] [CrossRef]
- Luo, H.; Chiou, B.-S. Framing the Hierarchy of Cultural Tourism Attractiveness of Chinese Historic Districts under the Premise of Landscape Conservation. Land 2021, 10, 216. [Google Scholar] [CrossRef]
- Yang, L.; Chang, H.-T.; Ma, H.; Wang, T.; Xu, J.; Chen, J. Applying Evolutionary Computation to Optimize the Design of Urban Blocks. Buildings 2023, 13, 755. [Google Scholar] [CrossRef]
- Herr, C.M.; Ford, R.C. Cellular automata in architectural design: From generic systems to specific design tools. Autom. Constr. 2016, 72, 39–45. [Google Scholar] [CrossRef]
- Suryowinoto, A. Pemodelan Tanaman Virtual Menggunakan Lindenmayer System. Inf. J. Ilm. Bid. Teknol. Inf. Dan Komun. 2017, 2, 2. [Google Scholar] [CrossRef]
- BuHamdan, S.; Alwisy, A.; Bouferguene, A. Generative systems in the architecture, engineering and construction industry: A systematic review and analysis. Int. J. Archit. Comput. 2020, 19, 226–249. [Google Scholar] [CrossRef]
- Stiny, G.; Gips, J. shape grammar and generative specification of Painting and Sculpture. In Proceedings of the IFIP Congress, Ljubljana, Yugoslavia, 23–28 August 1971; pp. 125–135. [Google Scholar]
- Krishnamurti, R.; Stouffs, R. Spatial grammars: Motivation, comparison, and new results. In Proceedings of the CAAD Futures ‘93 Conference Proceedings, Pittsburgh, PA, USA, 7–10 July 1993; pp. 57–75. [Google Scholar]
- Brown, K. Grammatical design. IEEE Expert 1997, 12, 27–33. [Google Scholar] [CrossRef]
- Daher, E.; Kubicki, S.; Guerriero, A. Data-driven development in the smart city: Generative design for refugee camps in Luxembourg. Entrep. Sustain. Issues 2017, 4, 364. [Google Scholar] [CrossRef]
- Grimsdale, R.L.; Chang, C.W. The Layout Design Language_A Technique for Generating Layout Plans. Comput. Graph. Forum 1996, 15, 97–106. [Google Scholar] [CrossRef]
- Duarte, J.P.; Rocha, J.M.; Soares, G.D. Unveiling the structure of the Marrakech Medina: A shape grammar and an interpreter for generating urban form. AI EDAM 2007, 21, 317–349. [Google Scholar] [CrossRef]
- Miao, Y.; Koenig, R.; Knecht, K.; Konieva, K.; Buš, P.; Chang, M.-C. Computational urban design prototyping: Interactive planning synthesis methods—A case study in Cape Town. Int. J. Archit. Comput. 2018, 16, 212–226. [Google Scholar] [CrossRef]
- Duarte, J.P.; Beirão, J. Towards a Methodology for Flexible Urban Design: Designing with Urban Patterns and Shape Grammars. Environ. Plan. B Plan. Des. 2011, 38, 879–902. [Google Scholar] [CrossRef]
- Wang, X.; Song, Y.; Tang, P. Generative urban design using shape grammar and block morphological analysis. Front. Archit. Res. 2020, 9, 914–924. [Google Scholar] [CrossRef]
- Verniz, D.; Duarte, J.P. Santa Marta Urban Grammar: Unraveling the spontaneous occupation of Brazilian informal settlements. Environ. Plan. B Urban Anal. City Sci. 2020, 48, 810–827. [Google Scholar] [CrossRef]
- Hussein, K.A.; Ismaeel, E.H. Shape grammar strategies for representing the built heritage. Al-Qadisiyah J. Eng. Sci. 2020, 13, 189–199. [Google Scholar] [CrossRef]
- Stiny, G.; Mitchell, W.J. The palladian grammar. Environ. Plan. B Plan. Des. 1978, 5, 5–18. [Google Scholar] [CrossRef]
- Paulino, D.M.; Ligler, H.; Napolitano, R. A Grammar-Based Approach for Generating Spatial Layout Solutions for the Adaptive Reuse of Sobrado Buildings. Buildings 2023, 13, 722. [Google Scholar] [CrossRef]
- Wang, J.; Zhao, B.; Fan, W.; Yang, Y.; Zhao, J. A Combined Shape Grammar and Housing-Space Demand Approach: Customized Mass Housing Design in Rural Areas of the North China Plain. Nexus Netw. J. 2022, 24, 5–23. [Google Scholar] [CrossRef]
- Zolghadarsli, N. Generating a Planned Community Based on a Vernacular Historic Village through Shape Grammar Methodology. Ph.D. Thesis, Texas Tech University, Lubbock, TX, USA, 2022. [Google Scholar]
- Alexander, C. A Pattern Language: Towns, Buildings, Construction; Oxford University Press: Oxford, UK, 1977. [Google Scholar]
- Erickson, T. Lingua Francas for design: Sacred places and pattern languages. In Proceedings of the 3rd Conference on Designing Interactive Systems: Processes, Practices, Methods, and Techniques, New York, NY, USA, 17–19 August 2000; pp. 357–368. [Google Scholar]
- Gruber, T.R. A translation approach to portable ontology specifications. Knowl. Acquis. 1993, 5, 199–220. [Google Scholar] [CrossRef]
- Beirão, J.; Duarte, J.P. Generic grammars for design domains. Artif. Intell. Eng. Des. Anal. Manuf. AI EDAM 2018, 32, 225–239. [Google Scholar] [CrossRef]













| Regulatory Requirements (Hard) | Design Requirements (Flexible) | |||||
|---|---|---|---|---|---|---|
| Classification | Control Parameters | Regulations | Specific Requirements | Parameters Setting | Specific Requirements | Parameters Setting |
| Existing buildings and structures | Historical building perimeter protection distance | <Anda City People’s Government Office File ([2014]48) | Perimeter expansion: 1 m | Perimeter expansion: 1 m | The lateral distance between new buildings and historic buildings should be controlled within 5–8 m | Perimeter expansion: 5 m |
| perimeter control distance of existing pedestrian bridge | — | The lateral distance between new buildings and structures should be controlled within 3–5 m | Perimeter expansion: 3 m | |||
| City road | Urban road intersection control distance | «Code for urban road traffic planning and design» (GB50220-95); «Standard for urban residential quaters planning and design» (GB50180-2018) | The interval distance between urban branch road intersections should be 150–250 m; Vehicle entrances and exits should not be set within 70 m of road intersections | Maximum distance between urban branch road intersections: 250 m; The shortest distance from the center line of urban branch road to the adjacent road intersection: 70 m | ||
| Road width | The width of the branch road red line should be 14–20 m; The pavement width of the main auxiliary road shall not be less than 4 m | City branch road: 17 m (existing) Width of roadway inside the block: 7 m | ||||
| Pavement width | The Pavement width shall not be less than 1.5 m | Pavement width inside the block: 1.5 m | ||||
| Building setback red line distance | The minimum distance from the edge of urban residential quaters and auxiliary roads to buildings and structures is 1.5–5 m/1.5–2.5 m | Backward urban secondary trunk road: 8.5 m; Backward internal roadway: 3.5 m | ||||
| Classification | Control Parameters | Level | Source | Range | Fixed Value | Induction Patterns |
|---|---|---|---|---|---|---|
| Existing buildings and structures | Historical building perimeter protection distance | 1 | Specification and design requirements | Perimeter expansion: 5 m | Perimeter expansion: 5 m | Define user interface |
| perimeter control distance of existing pedestrian bridge | 1 | design requirements | Perimeter expansion: 3 m | Perimeter expansion: 3 m | ||
| City road | Urban road intersection control distance | 2 | Specification and design requirements | Maximum distance between urban branch road intersections: 250 m; The shortest distance from the center line of urban branch road to the adjacent road intersection: 70 m | Maximum distance between urban branch road intersections: 250 m; The shortest distance from the center line of urban branch road to the adjacent road intersection: 70 m | Grid generation pattern |
| Road width | 1 | Specification and design requirements | City branch road: 17 m (existing) Width of roadway inside the block: 7 m | City branch road: 17 m (existing) Width of roadway inside the block: 7 m | ||
| Pavement width | 1 | Specification and design requirements | Pavement width inside the block: 1.5 m | Pavement width inside the block: 1.5 m | ||
| Building setback red line distance | 2 | Specification and design requirements | Backward urban secondary trunk road: 8.5 m; Backward internal roadway: 3.5 m | Backward urban secondary trunk road: 8.5 m; Backward internal roadway: 3.5 m |
| Street Nomenclature | Axial Network | |||
|---|---|---|---|---|
| Interval (m) | Axial Intersection | |||
| T-Shape Acrossing | X-Shape Acrossing | |||
| Main road | ![]() | ![]() | ![]() | |
| Secondary trunk road | ![]() | ![]() | ![]() | |
| Branch road | ![]() | ![]() | ![]() | |
| Transport network | ||||
| Street discriptions | Street components | Street intersection | ||
| T-shape acrossing | X-shape acrossing | |||
| Main road | A slab road section form | ![]() | ![]() | ![]() |
| Two slab road section form | ![]() | |||
| Three slab road section form | ![]() | |||
| Four slab road section form | ![]() | |||
| Secondary trunk road | A slab road section form | ![]() | ||
| Two slab road section form | ![]() | |||
| Branch road | A slab road section form | ![]() | ||
Disclaimer/Publisher’s Note: The statements, opinions and data contained in all publications are solely those of the individual author(s) and contributor(s) and not of MDPI and/or the editor(s). MDPI and/or the editor(s) disclaim responsibility for any injury to people or property resulting from any ideas, methods, instructions or products referred to in the content. |
© 2023 by the authors. Licensee MDPI, Basel, Switzerland. This article is an open access article distributed under the terms and conditions of the Creative Commons Attribution (CC BY) license (https://creativecommons.org/licenses/by/4.0/).
Share and Cite
Yang, L.; Li, J.; Chang, H.-T.; Zhao, Z.; Ma, H.; Zhou, L. A Generative Urban Space Design Method Based on Shape Grammar and Urban Induction Patterns. Land 2023, 12, 1167. https://doi.org/10.3390/land12061167
Yang L, Li J, Chang H-T, Zhao Z, Ma H, Zhou L. A Generative Urban Space Design Method Based on Shape Grammar and Urban Induction Patterns. Land. 2023; 12(6):1167. https://doi.org/10.3390/land12061167
Chicago/Turabian StyleYang, Ling, Jian Li, Hsiao-Tung Chang, Zhiqing Zhao, He Ma, and Libin Zhou. 2023. "A Generative Urban Space Design Method Based on Shape Grammar and Urban Induction Patterns" Land 12, no. 6: 1167. https://doi.org/10.3390/land12061167
APA StyleYang, L., Li, J., Chang, H.-T., Zhao, Z., Ma, H., & Zhou, L. (2023). A Generative Urban Space Design Method Based on Shape Grammar and Urban Induction Patterns. Land, 12(6), 1167. https://doi.org/10.3390/land12061167



















