A Bibliometric Analysis of Urban Ecosystem Services: Structure, Evolution, and Prospects
Abstract
1. Introduction
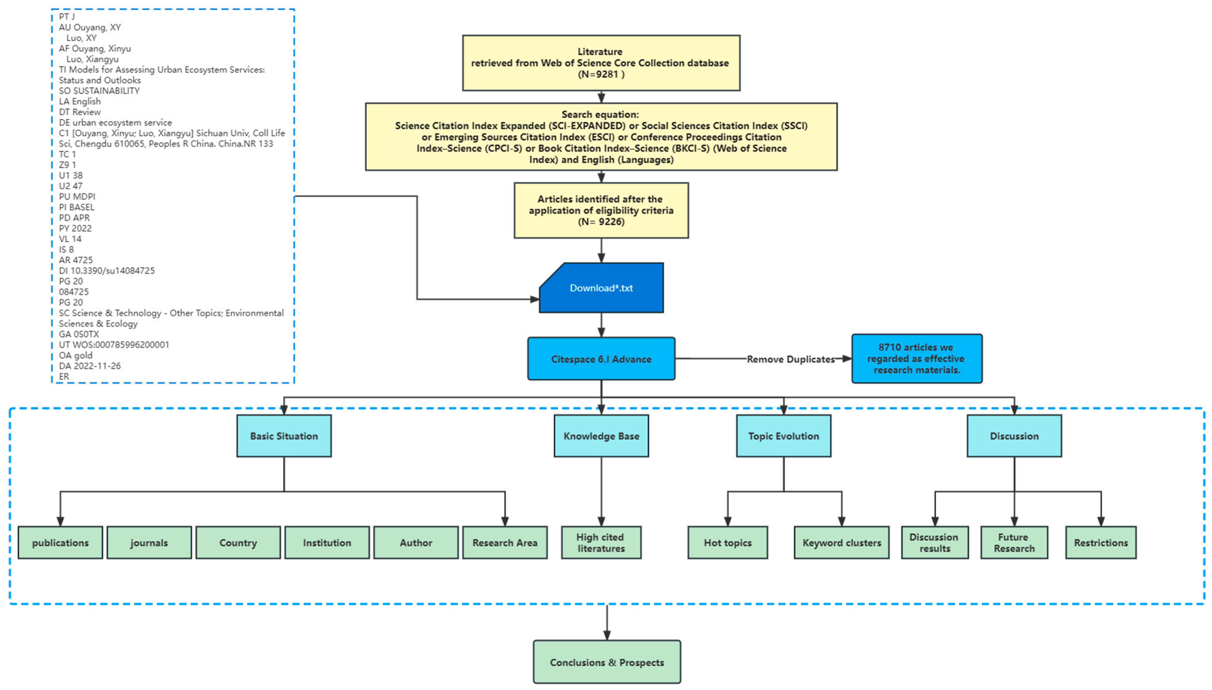
2. Data Sources and Research Methods
2.1. Data Source
2.2. Research Methods
3. Results
3.1. Basic Situation Analysis
3.1.1. Publications
- The literature on urban ecosystem services grew slowly from 1991 to 2004, comprising only 0.63% of the papers published during these 14 years for a total of 56 papers. Since 1990, when ecosystem services were first introduced into the international discussion of environmental issues, the number of papers published on ecosystem services has been increasing. Research on ecosystem services first attracted the attention of scholars in the field of nature services. Regarding society’s dependence on natural ecosystems, ecosystem services were defined as “the circumstances and processes by which natural ecosystems and the organisms that comprise their support and allow human existence” [44]. In 1999, Bolund et al. systematically elaborated the concept and classification of intra-urban ecosystem services [3]. Although this phase has not been deeply researched, the topic received as much attention in the 1990s. The concept of urban ecosystem services, its definition, and related research methods laid the theoretical foundation for subsequent research, but in the 1990s, there were relatively few studies published in scholarly journals and papers worldwide. These years represent what this paper calls the “preparatory” phase of research on the concept of landscape ecology;
- 2005–2007: The theoretical underpinning was established and a substantial body of research was formed, ushering in a period of steady growth. In 2001, on the occasion of World Environment Day, the United Nations launched a collaborative project with the World Health Organization, UNEP, and other agencies to conduct the first multi-level and multi-dimensional integrated assessment of global ecosystems, and published the Millennium Ecosystem Assessment report in 2005 [45]; this report provided a clear picture of the state and change in ecosystems and their relationship to human well-being, along with a relevant assessment framework, and served as a crucial impetus for the expansion of ecosystem services research. The number of papers published on urban ecology-related concepts grew exponentially between 2005 and 2007, increasing to approximately 7.7 times the number in 2004 by the end of this period, and accounting for 0.97% of the publications during this paper’s study period. This is called the “upward growth” phase of urban ecosystem services research;
- UES research has been increasing rapidly, especially since 2008, when the United Nations Environment Program launched The Economics of Ecosystem Services and Biodiversity, the international initiative intended to help the community understand the importance of ecosystems and biodiversity by estimating their value. From 2008 onward, UES research has skyrocketed, with an overall share of 98.4% and an annual number of publications exceeding 100 after 2011. This research phase has focused on the valuation of urban ecosystem services [46,47], ecological compensation standards and mechanisms [48,49], and land-use change impact studies of urban ecosystem services [50,51]. This is the “prosperity” stage.
3.1.2. Analysis of Major Journals
3.1.3. Major Countries and Regions Analysis
3.1.4. Analysis of Author Collaboration Distribution
3.1.5. Distribution of Contributing Institutions
3.1.6. Research Areas
3.2. Highly Cited Articles
3.3. Research Hotspots and Research Strategies
3.3.1. Keyword Symbiosis Network
3.3.2. Keyword Evolution Analysis
3.3.3. Cluster Analysis
4. Discussion
4.1. Future Research
- Cities are merging in various ways to form “urban agglomerations”, and this trend is accelerating as the world enters a new stage of urbanization. The rapid growth of urban agglomerations will have far-reaching consequences for ecosystems, regions, and whole landscapes, as well as for long-term sustainability. Therefore, these issues must be addressed in the broader context of biodiversity, ecosystem functions, ecosystem services, and human well-being if we are to achieve the goals of sustainable development. Given the potential benefits of UES, understanding how they relate to urbanization is crucial;
- We must recognize the importance of ecological services to city life and plan accordingly. The identification, evaluation, and management potential of UES are increasingly being studied for their potential effects on inhabitants’ happiness and quality of life, and urban eco-infrastructure must be planned in view of UES.
4.2. Restrictions
5. Conclusions
Funding
Institutional Review Board Statement
Informed Consent Statement
Data Availability Statement
Conflicts of Interest
References
- Burkhard, B.; Petrosillo, I.; Costanza, R. Ecosystem services—Bridging ecology, economy and social sciences. Ecol. Complex. 2010, 7, 257. [Google Scholar] [CrossRef]
- United Nations. World Urbanization Prospects: The 2011 Revision; United Nations Department of Economic and Social Affairs/Population Division: New York, NY, USA, 2012. [Google Scholar]
- Bolund, P.; Hunhammar, S. Ecosystem services in urban areas. Ecol. Econ. 1999, 29, 293–301. [Google Scholar] [CrossRef]
- Haughton, G. Developing sustainable urban development models. Cities 1997, 14, 189–195. [Google Scholar] [CrossRef]
- Odum, E.P.; Barrett, G.W. Fundamentals of Ecology; Saunders: Philadelphia, PA, USA, 1971; Volume 3. [Google Scholar]
- Newman, P.; Jennings, I. Cities as Sustainable Ecosystems: Principles and Practices; Island Press: Washington, DC, USA, 2012. [Google Scholar]
- Remme, R.P.; Frumkin, H.; Guerry, A.D.; King, A.C.; Mandle, L.; Sarabu, C.; Bratman, G.N.; Giles-Corti, B.; Hamel, P.; Han, B. An ecosystem service perspective on urban nature, physical activity, and health. Proc. Natl. Acad. Sci. USA 2021, 118, e2018472118. [Google Scholar] [CrossRef] [PubMed]
- Costanza, R.; Mitsch, W.J.; Day, J.W., Jr. A new vision for New Orleans and the Mississippi delta: Applying ecological economics and ecological engineering. Front. Ecol. Environ. 2006, 4, 465–472. [Google Scholar] [CrossRef]
- Enssle, F.; Kabisch, N. Urban green spaces for the social interaction, health and well-being of older people—An integrated view of urban ecosystem services and socio-environmental justice. Environ. Sci. Policy 2020, 109, 36–44. [Google Scholar] [CrossRef]
- Mader, A.; Patrickson, S.; Calcaterra, E.; Smit, J. TEEB Manual for Cities: Ecosystem Services in Urban Management; The Economics of Ecosystems and Biodiversity (TEEB): Geneva, Switzerland, 2011. [Google Scholar]
- Guo, Z.; Zhang, L.; Li, Y. Increased dependence of humans on ecosystem services and biodiversity. PLoS ONE 2010, 5, e13113. [Google Scholar] [CrossRef] [PubMed]
- Raudsepp-Hearne, C.; Peterson, G.D.; Tengö, M.; Bennett, E.M.; Holland, T.; Benessaiah, K.; MacDonald, G.K.; Pfeifer, L. Untangling the environmentalist’s paradox: Why is human well-being increasing as ecosystem services degrade? BioScience 2010, 60, 576–589. [Google Scholar] [CrossRef]
- Adhikari, K.; Hartemink, A.E. Linking soils to ecosystem services—A global review. Geoderma 2016, 262, 101–111. [Google Scholar] [CrossRef]
- Yapp, G.; Walker, J.; Thackway, R. Linking vegetation type and condition to ecosystem goods and services. Ecol. Complex. 2010, 7, 292–301. [Google Scholar] [CrossRef]
- Escobedo, F.J.; Kroeger, T.; Wagner, J.E. Urban forests and pollution mitigation: Analyzing ecosystem services and disservices. Environ. Pollut. 2011, 159, 2078–2087. [Google Scholar] [CrossRef]
- Pataki, D.E.; Carreiro, M.M.; Cherrier, J.; Grulke, N.E.; Jennings, V.; Pincetl, S.; Pouyat, R.V.; Whitlow, T.H.; Zipperer, W.C. Coupling biogeochemical cycles in urban environments: Ecosystem services, green solutions, and misconceptions. Front. Ecol. Environ. 2011, 9, 27–36. [Google Scholar] [CrossRef]
- Sander, H.; Polasky, S.; Haight, R.G. The value of urban tree cover: A hedonic property price model in Ramsey and Dakota Counties, Minnesota, USA. Ecol. Econ. 2010, 69, 1646–1656. [Google Scholar] [CrossRef]
- Barthel, S.; Folke, C.; Colding, J. Social–ecological memory in urban gardens—Retaining the capacity for management of ecosystem services. Glob. Environ. Change 2010, 20, 255–265. [Google Scholar] [CrossRef]
- Andersson, E.; Barthel, S.; Ahrné, K. Measuring social-ecological dynamics behind the generation of ecosystem services. Ecol. Appl. 2007, 17, 1267–1278. [Google Scholar] [CrossRef]
- de Wit, M.; van Zyl, H.; Crookes, D.; Blignaut, J.; Jayiya, T.; Goiset, V.; Mahumani, B. Including the economic value of well-functioning urban ecosystems in financial decisions: Evidence from a process in Cape Town. Ecosyst. Serv. 2012, 2, 38–44. [Google Scholar] [CrossRef]
- Roebeling, P.; Saraiva, M.; Palla, A.; Gnecco, I.; Teotónio, C.; Fidelis, T.; Martins, F.; Alves, H.; Rocha, J. Assessing the socio-economic impacts of green/blue space, urban residential and road infrastructure projects in the Confluence (Lyon): A hedonic pricing simulation approach. J. Environ. Plan. Manag. 2017, 60, 482–499. [Google Scholar] [CrossRef]
- Lin, Y.; Chen, X.; Huang, L.; Zhu, C.; Shahtahmassebi, A.; Zhang, J.; Shen, S.; Peng, R.; Deng, J.; Wang, K.; et al. Fine-scale mapping of urban ecosystem service demand in a metropolitan context: A population-income-environmental perspective. Sci. Total Environ. 2021, 781, 146784. [Google Scholar] [CrossRef]
- Blum, J. Contribution of ecosystem services to air quality and climate change mitigation policies: The case of urban forests in Barcelona, Spain. In Urban Forests; Apple Academic Press: Oakville, ON, Canada, 2017; pp. 21–54. [Google Scholar]
- Niemelä, J.; Saarela, S.-R.; Söderman, T.; Kopperoinen, L.; Yli-Pelkonen, V.; Väre, S.; Kotze, D.J. Using the ecosystem services approach for better planning and conservation of urban green spaces: A Finland case study. Biodivers. Conserv. 2010, 19, 3225–3243. [Google Scholar] [CrossRef]
- Yang, L.; Zhang, L.; Li, Y.; Wu, S. Water-related ecosystem services provided by urban green space: A case study in Yixing City (China). Landsc. Urban Plan. 2015, 136, 40–51. [Google Scholar] [CrossRef]
- Gómez-Baggethun, E.; Reyes-García, V.; Olsson, P.; Montes, C. Traditional ecological knowledge and community resilience to environmental extremes: A case study in Doñana, SW Spain. Glob. Environ. Change 2012, 22, 640–650. [Google Scholar] [CrossRef]
- Rees, W.; Wackernagel, M. Urban ecological footprints: Why cities cannot be sustainable—And why they are a key to sustainability. In Urban Ecology; Springer: Berlin/Heidelberg, Germany, 2008; pp. 537–555. [Google Scholar]
- Woodruff, S.C.; BenDor, T.K. Ecosystem services in urban planning: Comparative paradigms and guidelines for high quality plans. Landsc. Urban Plan. 2016, 152, 90–100. [Google Scholar] [CrossRef]
- Haase, D.; Larondelle, N.; Andersson, E.; Artmann, M.; Borgström, S.; Breuste, J.; Gomez-Baggethun, E.; Gren, Å.; Hamstead, Z.; Hansen, R. A quantitative review of urban ecosystem service assessments: Concepts, models, and implementation. Ambio 2014, 43, 413–433. [Google Scholar] [CrossRef]
- Luederitz, C.; Brink, E.; Gralla, F.; Hermelingmeier, V.; Meyer, M.; Niven, L.; Panzer, L.; Partelow, S.; Rau, A.-L.; Sasaki, R.; et al. A review of urban ecosystem services: Six key challenges for future research. Ecosyst. Serv. 2015, 14, 98–112. [Google Scholar] [CrossRef]
- Choudhri, A.F.; Siddiqui, A.; Khan, N.R.; Cohen, H.L. Understanding bibliometric parameters and analysis. Radiographics 2015, 35, 736–746. [Google Scholar] [CrossRef]
- Yang, Y.; Meng, G.J. A bibliometric analysis of comparative research on the evolution of international and Chinese ecological footprint research hotspots and frontiers since 2000. Ecol. Indic. 2019, 102, 650–665. [Google Scholar] [CrossRef]
- Birkle, C.; Pendlebury, D.A.; Schnell, J.; Adams, J. Web of Science as a data source for research on scientific and scholarly activity. Quant. Sci. Stud. 2020, 1, 363–376. [Google Scholar] [CrossRef]
- Raudsepp-Hearne, C.; Peterson, G.D.; Bennett, E.M. Ecosystem service bundles for analyzing tradeoffs in diverse landscapes. Proc. Natl. Acad. Sci. USA 2010, 107, 5242–5247. [Google Scholar] [CrossRef] [PubMed]
- Chen, C. The citespace manual. Coll. Comput. Inform. 2014, 1, 1–84. [Google Scholar]
- Tripathi, M.; Kumar, S.; Sonker, S.; Babbar, P. Occurrence of author keywords and keywords plus in social sciences and humanities research: A preliminary study. Collnet J. Sci. Inf. Manag. 2018, 12, 215–232. [Google Scholar] [CrossRef]
- Chen, C. Science mapping: A systematic review of the literature. J. Data Inf. Sci. 2017, 2, 1–40. [Google Scholar] [CrossRef]
- Garfield, E.; Pudovkin, A.I.; Istomin, V. Algorithmic citation-linked historiography—Mapping the literature of science. Proc. Am. Soc. Inf. Sci. Technol. 2002, 39, 14–24. [Google Scholar] [CrossRef]
- Howard, L.O. American Association for the Advancement of Science. Science 1902, 16, 821–825. [Google Scholar] [CrossRef]
- Van Eck, N.; Waltman, L. Software survey: VOSviewer, a computer program for bibliometric mapping. Scientometrics 2010, 84, 523–538. [Google Scholar] [CrossRef] [PubMed]
- Zhang, J.; Cenci, J.; Becue, V.; Koutra, S.; Ioakimidis, C.S. Recent evolution of research on industrial heritage in Western Europe and China based on bibliometric analysis. Sustainability 2020, 12, 5348. [Google Scholar] [CrossRef]
- Li, H.; An, H.; Wang, Y.; Huang, J.; Gao, X. Evolutionary features of academic articles co-keyword network and keywords co-occurrence network: Based on two-mode affiliation network. Phys. A Stat. Mech. Its Appl. 2016, 450, 657–669. [Google Scholar] [CrossRef]
- Wang, B.; Pan, S.-Y.; Ke, R.-Y.; Wang, K.; Wei, Y.-M. An overview of climate change vulnerability: A bibliometric analysis based on Web of Science database. Nat. Hazards 2014, 74, 1649–1666. [Google Scholar] [CrossRef]
- Daily, G.; Postel, S.; Bawa, K.; Kaufman, L. Nature’s Services: Societal Dependence on Natural Ecosystems; Island Press: Washington, DC, USA, 2012. [Google Scholar]
- Hassan, R.; Scholes, R.; Ash, N. Ecosystems and Human Well-Being: Current State and Trends; Island Press: Washington, DC, USA, 2005. [Google Scholar]
- Jim, C.Y.; Chen, W.Y. Ecosystem services and valuation of urban forests in China. Cities 2009, 26, 187–194. [Google Scholar] [CrossRef]
- Sutton, P.C.; Anderson, S.J. Holistic valuation of urban ecosystem services in New York City’s Central Park. Ecosyst. Serv. 2016, 19, 87–91. [Google Scholar] [CrossRef]
- Sheng, W.; Zhen, L.; Xie, G.; Xiao, Y. Determining eco-compensation standards based on the ecosystem services value of the mountain ecological forests in Beijing, China. Ecosyst. Serv. 2017, 26, 422–430. [Google Scholar] [CrossRef]
- Gao, X.; Huang, B.; Hou, Y.; Xu, W.; Zheng, H.; Ma, D.; Ouyang, Z. Using ecosystem service flows to inform ecological compensation: Theory & application. Int. J. Environ. Res. Public Health 2020, 17, 3340. [Google Scholar] [PubMed]
- Rahman, M.M.; Szabó, G. Impact of land use and land cover changes on urban ecosystem service value in Dhaka, Bangladesh. Land 2021, 10, 793. [Google Scholar] [CrossRef]
- Lawler, J.J.; Lewis, D.J.; Nelson, E.; Plantinga, A.J.; Polasky, S.; Withey, J.C.; Helmers, D.P.; Martinuzzi, S.; Pennington, D.; Radeloff, V.C. Projected land-use change impacts on ecosystem services in the United States. Proc. Natl. Acad. Sci. USA 2014, 111, 7492–7497. [Google Scholar] [CrossRef] [PubMed]
- Xie, P. Study of international anticancer research trends via co-word and document co-citation visualization analysis. Scientometrics 2015, 105, 611–622. [Google Scholar] [CrossRef]
- Garfield, E. Journal impact factor: A brief review. CMAJ 1999, 161, 979–980. [Google Scholar]
- Ding, X.; Yang, Z. Knowledge mapping of platform research: A visual analysis using VOSviewer and CiteSpace. Electron. Commer. Res. 2020, 22, 787–809. [Google Scholar] [CrossRef]
- Li, J.; Goerlandt, F.; Reniers, G. An overview of scientometric mapping for the safety science community: Methods, tools, and framework. Saf. Sci. 2021, 134, 105093. [Google Scholar] [CrossRef]
- Su, X.; Li, X.; Kang, Y. A bibliometric analysis of research on intangible cultural heritage using CiteSpace. SAGE Open 2019, 9, 2158244019840119. [Google Scholar] [CrossRef]
- Xu, C.; Haase, D.; Pribadi, D.O.; Pauleit, S. Spatial variation of green space equity and its relation with urban dynamics: A case study in the region of Munich. Ecol. Indic. 2018, 93, 512–523. [Google Scholar] [CrossRef]
- Cui, Y.; Mou, J.; Liu, Y. Knowledge mapping of social commerce research: A visual analysis using CiteSpace. Electron. Commer. Res. 2018, 18, 837–868. [Google Scholar] [CrossRef]
- Rinia, E.; Van Leeuwen, T.; Bruins, E.; Van Vuren, H.; Van Raan, A. Citation delay in interdisciplinary knowledge exchange. Scientometrics 2001, 51, 293–309. [Google Scholar] [CrossRef]
- Qi, S.; Hua, F.; Zhou, Z.; Shek, D.T. Trends of positive youth development publications (1995–2020): A scientometric review. Appl. Res. Qual. Life 2022, 17, 421–446. [Google Scholar] [CrossRef]
- Gómez-Baggethun, E.; Barton, D.N. Classifying and valuing ecosystem services for urban planning. Ecol. Econ. 2013, 86, 235–245. [Google Scholar] [CrossRef]
- Oberndorfer, E.; Lundholm, J.; Bass, B.; Coffman, R.R.; Doshi, H.; Dunnett, N.; Gaffin, S.; Köhler, M.; Liu, K.K.; Rowe, B. Green roofs as urban ecosystems: Ecological structures, functions, and services. BioScience 2007, 57, 823–833. [Google Scholar] [CrossRef]
- Bateman, I.J.; Harwood, A.R.; Mace, G.M.; Watson, R.T.; Abson, D.J.; Andrews, B.; Binner, A.; Crowe, A.; Day, B.H.; Dugdale, S. Bringing ecosystem services into economic decision-making: Land use in the United Kingdom. Science 2013, 341, 45–50. [Google Scholar] [CrossRef]
- Alberti, M. The effects of urban patterns on ecosystem function. Int. Reg. Sci. Rev. 2005, 28, 168–192. [Google Scholar] [CrossRef]
- Martín-López, B.; Iniesta-Arandia, I.; García-Llorente, M.; Palomo, I.; Casado-Arzuaga, I.; Amo, D.G.D.; Gómez-Baggethun, E.; Oteros-Rozas, E.; Palacios-Agundez, I.; Willaarts, B. Uncovering ecosystem service bundles through social preferences. PLoS ONE 2012, 7, e38970. [Google Scholar] [CrossRef]
- Gedan, K.B.; Silliman, B.R.; Bertness, M.D. Centuries of human-driven change in salt marsh ecosystems. Annu. Rev. Mar. Sci. 2009, 1, 117–141. [Google Scholar] [CrossRef]
- Moritz, M.A.; Batllori, E.; Bradstock, R.A.; Gill, A.M.; Handmer, J.; Hessburg, P.F.; Leonard, J.; McCaffrey, S.; Odion, D.C.; Schoennagel, T. Learning to coexist with wildfire. Nature 2014, 515, 58–66. [Google Scholar] [CrossRef]
- Rounsevell, M.; Ewert, F.; Reginster, I.; Leemans, R.; Carter, T. Future scenarios of European agricultural land use: II. Projecting changes in cropland and grassland. Agric. Ecosyst. Environ. 2005, 107, 117–135. [Google Scholar] [CrossRef]
- Sandifer, P.A.; Sutton-Grier, A.E.; Ward, B.P. Exploring connections among nature, biodiversity, ecosystem services, and human health and well-being: Opportunities to enhance health and biodiversity conservation. Ecosyst. Serv. 2015, 12, 1–15. [Google Scholar] [CrossRef]
- Wu, J. Urban ecology and sustainability: The state-of-the-science and future directions. Landsc. Urban Plan. 2014, 125, 209–221. [Google Scholar] [CrossRef]
- Meyer, J.L.; Paul, M.J.; Taulbee, W.K. Stream ecosystem function in urbanizing landscapes. J. N. Am. Benthol. Soc. 2005, 24, 602–612. [Google Scholar] [CrossRef]
- Demuzere, M.; Orru, K.; Heidrich, O.; Olazabal, E.; Geneletti, D.; Orru, H.; Bhave, A.G.; Mittal, N.; Feliú, E.; Faehnle, M. Mitigating and adapting to climate change: Multi-functional and multi-scale assessment of green urban infrastructure. J. Environ. Manag. 2014, 146, 107–115. [Google Scholar] [CrossRef]
- Grimm, N.B.; Foster, D.; Groffman, P.; Grove, J.M.; Hopkinson, C.S.; Nadelhoffer, K.J.; Pataki, D.E.; Peters, D.P. The changing landscape: Ecosystem responses to urbanization and pollution across climatic and societal gradients. Front. Ecol. Environ. 2008, 6, 264–272. [Google Scholar] [CrossRef]
- Malaj, E.; von der Ohe, P.C.; Grote, M.; Kühne, R.; Mondy, C.P.; Usseglio-Polatera, P.; Brack, W.; Schäfer, R.B. Organic chemicals jeopardize the health of freshwater ecosystems on the continental scale. Proc. Natl. Acad. Sci. USA 2014, 111, 9549–9554. [Google Scholar] [CrossRef] [PubMed]
- Haase, D.; Frantzeskaki, N.; Elmqvist, T. Ecosystem services in urban landscapes: Practical applications and governance implications. Ambio 2014, 43, 407–412. [Google Scholar] [CrossRef] [PubMed]
- Bratman, G.N.; Anderson, C.B.; Berman, M.G.; Cochran, B.; De Vries, S.; Flanders, J.; Folke, C.; Frumkin, H.; Gross, J.J.; Hartig, T. Nature and mental health: An ecosystem service perspective. Sci. Adv. 2019, 5, eaax0903. [Google Scholar] [CrossRef] [PubMed]
- Fuller, R.A.; Irvine, K.N.; Devine-Wright, P.; Warren, P.H.; Gaston, K.J. Psychological benefits of greenspace increase with biodiversity. Biol. Lett. 2007, 3, 390–394. [Google Scholar] [CrossRef]
- Lee, J.; Park, B.-J.; Tsunetsugu, Y.; Kagawa, T.; Miyazaki, Y. Restorative effects of viewing real forest landscapes, based on a comparison with urban landscapes. Scand. J. For. Res. 2009, 24, 227–234. [Google Scholar] [CrossRef]
- Lovell, S.T.; Taylor, J.R. Supplying urban ecosystem services through multifunctional green infrastructure in the United States. Landsc. Ecol. 2013, 28, 1447–1463. [Google Scholar] [CrossRef]
- Xie, H.; Zhang, Y.; Zeng, X.; He, Y. Sustainable land use and management research: A scientometric review. Landsc. Ecol. 2020, 35, 2381–2411. [Google Scholar] [CrossRef]
- Darling, F.F. West Highland Survey: An Essay in Human Ecology; Oxford University Press: Oxford, UK, 1955. [Google Scholar]
- Elmqvist, T.; Colding, J.; Barthel, S.; Borgström, S.; Duit, A.; Lundberg, J.; Andersson, E.; Ahrné, K.; Ernstson, H.; Folke, C. The dynamics of Social-Ecological systems in urban landscapes: Stockholm and the national urban park, sweden. Ann. N. Y. Acad. Sci. 2004, 1023, 308–322. [Google Scholar] [CrossRef]
- Timmermans, W.; Snep, R.; Kuypers, V. Urban landscape ecology in the Delta Metropolis, a modern chaos? WIT Trans. Ecol. Environ. 2005, 81, 583–595. [Google Scholar]
- Ouyang, X.; Luo, X. Models for Assessing Urban Ecosystem Services: Status and Outlooks. Sustainability 2022, 14, 4725. [Google Scholar] [CrossRef]
- Szumacher, I. Functions of urban greenspace and ecosystem services. Misc. Geographica. Reg. Stud. Dev. 2011, 15, 123–129. [Google Scholar] [CrossRef]
- Cortinovis, C.; Geneletti, D. Ecosystem services in urban plans: What is there, and what is still needed for better decisions. Land Use Policy 2018, 70, 298–312. [Google Scholar] [CrossRef]
- Shi, Y.; Liu, X. Research on the literature of green building based on the Web of Science: A scientometric analysis in CiteSpace (2002–2018). Sustainability 2019, 11, 3716. [Google Scholar] [CrossRef]
- Tolessa, T.; Senbeta, F.; Kidane, M. The impact of land use/land cover change on ecosystem services in the central highlands of Ethiopia. Ecosyst. Serv. 2017, 23, 47–54. [Google Scholar] [CrossRef]
- Hasan, S.; Shi, W.; Zhu, X. Impact of land use land cover changes on ecosystem service value—A case study of Guangdong, Hong Kong, and Macao in South China. PLoS ONE 2020, 15, e0231259. [Google Scholar] [CrossRef]
- Lambin, E.F.; Meyfroidt, P. Global land use change, economic globalization, and the looming land scarcity. Proc. Natl. Acad. Sci. USA 2011, 108, 3465–3472. [Google Scholar] [CrossRef]
- Quintas-Soriano, C.; Castro, A.J.; Castro, H.; García-Llorente, M. Impacts of land use change on ecosystem services and implications for human well-being in Spanish drylands. Land Use Policy 2016, 54, 534–548. [Google Scholar] [CrossRef]
- Arunyawat, S.; Shrestha, R.P. Assessing land use change and its impact on ecosystem services in Northern Thailand. Sustainability 2016, 8, 768. [Google Scholar] [CrossRef]
- Chen, W.Y.; Jim, C.Y. Assessment and valuation of the ecosystem services provided by urban forests. In Ecology, Planning, and Management of Urban Forests; Springer: New York, NY, USA, 2008; pp. 53–83. [Google Scholar]
- Steffen, W.; Crutzen, P.J.; McNeill, J.R. The Anthropocene: Are humans now overwhelming the great forces of nature. Ambio 2007, 36, 614–621. [Google Scholar] [CrossRef] [PubMed]
- Aretano, R.; Petrosillo, I.; Zaccarelli, N.; Semeraro, T.; Zurlini, G. People perception of landscape change effects on ecosystem services in small Mediterranean islands: A combination of subjective and objective assessments. Landsc. Urban Plan. 2013, 112, 63–73. [Google Scholar] [CrossRef]
- Vihervaara, P.; Kumpula, T.; Tanskanen, A.; Burkhard, B. Ecosystem services–A tool for sustainable management of human–environment systems. Case study Finnish Forest Lapland. Ecol. Complex. 2010, 7, 410–420. [Google Scholar] [CrossRef]
- Brzoska, P.; Spāģe, A. From city-to site-dimension: Assessing the urban ecosystem services of different types of green infrastructure. Land 2020, 9, 150. [Google Scholar] [CrossRef]










| No. | Frequency | Centrality | Cited Journals | First Cited Year | IF |
|---|---|---|---|---|---|
| 1 | 3385 | 0.13 | Landscape and Urban Planning | 1999 | 8.119 |
| 2 | 2324 | 0.07 | Ecological Economics | 1997 | 6.536 |
| 3 | 2081 | 0.07 | Science | 1995 | 63.714 |
| 4 | 2008 | 0.11 | Journal of Environmental Management | 1995 | 8.910 |
| 5 | 1845 | 0.00 | Ecological Indicators | 2014 | 6.263 |
| 6 | 1844 | 0.07 | Nature | 1996 | 69.504 |
| 7 | 1819 | 0.07 | Proceedings of the National Academy of Sciences of the United States of America | 2002 | 12.779 |
| 8 | 1752 | 0.00 | Urban Forestry & Urban Greening | 2013 | 5.766 |
| 9 | 1664 | 0.01 | Science of the Total Environment | 2002 | 10.753 |
| 10 | 1611 | 0.11 | Landscape Ecology | 1996 | 5.043 |
| Rank | Country | Number | Centrality | Year of First Publication |
|---|---|---|---|---|
| 1 | USA | 2160 | 0.37 | 1993 |
| 2 | China | 2090 | 0.01 | 2003 |
| 3 | Germany | 774 | 0.09 | 2000 |
| 4 | England | 735 | 0.14 | 2003 |
| 5 | Italy | 674 | 0.12 | 2005 |
| 6 | Australia | 553 | 0.02 | 2005 |
| 7 | Spain | 398 | 0.03 | 1998 |
| 8 | Canada | 390 | 0.07 | 1998 |
| 9 | Sweden | 352 | 0.04 | 2004 |
| 10 | The Netherlands | 299 | 0.07 | 2006 |
| No. | Author name | Number | Year |
|---|---|---|---|
| 1 | Haase, Dagmar | 78 | 2008 |
| 2 | Pauleit, Stephan | 44 | 2008 |
| 3 | Escobedo, Francisco FJ | 39 | 2011 |
| 4 | Mcphearson, Timon | 36 | 2013 |
| 5 | Gaston, Kevin KJ | 35 | 2007 |
| 6 | Nowak, David DJ | 35 | 2008 |
| 7 | Andersson, Erik | 31 | 2006 |
| 8 | Kowarik, Ingo | 28 | 2011 |
| 9 | Qureshi, Salman | 25 | 2013 |
| 10 | Ouyang, Zhiyun | 24 | 2013 |
| Rank | Frequency | Year | Institution | Rank | Centrality | Year | Institution |
|---|---|---|---|---|---|---|---|
| 1 | 330 | 2005 | Chinese Academy of Sciences | 1 | 0.13 | 2002 | U.S. Forest Service |
| 2 | 144 | 2014 | University of the Chinese Academy of Sciences | 2 | 0.09 | 2001 | Arizona State University |
| 3 | 137 | 2002 | U.S. Forest Service | 3 | 0.09 | 2005 | Chinese Academy of Sciences |
| 4 | 125 | 2006 | Beijing Normal University | 4 | 0.08 | 2006 | Swedish University of Agricultural Sciences |
| 5 | 111 | 2001 | Arizona State University | 5 | 0.08 | 1999 | Stockholm University |
| 6 | 106 | 2010 | Humboldt University of Berlin | 6 | 0.07 | 2003 | University of Copenhagen |
| 7 | 95 | 1999 | Stockholm University | 7 | 0.07 | 2005 | University of Florida |
| 8 | 94 | 2008 | Helmholtz Centre for Environmental Research—UFZ | 8 | 0.06 | 2006 | University of Helsinki |
| 9 | 72 | 2000 | Technical University of Munich | 9 | 0.06 | 2008 | Helmholtz Centre for Environmental Research—UFZ |
| 10 | 70 | 2008 | University of Melbourne | 10 | 0.05 | 2006 | Michigan State University |
| No. | Frequency | Centrality | Year | WoS Categories |
|---|---|---|---|---|
| 1 | 2610 | 0.30 | 1991 | Environmental sciences |
| 2 | 1792 | 0.39 | 1993 | Environmental studies |
| 3 | 1445 | 0.25 | 1995 | Ecology |
| 4 | 963 | 0.08 | 1999 | Urban studies |
| 5 | 677 | 0.04 | 2004 | Green and sustainable science and technology |
| 6 | 563 | 0.04 | 1996 | Biodiversity conservation |
| 7 | 505 | 0.01 | 2001 | Forestry |
| 8 | 485 | 0.04 | 1993 | Geography |
| 9 | 484 | 0.05 | 1999 | Regional and urban planning |
| 10 | 425 | 0.05 | 1996 | Physical geography |
| No. | Frequency | Year of Publication | Author | Document Type |
|---|---|---|---|---|
| 1 | 1515 | 1999 | Per Bolund et al. [3] | Case study |
| 2 | 868 | 2012 | E Gómez-Baggethun et al. [61] | Review |
| 3 | 736 | 2007 | E Oberndorfer et al. [62] | Case study |
| 4 | 656 | 2013 | IJ Bateman et al. [63] | Case study |
| 5 | 592 | 2005 | M Alberti [64] | Review |
| 6 | 582 | 2012 | B Martín-López et al. [65] | Case study |
| 7 | 556 | 2011 | FJ Escobedo et al. [15] | Review |
| 8 | 544 | 2009 | KB Gedan et al. [66] | Review |
| 9 | 536 | 2014 | MA Moritz et al. [67] | Review |
| 10 | 536 | 2005 | MDA Rounsevell et al. [68] | Model and method |
| 11 | 527 | 2011 | DE Pataki et al. [16] | Model and method |
| 12 | 524 | 2015 | PA Sandifer et al. [69] | Review |
| 13 | 471 | 2014 | J Wu [70] | Review |
| 14 | 453 | 2005 | JL Meyer et al. [71] | Case study |
| 15 | 443 | 2014 | M Demuzere et al. [72] | Model and method |
| 16 | 439 | 2014 | JJ Lawler et al. [51] | Case study |
| 17 | 428 | 2008 | NB Grimm et al. [73] | Model and method |
| 18 | 422 | 2014 | E Malaj et al. [74] | Document type |
| 19 | 409 | 2014 | D Haase et al. [75] | Case study |
| 20 | 409 | 2019 | GN Bratman et al. [76] | Review |
| WOS | ||
|---|---|---|
| Stage | Order of Emergent Words | Main Research Hotspots |
| 1991–2004 | United States, ecosystem, ecological footprint, restoration, urban ecosystem, land use, environment | Definition of the concept of urban ecosystem services [3]; human ecology began to be studied [77]; the concept of ecological services in the field of ecology as a mechanism of action [78]. |
| 2005–2007 | Urban ecology, conservation, system, ecology, valuation, open space, scale | For the first time, ecological issues focused on the city [79]; the Millennium Ecosystem Assessment report was published in 2005 [45]. |
| 2008–2022 | Bioma, contingent valuation, pattern, good, urban forestry, land cover, vegetation, inner city, benefit transfer, urban ecosystem service, tradeoff, garden, growth, gradient, Australia, urban form | A specific model and framework was proposed for the UES study [80]; integrating urban green space functions with UES for comprehensive research [81]; research directions set for future UES research [82]. |
| No. | Frequency | Centrality | Year | Keyword |
|---|---|---|---|---|
| 1 | 4628 | 0.08 | 1998 | Ecosystem service |
| 2 | 1297 | 0.03 | 2002 | Biodiversity |
| 3 | 1262 | 0.01 | 1999 | City |
| 4 | 1208 | 0.02 | 2003 | Impact |
| 5 | 1069 | 0.02 | 1999 | Management |
| 6 | 920 | 0.03 | 2005 | Urbanization |
| 7 | 899 | 0.02 | 1999 | Land use |
| 8 | 872 | 0.03 | 1996 | Climate change |
| 9 | 778 | 0.01 | 2008 | Green infrastructure |
| 10 | 777 | 0.03 | 1997 | Landscape |
Disclaimer/Publisher’s Note: The statements, opinions and data contained in all publications are solely those of the individual author(s) and contributor(s) and not of MDPI and/or the editor(s). MDPI and/or the editor(s) disclaim responsibility for any injury to people or property resulting from any ideas, methods, instructions or products referred to in the content. |
© 2023 by the authors. Licensee MDPI, Basel, Switzerland. This article is an open access article distributed under the terms and conditions of the Creative Commons Attribution (CC BY) license (https://creativecommons.org/licenses/by/4.0/).
Share and Cite
Shao, Q.; Peng, L.; Liu, Y.; Li, Y. A Bibliometric Analysis of Urban Ecosystem Services: Structure, Evolution, and Prospects. Land 2023, 12, 337. https://doi.org/10.3390/land12020337
Shao Q, Peng L, Liu Y, Li Y. A Bibliometric Analysis of Urban Ecosystem Services: Structure, Evolution, and Prospects. Land. 2023; 12(2):337. https://doi.org/10.3390/land12020337
Chicago/Turabian StyleShao, Qilong, Li Peng, Yichan Liu, and Yongchang Li. 2023. "A Bibliometric Analysis of Urban Ecosystem Services: Structure, Evolution, and Prospects" Land 12, no. 2: 337. https://doi.org/10.3390/land12020337
APA StyleShao, Q., Peng, L., Liu, Y., & Li, Y. (2023). A Bibliometric Analysis of Urban Ecosystem Services: Structure, Evolution, and Prospects. Land, 12(2), 337. https://doi.org/10.3390/land12020337

