Abstract
The objective of this study was to establish a satisfaction evaluation model of industrial heritage renewal by evaluating the performance of old industrial buildings after renewal, then judging the adaptability and accuracy of the transformation strategy and putting forward targeted improvement suggestions. The data were collected through a questionnaire survey and analyzed by the statistical package for social science (SPSS) software using a structural equation model (SEM) and importance–performance analysis (IPA). The results show that (1) history, culture, and placeness have the largest average satisfaction and a positive and significant impact on overall satisfaction; (2) the building regeneration effect has a significant impact on overall satisfaction; and (3) social influence, external environmental perception, and economic benefits have no significant effect on overall satisfaction, indicating the need to strengthen public participation for further research into environmental creation, market-based operation, and land conservation. This case study reflects the distinctive features of internationalization and localization, and provides an indication of local practice in China for world urban renewal and architectural heritage theories.
1. Introduction
Urban renewal and industrial structure adjustment have resulted in many industrial enterprises being relocated or discontinued. Demolition and abandonment used to be the most common methods used for disposing of old industrial buildings that no longer had a practical productive function [1]. Due to environmental concerns, the global trend of shifting from a resource-based economy to a circular economy has started to be accepted in the construction industry. The adaptive reuse (AR) of buildings plays a key role in this shift. AR is defined as the repurposing of obsolete industrial buildings to preserve the original building as much as possible while upgrading performance to meet current standards [2,3]. It is considered superior to the reconstruction of new buildings in terms of sustainability and circular economy [4]. On the one hand, it does not destroy the historical and cultural significance of industrial buildings, and on the other hand, it facilitates the adaptation to new socioeconomic requirements [5]. Abandoned industrial sites have provided employment for thousands of people during the industrial period and contributed to economic growth [6]. Industrial heritage practice records present the spatial form of past industrial achievements and carry the cultural characteristics of industrial buildings in different eras and regions. Based on a renewed awareness of industrial culture, countries and regions such as the United States [7], Canada [8], Italy [9], Spain [10], and some developing countries [11], have re-examined and evaluated the value of industrial heritage resources as witnesses of industrial development and historical monuments, recognizing that the development of tertiary industries relying on industrial heritage provides an important way of achieving economic development [12,13]. Optimizing the residual utility and value of buildings through AR and avoiding demolition can be considered as a basis for sustainable development [14]. Renewal and AR are used to improve the quality of life, revitalize communities, promote economic growth, reduce resource consumption and negative environmental impacts, and preserve historical and cultural values [15]. Currently, one of the most important approaches to AR is the transformation of existing industrial landscapes into creative spaces, since old warehouses and factories in urban areas are particularly attractive to creative industries, opening up new opportunities for the conservation and reuse of industrial heritage [16].
Research into AR of industrial heritage in Western countries has focused on industrial heritage and community construction, the sustainable renewal of industrial heritage, post-industrial heritage conservation, and the use of new technologies. In terms of industrial heritage and community construction, Cenci et al. [17] have argued that preserving cultural identity represented by brownfield sites enables residents of former industrial areas to have a sense of place belonging to the industrial heritage transformation. The sustainable renewal of industrial heritage aims to meet the environmental, social, and economic needs of the city by adopting measures to transform industrial sites into cultural spaces relevant to sustainable initiatives, and adopt a combination of conservation and transformation, conservation, and renovation [18]. In the case of new technologies for transformation, digital technologies are applied to industrial heritage management and cultural promotion and make industrial heritage a smart heritage. Photogrammetry technology can measure the size and location of spatial objects through photographs and carry out 3D modeling for the virtual reproduction of cultural relics or sites [19]. The digital transformation of industrial heritage can improve the tourist experience and enhance visitor satisfaction [20]. Hain et al. [21] have studied the application of mixed reality in industrial heritage conservation and cultural education using an example of an old power plant renewal. Checa et al. [22] have built a 3D virtual reality environment with the ability to enhance user interaction and applied it to a factory exhibition in Spain, allowing visitors to see industrial heritage from the perspective of virtual reality experience.
Since the adoption of the Wuxi Proposal at the first China Industrial Heritage Conservation Forum in 2006, academic interest in industrial heritage research in China has gradually increased, with research topics focusing on industrial heritage conservation and urban renewal, industrial heritage conservation and tourism development, industrial heritage conservation policies, and stakeholders. In terms of industrial heritage conservation and urban renewal, Song Zhang [23] has made a comparative analysis of the distribution, types, and conditions of old industrial buildings and structures in two industrial heritage areas—the World Expo site and Xuhui Riverside—together with a comprehensive evaluation of the status of industrial heritage conservation and utilization, pointing out that these two industrial heritage areas have not fully considered the issues of overall industrial heritage landscape and historical landscape preservation during the renewal process, and the lack of preservation and connection of the historical characteristic elements. For industrial heritage conservation and tourism development, Hong Zhu et al. [24] conducted a spatial perception analysis of the industrial heritage tourism site in Guangzhou Redtory Art & Design Factory using self-service photography, photo evaluation, and eye-tracking. Their results show that visitors perceive the artistic and creative landscape more strongly than the industrial cultural landscape, which reflects the neglect of the protection of industrial cultural elements during the renewal process. Following industrial heritage conservation policies and stakeholder input, Miao Sun et al. [25] carried out a comparative study of Yishan Road District and Changyuan District in Shanghai and found that, under different industrial policy orientations, industrial heritage renewal projects have different economic, social, and cultural impacts on their surrounding cities. The policy orientation of local governments to maximize economic interests has also led to the over-commercialization of industrial heritage renewal, and the absence of some stakeholders in the development process has resulted in the lessening of heritage values by a focus on the short-term profitability of real estate development [26]. Dynamic conservation policies are needed that are compatible with the local urban planning and development culture, emphasize the potential of the historic environment for urban renewal, extend industrial heritage conservation from architectural preservation to place management, and link industrial heritage to the local environment and urban development process [27].
Various problems can occur in the process of renewal of industrial heritage, such as a lack of innovation in activation modes, lack of public participation and interaction [28], difficulty in establishing a coordinated relationship with the surrounding neighborhoods [29], and lack of feedback analysis after renewal, which can lead to the revitalization and utilization of industrial heritage being ignored again [30]. Therefore, it is important to enhance satisfaction with industrial heritage renewal. It is widely accepted that satisfaction is measured by comparing expectations and performance before and after the experience [31]. Satisfaction is defined here as the respondent’s judgment of the effects of industrial heritage renewal in terms of their personal cognitive and emotional states. The objective of this study is to establish an evaluation model for the satisfaction with industrial heritage renewal by evaluating the performance and indices of old industrial buildings after renewal, to judge the adaptability and accuracy of renewal strategies and propose targeted improvement suggestions.
2. Materials and Methods
This paper integrates the theories of urban planning, architectural heritage, and cultural geography, and uses the methods of structural equation modeling (SEM) and case study. Firstly, the theoretical basis of the research was determined through a literature review, and the evaluation index system and structural equation model hypothesis of industrial heritage renewal satisfaction were constructed. Then, taking Dongguan Jianyuzhou Cultural and Creative Park as a case study, we conducted a questionnaire survey, tested the reliability and validity of the questionnaire data, and analyzed the fitting degree of structural equation model. Finally, the importance–performance analysis method was used to evaluate the improvement strategy of industrial heritage renewal. The research methods of this paper are shown in Figure 1.
Figure 1.
Research methods.
2.1. Literature Review
2.1.1. Sustainable Development
Sustainable development is a comprehensive concept involving the coordinated and unified development of nature, economy, and society [32]. It is a new concept of development and civilization based on protecting natural environmental resources, stimulating economic development, and improving quality of life as a development strategy. From the perspective of sustainable development, the AR of industrial heritage involves adhering to the concept of sustainable development, and protecting and reusing all aspects of resources, economy, environment, and culture; i.e., maximizing the reuse of existing resources [33]. The AR of industrial heritage considers the whole building construction and uses process as a dynamic, organic, and sustainable development of spatial forms [10]. The protection of natural resources and the ecological environment is considered more deeply in the process of use [34] to achieve the harmonious growth of sustainable urban development and sustainable construction.
2.1.2. Urban Organic Renewal
Urban development and construction should be progressive and organically renewed [35]. In the development process, the focus should be not only on improving environmental quality and urban taste, but also on preserving unique cultural heritage and shaping the charm of the city [36]. Therefore, the original buildings should not be simply demolished during urban development [37]. Important buildings with high historical value and urban characteristics [38] must be protected and reused [39]. The AR of industrial buildings is an active form of development [15,40]. With the passage of and changes in time, old industrial buildings are adapted with new functions to meet the requirements of modern life [41], so as to promote the development of industrial flexibility and complete the sustainable development of the renewal project. Not only coordination with the functional positioning of the city and creative industrial parks should be considered, but also the long-term development and need to constantly update original historical value and industrial culture. Therefore, spatial planning, historical and cultural aspects, socioeconomic benefits, and the enhancement and transformation of the ecological environment need to be learned from the concept of organic urban renewal when developing and renovating [42].
2.1.3. Green Building
Green building refers to a building that provides a healthy and comfortable spatial environment for human beings, while utilizing resources with the highest efficiency and minimizing the impact on the environment [43]. Green building theory emphasizes the effective use of natural resources, and regards the environmental protection, comfort, energy-saving, and health of buildings as the ultimate goal [44] to achieve the harmonious unity of “human–architecture–nature”. The core concept of green building revolves around economic, social, and environmental requirements [45,46]. Old industrial buildings are characterized by open space and reliable structures to meet new functional requirements and economic development concepts while maximizing the use of resources, reducing pollution and saving energy [47]. The renewal of old industrial buildings belongs to the project of resource recycling [48], which fully reflects the concept of environmentally friendly buildings [49]. Old industrial buildings meet the three major elements of energy-saving, environmental protection, and applicability in green buildings [50], and are oriented to low-carbon environmental protection, energy-saving and consumption reduction, functional applicability, economic rationality, and health and comfort [51,52], to enhance the environmental, social, and economic benefits of the project.
2.1.4. Dynamic Conservation
Dynamic conservation refers to formulating corresponding conservation strategies according to the actual conditions of industrial heritage, so that historical buildings not only retain their historical authenticity, but also adapt to the actual needs of continuous development [53]. The integrated development of “history–present–future” should be emphasized to maintain the most optimal state. Based on current construction and development, control indices for long-term planning should be proposed [54]. In the process of implementing the plan, it is should be continuously adjusted and improved to achieve the goal of dynamic balance [55]. Therefore, AR projects of industrial heritage should be kept updated continually. The feedback from the audience through the cycle several times can summarize the evolutionary pattern of such projects in the long-term development process [56]. Under the premise that industrial heritage conservation is necessary, the emphasis on dynamic conservation approaches not only compensates for people’s emotional needs, but also gives industrial heritage a new contemporary function. In the context of the current resource scarcity and economic pressure, the original structural safety performance, functional replacement, cultural heritage, and economic sustainability should be considered [57] to specifically develop targeted conservation measures that are compatible with the specific needs of current development while maintaining the original historical features of historical industrial buildings.
2.1.5. Evaluation System for AR of Industrial Heritage
Industrial heritage related to the political, economic, cultural, social, scientific, technological, and architectural fields has been a subject of intense research, as it reveals the way of life of our ancestors, records technological progress, and enables cultural continuation. Liu et al. [58] have established an industrial heritage value evaluation system from the five dimensions of industrial history, architectural art, construction technology, social culture, and economic benefits; Gan Wu et al. [59] have evaluated the satisfaction with industrial plant renewals from the five aspects of plant service level, external spatial environment and perception, social influence, cultural atmosphere, and adaptability of building functions; Rui Zeng et al. [60] believe that the development of industrial heritage tourism is mainly affected by the six aspects of exploitable potential, stakeholders, AR, economic benefits, site authenticity, and public perception; and Ionica et al. [61] have assessed residents’ attitudes toward the transformation of industrial heritage according to three dimensions—economic, social, and environmental. In urban development, industrial heritage brings about the transformation of old industrial sites to ones with new prospects [62], which requires attention to be paid to the preservation of the authenticity and integrity of historic buildings [63], including the external and physical environment of the buildings [64], as well as the coordination of social, economic, and environmental sustainability [65]. The AR of industrial heritage provides economic, cultural, and social benefits to cities [66]. Industrial heritage renewal extends the life of buildings, avoids demolition and waste generation, saves mechanization and energy for new construction from the source, and provides social and economic benefits to the city. AR represents a change in the original use of a building to achieve a new use, thus achieving greater efficiency and cost-effectiveness of the space itself [67]. In addition to economic growth, there are indices belonging to such sociocultural aspects as quality of life, well-being, mental health, the satisfaction of certain needs of citizens [68], and attaining the social realization of human rights and needs in architectural heritage reuse and conservation projects. Nikolic et al. [69] argue that the intangible value of industrial heritage should be adequately protected, including interesting storytelling, expressions, and cultural activities, which reflect the spirit of place and the value of the historic urban landscape. The sustainable renewal and success of industrial heritage requires reflecting distinct localism; respecting the original heritage in site transformation; respecting district characteristics; and utilizing the historical memory of the site to ultimately create an open, diverse, and popular urban public leisure space with strong regional characteristics [70]. The present study constructs a structural model for the evaluation of industrial heritage renewal satisfaction from the five dimensions of building regeneration effect; external environment perception; history, culture, and placeness; social impact; and economic benefits.
2.2. Methods
2.2.1. Overview of Structural Equation Modeling
Structural equation modeling (SEM) is a statistical method for analyzing variables based on their covariance matrix to find their inherent structural relationships. This includes structural and measurement models. Of these, the former reflects the relationship between latent variables, which is expressed as:
where denotes the endogenous latent variable, is the influence relationship between the endogenous latent variables, is the influence relationship between the exogenous latent variable and the endogenous latent variable, and is the residual term of the endogenous latent variable. The measurement model reflects the relationship between latent variables and explicit variables, which can be expressed as:
where X is the exogenous explicit variable; Y is the endogenous explicit variable; Λx is the relationship matrix between the exogenous explicit variable X and the exogenous latent variable ξ; Λy is the relationship between the endogenous explicit variable Y and the endogenous latent variable η relationship; and δ, ε are X, Y error terms.
2.2.2. Model Hypotheses and Index System Construction
Five Hypotheses are Proposed
H1:
The building regeneration effect has a significant impact on the satisfaction with industrial heritage renewal.
The building regeneration effect is the evaluation of old industrial buildings after renewal, including the safety and reliability of the building structure, compatibility of the restoration style with the original building, and completeness of the architectural regeneration functions. The better the building regeneration effect, the better the satisfaction.
H2:
External environment perception has a significant impact on the satisfaction with industrial heritage renewal.
The external environment perception mainly includes road traffic, leisure places, green landscape, etc. The better the perception of the external environment, the better the satisfaction.
H3:
History, culture, and placeness have a significant influence on the satisfaction with industrial heritage renewal.
Urban industrial heritage reflects the change of industrial technology in a city and has rich historical and cultural values that can be evaluated by the introduction of historical pictures and texts, the display of production processes, and the creation of an industrial historical and cultural atmosphere. The more history, culture, and placeness can be highlighted, the more the satisfaction.
H4:
Social influence has a significant impact on the satisfaction with industrial heritage renewal.
The positive social impacts produced by the activation and utilization of industrial heritage, such as the improvement of surrounding infrastructure and promotion of science, education, and culture, can stimulate and increase public participation. The stronger the social influence, the greater the satisfaction.
H5:
Economic benefits have a significant impact on the satisfaction with industrial heritage renewal.
The renewal of industrial heritage can generate new economic values, such as upgrading local industrial structure, providing more employment opportunities, and improving the living standard of residents. The greater the economic benefits, the greater the satisfaction.
In structural equation modeling, latent variables need to be indirectly measured by exogenous explicit variables because they cannot be measured directly. Theories of sustainable development and organic renewal provide theoretical support for the selection of indices for the three dimensions of history, culture, and placeness; social impact; and economic benefits. Dynamic conservation theory and green building theory provide theoretical support for the selection of evaluation indices for external environment perception and the building regeneration effect. According to the principles of scientificity, systematization, and operability of evaluation indices, 17 indices that can reflect satisfaction with industrial heritage renewal are listed in combination with the domestic standards for the renewal of old industrial buildings, forming a satisfaction evaluation index system (Table 1).
Table 1.
Evaluation index system for satisfaction with industrial heritage renewal.
2.2.3. Structural Equation Modeling Construction
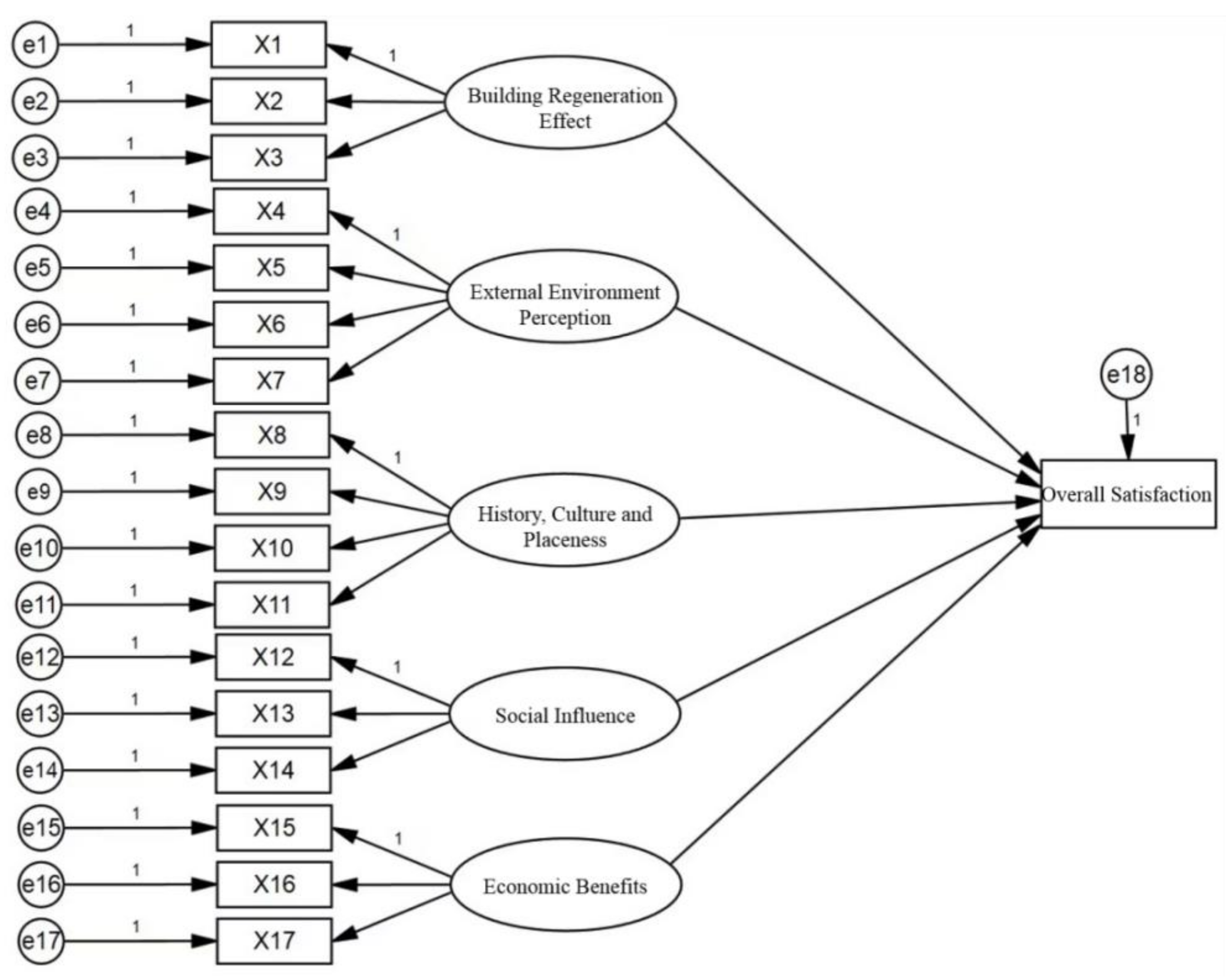
Based on the above theories, a hypothetical model of industrial heritage renewal satisfaction was constructed (Figure 2). The model contains five theoretical assumptions: “building regeneration effect”, “external environment perception”, “history, culture, and placeness”, “social influence”, and “economic benefits”, respectively, have a significant impact on the satisfaction with industrial heritage renewal.
Figure 2.
Initial theoretical model.
2.3. Study Area
The study focus was the activation project of the Jianyuzhou industrial heritage—one of the most important industrial sites in Dongguan, Guangdong province (Figure 3). It is located on the east side of Dongjiang Avenue and the west side of Houjie Waterway, with a total site area of 95,234 m2. The red color area in Figure 4 shows the case study area. There are 6 historical buildings on the site, including the customs office, Dongguan Flour Factory, the gatehouse of the Dongguan Oil and Grain Food Industry Company, the former import and export trade dock, and the former feed factory raw material vertical storage, laboratory, and chimney. Thirty-three buildings are Class I and II protected buildings, which are an important witness and epitome of Dongguan’s reform and opening up and industrialization process. In 1979, the second year of China’s reform and opening up, the food and ice factory was established, starting the operation of the “world factory” in Jianyuzhou, which gradually fell into disuse in the 2000s. In 2019, the factory was leased for 15 years by an enterprise affiliated to the local government for protective renewal and operation management, after which it was returned to the government. The spatial planning, business planning, and rational transformation of Jianyuzhou were carried out again based on the protection of industrial heritage. The goal was to establish a “new cultural landmark of Dongguan” that condensed the spirit of a pioneering and enterprising city. In 2021, Jianyuzhou became a destination for visiting the city’s industrial heritage, attracting a large number of tourists. There are currently 35 catering, design, and cultural and creative companies with an office population of around 2000 in Jianyuzhou.
Figure 3.
The location of the research subject.
Figure 4.
Study area.
The Dongguan Municipal Government has adopted level 1.5 land development rules to simultaneously increase the land value and protect the industrial heritage. The concept of level 1.5 land development can be traced back to the notion of urban gray land. Level 1.5 land development is a form of ‘land preheating’, created to solve the contradiction between long-term planning and near-term development demands by the government providing sites with complete infrastructure, slow land transfer, and high potential value for short-term leasing for transitional development and utilization. After ‘preheating’ the area and the associated increase in land price, the government retakes the land as agreed, and then implements its long-term plan of rolling development.
2.4. Questionnaire Design and Data Sources
The questionnaire for Dongguan Jianyuzhou was compiled according to the industrial heritage renewal satisfaction evaluation index system. It was divided into three parts, comprising (1) the respondents’ characteristics, including gender, educational background, respondent’s identity, and number of industrial heritage renewal projects they have participated in or visited; (2) the respondents’ satisfaction with the Jianyuzhou project according to the 17 evaluation indices list in Table 1; and (3) the respondents’ overall satisfaction in response to the question “How satisfied are you with the renewal of the industrial heritage in Jianyuzhou?”, which is a single-index endogenous structural variable. Parts (2) and (3) used a five-point Likert scale ranging from 1 (“very dissatisfied”) to 5 (“very satisfied”).
In any research, there is a need to consider ethical issues that may arise during the research process in order to protect the privacy and autonomy of participants. Since this study used a questionnaire to collect data, it was necessary to consider possible ethical issues. The questionnaire did not violate the privacy of the respondents and respected their rights, needs, and wishes. All participants were anonymous and their data are protected, and all participants allowed us to use their data for academic research and publication.
We took into account many factors in the selection of participants, such as the balance of the number of participants in terms of gender, occupation, and education level, to collect data as comprehensively as possible and to make the data more supportive and convincing. The questionnaire respondents were stakeholders of the Jianyuzhou renewal project, and were divided into four categories: investors, producers, users, and regulators [71], who were able to contribute to this research through their knowledge and experience of industrial heritage renewal. The investors were the staff of the companies involved in the Jianyuzhou renewal project; the producers included architects, engineers, and restoration experts; the users included merchants, visitors, and nearby residents who had settled in Jianyuzhou Cultural and Creative Park; and the regulators were mainly the government departments dealing with monument conservation and urban renewal.
The questionnaires were distributed online to the government and enterprise staff involved in the Jianyuzhou renewal project by Wenjuanxing, and offline to the merchants, visitors, and residents in Jianyuzhou Cultural and Creative Park. A total of 123 questionnaires were distributed, of which 110 (89.4%) were considered valid.
Of these, 34 (31%) were from tourists, 27 (25%) from nearby residents, 20 (18%) from enterprises hosting the renewal, 17 (15%) from merchants, and 12 (11%) from government departments. Fifty-four (49%) respondents were male, 66 (60%) had bachelor degrees, and 88 (80%) had bachelor degrees or above; while 80% had participated in, or visited, an industrial heritage renewal project, and 23 people had participated in, or visited, 4 or more such projects.
3. Results
3.1. Results of Reliability and Validity Analysis of the Questionnaire
Sampling adequacy needs to be ensured before conducting factor analysis, i.e., that the amount of data used for factor analysis is appropriate. The Cronbach’s alpha coefficient was used to determine the reliability of the questionnaire, emphasizing the internal correlation. If its value is greater than 0.7, the correlation between the data is considered suitable for factor analysis [72]. In addition, the Kaiser–Meyer–Olkin (KMO) sampling adequacy criterion and Bartlett’s test were used to measure the adequacy and correlation of the data. If the KMO value is greater than 0.6 and the Bartlett’s test result is above the 95% confidence interval (i.e., the significance value is less than 0.05), the data are suitable for factor analysis [73]. Cronbach’s alpha value and KMO values were calculated using the Statistical Package for Social Science (SPSS) software, and the results are shown in Table 2. As Table 2 shows, Cronbach’s alpha of each subscale is greater than 0.7, indicating the questionnaire’s high reliability. Similarly, the KMO value of each subscale is greater than 0.6, which indicates a strong correlation between the variables, and the significance level of Bartlett’s test value is less than 0.000, indicating the scale of the study has good construct validity, there is a significant difference between the correlation coefficient matrix of each question item, and it is suitable for factor analysis.
Table 2.
Cronbach’s alpha reliability test value.
3.2. Results of Model Fit Verification Analysis
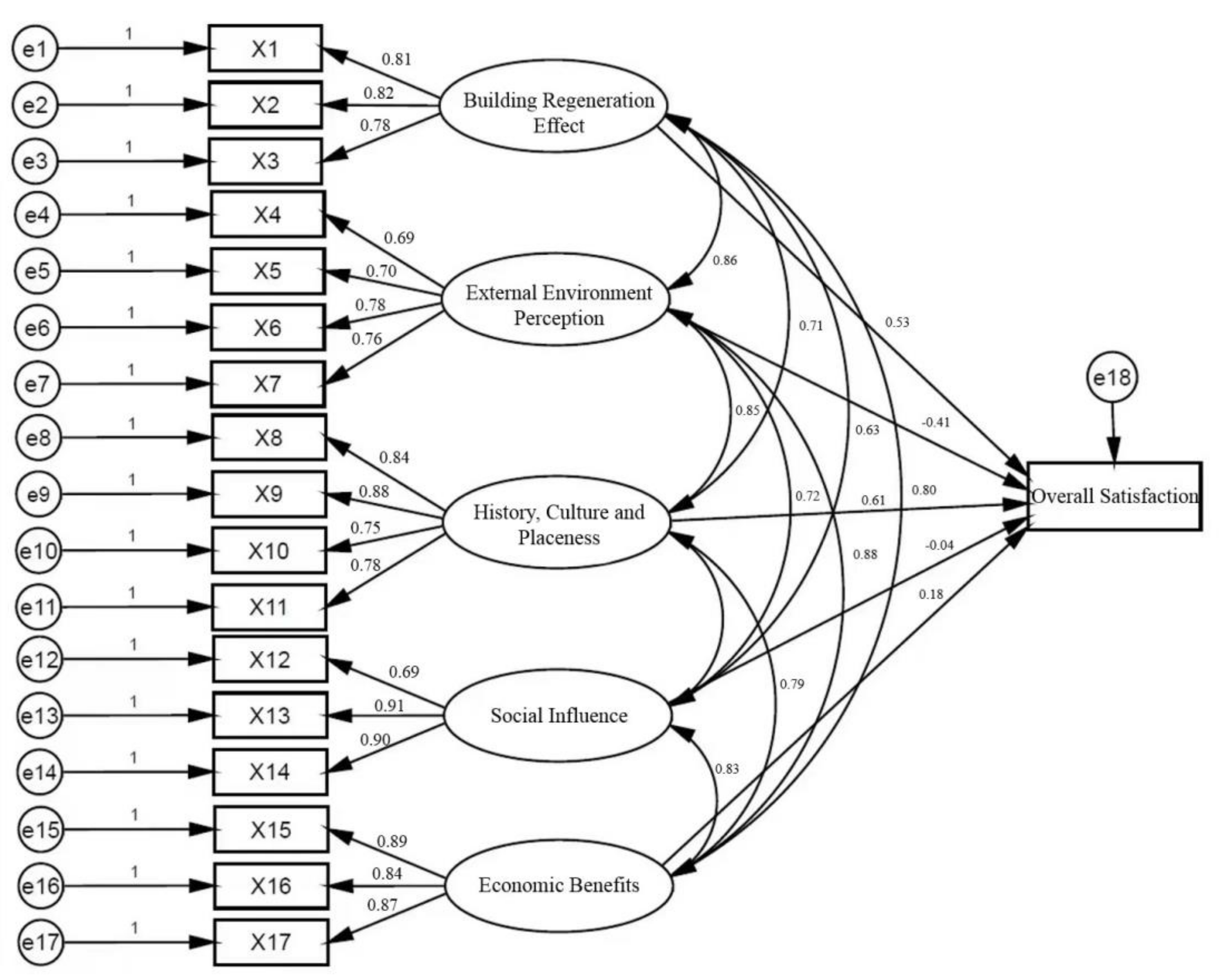
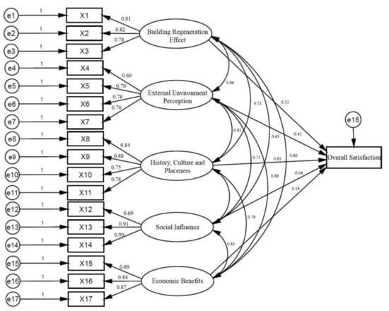
As shown in Figure 5, the fitting results of the structural equation model are good. The connections of the 5 latent variables and the 17 observation indices construct the measurement model, and the influence intensity of the observation index on its dimension is measured by the standardized load coefficient. The standardized factor loading coefficients of the model are greater than 0.5, indicating that the measurement relationship and dependent path of the model are obvious.
Figure 5.
The final structural equation model.
3.2.1. Results of Confirmatory Factor Analysis
Table 3 shows the results of the confirmatory factor analysis using the maximum likelihood estimation method. This indicates the standardized factor loadings for each measurement index to be least 0.690, which is significant at the 0.001 level. The square multiple correlations (SMC) index value corresponding to each measurement variable is within the interval of 0.476–0.830 (greater than 0.3), which shows that the measurement index is able to pass the item reliability test. The composite reliabilities (CR) of the latent variables are all greater than 0.7, indicating that the reliability of the latent variables is good, and the average variances extracted (AVE) are all above 0.5, meeting the requirements. Therefore, the model has a high level of fit and can be subjected to the fit test phase.
Table 3.
Results of the confirmatory factor analysis.
3.2.2. Results of Model Fit Analysis
Table 4 summarizes the model fit indices, indicating that, comparing the fit criteria with the data of the test result, the fit index values meet the requirements of the structural equation model. The chi-square degree of freedom ratio () = 1.616, root mean square error of approximation (RMSEA) = 0.075, root mean square residual (RMR) = 0.028, normed fit index (NFI) = 0.878, comparative fit index (CFI) = 0.949, incremental fit index (IFI) = 0.950, Tucker–Lewis index (TLI) = 0.935, parsimonious normed-fit index (PNFI) = 0.694 and parsimonious goodness–fit index (PGFI) = 0.591.
Table 4.
Structural equation model fit indices.
3.2.3. Results of Path Analysis and Hypothesis Test
Table 5 shows the standardized path coefficients of the structural model and the corresponding hypothesis test results. Of the five exogenous structural variables of the model, the path coefficients of external environment perception and social influence on overall satisfaction are −0.406 and −0.035 respectively, while the influence paths of the other three exogenous variables are all positive. The path coefficients of building regeneration effect, and history, culture, and placeness are 0.527 and 0.612, respectively, all of which reach the requirement of significance probability p < 0.05, indicating the latent variables of these two dimensions have positive significant effects on overall satisfaction, and reach the significance level; while the economic benefits, with a path coefficient of 0.176, do not have a significant effect on overall satisfaction. Therefore, H1 and H3 are supported, while H2, H4, and H5 are not supported.
Table 5.
Results of the path hypothesis test analysis.
4. Discussion
4.1. Analysis of the Model Results
The average of satisfaction with history, culture, and placeness ranked the highest, indicating that the respondents had a high degree of recognition of the space experience of the industrial reform spirit in the park, the historical introduction of text and pictures of industrial sites, characteristic buildings, etc. Therefore, this dimension had a significant positive effect on overall satisfaction, with a path coefficient of 0.612. This result is consistent with the findings of [74,75,76], which identified a close link between these two factors. It is likely to be because urban renewal usually involves the urban landscape having a high floor area ratio and super high-rise buildings. Facing unfriendly space, people who have been living in the area for a long time look forward to having architectural ‘carriers’ around them to carry their memories and record their emotions to relieve the pressure of work and life. Under this premise, the relatively spacious and comfortable industrial heritage with a beautiful green environment and heartfelt recognition can meet people’s needs for relaxation. A series of representative and unique industrial landscapes in the old Jianyuzhou industrial site, such as a raw material silo warehouse, chimney and boiler room of the feed factory, former site of the customs office, and the gatehouse of the Dongguan Oil and Grain Food Industry Company, can evoke local people’s memory and strengthen their place value. Industrial heritage is not only an emotional carrier of the local residents’ sense of belonging and place, but also a public aspiration [77]. Industrial heritage conservation and reuse can maintain the historical and cultural significance of industrial heritage by meeting the condition of authenticity [57]. Therefore, H3—that history, culture, and placeness’ have a significant influence on the satisfaction with industrial heritage renewal is supported.
The average satisfaction with building regeneration effect was ranked second, indicating the relative satisfaction with the internal space division of the building, function of building regeneration and utilization, and safety and reliability of the building structure. Indoor spaces for service purposes are satisfactory when properly spaced and well-maintained [78]. Industrial heritage includes buildings, machinery, workshops, factories, mines, warehouses, and all underground structures and sites, which are initially non-open spaces and later conserved and reused in a variety of ways [79]. Industrial heritage renewal conforms to the concept of green building construction by reducing the quantity of building materials and operating energy consumption, reducing carbon emissions and creating economic profits [80]. The original production workshop was transformed into a building with a mainly creative office area based on protecting its exterior appearance to create an open courtyard-style office space. These are ways to redistribute the space where the original industrial heritage is located. From the perspective of public participation, these can satisfy the public’s demand for a fair distribution of space to some extent. At the same time, reinforcement and testing were completed during the renewal of the old industrial building to improve its structural safety and reliability, which helps explain the support for H1—that the building regeneration effect has a significant impact on overall satisfaction.
The average of satisfaction with social influence was ranked third, indicating that the respondents agreed with the public participation; the improvement of regional image; and the promotion of regional science, education, and cultural development after the Jianyuzhou renewal. However, H4, which proposes that social influence has a significant impact on overall satisfaction, is not supported. This finding is inconsistent with previous studies [81,82], which emphasize that public participation can contribute to industrial heritage conservation and that industrial heritage tourism can enhance the image of cities and regions. The key to understanding these inconsistencies is that this case study differs from previous ones in that past case studies emphasized cultural heritage conservation and tourism, while this case study is of a project that needs to drive the development of tertiary industries in Dongguan, such as internet industry incubation and e-commerce live streaming. This requires further public participation in the process of industrial heritage conservation and renewal by digital means. For example, by promoting the modernization of urban governance and building a cloud platform for public participation in industrial heritage conservation, to display and disseminate the conservation and renewal of industrial heritage, reconstruct the life and vitality of the urban industrial cultural organism, promote cultural sharing, and meet the multi-level cultural needs of the public.
The average of satisfaction with economic benefits and external environment perception were ranked fourth and fifth respectively. Previous studies have argued that industrial heritage renewal has a positive impact on regional development. This mitigates the impact of industrial restructuring on the labor market by creating new jobs in the service department, and enables the use of industrial heritage resources for tertiary industries to be a means for cities to offset the effects of economic restructuring, benefiting local and national economic development [83,84]. The correlation between the urbanization and industrialization processes and the deterioration of the available natural capital with effects on global warming has resulted in the need to overcome social, economic, and quality of life disparities of a territory. This has led to the need to pursue sustainable development in economic, social, and environmental terms [85]. Since Jianyuzhou Cultural and Creative Park was in the trial operation stage during the survey, service facilities such as catering, consumption, and leisure in the park were not yet completed, and some stores were still being renovated; the park’s investment promotion was not yet completed and the combined industrial effect was not yet apparent, so the respondents had reservations over the satisfaction evaluation of the park’s external environment and future economic benefits. H2 and H5, which propose that external environment perceptions and economic benefits have a significant impact on overall satisfaction, are also not supported, suggesting that the sustainable renewal of industrial heritage and the transformation of industrial sites into creative cultural spaces need to be developed more rationally, and the use of old industrial sites needs to resonate with local industry.
4.2. The Strategy for Improvement of Industrial Heritage Renewal Satisfaction
Importance–performance analysis (IPA) is a technique for analyzing customer satisfaction towards an organization’s product or service as proposed by Martilla and James [86]. The IPA method can visually display the data classification in the form of four-quadrant diagrams. The importance and performance of each evaluation index after the renewal of Jianyuzhou were studied through IPA analysis, and the satisfaction with the renewal project was expressed visually by the four-quadrant zoning method, according to which specific suggestions for improvement can be made.
First, the weight coefficients of each evaluation index were calculated using the path coefficients of the measurement variables in the structural equation model, calculated as:
Then, according to the questionnaire survey data, the average of satisfaction score for each evaluation index was calculated as the performance situation. Finally, Table 6 shows the importance and performance of each evaluation index.
Table 6.
Importance and performance of each evaluation index.
The “importance” and “performance” matrix of the 17 evaluation indices of industrial heritage renewal was prepared using SPSS 26.0 (IBM Corp., Armonk, NY, USA). As shown in Figure 6, the vertical axis represents “performance”, while the horizontal axis represents “importance”. The actual mean score of weights (0.294) and performance (4.075) were used as the crossing point in constructing the IPA grid. Figure 6 shows the IPA analysis importance–performance chart of the average of all 17 indices split into quadrants labeled Q1 (Keep up the good work), Q2 (Possible overkill), Q3 (Low priority), and Q4 (Concentrate here). Each of these is discussed in the following section.
Figure 6.
The IPA analysis chart.
Q1: Keep Up the Good Work
Quadrant 1 is the “Keep Up the Good Work” zone; the average of the importance of evaluation indices in this quadrant is greater than 0.325, and the average of performance is greater than 4.164, including three indices of building structural safety and reliability; regional image improvement; and helping regional scientific, and educational and cultural development. This indicates that the people’s perception of the importance and satisfaction with the indices in this quadrant are high and should be maintained: the renewal of the Jianyuzhou industrial site has reinforced the original industrial buildings. The renovated Jianyuzhou has a new appearance, enhancing the regional image of Dongguan. In addition, as a historical heritage site, Jianyuzhou needs to be given public education significance in addition to the development of restaurants and offices. For example, an industrial heritage museum can be built to show the technical and cultural significance of industrial production workshops and the professionalism of contemporary technicians in the form of on-site exhibitions, and virtual reality and augmented reality applications can be developed to allow the public to experience workshop production.
Q2: Possible Overkill
Quadrant 2 is the “Possible Overkill” zone; the average of the importance of evaluation indices in this quadrant is greater than 0.231, and the average of performance is greater than 4.082, including six indices: the convenience of road traffic in the park, diversity of leisure space, spatial experience of places in the spirit of industrial reform, degree of the complete introduction of the history of industrial sites in text and pictures, integrity of the preservation of characteristic buildings and production equipment, and stimulation of a sense of identity and belonging to the history of urban development. The industrial history exhibition connecting to the parking lot entryway, the small square full of traces of time, mottled walls, rusted iron frames, and preserved chimneys and silos of the feed mill in Jianyuzhou Cultural and Creative Park all remind people of the booming industrial era. While maintaining the good development of the park, issues to be considered in the subsequent renewal concern how to integrate freshness into traditional culture, strengthen the display of regional culture and local spirit, and avoid homogenization of the industrial heritage renewal project.
Q3: Low Priority
Quadrant 3 is the “Low Priority” zone; the average of the importance of evaluation indices in this quadrant is greater than 0.238, and the average of performance is greater than 3.682, including three indices: the completeness of accessible facilities in public spaces, diversity of such facilities as catering and consumption in the park, and degree of public participation. Although low priority, the indices in this quadrant should be optimized if resources allow. Measures should be taken to strengthen humanistic care and make the cultural history promoted by Jianyuzhou better known to more people—for example, by the installation of blind lanes and wheelchair ramps, provision of special compartments in public toilets for the disabled, and provision of accessible facilities and experiential activities in the exhibition halls for people with audiovisual and language disabilities. The catering brands in the park need to have Dongguan characteristics to avoid stereotyped commercialization. The public’s education of public history and industrial culture could be strengthened, using such technologies as geographic information maps or immersive virtual reality, to introduce the background of historic buildings and historic industrial districts to the public, facilitate the public’s understanding of historical and cultural information, and help cultivate public awareness of cultural heritage conservation.
Q4: Concentrate Here
Quadrant 4 is the “Concentrate Here” zone; the average of the importance of evaluation indices in this quadrant is greater than 0.324, and the average of performance is greater than 3.909, including five indices: the rationality of internal space division of buildings, function of renewal and utilization, provision of more employment opportunities, combined effect of industry, and optimization of the urban industrial structure. Jianyuzhou is the first location to implement level 1.5 development in Dongguan. To achieve the effect of land ‘preheating’ and great popularity, it is necessary to pay attention to the protection of industrial heritage culture, creation of IP, promotion of comprehensive investment, improvement of residents’ life, and organic coordination of environment improvement and daily operations. Excessive marketization and commercialization will inevitably lead to the transformation of industrial heritage projects into a homogeneous dilemma. In encouraging investment in Jianyuzhou Cultural and Creative Park, the original physical properties of the park, and the requirements of modern industrial development need to be considered. This can be achieved, for example, by increasing the attraction of tourists through the original structures and industrial equipment in the park; tapping the potential of the location and the spirit of the place by holding regular art and culture festivals to increase public participation; forming an industrial design industry cluster to preserve the glory of Dongguan’s industrial era and promote economic development; and creating a courtyard-style office space with a unique Lingnan style in the park to provide a space for cultural and creative people to communicate, exchange, and evolve new ideas, to refresh Jianyuzhou.
5. Conclusions
In this study, structural equation modeling (SEM) and importance–performance analysis (IPA) were combined to establish an evaluation model of satisfaction with industrial heritage renewal. Satisfaction analysis based on the evaluation results helped to identify weaknesses that threaten the renewal of industrial heritage. The following main conclusions are drawn using the Dongguan Jianyuzhou renewal project as an empirical study. Satisfaction with history, culture, and placeness, and satisfaction with the building regeneration effect, had a significant impact on the overall satisfaction with the renewal project. This also reflects the creation of objects with collective historical memory, placeness or development based on the original historical objects and background being able to improve satisfaction with industrial heritage renewal. The culture-based and information technology integrated urban renewal policy is becoming one of the most significant policy orientations that aims to address diversity, sustainability, and livability in cities. Besides, the renewal of industrial heritage is a continuous and dynamic process of renewal and utilization. In this study, the SEM-IPA model divided the indices into four categories: “Keep Up the Good Work”, “Possible Overkill”, “Low Priority”, and “Concentrate Here”, which specifies the priority order for the next renewal in combining the application of digital technology to industrial heritage management and cultural promotion, and enables the proposal of optimization suggestions for improvement to provide a reference for the scientific project management of industrial renewal schemes.
The focus of this research was a creative industrial park project based on the transformation of industrial heritage. Dongguan has experienced two periods of industrialization and rapid urbanization transformation in the past 40 years. The Jianyuzhou Industrial Park, which was built in 1979, provided new industrial functions such as flour making, food processing, incoming material processing, and international trade in the early years of China’s reform and opening up. The wharf, with foreign trade transportation capacity, shuttled from Jianyuzhou to Hong Kong every day during the “three-plus-one” trading-mix period (custom manufacturing with materials, designs or samples supplied and compensation trade). As important material evidence of Dongguan’s pioneering model of rural industrialization at the beginning of the reform and opening-up period, Jianyuzhou was the “memory workshop” of the world’s factories. While the 2000s put it on a hiatus, the changing times have created glory in Jianyuzhou. Today, through organic transformation and creative renewal, it aspires to become a “new cultural landmark of Dongguan”, which unites the spirit and temperament of a pioneering city. An innovative policy has been introduced under which the government leases the industrial heritage to affiliated enterprises for 15 years for conservation renewal and operation management, and then reclaims the land rights. This case study reflects the distinctive features of internationalization and localization, and provides an insight into local practice in China for world urban renewal and architectural heritage theories. In the future, the renewal of industrial heritage needs to consider the protection of historical buildings, AR and information technology reform, and provide financial support through policies to reflect the operations of public–private partnerships. The study reflects these possibly research perspectives.
Author Contributions
Conceptualization, W.H., H.L. and G.X.; methodology, W.H., H.L. and G.X.; software, W.H. and G.X.; validation, W.H. and H.L.; formal analysis, W.H. and H.L.; investigation, G.X., L.Z. and K.L.; resources, W.H. and L.Z.; data curation, W.H.; writing—original draft preparation, W.H., H.L., G.X. and K.L.; writing—review and editing, W.H., H.L., M.S. and N.T.; visualization, W.H. and G.X.; supervision, W.H., H.L. and M.S.; project administration, W.H.; funding acquisition, W.H. and H.L. All authors have read and agreed to the published version of the manuscript.
Funding
This research was funded by the Natural Science Foundation in Guangdong Province of China, grant no. 2020A1515010765; the Philosophy and Social Science Research Funds in Guangzhou City of China, grant no. 2020GZGJ08; the Fundamental Research Funds for the Central Universities (B210201014); State Key Laboratory of Subtropical Building Science Research Funds, grant no. 2021ZB15, 2020ZB17; Innovation and Entrepreneurship Talents Program in Jiangsu Province, 2021 (Project Number: JSSCRC2021507, Fund Number: 2016/B2007224); and the “13th Five-Year” Plan of Philosophy and Social Sciences of Guangdong Province (2019 General Project) (GD19CGL27).
Informed Consent Statement
Not applicable.
Conflicts of Interest
The authors declare no conflict of interest.
References
- Rodrigues, C.; Freire, F. Adaptive reuse of buildings: Eco-efficiency assessment of retrofit strategies for alternative uses of an historic building. J. Clean. Prod. 2017, 157, 94–105. [Google Scholar] [CrossRef]
- Vardopoulos, I. Critical sustainable development factors in the adaptive reuse of urban industrial buildings. A fuzzy DEMATEL approach. Sustain. Cities Soc. 2019, 50, 101684. [Google Scholar] [CrossRef]
- Eray, E.; Sanchez, B.; Haas, C. Usage of Interface Management System in Adaptive Reuse of Buildings. Buildings 2019, 9, 105. [Google Scholar] [CrossRef] [Green Version]
- Conejos, S.; Langston, C.; Smith, J. Enhancing sustainability through designing for adaptive reuse from the outset: A comparison of adaptSTAR and adaptive reuse potential (ARP) models. Facilities 2015, 33, 531–552. [Google Scholar] [CrossRef]
- Guo, P.; Li, Q.; Guo, H.; Li, H. Quantifying the core driving force for the sustainable redevelopment of industrial heritage: Implications for urban renewal. Environ. Sci. Pollut. Res. 2021, 28, 48097–48111. [Google Scholar] [CrossRef] [PubMed]
- Oevermann, H.; Degenkolb, J.; Dießler, A.; Karge, S.; Peltz, U. Participation in the reuse of industrial heritage sites: The case of Oberschöneweide, Berlin. Int. J. Heritage Stud. 2016, 22, 43–58. [Google Scholar] [CrossRef]
- Harpel, E.D. Services in the Detroit regional economy: Implications for a city in transition. Serv. Ind. J. 2011, 31, 597–612. [Google Scholar] [CrossRef]
- Tam, V.W.Y.; Hao, J.J.L. Adaptive reuse in sustainable development. Int. J. Constr. Manag. 2019, 19, 509–521. [Google Scholar] [CrossRef]
- Bottero, M.; D’Alpaos, C.; Oppio, A. Ranking of Adaptive Reuse Strategies for Abandoned Industrial Heritage in Vulnerable Contexts: A Multiple Criteria Decision Aiding Approach. Sustainability 2019, 11, 785. [Google Scholar] [CrossRef] [Green Version]
- Garrido-Cifuentes, M.; Manuel Santiago-Zaragoza, J.; Javier Lafuente-Bolivar, F. IOP SILOS, Reused Machine-Buildings: A Proposal for Its Transformation. In Proceedings of the World Multidisciplinary Civil Engineering-Architecture-Urban Planning Symposium—WMCAUS, Prague, Czech Republic, 12–16 June 2017; Volume 245. [Google Scholar] [CrossRef]
- Othman, A.A.E.; Elsaay, H. Adaptive reuse: An innovative approach for generating sustainable values for historic buildings in developing countries. Organ. Technol. Manag. Constr. Int. J. 2018, 10, 1704–1718. [Google Scholar] [CrossRef] [Green Version]
- Kimic, K.; Costa, C.S.; Negulescu, M. Creating Tourism Destinations of Underground Built Heritage—The Cases of Salt Mines in Poland, Portugal, and Romania. Sustainability 2021, 13, 9676. [Google Scholar] [CrossRef]
- Liu, J. Customer Satisfaction Mining of Tourism Website Based on Social Networking Platform: A Case Study of Guizhou Industrial Heritage Tourism Route. In Proceedings of the 2021 International Conference on Intelligent Transportation, Big Data and Smart City (ICITBS), Xi’an, China, 27–28 March 2021; pp. 391–394. [Google Scholar]
- Hoyt, T.; Arens, E.; Zhang, H. Extending air temperature setpoints: Simulated energy savings and design considerations for new and retrofit buildings. Build. Environ. 2015, 88, 89–96. [Google Scholar] [CrossRef] [Green Version]
- Tan, Y.; Shuai, C.; Wang, T. Critical Success Factors (CSFs) for the Adaptive Reuse of Industrial Buildings in Hong Kong. Int. J. Environ. Res. Public Health 2018, 15, 1546. [Google Scholar] [CrossRef] [Green Version]
- Dai, J.; Huang, X.; Zhu, H. Interpretation of 798: Changes in Power of Representation and Sustainability of Industrial Landscape. Sustainability 2015, 7, 5282–5303. [Google Scholar] [CrossRef] [Green Version]
- Cenci, J. From Factory to Symbol: Identity and Resilience in the Reuse of Abandoned Industrial Sites of Belgium. Hist. Environ. Policy Pr. 2018, 9, 158–174. [Google Scholar] [CrossRef]
- Arbab, P.; Alborzi, G. Toward developing a sustainable regeneration framework for urban industrial heritage. J. Cult. Heritage Manag. Sustain. Dev. 2021. ahead of print. [Google Scholar] [CrossRef]
- Manajitprasert, S.; Tripathi, N.K.; Arunplod, S. Three-Dimensional (3D) Modeling of Cultural Heritage Site Using UAV Imagery: A Case Study of the Pagodas in Wat Maha That, Thailand. Appl. Sci. 2019, 9, 3640. [Google Scholar] [CrossRef] [Green Version]
- Abad, C.J.P. Application of Digital Techniques in Industrial Heritage Areas and Building Efficient Management Models: Some Case Studies in Spain. Appl. Sci. 2019, 9, 4420. [Google Scholar] [CrossRef] [Green Version]
- Hain, V.; Hajtmanek, R. Mixed Reality in the Presentation of Industrial Heritage Development. In Mixed Reality and Three-Demensional Computer Graphics; Sobota, B., Cvetković, D., Eds.; IntechOpen: Rijeka, Croatia, 2020. [Google Scholar]
- Checa, D.; Alaguero, M.; Bustillo, A. Industrial Heritage Seen Through the Lens of a Virtual Reality Experience. In Lecture Notes in Computer Science; DePaolis, L.T., Bourdot, P., Mongelli, A., Eds.; Springer: Cham, Switzerland, 2017; Volume 10324, pp. 116–130. [Google Scholar] [CrossRef]
- Zhang, S. Conservation and Regeneration of Industrial Heritage Area in the Huangpu Riverside Redevelopment Process in Shanghai. Urban Plan. Forum 2015, 2, 102–109. [Google Scholar]
- Wang, M.; Jiang, B.; Zhu, H. The Spatial Perception of Tourism Destination Based on Visual Methodology: The Case Study of Guangzhou Redtory. Tour. Trib. 2017, 32, 28–38. [Google Scholar]
- Sun, M.; Chen, C. Renovation of industrial heritage sites and sustainable urban regeneration in post-industrial Shanghai. J. Urban Aff. 2021, 1–24. [Google Scholar] [CrossRef]
- Chen, J.; Judd, B. Relationality and territoriality: Rethinking policy circulation of industrial heritage reuse in Chongqing, China. Int. J. Heritage Stud. 2021, 27, 16–38. [Google Scholar] [CrossRef]
- Lu, N.; Liu, M.; Wang, R. Reproducing the discourse on industrial heritage in China: Reflections on the evolution of values, policies and practices. Int. J. Heritage Stud. 2020, 26, 498–518. [Google Scholar] [CrossRef]
- Liu, J. Research on the Activation and Renovation of Industrial Remains Based on the Theory of Spatial Self-Organization: A case of Shenzhen City. Beauty Times 2020, 11, 51–52. [Google Scholar]
- Yang, Y.; Li, Z.Y. Research on the Influence Mechanism of Sharing Strategy for Sustainable Urban Renewal—Taking Three Industrial Heritage Renovation Projects in Shanghai as Examples. Ind. Constr. 2021, 1–12. [Google Scholar] [CrossRef]
- Gao, M.; Tian, Y. Construction of Public Participation Cloud Platform for industrial heritage protection under the background of smart city. In Proceedings of the International Conference on Artificial Intelligence and Computer Engineering (ICAICE), Beijing, China, 23–25 October 2020; pp. 124–129. [Google Scholar]
- Oliver, R.L. A cognitive model of the antecedents and consequences of satisfaction decisions. J. Mark. Res. 1980, 17, 460–469. [Google Scholar] [CrossRef]
- Pérez, M.G.R.; Rey, E. A multi-criteria approach to compare urban renewal scenarios for an existing neighborhood. Case study in Lausanne (Switzerland). Build. Environ. 2013, 65, 58–70. [Google Scholar] [CrossRef]
- Ming, P.F.; Won, K.S. A Case Study of the Sustainable Redevelopement of Brownfield. J. Korean Soc. Des. Cult. 2018, 24, 279–290. [Google Scholar]
- Chan, J.; Bachmann, C.; Haas, C. Potential economic and energy impacts of substituting adaptive reuse for new building construction: A case study of Ontario. J. Clean. Prod. 2020, 259, 120939. [Google Scholar] [CrossRef]
- Wu, L.Y. Ways to renovate the old residential areas in Beijing—the organic renewal of urban cells and the exploration of “new quadrangles”. Archit. J. 1989, 7, 11–18. [Google Scholar]
- Yildiz, S.; Kivrak, S.; Arslan, G. Factors affecting environmental sustainability of urban renewal projects. Civ. Eng. Environ. Syst. 2017, 34, 264–277. [Google Scholar] [CrossRef]
- Camerin, F. From “Ribera Plan” to “Diagonal Mar”, passing through 1992 “Vila Olimpica”. How urban renewal took place as urban regeneration in Poblenou district (Barcelona). Land Use Policy 2019, 89, 104226. [Google Scholar] [CrossRef]
- Mehanna, W.A.E.; Mehanna, W.A.E. Urban renewal for traditional commercial streets at the historical centers of cities. Alex. Eng. J. 2019, 58, 1127–1143. [Google Scholar] [CrossRef]
- Cao, K.; Guan, H. Brownfield redevelopment toward sustainable urban land use in China. Chin. Geogr. Sci. 2007, 17, 127–134. [Google Scholar] [CrossRef]
- Li, Z.; Chen, H.; Liu, F. Research and Practice on Renovation and Reuse of Historic Buildings. In Man-Machine-Environment System Engineering, MMESE, Proceedings of the 21st International Conference on Man-Machine-Environment System Engineering (MMESE), Beijing, China, 23–25 October 2021; Long, S., Dhillon, B.S., Eds.; Springer: Singapore, 2022; Volume 800, pp. 322–327. [Google Scholar] [CrossRef]
- Martinat, S.; Navratil, J.; Hollander, J.B.; Trojan, J.; Klapka, P.; Klusacek, P.; Kalok, D. Re-reuse of regenerated brownfields: Lessons from an Eastern European post-industrial city. J. Clean. Prod. 2018, 188, 536–545. [Google Scholar] [CrossRef]
- Zhou, Y.; Lan, F.; Zhou, T. An experience-based mining approach to supporting urban renewal mode decisions under a multi-stakeholder environment in China. Land Use Policy 2021, 106, 105428. [Google Scholar] [CrossRef]
- Xi, W. Research on environmental green development technology by sustainable utilisation of green sports buildings. Int. J. Environ. Technol. Manag. 2020, 23, 162–171. [Google Scholar]
- Ofek, S.; Portnov, B.A. Differential effect of knowledge on stakeholders’ willingness to pay green building price premium: Implications for cleaner production. J. Clean. Prod. 2020, 251, 119575. [Google Scholar] [CrossRef]
- Weerasinghe, A.S.; Ramachandra, T.; Rotimi, J.O. Comparative life-cycle cost (LCC) study of green and traditional industrial buildings in Sri Lanka. Energy Build. 2021, 234, 110732. [Google Scholar] [CrossRef]
- Tian, W.; Zhong, X.; Zhang, G.; Goh, Y.M. Sustainability analysis of reused industrial buildings in China: An assessment method. J. Civ. Eng. Manag. 2021, 27, 60–75. [Google Scholar] [CrossRef]
- Wang, Z.; Chen, X.; Huang, N.; Yang, Y.; Wang, L.; Wang, Y. Spatial Identification and Redevelopment Evaluation of Brownfields in the Perspective of Urban Complex Ecosystems: A Case of Wuhu City, China. Int. J. Environ. Res. Public Health 2022, 19, 478. [Google Scholar] [CrossRef]
- Minghang, D.; Guanghu, J. Analysis on the Protection and Reuse of Urban Industrial Architecture Heritage. IOP Conf. Ser. Earth Environ. Sci. 2021, 787, 12175–12179. [Google Scholar]
- Gao, M. Research on ecological reconstruction strategies for the Shanghai Shendu Building. In Green Building, Environment, Energy and Civil Engineering, Proceedings of the 5th International Conference on Green Building, Materials and Civil Engineering (GBMCE), Hong Kong, China, 17–18 April 2016; CRC Press: Boca Raton, FL, USA, 2016; pp. 93–98. [Google Scholar]
- Kong, J.; Ma, X.; Yin, M. Energy Saving Reconstruction of Envelope of the Industrial Building Heritage in China. Build. Energy Effic. 2019, 47, 101–106. [Google Scholar]
- Liu, Q.; Zhang, J.; Ma, J.; Shi, N. Ecological Strategy for The Reuse Of Old Industrial Buildings. In Frontiers of Green Building, Materials and Civil Engineering, Pts 1–8, Proceedings of the International Conference on Green Building, Materials and Civil Engineering (GBMCE 2011), Xi’an, China, 22–23 August 2011; Sun, D., Sung, W.P., Chen, R., Eds.; Trans Tech Publications, Ltd.: Dürnten, Switzerland, 2011; Volume 71–78, p. 182. [Google Scholar] [CrossRef]
- Ness, D.A.; Xing, K. Toward a Resource-Efficient Built Environment: A Literature Review and Conceptual Model. J. Ind. Ecol. 2017, 21, 572–592. [Google Scholar] [CrossRef]
- Xu, Z.W.; Yang, C.M.; Wang, J.H. “Organic Renewal” and “Dynamic Protection”: Research on the Concept of Protection and Restoration of Modern History Architecture. Archit. J. 2015, S1, 242–244. [Google Scholar]
- Cheng, F.; Geertman, S.; Kuffer, M.; Zhan, Q. An integrative methodology to improve brownfield redevelopment planning in Chinese cities: A case study of Futian, Shenzhen. Comput. Environ. Urban Syst. 2011, 35, 388–398. [Google Scholar] [CrossRef]
- Ahmad, N.; Zhu, Y.; Ibrahim, M.; Waqas, M.; Waheed, A. Development of a Standard Brownfield Definition, Guidelines, and Evaluation Index System for Brownfield Redevelopment in Developing Countries: The Case of Pakistan. Sustainability 2018, 10, 4347. [Google Scholar] [CrossRef] [Green Version]
- Szymecko, L.; Benjamin, A.; Davis, P. Lessons learned in brownfield redevelopment: Urban challenges in southwest Detroit. In Brownfield Sites II: Assessment, Rehabilitation and Development, Proceedings of the 2nd International Conference on Prevention, Assessment, Rehabilitation and Development of Brownfield Sites, Siena, Italy, 14–16 June 2004; WIT Press: Southampton, UK, 2004; pp. 137–146. [Google Scholar]
- Samadzadehyazdi, S.; Ansari, M.; Mahdavinejad, M.; Bemaninan, M. Significance of authenticity: Learning from best practice of adaptive reuse in the industrial heritage of Iran. Int. J. Arch. Heritage 2020, 14, 329–344. [Google Scholar] [CrossRef]
- Liu, F.; Zhao, Q.; Yang, Y. An approach to assess the value of industrial heritage based on Dempster–Shafer theory. J. Cult. Herit. 2018, 32, 210–220. [Google Scholar] [CrossRef]
- Wu, G.; Ding, X.Y.; Li, Y.; Li, N.; Sun, J.N. Post-use satisfaction evaluation of recycling in old industrial plants: A case of an old steel factory creative industrial park in Shaanxi. J. Civ. Eng. Manag. 2019, 36, 16–20. [Google Scholar]
- Zeng, R.; Li, Z.; Yu, L. A Literature Review on Practice-oriented Protection of Foreign Industrial Heritage. Ind. Constr. 2017, 47, 7–14. [Google Scholar]
- Ionica, A.; Samuil, I.; Leba, M.; Toderas, M. The Path of Petrila Mining Area towards Future Industrial Heritage Tourism Seen through the Lenses of Past and Present. Sustainability 2020, 12, 9922. [Google Scholar] [CrossRef]
- Oevermann, H.; Mieg, H.A. Urban Development Planning and World Cultural Heritage: Two Perspectives of Planning Practice Dealing with Industrial Heritage. Plan. Pr. Res. 2021, 36, 430–441. [Google Scholar] [CrossRef]
- Claver, J.; García-Domínguez, A.; Sevilla, L.; Sebastián, M.A. A multi-criteria cataloging of the immovable items of industrial heritage of Andalusia. Appl. Sci. 2019, 9, 275. [Google Scholar] [CrossRef] [Green Version]
- Wang, X.; Yi, M.J. Research and investigation on the post-occupancy evaluation of old industrial plants—A case of No.403 Art Center. Urban. Arch. 2020, 17, 164–166. [Google Scholar]
- Protomastro, F.P. Perspectives of resilience for the abandoned industrial areas. Transportation Research Procedia. 2022, 60, 132–139. [Google Scholar] [CrossRef]
- Grecchi, M. Industrial Heritage: Sustainable Adaptive Reuse. In Building Renovation: How to Retrofit and Reuse Existing Buildings to Save Energy and Respond to New Needs; Grecchi, M., Ed.; Springer International Publishing: Cham, Switzerland, 2022; pp. 53–69. [Google Scholar] [CrossRef]
- Yung, E.H.; Chan, E.H. Implementation challenges to the adaptive reuse of heritage buildings: Towards the goals of sustainable, low carbon cities. Habitat Int. 2012, 36, 352–361. [Google Scholar] [CrossRef]
- Nocca, F. The Role of Cultural Heritage in Sustainable Development: Multidimensional Indicators as Decision-Making Tool. Sustainability 2017, 9, 1882. [Google Scholar] [CrossRef] [Green Version]
- Nikolić, M.; Drobnjak, B.; Ćulafić, I. The Possibilities of Preservation, Regeneration and Presentation of Industrial Heritage: The Case of Old Mint “A.D.” on Belgrade Riverfront. Sustainability 2020, 12, 5264. [Google Scholar] [CrossRef]
- Kwon, H.T. A study on the regionalistic characteristics in the regeneration of industrial heritage in East Bund, Shanghai. J. Korea Intitute Spat. Des. 2021, 16, 135–146. [Google Scholar]
- Mısırlısoy, D.; Günçe, K. Adaptive reuse strategies for heritage buildings: A holistic approach. Sustain. Cities Soc. 2016, 26, 91–98. [Google Scholar] [CrossRef]
- Jafari, H.S.S.N. Implementation of exploratory factor analysis method in assessing competitiveness of port services. J. Mar. Sci. Tech. Jpn. 2015, 14, 96–112. [Google Scholar]
- Howard, M.C. A Review of Exploratory Factor Analysis Decisions and Overview of Current Practices: What We Are Doing and How Can We Improve? Int. J. Human Computer Interact. 2016, 32, 51–62. [Google Scholar] [CrossRef]
- SeungHoy, K. A study on adaptive reuse of idle industrial facilities and the utilizationof the elements of place identity-focused on Seongsu-dong. J. Korean Inst. Cult. Archit. 2021, 73, 83–94. [Google Scholar]
- Gao, J.; Lin, S.; Zhang, C. Authenticity, involvement, and nostalgia: Understanding visitor satisfaction with an adaptive reuse heritage site in urban China. J. Destin. Mark. Manag. 2020, 15, 100404. [Google Scholar] [CrossRef]
- Yuan, Q.; Song, H.; Chen, N.; Shang, W. Roles of Tourism Involvement and Place Attachment in Determining Residents’ Attitudes Toward Industrial Heritage Tourism in a Resource-Exhausted City in China. Sustainability 2019, 11, 5151. [Google Scholar] [CrossRef] [Green Version]
- Wu, X.; Yu, L.; Fang, H.; Wu, J. Research on the Protection and Reuse of Industrial Heritage from the Perspective of Public Participation—A Case Study of Northern Mining Area of Pingdingshan, China. Land 2021, 11, 16. [Google Scholar] [CrossRef]
- Lee, S.; Sungeun, Y. Post Occupancy Evaluation (POE) of adaptive reuse buildings-focused on adaptive reuse cafe in Gunsan-si Areas. J. Archit. Inst. Korea 2021, 37, 53–62. [Google Scholar]
- Wang, J.; Nan, J. Conservation and adaptive-reuse of historical industrial building in China in the post-industrial era. Front. Arch. Civ. Eng. China 2007, 1, 474–480. [Google Scholar] [CrossRef]
- Roh, S.; Tae, S.; Kim, R. Developing a Green Building Index (GBI) Certification System to Effectively Reduce Carbon Emissions in South Korea’s Building Industry. Sustainability 2018, 10, 1872. [Google Scholar] [CrossRef] [Green Version]
- Pintossi, N.; Kaya, D.I.; Roders, A.P. Identifying Challenges and Solutions in Cultural Heritage Adaptive Reuse through the Historic Urban Landscape Approach in Amsterdam. Sustainability 2021, 13, 5547. [Google Scholar] [CrossRef]
- Kerstetter, D.; Confer, J.; Bricker, K. Industrial Heritage Attractions: Types and Tourists. J. Travel Tour. Mark. 1998, 7, 91–104. [Google Scholar] [CrossRef]
- Harris, F. From the industrial revolution to the heritage industry. Geogr. Mag. 1989, 61, 38–42. [Google Scholar]
- Oglethorpe, M.K. Tourism and industrial Scotland. Tour. Manag. 1987, 8, 268–271. [Google Scholar] [CrossRef]
- Morano, P.; Guarini, M.R.; Sica, F.; Anelli, D. Ecosystem Services and Land Take. A Composite Indicator for the Assessment of Sustainable Urban Projects. In Proceedings of the 21st International Conference on Computational Science and Its Applications (ICCSA), Cagliari, Italy, 13–16 September 2021; pp. 210–225. [Google Scholar]
- Martilla, J.A.; James, J.C. Importance performance analyses. J. Mark. Chic. 1977, 41, 77–79. [Google Scholar] [CrossRef]
Publisher’s Note: MDPI stays neutral with regard to jurisdictional claims in published maps and institutional affiliations. |
© 2022 by the authors. Licensee MDPI, Basel, Switzerland. This article is an open access article distributed under the terms and conditions of the Creative Commons Attribution (CC BY) license (https://creativecommons.org/licenses/by/4.0/).





