Interaction between Land Financing Strategy and the Implementation Deviation of Local Governments’ Cultivated Land Protection Policy in China
Abstract
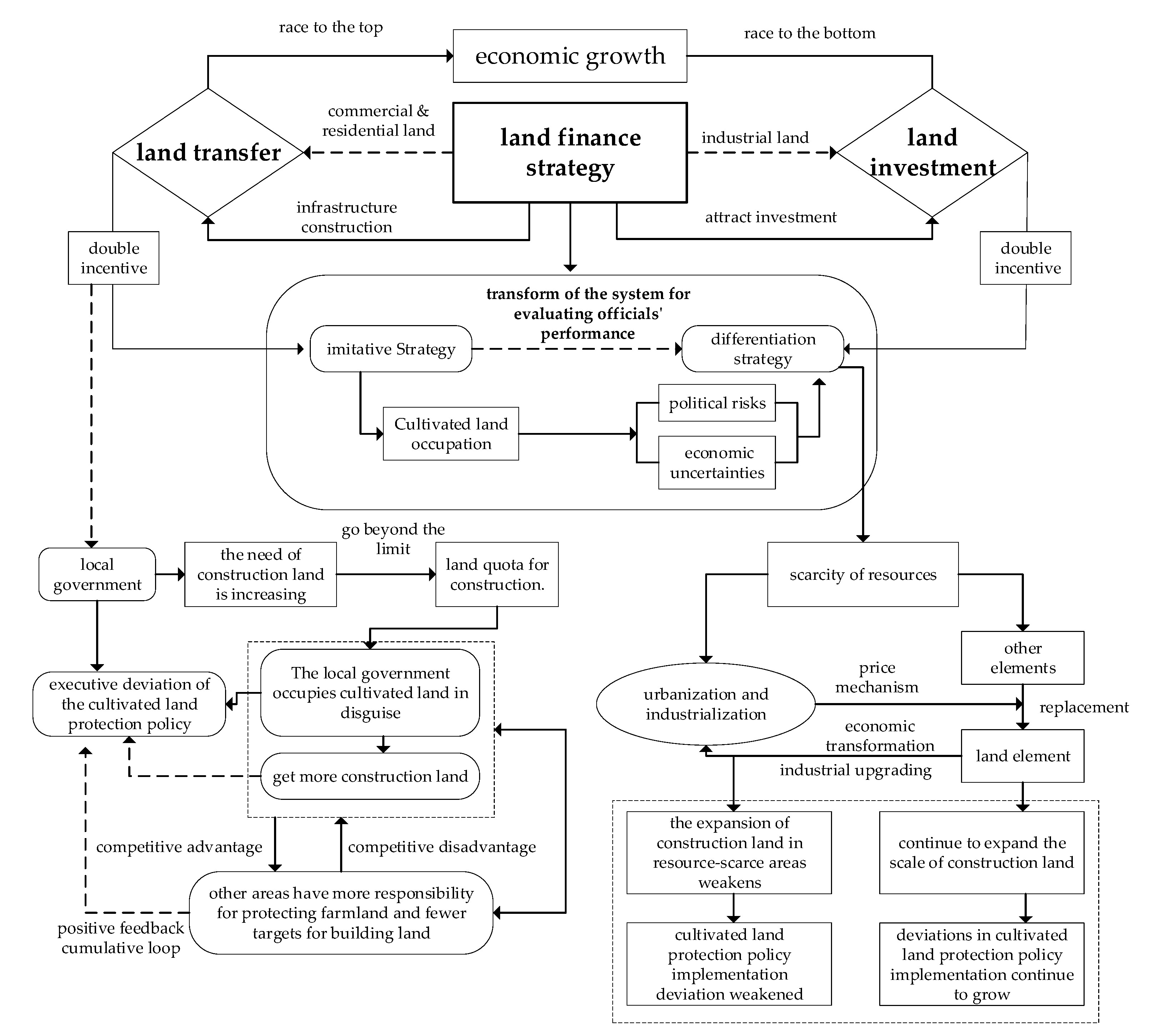
:1. Introduction
2. Analysis Framework and Research Hypothesis
3. Methodology and Data Sources
3.1. Model Setting
3.2. Indicator Selection and Data Sources
- (1)
- Core explanatory variables: Land finance strategy (LF). In line with the above analysis, this paper refers to the research of literature [34]. Considering that in the published data, nearly 90% of land transfer revenues comes from commercial and residential land, with industrial land accounting for only a small proportion, the indicator of the land transfer fee of each province was selected as the proxy variable by which to measure the land transfer strategy (FIN). Alongside this, and referring to the research of scholars such as Xu, N. (2019) [34], the indicator of industrial land supply was selected to reflect the land investment strategy (INV).
- (2)
- Explained variable: Degree of deviation in the implementation of cultivated land protection policies (DEV). At present, there are three main ways to measure the effects of protecting cultivated land in China. We have taken into account the key role of the country’s cultivated land protection policy in coordinating agricultural production and urban construction and the fact that the impact of land finance on the implementation of such policies is mainly realized through the construction-based occupation of cultivated land. Thus, we selected the amount of cultivated land occupied by construction within a year to represent the degree of deviation in the implementation of cultivated land protection policy. The faster this index grows, the more likely it is that the phenomenon of the “target substitution” of the cultivated land protection policy will occur and the greater the deviation in the implementation of the policy.
- (3)
- Control variables: With reference to existing research results [7,8,9,12,29,35], the following set of control variables were included that affect the implementation of the cultivated land protection policy. ① Level of economic development (gdpper), measured according to the growth rate of per capita GDP; ② level of urbanization (urban), using the measurement of the proportion of the non-agricultural population in the total population; ③ urban land development intensity (intens), using the proportion of construction land area to the total area of regional land; ④ investment in fixed assets (invest), directly measured by total investment in fixed assets; and ⑤ food production capacity (food), directly measured by per capita food production.
4. Empirical Results and Discussion
4.1. Spatial Correlation Test
4.2. Empirical Test of Hypothesis 1
- (1)
- Results of full sample estimation
- (2)
- Sub-regional estimation results
4.3. Empirical Test of Hypothesis 2
5. Main Conclusions and Policy Implications
5.1. Main Conclusions
5.2. Policy Implications
Author Contributions
Funding
Data Availability Statement
Conflicts of Interest
References
- Kurowska, K.; Kryszk, H.; Marks-Bielska, R.; Mika, M.; Leń, P. Conversion of agricultural and forest land to other purposes in the context of land protection: Evidence from Polish experience. Land Use Policy 2020, 95, 104614. [Google Scholar] [CrossRef]
- Bryan, J.E.; Shearman, P.L.; Asner, G.P.; Knapp, D.E.; Aoro, G.; Lokes, B.; Chave, J. Extreme differences in forest degradation in Borneo: Comparing practices in Sarawak, Sabah, and Brunei. PLoS ONE 2013, 8, e69679. [Google Scholar] [CrossRef] [PubMed] [Green Version]
- Zambon, I.; Rontos, K.; Serra, P.; Colantoni, A.; Salvati, L. Population Dynamics in Southern Europe: A Local-Scale Analysis, 1961–2011. Sustainability 2019, 11, 109. [Google Scholar] [CrossRef] [Green Version]
- Parry, J.A.; Ganaie, S.A.; Sultan Bhat, M. GIS based land suitability analysis using AHP model for urban services planning in Srinagar and Jammu urban centers of J.&K., India. J. Urban Manag. 2018, 7, 46–56. [Google Scholar]
- Lu, X.; Zhang, Y.; Tang, H. Modeling and Simulation of Dissemination of Cultivated Land Protection Policies in China. Land 2021, 10, 160. [Google Scholar] [CrossRef]
- Su, M.; Guo, R.; Hong, W. Institutional transition and implementation path for cultivated land protection in highly urbanized regions: A case study of Shenzhen, China. Land Use Policy 2019, 81, 493–501. [Google Scholar] [CrossRef]
- Guo, S.; Shi, Y. Infrastructure investment in China: A model of local government choice under land financing. J. Asian Econ. 2018, 56, 24–35. [Google Scholar] [CrossRef]
- Huang, Z.; Du, X. Holding the market under the stimulus plan: Local government financing vehicles’ land purchasing behavior in China. China Econ. Rev. 2018, 50, 85–100. [Google Scholar] [CrossRef]
- Mo, J. Land financing and economic growth: Evidence from Chinese counties. China Econ. Rev. 2018, 50, 218–239. [Google Scholar] [CrossRef]
- Lu, J.; Li, B.; Li, H. The influence of land finance and public service supply on peri-urbanization: Evidence from the counties in China. Habitat Int. 2019, 92, 102039. [Google Scholar] [CrossRef]
- Huang, D.; Chan, R.C.K. On ‘Land Finance’ in urban China: Theory and practice. Habitat Int. 2018, 75, 96–104. [Google Scholar] [CrossRef]
- Hu, F.Z.Y.; Qian, J. Land-based finance, fiscal autonomy and land supply for affordable housing in urban China: A prefecture-level analysis. Land Use Policy 2017, 69, 454–460. [Google Scholar] [CrossRef]
- Fan, X.; Qiu, S.; Sun, Y. Land finance dependence and urban land marketization in China: The perspective of strategic choice of local governments on land transfer. Land Use Policy 2020, 99, 105023. [Google Scholar] [CrossRef]
- Zhang, W.; Wang, W.; Li, X.; Ye, F. Economic development and farmland protection: An assessment of rewarded land conversion quotas trading in Zhejiang, China. Land Use Policy 2014, 38, 467–476. [Google Scholar] [CrossRef]
- Zhou, Y.; Li, X.; Liu, Y. Cultivated land protection and rational use in China. Land Use Policy 2021, 106, 105454. [Google Scholar] [CrossRef]
- Xu, G.; Huang, X.; Zhong, T.; Chen, Y.; Wu, C.; Jin, Y. Assessment on the effect of city arable land protection under the implementation of China’s National General Land Use Plan (2006–2020). Habitat Int. 2015, 49, 466–473. [Google Scholar] [CrossRef]
- Kuang, B.; Han, J.; Lu, X.; Zhang, X.; Fan, X. Quantitative evaluation of China’s cultivated land protection policies based on the PMC-Index model. Land Use Policy 2020, 99, 105062. [Google Scholar] [CrossRef]
- Yongle, L.; Qun, W. Quantitative Change of Cultivated Land Based on the Current System of Finance and Taxation. China Popul. Resour. Environ. 2007, 17, 119–123. [Google Scholar] [CrossRef]
- Li, W.; Feng, T.; Hao, J. The evolving concepts of land administration in China: Cultivated land protection perspective. Land Use Policy 2009, 26, 262–272. [Google Scholar] [CrossRef]
- Jiang, L.; Deng, X.; Seto, K.C. Multi-level modeling of urban expansion and cultivated land conversion for urban hotspot counties in China. Landsc. Urban Plan. 2012, 108, 131–139. [Google Scholar] [CrossRef]
- Shen, X.; Wang, L.; Wu, C.; Lv, T.; Lu, Z.; Luo, W.; Li, G. Local interests or centralized targets? How China’s local government implements the farmland policy of Requisition–Compensation Balance. Land Use Policy 2017, 67, 716–724. [Google Scholar] [CrossRef]
- Liu, T.; Liu, H.; Qi, Y. Construction land expansion and cultivated land protection in urbanizing China: Insights from national land surveys, 1996–2006. Habitat Int. 2015, 46, 13–22. [Google Scholar] [CrossRef]
- Skinner, M.W.; Kuhn, R.G.; Joseph, A.E. Agricultural land protection in China: A case study of local governance in Zhejiang Province. Land Use Policy 2001, 18, 329–340. [Google Scholar] [CrossRef]
- Liang, X.; Jin, X.; Sun, R.; Han, B.; Liu, J.; Zhou, Y. A typical phenomenon of cultivated land use in China’s economically developed areas: Anti-intensification in Jiangsu Province. Land Use Policy 2021, 102, 105223. [Google Scholar] [CrossRef]
- Liang, X.; Li, Y. Identification of spatial coupling between cultivated land functional transformation and settlements in Three Gorges Reservoir Area, China. Habitat Int. 2020, 104, 102236. [Google Scholar] [CrossRef]
- Liang, C.; Penghui, J.; Wei, C.; Manchun, L.; Liyan, W.; Yuan, G.; Yuzhe, P.; Nan, X.; Yuewei, D.; Qiuhao, H. Farmland protection policies and rapid urbanization in China: A case study for Changzhou City. Land Use Policy 2015, 48, 552–566. [Google Scholar] [CrossRef]
- Marksbielska, R.; Lizińska, W.; Babuchowska, K.; Wojarska, M. Factors Determining the Institutional Efficiency of Self-Governments in the Economic and Spatial Area. High. Sch. Manag. Adm. Zamość 2017, 15, 67–75. [Google Scholar]
- Mittal, J. Self-financing land and urban development via land readjustment and value capture. Habitat Int. 2014, 44, 314–323. [Google Scholar] [CrossRef]
- Hong, Z.; Yi, Z.; Tiantian, C. Land remise income and remise price during China’s transitional period from the perspective of fiscal decentralization and economic assessment. Land Use Policy 2016, 50, 293–300. [Google Scholar] [CrossRef]
- Robinson, D.F.; Graham, N. Legal pluralisms, justice and spatial conflicts: New directions in legal geography. Geogr. J. 2018, 184, 3–7. [Google Scholar] [CrossRef]
- Zhang, S.; Hu, W.; Huang, L.; Du, H. Exploring the Effectiveness of Multifunctional Cultivated Land Protection Linking Supply to Demand in Value Engineering Theory: Evidence from Wuhan Metropolitan Area. Sustainability 2019, 11, 6229. [Google Scholar] [CrossRef] [Green Version]
- Tang, P.; Shi, X.; Gao, J.; Feng, S.; Qu, F. Demystifying the key for intoxicating land finance in China: An empirical study through the lens of government expenditure. Land Use Policy 2019, 85, 302–309. [Google Scholar] [CrossRef]
- Xie, H.; Huang, Y.; Choi, Y.; Shi, J. Evaluating the sustainable intensification of cultivated land use based on emergy analysis. Technol. Forecast Soc. 2021, 165, 120449. [Google Scholar] [CrossRef]
- Xu, N. What gave rise to China’s land finance? Land Use Policy 2019, 87, 104015. [Google Scholar] [CrossRef]
- Tian, L. Land use dynamics driven by rural industrialization and land finance in the peri-urban areas of China: “The examples of Jiangyin and Shunde”. Land Use Policy 2015, 45, 117–127. [Google Scholar] [CrossRef]

| Land Transfer Strategy | Land Investment Strategy | Deviation of Cultivated Land Protection Policy Implementation | ||||
|---|---|---|---|---|---|---|
| year | Moran | Z | Moran | Z | Moran | Z |
| 2000 | 0.0712 ** | 1.0043 | 0.1511 ** | 1.7257 | 0.0611 ** | 0.5429 |
| 2001 | 0.0915 * | 1.3722 | 0.1423 * | 1.5711 | 0.0658 ** | 0.6022 |
| 2002 | 0.1334 ** | 1.6491 | 0.1237 * | 1.3288 | 0.0997 * | 0.8790 |
| 2003 | 0.1035 *** | 1.8566 | 0.1558 ** | 1.9371 | 0.0459 * | 0.2932 |
| 2004 | 0.0940 *** | 1.4135 | 0.1523 ** | 1.8332 | 0.1084 | 1.4540 |
| 2005 | 0.1017 ** | 1.7918 | 0.1527 ** | 1.8673 | 0.1098 ** | 1.5920 |
| 2006 | 0.1052 ** | 1.9812 | 0.1354 ** | 1.4014 | 0.1177 ** | 1.7311 |
| 2007 | 0.0968 ** | 2.1105 | 0.1377 *** | 1.4505 | 0.1449 *** | 2.0124 |
| 2008 | 0.1141 ** | 1.9639 | 0.1262 *** | 1.3763 | 0.1671 *** | 2.7433 |
| 2009 | 0.1358 ** | 1.8192 | 0.1627 ** | 2.1449 | 0.1608 ** | 2.9013 |
| 2010 | 0.1340 *** | 2.1311 | 0.1689 *** | 2.3608 | 0.1722 *** | 3.1204 |
| 2011 | 0.1430 *** | 2.0163 | 0.1848 *** | 2.5530 | 0.1745 *** | 3.2774 |
| 2012 | 0.1476 *** | 2.1860 | 0.1975 *** | 2.8334 | 0.1718 *** | 3.3828 |
| 2013 | 0.1502 *** | 2.2073 | 0.1620 ** | 2.0545 | 0.1941 *** | 3.7970 |
| 2014 | 0.1688 *** | 2.5516 | 0.1796 ** | 2.3004 | 0.2621 *** | 4.7970 |
| 2015 | 0.1853 *** | 2.8413 | 0.1885 ** | 2.6752 | 0.2317 ** | 4.2707 |
| Variable | wcont | wd | wpgdp |
|---|---|---|---|
| w·DEV | 0.5919 ** (0.1991) | 0.3166 ** (0.1604) | 0.7502 ** (0.2051) |
| w·FIN | 0.2607 * (0.0633) | 0.2019 *** (0.0587) | 0.1711 ** (0.0757) |
| w·IVN | 0.2316 *** (0.0988) | 0.1449 (0.1046) | 0.3084 *** (0.1077) |
| FIN | 0.1556 * (0.0926) | 0.1531 * (0.0905) | 0.1382 * (0.0826) |
| IVN | 0.2075 *** (0.0793) | 0.1075 (0.0783) | 0.2107** (0.0867) |
| gdpper | −12.2729 *** (0.4318) | −12.4906 *** (0.4506) | −12.3874 *** (0.4480) |
| urban | 1.1492 ** (0.6009) | 1.0284 (0.6319) | 1.6566 ** (0.6117) |
| intens | 7.1058 *** (0.7996) | 7.0256 ** (0.8285) | 7.3880 *** (0.8003) |
| invest | 0.0279 (0.1403) | 0.0544 (0.1884) | −0.0417 (0.2012) |
| food | 11.7167 (9.9821) | 11.7714 (9.0277) | 11.8032 (9.0318) |
| LR-lag | 16.94 *** | 10.83 ** | 7.94 ** |
| LR-err | 7.05 ** | 6.26 * | 6.96 ** |
| R2 | 0.3560 | 0.3505 | 0.3391 |
| Obs. | 480 | 480 | 480 |
| Variable | Direct Effect | Indirect Effect | Total Effect | ||||||
|---|---|---|---|---|---|---|---|---|---|
| wcont | wd | wpgdp | wcont | wd | wpgdp | wcont | wd | wpgdp | |
| FIN | 0.1637 * (0.0968) | 0.1489 * (0.0877) | 0.1302 * (0.0811) | 0.0591 ** (0.0282) | 0.0719 (0.0503) | 0.0611 ** (0.0305) | 0.2228 ** (0.1119) | 0.2208 * (0.1237) | 0.1913 (0.1255) |
| INV | 0.2166 *** (0.0674) | 0.1005 (0.0753) | 0.2036 ** (0.0867) | 0.1033 ** (0.0439) | 0.0942 ** (0.0377) | 0.1102 * (0.0477) | 0.3199 ** (0.1280) | 0.1947 (0.1300) | 0.3138 *** (0.1212) |
| R2 | 0.3752 | 0.3503 | 0.4211 | 0.3752 | 0.3503 | 0.4211 | 0.3752 | 0.3503 | 0.4211 |
| Obs. | 480 | 480 | 480 | 480 | 480 | 480 | 480 | 480 | 480 |
| Variable | Eastern China | Central China | Western China | |||||||
|---|---|---|---|---|---|---|---|---|---|---|
| wcont | wd | wpgdp | wcont | wd | wpgdp | wcont | wd | wpgdp | ||
| Direct Effect | FIN | 0.3889 ** (0.1852) | 0.3427 (0.2201) | 0.3519 * (0.1914) | 0.1292 ** (0.0636) | 0.1207 (0.0741) | 0.1309 * (0.0746) | 0.1044 ** (0.0497) | 0.1130 ** (0.0501) | 0.1021 ** (0.0473) |
| IVN | 0.4745 ** (0.2259) | 0.4511 * (0.2370) | 0.4673 ** (0.2201) | 0.3207 (0.2056) | 0.3213 (0.2508) | 0.3205 (0.2137) | 0.1679 *** (0.0643) | 0.1618 ** (0.0711) | 0.1579 ** (0.0744) | |
| Indirect Effect | FIN | 0.1876 (0.3908) | 0.1823 (0.3866) | 0.1879 (0.3917) | 0.2577 * (0.1524) | 0.2216 (0.1337) | 0.2356 ** (0.1184) | 0.0675 * (0.0397) | 0.0612 (0.0401) | 0.0627 (0.0388) |
| IVN | 0.3674 *** (0.1621) | 0.3611 ** (0.1607) | 0.3302 ** (0.1698) | 0.3740 ** (0.1497) | 0.3619 ** (0.1426) | 0.3640 (0.1572) | 0.0729 * (0.0436) | 0.0611 (0.0402) | 0.0713 (0.0434) | |
| Total Effect | FIN | 0.5073 ** (0.2507) | 0.5250 ** (0.2509) | 0.5398 ** (0.2433) | 0.3869 ** (0.1573) | 0.3323 (0.1330) | 0.3665 ** (0.1506) | 0.1719 * (0.1017) | 0.1742 (0.1068) | 0.1648 (0.1033) |
| IVN | 0.8419 *** (0.3083) | 0.8122 ** (0.3212) | 0.8270 ** (0.3217) | 0.6947 *** (0.2508) | 0.6532 * (0.3629) | 0.6745 * (0.3842) | 0.2408 (0.1544) | 0.2229 (0.1437) | 0.2292 (0.1477) | |
| R2 | 0.5504 | 0.5721 | 0.5613 | 0.7155 | 0.6927 | 0.6813 | 0.4331 | 0.4476 | 0.4520 | |
| Obs. | 176 | 176 | 176 | 128 | 128 | 128 | 176 | 176 | 176 | |
| Years | Direct Effect | Indirect Effect | Total Effect | ||||||
|---|---|---|---|---|---|---|---|---|---|
| 2000–2006 | wcont | wd | wpgdp | wcont | wd | wpgdp | wcont | wd | wpgdp |
| FIN | 0.3183 ** (0.1428) | 0.3308 ** (0.1677) | 0.3221 * (0.1652) | 0.1319 ** (0.0580) | 0.1277 *** (0.0436) | 0.1304 ** (0.0508) | 0.4502 ** (0.2218) | 0.4585 * (0.2351) | 0.4525 * (0.2217) |
| INV | 0.2017 * (0.1068) | 0.2005 ** (0.1013) | 0.2114 * (0.1129) | 0.2356 *** (0.0732) | 0.2119 *** (0.0718) | 0.2249 *** (0.0688) | 0.4131 *** (0.1594) | 0.4361 ** (0.1708) | 0.4363 ** (0.1706) |
| R2 | 0.7124 | 0.6916 | 0.7014 | 0.7124 | 0.6916 | 0.7014 | 0.7124 | 0.6916 | 0.7014 |
| Obs. | 210 | 210 | 210 | 210 | 210 | 210 | 210 | 210 | 210 |
| 2007–2015 | wcont | wd | wpgdp | wcont | wd | wpgdp | wcont | wd | wpgdp |
| FIN | 0.2108 ** (0.1044) | 0.2005 * (0.1031) | 0.2034 * (0.1036) | 0.1165 * (0.0693) | 0.1077 ** (0.0437) | 0.1264 * (0.0712) | 0.3273 * (0.1911) | 0.3082 * (0.1712) | 0.3298 * (0.1717) |
| INV | 0.1068 * (0.0628) | 0.1117 (0.0848) | −0.0209 (0.0306) | 0.2114 * (0.1136) | 0.2049 * (0.1105) | −0.0649 (0.0447) | 0.3182 * (0.1748) | 0.3166 * (0.1713) | −0.0858 (0.0655) |
| R2 | 0.8124 | 0.8013 | 0.7751 | 0.8124 | 0.8013 | 0.7751 | 0.8124 | 0.8013 | 0.7751 |
| Obs. | 270 | 270 | 270 | 270 | 270 | 270 | 270 | 270 | 270 |
| Years | Eastern China | Central China | Western China | |||||||
|---|---|---|---|---|---|---|---|---|---|---|
| 2000–2006 | wcont | wd | wpgdp | wcont | wd | wpgdp | wcont | wd | wpgdp | |
| Direct Effect | FIN | 0.3127 ** (0.1350) | 0.3008 ** (0.1312) | 0.3237 ** (0.1351) | 0.1445 * (0.0855) | 0.1423 * (0.0823) | −0.0234 (0.0455) | 0.1204 * (0.0684) | 0.1115 * (0.0612) | 0.1237 * (0.0717) |
| IVN | 0.4122 * (0.2148) | 0.4099 * (0.2123) | 0.4338 (0.2719) | 0.2203 * (0.1303) | 0.2238 * (0.1301) | 0.2317 (0.1512) | 0.1688 ** (0.0846) | 0.1673 * (0.0922) | 0.1829 (0.1190) | |
| Indirect Effect | FIN | 0.2913 * (0.1720) | 0.3233 * (0.1712) | 0.3527 ** (0.1726) | 0.1105 * (0.0630) | 0.1036 * (0.0544) | 0.1204 (0.0774) | 0.1422 * (0.0817) | 0.1537 * (0.0718) | 0.1401 * (0.0806) |
| IVN | 0.4403 (0.2822) | 0.4211 * (0.2618) | 0.4614 (0.3007) | 0.2218 * (0.1179) | 0.2513 * (0.1290) | 0.2773 * (0.1652) | 0.2013 * (0.1082) | 0.1898 * (0.1013) | 0.1977 * (0.1034) | |
| Total Effect | FIN | 0.6040 * (0.3617) | 0.6241 * (0.3772) | 0.6764 * (0.3688) | 0.2550 * (0.1527) | 0.2459 * (0.1442) | 0.0970 (0.0637) | 0.2626 * (0.1572) | 0.2652 * (0.1426) | 0.2638 * (0.1588) |
| IVN | 0.8525 * (0.4511) | 0.8310 * (0.4416) | 0.8952 * (0.4611) | 0.4417 * (0.2481) | 0.4751 * (0.2571) | 0.5090 (0.3214) | 0.3701 * (0.2136) | 0.3571 * (0.2030) | 0.3806 (0.2412) | |
| R2 | 0.7723 | 0.7324 | 0.7519 | 0.5032 | 0.4823 | 0.5382 | 0.6325 | 0.6617 | 0.6823 | |
| Obs. | 176 | 176 | 176 | 128 | 128 | 128 | 176 | 176 | 176 | |
| 2007–2015 | wcont | wd | wpgdp | wcont | wd | wpgdp | wcont | wd | wpgdp | |
| Direct Effect | FIN | 0.2055 ** (0.0978) | 0.2107 ** (0.1010) | 0.2124 * (0.1134) | 0.2683 * (0.1588) | 0.2516 (0.1542) | −0.0317 (0.0319) | 0.1309 * (0.0696) | 0.1424 ** (0.0617) | 0.1327 * (0.0722) |
| IVN | 0.2419 * (0.1439) | 0.3014 (0.1878) | 0.2377 (0.1424) | 0.3217 ** (0.1398) | 0.3113 ** (0.1341) | 0.2914 ** (0.1306) | 0.2017 ** (0.0807) | 0.2219 ** (0.1004) | 0.1966 ** (0.0774) | |
| Indirect Effect | FIN | 0.1237 * (0.0745) | 0.1264 * (0.0743) | 0.1322 (0.0833) | 0.1377 * (0.0830) | 0.1402 (0.0922) | 0.1417 (0.1012) | 0.1155 * (0.0607) | 0.1224 * (0.0644) | 0.1302 (0.0822) |
| IVN | 0.2515 * (0.1462) | 0.2477 * (0.1423) | 0.2517 (0.1677) | 0.3511 ** (0.1526) | 0.2916 ** (0.1436) | 0.3312 ** (0.1367) | 0.1915 (0.1212) | 0.1817 * (0.1027) | 0.1838 (0.1207) | |
| Total Effect | FIN | 0.3292 * (0.1742) | 0.3371 * (0.1990) | 0.3446 (0.2104) | 0.4060 * (0.2281) | 0.3918 (0.1516) | 0.1100 (0.0922) | 0.2464 * (0.1368) | 0.2648 * (0.1553) | 0.2629 ** (0.1305) |
| IVN | 0.4934 (0.3270) | 0.5491 (0.3611) | 0.4894 (0.3011) | 0.6728 ** (0.2691) | 0.6029 ** (0.2621) | 0.6226 ** (0.2909) | 0.3932 * (0.2125) | 0.4036 * (0.2315) | 0.3809 * (0.2106) | |
| R2 | 0.5723 | 0.5834 | 0.6081 | 0.7432 | 0.7594 | 0.8033 | 0.4219 | 0.4407 | 0.4350 | |
| Obs. | 176 | 176 | 176 | 128 | 128 | 128 | 176 | 176 | 176 | |
Publisher’s Note: MDPI stays neutral with regard to jurisdictional claims in published maps and institutional affiliations. |
© 2021 by the authors. Licensee MDPI, Basel, Switzerland. This article is an open access article distributed under the terms and conditions of the Creative Commons Attribution (CC BY) license (https://creativecommons.org/licenses/by/4.0/).
Share and Cite
Zhang, X.; Chen, D.; Lu, X.; Tang, Y.; Jiang, B. Interaction between Land Financing Strategy and the Implementation Deviation of Local Governments’ Cultivated Land Protection Policy in China. Land 2021, 10, 803. https://doi.org/10.3390/land10080803
Zhang X, Chen D, Lu X, Tang Y, Jiang B. Interaction between Land Financing Strategy and the Implementation Deviation of Local Governments’ Cultivated Land Protection Policy in China. Land. 2021; 10(8):803. https://doi.org/10.3390/land10080803
Chicago/Turabian StyleZhang, Xupeng, Danling Chen, Xinhai Lu, Yifeng Tang, and Bin Jiang. 2021. "Interaction between Land Financing Strategy and the Implementation Deviation of Local Governments’ Cultivated Land Protection Policy in China" Land 10, no. 8: 803. https://doi.org/10.3390/land10080803
APA StyleZhang, X., Chen, D., Lu, X., Tang, Y., & Jiang, B. (2021). Interaction between Land Financing Strategy and the Implementation Deviation of Local Governments’ Cultivated Land Protection Policy in China. Land, 10(8), 803. https://doi.org/10.3390/land10080803

